Abstract
Bacterial leaf streak (BLS) caused by Xanthomonas oryzae pv. oryzicola (Xoc) is one of the most devastating diseases in rice production areas, especially in humid tropical and subtropical zones throughout Asia and worldwide. A genome-wide association study (GWAS) analysis conducted on a collection of 236 diverse rice accessions, mainly indica varieties, identified 12 quantitative trait loci (QTLs) on chromosomes 1, 2, 3, 4, 5, 8, 9 and 11, conferring resistance to five representative isolates of Thai Xoc. Of these, five QTLs conferred resistance to more than one Xoc isolates. Two QTLs, qBLS5.1 and qBLS2.3, were considered promising QTLs for broad-spectrum resistance to BLS. The xa5 gene was proposed as a potential candidate gene for qBLS5.1 and three genes, encoding pectinesterase inhibitor (OsPEI), eukaryotic zinc-binding protein (OsRAR1), and NDP epimerase function, were proposed as candidate genes for qBLS2.3. Results from this study provide an insight into the potential QTLs and candidate genes for BLS resistance in rice. The recessive xa5 gene is suggested as a potential candidate for strong influence on broad-spectrum resistance and as a focal target in rice breeding programs for BLS resistance.
1. Introduction
Rice is the staple food of more than half the world population. Rice production is threatened by several factors including abiotic stresses, such as drought, soil salinity and flooding, and biotic stresses, such as insect pests and diseases caused by pathogens. Bacterial leaf streak (BLS) disease caused by Xanthomonas oryzae pv. oryzicola (Xoc) is one of the most devastating diseases in rice production areas, particularly in tropical and subtropical humid zones in Asia and other regions [1]. Yield losses between 10–20% have been recorded for BLS depending on rice varieties and environmental conditions [2]. BLS, along with other diseases, is becoming of greater concern due to ongoing climate change, especially in Asia and Africa where its intensity and frequency of effect is growing. A key sustainability goal for controlling BLS is the development of resistant rice varieties, especially as the majority of rice cultivars in Asia and Africa are susceptible to the disease [3]. Therefore, it is necessary to identify resistance genes/quantitative trait loci (QTLs) and the functional background of BLS resistance in rice breeding programs for rice variety improvement.
BLS resistance is considered a quantitatively inherited trait [4]. At least 13 QTLs for BLS resistance have been mapped using classical QTL mapping approaches [4,5,6]. Among these QTLs, the qBlsr5a on the short arm of chromosome 5 has the largest effect in explaining variation in BLS resistance among identified QTLs (Tang et al., 2000). A potential candidate gene for qBlsr5a was suggested to be the gene encoding the gamma chain of transcription initiation factor IIA (TFIIAγ) or xa5 [6]. Recently, eleven additional QTLs for broad-spectrum resistance to BLS, as well as bacterial leaf blight (BLB), have been reported using a genome-wide association study (GWAS) performed on a multiparent advanced generation intercross (MAGIC) population [7].
As with other plant disease resistance, BLS resistance genes or QTLs are probably strain-specific [7]. To successfully control the disease in a particular geographical region, therefore, it is important to identify the genes/QTLs that confer resistance to the strains and combinations of strains occurring in that region. To date, QTLs for BLS resistance have primarily been identified using Asian Xoc strains, notably from the Philippines and China, and alongside some African strains [4,5,6,7]. The genes or QTLs associated with the resistance to BLS caused by Thai Xoc strains have not been elucidated.
Genome-wide association studies (GWAS) using a large number of single nucleotide polymorphisms (SNPs) are popularly used to identify genomic regions associated for a variety of traits in plants, such as grain yield components in sorghum [8], husk tightness in maize [9] and insect resistance in soybean [10]. Recently, GWAS has been successfully used to identify QTLs for the two major rice diseases: blast [11,12,13] and bacterial blight [14,15]. GWAS has also been used to detect QTLs for BLS caused by Xanthomonas campestris pv. translucens in wheat (Triticum aestivum L.) based on winter wheat accessions [16], and in rice (Oryza sativa L.) based on a MAGIC population [7]. In this study, a GWAS analysis was performed on a diverse germplasm panel, consisting mainly of Thai rice varieties (predominantly indica) and some international cultivars, to identify genomic regions associated with BLS resistance against five representative isolates of Thai Xoc. Additionally, loci and candidate genes conferring broad-spectrum resistance to BLS were proposed.
2. Results
2.1. BLS Disease Resistance in the Rice Germplasm Collection
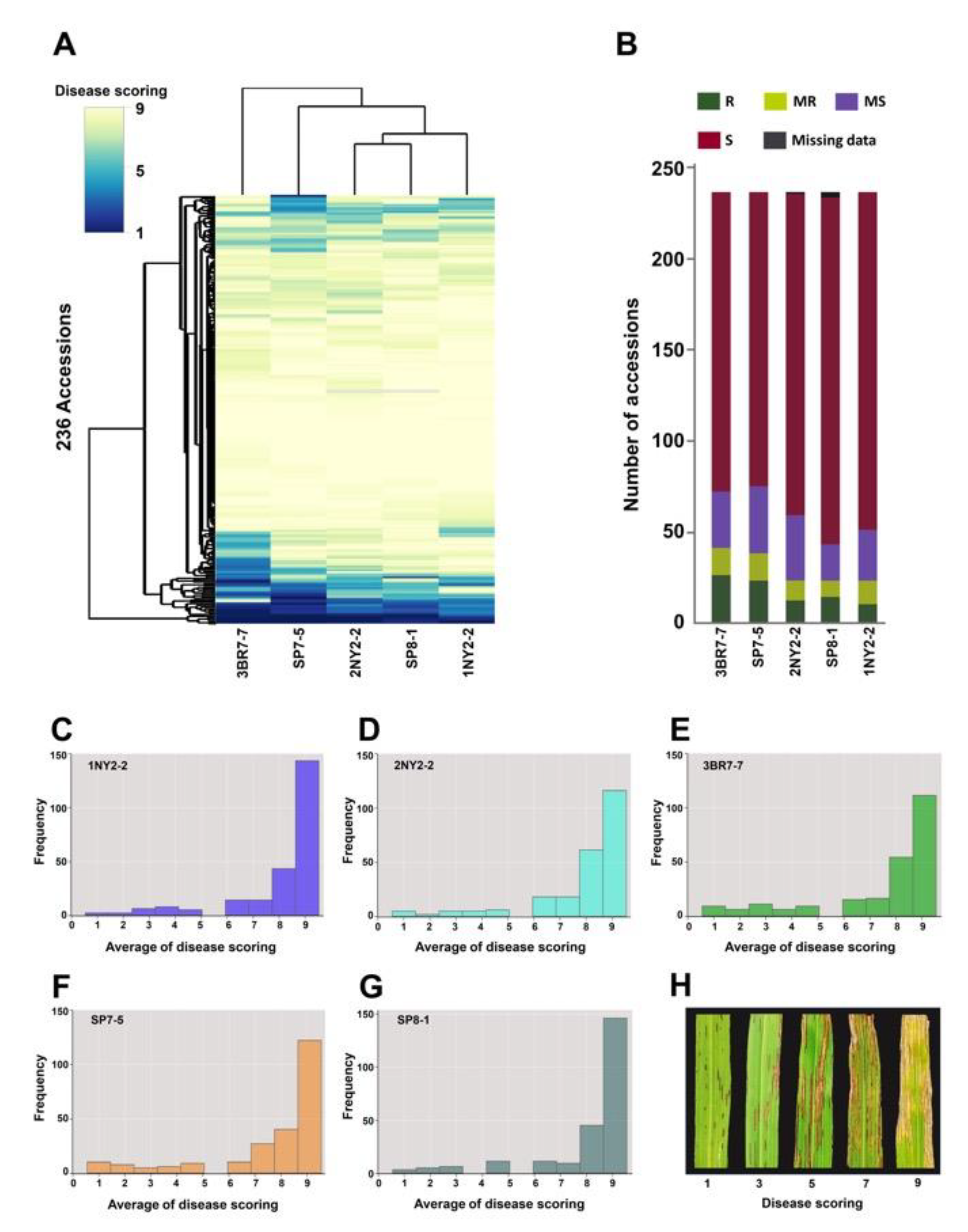
We assessed bacterial leaf streak (BLS) disease resistance in 236 rice accessions (Table S1) against five representative isolates of Thai Xoc: 1NY2-2, 2NY2-2, 3BR7-7, SP7-5, and SP8-1 (Table S2). Based on the BLS disease scores calculated using unweighted pair-groups with arithmetic mean (UPGMA), the five Xoc isolates were divided into three groups: Group 1 consisted of 3BR7-7; Group 2 consisted of SP7-5, and Group 3 consisted of 2NY2-2, SP8-1, and 1NY2-2 (Figure 1a). The proportions of resistance (R) varieties to total varieties for Group 1 and Group 2 were higher than those for Group 3 (Figure 1b). For each Xoc isolate, the distribution of BLS severity ratings among the 236 accessions indicated that the majority of rice varieties were susceptible to these Xoc isolates (Figure 1c–g). Among these rice accessions, 11 varieties (4.6%) exhibited high resistance to all five Xoc isolates. These included five South Asian varieties: Dular (aus), DV85 (aus), Dharia (aus), Nona Bokra (indica), and Kalubala Vee (aus); three International Rice Research Institute (IRRI) varieties: IR4563-52-1-3-6, IR64, and IR62266; a Thai landrace, Dawk Pa-yawm; and two Thai improved varieties: San Pah-tawng 1 and RD21 (Figure S1). A number of rice varieties also exhibited isolate-specific resistance as they were resistant to between 1 and 4 Xoc isolates (Figure S2; Table S3).
Figure 1.
BLS disease reactions and scores of 236 rice accessions inoculated with representative isolates of Thai Xoc. (A) Hierarchical cluster of accessions and isolates based on BLS scores. (B) Number of accessions in R (scores of 1–3), MR (scores of 4–5), MS (scores of 5–7) and S (scores of 8–9) reactions. Distribution of the average BLS disease scores of 236 rice associations: (C–G): (C) 1NY2-2 isolate, (D) 2NY2-2 isolate, (E) 3BR7-7 isolate, (F) SP7-5 isolate and (G) SP8-1 isolate. (H) The scale 1–9 of disease scoring on infected leaves, (1 = resistant, 9 = susceptible).
2.2. Genome-Wide Association Analysis
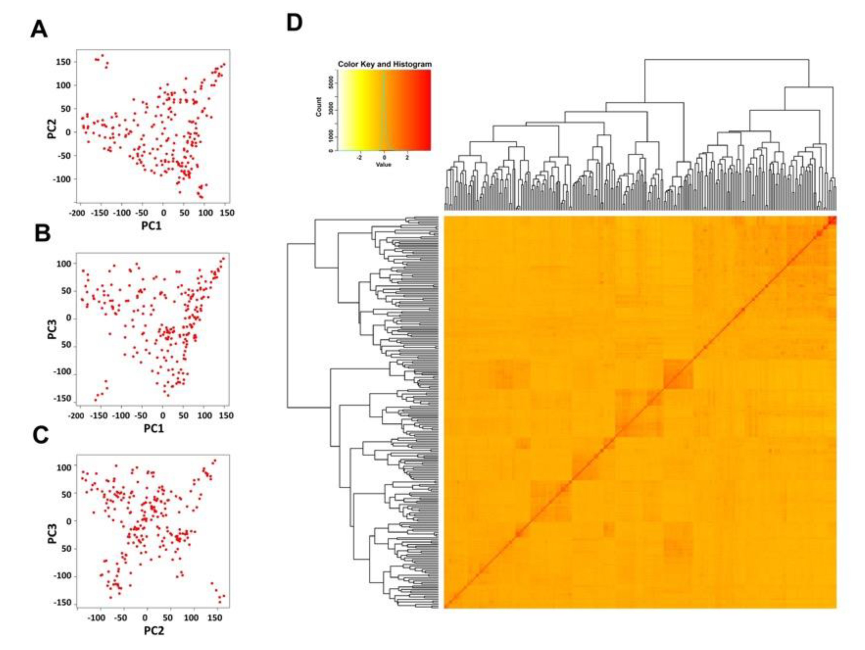
To identify genomic regions associated with rice BLS resistance, we performed a genome-wide association analysis (GWAS) in the 236 rice accessions. A total of 176,820 single-nucleotide polymorphisms (SNPs) were used as the genotype data; the average number of SNPs per chromosome was 14,735 SNPs, and the average distance between adjacent SNPs was 2249 bp (Table S4; Figure S3). At all positions SNPs had a minor allele frequency (MAF) greater than 0.05. A set of linkage disequilibrium (LD)-pruned SNPs (6422 SNPs) were used to generate kinship matrix and perform a Principal Component Analysis (PCA) in order to investigate the population structure and cryptic relationship among the 236 rice accessions. The results of the PCA and kinship analyses revealed some degree of population structure in this rice diversity panel (Figure 2). The majority of rice accessions in the diversity panel, which were landraces and improved varieties from Thailand, could be classified into a large indica group. However, a subgroup containing five aus varieties: DV85, Dular, Kalubala Vee, FR13A, and Dharia, was clearly separated from the rest (Figure 2). The result of STRUCTURE analysis based on the same set of 6422 SNPs revealed six subgroups in this diversity panel (Figure S4).
Figure 2.
Principal component analysis (PCA) and kinship relatedness analysis of 236 genotypes. (A–C) Variation of the first three principal components (PCs): (A) PC1 vs. PC2, (B) PC1 vs. PC3 (B), and PC2 vs. PC3 (C). (D) Kinship matrix of 236 individuals displayed as a heatmap.
The GWAS analysis, featuring a Mixed Linear Model (MLM) and incorporating the first three PCs and the kinship matrix, detected 22 regions associated with BLS resistance (Figure 3; Table 1). These regions were located on chromosomes 1, 2, 3, 4, 5, 8, 9 and 11. Heritability (h2), as defined by the ratio of genetic variance to the total variance, for BLS resistance according to each Xoc isolate was 54.28%, 49.25%, 84.42%, 52.37%, and 48.90%, for 1NY2-2, 2NY2-2, 3BR7-7, SP7-5, and SP8-1, respectively (Table 1). Regions that contained adjacent associated SNPs within an LD block (r2 > 0.2) were combined, resulting in 12 final QTLs: qBLS1.1, qBLS2.1, qBLS2.2, qBLS2.3, qBLS2.4, qBLS3.1, qBLS4.1, qBLS5.1, qBLS5.2, qBLS8.1, qBLS9.1 and qBLS11.1 (Table 2). Among these, five QTLs conferred resistance to two or more Xoc isolates. These included qBLS1.1 on chromosome 1; qBLS2.1 and qBLS2.3 on chromosome 2; and qBLS5.1, and qBLS5.2 on chromosome 5. In particular, qBLS5.1 was significantly associated with resistance to almost all five Xoc isolates based on a cut-off threshold of −log10 (p) > 4.5 whilst a –log10 (p) of 4.42 was recorded for 2NY2-2. The rest of the identified QTLs appear isolate-specific. These include qBLS2.2 on chromosome 2 and qBLS9.1 on chromosome 9, specifically associated with SP7-5 isolate; qBLS4.1 on chromosome 4 and qBLS8.1 on chromosome 8, specifically associated with 1NY2-2 isolate; qBLS3.1 on chromosome 3 and qBLS11.1 on chromosome 11, specifically associated with 3BR7-7 isolate and SP8-1 isolate (Table 2).
Figure 3.
Manhattan and quantile-quantile plots resulting from the genome-wide association study (GWAS) results for BLS disease against five Xoc isolates: (A) 1NY2-2, (B) 2NY2-2, (C) 3BR7-7, (D) SP7-5 and (E) SP8-1. The cut-off threshold at −log10 (p) of 4.5 is indicated by black line and the Bonferroni threshold is indicated by dotted line.
Table 1.
The single-nucleotide polymorphisms (SNPs) that are associated with bacterial leaf streak (BLS) resistance to five Xoc isolates.
Table 2.
Twelve regions associated with the resistance to five Xoc isolates based on a GWAS.
2.3. Linkage Disequilibrium (LD) Decay and Candidate Gene Identification
To determine the extent of LD decay in the diversity panel, we estimated the pairwise LD index (r2) based on the SNP genotype data across 12 rice chromosomes. The results show that the average LD decay was found within 268 kb (r2 < 0.2). The shortest distance of typical LD decay was 114 kb as identified on chromosome 11, and the longest one was 438 kb as identified on chromosome 8 (Figure 4).
Figure 4.
Overall chromosome-wide linkage disequilibrium (LD) decay estimated from the SNP genotypes of 236 rice associations. Each line plot represents a smoothed r2 for all marker pairs on each chromosome depending on the distance between marker pairs. The cut-off threshold of LD decay (r2 = 0.2) is indicated by a dotted line.
We then identified candidate genes for each of the 12 QTLs by considering genes annotated within the LD block harboring the lead SNPs. The number of annotated genes for each QTL ranged from 15 to 70 genes (Table 2). Genes that contain functional SNPs, i.e., missense SNPs causing amino acid changes were primarily considered (Table 2; Table S5). These included genes that have functions related to disease resistance, such as those encoding NBS-LRR domain containing proteins: LOC_Os01g20720, LOC_Os02g30150, LOC_Os05g12570, LOC_Os08g28540, LOC_Os08g28570, LOC_Os11g13410, LOC_Os11g13430, LOC_Os11g13440; kinase family proteins: LOC_Os01g20880, LOC_Os01g20900, LOC_Os03g43440, LOC_Os08g28710, LOC_Os08g28870, and LOC_Os08g28890; and transcription factors: LOC_Os02g46030, LOC_Os08g29660 and LOC_Os09g10840 (Table 2).
2.4. Haplotype Analysis of qBLS5.1 and qBLS2.3
We selected two QTLs, qBLS5.1 and qBLS2.3, that we consider to be the most promising QTLs for broad-spectrum resistance to BLS caused by Thai Xoc isolates to further analyze haplotypes and LD structure, and to identify potential candidate genes. For qBLS5.1, an LD block that contained 23 associated SNPs was identified within the region between 371,411-452,953 bp. This LD block spanned eight genes, including LOC_Os05g01710 (Xa5) (Figure 5a). Four haplotype patterns (Hap.I, Hap.II, Hap.III and Hap.IV) were identified within this LD block (Figure 5b; Table S6). Among these, Hap.II was associated with BLS resistance (Figure 5b; Table S7 and Figure S5). Among the 23 SNPs, four (R05000438232, R05000439566, R05000439607, and R05000440778) were found to be located in LOC_Os05g01710. However, they might not have a functional effect, as they are located within intronic regions (intron 3). We further examined the other two consecutive SNPs (R05000437499 and R05000437500 with the variant AG/TC), which were located in exon 1 of this gene and known to be associated with BLB resistance. These two SNPs were initially excluded from the SNP data used in the GWAS analysis because their MAF was less than 0.05. The result shows that the variant AG of this locus was associated with BLS resistance in the 236 rice accessions and correlated with Hap.II (Table S7; Figures S5 and S6).
Figure 5.
Identification of the candidate gene for the peak of qBLS5.1 on chromosome 5. (A) Manhattan plot on chromosome 5 based on mixed-linear Model (MLM). X-axis shows the SNPs along the chromosome and y-axis is the –log10 (p) for the association. The peak region is indicated in the block between two vertical dotted lines. (B) Haplotype block and LD focusing on four SNPs on xa5 gene inside the green block. The bar graph is shown the average BLS scoring. X-axis is the disease scoring scale 0–9 (0 = resistance, 9 = susceptible) and y-axis is showed the haplotype. Letters to the right most of the bar graph indicate significant groups. Color codes for nucleotides in the haplotypes: yellow represents minor alleles and blue represents major alleles. (C) Significant SNP position overlapping the region of xa5 gene (LOC_Os05g01710).
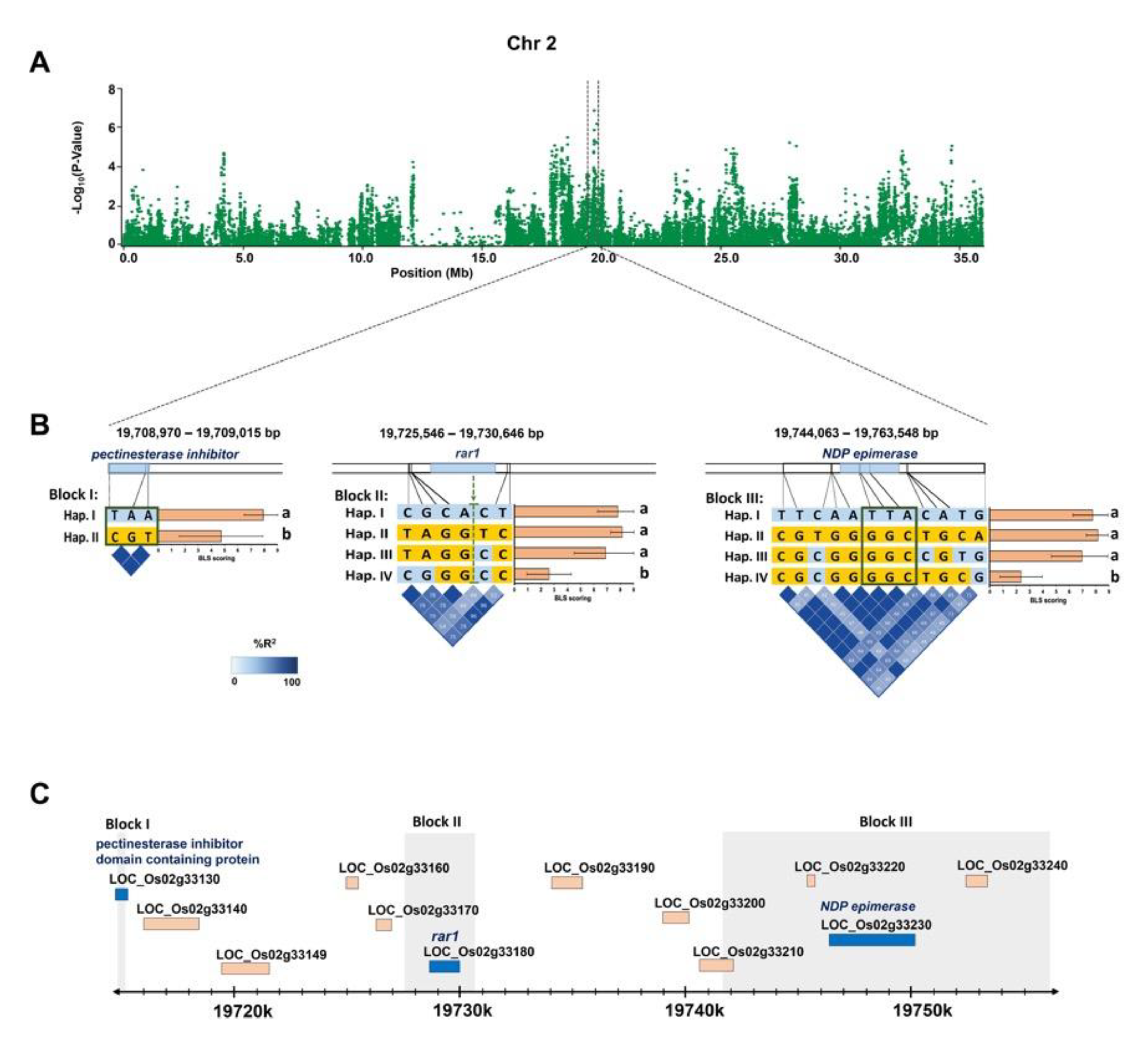
For qBLS2.3, three haplotype blocks of the significantly associated SNPs were identified: Block I (19,708,970–19,709,015 bp), Block II (19,725,546–19,730,646 bp), and Block III (19,744,063–19,763,548 bp) (Figure 6). Two haplotype patterns were identified in Block I, and four patterns were identified in Blocks II and III. Hap.II of Block I and the Hap.IV of Block II and III showed a significant association with the BLS resistance (Figure 6b; Figures S7–S9; Tables S6 and S8). Block I comprises three SNPs (R02019708970, R02019709012 and R02019709015) located within LOC_Os02g33130 (encoding pectinesterase inhibitor domain containing protein). All of them were missense SNPs causing amino acid changes (Table S9). The haplotype Block II was composed of six SNPs, four of which (R02019725546, R02019725581, R02019725981 and R02019725682) were located downstream and two of which (R02019730516 and R02019730646) were located upstream of LOC_Os02g33180 (OsRAR1). We further identified the variants in the LOC_Os02g33180 and found that a SNP (R02019728136) with missense function (GAA > AAA) at the position 19,728,136 bp was associated with BLS resistance and correlated with Hap.IV in this LD block (Table S9; Figure S10). Block III composed of 12 SNPs, including the three SNPs (R02019751393, R02019751500 and R02019752412), which were located in the intronic regions of LOC_Os02g33230 (encoding nucleotide-diphosphate-sugar epimerase). However, these three SNPs were not associated with BLS resistance (Figure 6b). We then further identified other variants in the gene. As a result, three SNPs with a missense function (R02019750786, R02019751892 and R02019751928) were identified (Table S9). Among these, R02019751892 were associated with BLS resistance and correlated with Hap.IV in this LD block (Figure S11).
Figure 6.
Identification of the candidate gene for the peak of qBLS2.3 on chromosome 2. (A) Manhattan plot on chromosome 2 based on mixed-linear Model (MLM). The peak region is indicated in the block between two vertical dotted lines. (B) Haplotype blocks (upper) and LD structures (lower) of the associated SNPs. SNPs located in the genes are highlighted in the box. The bar graph shows the average BLS scores of rice accessions corresponding to each haplotype group. Letters to the right most of the bar graph indicate significant groups. BLS disease scoring ranges from 0–9 (0 = resistance, 9 = susceptible). Color codes for nucleotides in the haplotypes: yellow represents minor alleles and blue represents major alleles. (C) Annotated genes within the LD block region of qBLS2.3. The candidate gene in each LD block is highlighted in blue.
We also performed a combination haplotype analysis of the two QTLs. As a result, for the Xoc isolates 1NY2-2 and 2NY2-2, the mean BLS disease scores of accessions that contain both superior haplotypes (the haplotypes that are associated with BLS resistance) of qBLS5.1 and qBLS2.3 had significantly lower values than those with only one superior haplotype of either qBLS5.1 or qBLS2.3 as determined by one-way analysis of variance (ANOVA). For the Xoc isolates 3BR7-7, SP7-5 and SP8-1, the mean BLS disease scores of accessions containing both superior haplotypes also had lower values but not significantly different from those containing a superior haplotype (Table S10). The result also clearly showed that the mean BLS disease scores of accessions without the superior haplotypes had significantly higher values for all five Xoc isolates.
3. Discussion
Bacterial leaf streak (BLS) resistance in rice has been reported as a polygenic trait. Most rice varieties cultivated in Asia and Africa are susceptible to BLS. In this study, we used 236 rice accessions, comprising Thai rice landraces and improved cultivars as well as some international varieties to identify the genomic regions associated with resistance against five representative Thai Xoc isolates. The distribution of BLS resistance scores indicate that the proportion of resistant accessions within our rice panel is low. This is similar to the distribution of traits in some previous GWAS analyses of major rice diseases, e.g., blast [13] and bacterial blight [14,15].
Although most of the rice varieties used for GWAS analysis in this study were categorized into the indica group, five aus varieties included in the diversity panel were clearly classified into a distinct subgroup. We used an MLM model in TASSEL that incorporated this population structure and familial relatedness in the GWAS analysis to minimize the false-positive effect that may be derived from sub-populations. According to the quantile-quantile (Q-Q) plots (Figure 3), false-positive associated SNPs could be successfully minimized in the GWAS analysis of almost all Xoc isolates, except for SP8-1 where the Q-Q plot showed a high inflation of -log10(p). The Bonferroni calculated threshold was more stringent (−log10 (p) > 6.55) but was not applied in the identification of associated SNPs in this study because only a few SNPs reached this threshold (Figure 3d,e).
qBLS5.1 and qBLS2.3, were considered the most promising QTLs conferring broad-spectrum resistance to BLS in this study since qBLS5.1 was associated with resistance to almost all five Xoc isolates and qBLS2.3 was associated with the resistance to three Xoc isolates. qBLS5.1 spanned 130 kb and harbored 15 genes, 13 of which contained SNPs with functional effect, i.e., missense SNPs that affect amino acid changes. qBLS5.1 was co-localized with the xa5 locus (LOC_Os05g01710), which has previously been reported as a single gene with a high effect on resistance to both BLB and BLS [6,17,18]. A lead SNP for qBLS5.1, R05000440778, which was identified as being associated with resistance to three Xoc isolates, 1NY2-2, 2NY2-2 and SP8-1, was located within this gene. The other two lead SNPs, R05000355417 and R05000466183, which were identified as being associated with resistance to 3BR7-7 and SP7-5, respectively, were also located near xa5. This indicates that this gene is a likely potential candidate for this QTL. xa5 encodes mutated basal transcription factor IIA gamma subunit 5 (TFIIAγ5) caused by the nucleotide substitution variant (TC > AG) resulting in a change of the 39th amino acid: V39E [17]. This nucleotide substitution has previously been reported to be associated with BLB resistance [17,19]. In this study, we found that this variant was also associated with the resistance to BLS; the average disease scores of rice accessions containing the allele AG of xa5 were significantly lower than those of the accessions carrying the TC allele across all five Xoc isolates (Figure S5). This result suggests that the xa5 gene could be effectively used to control BLS in Thailand. This gene is specific to the transcription activator-like (TAL) effector encoded from both Xoc and Xoo (Xanthomoas oryzae pv. oryzae). These pathogens use TAL as their primary virulence factor to promote infection by interacting with the Xa5 protein (encoded by the dominant allele of Xa5) and the interaction is required for the ability of TAL effectors to transcriptionally activate their targets. [20,21,22,23]. Therefore, the identified nucleotide substitutions in xa5 (recessive allele) can decrease the ability to invade host cells of Xoo and Xoc, causing recessive loss-of-susceptibility among host plants [18,23,24]. The QTL, qBLS2.3, located on chromosome 2 (19.64–20.04 Mb), was not found to be overlapped by any previously reported QTLs, such as qXO-2-1 (24.12–26.99 Mb) and qXO-2-2 (35.29–35.78 Mb) [7]. Thus, our results suggest that qBLS2.3 may be a novel QTL for broad-spectrum BLS resistance. There were 45 genes included in the 400 kb interval harboring qBLS2.3. Among these, 20 genes contain SNPs with a functional effect. Based on the haplotype analysis for this QTL, three genes, LOC_Os02g33130 (encoding pectinesterase inhibitor domain containing protein), LOC_Os02g33180 (OsRAR1), and LOC_Os02g33230 (encoding nucleotide-diphosphate-sugar epimerase), were found to contain a specific haplotype associated with BLS resistance. Pectinesterase inhibitors have been previously implicated to play a role in defense against both bacteria [25] and fungi [26]. OsRAR1, interacting with OsSGT1, functions in basal disease resistance to rice bacterial leaf blight caused by Xoo and fungal blast caused by Magnaporthe oryzae in a race-specific resistance manner [27]. Rice genes encoding a nucleoside-diphosphate-sugar epimerase in response to pathogens has not been previously reported. However, transgenic rice plants with an overexpression of a UDP-glucose 4-epimerase from Brassica rapa have shown tolerance to bacterial blight [28]. A further study, e.g., expression analysis, is still required to verify the possible function of these genes and determine whether all or any of them confer BLS resistance in rice.
There were 11 rice accessions exhibiting high resistance to all five Xoc isolates (Figure S1; Table S3). Among these, six accessions contain xa5 resistance; four of which are aus varieties, i.e., Dular, DV85, Kalubala Vee, Dular, Dharia, and two of which are IRRI varieties, i.e., IR4563-52-1-3-6 and IR62266. Some of these lines, such as DV85, have also been reported to contain other Xa genes in addition to xa5 [29]. The rice variety IR62266 has been used as a source of broad-spectrum resistance for BLB in Thailand [30,31]. Based on our results, IR62266 could also be suggested as a donor for BLS resistance. The other five varieties that were highly resistant to all five Xoc isolates do not contain xa5 conferred resistance. These include a landrace (Dawk Pa-yawm) and two improved varieties (RD21 and San Pah-tawng 1) from Thailand, an indica variety (Nona Bokra), and an IRRI variety (IR64). This suggests that other genes besides xa5 play a role in broad-spectrum resistance to BLS in rice. These rice varieties could be used as donors in breeding programs for BLS resistance and the identification of other BLS resistance genes.
The candidate genes for other QTLs included several genes that are in the same families as the known R genes, such as genes encoding NBS-LRR domain containing proteins. The NBS-LRR or nucleotide-binding site leucine-rich repeat types genes are the largest R gene families in plants [32,33]. More than 400 genes encoding the coiled-coil nucleotide-binding site leucine-rich repeat (CC-NBS-LRR) or their partial homologs have been identified from the sequenced genomes in rice [34]. The function of LRR domains in many R proteins is thought to take part in protein-protein (elicitor–receptor) interactions [35]. Genes encoding kinase family proteins were also annotated within the identified QTL regions, such as LOC_Os01g20880 and LOC_Os01g20900 corresponding to qBLS1.1 that conferred resistance to 2NY2-2, SP7-5 and SP8-1; LOC_Os03g43440 corresponding to qBLS3.1 that conferred resistance to 3BR7-7; LOC_Os08g28710, LOC_Os08g28870, and LOC_Os08g28890 corresponding to qBLS8.1. In addition, several transcription factors were also found in several QTLs, such as LOC_Os02g46030 (MYB family transcription factor), LOC_Os08g29660 (WRKY69) and LOC_Os09g10840 (transcription factor). Although these genes could be proposed as possible candidate genes for BLS resistance in rice based on our GWAS results, their specific functions in conferring BLS resistance still need to be verified. Moreover, since the pathogen relies on TAL effectors as virulence factors that bind to effector-binding elements (EBE) in the promoters of host genes, the variations in EBEs in the promoters of candidate genes in rice accessions should also be identified once the sequences of TAL effector genes in these Xoc isolates are available.
4. Materials and Methods
4.1. Association Mapping Panel and BLS Resistance Evaluation
Our association mapping panel consists of 236 rice accessions, including 127 accessions of Thai landraces, 77 accessions of Thai improved rice varieties, and 32 accessions of international varieties. Resistance to bacterial leaf streak (BLS) disease of rice accessions in this panel was evaluated against five Xoc isolates: 1NY2-2, 2NY2-2, 3BR7-7, SP7-5 and SP8-1, under greenhouse conditions at the Rice Science Center, Kasetsart University, Thailand, between August and September 2019. The five Xoc isolates represent four diversity groups of Xoc collected from different parts of Thailand. Inocula were prepared from three-day-old purified bacterial cultures growing on peptone sucrose agar (PSA) media [36]. The bacterial suspension was prepared by diluting in distilled water and adjusting the density to a working concentration of 108 cfu/mL (OD600nm = 0.2). Inoculation was performed in the greenhouse by spraying 200 mL of bacterial inoculum onto the leaves of 21-day old plants, which were grown in plastic trays. After inoculation, each tray was placed in a plastic box with a covered lid and incubated overnight. The tray was then taken out of the box and maintained in the greenhouse equipped with a misting system to control humidity (75% relative humidity). BLS disease evaluation was done 14 days after inoculation by using the IRRI Standard Evaluation System (SES) [37]. The experimental design was a Randomized Complete Block Design (RCBD) with three replications of four seedlings per accession.
4.2. Genome-Wide Association Analysis
GWAS was carried out on 176,820 SNP markers, using TASSEL (Trait Analysis by Association, Evolution and Linkage) software version 5.2.54 [38]. The SNP data used for GWAS were homozygous genotypes with a 90% or greater call rate and with a minor allele frequency (MAF) greater than 5%. These SNPs were obtained from SNP data sets derived from a whole-genome re-sequencing project at the Rice Gene Discovery, National Center for Genetic Engineering and Biotechnology, Thailand (unpublished data) and called using the Nipponbare IRGSP 1.0 rice reference genome. Linkage disequilibrium (LD) pruning was performed to obtain a subset of unlinked SNPs using a variant pruning tool (-indep-pairwise 50 10 0.2) in PLINK [39]. Principal component (PC) analysis and kinship analysis were performed using TASSEL based on the LD-pruned SNPs to obtain PC and kinship matrices. The STRUCTURE algorithm [40] was run using a model with admixture and correlated allele frequencies, with 3 independent replicates run for each genetic cluster (K) value, with K ranging from 1 to 8, using a burn-in of 10,000 steps and a run length of 10,000 Markov Chain Monte Carlo (MCMC) iterations. Ln(PD) values were derived for each K and plotted to find the plateau of the ΔK. The final population structure was calculated using structure harvester (http://taylor0.biology.ucla.edu/structureHarvester/) [41]. The mixed linear model (MLM), which incorporated a kinship matrix (K) along with the covariate principal components (P: the first three principal components), was performed. PCA plots and the kinship heatmap were generated by GAPIT [42]. The SNPs density of each chromosome was created by using the R package RIdeogram [43]. The significant associated SNPs were defined at a uniform threshold of –log10 (p-value) ≥ 4.5 (arbitrary). The manhattan plots and quantile-quantile plots for GWAS results were created using the R package qqman [44].
4.3. Linkage Disequilibrium (LD) Decay, Haplotype Analysis and Candidate Gene Identification
Genome-wide LD decay versus genetic distance was estimated by a pairwise analysis of adjacent SNPs within a chromosome using PopLDdecay [45]. The LD structures and haplotypes within the QTL regions were inferred based on the significantly associated SNPs using Haploview software version 4.2 [46]. To analyze the haplotype combination between qBLS5.1 and qBLS2.3, we compared the mean BLS disease scores among the 236 rice accessions, which were classified into four classes: (1) those with only the superior haplotype (the haplotype that is associated with BLS resistance) of qBLS5.1, (2) those with only the superior haplotypes of qBLS2.3, (3) those with both superior haplotypes of qBLS5.1 and qBLS2.3, and (4) those without any superior haplotype, using one-way ANOVA. The annotation of genes located within each QTL region was identified using the database from Rice genome annotation project (http://rice.plantbiology.msu.edu) and effects of SNP variation in the genes were identified using the Variant Effect Predictor (VEP https://asia.ensembl.org/info/docs/tools/vep/index.html).
5. Conclusions
The results in this study provide an insight into the potential QTLs and candidate genes for BLS resistance in rice. The GWAS analysis results revealed 12 QTLs associated with BLS resistance, five of which conferred resistance to more than one Xoc isolate. xa5 identified within qBLS5.1 is suggested to be a high potential candidate gene, and rice varieties containing xa5 could be used as donors for broad-spectrum resistance to BLS. In addition, some of the landraces and improved varieties that exhibited high resistance to BLS but do not contain xa5 may potentially serve as new sources of BLS resistance.
Supplementary Materials
The following are available online at https://www.mdpi.com/2223-7747/9/12/1673/s1, Figure S1 Rice accessions that have broad-spectrum resistance to five Xoc isolates (A: 1NY2-2, B: 2NY2-2, C: 3BR7-7, D: SP7-5, E: SP8-1), Figure S2. Rice accessions resistant to certain Xoc isolates. (A) Rice accession resistant to the 3BR7-7 isolate. (B) Rice accessions resistance to SP8-1 and SP7-5 isolates. Codes for Xoc isolates: A = 1NY2-1, B = 2NY2-2, C = 3BR7-7, D = SP7-5 and E = SP8-1, Figure S3. Density and distribution of SNPs throughout 12 rice chromosomes, Figure S4. Population structure at K = 6 for 236 rice accessions, Figure S5. Box plots of BLS disease scores of rice accessions in each haplotype of the LD block within qBLS5.1, Figure S6. Box plots of BLS disease scores of rice accessions in each group of the genotypes on xa5. (A) 1NY2-2 isolate, (B) 2NY2-2 isolate, (C) 3BR7-7 isolate, (D) SP7-5 isolate, and (E) SP8-1 isolate. Significance level is indicated by asterisks (**** p < 0.00001), Figure S7. Box plots of BLS disease scores of rice accessions corresponding to each haplotype of the LD Block I of qBLS2.3, Figure S8. Box plots of BLS disease scores of rice accessions corresponding to each haplotype of the LD Block II within qBLS2.3, Figure S9. Box plots of BLS disease scores of rice accessions corresponding each haplotype of the LD Block III within qBLS2.3, Figure S10. Box plots of BLS disease scores of rice accessions corresponding to the SNP genotype in LOC_Os02g33180, Figure S11. Box plots of BLS disease scores of rice accessions corresponding to the SNP genotypes in the gene LOC_Os02g33230. (A) The plots at position R02019750786. (B) The plots at position R02019751892. (C) The plots at position R02019751928. Table S1. Rice accessions used in the genome-wide association study, Table S2 Details on five Xoc isolates used in the study, Table S3 BLS disease scores of five Xoc isoalated in rice germplasm, Table S4 Summary of SNP numbers on 12 rice chromosomes, Table S5. Genes annotated within each QTL region, Table S6. The ecotype information and the number of varieties in each haplotype of qBLS5.1 and qBLS2.3, Table S7 Statistical test for the association between haplotypes on qBLS5.1 and BLS disease scores, Table S8 Statistical test for the association between haplotypes on qBLS2.3 and BLS disease scores, Table S9. Candidate genes and annotation of SNPs with moderate and high impacts, Table S10. Combination haplotype analysis of qBLS5.1 and qBLS2.3.
Author Contributions
T.T., S.P., A.V., S.A. and S.W. designed and supervised the research. W.S., S.W., P.N. performed the experiments. W.S. and S.W. analyzed the data. W.S., S.W., S.A. and C.T.D. wrote the manuscript. All authors have read and agreed to the published version of the manuscript.
Funding
We acknowledge funding from National Science and Technology Development Agency (NSTDA) through research grant numbers P-16-50297 and P-17-50001.
Acknowledgments
The authors would also like to thank Thailand Rice Department, Ministry of Agriculture and Cooperatives, Rice Science Center, and Center of Excellence on Rice Precision Breeding for Food Security, Quality, and Nutrition, Kasetsart University for rice material support, and thank the Department of Plant Pathology, Faculty of Agriculture at Kamphaeng Saen, Kasetsart University for Xoc isolate support.
Conflicts of Interest
The authors declare that they have no conflicts of interests.
Abbreviations
| GWAS | Genome-wide association study |
| LD | Linkage disequilibrium |
| PCA | Principal component analysis |
| MLM | Mixed Linear Model |
| BLS | Bacterial leaf streak |
| BLB | Bacterial leaf blight |
| Xoc | Xanthomonas oryzae pv. oryzicola |
| Xoo | Xanthomonas oryzae pv. oryzae |
| QTL | Quantitative Trait Loci |
| SNP | Single nucleotide polymorphism |
| MAF | Minor allele frequency |
| MAGIC | Multiparent advanced generation intercross |
| TAL EBE | Transcription activator-like effector Effector binding element |
References
- Niño-Liu, D.O.; Ronald, P.C.; Bogdanove, A.J. Xanthomonas oryzae pathovars: Model pathogens of a model crop. Mol. Plant Pathol. 2006, 7, 303–324. [Google Scholar] [CrossRef] [PubMed]
- Ou, S.H. Rice Diseases (Cabi Publishing), 2nd ed.; Oxford University Press: London, UK, 1985; p. 412. [Google Scholar]
- Wonni, I.; Djedatin, G.; Ouédraogo, L.; Verdier, V. Evaluation of rice germplasm against bacterial leaf streak disease reveals sources of resistance in African varieties. J. Plant Pathol. Microbiol. 2015, 6, 1–5. [Google Scholar] [CrossRef]
- Tang, D.; Wu, W.; Li, W.; Lu, H.; Worland, A.J. Mapping of QTLs conferring resistance to bacterial leaf streak in rice. Theor. Appl. Genet. 2000, 101, 286–291. [Google Scholar] [CrossRef]
- Chen, C.-H.; Zheng, W.; Huang, X.-M.; Zhang, D.-P.; Lin, X.-H. Major QTL conferring resistance to rice bacterial leaf streak. Agric. Sci. China 2006, 5, 216–220. [Google Scholar] [CrossRef]
- Xie, X.; Chen, Z.; Cao, J.; Guan, H.; Lin, D.; Li, C.; Lan, T.; Duan, Y.; Mao, D.; Wu, W. Toward the positional cloning of qBlsr5a, a QTL underlying resistance to bacterial leaf streak, using overlapping sub-CSSLs in rice. PLoS ONE 2014, 9, e95751. [Google Scholar] [CrossRef]
- Bossa-Castro, A.M.; Tekete, C.; Raghavan, C.; Delorean, E.E.; Dereeper, A.; Dagno, K.; Koita, O.; Mosquera, G.; Leung, H.; Verdier, V.; et al. Allelic variation for broad-spectrum resistance and susceptibility to bacterial pathogens identified in a rice MAGIC population. Plant Biotechnol. J. 2018, 16, 1559–1568. [Google Scholar] [CrossRef]
- Boyles, R.E.; Cooper, E.A.; Myers, M.T.; Brenton, Z.; Rauh, B.L.; Morris, G.P.; Kresovich, S. Genome-Wide Association Studies of Grain Yield Components in Diverse Sorghum Germplasm. Plant Genome 2016, 9, 9. [Google Scholar] [CrossRef]
- Jiang, S.; Zhang, H.; Ni, P.; Yu, S.; Dong, H.; Zhang, A.; Cao, H.; Zhang, L.; Ruan, Y.; Cui, Z. Genome-Wide Association Study Dissects the Genetic Architecture of Maize Husk Tightness. Front. Plant Sci. 2020, 11, 861. [Google Scholar] [CrossRef]
- Chang, H.-X.; Hartman, G.L. Characterization of Insect Resistance Loci in the USDA Soybean Germplasm Collection Using Genome-Wide Association Studies. Front. Plant Sci. 2017, 8, 670. [Google Scholar] [CrossRef]
- Wang, C.; Yang, Y.; Yuan, X.; Xu, Q.; Feng, Y.; Yu, H.; Wang, Y.; Wei, X. Genome-wide association study of blast resistance in indica rice. BMC Plant Biol. 2014, 14, 311. [Google Scholar] [CrossRef]
- Zhu, D.; Kang, H.; Li, Z.; Liu, M.; Zhu, X.; Wang, Y.; Wang, D.; Wang, Z.; Liu, W.; Wang, G.-L. A Genome-Wide Association Study of Field Resistance to Magnaporthe Oryzae in Rice. Rice 2016, 9, 44. [Google Scholar] [CrossRef] [PubMed]
- Raboin, L.-M.; Ballini, E.; Tharreau, D.; Ramanantsoanirina, A.; Frouin, J.; Courtois, B.; Ahmadi, N. Association mapping of resistance to rice blast in upland field conditions. Rice 2016, 9, 59. [Google Scholar] [CrossRef] [PubMed]
- Zhang, F.; Wu, Z.-C.; Wang, M.-M.; Zhang, F.; Dingkuhn, M.; Xu, J.-L.; Zhou, Y.-L.; Li, Z.-K. Genome-wide association analysis identifies resistance loci for bacterial blight in a diverse collection of indica rice germplasm. PLoS ONE 2017, 12, e0174598. [Google Scholar] [CrossRef] [PubMed]
- Dilla-Ermita, C.J.; Tandayu, E.; Juanillas, V.M.; Detras, J.; Lozada, D.N.; Dwiyanti, M.S.; Vera Cruz, C.; Mbanjo, E.G.N.; Ardales, E.; Diaz, M.G.; et al. Genome-wide Association Analysis Tracks Bacterial Leaf Blight Resistance Loci In Rice Diverse Germplasm. Rice 2017, 10, 8. [Google Scholar] [CrossRef]
- Ramakrishnan, S.M.; Sidhu, J.S.; Ali, S.; Kaur, N.; Wu, J.; Sehgal, S.K. Molecular characterization of bacterial leaf streak resistance in hard winter wheat. PeerJ 2019, 7, e7276. [Google Scholar] [CrossRef]
- Iyer, A.S.; McCouch, S.R. The rice bacterial blight resistance gene xa5 encodes a novel form of disease resistance. Mol. Plant Microbe Interact. 2004, 17, 1348–1354. [Google Scholar] [CrossRef]
- Yuan, M.; Ke, Y.; Huang, R.; Ma, L.; Yang, Z.; Chu, Z.; Xiao, J.; Li, X.; Wang, S. A host basal transcription factor is a key component for infection of rice by TALE-carrying bacteria. Elife 2016, 5, e19605. [Google Scholar] [CrossRef]
- Tian, J.; Hui, S.; Shi, Y.; Yuan, M. The key residues of OsTFIIAγ5/Xa5 protein captured by the arginine-rich TFB domain of TALEs compromising rice susceptibility and bacterial pathogenicity. J. Integr. Agric. 2019, 18, 1178–1188. [Google Scholar] [CrossRef]
- Bogdanove, A.J.; Schornack, S.; Lahaye, T. TAL effectors: Finding plant genes for disease and defense. Curr. Opin. Plant Biol. 2010, 13, 394–401. [Google Scholar] [CrossRef]
- Bogdanove, A.J.; Voytas, D.F. TAL effectors: Customizable proteins for DNA targeting. Science 2011, 333, 1843–1846. [Google Scholar] [CrossRef]
- Cernadas, R.A.; Doyle, E.L.; Niño-Liu, D.O.; Wilkins, K.E.; Bancroft, T.; Wang, L.; Schmidt, C.L.; Caldo, R.; Yang, B.; White, F.F.; et al. Code-assisted discovery of TAL effector targets in bacterial leaf streak of rice reveals contrast with bacterial blight and a novel susceptibility gene. PLoS Pathog. 2014, 10, e1003972. [Google Scholar] [CrossRef] [PubMed]
- Boch, J.; Bonas, U.; Lahaye, T. TAL effectors--pathogen strategies and plant resistance engineering. New Phytol. 2014, 204, 823–832. [Google Scholar] [CrossRef] [PubMed]
- Huang, S.; Antony, G.; Li, T.; Liu, B.; Obasa, K.; Yang, B.; White, F.F. The broadly effective recessive resistance gene xa5 of rice is a virulence effector-dependent quantitative trait for bacterial blight. Plant J. 2016, 86, 186–194. [Google Scholar] [CrossRef] [PubMed]
- Wormit, A.; Usadel, B. The multifaceted role of pectin methylesterase inhibitors (PMEIs). Int. J. Mol. Sci. 2018, 19, 2878. [Google Scholar] [CrossRef] [PubMed]
- Liu, N.; Sun, Y.; Pei, Y.; Zhang, X.; Wang, P.; Li, X.; Li, F.; Hou, Y. A pectin methylesterase inhibitor enhances resistance to verticillium wilt. Plant Physiol. 2018, 176, 2202–2220. [Google Scholar] [CrossRef] [PubMed]
- Wang, Y.; Gao, M.; Li, Q.; Wang, L.; Wang, J.; Jeon, J.-S.; Qu, N.; Zhang, Y.; He, Z. OsRAR1 and OsSGT1 physically interact and function in rice basal disease resistance. Mol. Plant Microbe Interact. 2008, 21, 294–303. [Google Scholar] [CrossRef] [PubMed]
- Jung, Y.J.; Kyoung, J.H.; Nou, I.S.; Cho, Y.G.; Kang, K.K. Molecular characterization of the UDP-glucose 4-epimerase (BrUGE) gene family in response to biotic and abiotic stress in Chinese cabbage (Brassica rapa). Plant Biotechnol. Rep. 2015, 9, 339–350. [Google Scholar] [CrossRef]
- Ji, Z.-Y.; Zakria, M.; Zou, L.-F.; Xiong, L.; Li, Z.; Ji, G.-H.; Chen, G.-Y. Genetic diversity of transcriptional activator-like effector genes in Chinese isolates of Xanthomonas oryzae pv. oryzicola. Phytopathology 2014, 104, 672–682. [Google Scholar] [CrossRef]
- Korinsak, S.; Sirithunya, K.; Toojinda, T. Identifying a source of a bacterial blight resistance gene xa5 in rice variety ‘IR62266’and development of a functional marker ‘PAxa5’, the easy agarose based detection. Genom. Genet. 2014, 7, 164–172. [Google Scholar]
- Wongkhamchan, A.; Chankaew, S.; Monkham, T.; Saksirirat, W.; Sanitchon, J. Broad resistance of RD6 introgression lines with xa5 gene from IR62266 rice variety to bacterial leaf blight disease for rice production in Northeastern Thailand. Agric. Nat. Resour. 2018, 52, 241–245. [Google Scholar] [CrossRef]
- Jones, J.D.G.; Dangl, J.L. The plant immune system. Nature 2006, 444, 323–329. [Google Scholar] [CrossRef] [PubMed]
- Meyers, B.C.; Kozik, A.; Griego, A.; Kuang, H.; Michelmore, R.W. Genome-wide analysis of NBS-LRR-encoding genes in Arabidopsis. Plant Cell 2003, 15, 809–834. [Google Scholar] [CrossRef] [PubMed]
- Yang, S.; Feng, Z.; Zhang, X.; Jiang, K.; Jin, X.; Hang, Y.; Chen, J.-Q.; Tian, D. Genome-wide investigation on the genetic variations of rice disease resistance genes. Plant Mol. Biol. 2006, 62, 181–193. [Google Scholar] [CrossRef] [PubMed]
- Agrios, G.N. Plant Pathology, 5th ed.; Elsevier Academic Press: San Diego, CA, USA, 2005. [Google Scholar]
- Xu, M.-R.; Huang, L.-Y.; Zhang, F.; Zhu, L.-H.; Zhou, Y.-L.; Li, Z.-K. Genome-wide phylogenetic analysis of stress-activated protein kinase genes in rice (OsSAPKs) and expression profiling in response to Xanthomonas oryzae pv. oryzicola infection. Plant Mol. Biol. Report. 2013, 31, 877–885. [Google Scholar] [CrossRef]
- International Rice Research Institute. Standard Evaluation System for Rice; International Rice Research Institute: Manila, Philippines, 2002. [Google Scholar]
- Bradbury, P.J.; Zhang, Z.; Kroon, D.E.; Casstevens, T.M.; Ramdoss, Y.; Buckler, E.S. TASSEL: Software for association mapping of complex traits in diverse samples. Bioinformatics 2007, 23, 2633–2635. [Google Scholar] [CrossRef] [PubMed]
- Purcell, S.; Neale, B.; Todd-Brown, K.; Thomas, L.; Ferreira, M.A.R.; Bender, D.; Maller, J.; Sklar, P.; De Bakker, P.I.W.; Daly, M.J.; et al. PLINK: A tool set for whole-genome association and population-based linkage analyses. Am. J. Hum. Genet. 2007, 81, 559–575. [Google Scholar] [CrossRef]
- Evanno, G.; Regnaut, S.; Goudet, J. Detecting the number of clusters of individuals using the software STRUCTURE: A simulation study. Mol. Ecol. 2005, 14, 2611–2620. [Google Scholar] [CrossRef]
- Earl, D.A.; Vonholdt, B.M. STRUCTURE HARVESTER: A website and program for visualizing STRUCTURE output and implementing the Evanno method. Conserv. Genet. Resour. 2012, 4, 359–361. [Google Scholar] [CrossRef]
- Lipka, A.E.; Tian, F.; Wang, Q.; Peiffer, J.; Li, M.; Bradbury, P.J.; Gore, M.A.; Buckler, E.S.; Zhang, Z. GAPIT: Genome association and prediction integrated tool. Bioinformatics 2012, 28, 2397–2399. [Google Scholar] [CrossRef]
- Hao, Z.; Lv, D.; Ge, Y.; Shi, J.; Weijers, D.; Yu, G.; Chen, J. RIdeogram: Drawing SVG graphics to visualize and map genome-wide data on the idiograms. PeerJ Comput. Sci. 2020, 6, e251. [Google Scholar] [CrossRef]
- Turner, S.D. qqman: An R package for visualizing GWAS results using QQ and manhattan plots. bioRxiv 2014, 005165. [Google Scholar] [CrossRef]
- Zhang, C.; Dong, S.-S.; Xu, J.-Y.; He, W.-M.; Yang, T.-L. PopLDdecay: A fast and effective tool for linkage disequilibrium decay analysis based on variant call format files. Bioinformatics 2019, 35, 1786–1788. [Google Scholar] [CrossRef] [PubMed]
- Barrett, J.C.; Fry, B.; Maller, J.; Daly, M.J. Haploview: Analysis and visualization of LD and haplotype maps. Bioinformatics 2005, 21, 263–265. [Google Scholar] [CrossRef] [PubMed]
Publisher’s Note: MDPI stays neutral with regard to jurisdictional claims in published maps and institutional affiliations. |
© 2020 by the authors. Licensee MDPI, Basel, Switzerland. This article is an open access article distributed under the terms and conditions of the Creative Commons Attribution (CC BY) license (http://creativecommons.org/licenses/by/4.0/).





