Abstract
The taxonomic diversity center of Schistochilopsis is in East Asia, where the genus also shows the highest genetic diversity and morphological plasticity. The integrative survey of Schistochilopsis in East Asia was the main goal of the present account. Plant materials were obtained from recent collections made by authors in various parts of amphi-Pacific Asia; several types of specimens were also studied. The study includes phylogenetic reconstructions from nuclear ITS1,2, chloroplast trnL and trnG sequences, and anatomo-morphological, biogeographical, and taxonomical analyses. As a result, it was concluded that S. obscura should be transferred to Lophozia s. str. and S. grandiretis to the newly described genus Protochilopsis. Lophozia boliviensis was found to be part of the Andean–Sino-Himalayan taxon belonging to Schistochilopsis. The species status of S. hyperarctica and S. opacifolia was not confirmed. Substantial genetic variation is observed within S. incisa with possible cryptic sympatric distributed entities. The taxonomical section of the paper provides a discussion on the status, distinctive morphological traits, distribution, and ecology supplemented with the morphological description for poorly understood taxa. In the vast majority of cases, the illustrations and photographs made from the types and living material are provided.
Keywords:
Schistochilopsis; Lophozia; Scapaniaceae; East Asia; molecular phylogenetics; ITS rDNA; trnL–trnF; trnG 1. Introduction
Schistochilopsis is not a speciose genus of hepatics. Söderström et al. [1] listed seven taxa, including S. nakanishii (Inoue) Konstant. for which there are serious doubts about its status. Two more taxa were added to the genus by Bakalin and Klimova [2]; thus, the formally recognized diversity was confined to nine taxa until present (http://www.catalogueoflife.org/annual-checklist/2019/). Three species (S. grandiretis (Lindb. ex Kaal.) Konstant., S. incisa (Schrad.) Konstant., and S. opacifolia (Culm. ex Meyl.) Konstant.) have nearly circumpolar distribution occurring from hemiarctic to hemiboreal zones, and then far southward in oroboreal belt in the mountains, though with a reported disjunction in South America for S. incisa [3,4]. Five taxa are known only in East Asia (S. cornuta (Steph.) Konstant., S. nakanishii, S. pacifica Bakalin, S. obscura Bakalin, S. setosa (Mitt.) Konstant.) and one (S. hyperarctica Konstant. & L. Söderstr.) is a rare taxon of presumable circum-arctic distribution. Therefore, East Asia should be regarded as the key region for the understanding of the diversity and probable speciation of Schistochilopsis. Taking this as the starting point, we tried to review this genus in East and North-East Asia based on the types and other available specimens.
Historical Background
The history of currently recognized Schistochilopsis started from Müller [5], who first recognized the subgenus Massula within Lophozia s.l. (as the genus was accepted at that time). Müller [5] stressed numerous and small oil bodies as one of the valuable subgeneric characters. Currently recognized Obtusifolium and Heterogemma were included in the subgenus. Unfortunately, subg. Massula was an invalid name because it was not supplied with Latin diagnosis. Schuster [6] overlooked that problem of validity while exhaustively circumscribing this group under the name Lophozia subg. Massula Müller emend. Schuster, and provided many diagnostic characters valuable for the understanding of Schistochilopsis until the present, despite the type of subg. Massula—Lophozia marchica (Nees ex Limpr.) Steph. (= Heterogemma capitata (Hook.) Konstant. & Vilnet) now belongs to another genus. This misfortunate ‘nomenclatural’ start pursued the group of taxa for several decades. Schljakov [7] evaluated ‘subg. Massula’ as Massula (Müll.Frib.) Schljakov. This combination was invalid not only because it was the latter homonym of Massula Dulac (Typhaceae), but also because the genus Massula could not be founded on nomen nudum published by Müller [5].
Only eight years later, Schljakov [8] has found his combination was invalid due to the absence of Latin description in [5], and provided a new Latin description for Massula while publishing it as a new genus. Schljakov (l.c.), though, excluded Obtusifolium from Massula (following to [9]), nevertheless keeping the later recognized Heterogemma within Massula (Heterogemma was founded as a section within Lophozia s.l. based on Lophozia mildeana Gottsche (= Heterogemma capitata) by Jørgensen [10]). Later, Schljakov [11] found the homonymy of Massula Schljakov, as mentioned above. He then (l.c.) described Massularia Schljakov to replace invalid Massula Schljakov. Once again, it was a bad choice because it was the later homonym of Massularia (K. Schum.) Bullock ex Hoyle (Rubiaceae).
Kitagawa [12] accepted ‘Lophozia subg. Massula’ though regarded Lophozia incisa (Schrad.) Dumort. (= Schistochilopsis incisa) as the type of the subgenus that contrasts with Schuster [13], who lectotypified the subgenus by Lophozia marchica. Moreover, Kitagawa [12] overestimated the taxonomic importance of leaf keel wing in the Lophozia s.l. and described the new subgenus Schistochilopsis with Lophozia cornuta (Steph.) S. Hatt. (= Schistochilopsis cornuta) as the type. Bisang [4], in the revision of the “subgenus Massula”, with the estimated keel feature not being enough to maintain the different subgenera concept within the large genus Lophozia (as it has been still treated at that time), showing that Lophozia subg. Schistochilopsis is the legitimate name for the group in which both subg. Massula and subg. Schistochilopsis are included.
Konstantinova and Vasiljev [14] elevated Lophozia subg. Schistochilopsis N. Kitag. (sensu Bisang [4], but excluding Obtusifolium) to the rank of genus and created corresponding combinations within it. Obtusifolium was accepted as a separate genus, although was later re-included in Schistochilopsis [15]. The latter conclusion, based only on morphology, is hardly acceptable and not consistent with molecular data, according to which sect. Heterogemma has been excluded from Schistochilopsis as evaluated at the rank of genus [16,17,18] even been placed within another family (Lophoziaceae, versus Scapaniaceae, where Schistochilopsis was finally placed). The corresponding combinations were proposed by Konstantinova and Vilnet [19] for Heterogemma laxa (Lindb.) Konstant. & Vilnet and H. capitata. The third taxon, Heterogemma patagonica (Herzog et Grolle) L.Söderstr. et Váňa, based on Lophozia patagonica Herzog et Grolle, was later added to the genus [20].
Bakalin and Klimova [2] described two more taxa, Schistochilopsis pacifica and S. obscura, based on specimens from Pacific North-East Asia (Kamchatka and South Kurils). The phylogenetic relationships of both as well as their status were not tested genetically. Moreover, infrageneric relationships of taxa classified in Schistochilopsis also remained poorly known. There are ca. 40 Schistochilopsis sequences for various markers (rbcL, nad1, psbT–psbN–psbH, rps3, rps4–trnS, trnK–psbA–trnH, trnL–trnF, trnG, ITS) in GenBank, mostly used to reconstruct the high-level phylogeny of Hepaticae. Noticeable, among the aforementioned forty sequences, we found that only for three specimens were both ITS and trnL–trnF sequences represented in GenBank, and there are no specimens for which ITS–trnG and trnG+trnL–trnF pairs were found. Thus, for infrageneric research, a more thorough sequence dataset should be created.
2. Material and Methods
2.1. Study Area and Specimen Collection
The Schistochilopsis specimens were collected in North-East and East Asia. Plant sampling localities in the present study are spread from 73° N in Dikson Area, northwestern coast of Taimyr Peninsula to 20° N in Northwest Vietnam (Hoang Lien Range), but the vast majority of the involved specimens are from extra-tropical Pacific Asia, where the genus Schistochilopsis is the most diverse. Most of this area is under a monsoon climate with air mass circulation, while northward of 44° N, the climate in sampled areas varies from oceanic to continental. The vegetation is changed from Arctic tundra in the North to mountain subtropics in the South. This huge land was an arena for speciation at various taxonomic categories, and florogenetically, is tightly connected with Sino-Himalaya [21]. Although landscapes and biota of northeastern Asia (belonging to so-called Megaberingia, cf. [22,23]), have not been removed by glaciations during Cenozoic, they underwent crucial changes driven by Milankovich oscillations, resulting in extensive migration, speciation, and extinction events as well as further expansion to younger, cool temperate boreal and Arctic biomes [24].
The basic information on climatic parameters near collection localities is in Table 1. These data provide very general information of the climates in the places of specimen collection because all of the listed localities are characterized by highly mountainous relief, and although we selected cities nearest to the collecting localities, the altitudinal variations are surely neglected despite perhaps strongly affecting the actual climate characteristics in the sites of collection.
Table 1.
The climatic parameters of the main collecting areas [25].
2.2. DNA Isolation and Sequencing
The DNA was extracted from dried liverwort tissue using the NucleoSpin Plant Kit (MachereyNagel, Germany). Amplification of ITS1–5.8 S–ITS2 nrDNA, trnL–trnF and trnG intron cpDNA was performed using Encyclo Plus PCR kit (Evrogen, Moscow, Russia) and primers listed in Table 2.
Table 2.
Primers used in the study.
PCR was carried out in 20 μL as follows: initial denaturation at 95 °C for 3 min; followed by 30 cycles of denaturation at 94 °C for 30 s, annealing at 58–62 °C for 30 s, elongation at 72 °C for 1 min; and final extension at 72 °C for 3 min.
DNA was sequenced using the BigDye Terminator v. 3.1 Cycle Sequencing Kit (Applied Biosystems, USA) with further analysis of the reaction products on the ABI Prism 3100-Avant Genetic Analyzer (Applied Biosystems, USA) in the Genome Center (Engelhardt Institute of Molecular Biology, Russian Academy of Sciences, Moscow). The list of determined sequences and their GenBank accession numbers are indicated in Table 3.
Table 3.
The GenBank accession numbers and vouchers for those new sequence data were obtained.
2.3. Phylogenetic Analysis
For molecular phylogenetic study, three markers, nuclear ITS1,2 and 5.8 rRNA gene, and plastid trnL–F region and trnG gene, were successfully used in a number of previously published phylogenetic reconstructions of Hepaticae phylogeny. The laboratory protocol was essentially the same as in previous moss studies, described in detail by, e.g., Gardiner et al. [31], Hedenäs [32], and Bakalin and Vilnet [33]. Sequences were aligned using MAFFT v. 7.402 [34] standard settings and then adjusted manually in BioEdit [35]. For phylogenetic reconstructions, three datasets were used: ITS1–5.8S rDNA–ITS2 (47 accessions, 825 positions), trnL–trnF+trnG (42 accessions, 1310 positions), ITS1–5.8S rDNA–ITS2+ trnL–trnF (36 accessions, 1347 positions), and trnG (71 accessions, 783 positions). Bayesian analyses were performed by running two parallel analyses in MrBayes 3.2.7a [36] using the GTR+I+G model. For single gene set analyses, each run consisted of six Markov chains, 10,000,000 generations with a default number of swaps, and sampling frequency of one tree every 2500 generations. For the combined datasets, the analysis consisted of eight Markov chains and 25,000,000 generations; with the default number of swaps and sampling frequency, one tree each 5000 generations was performed. The chain temperature was set at 0.02 in all analyses. Consensus trees were calculated after discarding the first 25% trees as burn-in. While analyzing the trnL–trnF set, indels were coded using simple indel coding approach [37] in SeqState 1.4.1 [38]. Analyses were performed on the Cipres Science Gateway [39]. Within-group and between-group mean p-distances were calculated using MegaX [40].
The secondary structure modeling of trnG intron was performed by RNAstructure 6.2 [41] and jViz.Rna 4.0 visualization tool [42].
Additionally, a large set of specimens was analyzed morphologically, also including the types of Schistochilopsis cornuta, S. nakanishii, S. setosa, and Lophozia boliviensis that were too old to be sequenced. All studied (for the first time or revised) specimen sequences were deposited into and are available online at the database maintained by VBGI (http://botsad.ru/en/herbarium/) with the morphological concept used for delimitations within the Schistochilopsis incisa complex that is partly not supported by the present results. However, we retained the use S. opacifolia for the specimens we were not able to test genetically.
3. Results
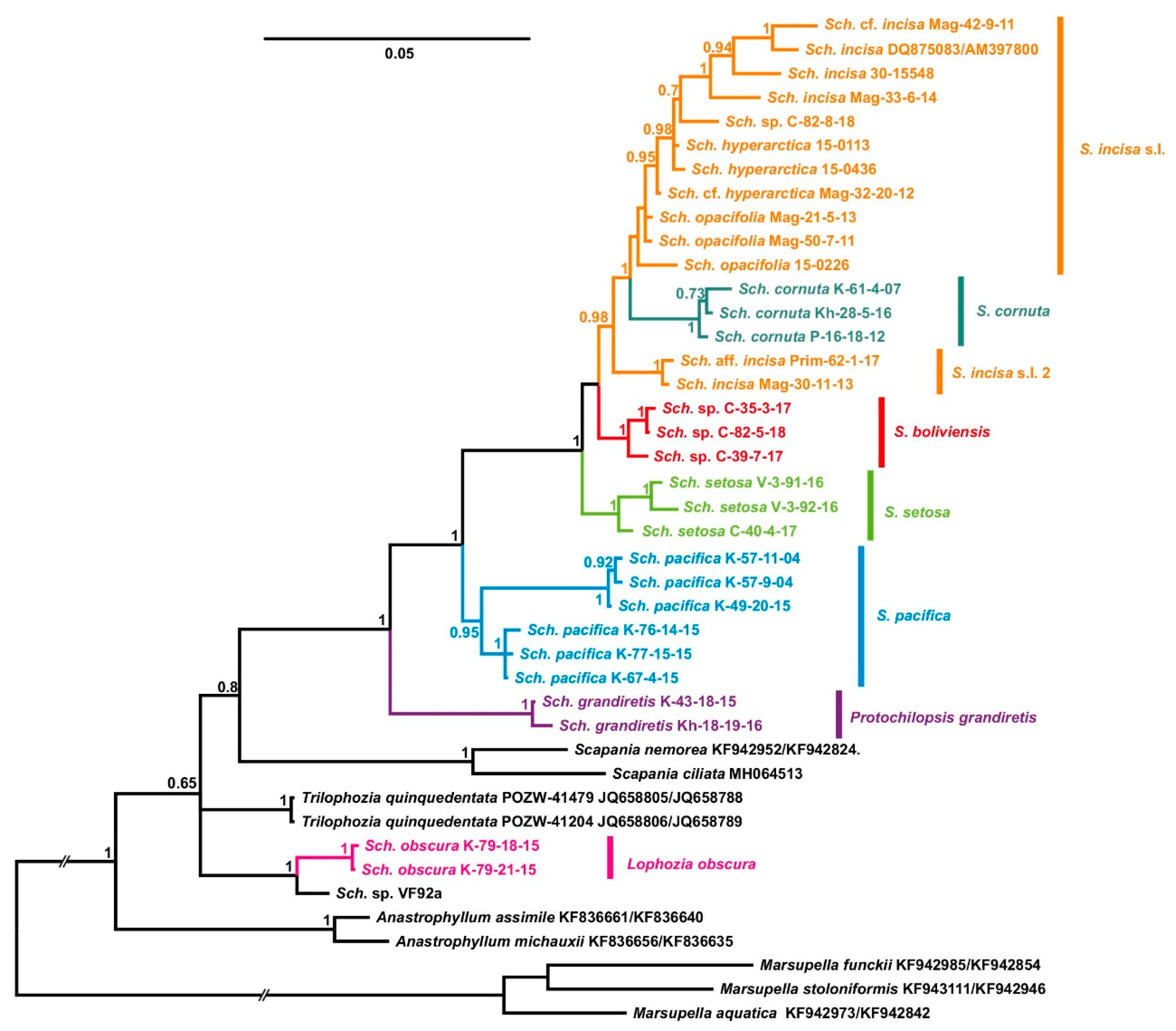
Despite the sufficient difference in the composition of datasets, the resulting tree topologies were congruent (Figure 1, Figure 2, Figure 3 and Figure 4). The vast majority of specimens, assigned to Schistochilopsis (excepting those of S. obscura), form a well-supported clade sister to the Diplophyllum clade in the ITS-based reconstruction, and the Scapania clade in the plastid trees (Figure 2 and Figure 4) or to Lophozia+Tritomaria in ITS+trnL–trnF tree (Figure 3).
Figure 1.
Bayesian tree of ITS1–5.8S–ITS2 sequences. Sch.—Schistochilopsis. Specimen titles (according to Table 3) or GenBank accession numbers are given after the species names. Posterior probability values >0.5 are indicated. Scale bar denotes number of nucleotide substitutions per site.
Figure 2.
Bayesian tree of trnL–trnF+trnG sequences. Sch.—Schistochilopsis. Specimen titles (according to Table 3) or GenBank accession numbers are given after the species names. Posterior probability values >0.5 are indicated. Scale bar denotes number of nucleotide substitutions per site.
Figure 3.
Bayesian tree of ITS+trnL–trnF sequences. Posterior probability values >0.5 are indicated. Sch.—Schistochilopsis, L.—Lophozia. Specimen titles (according to Table 3) or GenBank accession numbers are given after the species names. Posterior probability values >0.5 are indicated. Scale bar denotes number of nucleotide substitutions per site.
Figure 4.
Bayesian tree of trnG sequences. Posterior probability values >0.5 are indicated. Sch.—Schistochilopsis, L.—Lophozia. Specimen titles (according to Table 3) or GenBank accession numbers are given after the species names. Posterior probability values >0.5 are indicated. Scale bar denotes number of nucleotide substitutions per site. Ins—insertions, Del—deletions in the sequences.
Accessions of Schistochilopsis obscura form a well-supported clade with the single Lophozia specimen in the trnL–trnF+ trnG tree (Figure 2) or nested in the well-supported Lophozia clade in the ITS, ITS+ trnL–trnF, and trnG-based trees (Figure 1, Figure 3 and Figure 4).
In all cases, the maximally supported S. grandiretis clade occupies a sister position to the maximally supported and well-differentiated clade formed by all other Schistochilopsis specimens except S. obscura. Comparison of inter- and infragroup p-distances additionally indicates a distinct position of S. grandiretis among Schistochilopsis species. The between-group p-distance (S. grandiretis clade versus “core Schistochilopsis clade”) accessed for combined trnL–trnF + trnG dataset is 0.062, while the within-group mean distance in the “core Schistochilopsis clade” is ca. 0.03. Likewise, between-group distance inferred from the ITS alignment is 0.23, while within-group mean distance for the core Schistochilopsis clade is ca. 0.08. trnG intron sequences of studied hepatics possessed group-specific indels, which are marked in Figure 4 and indicated in the intron secondary structure model in Figure 5. As indicated in Figure 4, indels separate S. grandiretis from the rest of the Schistochilopsis species and bring it together with other hepatics on the tree.
Figure 5.
Secondary structure of trnG intron from Schistochilopsis sp. (sichuanica) C-39-7-17. Positions of group-specific indels along the phylogenetic tree on Figure 4 are indicated.
A basal position among Schistochilopsis species, except for S. grandiretis, was occupied by S. pacifica accessions divided into two well-supported clades in Figure 2 and Figure 4 followed by S. incisa s.l. 2, S. setosa, S. bolivensis, and a clade designated as S. incisa s.l. 1 of intermixed specimens of S. opacifolia, S. hyperarctica, and S. incisa with nested S. cornuta clade.
Despite the presence of well-supported nodes in S. incisa s.l. 1 clade, the pattern of grouping within it reflects neither present concepts of these species nor any other morphological or geographical trend.
4. Discussion
The new insights into the taxonomy of species currently considered within the genus Schistochilopsis as inferred from the obtained phylogenetic reconstructions and herbarium studies and may have resulted from the following suggestions:
4.1. Position of Schistochilopsis obscura
Schistochilopsis obscura should be transferred to Lophozia s. str. providing the corresponding combination. This species probably (available data are somewhat incomplete) occupies the basal position in the latter genus. The morphological similarity of Schistochilopsis obscura and Lophozia was stressed at the original description when authors [2] were obliged to choose which morphological feature is more valuable for the systematics: the presence of microcellous layer in the stem cross section or stable leaf bilobation (trilobed leaves occurred only as rare exceptions, and commonly occur in other Lophozia s. str. taxa). However, the taxonomic value of the definition of ‘stable bilobation’ is hardly tenable also because many modifications of Schistochilopsis incisa and the vast majority of S. cornuta accessions populations have mostly bilobed leaves (thus, the same as for Lophozia s. str.). Due to the aforementioned, authors of [2] estimated the absence of a microcellous layer as the basic feature and placed the species into Schistochilopsis. However, this point of view was incorrect as demonstrated by the present molecular data. Therefore, S. obscura is the first species of Lophozia s. str. in which the microcellous layer is not observed in all available materials. It is worth mentioning that the microcellous layer commonly becomes thinner in several Lophozia taxa in their southern localities, although even there (e.g., L. pallida in the southern China or Lophozia ventricosa s.l. in the Caucasus), they never became completely extinct. The only example of a taxon without a microcellous layer is Lophozia wenzelii var. massularioides Bakalin, whose status (and phylogenetic relationships) remains unclear. On the other hand, the microcellous layer is commonly completely absent in laboratory-cultured Lophozia [43].
Taking into account the complicate recent geological history of the Greater Kurils (including Iturup Island, where Schistochilopsis obscura was collected) and the location of the habitat in the volcanically active area (the late-Pleistocene caldera now partly filled by the strato-volcanic cone: http://www.kscnet.ru/ivs/lggp/ot2001/r211.htm) we cannot regard this species as local endemic. Since Schistochilopsis obscura has abundant gemmae, we may suggest its wider distribution across Kurils and possibly in Hokkaido Island than it is presently known. However, when working in Kunashir Island in 2018, we did not find it despite a purposeful search.
4.2. Position of Schistochilopsis grandiretis
The position of Schistochilopsis grandiretis is basal and highly distanced from other Schistochilopsis taxa. Moreover, the morphology of S. grandiretis is quite far from the bulk of Schistochilopsis. The species is characterized by exceedingly large midleaf cells averaging 50–80 µm × 40–60 µm, invariable purple-black pigmentation in the ventral side of the stem, and the common presence of purple pigmentation in leaves, especially near shoot apices. These features do not occur in other taxa of Schistochilopsis and show superficial similarity with Heterogemma laxa (morphologically different, however, in the ellipsoidal gemmae and distanced 2–3-lobed leaves). The rather high distance separated S. grandiretis from the rest of Schistochilopsis, supported by analyses of group-specific indels in the trnG intron, and suggests this species should be separated into a monospecific new genus that is described in the taxonomical section below.
4.3. Position of Schistochilopsis pacifica
After transferring Schistochilopsis grandiretis from Schistochilopsis to its own genus, the basal group in Schistochilopsis in all trees was occupied by the recently described Schistochilopsis pacifica (Figure 1, Figure 2, Figure 3 and Figure 4). The latter species is characterized, in comparison with other taxa, by relatively orthotropic growth, presence of golden-brownish pigmentation in the apical part of apical leaves (like reported for S. hyperarctica), less obliquely inserted leaves, and lesser-developed leaf dentation. These features may probably suggest orthotropic growths and the ability to develop brownish pigmentation (widely distributed in Scapaniaceae as the whole) as the plesiomorphic features. The poor dentation along the leaf margin may also be a plesiomorphic feature in the genus. Schuster [6] (p. 86) estimated the specialization within Schistochilopsis (Lophozia subg. Massula in l.c.) in the following way: “cells become non collenchymatous both in leaves and stems; stem cells become narrow and elongate; oil bodies become minute and numerous; leaves retain ability to form 4–5-lobes; ventral stem sectors may stay broad”. This trend somewhat contradicts to the obtained trees topologies. Schistochilopsis pacifica has a ventral segment sometimes narrower than in the S. incisa-opacifolia complex and reaching only 3–5 cells broad. The leaf cells are more leptodermous in S. pacifica than in xeric modifications of S. setosa and S. incisa. The oil body features are hard to estimate because their numbers per leaf cell greatly vary within each taxon (although always remain relatively high).
Schistochilopsis pacifica shows the substantial genetic variation in areas not so far in distance: southern part of East Kamchatka (from where the type) and southern Kurils (Iturup, from where the paratypes), with the only 8° between the localities. The genetic distances permit the description of two subspecies within S. pacifica (Figure 2 and Figure 4), but we refrain from this because there is no satisfactory morphological base for it. The specimens from the South Kurils (Table 3) contain plants with more densely dentate leaves and more green color, but these features may be environmentally induced. They could hardly be accepted for taxonomic differentiation of two putative subspecies.
4.4. Status of Schistochilopsis hyperarctica
The species status of Schistochilopsis hyperarctica is not confirmed. We are inclined to treat it as the extreme modification of widely distributed and morphologically variable S. incisa s.l., although some morphological features (the presence of brownish pigmentation, predominantly bilobed leaves) may suggest the species status. The only reason we refrain from providing the formal synonymization of S. hyperarctica with S. incisa is that we did not involve the specimens tentatively named as S. hyperarctica collected in Eastern Canadian High Arctic—the place from where S. hyperarctica was described. However, we may argue, with a certain confidence, that the specimens originally named as S. hyperarctica in Siberian Arctic and North-East Asia actually belong to the morphologically malleable S. incisa s.l.
4.5. Circumscription of Schistochilopsis grandiretis
Schistochilopsis setosa was found to be morphologically malleable. The plants from Yunnan in China and Northwest Vietnam are quite different in morphology: plagiotropic growth and dense dentation in leaf margins in Hengduan Range versus orthotropic growth and less dentate leaves in specimens from Hoang Lien Range. However, genetically, this is the single species restricted by Eastern Sino-Himalaya and mountainous Northern Indochina (the specimens from western Himalaya were not tested genetically). The features of the species include 3–5-lobed leaves that, commonly, are prominently toothed, with the end cell in the tooth usually exceeding 100 µm long. The species was observed in forested areas of highest altitudes in Northwest Vietnam (there are no forestless alpine landscapes in Indochina), where it has a lax texture with not so prominent teeth, to the base unistratose and commonly distanced leaves. These features are in contrast to those in plants from Sichuan and Yunnan collected above timberline or in crooked forests and possess densely contiguous leaves with margins densely and prominently dentate, such they commonly look as though they are covered by large crystals due to colorless, glistening, and numerous teeth (the same may be said for the type of the taxon that is from Indian Sikkim). Additionally, the plants in Chinese specimens are commonly deep green colored, whereas Vietnamese plants are duller. As far as it was found in the genetic analysis, the listed differences are the only environmentally induced features.
4.6. Position of ‘Lophozia boliviensis’
One more morphologically malleable taxon should be revisited. We initially revealed the possible new taxon based on the collections from West Sichuan and named it as a potentially new species. The basic estimated features include subentire, 2–3-lobed, subtransversely inserted leaves. Later, when the material from Northern Yunnan was included in the analysis, the concept of the species underwent serious modifications, since it was found (1) the leaves are sometimes dentate, although not so prominently as in S. setosa, (2) the outer cell wall in the leaf is usually very thick and additionally brown colored, (3) the cell size in the midleaf is far smaller than that along the margin, as well as compared to S. setosa. These features, as found in the molecular study, are correlated with genetic differences between the plants that could not be referred to as S. setosa.
The most unexpected result was found when the GenBank accessions for Schistochilopsis were added to the dataset. The specimen named as Lophozia incisa (AM397694), collected by Söderström in Venezuela, found by trnG sequence, was very similar to the accessions from Sichuan (Figure 3). Indeed, there was the data on supposed Schistochilopsis incisa occurrence in the Andean Mountains. However, initially and as early as Stephani described Herzog’s collection of Schistochilopsis from Bolivia as Lophozia boliviensis Steph. (G00061164/1651!)., Schuster (in litt.) wrote on the label only “Lophozia (subg. Massula) boliviensis St. type”. By contrast, Vana firstly questioned its conspecific nature with “Lophozia incisa” in the additional label inscription in G (Herbarium of the Conservatoire et Jardin botaniques de la Ville de Genève), in litt., but later treated “Lophozia boliviensis” as an undoubted synonym of L. incisa (= Schistochilopsis incisa), e.g., in [3]. However, in the course of study the type of “Lophozia boliviensis” in G, that is small and poorly preserved (cells are mostly collapsed inward of the leaf, whereas the only well-developed cells are along female bract margins), we found this is the same with aforementioned specimens from Sichuan, or, at least, highly similar. Lophozia boliviensis does not have prominently toothed leaves (sterile leaves are almost not toothed at all), and a thick marginal wall of the leaf is subtransversely inserted, although obliquely oriented leaves. Two consequences are therefore possible: (1) the Lophozia boliviensis type, the Venezuelan specimens AM397694 collected by Söderström, and the materials from Sichuan belong to the same taxon and a new combination for Lophozia boliviensis is necessary, (2) the distribution of Schistochilopsis incisa in Andean Mountains should be doubted, and all reports of the species from there may actually belong to Himalayan-Andean disjunct relict taxon (the occurrence in Kilimanjaro in Africa may also be expected).
Interestingly, Schistochilopsis setosa and ‘Lophozia boliviensis’ have occurred in the same locality in Yunnan although never intermixed. Moreover, the third species was once found in Yunnan (C-82-8-18)—Schistochilopsis incisa that, however, distinctly differs from ‘Lophozia boliviensis’ in not having thickened external cell wall in leaves and 2–4-lobed obliquely inserted leaves.
4.7. Position of Schistochilopsis cornuta
Schistochilopsis cornuta is a well-delimited hemiboreal to temperate East Asian amphi-Pacific taxon. Its position in phylogenetic trees on Figure 2; Figure 3 does not require the recognition of separate subgenus cf. [12], as shown before by Bisang [4] based on morphological evidence. The main morphological feature of this taxon—leaf wing—is very variable in size to its almost complete absence. The wing width also varies across the distribution area and seems to be larger in the southern part of the area.
4.8. Circumscription of Schistochilopsis incisa s.l.
The group Schistochilopsis incisa–S. opacifolia–S. hyperarctica is still unresolved, both genetically and morphologically. Lophozia opacifolia Culm. ex Meyl. (= Schistochilopsis opacifolia) was revealed by Culmann [44,45], although even at the time of description, the author doubted the status of the taxon (cf. [13] (p. 452)). Schuster [13], nevertheless, recognized it at the species level as different from S. incisa in opaque plants, ‘nonspinose’ and tending to have 3–5-stratose leaves in the base and additionally characterized by broader, not so acute leaf lobes, subentire to denticulate perianth mouth and larger spores. At the same time, Schuster [13] (p. 455) stressed that “admittedly, transitional forms between the two species occur”. The Schuster’s [13] point of view was widely accepted, although later, he reduced the rank of the taxon to subspecies (Lophozia incisa subsp. opacifolia (Culm. ex Meyl.) R.M. Schust. & Damsh.) [46]. The latter point of view was accepted by Bisang, who also did not maintain the species status for S. opacifolia based on morphological studies (although noted the number of distinguishing morphological features) [4]. Then, Bakalin [47] followed the points of view of Schuster [46] and Bisang [4] and accepted the subspecies status for Schistochilopsis opacifolia. Noteworthy, Bakalin’s concept was based primarily on molecular data available at that time, namely, the genetic distance between some populations of ‘S. opacifolia’ is higher than between populations of S. incisa and certain populations of S. opacifolia (cf. [47]).
Within recent years, the species status for Schistochilopsis opacifolia was accepted in the World liverwort checklist by Söderström et al. [1]. Bakalin and Klimova [2] allowed the species status of this taxon, too; it was made based on the suggestion that the robust distances between some populations in ‘S. opacifiola” is the result of inclusion of several undescribed taxa into this bulk, and therefore it is better to recognize S. opacifolia separately from S. incisa. In the course of the present work, we found all sequences designated as S. opacifolia, S. incisa, and S. hyperarctica are deeply intermixed in the phylogenetic trees (Figure 1, Figure 2, Figure 3 and Figure 4). Therefore, the possible explanations may be that the observable morphological differences are only environmentally induced and result from spatial isolation. When certain populations of single taxon survived in similar environments for a long time, they stochastically accumulated many specific features in the nucleotide sequences and then again formed widely overlapping areas.
4.9. Geographic Distribution of Schistochilopsis
The highest taxonomic diversity of Schistochilopsis in Pacific Asia is known in the areas with monsoon to oceanic hemiboreal to cool temperate climates in the mountains (data provided in Table 1). Widely distributed and eurytopic Schistochilopsis incisa s.l. stretches from the area of the northern extremes of the land on Asia to 30° N in the Sichuan Province of China. This gradient is characterized by negative winter temperatures and, in the northern extreme, also negative annual temperature (e.g., −11 °C in the north part of Magadan Province). Other taxa possess narrower amplitude. Schistochilopsis pacifica is distributed in the areas with strictly oceanic climates, with slightly positive annual temperatures, low (below 20 °C) temperatures for the warmest months, and slightly negative temperatures for the coldest month (−6 to −8 °C), associated with very thick snow cover. The annual amount of precipitation should be above 1000 mm per year (quite a high value for hemiarctic and boreal climates). Schistochilopsis cornuta is distributed in areas with the monsoon to oceanic environments in hemiboreal and temperate zones, commonly in mountainous areas. In all cases, the annual temperatures are positive, the coldest month negative (above −12 °C), and the yearly precipitation varies from 700 to 1200 mm or higher. Schistochilopsis setosa has a broad amplitude of annual temperature (at least from 5 to 16 °C) and winter temperatures (in January) varying from slightly negative in the Sichuan Province of China to distinctly positive in Northwest Vietnam. According to to data in hand, the amount of precipitation ranges from 800 to above 2000 mm per year, but always with a meager amount of rainfall in the coldest month (below 10 mm for the coldest month). The enigmatic ‘Lophozia boliviensis’ in East Asia grows in a monsoon climate with annual rainfall from 800 to 1000 mm per year, with the coldest month quite dry and the temperatures only slightly below or slightly above zero.
5. Taxonomic Treatment
Schistochilopsis (N.Kitag.) Konstant., Arctoa 3: 125, 1994.
= Lophozia subg. Schistochilopsis N.Kitag., J. Hattori Bot. Lab. 28: 289, 1965.
Type species: Schistochilopsis cornuta (Steph.) Konstant. (= Schistochila cornuta Steph.)
The genus is characterized by:
- Fleshy and soft plants, without red or purple pigmentation, even as traces.
- Very wide (up to 8–10 cells in width) ventral segment of the stem that is however free of underleaves;
- Instability of leaf thickness in the basal portions (2–3(5)-stratose leaf base is observable in some taxa);
- Unstable lobation of the leaves, although 3-lobed leaves are dominant.
- Leaf cells with numerous granulate (to coarsely so) oil bodies that commonly are biconcentric.
The genus includes seven species (one with doubtful status) occurring exclusively in the Holarctic with the main diversity center in East Asia. Below, we provide the taxonomic arrangements of Schistochilopsis, containing the descriptions for still poorly known taxa based on available materials.
Schistochilopsis boliviensis (Steph. in Hezog) Bakalin et Fedosov comb. nov.
Basionym: Lophozia boliviensis Steph. in Hezog, Bibliotheca Botanica 87: 187, f. 103, 1916.
Lectotype (selected here, basing on Schuster, in litt.): Bolivia, 3700 m alt., 1912, Herzog, G00061164/1651!
Description based on the specimens involved in the present study (Table 3 and aforementioned holotype): plants prostrate to ascending, deep green to yellowish greenish, in loose patches, 1.2–1.8 mm wide, 2–10 mm long, deep green to greenish, in older (died) parts slightly brownish, but secondary pigmentation in living sectors is absent. Rhizoids numerous, brownish, in loose erect spreading fascicles, attaching plants to the substrate or other plants. Stem branching has seen only as 1–2 subfloral innovations; cross section transversely elliptic, ca. 250 µm × 450 µm, irregularly infested by fungal hyphae across the cross section (always absent in outer cells), ventral 2–3 cell layers brown colored, external walls of outer cells thickened, outer cells 17–30 µm, inward 25–38 µm, very thin-walled, trigones virtually absent. Leaves distant to contiguous and dense, overlapping to 2/3 of below situated leaf, obliquely to subtransversely inserted, oriented and spreading, not decurrent, concave-canaliculate or slightly recurved in upper half, when flattened in the slide nearly subquadrate, divided by V- to U-shaped sinus into 2–3(4) lobes, with sinus descending to 1/4–1/3(2/5) of leaf length, lobes equal in size or nearly so, 0.5–0.8 mm × 0.6–1.0 mm, margin entire to dentate, lobes acute, somewhat diverging to straight. Midleaf cells oblong, 25–45 µm × 17–35 µm, thin-walled, trigones small, concave to slightly convex, cuticle smooth; cells along leaf margin oblong along the margin, 30–55 µm, external wall thin to thick, trigones small, concave; margin entire to sparsely or densely dentate, teeth 1–2 cells long and 1–2 cells wide in the base, the apical tooth cell less 100 µm long, the basal part of the leaf not or very shortly toothed. Gemmae relatively small, 4–8-gonal, with no prominent angles, 2(–3)-celled, ca 20 µm in diameter or 25–30 µm × 20–30 µm. Dioicous. Only unfertilized and presumable undeveloped perianths are seen, those are obovate, with upper part curved downward, mouth crenulate-dentate; female bracts similar to leaves or larger, ob-trapezoidal, erect spreading.
Figure 6.
Schistochilopsis boliviensis (Steph. in Hezog) Bakalin et Fedosov: (A,I) Plant habit, fragment, dorsal view; (B) Plant with abnormal perianth, fragment, dorsal view; (C–F) Leaves; (G,H) Leaf margin cells; (J) Gemmae; (K) Cells of leaf apices; (L) Female bract. (A–H) from C-39-7-17 (VBGI); (I–L) from Holotype G00061164/1651.
Figure 7.
(A–D) Schistochilopsis boliviensis (Steph. in Hezog) Bakalin et Fedosov; (E,F) Protochilopsis grandiretis Troizk., Bakalin et Fedosov. (A,E) Leaf middle cells with oil bodies; (C) Gemmae; (B,D,F) Parts of mats. Scales: 100 µm for (A,C,E); 1 mm for (B,D,F). (A–C) from C-39-7-17; (D) from C-35-3-17; (E) from Mag-21-1-14; (F) from Khab-38-1-19, all from VBGI.
The distribution of this taxon looks enigmatic: Andean–Sino-Himalayan taxon, occurring in upper elevations of the mountains in orohemiboreal–orotemperate belts. Its real distribution may be broader, and the species may be found in high mountains of equatorial or subequatorial Africa (e.g., Kilimanjaro Mt.), from where, however, no records of Schistochilopsis exist.
The diagnostic features of the species include:
- Polymorphic leaves varying from shortly to deeply 2–3-lobed (4-lobed only as exclusion);
- Leaves are obliquely to subtransversely inserted, with margin ranging from dentate to entire, if dentate, then apical tooth cell less 100 µm long (commonly less 80 µm) and teeth become noticeably shorter to the leaf base.
- Merely thin to very thick-walled external cell wall along the margin of dentate leaves (up to 6–7 µm thick), leaf margin cells are distinctly larger than cells inward.
- Colorless gemmae, 2(–3)-celled, that are angular, with not strongly prominent angles.
- Midleaf cells not large and commonly moderate in size to small and concave trigones.
The species is morphologically similar to S. setosa (with which it is distributed sympatrically in Hengduan Range) in sometimes thickened leaf margin cells, and obliquely to subtransversely inserted leaves. Schistochilopsis boliviensis, however, differs from S. setosa in marginal leaf cells larger than cells in the midleaf (versus midleaf cells larger than marginal in S. setosa), midleaf cells with commonly small and concave trigones (versus trigones moderate in size to large and commonly convex) and, if present, shorter tooth apical cell (less 100 µm versus mostly longer 120 µm). Moreover, leaves in the species are predominantly 2–3-lobed, not 3–5-lobed, as commonly occurs in S. setosa.
As was noted by Bisang [4], Herzog collected Lophozia boliviensis during his Bolivia trip; therefore, the number on the label in G (“1912”) may not be the collection date, or it may be a typo. ‘Lophozia boliviensis’ was typified by Schuster in 1964 but does not seem to be published anywhere.
Schistochilopsiscornuta (Steph.) Konstant., Arctoa 3: 125, 1994.
Basionym: Schistochila cornuta Steph., Sp. Hepat. 4: 84, 1909.
Holotype: Japan, Jimba, October 1905, U. Faurie, no. 1879, G00061160!
Descriptions in [12] (p. 290).
Figure 8.
Schistochilopsis cornuta (Steph.) Konstant.: (A) Plant habit (on leaf apices gemmae in masses), fragment, dorsal view. Schistochilopsis incisa (Schrad.) Konstant.: (B,C) Plant habit, fragment, dorsal view; (D–I) Leaves; (J,K) Cells of leaf apices; (L) Stem cross section with leaf base. (A) from Holotype G00061160; (B–L) from Mag-30-11-13 (VBGI).
Figure 9.
(A,B) Schistochilopsis cornuta (Steph.) Konstant.; Schistochilopsis incisa (Schrad.) Konstant. (C,D); Schistochilopsis pacifica Bakalin (E,F); Schistochilopsis setosa (Mitt.) Konstant. (G,H). Leaf middle cells with oil bodies (A,C,E,G), parts of mats (B,D,F,H). Scales: 100 µm for (A,C,E,G); 1 mm for (B,H); 2 mm for (D,F). (A) from P-36-19-14; (B) from J-8-20-15; (C,D) from K-49-20a-15; (E,F) from K-49-20-15; (G) from V-6-3-19; (H) from V-8-63-17, all from VBGI.
Chiefly orohemiboreal–orotemperate Pacific Asian, occurring in the southern part of the Russian Far East, Korean Peninsula, Japan (throughout, but except Volcano, Bonin, and Ryukyu Islands), Taiwan. Commonly occurs in the mountains, being observed in lowlands only in the northern extremes of the area.
The species is characterized by conduplicate leaves with distinct (at least in the vast majority of populations) keel wing—the reason the species was originally described under Schistochila. Actually, leaves look supposedly smaller as the dorsal lobe is inserted into the dorsal side of stem and then on the dorsal third of the ventral lobe. The species is geographically well defined, stretching from the southern part of the Russian Far East (southward of 51° N) via the Korean Peninsula and Japan (to Kyushu). The report from Taiwan is the southernmost outpost. Kitagawa [12] (p. 291) noted this species occurs “chiefly in deciduous forests”, although in the Russian Far East, it commonly grows in hemiboreal coniferous forests as well.
Schistochilopsisincisa (Schrad.) Konstant., Arctoa 3: 125, 1994.
= Jungermannia incisa Schrad., Syst. Samml. Crypt. Gew. 2: 5, 1797.
= Schistochilopsis opacifolia (Culm. ex Meyl.) Konstant., Arctoa 3: 125, 1994.
= Lophozia opacifolia Culm. ex Meyl., Beitr. Kryptogamenfl. Schweiz 6 (4): 174, 1924.
Descriptions in [12] (p. 287), [13] (pp. 441, 448).
Illustrations in [12] (Figure XV), [13] (Figures 173: 10–13 and 178–182), [4] (Taf. 8–13); the present paper: Figure 8B–L, Figure 9C,D, Figure 10 and Figure 11A–H.
Figure 10.
Schistochilopsis incisa (Schrad.) Konstant.: (A,I,J) Plant habit, fragment, dorsal view; (B–E,M–T) Leaves; (G,H,L) Cells of leaf apices; (F,K) Stem cross section with leaf base. (A–H) from K-49-20a-15 (VBGI); (I–T) from Mag-32-20-12 (VBGI).
Figure 11.
Schistochilopsis incisa (Schrad.) Konstant.: (A,B) Plant habit, fragment, dorsal view; (C–E) Leaves; (F,G) Cells of leaf apices; (H) Stem cross section with leaf base. Schistochilopsis nakanishii (Inoue) Konstant.: (I) Plant habit, fragment, dorsal view; (J) Gemmae; (K,L) Cells of leaf apices; (N–P) Leaves; (P) Leaf middle cells. (A–G) from 15-0113 (VBGI); (I–P) from Holotype TNS-174461.
Broadly boreo-temperate, widely spreading to northern Hemiarctic, and rarely occurring in the Arctic. The antipodal disjunction (in the Andes) was not confirmed in the present study. The occurrence of this species in India based on the report of Schistochilopsis incisa var. himalayana S. Srivast., S.C. Srivast. & K.K. Rawat (the specimens were not seen) by Srivastava et al. [48] is questionable because the taxon’s status is not clear.
This species is a very widely distributed and morphologically malleable taxon that occurs in various Northern Holarctic parts and is characterized by obliquely to substransversely inserted leaves, with prominently toothed to only scarcely crenulate margin, 1–5-stratose in lower portion leaves. The distinctions from other taxa are of quantitative and somewhat ‘negative’ nature: not so prominent teeth as in S. setosa, more distinct lobation in comparison with S. nakanishii, absence of leaf keel characterizing S. cornuta, not thickened outer cell wall and somewhat obliquely inserted leaves in contrast with ‘Lophozia boliviensis’. Despite the very large area, this species almost does not overlap the distribution of other taxa, except S. cornuta in East Asia, which occurs in virtually the same habitats as S. incisa, although commonly at lower (warmer) elevations. Southward of 35° N, the species is only revealed in the Yunnan Province of China, where its distribution is hardly expected and probably possesses relict character or is of long-dispersal origin. According to the constructed phylogenetic trees, this complex is still far from monophyly. There are different, morphologically indistinct specimens that occupy separate positions and may be regarded as distinct subspecies or even species if morphological features are found to distinguish them. At present, we are inclined to treat these deviations as the result of possible cryptic speciation and have not uncovered attempts to describe them according to morphological definitions.
The status of Schistochilopsis incisa var. himalayana is unclear. Srivastava et al. [48] (p. 143) wrote: “The variety can be differentiated from typical S. incisa in dorsally connated leaf near branching in robust plants (totally absent in S. incisa), leaf margin with few dentitions (dentitions frequent in S. incisa), and leaf cells without trigones (leaf cells with trigones in S. incisa)”. Among the listed features, connate leaves may only provide taxonomic value in the genus. Still, it is highly questionable whether this is a spontaneous aberration of a single population from a strongly shaded place (since no trigones are in the leaf cells) or the feature is really correlated with genetic differences.
Schistochilopsisnakanishii (Inoue) Konstant., Arctoa 3: 125, 1994.
Basionym: Lophozia nakanishii Inoue, Bull. Natl. Sci. Mus. Tokyo (n.ser.) 9 (1): 37, 1966.
Holotype: Taiwan (Formosa), Nan Tow Hsien, Kuan Kao, Pa-Tung-Kuan, ca 2700 m a.s.l., 28 March 1963, S. Nakanishi, 13760, TNS-174461!
Description in [49] (p. 37), [4] (p. 132).
Illustrations in [49] (Figure 1: 10–18); present paper: Figure 11I–P.
Chiefly Taiwan endemic taxon occurring in upper elevations of mountains (known from 2700 m a.s.l.).
Söderström et al. [1] regarded this taxon as having serious doubts on the status. On the contrary, we consider it as rather good species, characterized by prominently dentate–ciliate leaves with long end cell, like that observed in Schistochilopsis setosa, however, different from the latter in the slightly lobed leaves as the lobation becomes not evident. The feature of small to virtually absent trigones in the leaf cells stressed by Inoue [49] may be environmentally induced.
Schistochilopsis pacifica Bakalin, Botanica Pacifica 5(2): 54, 2016.
Holotype: Russia. Kamchatka Territory. East Kamchatka, Ganalsky Range, Bakening volcano area, upper course of Pravaya Kamchatka River, western slope of Bakening volcano (53°54′58′′ N 158°01′27′′ E), 1065 m alt., 6 August 2015, Vadim A. Bakalin, K-49-20-15, VBGI!
Description in [2] (p. 54).
Figure 12.
Schistochilopsis pacifica Bakalin: (A,B) Female plant habit, fragment, dorsal view; (C–G) Leaves; (H) Stem cross section with leaf bases and rhizoid bases; (J,K) Cells of leaf apices. All from K-57-11-04 (VBGI).
Chiefly hemiarctic–boreal amphi-oceanic species known in the eastern part of Kamchatka Peninsula and southern Kuril Islands, but probably distributed wider and likely may be found in North Kurils as well as (with less probability) in upper elevations of Hokkaido.
The species is characterized by lax textured whitish plants superficially resembling ‘Schistochilopsis opacifolia’, from which, however, it differs in unistratose leaves, only scarcely toothed leaf margin and presence of golden-brownish pigmentation, evident at least in upper parts of subapical leaves.
Schistochilopsis setosa (Mitt.) Konstant., Arctoa 3: 125, 1994.
= Jungermannia setosa Mitt., J. Proc. Linn. Soc., Bot. 5 (18): 92, 1860, 1861. Isotype: India, Sikkim, Hooker, no 1317; PC0102704!
= Jungermannia pluridentata Mitt., Journ. Proc. Linn. Soc., Bot. 5: 92.
= Lophozia pluridentata (Mitt.) Steph., Spec. Hep. 6: 113, 1917.
Description in [4] (p. 133).
Description based on specimens involved to the present study (Table 3 and aforementioned type) follows: plants prostrate to ascending, yellowish greenish, whitish greenish to bright green, at leaf margins sometimes discolored, soft and lax, 3–4.5 mm wide, 8–30 mm long, prostrate to ascending, in loose patches. Rhizoids numerous, forming mat under stem or obliquely spreading in unclear fascicles, colorless to pale grayish. Stem sparsely to freely laterally intercalary branched, also commonly with 1–2 subfloral innovations, cross section transversely elliptic, ca 400–600 µm × 700–800 µm, outer margin crenulate to smooth, marginal cells thin- to thick-walled, 20–32 µm in diameter, trigones virtually absent, inward 25–37(–55) µm in diameter, 4–7-gonal, trigones vestigial to small, concave, fungal infection irregular, in some cells only. Leaves contiguous, sometimes enclosed one to another, undulate, loosely concave-canaliculate, sometimes loosely recurved, obliquely inserted and oriented, not decurrent or decurrent for 1/4 of stem width dorsally, sheathing the stem in the base, when flattened in the slide ob-trapezoidal, (2–)3–4(–6)-lobed, with ventral lobe(s) larger, divided by gibbous sinus descending for 1/4–1/2 of leaf length, lower part of sinus sometimes revolute, margin commonly toothed, sometimes sparsely so, including also sinus margins, rarely margin entire, 1.0–2.5 µm × 1.2–4.0 mm. Midleaf cells 32–68 µm × (25–)32–40 µm, subisodiametric to oblong, trigones moderate, triangular to concave or convex; basal cells slightly larger, sometimes in 2 layers near very base; cells along margin 32–50 µm, external wall thin to sometimes thickened, other walls merely thin, trigones moderate to large, concave to convex; cuticle smooth throughout; marginal teeth prominently spinose, become larger to ventral base, where to 600 µm long (7 uniseriate cells), with end cell 100–180 µm long and even longer, with the 1/6–1/2 of this cell occupied by the thickened cell wall. Dioicous. Female bracts are similar to large leaves, 3–4-lobed, densely spinose. Perianth tubular, narrowed to the mouth, near mouth loosely plicate, 2–2.5 mm long and 1.2 mm in diameter; densely dentate-ciliate, commonly two cells wide at the base, terminal cell 150 µm long and even longer.
Figure 13.
Schistochilopsis setosa (Mitt.) Konstant.: (A,B,K,L,R) Cells of leaf apices; (C–E,G–J,N–Q) Leaves; (F) Perianthious plant habit, fragment, dorsal view; (M) Plant habit, fragment, dorsal view. (A–E) from Isotype PC0102704; (G–L) from C-40-4-17 (VBGI); (M–R) from V-3-91-16 (VBGI).
Distinctly Sino-Himalayan—Hengduan Range—North Indochinese taxon. Reported from Nepal, Indian Sikkim, Bhutan (cf. [50]), eastward widely distributed in Sichuan and Yunnan Provinces of China and uppermost elevations of Northwest Vietnam. The species should likely occur in the mountains of northern Myanmar, Thailand and Laos. In Eastern Himalaya it occurs between elevations 2900 and 5000 m a.s.l. (cf. [50]), although some previous reports may be based on misidentified Schistochilopsis boliviensis. The same elevations seem to be expectable in the eastern part of the species area. Schistochilopsis setosa distribution is restricted by the regions of monsoon climates unlike other taxa of the genus, except for S. boliviensis.
The species’ striking characteristics are deeply (2–)3–5(–6)-lobed and densely toothed leaves with prominently long end cell, commonly exceeding 100–120 µm long and having very thick wall at the end.
5.1. Doubtful Taxon
Schistochilopsishyperarctica Konstant. et L.Söderstr., Phytotaxa 162 (4): 240, 2014.
Based on: Lophozia hyperarctica R.M.Schust., Canad. J. Bot. 39 (4): 967, 1961, nom. inval.
Holotype: Canada, Northwest Territories, Ellesmere Island, Alert Weather Station, F?, not seen.
Descriptions in [13] (p. 437).
Illustrations in [13] (Illustration no. 177).
Distribution unclear, known from the Canadian Arctic, Arctic Alaska, and probably North Europe [51]. All reports from Russian Asia are likely based on arctic modifications of Schistochilopsis incisa s.l.
Comment. The status of the taxon and its distribution are unclear. Konstantinova [51] referred it to the group of arctic species with obscure areas. Due to molecular-genetic analysis, all materials involved from North-East Asia and Siberia belong to the arctic modifications of Schistochilopsis incisa. The distinctions provided by Schuster [13], such as the presence of light golden pigmentation in this species, as well as wide stem with blackish colored ventral side, mainly bilobed leaves are probably environmentally induced, since the materials from the Russian Arctic and mountainous Hemiarctic are, in morphological respect, indistinguishable from the descriptions provided by Schuster [13]. Since we were unable to check the type and/or recent materials of the taxon from Arctic Canada, we cannot resolve the problem based on available materials. Bisang [4] (p. 123) also wrote on some doubts on the status of the taxon, mentioning also the necessity in fresh material study: “Im Moment kann der taxonomische Status dieser Sippe nicht beurteilt werden. Dazu muss der Typus-Beleg studiert und Frischmaterial mit Ölkörpern, die ein diagnostisches Merkmal darstellen sollen, untersucht werden”.
5.2. The Key
The key to Schistochilopsis taxa (the alternative keys to identify the vast majority of Schistochilopsis taxa may be found in [2,4,8,13].
1. Leaves with distinctly winged keels [hemiboreal to temperate amphi-Pacific East Asia] Schistochilopsis cornuta
1. Leaves without winged keels, keel absent … 2
2. Leaves only obscurely lobed, prominently dentate [Taiwan] … Schistochilopsis nakanishii
2. Leaves distinctly lobed, prominently dentate to nearly entire … 3
3. Arctic and mountainous northern hemiarctic species, with 2(–3)-lobed leaves, scarcely toothed or with entire leaf margin and not numerous (less 15–20) oil bodies per midleaf cell … Schistochilopsis hyperarctica
3. Taxa not confined to the Arctic, leaves mostly 3–5-lobed, rarely (as an exception only) bilobed, mostly densely and prominently toothed, rarely entire, oil bodies in the midleaf cells numerous, more than 20 per cell … 4
4. Plants of somewhat orthotropic growth, with leaves unistratose to the base, and golden-brownish coloration of apical part of shoots [hemiarctic-boreal amphi-Pacific] … Schistochilopsis pacifica
4. Plants of plagiotropic growth, rarely orthotropic, then leaves 2–5-stratose in the base or not occurring in the hemiarctic or boreal amphi-Paficic, brownish-golden coloration never developed … 5
5. Midleaf cells smaller than cells along leaf margin, trigones concave in the midleaf [Andean–Sino-Himalayan] … Schistochilopsis boliviensis
5. Midleaf cells larger than cells along leaf margin, trigones mostly convex in the midleaf [various areas including Sino-Himalaya] … 6
6. Leaves densely dentate-ciliate, terminal cell of the leaf lobe apices over 100 µm long, leaves mostly 3–5–lobed … Schistochilopsis setosa
6. Leaves dentate, but never ciliate, terminal cell of leaf lobe apices shorter 100 µm long, leaves mostly 2–3–lobed, or 4–lobed, but then terminal cell of the teeth less 50 µm long … Schistochilopsis incisa s.l.
5.3. The New Genus
Protochilopsis Troizk., Bakalin et Fedosov, gen. nov.
Type species: Jungermannia grandiretis Lindb. ex Kaal., Nyt Mag. Naturvidensk. 33 (4/5): 322, 1893 (equivalent to Schistochilopsis grandiretis (Lindb. ex Kaal.) Konstant.). The genus is hitherto monotypic.
Description. Plants fleshy, whitish greenish to purplish and purple blackish, prostrate, strongly attached by the rhizoids to the substrate, acidophilic; stem transversely elliptic in the cross section, irregularly infested by fungal hyphae, ventral side purple-black, abundantly rhizogenous; leaves 3–5-lobed, lobes acute; midleaf cells large, to 80 µm × 60 µm; gemmae sporadically present, angular, with prominent angles, but not stellate.
The genus is similar to Schistochilopsis, from which it differs in large leaf cells and purple-black coloration of the ventral side of the stem. Hitherto, the genus is monotypic.
Protochilopsis grandiretis (Lindb. ex Kaal.) Troizk., Bakalin et Fedosov, comb. nov.
Basionym: Jungermannia grandiretis Lindb. ex Kaal., Nyt Mag. Naturvidensk. 33 (4/5): 322, 1893.
= Schistochilopsis grandiretis (Lindb. ex Kaal.) Konstant., Arctoa 3: 125, 1994.
Description in [13] (p. 456), [4] (p. 120).
Illustration in [13] (Figures 173: 3–5, 183 and 184); present paper: Figure 7E,F.
Generally, arctic–alpine circumpolar taxon, with the vast majority of known localities confined to Hemiarctic, where the species is mostly associated with Sphagnum bogs and oligotrophic mossy tundras, frequently occurs on pure peat (including degraded mossy spots). Rarely spreading to the Arctic (as far as to Spitsbergen and Northwest Greenland, Franz Josef Land, Wrangell Island) and southward to boreal and even temperate zones by alpine and subalpine belts in the mountains.
This is the only species in the genus that could be hardly mistaken with Schistochilopsis (as well as with other Scapaniaceae) due to peculiarly large leaf cells and purple-black coloration of the ventral side of stem (purple coloration is entirely absent in Schistochilopsis).
5.4. The Taxon Excluded From the Genus
Lophozia obscura (Bakalin) Troizk., Bakalin et Fedosov, comb. nov.
Basionym: Schistochilopsis obscura Bakalin, Bot. Pacif. 5(2): 52, 2016.
Due to data obtained in the present analysis, this specie does not belong to Schistochilopsis and should be transferred to Lophozia, where, however, likely occupies the basal position. Due to data in hand, the species is restricted to the southern Kurils (Iturup Island) where collected in a rather unique area representing the late Pleistocene caldera with modern volcanic cone where it grew just above the sulfurous steaming water or above hot stream with water strongly enriched with arsenic. This site has probably many times been disturbed in the Holocene and cannot be regarded as the only occurrence of the species that likely should be much wider distributed than it is presently known.
Author Contributions
Conceptualization, V.A.B., A.V.T. and V.E.F.; methodology, V.E.F., A.V.T. and I.A.M.; validation, V.A.B., V.E.F., Y.D.M. and A.V.T.; Formal Analysis, V.E.F., A.V.T. and Y.D.M.; Investigation, I.A.M., V.A.B., V.E.F., A.V.T., Y.D.M., K.G.K. and V.N.; resources, V.A.B., V.E.F., A.V.T. and H.M.N.; data curation, Y.D.M., I.A.M. and K.G.K.; writing—original draft preparation, V.A.B. and V.E.F.; Writing—review & editing, V.A.B., V.E.F., A.V.T. and K.G.K.; visualization, V.E.F. and K.G.K.; project Administration, V.A.B. and A.V.T.; funding acquisition, V.A.B., H.M.N. and A.V.T. All authors have read and agreed to the published version of the manuscript.
Funding
Russian Foundation for Basic Research: 18-04-00574; 20-04-00278; Vietnam Academy of Science and Technology: UQĐTCB.05/19-20.
Acknowledgments
The work was partially supported by the Russian Foundation for Basic Research: 18-04-00574 for A.V.T., V.A.B. and Y.D.M.; 18-05-60093 for V.E.F.; 20-04-00278 for V.A.B. and K.G.K., and by the project UQĐTCB.05/19-20 of the Vietnam Academy of Science and Technology for V.A.B., H.M. and K.G.K. The line art figures for the present account were kindly provided by Matvei Bakalin to whom authors are sincerely grateful.
Conflicts of Interest
The authors declare no conflicts of interest.
References
- Söderström, L.; Hagborg, A.; Von Konrat, M.; Bartholomew-Began, S.; Bell, D.; Briscoe, L.; Brown, E.; Cargill, D.C.; Costa, D.P.; Crandall-Stotler, B.J.; et al. World checklist of hornworts and liverworts. PhytoKeys 2016, 59, 1–828. [Google Scholar] [CrossRef] [PubMed]
- Bakalin, V.A.; Klimova, K.G. Two new species of Schistochilopsis (Scapaniaceae, Hepaticae) from North-West Pacific and the key to Schistochilopsis taxa in the Pacific Asia. Bot. Pac. 2016, 5, 51–57. [Google Scholar] [CrossRef][Green Version]
- Gradstein, S.R.; Vana, J. On the occurrence of Laurasian Liverworts in the Tropics. Mem. N. Y. Bot. Gard. 1987, 45, 388–425. [Google Scholar]
- Bisang, I. Biosystematische Studien an Lophozia subg. Schistochilopsis (Hepaticae). Bryophyt. Bibl. 1991, 43, 1–187. [Google Scholar]
- Müller, K. Untersuchungen über die Ölkörper der Lebermoose. Ber. Dtsch. Bot. Ges. 1939, 57, 326–341. [Google Scholar]
- Schuster, R.M. Notes on Nearctic Hepaticae III. A conspectus of Family Lophoziaceae, with a Revision of the genera and Subgenera. Am. Midl. Nat. 1951, 45, 1–89. [Google Scholar] [CrossRef]
- Schljakov, R.N. Massula (K. Muell.) Schljak.—New genus of Lophozia Dum. s.l. Nov. Sist. Nizsh. Rast. 1972, 9, 310–318. (In Russian) [Google Scholar]
- Schljakov, R.N. Hepaticae of the North of the USSR. 3. Lophoziaceae, Mesoptychiaceae; Nauka: Leningrad, USSR, 1980. (In Russian) [Google Scholar]
- Arnell, S.W. Illustrated Moss Flora of Fennoscandia. I. Hepaticae; Nordic Bryological Society: Lund, Sweden, 1956. [Google Scholar]
- Jørgensen, E. Norges levermossor. Bergen. Mus. Skr. 1934, 16, 1–343. [Google Scholar]
- Schljakov, R.N. New name and new combinations for genus Massula Schljak. Nov. Sist. Nizsh. Rast. 1985, 22, 231–232. [Google Scholar]
- Kitagawa, N. A revision of the family Lophoziaceae of Japan and its adjacent regions. I. J. Hattori Bot. Lab. 1965, 28, 239–291. [Google Scholar]
- Schuster, R.M. The Hepaticae and Anthocerotae of North America II; Columbia University Press: New York, NY, USA, 1969. [Google Scholar]
- Konstantinova, N.A.; Vasiljev, A.N. On the hepatic flora of Sayan Mountains (South Siberia). Arctoa 1994, 3, 123–132. [Google Scholar] [CrossRef][Green Version]
- Potemkin, A.D. On systematic position and taxonomic status of the genera Schistochilopsis (Kitag.) Konstantinova and Obtusifolium, S.W. Arnell (Lophoziaceae, Hepaticae). Nov. Sist. Nizsh. Rast. 2005, 38, 362–365. (In Russian) [Google Scholar]
- Vilnet, A.A.; Milyutina, I.A.; Konstantinova, N.A.; Ignatov, M.S.; Troitsky, A.V. Phylogeny of the Genus Lophozia (Dumort.) Dumort. s. str. inferred from nuclear and chloroplast sequences ITS1-2 and trnL-F. Russ. J. Genet. 2007, 43, 1306–1313. [Google Scholar] [CrossRef]
- Vilnet, A.A.; Konstantinova, N.A.; Troitsky, A.V. Phylogeny and systematics of the genus Lophozia s. str. (Dumort.) Dumort. (Hepaticae) and related taxa from nuclear ITS1–2 and chloroplast trnL-F sequences. Mol. Phylogen. Evol. 2008, 47, 403–418. [Google Scholar] [CrossRef] [PubMed]
- Vilnet, A.A.; Konstantinova, N.A.; Troitsky, A.V. Molecular insight on phylogeny and systematics of the Lophoziaceae, Scapaniaceae, Gymnomitriaceae and Jungermanniaceae. Arctoa 2010, 19, 31–50. [Google Scholar] [CrossRef]
- Konstantinova, N.A.; Vilnet, A.A. New taxa and new combinations in Jungermanniales (Hepaticae). Arctoa 2009, 18, 65–67. [Google Scholar] [CrossRef]
- Söderström, L.; Váňa, J.; Hagborg, A.; Von Konrat, M. Notes on Early Land Plants Today. 35. Notes on Lophoziaceae (Marchantiophyta). Phytotaxa 2013, 97, 27–35. [Google Scholar] [CrossRef][Green Version]
- Takhtajan, A. Floristic Regions of the World; University of California Press: Berkeley, CA, USA, 1986. [Google Scholar]
- Yurtzev, B.A. Hypoarctic botanical-geographical band and the origin of its flora. Komar. Chteniya 1966, 19. (In Russian) [Google Scholar]
- Yurtzev, B.A. Problemy Botanicheskoi Geografii Severo-Vostochnoi Azii; Nauka: Leningrad, Russia, 1974. [Google Scholar]
- Chen, Y.-S.; Deng, T.; Zhou, Z.; Sun, H. Is the East Asian flora ancient or not? Natl. Sci. Rev. 2018, 5, 920–932. [Google Scholar] [CrossRef]
- Climate-Data. Available online: https://en.climate-data.org/ (accessed on 15 February 2020).
- Feldberg, K.; Váňa, J.; Krusche, J.; Kretschmann, J.; Patzak, S.D.F.; Pérez-Escobar, O.A.; Rudolf, N.R.; Seefelder, N.; Schäfer-Verwimp, A.; David, G.L.; et al. A phylogeny of Cephaloziaceae (Jungermanniopsida) based on nuclear and chloroplast DNA markers. Org. Divers. Evol. 2016, 16, 727–742. [Google Scholar] [CrossRef]
- Friedl, T. Evolution of the polyphyletic genus Pleurastrum (Chlorophyta): Inferences from nuclear-encoded ribosomal DNA sequences and motile cell ultrastructure. Phycologia 1996, 35, 456–469. [Google Scholar] [CrossRef]
- Milyutina, I.A.; Goryunov, D.V.; Ignatov, M.S.; Ignatova, E.A.; Troitsky, A.V. The phylogeny of Schistidium (Bryophyta, Grimmiaceae) based on the primary and secondary structure of nuclear rDNA internal transcribed spacers. Mol. Biol. 2010, 44, 883–897. [Google Scholar] [CrossRef]
- Taberlet, P.; Gielly, L.; Guy Pautou, G.; Bouvet, J. Universal primers for amplification of three non-coding regions of chloroplast DNA. Plant Mol. Biol. 1991, 17, 1105–1109. [Google Scholar] [CrossRef]
- Pacak, A.; Szweykowska-Kulinska, Z. Molecular data concerning alloploid character and the origin of chloroplast and mitochondrial genomes in the liverwort species Pellia borealis. J. Plant Biotechnol. 2000, 2, 101–108. [Google Scholar]
- Gardiner, A.; Ignatov, M.; Huttunen, S.; Troitsky, A. On resurrection of the families Pseudoleskeaceae Schimp. and Pylaisiaceae Schimp. (Musci, Hypnales). Taxon 2005, 54, 651–663. [Google Scholar] [CrossRef]
- Hedenäs, L. Scandinavian Oncophorus (Bryopsida, Oncophoraceae): Species, cryptic species, and intraspecific variation. Eur. J. Taxon. 2017, 315, 1–34. [Google Scholar] [CrossRef]
- Bakalin, V.; Vilnet, A. A review of the genus Diplophyllum (Marchantiophyta) in North and East Asia with the description of a new species (D. sibiricum) based on integrative taxonomy. Plant Syst. Evol. 2018, 304, 1269–1287. [Google Scholar] [CrossRef]
- Katoh, K.; Standley, D.N. MAFFT Multiple Sequence Alignment Software Version 7: Improvements in Performance and Usability. Mol. Biol. Evol. 2013, 30, 772–780. [Google Scholar] [CrossRef]
- Hall, T.A. BioEdit: A user-friendly biological sequence alignment editor and analysis program for Windows 95/98/NT. Nucleic Acids Symp. Ser. 1999, 41, 95–98. [Google Scholar] [CrossRef]
- Ronquist, F.; Teslenko, M.; Van Der Mark, P.; Ayres, D.L.; Darling, S.; Höhna, S.; Larget, B.; Liu, L.; Suchard, M.A.; Huelsenbeck, J.P. MrBayes 3.2: Efficient Bayesian phylogenetic inference and model choice across a large model space. Syst. Biol. 2012, 61, 539–542. [Google Scholar] [CrossRef]
- Simmons, M.P.; Ochoterena, H. Gaps as characters in sequence-based phylogenetic analyses. Syst. Biol. 2000, 49, 369–381. [Google Scholar] [CrossRef] [PubMed]
- Müller, K. SeqState. Appl. Bioinform. 2005, 4, 65–69. [Google Scholar] [CrossRef]
- Miller, M.A.; Pfeiffer, W.; Schwartz, T. Creating the CIPRES science gateway for inference of large phylogenetic trees. In Proceedings of the Gateway Computing Environments Workshop (GCE), New Orleans, LA, USA, 14 November 2010; pp. 1–8. [Google Scholar]
- Kumar, S.; Stecher, G.; Li, M.; Knyaz, C.; Tamura, K. MEGA X: Molecular Evolutionary Genetics Analysis across computing platforms. Mol. Biol. Evol. 2018, 35, 1547–1549. [Google Scholar] [CrossRef]
- Reuter, J.S.; Mathews, D.H. RNAstructure: Software for RNA secondary structure prediction and analysis. BMC Bioinform. 2010, 11, 129. [Google Scholar] [CrossRef]
- Wiese, K.C.; Glen, E.; Vasudevan, A. jViz.Rna—A java tool for RNA secondary structure visualization. IEEE Trans. Nanobiosci. 2005, 4, 212–218. [Google Scholar] [CrossRef] [PubMed]
- Bakalin, V.A. Monographicheskaya Obrabotka Roda Lophozia (Dumort.) Dumort. S. Str.; Nauka: Moscow, Russia, 2005. (In Russian) [Google Scholar]
- Culmann, P. Contributions à la flore bryologique de a Suisse et de l’Auvergne. Rev. Bryol. 1920, 47, 21–24. [Google Scholar]
- Meylan, C. Les hépatiques de la Suisse. Beitr. Kryptogamenfl. Schweiz. 1924, 6, 1–318. [Google Scholar]
- Schuster, R.M. The Hepaticae of South Greenland. Beih. Nova Hedwig. 1988, 92, 1–255. [Google Scholar]
- Bakalin, V.A. Notes on Lophozia VI. Taxonomy and distribution of Lophozia and Schistochilopsis (Lophoziaceae) in North America north of Mexico. Bryologist 2011, 114, 298–315. [Google Scholar] [CrossRef]
- Srivastava, S.; Srivastava, S.C.; Rawat, K.K. Status of family Lophoziaceae (Hepaticae) in India. Nelumbo 2013, 55, 113–152. [Google Scholar]
- Inoue, H. New and noteworthy liverworts from Formosa. Bull. Natl. Sci. Mus. Tokyo B 1966, 9, 37–41. [Google Scholar]
- Grolle, R. Miscellanea hepaticologicae 11–20. J. Jap. Bot. 1964, 39, 173–178. [Google Scholar]
- Konstantinova, N.A. Distribution patterns of the North Holarctic hepatics. Arctoa 2000, 9, 29–94. (In Russian) [Google Scholar] [CrossRef]
© 2020 by the authors. Licensee MDPI, Basel, Switzerland. This article is an open access article distributed under the terms and conditions of the Creative Commons Attribution (CC BY) license (http://creativecommons.org/licenses/by/4.0/).












