Abstract
Climate change has challenged biodiversity conservation practitioners and planners. In this paper, we provide scalable guidance on integrating climate change into conservation planning and adaptive management that results in the most appropriate conservation strategies. This integrated “Climate-Smart Conservation Practice” focuses on analyzing the potential impact of climate change on species, ecosystems, and ecosystem services, combined with “conventional” (non-climate) threats, and incorporating this knowledge into projects. The guidance is based on the already widely-used “Open Standards for the Practice of Conservation”, an application of systems thinking and adaptive management, which has been successfully applied to thousands of conservation projects. Our framework emphasizes a methodical analysis of climate change impacts for projects to support more productive goals and strategy development. We provide two case studies showing the applicability and flexibility of this framework. An initial key element is developing “situation models” that document both current and future threats affecting biodiversity while showing the interactions between climate and conventional threats. Guidance is also provided on how to design integrated, climate-smart goals and strategies, and detailed theories of change for selected strategies. The information and suggestions presented are intended to break down the steps to make the process more approachable, provide guidance to teams using climate change information within a systematic conservation planning process, and demonstrate how climate scientists can provide appropriate information to conservation planners.
1. Introduction
Climate change is challenging the biodiversity conservation field to think more broadly, both geographically and temporally [1]. This is especially true for conservation planners—the timeframe of climate impacts is often different from that of “conventional” (non-climate) threats to biodiversity. In addition, there is of course considerable uncertainty about the amount of greenhouse gases (GHG) the world will emit, how the climate will actually change, the impacts of those changes on ecosystems, species, and people, human responses to climate change (both mitigation and adaptation), and the effectiveness of conservation strategies in the face of the combined impacts of conventional threats and climate change [2,3,4,5,6,7,8,9].
Conservation is inherently a process that deals with crises, including urgent threats often in places and systems that are not well-known. Conservation planning requires considerable interdisciplinary effort to be successful [10]. Conservation planning also assumes that teams will be using adaptive management, which is the “integration of design, management, and monitoring to enable practitioners to systematically and efficiently test key assumptions, evaluate the results, adjust management decisions, and generate learning” [11]. By using knowledge gained while the system is being managed, better and more timely decisions can be made [12,13]. McCarthy and Possingham [12] demonstrated that management decisions can be optimized by incorporating uncertainty and learning through adaptive management. Conservation and resource management exist in ecological and social contexts dealing with uncertainty, complexity, interconnectedness, and persistent and often dramatic change [14]. Adaptive management is especially beneficial when uncertainty is high, as is often the case with climate change. Adaptive management allows the project team to adjust rapidly as new knowledge is gained as well as when the ecosystem or a threat changes.
While the climate change research community stresses the integration of climate change into all planning and management, most climate change guidance treats climate separately from addressing conventional threats to biodiversity [15]. This separation of climate rather than integration creates a barrier to the adoption of robust climate change information into most conservation planning. While some practitioners have integrated conventional and climate threats in their planning efforts [16,17,18], here we provide guidance on ways to integrate climate change into the planning and adaptive management of conservation projects and areas in a way that is scalable and results in the most appropriate and adaptive conservation strategies. This integrated “Climate-Smart Conservation Practice” (Box 1) focuses on analyzing the potential impact of climate change on species, ecosystems, and ecosystem services, combined with non-climate threats, and incorporating this knowledge into the adaptive management of biodiversity conservation projects.
Box 1. Key Definitions for Climate Adaptation, Climate-Smart Conservation [15] and Integrated Climate-Smart Conservation Practice. These definitions are provided because, while these terms are commonly used in climate change and conservation, they can have different meanings, leading to confusion.
Climate Adaptation—Adjustment in natural or human systems in response to actual or expected climatic stimuli or their effects, which moderates harm or exploits beneficial opportunities (IPCC definition).
Climate-Smart Conservation—The intentional and deliberate consideration of climate change in conservation, realized through adopting forward-looking goals and explicitly linking strategies to key climate impacts and vulnerabilities.
Integrated Climate-Smart Conservation Practice—The integration of climate change with conventional non-climate threats to biodiversity throughout the design, management, monitoring and adaptation of conservation projects.
The climate-smart guidance presented here is based on the already widely-used [19,20,21] “Open Standards for the Practice of Conservation” (hereafter: The Conservation Standards). As an application of systems thinking [22] and adaptive management, the Conservation Standards have been successfully applied to thousands of conservation projects over the last decade. The Conservation Standards provide a user-friendly, evidence-based, and consistent approach to the design, management, monitoring, and adaptation of conservation projects. They represent a leading adaptive management framework in the fields of biodiversity conservation and ecosystem management [23,24].
The Conservation Standards are based on a project cycle that includes five steps: “Assess”, “Plan”, “Implement”, “Analyze and Adapt”, and “Share” (Figure 1). In this paper, we highlight those components of the “Assess” and “Plan” steps of the Conservation Standards that are new or modified to make the process “climate-smart” (Figure 1). We focus on: (1) incorporating an understanding of the vulnerability of ecosystems, species and people to climate change; (2) integrating conventional and climate threat assessment and rating; (3) using climate vulnerability information to revisit the project scope and targets, and set goals; and (4) selecting climate-smart strategies to address climate and conventional threats and enhance the viability of focal ecosystems and species.
Figure 1.
The Five Steps of the Conservation Standards callout boxes, highlighting components that have been adapted with permission from ref. [11] to integrate climate change.
In addition to the emphasis on integrating climate impacts with conventional non-climate threats to biodiversity, other themes emerge from our approach. The most important theme is an emphasis on breaking down the elements of climate change into its constituent parts in order to get a more tangible idea of the issues and impacts. For years, conservation practitioners have been alluding to a monolithic threat of “climate change” as an issue in their projects, without carefully teasing apart the anticipated climate changes and their associated hazards and impacts. This level of generality has also made it difficult or impossible to identify meaningful strategies, especially ones that are in the direct control of local practitioners and decision-makers. This new integrated “Climate-Smart Conservation Practice” approach emphasizes a methodical analysis of the anticipated components of climate change for projects. It can also help climate scientists see how they can provide relevant information to inform the planning process more clearly. This more detailed analysis can then support more productive strategy development.
Two guidance documents were developed in association with the German sustainable development agency, Deutsche Gesellschaft für Internationale Zusammenarbeit (GIZ) GmbH, to share these new recommendations for Climate-Smart Conservation Practice: one for conservation projects [25] and one for ecosystem-based adaptation (EbA) projects [26], which is directed at helping humans adapt to climate change by conserving the ecosystems and constituent species on which humans depend. The way people proactively or reactively respond to projected changes could cause devastating impacts on ecosystems and species if they implement “maladaptive” responses [7,9]— it is important to account for and try to avoid this possibility. For this reason, both guides emphasize an understanding of human consequences of and reactions to climate change. This paper emphasizes the need for robust assessment of available climate science and appropriate interpretation of that information into this planning process. This guidance has not been published in a peer-reviewed paper until now. We also extend on the framework by providing examples of how it has been used and lessons learned from those efforts specifically around the use of climate science and scenario planning.
The Climate-Smart Conservation Practice approach has been used in only a few locations to date: Central Asia (Kazakhstan, Kyrgyzstan), Grasslands National Park in Saskatchewan (Canada), Chile, and Alaska (USA). Throughout this article, we developed two exemplary conservation projects to illustrate ways to make the Conservation Standards “climate-smart”. The first is loosely based on a project that GIZ implemented jointly with the Michael Succow Foundation and Camp Tabiat in Tigrovaya Balka Strict Nature Reserve, Tajikistan. However, the authors have simplified the example project to effectively illustrate the integrated climate-smart methodology. For this reason, we refer to the example project as a “Tugai Nature Reserve in Central Asia”. The second example is based on a real-world application of the Climate-Smart Conservation Practice approach in central Chile, focused on developing a climate-informed biodiversity action plan for the Río Mapocho Alto watershed near Santiago, Chile [27]. Supplementary materials are provided in appendices that illustrate some of the techniques and offer more detailed explanations of processes.
This guidance is intended for those projects in which a changing climate is likely to be important, and that incorporating a consideration of climate change is more likely to result in effective conservation actions and outcomes. The purpose of presenting this approach here is to bridge the gap between the conservation and climate change research communities to ensure that this planning methodology adequately incorporates climate science in meaningful ways to inform appropriate conservation strategy development. This peer-reviewed paper of the Climate Smart Conservation Practice approach is the first opportunity for the climate science community to be exposed to the use of climate science in the Conservation Standards.
2. Incorporating an Understanding of the Vulnerability of Ecosystems, Species, and People to Climate Change
All climate-informed conservation planning processes include steps related to understanding and assessing the climate change impacts and vulnerabilities facing the ecosystems and species that a team is working to conserve (called “conservation targets” in the Conservation Standards), and the people that depend on or otherwise interact with those species or ecosystems [15,28,29,30]. The vulnerability of a conservation target to climate change is a function of the target’s exposure to changes in the climate, its sensitivity to those changes, and its ability to cope with, respond to, or adapt to those changes (adaptive capacity) [31,32]. A range of methods exist for assessing climate change vulnerabilities and impacts, including analyses of direct observations or paleoecological records, experimental manipulations, and empirical (e.g., species distribution models or bioclimatic niche models [33,34,35]) or mechanistic models (e.g., dynamic global vegetation models [36]) [37,38]. Some approaches are based on or incorporate expert opinion, including local or traditional ecological knowledge [39,40,41]. The best approach is to understand the assumptions, uncertainties, and data going into any approach and integrate across multiple sources of climate and ecological information [38]. For example, although bioclimatic niche models are easy to understand and useful for visualizing potential future niches, they may not adequately reflect the climate niches of rare species, nor do they capture important species interactions such as predation, competition or mutualism [35].
Regardless of the exact approach, the most important aspect of this new part of the “Assess” Step in the Conservation Standards (Figure 1) is to integrate climate-related threats with conventional threats by examining available information about how climate conditions are already changing and projected to change in the future, and considering how those changes might directly and indirectly affect conservation targets. This examination of climate change impacts and vulnerabilities is an essential component in ultimately considering the consequences of climate change for conservation goals, and the strategies needed to achieve those goals. Because to address climate change, conservation practitioners need to shift their thinking from focusing on the preservation and restoration of historical ecological conditions, to anticipating and managing for change, not just persistence [15,30].
Uncertainties related to climate change make it particularly challenging to incorporate robustly into conservation planning [42]. These uncertainties surround future levels of greenhouse gas emissions, how those emissions will change the climate, how ecosystems and species will respond to these changes, how humans will respond (and how this response may affect ecosystems and species), and the effectiveness of climate adaptation strategies [2,38]. While conservation practitioners could respond to this uncertainty by waiting for more certainty, proceeding as though there were little or no uncertainty, or focusing on the better-understood parts of the system, the recommended approach is to try to understand and work with the uncertainty [38]. Climate scientists have an important role in helping conservation practitioners understand this uncertainty.
Projects can embrace uncertainty in a variety of ways, for example by considering the range of climate model projections for a particular variable of importance in the system. A particularly powerful approach to natural resource management decisions under uncertain conditions is scenario planning [16,38,43,44]. Scenarios describe possible future conditions but are not intended to represent predictions or forecasts of the future: “A scenario is a coherent, internally consistent and plausible description of a possible future state of the world. It is not a forecast; rather, each scenario is one alternative image of how the future can unfold” [32]. Scenario planning allows conservation teams to explore a range of consequential, yet possible, futures so that they can understand the potential impacts of different scenarios and be able to develop solutions that would either work well in one particular scenario or work in many or all scenarios [44]. Below, Section 2.1.3 and Box 2 provide additional background on scenario planning and how it can be incorporated into climate-smart conservation planning.
Incorporating climate change into biodiversity conservation planning not only increases uncertainty but also complexity. Because biodiversity conservation projects involve managing natural systems in the context of human societies, they include a complex combination of environmental, social, political, economic and cultural factors [45]. Incorporating climate change increases this complexity and the need for managers to adjust as they learn more about the context of their project [46]. Given this high level of complexity, it is particularly important for a conservation team to develop a shared understanding of the situation in their project site before selecting their conservation interventions. To support this shared understanding, the Conservation Standards includes the development of a situation model, an easy-to-use tool that can help a project team understand and visually depict the context within which a project is operating and, in particular, the major forces that are influencing the biodiversity of concern at the site [47]. In this paper, we show how a “climate-smart” situation model helps to illustrate the ways that climate change can directly or indirectly affect conservation targets, goals and actions. Further, situation models can be developed for multiple plausible future climate scenarios.
2.1. Developing Climate-Smart Situation Models
In this section, we describe the steps involved in building climate-smart situation models and illustrate those steps using our two project examples from Central Asia and Chile, which were created by the authors specifically for this paper, to illustrate products from each step in the framework. The situation model is intended to help the project team develop a shared mental model of their site, i.e., the conservation targets they are working to conserve, the conventional threats to these ecosystems, the climate threats that are already affecting them or probably will in the future, and (where appropriate) important feedback loops. The model is not intended to show all possible connections or feedback loops within the project area. The intent is to find a level of detail that helps to portray the situation and that is adequate to facilitate the identification of climate-smart conservation strategies in later steps.
2.1.1. Identify the Planning Scope, Conservation Targets and Human Well-Being Targets
This step includes defining the ecosystems and species that the project is focused on conserving (i.e., conservation targets), the ecosystem services they provide, and aspects of human well-being that benefit from these ecosystem services (i.e., human well-being targets) [48]. Including human well-being targets can clarify how human communities depend on and benefit from specific ecosystem services and this may help the team anticipate human reactions to climate change and how this will affect ecosystems and species.
As shown in Figure 2, the scope of our example project in Central Asia is the Tugai Nature Reserve. The reserve was created to protect the Tugai riparian forest, a severely threatened ecosystem that provides a virtual oasis for resident and migratory wildlife along the banks of rivers, within arid landscapes. The conservation targets include the Tugai riparian forest, the river, and Bukhara deer (Cervus elaphus bactrianus), which is an endangered species. Ecosystem services include recreation and the aesthetic value of the landscape, local pride in the natural heritage, flood regulation, nutrient and sediment retention, and the increase in the deer population outside of the reserve due to protection of the deer within the reserve. Human well-being targets include food security, income and employment from tourism, safety from destructive flooding, and agricultural livelihoods [48].
Figure 2.
Conservation Targets, Ecosystem Services and Human Well-Being Targets for the Tugai Nature Reserve in Central Asia (adapted with permission from ref. [25]) (left) and the Río Mapocho Alto watershed in Chile (right).
For the Chile example (Figure 2), the planning area is defined as the Río Mapocho Alto sub-basin watershed. Conservation targets include a number of montane ecosystems and species, including two types of Sclerophyllous forests (Liter–Quillay and Frangel–Guindilla), the Espino–Chilca thorn forest, wetlands, condor (Vultur gryphus), and puma (Puma concolor). These conservation targets generate a range of ecosystem services, including the provision of clean water, the control of runoff, erosion and landslides, pasture for domestic cattle, firewood for home heating, and natural areas that are important for recreation and that hold historical and cultural significance.
2.1.2. Identify the Current Situation—Threats and Stresses Currently Affecting Each of the Conservation Targets
Threats are human activities that directly and negatively affect the viability of conservation targets. Here we use the term “conventional” to designate those threats that are not directly related to climate change. A stress is an aspect of a conservation target’s ecology that is altered by a threat. This step begins by identifying the conventional threats and stresses and linking them to the conservation targets, as shown in Figure 3. An optional taxonomy of threats provides conservation practitioners with a pragmatic, consistent classification system that enables them to highlight all the problems that their targets face, assess their relative magnitudes, and then direct limited resources to the most critical concerns [49]. Schick et al. [50] provide a classification of key ecological attributes and stresses.

Figure 3.
Excerpts from the current situation models for (a) the Tugai Nature Reserve in Central Asia (adapted with permission from ref. [25]), and (b) Río Mapocho Alto watershed in Chile.
In some systems, recent changes in climate may already be degrading one or more conservation targets. Section 11 of the IUCN-CMP Unified Classifications of Direct Threats include the following five categories of direct climate threats: (1) ecosystem encroachment (e.g., sea-level rise, desertification); (2) changes in geochemical regimes (e.g., ocean acidification); (3) changes in temperature regimes (e.g., increased temperature, more frequent heatwaves); (4) changes in precipitation and hydrological regimes (e.g., increased severity of floods); and (5) severe weather events (e.g., thunderstorms, hailstorms). In addition to these direct threats, climate change may also already be exacerbating existing conventional threats. For example, recent increases in drought severity may have led to increased surface water withdrawals to support the expanded use of crop irrigation. These direct and indirect climate-related threats and stresses are included in the current situation model. Defining climate threats, and differentiating them from stresses, is more challenging than defining conventional threats. Because complex interactions can exist between climate threats and stresses, it is helpful to draw out the chain of factors and avoid “double counting” by defining more than one climate threat along the same chain of factors (for more information, see Section 2.1.4).
An understanding of the current impacts of climate change can come from analyses of observational climate and ecological data, including remotely-sensed data. Rangwala et al. provide examples of climate webtools, and how to combine climate and ecological vulnerability (see Table 2, Appendix A and B in ref. [38]). Another approach includes asking local managers and other stakeholders to describe the climate changes observed to date and to discuss the impact those changes are already having on ecosystems, species, people, and natural resource management activities. One way to document the current impacts of climate change is using a seasonal calendar that ties typical weather across the year to ecological, agricultural, and social seasons and events (see Supplementary Materials Figure S2).
For the Tugai Nature Reserve, one conventional threat to the forest and deer is grazing by domestic livestock in the forest reserve, which reduces natural forest regeneration and the food available for the Bukhara deer (Figure 3a). Conventional threats to the river include the operation of hydropower dams and withdrawal of water from the river upstream of the reserve, both of which alter the hydrology of the river and riparian zone and lower the groundwater level. For existing climate threats, residents report that summers have gotten hotter, which causes pastures to dry out and more farmers to move their livestock into the forest where it is cooler. Hotter temperatures also exacerbate the withdrawal of water from the river for irrigation.
In the Río Mapocho Alto watershed in Chile, planners conducted interviews with key stakeholders, e.g., cattle ranchers, residential water users, and people involved in the tourism industry, among others, to gather information about their relationship with local biodiversity, their observations on the effects of climate change, how those changes have affected their behavior and well-being, and what they think will happen to them and the surrounding biodiversity in the years to come. In addition, researchers analyzed remotely-sensed plant productivity data from the area to examine changes through time and correlations with climate data, as a measure of the impacts of recent climate change on vegetation conditions and degradation. These interviews and analyses revealed that climate-driven increases in drought stress, risks of landslides and wildfires, and changes in water quality and quantity are already affecting some conservation targets in the Río Mapocho Alto watershed, alongside and sometimes interacting with, conventional threats such as water extraction and contamination, unplanned cattle grazing, tourism activities, and infrastructure projects (Figure 3b).
2.1.3. Identify the Future Situation—Future Climate Threats and Stresses Affecting Each of the Conservation Targets
After articulating the current situation, we recommend that planners discuss the future situation and develop a second model that captures anticipated future changes in climate and associated impacts and vulnerabilities. Consultations with climate and/or review of existing climate models, vulnerability assessments, and other climate information and research are essential for this step. Planners should do their best to identify and incorporate available resources and information, including expert opinion and local and traditional knowledge. It is important to recognize that there is a range of information and data available for any given location.
This step involves examining the outputs of climate models to identify future conditions for climatic variables that are deemed important to the conservation targets. Annex 1 of GIZ, CMP [25] includes guidance on using climate data from general circulation models for climate-smart conservation planning. We recommend that planners consider the outputs of multiple climate models, including those run under different assumptions about future greenhouse gas emissions. In some cases, there will be wide variability between the outputs of different climate models. For example, some models might project increases in annual precipitation whereas other models project decreases. In these situations, it is helpful to consider two or more climate scenarios. If highly important climate variables are also highly uncertain, then a more formal scenario planning approach may be warranted.
For the Río Mapocho Alto watershed in Chile, planners examined projections from two different climate models when developing a conceptual diagram that depicted the expected changes in climate-related variables (Figure 4). One of the climate models was considered to be a relatively moderate future climate scenario (+1.8 °C and +1% annual precipitation), whereas the second model projected more extreme changes in temperature and precipitation (+2 °C and −18% annual precipitation). Both of these climate scenarios are projected to result in decreased runoff and surface water availability, especially when combined with decreased glacial and snow inputs to the hydrological system (Figure 4).
Figure 4.
Conceptual diagram of projected and potential climate and hydrological changes of relevance to conservation targets in the Río Mapocho Alto watershed in Chile, showing results from two different climate models. This diagram feeds into the full future situation model for the Río Mapocho Alto watershed depicted below.
Next, planners assess the direct and indirect consequences of future climate conditions. Direct effects could include warming of water temperatures that push a stream reach beyond tolerable levels for an aquatic species, more severe droughts that cause a wetland habitat to dry up, or rising sea levels that permanently inundate a coastal ecosystem. Indirect effects might stem from climate change impacts on human behaviors and land use that subsequently pose threats to conservation targets. For example, warming temperatures could lengthen the growing season in cold-limited areas, potentially pushing the expansion of agricultural activities into places that are critical for biodiversity [9].
Some conservation projects conduct climate vulnerability assessments by analyzing the exposure to changes in climate conditions, the sensitivity of particular species, ecosystems or human groups to those changes, and the capacity of those targets to adapt to those conditions [31,51,52,53,54]. A vulnerability assessment can be quantitative, involving numerical scores or even spatially-mapped values of vulnerability. For the Río Mapocho Alto watershed, researchers combined a number of variables selected to represent factors of climate change exposure, sensitivity and adaptive capacity (including results from bioclimatic niche models) into a spatially-explicit climate change vulnerability metric for each conservation target (see Supplemental Materials Figure S3 for additional details and results). However, vulnerability assessments can also be done qualitatively using scores such as high, medium, or low. Regardless of whether an assessment is quantitative or qualitative, analyses need to be conducted for each future climate scenario being considered, whether that means more than one climate model output or more formal consideration of multiple divergent scenarios (Box 2). Outputs from these discussions and analyses of climate impacts and vulnerabilities might include maps (e.g., Figure S3), tables (e.g., Table S1), drawings (e.g., Figure S1), or other methods of summarizing and communicating potential climate change impacts and vulnerabilities.
Box 2. Scenario Planning [17,18,42,44,55]—A Powerful Tool for Understanding Climate Change Variability and Uncertainty. The figure included in the box is adapted with permission from ref [25].
Scenario planning is particularly applicable to situations with high uncertainty, complexity and impact, and a low level of control. Scenario planning is designed to help teams think broadly and imagine a future that could be very different from the past or present. It involves analyzing different possible futures and then developing hypotheses about what is likely to happen under these future conditions. There is a growing number of examples of climate scenario planning. U.S. federal agencies, for example, have conducted scenario planning for several national parks and endangered species. Rowland et al. describe several additional applications in the United States.
Steps in scenario planning may include:
- Use the outputs of climate models to select two or more key variables with high uncertainty and use them to construct a quadrant with four scenarios—These variables should be consequential for your conservation targets (and/or human communities in the area), and they should vary considerably between the climate models. Use these variables to construct a quadrant. The quadrant below describes four possible future climates based on just two climate variables (winter precipitation and extreme heat events during the summer).
- Name and describe each scenario—Describe the ecological (and possibly socioeconomic) impacts of each scenario, plus likely human responses to climate change impacts that might affect focal ecosystems and species. Supplementary Materials Table S1 describes the impacts of the “Tinderbox” scenario, with more extreme heat events in summer and lower precipitation in the winter. Figure S1 portrays the impacts visually, in an ecological drawing.

2.1.4. Add Future Climate Threats and Stresses to the Future Situation Model
Ultimately, project teams will need to decide how to integrate the information on climate change impacts into the future situation model. This step involves linking the projected impacts of climate change described in one or more of the different climate scenarios to the conservation targets, human well-being targets and conventional threats in the future situation model. To do this, define climate threats that summarize the projected changes, such as decreased precipitation as snow and increased rain in winter, and an increased frequency and intensity of extreme storms, sea-level rise, and ocean acidification. Add the climate threats to the model and link them to the conservation targets that they influence. If it is helpful, include stresses to show how the climate threat affects the conservation target (e.g., more frequent and severe storms cause soil erosion that affects the montane forest ecosystem).
When focusing on conventional threats, the distinction between a threat and a stress is clear. A conventional threat is a human action that directly degrades one or more conservation targets (e.g., unplanned livestock grazing), whereas a stress is an attribute of a conservation target’s ecology that is impaired directly or indirectly by the threat (e.g., soil erosion). When addressing the impacts of climate change, distinguishing between climate threats and stresses is more challenging, because of the cascading effects of climate change (e.g., increase in heavy rains leading to increased streamflows, leading to increased erosion, leading to increased sedimentation of fish spawning areas). It can be helpful to focus first on what is causing what and draw out the chain of factors without worrying about which ones are climate threats versus stresses. If there is a long chain of factors, it is important not to “double count” the threats by defining more than one climate threat in the same chain. Some people treat the climate threat as the factor that they can influence, which is usually further “downstream” in the chain (i.e., closer to the conservation target). For example, if increased air temperature increases water temperature, which decreases the habitat for cold-water fish in a montane stream, protecting and restoring riparian vegetation may help mitigate increases in water temperature. Therefore, it may be appropriate in that situation to consider “warming water temperature” as the climate threat.
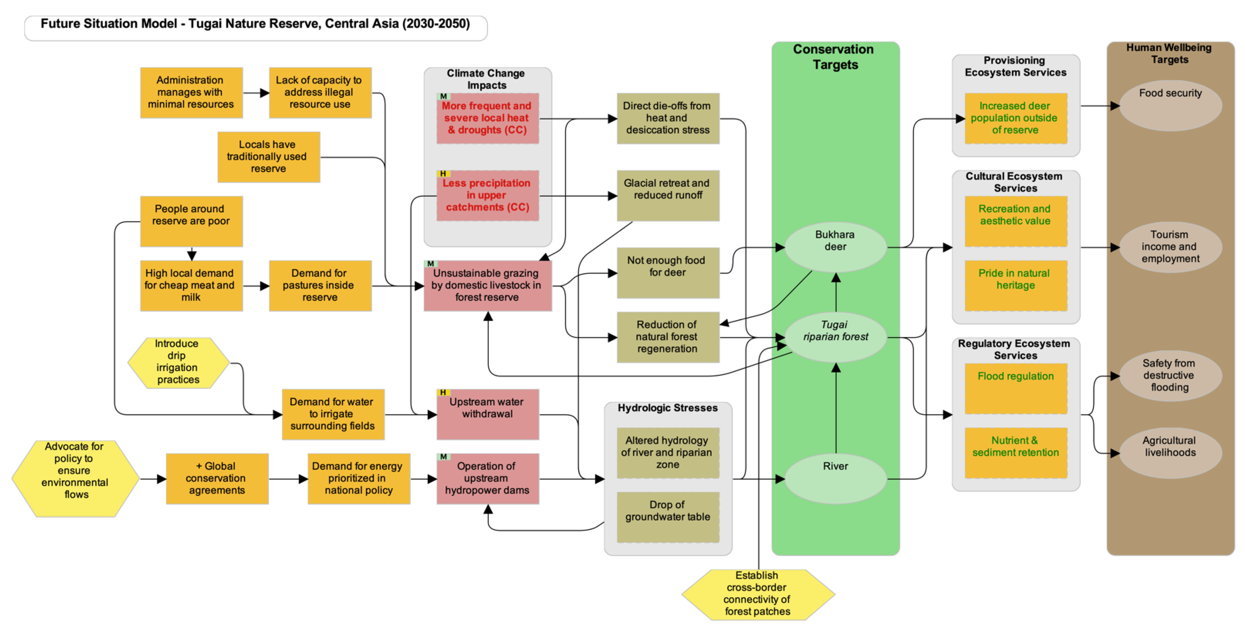
The situation model is intended to not only visualize how climate change may affect priority ecosystems and species but also (where appropriate) show feedback loops—illustrating how ecosystems degraded by projected climate impacts will be less able to sustain current (unsustainable) resource uses. In the Tugai Nature Reserve (see Figure 5a), for example, in the future extreme heat events and drought may cause a die-off of the Tugai forest, while unsustainable grazing is likely to reduce natural forest regeneration. Both of these impacts are likely to reduce the capacity of the forest to sustain current levels of grazing.

Figure 5.
Future Situation Models for (a) Tugai Nature Reserve in Central Asia (adapted with permission from ref. [25]) and (b) Río Mapocho Alto watershed in Chile.
For the Río Mapocho Alto in Chile, planners modified the current situational model to reflect the future situation, drawing on information from the scientific literature, interviews with local stakeholders, communication with various experts, and results from models of potential changes in the suitable climate niche for target species. These sources of information suggest that changes in precipitation, increases in air temperature, and the melting of snow and glaciers could result in considerable changes in the availability and quality of freshwater resources, the risk of landslides, the location and amount of suitable climate and other critical resources for target species and ecosystems, and other interactions with non-climate threats such as invasive species, wildfire, and unplanned livestock grazing (Figure 4 and Figure 5b).
2.1.5. Show Interactions between Climate and Conventional Threats
In addition to showing the direct effects of climate on the conservation targets, the future situation model shows interactions between conventional and climate threats. In some cases, a climate threat may exacerbate a conventional threat (e.g., in Figure 5a less precipitation exacerbates upstream water withdrawal); or there may be situations when climate change reduces a conventional threat (e.g., if agricultural productivity declines to a point where farming is abandoned, and lands are allowed to return to a wild state). In other cases, the climate and conventional threats may independently influence the same stress.
While climate threats in the model are intended to capture the direct impacts of climate change, it is also important to take into account human responses to climate threats, which may exacerbate existing threats or pose new threats to ecosystems and species. For example, as sea level rises, local governments may respond by hardening shorelines, which will further degrade coastal ecosystems.
In the Central Asian example project, the operation of hydroelectric dams and water withdrawal for irrigation upstream of the reserve have both caused the groundwater level to decrease (Figure 5a). These threats will be aggravated by climate change, which will bring hotter and likely drier conditions, including reduced upstream precipitation. Reserve managers believe that hotter, drier conditions will cause die-offs of portions of the Tugai forest through desiccation stress. This combination of conventional and climate threats not only affects the forest but also its capacity to provide pasture for local livestock, an important ecosystem service supporting local agricultural livelihoods. It is unclear how farmers will react, but it is likely that grazing in the forest reserve will intensify, even as the quality of the pasture decreases.
In the Río Mapocho Alto watershed, the conceptual diagram of projected and potential climate and hydrological changes (Figure 4) feeds into the full future situation model for the Río Mapocho Alto watershed depicted in Figure 5b. The interactions between conventional and climate threats (Figure 5b) include how the suitable climate niche for puma may expand to lower elevations, bringing the species in more frequent contact with people and livestock, thereby exacerbating human–wildlife conflicts. As another example, increasing landslide risks and soil erosion due to an increased frequency of heavy rain events could combine with unplanned cattle grazing to result in even greater impacts on soil health.
2.1.6. Identify the Factors Contributing to the Conventional Threats
The factors that drive each conventional threat include both indirect threats and opportunities that are relevant to the project’s context. Contributing factors include the economic, political, institutional, social, and/or cultural influences that influence the conventional threats. Examples of common indirect threats include weak legislation and enforcement, strong market demand, and limited environmental awareness. Conversely, the team might have existing opportunities that could be strengthened or capitalized upon to deter threats or places where opportunities could easily be created, e.g., existing strong legislation, markets for certified products, a high level of awareness of conservation issues, and cultural values that support ecosystem-based adaptation.
Situation models do not typically include contributing factors for the climate threats, because these factors are almost always outside of the direct control of conservation practitioners and outside of the scope of what climate-smart conservation projects address. The ultimate factors contributing to climate threats are increased atmospheric concentrations of GHG emissions, and the factors contributing to that include all of the sources of those GHG emissions. While reducing GHG emissions is essential for planetary health, it is typically outside of the manageable interest of local climate-smart conservation projects.
2.1.7. Assess Conventional and Climate Threat Levels
When developing a situation model, the conventional and climate threats, and the interactions between them become clear. Identifying critical (conventional and climate) threats affecting the selected conservation targets helps practitioners prioritize where, with limited resources, climate-smart adaptation strategies are most urgently required and likely to be most effective [25]. This prioritization enables the planning team to focus on those climate change impacts and conventional threats that have the most severe impact on ecosystems and species and their capacity to sustain livelihoods [25].
Currently, most available threat rating methodologies assess the extent of the threat and the severity of its impact on the conservation targets, which together provide the overall threat magnitude. Other frequently used criteria include permanence or irreversibility, and urgency. The Conservation Standards recommend using the criteria of scope, severity and irreversibility (Table S2 includes definitions for low, medium, high and very high for each criterion), and a 10-year timeframe to rate conventional threats [11]. For climate threats, it is helpful to include both a 10-year timeframe and a longer time frame (30 years or more) since the most significant effects of climate change will not be seen for decades. While the criteria of scope and severity are equally applicable to conventional and climate threats, irreversibility is almost always very high for climate threats and thus is not a useful criterion for distinguishing what to focus on first. Instead of irreversibility, GIZ-CMP [25] proposes a new criterion, the “management challenge”, to distinguish between climate threats for which climate adaptation strategies could feasibly be implemented and those for which this is not the case.
The following steps describe threat rating for the purpose of prioritizing conventional and climate threats identified during the development of a situation model (for more details, see [25]):
- Review threat-target combinations in the situation model and rate them individually using the rating criteria—Using the situation model, teams review the links identified between threats and targets, to ensure that all relevant conventional and climate threats are included. Table S2 includes recommended criteria and timeframes for rating conventional and climate threats. Tables S3 and S4 provide definitions for low, medium, high and very high for each criterion, for rating conventional and climate threats, respectively.
- Review summary ratings and identify critical threats—After rating threats, teams review the summary rating table (Table 1) to ensure that, overall, the ratings make sense; and then use the table to help decide which threats to address, often the highest-rated ones as they need urgent action. However, lower threats that are expected to be critical over the long term may be selected if there are potentially effective mitigation and adaptation strategies available to address them, especially if action is taken quickly before the threats evolve or increase (e.g., invasive species that must be addressed now, because it will not be possible to control them if they get well established).
Table 1. Example Rating of Conventional and Climate Threats to Ecosystems in the Tugai Nature Reserve. The threat rating table shows ratings for each threat-target combination, as well as summary ratings for each threat (in the column on the right) and summary ratings for each target (in the bottom row).
Incorporating climate change impacts into the situation model and rating each of the climate threats makes the results of climate modeling more accessible to conservation practitioners, because it helps them begin to visualize how projected climate impacts may affect priority ecosystems and species and interact with conventional threats. For example, in the Tugai Nature Reserve, upstream water withdrawal is the highest conventional threat (rated high), and it is likely to get worse due to decreasing precipitation in upper catchment areas. Grazing by domestic livestock is a medium threat and leads to a reduction in natural forest regeneration. Unfortunately, it is also likely to increase as extreme heat events and drought cause desiccation of parts of the Tugai forest, decreasing its carrying capacity for grazing.
3. Developing Integrated Climate-Smart Goals and Strategies
Having developed a clearer understanding of the current and future situation as it relates to climate change and interactions with conventional threats, the next major step in the Conservation Standards (Figure 1) is to PLAN climate-smart conservation goals and actions. The integrated approach presented here incorporates the analysis of climate and non-climate threats into setting goals and selecting strategies for biodiversity conservation projects, to develop forward-looking conservation projects that are more likely to be successful in a changing climate.
Conservation practitioners are accustomed to looking to the past to imagine the ideal status of conservation targets. When thinking about goals, practitioners often wish that they could restore ecosystems and populations to a historic or ideal condition. Under a rapidly changing and dynamic climate, however, using past conditions as the benchmark for setting conservation goals may not be realistic [56]. Instead, conservation goals need to incorporate expected future climatic and ecological conditions as well as uncertainty around these future conditions such that the goal is the renovation of dynamic systems rather than restoration of prior systems [1,15,25,42].
The first step in an Integrated Climate-Smart approach is to determine whether any significant changes need to be made to the conservation targets and goals based on the threats analysis. Once goals have been created, strategies can be selected. Climate-smart strategies are classified in many ways and are often a mix of tools, actions, mechanisms and processes through which climate change adaptation would occur [1]. These climate-smart (or “climate adaptation”) strategies include both conventional actions that have been reviewed through the lens of a changing climate and, where necessary, modified to ensure their longer-term effectiveness (sometimes called “climate-adaptive” strategies), in addition to new strategies that are not yet being implemented but are considered to be important to address climate impacts. While there are many intervention options found in the literature, few have been tested for effectiveness, unresolved trade-offs, or gaps in geographic coverage [1].
Once strategies are selected, the next step is to articulate a theory of change which is a description of the assumptions about how a team thinks its actions will help it achieve conservation and human well-being goals. Results chains [57] are often used to develop and depict a conservation project’s theories of change. Climate-smart results chains show how strategies are expected to successfully conserve the conservation targets in spite of projected climate impacts.
3.1. Setting Climate-Smart Goals
At this step in the planning process, it is helpful to step back and use the information gathered in the previous steps to consider, broadly, the feasibility of conserving or restoring your targets and whether any changes should be made to the scope of the project or the conservation targets, given conventional and climate threats. This process includes evaluating whether the conservation of these ecosystems and species is realistic, given the combined effects of conventional and projected climate threats. It can be helpful to consider multiple time horizons, establishing long-term goals and also considering shorter-term goals or milestones needed to achieve the long-term goals.
The planning team should review the following elements of the project:
- Goals of the project with respect to managing changes—If changes in climate are expected to significantly affect conservation targets, for example by altering ecological functions or the suitability of a location for resident species, then planners should consider how their conservation goals relate to managing those changes. Teams consider whether the goal is to resist changes, build resilience, or enable transformation [15,29,58,59,60]. Enabling transformation is further broken down into passively accepting or actively directing changes [59,60,61,62]. Is the conservation project’s goal to resist the change brought about by climate change and try to maintain the current structure and function of ecosystems, or the current habitat conditions and distribution of a species? Is it to build the resilience of a species or system to disturbances brought about by a changing climate, such that changes are relatively minor or temporary and many aspects of a currently healthy system are retained? Or is it to passively allow or actively shape the changes that are underway or projected for the future? Being transparent about conservation goals with respect to resisting, accepting, or directing change brings clarity to climate-smart conservation projects and allows for more targeted development of strategies to achieve those goals. For example, practitioners that aim to resist the effects of a changing climate on a plant species that is vulnerable to drought might choose to artificially water that species’ habitat during increasingly frequent and severe dry periods. However, if the goal were to actively facilitate or direct change then practitioners may choose to plant that same area with different species that are more drought-tolerant with the intentional goal of allowing for compositional changes while retaining some form of vegetation cover. A conservation project may ultimately decide to strive for goals more closely aligned with resisting changes in some locations and accepting or directing changes in others, depending on the relative magnitude of climate changes and impacts projected in those locations.
- Conservation targets—The planning team should assess whether the original conservation targets still make sense, given the threats assessment and situation analysis. The team may need to revise the conservation targets or, in some cases, even consider removing one, if the likelihood of conserving the target in the planning area is low because its viability is already compromised, or the climate change vulnerability assessment suggests that the target may become too compromised or inviable in the future. In situations where ecosystems and natural communities are expected to transition from one type to another (e.g., from tundra to shrub or forest), the team may even consider dispensing with specific ecosystems or species as conservation targets and replacing them with a generic target such as achieving a “connected functional natural habitat”.
- Scope—The planning team should evaluate the need for modifying the project’s geographic and/or thematic scope. For example, the integrated threat assessment may have shown that the main drivers for change are happening at the edge of the geographic region of interest. If climate change is likely to lead to shifts in the latitudinal or altitudinal boundaries of ecosystems, for instance, the team could extend the geographic scope of the project to include the areas identified for such shifts. Conversely, if parts of the project scope will likely become too stressed by the combined effects of climate change and conventional threats, the team may decide to exclude these areas from the revised scope. These changes may allow the team to concentrate efforts where they are more likely to be successful.
- Key attributes and indicators—The planning team should consider what aspects of the conservation target’s ecology define a healthy target (what the Conservation Standards calls key attributes [11]) and add new key attributes and indicators related to climate vulnerability as early-warning indicators. The team should also adjust the rating thresholds for key attribute indicators so that they correctly reflect the new information gathered from the previous steps and overall viability of the conservation targets.
By providing the time to re-evaluate what the project is working to conserve, the planning team will be able to better incorporate their deeper and collective understanding of the impacts of and uncertainty around climate change into their project. Once the team has completed this reevaluation, the team should use the key attributes and indicators to set goals for their conservation targets [25].
In our Central Asian project example, the key attributes of the Tugai forest that the team wants to maintain or enhance include the size of the forest, the regeneration of Populus pruinosa saplings, and the intensity of seasonal flooding. The future situation model helped the team recognize that more frequent and severe heat events and drought will exacerbate the effect of unsustainable grazing practices on forest regeneration and grazing must be managed (or possibly prohibited) if the team is to meet their goal for Tugai forest:
By 2035, within the reserve at least 76% of the area within 500 m of the river is forested, with at least one sapling of Populus pruinosa per m2, and the forest experiences 25 or more days of flooding per year.
For the Río Mapocho Alto watershed in Chile, planners took time to examine whether it might be appropriate to add a new conservation target; namely, a plant species of interest that is currently found at a lower elevation just outside of the planning area that could possibly move higher up in elevation as the climate changes. In the end, climate modeling results did not indicate an expansion of suitable climate conditions for that species into the planning area so no changes were made to the list of conservation targets. However, managers in the area might choose to monitor vegetation changes in case that species, or other native species, begin to expand into the watershed and become a future focus for conservation.
3.2. Selecting Strategies to Address Climate and Conventional Threats
Once the project team understands the situation as documented in the situation model [47], including the integrated conventional and climate threats, it is time to select strategies. The Conservation Standards defines a strategy as a set of activities with a common focus that work together to achieve specific goals by targeting key intervention points, optimizing opportunities, and limiting constraints [11].
Strategy selection typically involves the identification of potential intervention points in the situation model, followed by the brainstorming of potential strategies, followed by prioritization and final selection.
- Identify potential intervention points using future situation model(s)—The team should use their future situation model to identify factors that are critical to addressing conventional threats or the impact of climate threats and that can be directly manipulated or indirectly influenced. These are called “key intervention points” in the Conservation Standards [11] or “intervention points” in the Adaptation for Conservation Targets (ACT) Framework [63].
- Brainstorm potential strategies—For each intervention point, the team should brainstorm specific, potential strategies to achieve desired goals in the face of both conventional and climate threats. During the brainstorming process, it is important to be open-minded and consider different, creative approaches to addressing threats facing the conservation targets.
There are many resources and frameworks for thinking about climate-smart conservation strategies that can help support this brainstorming stage. In situations where climate change stands to exacerbate existing conventional threats, it may be appropriate to consider relatively conventional conservation strategies. However, it is critical to examine whether climate change could make those conventional actions less effective or even ineffective without some modification. Oakes et al. [64] present an approach to rapidly assessing how and in what ways conservation practitioners may need to adjust the “what, where, when, why and who” (the 5Ws) of their current conservation strategies to be more effective in a changing climate. For example, the strategy of protecting critical coastal marsh habitat using a conservation easement may not be effective if rising sea levels inundate the area and damage the ecosystem. This common conservation strategy can be modified or expanded to place a conservation easement on an adjacent property further inland and at a higher elevation than where the habitat is currently located (adjusting the “where”) and taking additional actions designed to facilitate the migration of marsh species into that new area (adding a new “what”, or strategic action). The IUCN with the Conservation Measures Partnership [11] has created a list of conventional conservation actions (Conservation Actions Classification Scheme) that contains definitions, examples and guidance notes on using the classification. This list can be a good starting place for teams to identify potential strategies; however, modifications in these actions will probably be needed to be effective in a changing climate.
Other resources to support brainstorming include the consideration and adoption of general climate adaptation conservation strategies, such as enhancing connectivity to allow species to track changing climate conditions, restoring ecosystems to a healthy state so they can better tolerate climate disturbances, and supporting evolutionary adaptation by increasing genetic diversity [15]. Other categories of climate-smart conservation strategies include those laid out in GIZ, CMP [25], such as conventional threat abatement, protecting climate refugia, and adaptation strategies that create artificial habitats for biodiversity or help people adapt to climate change in ways that also support biodiversity conservation.
Many classifications are focused on climate interventions and strategies. Some of these classifications focus exclusively on climate adaptation. In an extensive literature review, Prober et al. [1] created a typology that recognized two ontologies with 23 intervention option types in a matrix of four classes based on ecological mechanisms and types of tools. The matrix distinguishes between on-the-ground management actions that can either evade or reduce climate impacts versus actions that build adaptive capacity. The second axis of the matrix considers the nature of the tools available from “low-regrets” or more conventional options to “climate-targeted” or more intentional options [1]. In addition, there are a growing number of “libraries” and “menus” of climate adaptation strategies that allow users to learn from previous adaptation planning efforts. The Northern Institute on Applied Climate Science (NIACS) has developed a number of climate adaptation strategies for practitioners in the United States, including for forests, watersheds, wetlands, fisheries, and wildlife management (https://adaptationworkbook.org/strategies, accessed on 9 January 2021). Adaptation Partners has produced a library of climate adaptation strategies relevant to natural resource management in the western United States (http://adaptationpartners.org/library.php, accessed on 9 January 2021). Although specific to regions within the United States, these lists and other clearinghouses of adaptation resources (e.g., The Climate Adaptation Knowledge Exchange—www.cakex.org, accessed on 9 January 2021) can provide ideas and inspiration for creative thinking about other geographies and ecosystems.
- 3.
- Compare potential strategies and select the final set of strategies—Because teams typically identify more potential strategies that they have the resources and staff to implement and some strategies may be more effective than others, it is often necessary to prioritize and select a subset of potential strategies. The Conservation Standards 4.0 provides information on a range of methods that can be used to prioritize strategies, including descriptive comparisons, constrained-choice comparisons, quantitative model-based comparisons, and criteria-based comparisons (see Box 6 in ref. [11]).
Criteria-based comparisons are done by rating each potential strategy according to criteria, such as impact, technical and/or social feasibility, cost and the feasibility of obtaining the needed financial resources, whether the strategy would fill a niche that is not being filled, and the mitigation benefits. When integrating climate change into this process, it is also valuable to include criteria assessing whether a strategy will achieve conservation goals as the climate changes, whether potential strategies will be effective under all or many of the future climate scenarios being considered, and flagging with concern any strategies that may be maladaptive or have negative consequences under specific climate scenarios.
Actions can be maladaptive if they reinforce existing vulnerability, redistribute vulnerability, or create new sources of vulnerability. For example, addressing drought by constructing wells can be maladaptive if it lowers the water table and further reduces water availability, thus increasing water insecurity. Reforestation projects can be maladaptive if they give land use rights to commercial forest companies while prohibiting traditional forest uses by local communities, exacerbating the economic vulnerability of these communities. The construction of levees to protect coastal communities from sea-level rise and storm surges is maladaptive because it not only prevents the inland migration of coastal ecosystems, but also can encourage more development in high flood-risk areas.
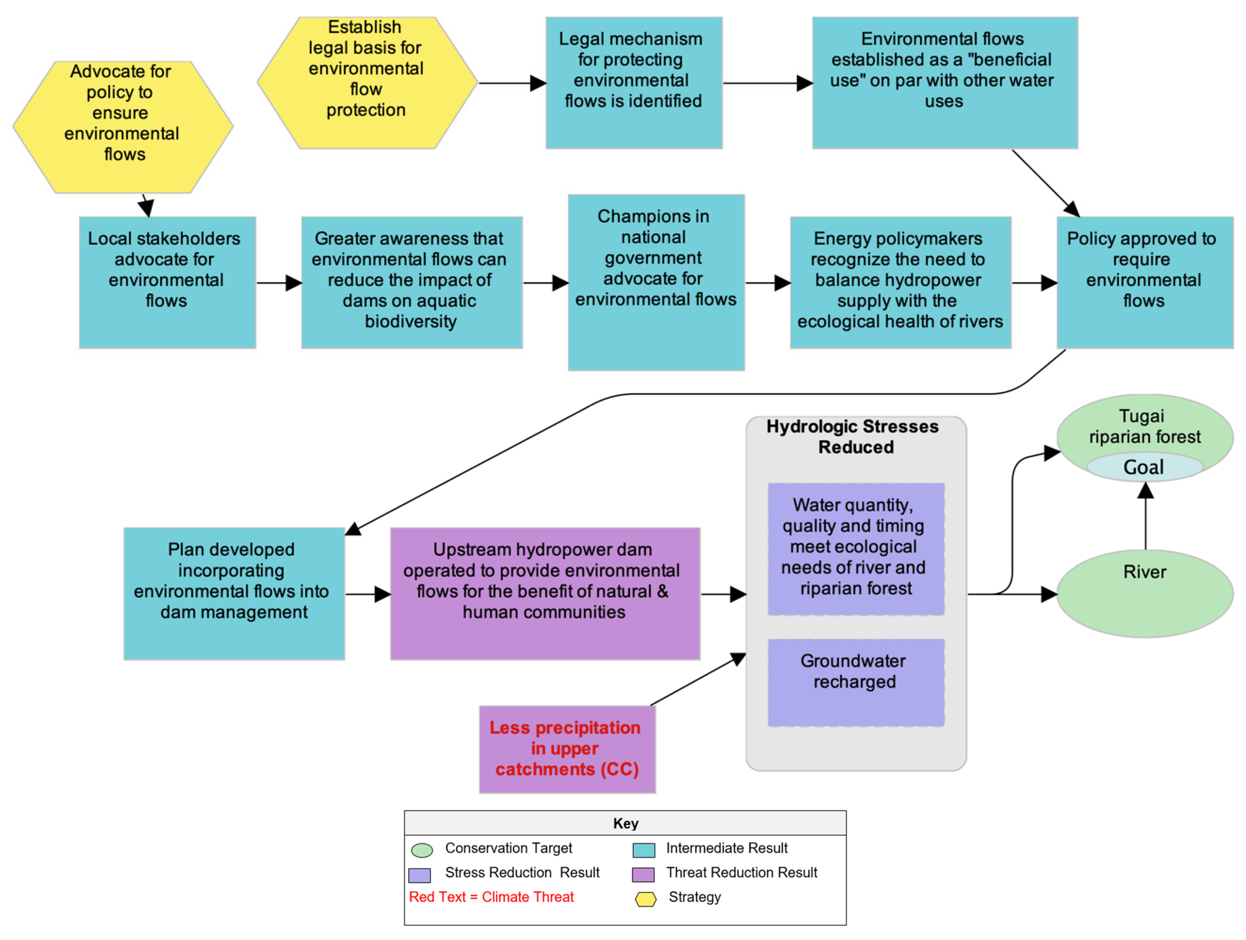
In our Central Asian example, maintaining the Tugai forest requires 25 or more days of flooding per year. To achieve this flooding, the project management team used their situation model (see Figure 6) to identify intervention points: Working to influence a conventional threat (e.g., operation of upstream hydropower dams) or a contributing factor (e.g., demand for water for irrigation). After brainstorming potential strategies, the team used a relative strategy ranking table (Table 2) to rate each strategy relative to the other strategies for each criterion. Because there are 5 strategies, the one rated highest for each criterion received a 5 and the one rated lowest received a 1. After completing the relative ranking, the team discussed whether each strategy would be effective under multiple future climate scenarios and not maladaptive. They used the ratings to help them decide which strategies to implement. Figure 6 shows the final strategies linked to the future situation model.
Figure 6.
Central Asian Tugai Nature Reserve Future Situation Model Showing Final Strategies (Yellow Hexagons) and Threat Ratings Indicated in Upper Left Corner of Threats (V = very high, H = high, M = medium, L = low) (adapted with permission from ref. [25]).
Table 2.
Example Relative Rating of Potential Strategies from Central Asia Tugai Nature Reserve (adapted with permission from ref. [25]). Higher numbers indicate higher ranking for each criterion and total scores are a summation of the ranking by criterion and priority strategies in bold.
For the Río Mapocho Alto watershed in Chile, planners brainstormed a wide range of potential adaptation strategies and actions associated with intervention points from the future situation model (Figure 5b). Some of the strategies were modifications of current actions in light of a changing climate and other ideas were stimulated by looking through databases of potential climate adaptation actions linked to expected climate vulnerabilities and threats. A long list of potential strategies was winnowed down using criteria including contributions to achieving goals for conservation targets as well as other societal or regional goals, the role in minimizing climate change impacts, social and economic feasibility, and urgency. This process led to a list of ten high-priority strategies: (1) restoration of hydrological functions and erosion control, (2) climate-informed restoration of vegetation (e.g., selecting native species for revegetation projects expected to thrive under future climate conditions), (3) prevention of fires and adaptation of fire management approaches to future fire risks, (4) establishing sustainable tourism practices in the context of climate change, (5) incorporating climate change considerations into livestock management, (6) designing and implementing pilot projects to control invasive alien species, (7) promotion of human–wildlife coexistence, (8) reduce climate change impacts on vulnerable societal groups, (9) development of research relevant to the management of biodiversity in the context of climate change, and (10) inclusion of climate change in management plans related to biodiversity.
3.3. Climate-Smart Theories of Change
Once strategies are selected, assumptions about how each strategy will help achieve stated goals are clarified—this is called a theory of change. A theory of change is a series of causally linked assumptions about how a team thinks its actions will help it achieve both intermediate results and longer term conservation and human well-being goals. A theory of change can be expressed in text, using a diagram, or with other forms of communication [11]. Many conservation projects use results chains [47] to develop and depict a project’s theories of change. A results chain is a graphical depiction of a project’s theory of change and is the recommended method.
For climate-smart conservation projects, the results chain shows how specific strategies will lead to an increase in the viability and adaptive capacity of conservation targets, a reduction in conventional threats, and/or a reduction in the impact of climate threats.
Cross-referencing results chains with situation models encourages the team to consider how external factors will impact the desired results and if their prioritized strategies are sufficient or whether additional strategies are needed. Peer review of results chains is strongly recommended in order to tease out unconscious, implicit, unclear, and potentially wrong assumptions on the part of the project team.
Note that while a climate-smart results chain should show how strategies will successfully conserve the conservation targets, this will not include the elimination of climate change impacts, since that is beyond the scope of any conservation project. We suggest that climate-smart results chains include specific and ongoing climate threats and/or stresses (that were already identified in the situation model), such as increased air or water temperature, changes in precipitation, or increased frequency and intensity of storms that will continue to be present. Including them in the theory of change explicitly indicates that the team believes that the strategy will be successful in spite of these climate stresses.
- Developing a results chain involves drafting an initial results chain for a priority strategy using situation models to identify the conventional and climate threats, stresses and contributing factors that the strategy will influence. Then results and activities needed to make logical “if-then” connections in the results chain are added. Margoluis et al. [47] provide more detailed guidance for developing results chains.
In our example Central Asian Tugai Nature Reserve project, the team developed a results chain for a strategy to advocate for a policy to ensure environmental flows (Figure 7). Ultimately, the team wanted hydropower dam operations to incorporate environmental flows, so that water quantity, quality and timing will meet the ecological needs of the river and Tugai forest, even as precipitation decreases. Their theory of change is to increase awareness that environmental flows can reduce the impact of dams on aquatic biodiversity and lead champions in the national government to advocate for environmental flows, which will influence policymakers and lead to approval of environmental flow policy and the development of a plan incorporating environmental flows into dam management.
Figure 7.
Tugai Nature Reserve Example Results Chain for a Policy to Ensure Environmental Flows (adapted with permission from ref. [25]).
5. Conclusions
The challenges that climate change presents to conservation efforts around the globe warrant careful consideration, and approaches such as the framework described here can support proactive planning and actions to address those threats and impacts. This approach helps to bridge the gap between the conservation and climate change research communities to ensure that conservation planning adequately incorporates climate science in meaningful ways to inform appropriate conservation strategy development. In both of the example projects, the climate-smart approach enabled the project teams to document how the climate is already changing, visualize changes that are likely to occur in the future, depict probable interactions between these climate threats and conventional threats, and brainstorm and prioritize possible climate-smart strategies. Because the strategies have not been implemented yet, it is too early to say whether these strategies will succeed in reducing climate vulnerability, but it is clear that several strategies would not have arisen without careful consideration of probable climate impacts. Examples for the Río Mapocho include climate-informed restoration of vegetation (e.g., selecting native species for revegetation projects expected to thrive under future climate conditions) and incorporating climate change considerations into livestock management.
One important consideration is the planning team’s level of understanding of climate change science, and appropriate climate adaptation strategies. It is important to review available science and knowledge on climate changes, impacts, uncertainties, and adaptation concepts as teams start planning. Because climate science is complex and characterized by high uncertainty, teams often find it best to have a climate scientist as either a part of the planning team or as a collaborator to help interpret climate scenarios and data for the planning area.
For projects that are already experiencing or are likely to experience significant climate change impacts, the integrated Climate-Smart Conservation Practice approach described here is designed to ensure that conservation investments are effective in the face of a changing climate. Although it can be daunting to embark on climate-informed conservation planning, the approach presented here is intended to make the process more approachable, to provide guidance to teams that want to think about climate change within a systematic conservation planning process, and to highlight the value of collaboration between climate scientists and conservation practitioners. As more conservation practitioners take climate change into account in their work, it will be important to learn from those examples and continually refine the guidance presented here to make the incorporation of climate change as practical and effective as possible.
Supplementary Materials
The following are available online at https://www.mdpi.com/article/10.3390/cli10020013/s1, Figure S1: Ecological Drawing of the Potential Impacts of a Specific Climate Scenario; Figure S2: Ecological Portion of a Seasonal Calendar, with Observed Changes In Climate; Figure S3: Example of a quantitative and spatially-explicit climate change vulnerability analysis used to support climate-smart conservation planning in the Río Mapocho Alto watershed in Chile; Table S1: Potential Ecological and Socioeconomic Impacts of a Specific Climate Scenario; Table S2: Time Frame and Criteria for Rating Conventional and Climate Threats; Table S3: Criteria for Rating Conventional Threats; Table S4: Criteria for Rating Climate Threats.
Author Contributions
Conceptualization, J.C.M., M.B.B., M.S.C., N.P.-H. and T.T.S.; Writing—Draft preparation, J.C.M., M.B.B., M.S.C., N.P.-H., T.T.S. and V.S.; Writing—Reviewing & Editing A.E., J.C.M., M.B.B., M.S.C., N.P.-H., T.T.S. and V.S., Visualization, A.E., M.B.B., M.S.C., N.P.-H. and V.S. All authors have read and agreed to the published version of the manuscript.
Funding
The Río Mapocho Alto planning effort was funded by a contract between Anglo American Chile and the Wildlife Conservation Society, as part of the company’s process for the development of a biodiversity action plan to address vulnerability to climate change in the region. All other work on this project received no external funding.
Acknowledgments
We would like to thank Tobias Garstecki, Adrienne Marvin, Nico Boenisch, Shaun Martin, Paul Schumacher and Judy Boshoven for their contributions to the GIZ, CMP (2020a, 2020b) guides that provided much of the foundation upon which this paper is based. The Deutsche Gesellschaft für Internationale Zusammenarbeit (GIZ) GmbH (on behalf of the German Federal Ministry for the Environment, Nature Conservation and Nuclear Safety), the Michael Succow Foundation and Camp Tabiat developed a climate-smart conservation plan for the Tigrovaya Balka Strict Nature Reserve, Tajikistan that we adapted to create our Central Asian Tugai forest example. We would also like to thank the many representatives of the Conservation Measures Partnership (CMP) and the Conservation Coaches Network (CCNet) who have given us feedback on the many iterations of the climate-smart conservation practice approach. Finally, we are grateful for the feedback and suggestions from several anonymous reviewers.
Conflicts of Interest
The authors declare no conflict of interest.
References
- Prober, S.M.; Doerr, V.A.J.; Broadhurst, L.M.; Williams, K.J.; Dickson, F. Shifting the Conservation Paradigm: A Synthesis of Options for Renovating Nature under Climate Change. Ecol. Monogr. 2019, 89, e01333. [Google Scholar] [CrossRef]
- Intergovernmental Panel on Climate Change (IPCC). Summary for Policymakers Climate Change 2013: The Physical Science Basis. Contribution of Working Group I. In The Fifth Assessment Report of the Intergovernmental Panel on Climate Change; Cambridge University Press: Cambridge, UK, 2013; p. 28. [Google Scholar]
- Intergovernmental Panel on Climate Change (IPCC). Summary for Policymakers Climate Change 2021: The Physical Science Basis. Contribution of Working Group I to the Sixth Assessment Report of the Intergovernmental Panel on Climate Change. In Sixth Assessment Report of the Intergovernmental Panel on Climate Change; Cambridge University Press: Cambridge, UK, 2021; p. 42. [Google Scholar]
- Pecl, G.T.; Araújo, M.B.; Bell, J.D.; Blanchard, J.; Bonebrake, T.C.; Chen, I.-C.; Clark, T.D.; Colwell, R.K.; Danielsen, F.; Evengård, B.; et al. Biodiversity Redistribution under Climate Change: Impacts on Ecosystems and Human Well-Being. Science 2017, 355, eaai9214. [Google Scholar] [CrossRef] [PubMed]
- Scheffers, B.R.; Meester, L.D.; Bridge, T.C.L.; Hoffmann, A.A.; Pandolfi, J.M.; Corlett, R.T.; Butchart, S.H.M.; Pearce-Kelly, P.; Kovacs, K.M.; Dudgeon, D.; et al. The Broad Footprint of Climate Change from Genes to Biomes to People. Science 2016, 354, aaf7671. [Google Scholar] [CrossRef] [PubMed]
- Maxwell, S.L.; Venter, O.; Jones, K.R.; Watson, J.E.M. Integrating Human Responses to Climate Change into Conservation Vulnerability Assessments and Adaptation Planning. Ann. N. Y. Acad. Sci. 2015, 1355, 98–116. [Google Scholar] [CrossRef] [PubMed]
- Segan, D.B.; Hole, D.G.; Donatti, C.I.; Zganjar, C.; Martin, S.; Butchart, S.H.M.; Watson, J.E.M. Considering the Impact of Climate Change on Human Communities Significantly Alters the Outcome of Species and Site-Based Vulnerability Assessments. Divers. Distrib. 2015, 21, 1101–1111. [Google Scholar] [CrossRef]
- Bradley, B.A.; Estes, L.D.; Hole, D.G.; Holness, S.; Oppenheimer, M.; Turner, W.R.; Beukes, H.; Schulze, R.E.; Tadross, M.A.; Wilcove, D.S. Predicting How Adaptation to Climate Change Could Affect Ecological Conservation: Secondary Impacts of Shifting Agricultural Suitability. Divers. Distrib. 2012, 18, 425–437. [Google Scholar] [CrossRef]
- Turner, W.R.; Bradley, B.A.; Estes, L.D.; Hole, D.G.; Oppenheimer, M.; Wilcove, D.S. Climate Change: Helping Nature Survive the Human Response. Conserv. Lett. 2010, 3, 304–312. [Google Scholar] [CrossRef]
- Reyers, B.; Roux, D.J.; Cowling, R.M.; Ginsberg, A.T.; Nel, J.; Farrell, P.O. Conservation Planning as a Transdisciplinary Process. Conserv. Biol. 2010, 24, 957–965. [Google Scholar] [CrossRef]
- Conservation Measures Partnership. Open Standards for the Practice of Conservation; Conservation Measures Partnership, 2020; p. 81. Available online: https://conservationstandards.org/wp-content/uploads/sites/3/2020/10/CMP-Open-Standards-for-the-Practice-of-Conservation-v4.0.pdf (accessed on 20 October 2021).
- McCarthy, M.A.; Possingham, H.P. Active Adaptive Management for Conservation. Conserv. Biol. 2007, 21, 956–963. [Google Scholar] [CrossRef]
- Reever Morghan, K.J.; Sheley, R.L.; Svejcar, T.J. Successful Adaptive Management—The Integration of Research and Management. Rangel. Ecol. Manag. 2006, 59, 216–219. [Google Scholar] [CrossRef]
- Scarlett, L. Collaborative Adaptive Management: Challenges and Opportunities. Ecol. Soc. 2013, 18, 26. [Google Scholar] [CrossRef]
- Stein, B.A.; Glick, P.; Edelson, N.; Staudt, A. Climate-Smart Conservation: Putting Adaptation Principles into Practice; National Wildlife Federation: Washington, DC, USA, 2014; p. 272. [Google Scholar]
- Kittel, T.; Howard, S.; Horn, H.; Kittel, G.M.; Fairbarns, M.; Iachetti, P. A Vulnerability-Based Strategy for Incorporating the Climate Threat in Conservation Planning: A Case Study from the British Columbia Central Interior. J. Ecosyst. Manag. 2011, 12, 3–15. Available online: https://jem-online.org/index.php/jem/article/view/89 (accessed on 20 October 2021).
- Borggaard, D.L.; Dick, D.M.; Star, J.; Alexander, M.A.; Bernier, M.; Collins, M.; Damon-Randall, K.; Dudley, R.; Griffis, R.; Hayes, S.; et al. Atlantic Salmon (Salmo Salar) Climate Scenario Planning Pilot Report; NOAA Fisheries Greater Atlantic Regional Fisheries Office: Gloucester, MA, USA, 2019; p. 89. [Google Scholar]
- Borggaard, D.L.; Dick, D.M.; Star, J.; Zoodsma, B.; Alexander, M.A.; Asaro, M.J.; Barre, L.; Bettridge, S.; Burns, P.; Crocker, J.; et al. North Atlantic Right Whale (Eubalaena Glacialis) Scenario Planning Summary Report; NOAA: Silver Spring, MD, USA, 2020; p. 88. [Google Scholar]
- Bower, S.D.; Brownscombe, J.W.; Birnie-Gauvin, K.; Ford, M.I.; Moraga, A.D.; Pusiak, R.J.P.; Turenne, E.D.; Zolderdo, A.J.; Cooke, S.J.; Bennett, J.R. Making Tough Choices: Picking the Appropriate Conservation Decision-Making Tool. Conserv. Lett. 2018, 11, e12418. [Google Scholar] [CrossRef]
- Carr, B.; Fitzsimons, J.; Holland, N.; Berkinshaw, T.; Bradby, K.; Cowell, S.; Deegan, P.; Koch, P.; Looker, M.; Varcoe, T.; et al. CAPitalising on Conservation Knowledge: Using Conservation Action Planning, Healthy Country Planning and the Open Standards in Australia. Ecol. Manag. Restor. 2017, 18, 176–189. [Google Scholar] [CrossRef]
- Teofili, C.; Battisti, C. May the Conservation Measures Partnership Open Standards Framework Improve the Effectiveness of the Natura 2000 European Network? A Comparative Analysis. J. Integr. Environ. Sci. 2011, 8, 7–21. [Google Scholar] [CrossRef][Green Version]
- Arnold, R.D.; Wade, J.P. A Definition of Systems Thinking: A Systems Approach. Procedia Comput. Sci. 2015, 44, 669–678. [Google Scholar] [CrossRef]
- Schwartz, M.W.; Deiner, K.; Forrester, T.; Grof-Tisza, P.; Muir, M.J.; Santos, M.J.; Souza, L.E.; Wilkerson, M.L.; Zylberberg, M. Perspectives on the Open Standards for the Practice of Conservation. Biol. Conserv. 2012, 155, 169–177. [Google Scholar] [CrossRef]
- Lamoreux, J.; Chatwin, A.; Foster, M.; Kakoyannis, C.; Vynne, C.; Wolniakowski, K.; Gascon, C. Overcoming the Funder’s Dilemma. Biol. Conserv. 2014, 175, 74–81. [Google Scholar] [CrossRef][Green Version]
- GIZ. CMP Climate-Smart Conservation Practice: Using the Conservation Standards to Address Climate Change; Deutsche Gesellschaft für Internationale Zusammenarbeit (GIZ): Bonn, Germany, 2020; p. 108. [Google Scholar]
- GIZ. CMP Guidance for Applying the Conservation Standards to Ecosystem-Based Adaptation; Deutsche Gesellschaft für Internationale Zusammenarbeit (GIZ): Bonn, Germany, 2020; p. 108. [Google Scholar]
- Püschel-Hoeneisen, N.; Eguren, A.; Saavedra, B.; Cross, M. El Desafío de La Gestión Integrada de Cambio Climático y Biodiversidad En El Sector Corporativo: Un Ejemplo En La Subcuenca Del Río Mapocho Alto. In Ecosistemas de Montaña de La Cuenca Alta Del Río Mapocho; Anglo American & Centro de Ecología Aplicada y Sustentabilidad (CAPES): Santiago, Chile, 2021; pp. 248–271. ISBN 978-956-404-945-8. Available online: http://www.capes.cl/wp-content/uploads/2021/12/Ecosistemas-de-montana_-Alta.pdf (accessed on 20 October 2021).
- Cross, M.S.; McCarthy, P.D.; Garfin, G.; Gori, D.; Enquist, C.A.F. Accelerating Adaptation of Natural Resource Management to Address Climate Change. Conserv. Biol. 2013, 27, 4–13. [Google Scholar] [CrossRef]
- Swanston, C.W.; Janowiak, M.K.; Brandt, L.A.; Butler, P.R.; Handler, S.D.; Shannon, D.P.; Lewis, A.D.; Hall, K.; Fahey, R.T.; Scott, L.; et al. Forest Adaptation Resources: Climate Change Tools and Approaches for Land Managers; USDA Forest Service: Newtown Square, PA, USA, 2016; p. 170. [Google Scholar]
- van Kerkhoff, L.; Munera, C.; Dudley, N.; Guevara, O.; Wyborn, C.; Figueroa, C.; Dunlop, M.; Hoyos, M.A.; Castiblanco, J.; Becerra, L. Towards Future-Oriented Conservation: Managing Protected Areas in an Era of Climate Change. Ambio 2019, 48, 699–713. [Google Scholar] [CrossRef]
- Glick, P.; Stein, B.A.; Edelson, N.A. Scanning the Conservation Horizon: A Guide to Climate Change Vulnerability Assessment; National Wildlife Federation: Washington, DC, USA, 2011; p. 176. [Google Scholar]
- Intergovernmental Panel on Climate Change (IPCC). Climate Change 2007: Impacts, Adaptation and Vulnerability. In Fourth Assessment Report of the Intergovernmental Panel on Climate Change; Contribution of Working Group II; Cambridge University Press: Cambridge, UK, 2007; p. 976. [Google Scholar]
- Wang, T.; Wang, G.; Innes, J.; Nitschke, C.; Kang, H. Climatic Niche Models and Their Consensus Projections for Future Climates for Four Major Forest Tree Species in the Asia–Pacific Region. For. Ecol. Manag. 2016, 360, 357–366. [Google Scholar] [CrossRef]
- Wang, T.; Campbell, E.M.; O’Neill, G.A.; Aitken, S.N. Projecting Future Distributions of Ecosystem Climate Niches: Uncertainties and Management Applications. For. Ecol. Manag. 2012, 279, 128–140. [Google Scholar] [CrossRef]
- Peterson, A.T.; Cobos, M.E.; Jiménez-García, D. Major Challenges for Correlational Ecological Niche Model Projections to Future Climate Conditions. Ann. N. Y. Acad. Sci. 2018, 1429, 66–77. [Google Scholar] [CrossRef] [PubMed]
- Kittel, T.G.F.; Steffen, W.L.; Chapin III, F.S. Global and Regional Modelling of Arctic-Boreal Vegetation Distribution and Its Sensitivity to Altered Forcing. Glob. Chang. Biol. 2000, 6, 1–18. [Google Scholar] [CrossRef]
- Dawson, T.P.; Jackson, S.T.; House, J.I.; Prentice, I.C.; Mace, G.M. Beyond Predictions: Biodiversity Conservation in a Changing Climate. Science 2011, 332, 53–58. [Google Scholar] [CrossRef] [PubMed]
- Rangwala, I.; Moss, W.; Wolken, J.; Rondeau, R.; Newlon, K.; Guinotte, J.; Travis, W.R. Uncertainty, Complexity and Constraints: How Do We Robustly Assess Biological Responses under a Rapidly Changing Climate? Climate 2021, 9, 177. [Google Scholar] [CrossRef]
- Vinyeta, K.; Lynn, K. Exploring the Role of Traditional Ecological Knowledge in Climate Change Initiatives; USDA Forest Service: Portland, OR, USA, 2013; p. 37. [Google Scholar]
- Gómez-Baggethun, E.; Corbera, E.; Reyes-García, V. Traditional Ecological Knowledge and Global Environmental Change: Research Findings and Policy Implications. Ecol. Soc. 2013, 18, 4. [Google Scholar] [CrossRef] [PubMed]
- Hosen, N.; Nakamura, H.; Hamzah, A. Adaptation to Climate Change: Does Traditional Ecological Knowledge Hold the Key? Sustainability 2020, 12, 676. [Google Scholar] [CrossRef]
- Kittel, T.G.F. Chapter 4.15 The Vulnerability of Biodiversity to Rapid Climate Change. In Vulnerability of Ecosystems to Climate; Climate Vulnerability: Understanding and Addressing Threats to Essential Resources; Academic Press: Oxford, UK, 2013; Volume 4, pp. 185–201. [Google Scholar] [CrossRef]
- Lawrence, D.J.; Runyon, A.N.; Gross, J.E.; Schuurman, G.W.; Miller, B.W. Divergent, Plausible, and Relevant Climate Futures for near- and Long-Term Resource Planning. Clim. Chang. 2021, 167, 38. [Google Scholar] [CrossRef]
- Rowland, E.R.; Cross, M.S.; Hartmann, H. Considering Multiple Futures: Scenario Planning to Address Uncertainty in Natural Resource Conservation; US Fish and Wildlife Service: Washington, DC, USA, 2014. [Google Scholar]
- Brechin, S.R.; Wilshusen, P.R.; Fortwangler, C.L.; West, P.C. Beyond the Square Wheel: Toward a More Comprehensive Understanding of Biodiversity Conservation as Social and Political Process. Soc. Nat. Resour. 2002, 15, 41–65. [Google Scholar] [CrossRef]
- Hannah, L.; Midgley, G.F.; Lovejoy, T.; Bond, W.J.; Bush, M.; Lovett, J.C.; Scott, D.; Woodward, F.I. Conservation of Biodiversity in a Changing Climate. Conserv. Biol. 2002, 16, 264–268. [Google Scholar] [CrossRef]
- Margoluis, R.; Stem, C.; Salafsky, N.; Brown, M. Using Conceptual Models as a Planning and Evaluation Tool in Conservation. Eval. Program Plann. 2009, 32, 138–147. [Google Scholar] [CrossRef] [PubMed]
- Conservation Measures Partnership Incorporating Social Aspects and Human Wellbeing in Biodiversity Conservation Projects; Conservation Measures Partnership. 2016, p. 63. Available online: https://conservationstandards.org/library-item/addressing-human-wellbeing/ (accessed on 20 October 2021).
- Salafsky, N.; Butchart, S.H.M.; Salzer, D.; Stattersfield, A.J.; Neugarten, R.; Hilton-Taylor, C.; Collen, B.; Master, L.L.; O’Connor, S.; Wilkie, D. Pragmatism and Practice in Classifying Threats: Reply to Balmford et al. Conserv. Biol. 2009, 23, 488–493. [Google Scholar] [CrossRef]
- Schick, A.; Porembski, S.; Hobson, P.R.; Ibisch, P.L. Classification of Key Ecological Attributes and Stresses of Biodiversity for Ecosystem-Based Conservation Assessments and Management. Ecol. Complex. 2019, 38, 98–111. [Google Scholar] [CrossRef]
- Young, B.E.; Byers, E.; Hammerson, G.; Frances, A.; Oliver, L.; Treher, A. Guidelines for Using the NatureServe Climate Change Vulnerability Index; NatureServe: Arlington, VA, USA, 2016; p. 65. [Google Scholar]
- Brandt, L.A.; Butler, P.R.; Handler, S.D.; Janowiak, M.K.; Shannon, P.D.; Swanston, C.W. Integrating Science and Management to Assess Forest Ecosystem Vulnerability to Climate Change. J. For. 2017, 115, 212–221. [Google Scholar] [CrossRef]
- Foden, W.B.; Young, B.E.; Akçakaya, H.R.; Garcia, R.A.; Hoffmann, A.A.; Stein, B.A.; Thomas, C.D.; Wheatley, C.J.; Bickford, D.; Carr, J.A.; et al. Climate Change Vulnerability Assessment of Species. WIREs Clim. Chang. 2019, 10, e551. [Google Scholar] [CrossRef]
- Thurman, L.L.; Stein, B.A.; Beever, E.A.; Foden, W.; Geange, S.R.; Green, N.; Gross, J.E.; Lawrence, D.J.; LeDee, O.; Olden, J.D.; et al. Persist in Place or Shift in Space? Evaluating the Adaptive Capacity of Species to Climate Change. Front. Ecol. Environ. 2020, 18, 520–528. [Google Scholar] [CrossRef]
- National Park Service Using Scenarios to Explore Climate Change: A Handbook for Practitioners; Climate Change Response Program: Fort Collins, CO, USA, 2013; p. 62. Available online: https://www.nps.gov/parkhistory/online_books/climate/CCScenariosHandbookJuly2013.pdf (accessed on 20 October 2021).
- Thomas, C.D. The Development of Anthropocene Biotas. Philos. Trans. R. Soc. B Biol. Sci. 2020, 375, 20190113. [Google Scholar] [CrossRef]
- Margoluis, R.; Stem, C.; Swaminathan, V.; Brown, M.; Johnson, A.; Placci, G.; Salafsky, N.; Tilders, I. Results Chains: A Tool for Conservation Action Design, Management, and Evaluation. Ecol. Soc. 2013, 18, 22. [Google Scholar] [CrossRef]
- Millar, C.I.; Stephenson, N.L.; Stephens, S.L. Climate change and forests of the future: Managing in the face of uncertainty. Ecol. Appl. 2007, 17, 2145–2151. [Google Scholar] [CrossRef]
- Fisichelli, N.A.; Schuurman, G.W.; Hoffman, C.H. Is ‘Resilience’ Maladaptive? Towards an Accurate Lexicon for Climate Change Adaptation. Environ. Manag. 2016, 57, 753–758. [Google Scholar] [CrossRef] [PubMed]
- Peterson St-Laurent, G.; Oakes, L.E.; Cross, M.; Hagerman, S. R–R–T (Resistance–Resilience–Transformation) Typology Reveals Differential Conservation Approaches across Ecosystems and Time. Commun. Biol. 2021, 4, 39. [Google Scholar] [CrossRef] [PubMed]
- Schuurman, G.W.; Hoffman, C.H.; Cole, D.N.; Lawrence, D.J.; Morton, J.M.; Magness, D.R.; Cravens, A.E.; Covington, S.; O’Malley, R.; Fisichelli, N.A. Resist-Accept-Direct (RAD)—A Framework for the 21st-Century Natural Resource Manager; National Park Service: Denver, CO, USA, 2020; p. 30. [Google Scholar]
- Lynch, A.J.; Thompson, L.M.; Beever, E.A.; Cole, D.N.; Engman, A.C.; Hawkins Hoffman, C.; Jackson, S.T.; Krabbenhoft, T.J.; Lawrence, D.J.; Limpinsel, D.; et al. Managing for RADical Ecosystem Change: Applying the Resist-Accept-Direct (RAD) Framework. Front. Ecol. Environ. 2021, 19, 461–469. [Google Scholar] [CrossRef]
- Cross, M.S.; Zavaleta, E.S.; Bachelet, D.; Brooks, M.L.; Enquist, C.A.F.; Fleishman, E.; Graumlich, L.J.; Groves, C.R.; Hannah, L.; Hansen, L.; et al. The Adaptation for Conservation Targets (ACT) Framework: A Tool for Incorporating Climate Change into Natural Resource Management. Environ. Manage. 2012, 50, 341–351. [Google Scholar] [CrossRef] [PubMed]
- Oakes, L.E.; Cross, M.S.; Zavaleta, E.S. Rapid Assessment to Facilitate Climate-Informed Conservation and Nature-Based Solutions. Conserv. Sci. Pract. 2021, 3, e472. [Google Scholar] [CrossRef]
- Salafsky, N.; Boshoven, J.; Burivalova, Z.; Dubois, N.S.; Gomez, A.; Johnson, A.; Lee, A.; Margoluis, R.; Morrison, J.; Muir, M.; et al. Defining and Using Evidence in Conservation Practice. Conserv. Sci. Pract. 2019, 1, e27. [Google Scholar] [CrossRef]
Publisher’s Note: MDPI stays neutral with regard to jurisdictional claims in published maps and institutional affiliations. |
© 2022 by the authors. Licensee MDPI, Basel, Switzerland. This article is an open access article distributed under the terms and conditions of the Creative Commons Attribution (CC BY) license (https://creativecommons.org/licenses/by/4.0/).








