Abstract
Using energy more efficiently is one of the easiest ways to save money, reduce greenhouse gas emissions, and meet growing energy demands. Electricity consumption control is an emergent topic worldwide. The passive house idea is not new, but it is still actual and is discussed by researchers. This paper brings to the reader’s attention the combined use of fuzzy and fractional control methods to increase the performance of electricity consumption control, taking into account the current challenges in the energy field, together with a method for the automatic definition of fuzzy rules. In comparison with the no-control case, a 20% reduction in consumption is achieved with the present proposal. In the case of another control method, a 15% reduction was possible using Shakeri’s team’s method. The simulation of the proposed passive house control proves that it could ensure efficient electricity consumption that can be translated into electricity cost savings between 10 and 50 percent.
MSC:
37M10; 37M15
1. Introduction
The global socio-economic context has been strongly influenced by the special military operation conducted by the Russian army in Ukraine since 24 February 2022. Given Russia’s strengths, it has continued to assert itself internationally through the natural resources it exports, influencing energy market prices. According to the European Commission, average monthly electricity prices have risen steadily during the build-up to the start and the conduct of the war in Ukraine [1].
Efforts to limit international dependence on resources from Russia have resulted in the funding of projects to increase renewable energy production capacity [2]. Thanks to existing funding, there has been an exponential increase in the renewable generation since 2015 [2].
An energy crisis also occurred in the period from 1970–1979, and to counteract its effects, the concept of passive houses was established [3]. For a building to qualify for this concept, it must have an annual consumption of less than 15 kWh/m2 for heating and cooling, and the annual room consumption must not exceed 120 kWh/m2 [3]. The first passive house was built in 1988 in Darmstadt-Kranichstein, Germany, and is still in operation at the time of this writing. It was the starting point for passive house projects internationally, alongside the standards for classic, plus, and premium passive houses developed by the Passive House Institute in Germany [4].
In order to achieve the passive house standard and maximize the energy performance of this type of building, international researchers have published over 70 thousand articles in the period from 2018–2022, according to the Google Academic platform [5]. The need for research in this area and the trends are all the clearer as in just 9 months of 2022, approximately 28 thousand articles were published.
One of the earliest automated energy consumption control system proposals is [6], based on Artificial Neural Networks (ANNs). The main goal of this work is to allow the automatic use of energy consumption control tools.
The energy consumption control, taking into account the energy price, is presented in [7]. The authors formulate interactions among the consumers, bringing the theme into a noncooperative game and offering sufficient conditions to ensure equilibrium in this game.
Although the mathematical model of the combination of the two control methods has been developed [8] and used for the control of the raw material supply system of power generation equipment [9], from the literature reviewed by the authors, it was not possible to identify another work that contains the combination of fuzzy and fractional control methods for optimizing the electricity consumption in buildings in order to make the consumption more efficient, reduce the cost of the monthly bill, and increase the income of the prosumers. The consumer is the customer who uses renewable sources to produce energy in quantities greater than consumption for their own use [10]. If the energy produced exceeds the prosumer’s consumption at a given point in time, it is sold to the grid or to other consumers. By reducing consumption, consumers will have an additional amount of energy at their disposal that they can deliver to the grid or to other consumers in the community. Because the additional energy made available to the prosumer as a result of the reduction in consumption through the method presented in this paper is sold, the prosumer is able to increase his income from the activity of producing and selling energy. The combined real-time application of the two control methods to electricity consumers in a laboratory represents the novelty of the present paper.
Taking into account the need to reduce the costs of energy consumption and to increase the performance of passive houses, this paper proposes a new application of the combination of two control methods in order to maximize the profits of prosumers. Simulation results prove the efficiency. By combining the fuzzy control method, which ensures robustness in the operation, with the fractional method, which allows additional customization of the control, an efficient, robust, and optimal control can be achieved by the method proposed in this paper.
This paper is structured into four sections. Section 1 captures the importance of research and the pressing need to control electricity consumption. Section 2 presents a review of existing methods in the literature, together with improvements made by the authors of this paper. The results obtained using the combined real-time control method are included in Section 3. The results obtained are discussed in Section 4, together with future research directions.
2. Materials and Methods
2.1. Electricity Consumption Monitoring Methods
There are at least two methods of monitoring energy consumption that are discussed in the literature, each of which has its advantages and disadvantages.
The first method involves monitoring monthly consumption at the end of the month, either by self-reporting by the final consumer or by an employee of the company who steals the customer’s electricity. This category includes companies that transmit consumption by the customer only via a bill and who usually re-invoice the consumption from the previous month. This means that the customer cannot have concrete information on their current consumption and will not be able to control it effectively in order to reduce the cost of the monthly bill. A few examples are the online platforms of “Electrica Furnizare” or “E.ON” in Romania, which allow the tracking of the history of previous bills, including the functionality to pay the current bill and send a self-read invoice, but cannot extract information on their current electricity consumption. Although progress has been made in this area, the method is an archaic solution that no longer meets today’s requirements when users want to know, in real-time, what consumption they are recording at the level of one or more properties.
The second method involves the installation of equipment capable of remotely transmitting information on the electricity consumption at a given location. This category includes wireless communication protocols such as ZigBee, GSM/GPRS, Wi-Fi, or wired communication via SCADA or PLCs [11]. A brief description of each protocol is given below.
Wireless communication protocols propose, according to their name, to monitor electricity consumption using equipment that does not need to be physically connected by a cable. The ZigBee standard is based on the IEEE 802.15.4 standard and, with several layers of security, manages to repel DoS attacks [12]. However, the ZigBee standard performs very well in open rooms, being stable, secure, and compatible equipment, and is easily added to the existing configuration [13]. Furthermore, if additional energy savings are desired to power the monitoring equipment, there is the passive ZigBee standard, which can consume 1440 times less energy than the classic ZigBee [14]. Wireless communication can also be achieved by using the GSM/GPRS network. This solution requires the use of cellular technology, which is expensive, and there may be communication losses, but it allows communication between devices at long distances [15]. Using the Wi-Fi communication solution, together with cloud storage, remote communication is possible at a low cost and provides the necessary communication performance to record electricity consumption data, but with high power consumption for the equipment that is part of the measurement system [16]. However, with passive Wi-Fi technology, this consumption can be reduced by 4–5 orders of magnitude [16].
Communication protocols involving a wired connection, in most cases, are used for a range of equipment consisting of PLCs connected according to SCADA principles. Even if they involve high costs for installation and configuration, equipment that is part of these communication networks is able to monitor more accurately several parameters related to electricity consumption, such as production, storage, and power consumption [17].
In order to ensure the correct reading of consumption data and to detect and eliminate communication errors, specific techniques are used in the literature. Among these, the use of artificial intelligence to improve outlier data detection stands out. With the CatBoost algorithm, the neural network used by Yue Pan’s team [18] was able to correctly classify 99.32% of consumption data as correct or outliers. Also, by combining deep reinforcement learning methods, Tao Liu’s team [19], achieved an increase of 16–24% for predicting data in a single stage and 19–32% for predictions using multiple stages. An improvement is, therefore, identified when standard methods are applied in combination.
Considering the advantages and disadvantages of each technology, this paper will use the Wi-Fi protocol together with cloud data storage to monitor electricity consumption. A combined detection method using MAD, Moving MAD, and IQR methods will be used to detect and remove outliers [20]. The proposed method involves following a series of successive steps. The standard deviation of the dataset is calculated first, and, depending on this value, the following methods for detecting the outlier data are used: Interquartile range and static median absolute deviation with default threshold parameters are used if the standard deviation values for the data set are less than 30. If the standard deviation value exceeds the predefined threshold, procedures such as the interquartile range and moving median absolute deviation with specified threshold values are utilized. The experiment findings lead to the selection of an interquartile range with a threshold of 1 and a moving median absolute deviation with a threshold of 3 and a window of eleven elements. Following the output of each detection method’s outlier data identification findings, they are merged using the AND operator into two major groups of outliers based on the standard deviation value. The final outlier data are just those that have been identified as outliers by both approaches, based on the data’s standard deviation. Using this outlier detection and correction method, the results improved by 146.17% over the average validity values of the Density-Based Spatial Clustering of Applications with Noise (DBSCAN) and Local Outlier Factor (LOF) methods applied to the same dataset, resulting in the validity of 38.87% for the combined methods. This is 68.12% higher than the validity of the closest DBSCAN method with 23.12% validity.
2.2. Fractional Control
The fractional control of electricity consumption involves the partial control of groups of consumers in order to make the consumption more efficient without reducing the comfort of the people in the controlled room. In addition, through consumer control, prosumer customers can increase their revenues from the sale of the extra electricity produced. The superior advantages of this type of fractional control have been presented in the paper [21]. It has been shown that a fractional controller design leads to a robust control system.
Often in the literature, fractional control is used to define an optimal method of controlling lighting systems. This topic was also addressed by Chun Yin’s team [22], who succeeded with a PID controller to define an optimal control method for the lighting of a room based on room brightness data using only natural light, i.e., multiple light sources that the room had. Partial dimming was achieved through fractional control.
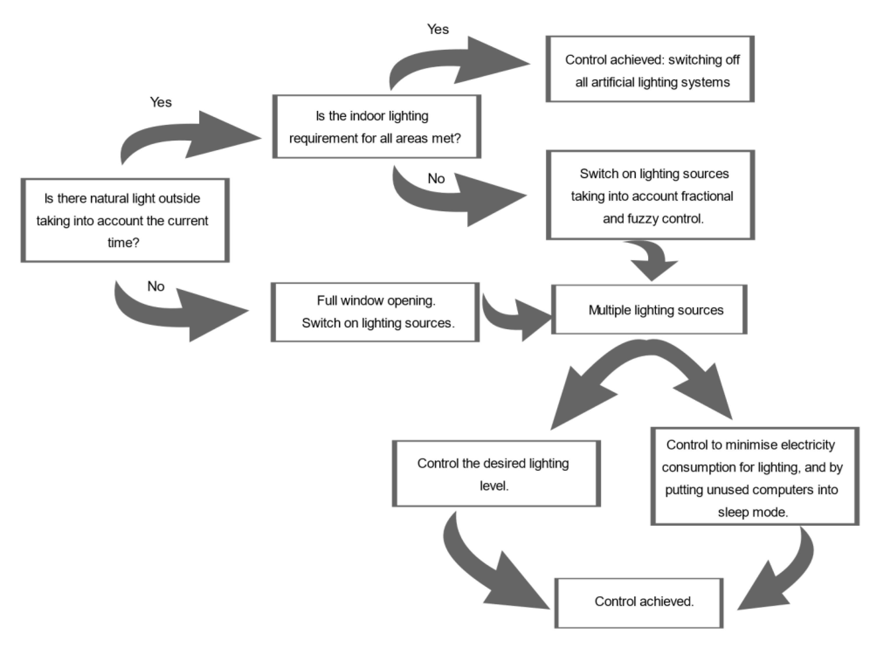
In the present work, the control strategy shown in Figure 1 was used. Based on the results of other research groups [22], it was decided to include computer consumers in the test room. Thus, in addition to partially switching off the light bulbs in order to maintain optimal room lighting conditions but reduce consumption, it was also decided to put the unused computers in a sleep state.
Figure 1.
Electricity control strategy for the case of the present work.
The partial shutdown of the lighting system and unused computers gives the advantage of fractional control. Fuzzy control, defined according to several environment-specific indicators, was used to determine exactly which consumers should be switched off. The description of this type of control is given below.
2.3. Fuzzy Control
Fuzzy control was pioneered in 1974 by Professor Ebrahim Mamdani, based on simulations by Lotfi Zadeh in 1968 and 1973 [23]. This control is based on the IF-THEN rule set: if the interval membership condition is satisfied, then a control occurs [23]. Initially, Professor Ebrahim Mamdani defined the fuzzy rule set as associated with natural language variables, following the rule shown in (1) [23], where and are fuzzy sets, and n is the number of fuzzy rules:
The use of fuzzy control in smart homes, including premium passive houses, is an advantage for the end-user, as several relevant indicators, such as outdoor temperature, electricity demand, or the cost of electricity, are analyzed before a command is generated [24]. Rabiya Khalid’s team [24], based on the indicators presented above, defined eight control rules and managed to reduce the cost of electricity by about 10%, maintaining the comfort level of the room without proposing to change the consumers.
Automatic Fuzzy Rule Definition
In order to obtain fuzzy rules and their membership intervals, it is possible to manually analyze the data and identify clusters. However, in order to increase the computational capacity and the level of generalization of applications, machine learning algorithms can be used to classify the data into samples, which represent the membership intervals of the fuzzy rules.
González Rodríguez’s team [25], to automate a closed-loop supply chain of an industrial laundry between a hospital in order to comply with the Industry 4.0 standard used in 322 situations, tested an artificial intelligence algorithm that returned the corresponding fuzzy rule set. Given the capacity of the laundry in terms of the resources required daily, 4000 L of fuel, 280,000 L of water, and about 660 euros cost for detergents consumed daily, the control step was all the more important as the scale of consumption was high.
Data clustering using artificial intelligence can also be achieved using neural networks with self-organizing maps. To support research along this path, the MathWorks company has developed an application that allows data clustering using a self-organizing map neural network [26]. This application has been successfully used by Pragna Sikdar’s team [27] to classify the distances between street lighting poles in order to designate the optimal distance between the poles to reduce the consumption related to street lighting in a city.
To reduce the time it takes to train the neural networks, other methods of clustering data into intervals have been developed. Notable among these is the k-medoids method which involves choosing k elements (medoids) that form the array C = (c1, c2, …, ck) from the data interval P to represent the centers of the intervals. These elements are chosen such that the sum of the distances between the elements, shown in (2) [28], is minimized:
The k-medoids data grouping method allows the use of several types of distances in the form of a function option call. For further customization, new ways of calculating the distances between the elements of a group can be defined by defining a new function [29].
In this paper, the characteristics of the following types of distances were analyzed: the squared Euclidean distance, block distance, angular distance (one minus the cosine of the included angle between two points), correlation (one minus the sample correlation between the sequence of points), and the Hamming distance, representing the percentage of coordinates that differ.
The squared Euclidean distance is defined using (3) [30] in an n-dimensional space and is the length of the line connecting the two points, p and q:
The city-block distance [31], also called the Manhattan distance, is the distance between the points on a city’s road network (4). Thus, it analyzes the absolute differences between the coordinates of the points:
Angular distance, or in this case, cosine similarity, uses the cosine calculation formula to determine how similar the two number sequences are. The cosine similarity is, therefore, defined using (5) [32]:
Grouping data, according to the correlation, follows algorithm (6), developed by the team coordinated by Nir Ailon [33]:
The Hamming distance comes from its use for detecting and correcting communication errors, developed by Richard Hamming in 1950 [34], and is calculated using (7) [34]:
Using these five distances and the k-medoids method, an algorithm has been developed, which is a new application of k-medoids clustering that selects the optimal method for calculating clusters using the minimum sum of the distances between the elements and takes into account that in each cluster there are at least two elements. Thus, the automatic clustering of electricity consumption and price data was achieved, resulting in membership intervals of the fuzzy rule set. To use the k-medoids clustering method, the MATLAB k-medoids function was called [29]. This function returns as it outputs information about the minimum sum in the clustered dataset but also on the number of elements that are part of a cluster. The maximum clustering value was 3 (the maximum k equals 3) to capture the three ranges of variables shown in Table 1. The algorithm generates clusters by calculating the distances using the squared Euclidean distance, city-block distance, angular distance, correlation, and Hamming distance. The algorithm determines the minimum sum for clusters that have more than two elements and then returns the cluster that has the minimum sum of the elements, based on the results generated by the k-medoids function in MATLAB [29]. Using this algorithm, capable of analyzing historical data, each of the three variables (electricity consumption, electricity price, and time of day) are grouped into three clusters, as shown in Table 1. Subsequently, the algorithm generates trapezoidal fuzzy membership functions which are used to fuzzify the read values in real-time and subsequently to generate the control signal for the consumers. The newly developed algorithm is described in (8). The results are presented in Section 3.
Table 1.
Fuzzy rules used in this paper.
2.4. Combining Fuzzy and Fractional Control Methods
Combining fuzzy and fractional control methods to achieve optimal control was used by the team of researchers led by Ravi Agarwal [8]. They managed to produce a critical, review-type analysis with a strong mathematical foundation of the notion they called the fuzzy fractional operator. This analysis resulted in the increased performance of the operator under uncertainty [8]. However, the application of a real-time control was not considered to further improve the obtained results.
The application of a fractional-order fuzzy PID controller has also been successfully performed by the team represented by Nimai Patel [9]. They started from the need to control two interconnected sources of power generation, which produce energy in different amounts, using thermal power plants, hydropower plants, and fossil fuel power plants, such as diesel, or wind power plants. The team of researchers managed to keep the power generation system in the stable range, even though 40% of the variations in the generation and supply capacity were induced with randomly chosen quantities [9].
Thus, the power of combining the two classical control methods to design a more robust controller that provides an optimal control solution results. Given these encouraging results, the combination of the two control methods was chosen for the present work.
As a result, four control signals and three intervals have been defined for the indicators of the current electricity consumption, electricity price, and time of consumption (which leads to information about the brightness in the room without the need for an ambient light sensor). The three indicators represent the inputs to the fuzzy control. The output of the fuzzy control is represented by the choice of one of the four types of control signals and its actual implementation on the equipment in the laboratory, using the centroid defuzzification method. Table 1 shows the fuzzy rules used in this paper.
The description of the control signals is as follows:
- C1—the standard fractional control: the partial switching off of the lighting sources;
- C2—the critical fractional control: a partial shutdown of the lighting sources and putting the unused computers to sleep;
- C3—the standard normal control: the complete shutdown of the lighting sources;
- C4—the critical normal control: the complete shutdown of the lighting sources and putting all of the computers in a sleep state.
The authors considered it appropriate to divide the control signal that is applied to the equipment in a laboratory consisting of two rooms into four types, depending on the cost level and the time of day (which leads to information about the ambient brightness in the room). Thus, if costs are low and low consumption is recorded, the control algorithm will intervene a little: it will switch off parts of the lighting sources and, in the rooms of the laboratory remaining active, only the lighting sources in one of them.
If the price is standard and it is during the night when the test room is not used because of its specificity—a laboratory consisting of two rooms for students—the control algorithm will cause the partial shutdown of the lighting sources, with only one of the two rooms illuminated, and of the computers that are left on and unused. If the price is high and the consumption is low, to reduce costs, the C2 type of control is also applied to the afternoon.
If the consumption is in the average category, all command signals transmitted in the low consumption category increase by one importance unit: C1 becomes C2, and, respectively, C2 becomes C3. Specifically, to make costs more efficient, it is chosen to switch off more equipment that is not in use, i.e., to switch off the lighting sources completely for the case of the C3 control, leaving both rooms without artificial light.
If the recorded consumption is from the high consumption cluster, the same reasoning as for the average consumption applies: C2 becomes C3, and, respectively, C3 becomes C4. Thus, all of the artificial lighting sources are switched off, and all of the unused computers are put into a sleep state.
It is worth mentioning that if the computers in the room are in use, they will remain functional in order to prevent loss of information or to prevent learning activities from taking place.
3. Results
3.1. Performance of the Proposed Control
Following the activation of the intelligent control shown in Section 2 in a laboratory consisting of two rooms that do not meet the passive house standard, a 20% reduction in electricity consumption was achieved. This percentage, although not high, is also due to the fact that the application allowed the user to manually control the consumers and could always switch on the consumers turned off by the smart control algorithm. This result should also be seen from the perspective of the use of the room: the tests took place in a laboratory consisting of two rooms that were used exclusively for learning activities for groups of students of the Faculty of Automation and Computer Science of the Technical University of Cluj-Napoca, who, after completing their scheduled activity, left the room and turned off all of the consumers.
In order to register an additional reduction in consumption, according to [35], a recommendation to the user to replace old equipment, which does not comply with the Energy Star standard, has been introduced in order to reduce consumption by between 10% and 50% compared to the electricity consumption required to power the old equipment.
The control was applied to respect the real-time constraint of 25 s for the full generation of the results. However, for computers and phones that are not powerful enough, it is necessary to increase this real-time constraint to 35–40 s.
3.2. The Efficiency of the Clustering Method
The Technical University of Cluj-Napoca (TUCN) has implemented a practical demonstration pilot DR project in four blocks of buildings, located in different areas of Cluj-Napoca city, for energy monitoring and targeting, along with a DR program in a load curve control. These buildings have different occupational characteristics and occupant behaviors, different operating regimes, different administration modes, different operating programs, and different energy use profiles [36].
To test the performance of the clustering algorithm, consumption data sets from two representative locations of the Technical University of Cluj-Napoca were used: the building of the Faculty of Building Services—where learning activities mainly take place, and the swimming complex—where physical activities take place. These data were provided with the help of the BEMS TUCN computer application that saved the consumption recorded during the years from 2017–2022 every 15 min. In order to test the performance of the outlier detection and correction algorithms presented in [20], the consumption initially recorded by the BEMS TUCN application and the consumption obtained by using the Median Absolute Deviation, Moving Median Absolute Deviation, and Interquartile Range detection methods, together with the Piecewise Cubic Hermite Interpolating Polynomial method for the outlier data replacement, were plotted.
The results are shown in Figure 2 and Figure 3 for the initial consumption. It can be seen that, due to the communication errors of the remote electricity consumption data or due to reading errors, some outlier values influenced the clustering algorithm a lot. For this reason, it was imperative to use the detection and correction method [20].
Figure 2.
Initial consumption recorded by the BEMS TUCN application at the Faculty of Building Services.
Figure 3.
Initial consumption recorded by the BEMS TUCN application at the swimming complex.
The results of the outlier elimination process are shown in Figure 4 and Figure 5. Even though at some time intervals the BEMS TUCN application failed to record any electricity consumption data because it broke down, we can see that for the tested case the outliers were successfully removed. The important variations present in Figure 4 and Figure 5 are due to consumption peaks, times when there was an increased electricity consumption in reality.
Figure 4.
Electricity consumption without outliers from the Faculty of Building Services.
Figure 5.
Electricity consumption without outliers at the swimming complex.
Following the application of the new application of the k-medoids clustering method on the available energy consumption data with the pseudocode algorithm described in (8), the daily consumption data recorded at 15 min with two smart meters at each of the two locations mentioned above were plotted, as shown in Figure 6 and Figure 7. Electricity consumption from 2017–2022 was clustered by the new application of the k-medoids clustering application (8) and was distributed into three clusters. For good identification, the data clustered in a cluster are represented with a distinct color: green—the cluster of the high-value consumption data, red—the cluster of the medium-value consumption data, and blue—the cluster of the low-value consumption data. The same principle was applied in both locations. It can be seen that, due to the long period of 5 years, from the data available, it is not possible to identify a trend according to the time of consumption; there is a high consumption regardless of the time, as well as the low values. The clustering performance is shown in Table 2 in terms of the three data ranges, as well as the minimum sums between the elements in the cluster and the appropriate calculation method for the distances used to obtain the minimum amount, for the case of the experiments performed in this paper.
Figure 6.
Representation of the 3 clusters in which the daily consumption data, recorded every 15 min from the Faculty of Building Services, was grouped. Green—the cluster of the high-value consumption data, red—the cluster of the medium-value consumption data, and blue—the cluster of the low-value consumption data.
Figure 7.
Representation of the 3 clusters in which the daily consumption data, recorded every 15 min from the swimming complex, was grouped. Green—the cluster of the high-value consumption data, red—the cluster of the medium-value consumption data, and blue—the cluster of the low-value consumption data.
Table 2.
The clustering performance.
For a better understanding of the activities carried out by the authors of the present work, a diagram of the experiment was drawn and included in Figure 8. Since the experiment involved a sequential activity, the diagram captures a single thread of the execution of the developed algorithms. In order to increase the efficiency of the proposed solutions, the use of threads was preferred.
Figure 8.
The proposed experimentation process.
4. Discussion
Following the testing of the intelligent control algorithm, formed by the combination of fuzzy logic and fractional control methods, a 20% reduction was obtained for a building that does not comply with the passive house standard, and there is no possibility of unjustified additional consumption, considering that the room where the algorithm was tested was used by students for specific learning activities. The 20% reduction percentage by the control used in this paper is higher than the 15% percentage obtained by the control proposed by Shakeri’s team [37].
Moreover, by recommending the purchase of equipment compatible with the Energy Star standard, according to the literature studied by the authors [35], consumption can be reduced by up to 50% compared to the consumption required to use old equipment.
Also, the 3-interval automatic clustering method along with the outlier data cleaning proved to be correctly implemented and returned specific membership intervals for the fuzzy rules in the experiments performed with the consumption data from 2017–2022 from two locations belonging to the Technical University of Cluj-Napoca.
The approach suggested in this research achieves an efficient, resilient, and optimum control by combining the fuzzy control method, which assures resilience in the operation, with the fractional method, which allows for extra control customization.
Regarding the limitations of the research, due to the laboratory where the tests took place, which comprises two rooms where teaching activities are carried out, the percentage results cannot be generalized for a building without prior testing because of the power of the consumers in the test room being less than 1 kW and consisting of light bulbs and computers. In addition, due to the possibility of human intervention in the control, through the operation of switches and computers that are in a sleep state, the percentages of the consumption reduction cannot be generalized in a passive building, or a building with varying industrial consumers. For these reasons, the results of this paper represent a starting point for further research to identify the advantages of combining fuzzy and fractional control methods.
As far as future development directions are concerned, according to the authors, it is necessary to use a more reliable monitoring method in order to be able to record consumption with fewer outliers and without frequent and long periods of failure. It also requires the use of task-based scheduling for the parallel execution of tasks in order to decrease the real-time constraint from 25 s to less than 10 s. For the same reason, a local server can be used to run the intelligent control algorithm and the client’s computer, or a phone can be used only to send the command to the server and receive the response from it. In addition, testing the algorithm also in passive houses can be an important research direction in order to improve consumption efficiency by reprogramming the use of equipment to reduce peak loads.
5. Conclusions
As a result of the above, this paper brings to the user’s attention an innovative method of combining fuzzy and fractional control methods to make electricity consumption more efficient. Considering the limitations given by the location where the smart control algorithm was tested (the laboratory room, which did not comply with the passive house standard and where the consumption was zero for the periods when there were no students engaged in learning activities), the results obtained in reducing the consumption by 20% are encouraging.
Furthermore, the present work opens wide directions for the research and improvement of intelligent control algorithms. While several indicators can be taken into account in order to define fuzzy rules, they can be applied in passive premium homes to reschedule the operation of equipment from the peak load period and, thus, provide additional income to the prosumer.
Author Contributions
Conceptualization, A.G.B. and D.D.M.; methodology, A.G.B.; software, A.G.B.; validation, A.G.B. and D.D.M.; writing—original draft preparation, A.G.B.; supervision, E.H.D. All authors have read and agreed to the published version of the manuscript.
Funding
Eva H. Dulf was supported by a grant of the Ministry of Research, Innovation and Digitization, CNCS-UEFISCDI, project number PN-III-P4-PCE-2021-0750, within PNCDI III.
Data Availability Statement
The data used in the generation of this paper can be made available on request.
Conflicts of Interest
The authors declare no conflict of interest.
References
- European Commission. Quarterly Report on European Electricity Markets; European Commission: Brussels, Belgium, 2022; pp. 1–23. [Google Scholar]
- Breakdown of Renewable Energy Production. Available online: https://ourworldindata.org/energy-key-charts (accessed on 29 August 2022).
- Klingenberg, K. Passive House (Passivhaus); Springer: New York, NY, USA, 2013; pp. 426–436. [Google Scholar] [CrossRef]
- Energy Standards—Passive House Classic, Plus and Premium. Available online: https://passiv.de/en/03_certification/02_certification_buildings/08_energy_standards/08_energy_standards.html (accessed on 29 August 2022).
- Search Results for Articles on Passive House Control. Available online: https://scholar.google.com/scholar?hl=ro&as_sdt=0%2C5&as_ylo=2018&as_yhi=2022&q=passive+house+control (accessed on 30 August 2022).
- Benedetti, M.; Cesarotti, V.; Introna, V.; Serranti, J. Energy consumption control automation using Artificial Neural Networks and adaptive algorithms: Proposal of a new methodology and case study. Appl. Energy 2016, 165, 60–71. [Google Scholar] [CrossRef]
- Ma, K.; Hu, G.; Spanos, C.J. Distributed energy consumption control via real-time pricing feedback in smart grid. IEEE Trans. Control Syst. Technol. 2014, 22, 1907–1914. [Google Scholar] [CrossRef]
- Agarwal, R.P.; Baleanu, D.; Nieto, J.J.; Torres, D.F.M.; Zhou, Y. A survey on fuzzy fractional differential and optimal control nonlocal evolution equations. J. Comput. Appl. Math. 2018, 339, 3–29. [Google Scholar] [CrossRef]
- Patel, N.C.; Sahu, B.K.; Bagarty, D.P.; Das, P.; Debnath, M.K. A novel application of ALO-based fractional order fuzzy PID controller for AGC of power system with diverse sources of generation. Int. J. Electr. Eng. Educ. 2019, 58, 1–23. [Google Scholar] [CrossRef]
- Zafar, R.; Mahmood, A.; Razzaq, S.; Ali, W.; Naeem, U.; Shehzad, K. Prosumer based energy management and sharing in smart grid. Renew. Sustain. Energy Rev. 2018, 82, 1675–1684. [Google Scholar] [CrossRef]
- Matanov, N.; Zahov, A. Remote electricity metering systems. In Proceedings of the 11th Electrical Engineering Faculty Conference (BulEF), Varna, Bulgaria, 11–14 September 2019. [Google Scholar] [CrossRef]
- Khanji, S.; Iqbal, F.; Hung, P. ZigBee security vulnerabilities: Exploration and evaluating. In Proceedings of the 2019 10th International Conference on Information and Communication Systems (ICICS), Irbid, Jordan, 11–13 June 2019. [Google Scholar] [CrossRef]
- Pan, G.; He, J.; Wu, Q.; Fang, R.; Cao, J.; Liao, D. Automatic stabilization of Zigbee network. In Proceedings of the 2018 International Conference on Artificial Intelligence and Big Data (ICAIBD), Chengdu, China, 26–28 May 2018. [Google Scholar] [CrossRef]
- Li, Y.; Chi, Z.; Liu, X.; Zhu, T. Passive-ZigBee: Enabling ZigBee communication in IoT networks with 1000X+ less power consumption. In Proceedings of the 16th ACM Conference on Embedded Networked Sensor Systems, Shenzhen, China, 4–7 November 2018. [Google Scholar] [CrossRef]
- Srivatchan, N.S.; Rangarajan, P. A novel low-cost smart energy meter based on IoT for developing countries’ micro grids. Concurr. Comput. Pract. Exp. 2018, 32, e5042. [Google Scholar] [CrossRef]
- Pasricha, S.; Ayoub, R.; Kishinevsky, M.; Mandal, S.; Ogras, U. A survey on energy management for mobile and IoT devices. IEEE Des. Test 2020, 37, 7–24. [Google Scholar] [CrossRef]
- Ageed, Z.S.; Zeebaree, S.R.M.; Sadeeq, M.A.M.; Abdulrazzaq, M.B.; Salim, B.W.; Salih, A.A.; Yasin, H.M.; Ahmed, A.M. A state of art survey for intelligent energy monitoring systems. Asian J. Res. Comput. Sci. 2021, 8, 46–61. [Google Scholar] [CrossRef]
- Pan, Y.; Zhang, L. Data-driven estimation of building energy consumption with multi-source heterogeneous data. Appl. Energy 2020, 268, 114965. [Google Scholar] [CrossRef]
- Liu, T.; Tan, Z.; Xu, C.; Chen, H.; Li, Z. Study on deep reinforcement learning techniques for building energy consumption forecasting. Energy Build. 2020, 208, 109675. [Google Scholar] [CrossRef]
- Berciu, A.G.; Jurj, D.; Czumbil, L.; Micu, D.D.; Dulf, E.H. Energy Pulse—The efficient solution for monitoring electricity consumption from decentralized data sets. In Proceedings of the 9th International Conference on Modern Power Systems (MPS), Cluj-Napoca, Romania, 16–17 June 2021. [Google Scholar] [CrossRef]
- Dulf, E.H. Simplified fractional order controller design algorithm. Mathematics 2019, 7, 1166. [Google Scholar] [CrossRef]
- Yin, C.; Huang, X.; Dadras, S.; Cheng, Y.; Cao, J.; Malek, H.; Mei, J. Design of optimal lighting control strategy based on multi-variable fractional-order extremum seeking method. Inf. Sci. 2018, 465, 38–60. [Google Scholar] [CrossRef]
- Nguyen, A.T.; Taniguchi, T.; Eciolaza, L.; Campos, V.; Palhares, R.; Sugeno, M. Fuzzy control systems: Past, present and future. IEEE Comput. Intell. Mag. 2019, 14, 56–68. [Google Scholar] [CrossRef]
- Khalid, R.; Javaid, N.; Rahim, M.H.; Aslam, S.; Sher, A. Fuzzy energy management controller and scheduler for smart homes. Sustain. Comput. Inform. Syst. 2019, 21, 103–118. [Google Scholar] [CrossRef]
- Rodríguez, G.G.; Gonzalez-Cava, J.M.; Pérez, J.A.M. An intelligent decision support system for production planning based on machine learning. J. Intell. Manuf. 2020, 31, 1257–1273. [Google Scholar] [CrossRef]
- Neural Net Clustering. Available online: https://www.mathworks.com/help/deeplearning/ref/neuralnetclustering-app.html (accessed on 30 August 2022).
- Sikdar, P.L.; Thakurta, P.K.G. An energy efficient street lighting framework: ANN-based approach. Innov. Syst. Softw. Eng. 2021, 17, 131–139. [Google Scholar] [CrossRef]
- Ushakov, A.V.; Vasilyev, I. Near-optimal large-scale k-medoids clustering. Inf. Sci. 2021, 545, 344–362. [Google Scholar] [CrossRef]
- K-Medoids Clustering. Available online: https://www.mathworks.com/help/stats/kmedoids.html (accessed on 29 August 2022).
- Agostini, P.; Utkovski, Z.; Stańczak, S. Channel charting: An Euclidean distance matrix completion perspective. In Proceedings of the 2020 IEEE International Conference on Acoustics, Speech and Signal Processing (ICASSP), Barcelona, Spain, 4–8 May 2020. [Google Scholar] [CrossRef]
- Mitra, D.; Sarkar, P.; Roy, P. Face recognition by city-block distance classifier in supervised machine learning. Int. J. Res. Anal. Rev. 2019, 6, 185–190. [Google Scholar]
- Luo, C.; Zhan, J.; Xue, X.; Wang, L.; Ren, R.; Yang, Q. Cosine normalization: Using cosine similarity instead of dot product in neural networks. In Proceedings of the 27th International Conference on Artificial Neural Networks, Rhodes, Greece, 4–7 October 2018. [Google Scholar] [CrossRef]
- Ailon, N.; Charikar, M.; Newman, A. Aggregating inconsistent information: Ranking and clustering. In Proceedings of the 37th annual ACM symposium on Theory of Computing, Baltimore, MA, USA, 22–24 May 2004. [Google Scholar] [CrossRef]
- Hamming, R.W. Error detecting and error correcting codes. Bell Syst. Tech. J. 1950, 29, 147–160. [Google Scholar] [CrossRef]
- Litardo, J.; Palme, M.; Hidalgo-León, R.; Amoroso, F.; Soriano, G. Energy saving strategies and on-site power generation in a university building from a tropical climate. Appl. Sci. 2021, 11, 542. [Google Scholar] [CrossRef]
- Cretu, M.; Czumbil, L.; Bargauan, B.; Ceclan, A.; Berciu, A.G.; Polycarpou, A.; Rizzo, R.; Micu, D.D. Modelling and evaluation of the Baseline Energy Consumption and the Key Performance Indicators in Technical University of Cluj-Napoca buildings within a Demand Response programme: A case study. IET Renew. Power Gener. 2020, 14, 2864–2875. [Google Scholar] [CrossRef]
- Shakeri, M.; Shayestegan, M.; Reza, S.M.S.; Yahya, I.; Bais, B.; Akhtaruzzaman, M.; Sopian, K.; Amin, N. Implementation of a novel home energy management system (HEMS) architecture with solar photovoltaic system as supplementary source. Renew. Energy 2018, 125, 108–120. [Google Scholar] [CrossRef]
Publisher’s Note: MDPI stays neutral with regard to jurisdictional claims in published maps and institutional affiliations. |
© 2022 by the authors. Licensee MDPI, Basel, Switzerland. This article is an open access article distributed under the terms and conditions of the Creative Commons Attribution (CC BY) license (https://creativecommons.org/licenses/by/4.0/).







