Abstract
Nonlinear diffusion has been proved to be an indispensable approach for the removal of noise in image processing. In this paper, we employ nonlinear diffusion for the purpose of denoising audio signals in order to have this approach also recognized as a powerful tool for audio signal processing. We apply nonlinear diffusion to wavelet coefficients obtained from different filters associated with orthogonal and biorthogonal wavelets. We use wavelet decomposition to keep signal components well-localized in time. We compare denoising results using nonlinear diffusion with wavelet shrinkage for different wavelet filters. Our experiments and results show that the denoising is much improved by using the nonlinear diffusion process.
Keywords:
wavelet decomposition; wavelet shrinkage; nonlinear diffusion; discrete wavelet transform; wavelet filters MSC:
94A12; 65M06; 42C40
1. Introduction
The removal of noise in the area of signal processing has been a center of creative study among researchers due to the universal fact that signals are degraded by noise. Diffusion has been proved as one of the most important denoising techniques for the removal of noise for image processing problems [1,2,3,4,5]. Linear diffusion removes noise very effectively, but unsystematically blurs all image information and, thus, removes or degrades important necessary image features.
In the recent past, nonlinear diffusion techniques, which are isotropic and anisotropic, have been used very successfully for the removal of noise in image processing problems by enabling the design of image filters. Using these techniques, important image features such as edges are also preserved or enhanced.
In this work, we apply nonlinear diffusion in order to investigate this approach as a powerful tool for denoising digital audio signals as well. Audio signals are one class of signals, which have similar importance to images. Since audio signals are one-dimensional, linear and isotropic, nonlinear diffusion techniques can be adapted to the denoising problems of audio signal processing. On the other hand, well-localized features of music samples are also protected using nonlinear diffusion.
In audio signals, the most important features in sampled audio signals are oscillations and there is a need to identify between features such as noise and useful information. During the diffusion process of sampled music signals, the useful information should contain periodic oscillations and noise is to be made up of irregular oscillations. Thus, it is necessary to separate useful signal components from noise using some frequency analysis method. Here, we use wavelet decomposition to fulfill the need of keeping signal components well-localized in time, as Fourier analysis methods cannot do the same [6,7].
Wavelet shrinkage is an established denoising technique in wavelet representation [8,9]. We will compare the results of our diffusion-based method with those of wavelet shrinkage working on the same wavelet representation. In this analysis, wavelet filters are used. A multilevel wavelet decomposition structure gives approximate and detailed wavelet coefficients for different levels. We apply nonlinear diffusion techniques to the selected detailed wavelet coefficients for the removal of noise. For the reconstruction of signals, we use approximation wavelet coefficients of the obtained decomposition levels and diffuse detail wavelet coefficients of different decomposition levels with different parameters of diffusion filters.
Readers may consult the works of [10,11,12,13,14] for further details on wavelet decomposition and related topics. Readers may also consult the most recent works of [15,16,17,18] for further details on the direction of present work.
2. Preliminaries
In this section, we present the necessary definitions and concepts related to the work of this paper.
2.1. Digital Signal Processing Using Discrete Wavelet Transform
Digital signal processing [7,19] is concerned with specialized digital signal processors to perform a wide variety of signal analyses and processing via computer algorithms. The wavelet transform provides a time-frequency [20,21,22] representation of a signal by decomposing it into different scales at different resolution levels. In particular, discrete wavelet transform [6,9,23,24] means a numeric algorithm associated with the decomposition and reconstruction of the signals. DWT provides a multiresolution analysis of the signal extracting details and features with the help of scaling and wavelet functions. The fundamentals of DWT originate from subband coding [25]. The wavelet method in digital signal processing depends on the representation of a signal with respect to a basis consisting of scaling functions and wavelet functions .
If the wavelet functions and the scaling functions form an orthogonal basis, then
where
and
In the above terms, and are defined as
where
with being the inner product.
2.2. Familiy of Wavelet Filters
The properties of the family of wavelets [6,26,27] depend upon the mother wavelet features. The wavelet coefficients obtained from different wavelet filters represent how well the signal is similar to the scaled and translated mother wavelet. The wavelet and scaling functions associated with different wavelets differentiate among them.
2.2.1. Haar Wavelet
If denotes a scaling function, then a Haar wavelet [26] is given by , where is a characteristic function. Two scale relations are given by
A Haar wavelet comprises a hierarchical subdivision of the domain of a signal. Thus, it has a disadvantage of lacking translational invariance.
2.2.2. Daubechies Wavelets
Daubechies wavelets [6,23,28] are a family of compactly supported orthogonal wavelets characterized by a maximal number of vanishing moments for some given support. These wavelet filters can provide a perfect reconstruction and their wavelet and scaling functions satisfy recursive relationships.
2.2.3. Symlets and Coiflets Wavelets
Coiflets wavelets [6] are near-symmetric. Their wavelet functions have and scaling functions have vanishing moments. Symlets wavelets are a modified version of Daubechies [6,23,27] wavelets with increased symmetry. For efficient implementation, Coiflets filters are compactly supported corresponding to finite impulse response filters.
2.2.4. Biorthogonal Wavelets
Biorthogonal wavelet bases provide us with compactly supported symmetric wavelets [23]. Biorthogonal wavelets are formed by a pair of families of dual wavelets, and , derived from two mother wavelets and , respectively, and such that any function can be defined by
Hence, f is decomposed by one family and reconstructed by the other.
2.3. Wavelet Shrinkage
Wavelet shrinkage is a procedure of denoising by shrinking (i.e., nonlinear soft thresholding) in the wavelet transform domain. Because of the nonlinear shrinking of coefficients in the transform domain, this procedure is different from those denoising methods that are entirely linear. This denoising method is known as the non-parametric method. Thus, it is different from the parametric method, in which parameters must be estimated for a particular method that must be assumed a priori.
2.4. Nonlinear Diffusion
Nonlinear diffusion is given by equation [29]:
with the initial condition gives 1-D diffusion process, which embeds into , where is a family of signals. It can be noted that has a diffusion time parameter , which provides smoothed versions of signal s. The diffusivity depends explicitly on . This type of diffusivity helps to diffuse least at locations where is the largest, since is small for large s values and at most locations where is the smallest, since . This means fine details, which correspond to small gradients, are removed via diffusion processes, whereas important details such as the edge, which corresponds to large gradients, are preserved.
Considering the work in the field of image processing on the theory of edge detection [3,4], the family of diffusivities [30] of an analytic function is defined as follows:
where and .
For the family of filters, the diffusivity g decreases monotonically for . This property ensures a lower diffusion at the edges. The diffusivity g depends on two parameters and . The parameter plays the role of a threshold for the gradients. Gradients that are smaller than are smoothed, whereas gradients that are larger than are sharpened. The parameter controls the decay of the diffusivity g.
Using a finite difference scheme [29], we obtain the following difference equation:
Rearranging the terms, we obtain the difference Equation (4) as
The discrete bounday conditions are = and = , with and satisfying the positivity condition . In view of the fact that, from one level to another coarser level, step size is doubled, the explicit discretization [30] of the wavelet coefficient becomes
with step size for diffusion time.
3. Experiments and Results
We need some computational data to establish the effectiveness of wavelet denoising. The DWT approach gives the frequency spectrum of a signal in the form of different frequency bands, and we remove the small detail components assumed as noise using nonlinear diffusion. We verify our theoretical approach by denoising three music samples by adding white Gaussian noise with a certain noise variance percentage of the signal variance. Digital technologies are implemented using a MATLAB computing environment. We use wavelet shrinkage [8] and nonlinear diffusion techniques for different wavelet families.
- The Universal threshold [8] for the 1D signal when data is not normalized with regard to noise-standard deviation is given by
Here, in our case, n is the number of samples taken for a music signal and noise level is given by
where represents the gradient of detail coefficients of the chosen level of decomposition. The SNR is computed using the formula
where x represents the original signal taken for analysis, y represents the denoised signal obtained from the noisy signal (original signal with added noise) and “*”var denotes variance.
As wavelet decomposition influences the frequency bands, thus, the SNR values after denoising are determined for different levels of the wavelet decomposition. To avoid the effect on the main frequency components, a suitable choice of decomposition level is a must. The highest SNR value gives the desired level of wavelet decomposition. Other parameters required for further computation of denoising results are the value of , positivity condition (mesh ratio), threshold value and wavelet type.
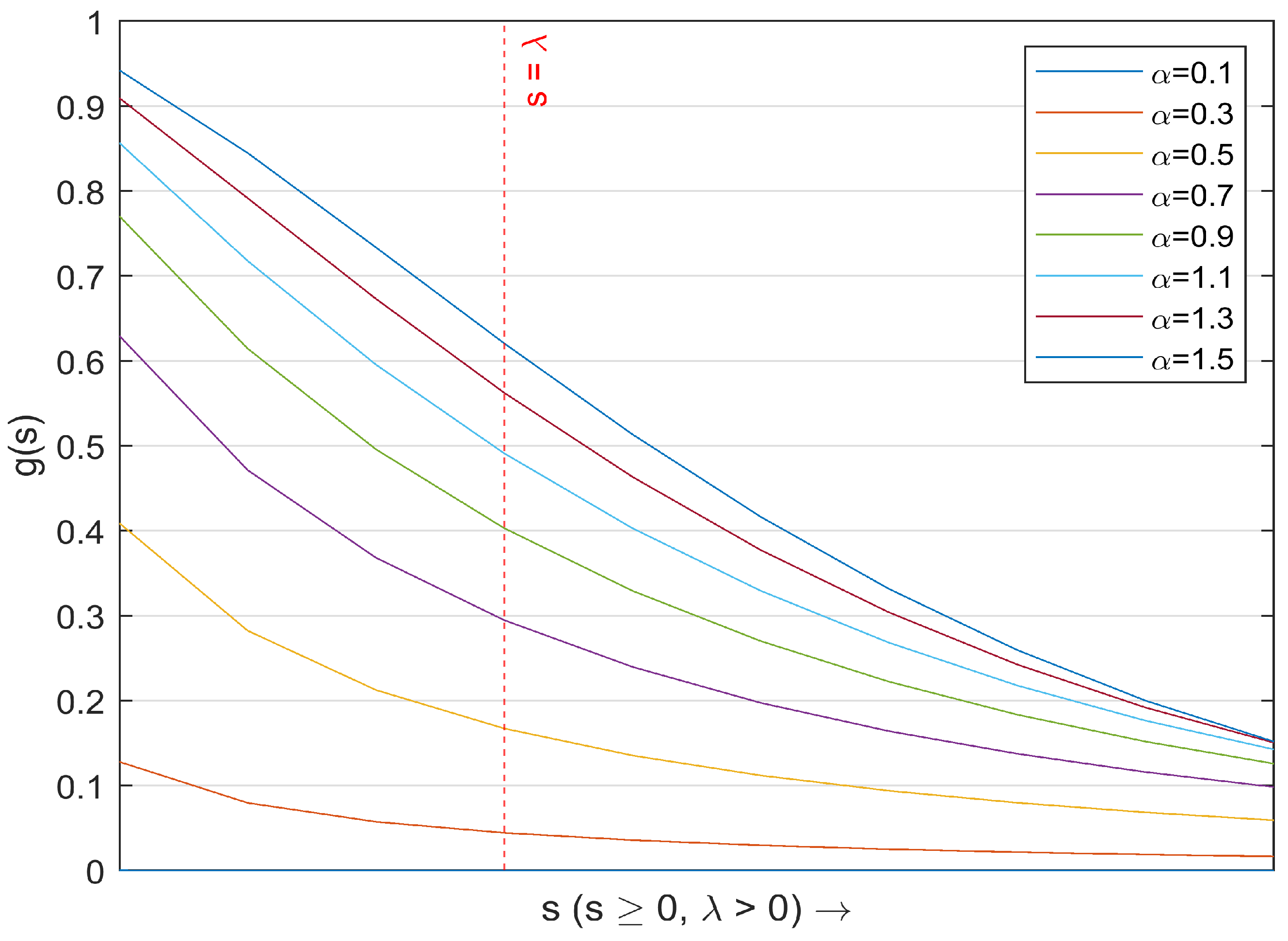
The diffusivity function is monotonically decreasing for and has rapid decay as s tends to infinity with . This ensures a lower diffusion at the edges. Values of diffusitivity function for different values of are given in Figure 1. Note that we need to diffuse the wavelet coefficients least at the locations where s is large and most at the locations where s is small. Keeping this view point, we take so that decreases with a less rapid rate up to a certain threshold for . In contrast, decreases rapidly for , i.e., for smaller values of .
Figure 1.
Diffusivity fuction for different values of .
3.1. Denoising of First Music Signal
In the first music signal (Note: ), we add white Gaussian noise, which is 5% of the signal variance. The following table shows a comparision of SNR values by applying wavelet shrinkage and non-linear diffusion techniques of denoising for different wavelet filters.
Below, Table 1 was developed after calculating SNR values using wavelet shrinkage and nonlinear diffusion techniques for the wavelet filters, namely Haar (Daubechies-1), Symlet-8, Daubechies-10, biorthogonal-6.8 and coiflet-5 for each wavelet level up to 10 and, out of those, only the highest SNR values for these filters in both techniques are considered for the purpose of study. We note that these highest SNR values are achived at wavelet decomposition level six in each case.
Table 1.
SNR values for first music signal using wavelet shrinkage and nonlinear diffusion techniques of denoising for different wavelet filters.
Now, a comparision between the SNR values obtained from the two different denoising methods for the above-mentioned filters is made, and this shows that the nonlinear diffusion method performs better as compared with the wavelet shrinkage method for the Daubechies-10 wavelet filter.
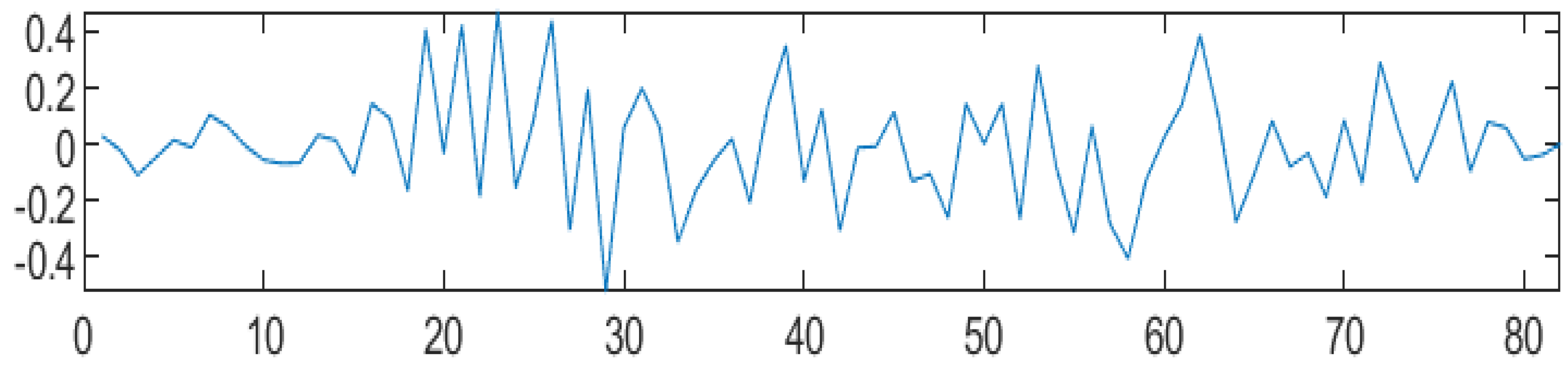
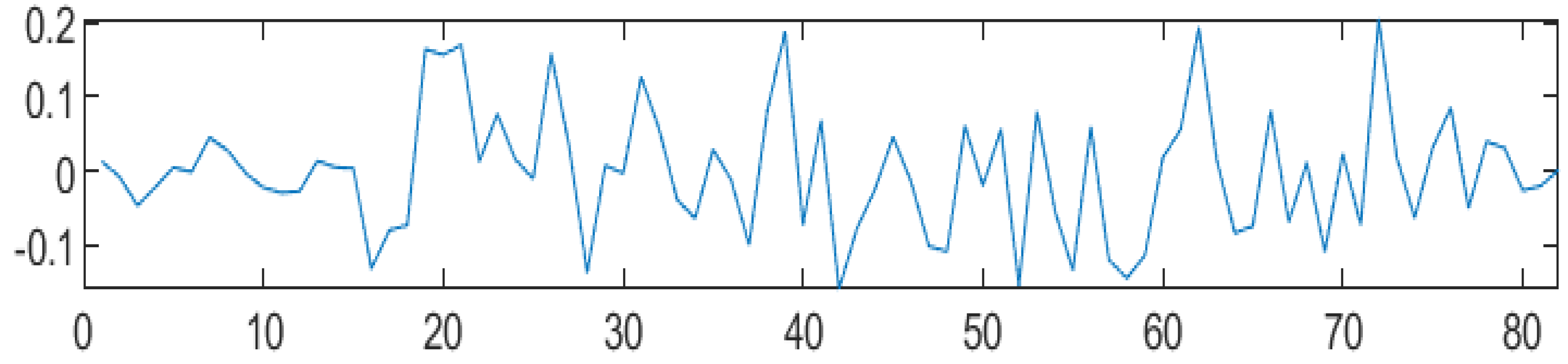
Figure 2 shows the original signal (first music signal) and Figure 3 shows the noisy signal after adding noise of 5% to the original signal. Figure 4 shows the denoised signal using nonlinear diffusion for the Daubechies-10 wavelet filter at wavelet decomposition level six. For this denoised signal, we obtain SNR 19.56 db, which is the highest among other wavelet filters used for denoising. We obtain SNR 19.37 db using wavelet shrinkage for the Daubechies-10 wavelet filter at wavelet decomposition level six. Thus, a higher SNR value is achieved using the nonlinear diffusion method, which gives better denoising results as compared with the wavelet shrinkage method. We also note that in the first music signal, the nonlinear diffusion method also has an advantage over wavelet shrinkage for other wavelet filters. Further, Figure 5 shows level six detail coefficients and Figure 6 shows level six approximation coefficients. A comparison of Figure 2, Figure 4 and Figure 6 shows the effectiveness of the nonlinear diffusion technique.
Figure 2.
Original (first music) signal.
Figure 3.
Noisy (first music) signal with 5% added nose.
Figure 4.
Denoised (first music) signal using nonlinear diffusion for Daubechies-10 wavelet filter.
Figure 5.
Level six detail coefficients for first music signal.
Figure 6.
Level six approximation coefficients for first music signal.
3.2. Denoising of Second Music Signal
In the second music signal (Note: ), we add white Gaussian noise, which is 5% of the signal variance. The following table shows a comparison of SNR values by applying wavelet shrinkage and non-linear diffusion techniques of denoising for different wavelet filters.
Table 2 was developed after calculating SNR values using wavelet shrinkage and nonlinear diffusion techniques for the wavelet filters, namely Haar (Daubechies-1), symlet-8, Daubechies-10, biorthogonal-6.8 and coiflet-5, for each wavelet level up to 10, and, out of those, only the highest SNR values for these filters in both techniques are considered for the purpose of study. We note that these highest SNR values are achived at wavelet decomposition level six in each case.
Table 2.
SNR values for second music signal using wavelet shrinkage and nonlinear diffusion techniques of denoising for different wavelet filters.
Now, a comparison between the SNR values obtained from the two different denoising methods for the above-mentioned filters is made, and this shows that the nonlinear diffusion method performs better as compared with the wavelet shrinkage method for the Daubechies-10 wavelet filter. This validates the result of our first music signal.
Figure 7 shows the original signal (second music signal) and Figure 8 shows the noisy signal after adding noise of 5% to the original signal. Figure 9 shows the denoised signal using nonlinear diffusion for the Daubechies-10 wavelet filter at wavelet decomposition level six. For this denoised signal, we obtain SNR 19.65 db, which is the highest among other wavelet filters used for denoising. We obtain SNR 19.56 db using wavelet shrinkage for the Daubechies-10 wavelet filter at wavelet decomposition level six. Thus, a higher SNR value is achieved using the nonlinear diffusion method, which gives better denoising results as compared with the wavelet shrinkage method. We also note that in the second music signal, the nonlinear diffusion method also has an advantage over wavelet shrinkage for other wavelet filters. Further, Figure 10 shows level six detail coefficients and Figure 11 shows level six approximation coefficients. A comparison of Figure 7, Figure 9 and Figure 11 shows the effectiveness of the nonlinear diffusion technique.
Figure 7.
Original (second music) signal.
Figure 8.
Noisy (second music) signal with 5% added nose.
Figure 9.
Denoised (second music) signal using nonlinear diffusion for Daubechies-10 wavelet filter.
Figure 10.
Level six detail coefficients for second music signal.
Figure 11.
Level six approximation coefficients for second music signal.
3.3. Denoising of Third Music Signal
In the third music signal (Note: ), we add white Gaussian noise, which is 5% of the signal variance. The following table shows a comparison of SNR values by applying wavelet shrinkage and non-linear diffusion techniques of denoising for different wavelet filters.
Table 3 was developed after calculating SNR values using wavelet shrinkage and nonlinear diffusion techniques for the wavelet filters, namely Haar (Daubechies-1), symlet-8, Daubechies-10, biorthogonal-6.8 and coiflet-5, for each wavelet level up to 10, and, out of those, only the highest SNR values for these filters in both techniques are considered for the purpose of study. We note that these highest SNR values are achieved at wavelet decomposition level six in each case.
Table 3.
SNR values for third music signal.
Now, a comparison between the SNR values obtained from the two different denoising methods for the above-mentioned filters is made, and this shows that the nonlinear diffusion method performs better as compared with the wavelet shrinkage method for the Daubechies-10 wavelet filter. This also validates the result of our first music signal.
Figure 12 shows the original signal (third music signal) and Figure 13 shows the noisy signal after adding noise of 5% to the original signal. Figure 14 shows the denoised signal using nonlinear diffusion for the Coiflet-5 wavelet filter at wavelet decomposition level six. For this denoised signal, we obtain SNR 22.69 db, which is the highest among other wavelet filters used for denoising. We obtain SNR 22.55 db using wavelet shrinkage for the Coiflet-5 wavelet filter at wavelet decomposition level six. Thus, a higher SNR value is achieved using the nonlinear diffusion method, which gives better denoising results as compared with the wavelet shrinkage method. We also note that in the third music signal, the nonlinear diffusion method also has an advantage over wavelet shrinkage for other wavelet filters. Further, Figure 15 shows level six detail coefficients and Figure 16 shows level six approximation coefficients. A comparison of Figure 12, Figure 14 and Figure 16 shows the effectiveness of the nonlinear diffusion technique.
Figure 12.
Original (third music) signal.
Figure 13.
Noisy (third music) signal with 5% added nose.
Figure 14.
Denoised (third music) signal using nonlinear diffusion for wavelet filter.
Figure 15.
Level six detail coefficients for third music signal.
Figure 16.
Level six approximation coefficients for third music signal.
3.4. Discussion
Although all three music samples which were chosen for analysis are quite different (in terms of instruments producing sound), our denoising results obtained for the first music samples are validated by the similar denoising results obtained from the second and third music samples using similar wavelet representations. We see that the Daubechies-10 wavelet for the first and second music samples and Coiflets-5 for the third music sample work well for both the denoising methods. However, the nonlinear diffusion technique leads to better results than the wavelet shrinkage technique.
The number of wavelet levels which are used in our wavelet diffusion process is most important. The value of determines the rate of diffusion of coefficients, as we use a global value of for the nonlinear diffusion process and the threshold determines the detail coefficients, which are needed for reconstruction after nonlinear diffusion. Both and are interlinked with the coefficient diffusion process because of the choice of the family of diffusivity. Furthermore, the choice of an appropriate mesh ratio helps in improving the quality of denoising.
4. Conclusions
Wavelet denoising shows qualitative results for the the denoising of audio signals via the diffusive wavelet decomposition method. Thus, we can say that the estimation of the correct wavelet decomposition level is most important. Wavelet type comes into play when wavelets with a larger number of oscillations are used. Considering frequency bands and sampling frequency of the signal under consideration, different parameters linked to diffusivity are to be considered. The results obtained in this work indicate that our proposed technique (nonlinear diffusion), adopted in the paper, gives better desired results as compared with wavelet shrinkage for audio signals as well.
Author Contributions
Investigation, H.K.N. and H.M.S. All authors have read and agreed to the published version of the manuscript.
Funding
This research received no external funding.
Data Availability Statement
Not applicable.
Acknowledgments
The authors wish to thank the anonymous referees for their insightful comments and valuable suggestions for the improvement of the paper. The first author is thankful to SERB, Government of India, New Delhi for support of this work through the project EMR/2016/002003.
Conflicts of Interest
The authors declare no conflict of interest.
References
- Francine, C.; Lions, P.-L.; Morel, J.-M.; Coll, T. Image selective smoothing and edge detection by nonlinear diffusion. SIAM J. Numer. Anal. 1992, 29, 182–193. [Google Scholar]
- Chen, Y.; Vemuri, B.C.; Wang, L. Image denoising and segmentation via nonlinear diffusion. Comput. Math. Appl. 2000, 39, 131–149. [Google Scholar] [CrossRef]
- Heric, D.; Zazula, D. Combined edge detection using wavelet transform and signal registration. Image Vis. Comput. 2007, 25, 652–662. [Google Scholar] [CrossRef]
- Perona, P.; Jitendra, M. Scale-space and edge detection using anisotropic diffusion. IEEE Trans. Pattern Anal. Mach. Intell. 1990, 12, 629–639. [Google Scholar] [CrossRef]
- Weickert, J. Anisotropic Diffusion in Image Processing; Teubner: Stuttgart, Germany, 1998. [Google Scholar]
- Daubechies, I. Ten Lectures on Wavelets; Society for Industrial and Applied Mathematics: Philadelphia, PA, USA, 1992. [Google Scholar]
- Mallat, S. A Wavelet Tour of Signal Processing; Elsevier: Amsterdam, The Netherlands, 1999. [Google Scholar]
- Donoho, D.L. De-noising by soft-thresholding. IEEE Trans. Inf. Theory 1995, 41, 613–627. [Google Scholar] [CrossRef]
- Graps, A. An introduction to wavelets. IEEE Comput. Sci. Eng. 1995, 2, 50–61. [Google Scholar] [CrossRef]
- Guariglia, E.; Silvestrov, S. Fractional-Wavelet Analysis of Positive definite Distributions and Wavelets on D’(C). In Engineering Mathematics II; Silvestrov, S., Rancic, M., Eds.; Springer: Berlin/Heidelberg, Germany, 2016; pp. 337–353. [Google Scholar]
- Guariglia, E.; Guido, R.C. Chebyshev wavelet analysis. J. Funct. Spaces 2022, 2022, 5542054. [Google Scholar] [CrossRef]
- Mallat, S.G. A Theory for Multiresolution Signal Decomposition: The Wavelet Representation. IEEE Trans. Pattern Anal. Mach. Intell. 1989, 11, 674–693. [Google Scholar] [CrossRef]
- Yang, L.; Su, H.; Zhong, C.; Meng, Z.; Luo, H.; Li, X.; Tang, Y.Y.; Lu, Y. Hyperspectral image classification using wavelet transform-based smooth ordering. Int. J. Wavelets Multiresolut. Inf. Process 2019, 17, 1950050. [Google Scholar] [CrossRef]
- Zheng, X.; Tang, Y.Y.; Zhou, J. A Framework of Adaptive Multiscale Wavelet Decomposition for Signals on Undirected Graphs. IEEE Trans. Signal Process. 2019, 67, 1696–1711. [Google Scholar] [CrossRef]
- Blangero, Y.; Rabilloud, M.; Rene Ecochard, R.; Subtil, F. A Bayesian method to estimate the optimal threshold of a marker used to select patients treatment. Stat. Methods Med. Res. 2020, 29, 29–43. [Google Scholar] [CrossRef] [PubMed]
- Srivastava, H.M.; Shah, F.A.; Lone, W.Z. Fractional nonuniform multiresolution analysis in L2(R). Math. Method Appl. Sci. 2020, 44, 9351–9372. [Google Scholar] [CrossRef]
- Srivastava, H.M.; Shah, F.A.; Garg, T.K.; Lone, W.Z.; Qadri, H.L. Non-Separable Linear Canonical Wavelet Transform. Symmetry 2021, 13, 2182. [Google Scholar] [CrossRef]
- Srivastava, H.M.; Shah, F.A.; Teali, A.A. On Quantum Representation of the Linear Canonical Wavelet Transform. Universe 2022, 8, 477. [Google Scholar] [CrossRef]
- Do, M.N. Fundamentals of Signal Processing; Rice University: Houston, TX, USA, 2014. [Google Scholar]
- Jiang, Q. Orthogonal multiwavelets with optimum time-frequency resolution. IEEE Trans. Signal Process. 1998, 46, 830–844. [Google Scholar] [CrossRef]
- Mallat, S.G.; Zhang, Z. Matching pursuits with time-frequency dictionaries. IEEE Trans. Signal Process. 1993, 41, 3397–3415. [Google Scholar] [CrossRef]
- Qian, S.; Chen, D. Joint time-frequency analysis. IEEE Signal Process. Mag. 1999, 16, 52–67. [Google Scholar] [CrossRef]
- Cohen, A.; Daubechies, I.; Feauveau, J.-C. Biorthogonal bases of compactly supported wavelets. Commun. Pure Appl. Math. 1992, 45, 485–560. [Google Scholar] [CrossRef]
- Walnut, D.F. An Introduction to Wavelet Analysis; Springer Science Business Media: Berlin/Heidelberg, Germany, 2002. [Google Scholar]
- Vetterli, M.; Kovacevic, J. Wavelets and Subband Coding; Prentice-Hall: Upper Saddle River, NJ, USA, 1995. [Google Scholar]
- Haar, A. Zur theorie der orthogonalen funktionensysteme. Math. Ann. 1910, 69, 331–371. [Google Scholar] [CrossRef]
- Zou, H.; Tewfik, A.H. Parametrization of compactly supported orthonormal wavelets. IEEE Trans. Signal Process. 1993, 41, 1428–1431. [Google Scholar] [CrossRef]
- Cohen, A.; Daubechies, I. Orthonormal bases of compactly supported wavelets III. Better frequency resolution. SIAM J. Math. Anal. 1993, 24, 520–527. [Google Scholar] [CrossRef]
- Sastry, S.S. Introductory Methods of Numerical Analysis; PHI Learning Pvt. Ltd.: Delhi, India, 2012. [Google Scholar]
- Benhamouda, B. Parameter Adaptation for Nonlinear Diffusion in Image Processing. Master’s Thesis, Department of Mathematics, University of Kaiserslautern, Kaiserslautern, Germany, 1994. [Google Scholar]
Disclaimer/Publisher’s Note: The statements, opinions and data contained in all publications are solely those of the individual author(s) and contributor(s) and not of MDPI and/or the editor(s). MDPI and/or the editor(s) disclaim responsibility for any injury to people or property resulting from any ideas, methods, instructions or products referred to in the content. |
© 2023 by the authors. Licensee MDPI, Basel, Switzerland. This article is an open access article distributed under the terms and conditions of the Creative Commons Attribution (CC BY) license (https://creativecommons.org/licenses/by/4.0/).















