Factors Affecting Continuance Intention in Non-Face-to-Face Telemedicine Services: Trust Typology and Privacy Concern Perspectives
Abstract
1. Introduction
2. Theoretical Background and Hypothesis Development
2.1. Expectation Confirmation Theory
2.2. Typology of Trust
2.3. Personal Privacy Concerns
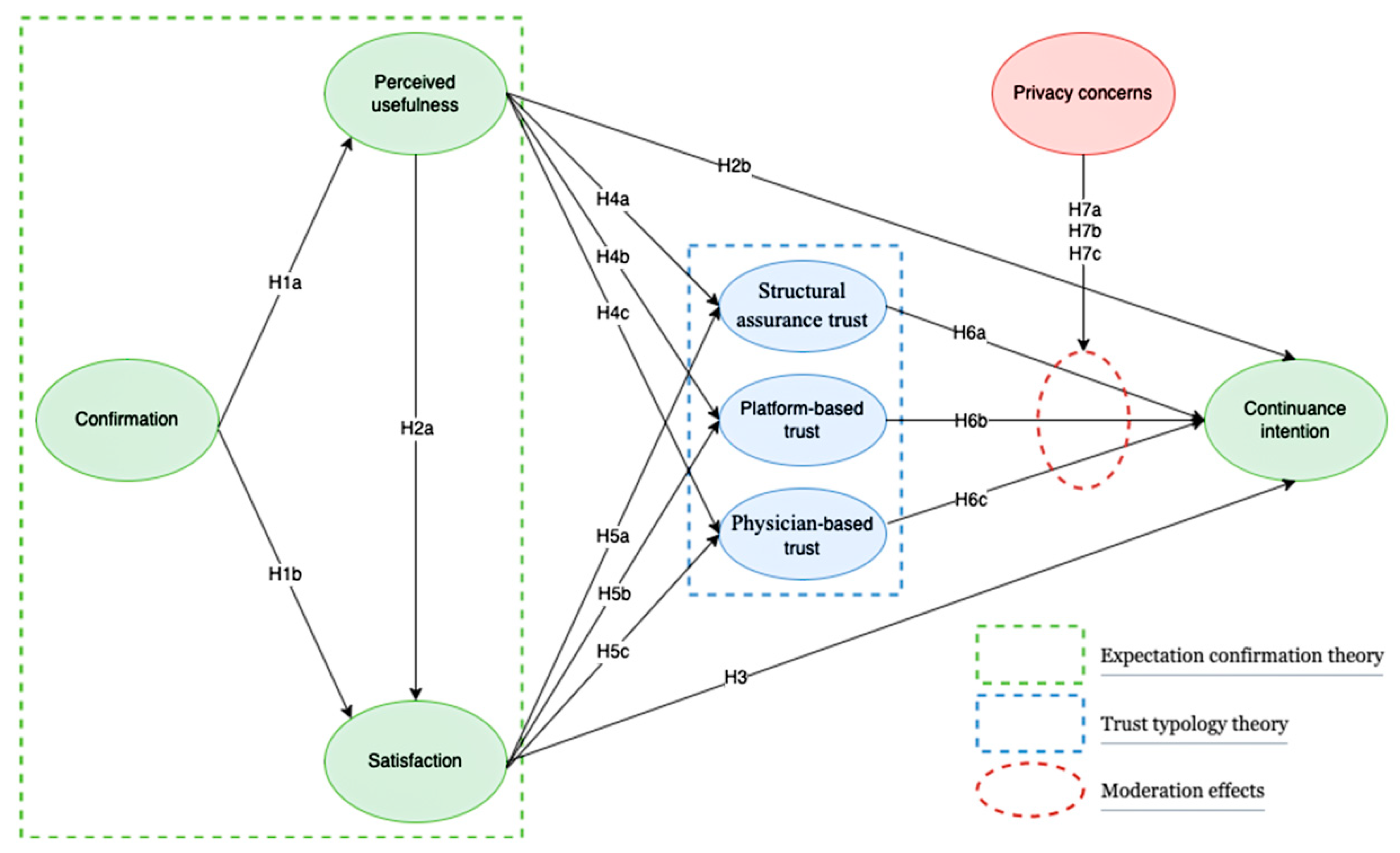
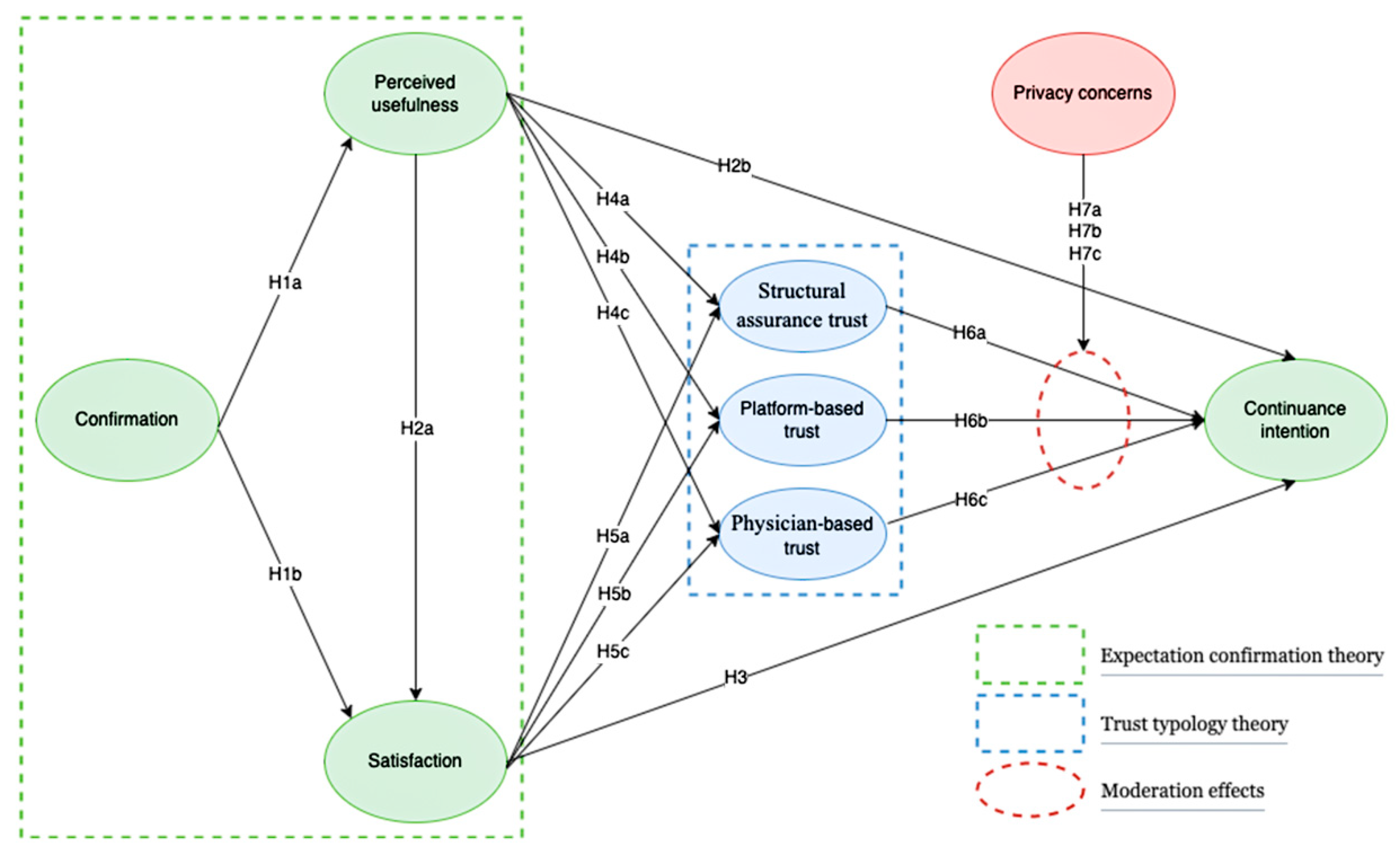
3. Research Model and Questionnaire Survey
3.1. Research Framework
3.2. Questionnaire Survey
4. Methods
5. Results
5.1. Bias Test Results
5.2. Measurement Model Results
5.3. Structural Model Results
6. Discussion and Implications
6.1. Key Findings
6.2. Theoretical Contributions
6.3. Practical Contributions
7. Conclusions
7.1. Limitations and Future Directions
7.2. Conclusions
Author Contributions
Funding
Institutional Review Board Statement
Informed Consent Statement
Data Availability Statement
Conflicts of Interest
References
- Cao, J.; Zhang, G.; Liu, D. The Impact of Using MHealth Apps on Improving Public Health Satisfaction during the COVID-19 Pandemic: A Digital Content Value Chain Perspective. Healthcare 2022, 10, 479. [Google Scholar] [CrossRef] [PubMed]
- Kondylakis, H.; Katehakis, D.G.; Kouroubali, A.; Logothetidis, F.; Triantafyllidis, A.; Kalamaras, I.; Votis, K.; Tzovaras, D. COVID-19 Mobile Apps: A Systematic Review of the Literature. J. Med. Internet Res. 2020, 22, e23170. [Google Scholar] [CrossRef] [PubMed]
- Lee, J.; Kim, B. Social Impacts of the Continuous Usage of Digital Healthcare Service: A Case of South Korea. Innov. Mark. 2021, 17, 79. [Google Scholar] [CrossRef]
- Knörr, V.; Dini, L.; Gunkel, S.; Hoffmann, J.; Mause, L.; Ohnhäuser, T.; Stöcker, A.; Scholten, N. Use of Telemedicine in the Outpatient Sector during the COVID-19 Pandemic: A Cross-Sectional Survey of German Physicians. BMC Prim. Care 2022, 23, 92. [Google Scholar] [CrossRef]
- Papa, A.; Mital, M.; Pisano, P.; Del Giudice, M. E-Health and Wellbeing Monitoring Using Smart Healthcare Devices: An Empirical Investigation. Technol. Forecast. Soc. Chang. 2020, 153, 119226. [Google Scholar] [CrossRef]
- Global Telemedicine Services Opportunities and Strategies Market Report. 2020. Available online: https://www.thebusinessresearchcompany.com/report/telemedicine-services-market (accessed on 22 November 2022).
- Asia-Pacific Front Line of Healthcare Report. 2022. Available online: https://www.bain.com/insights/asia-pacific-front-line-of-healthcare-report-2022/ (accessed on 22 November 2022).
- Lepore, L.; Metallo, C.; Schiavone, F.; Landriani, L. Cultural Orientations and Information Systems Success in Public and Private Hospitals: Preliminary Evidences from Italy. BMC Health Serv. Res. 2018, 18, 554. [Google Scholar] [CrossRef]
- Pagliari, C.; Sloan, D.; Gregor, P.; Sullivan, F.; Detmer, D.; Kahan, J.P.; Oortwijn, W.; MacGillivray, S. What Is EHealth (4): A Scoping Exercise to Map the Field. J. Med. Internet Res. 2005, 7, e391. [Google Scholar] [CrossRef]
- Saheb, T.; Izadi, L. Paradigm of IoT Big Data Analytics in the Healthcare Industry: A Review of Scientific Literature and Mapping of Research Trends. Telemat. Inform. 2019, 41, 70–85. [Google Scholar] [CrossRef]
- Arfi, W.B.; Nasr, I.B.; Kondrateva, G.; Hikkerova, L. The Role of Trust in Intention to Use the IoT in EHealth: Application of the Modified UTAUT in a Consumer Context. Technol. Forecast. Soc. Chang. 2021, 167, 120688. [Google Scholar] [CrossRef]
- Cimperman, M.; Brenčič, M.M.; Trkman, P. Analyzing Older Users’ Home Telehealth Services Acceptance Behavior—Applying an Extended UTAUT Model. Int. J. Med. Inf. 2016, 90, 22–31. [Google Scholar] [CrossRef]
- Deshkar, S.; Thanseeh, R.A.; Menon, V.G. A Review on IoT Based M-Health Systems for Diabetes. Int. J. Comput. Sci. Telecommun. 2017, 8, 13–18. [Google Scholar]
- Farahani, B.; Firouzi, F.; Chang, V.; Badaroglu, M.; Constant, N.; Mankodiya, K. Towards Fog-Driven IoT EHealth: Promises and Challenges of IoT in Medicine and Healthcare. Future Gener. Comput. Syst. 2018, 78, 659–676. [Google Scholar] [CrossRef]
- Arfi, W.B.; Nasr, I.B.; Khvatova, T.; Zaied, Y.B. Understanding Acceptance of EHealthcare by IoT Natives and IoT Immigrants: An Integrated Model of UTAUT, Perceived Risk, and Financial Cost. Technol. Forecast. Soc. Chang. 2021, 163, 120437. [Google Scholar] [CrossRef]
- Goad, D.; Collins, A.T.; Gal, U. Privacy and the Internet of Things- An Experiment in Discrete Choice. Inf. Manag. 2021, 58, 103292. [Google Scholar] [CrossRef]
- Nicolazzo, S.; Nocera, A.; Ursino, D.; Virgili, L. A Privacy-Preserving Approach to Prevent Feature Disclosure in an IoT Scenario. Future Gener. Comput. Syst. 2020, 105, 502–519. [Google Scholar] [CrossRef]
- Zhao, Y.; Ni, Q.; Zhou, R. What Factors Influence the Mobile Health Service Adoption? A Meta-Analysis and the Moderating Role of Age. Int. J. Inf. Manag. 2018, 43, 342–350. [Google Scholar] [CrossRef]
- Shareef, M.A.; Kumar, V. Prevent/Control Identity Theft: Impact on Trust and Consumers’ Purchase Intention in B2C EC. Inf. Resour. Manag. J. IRMJ 2012, 25, 30–60. [Google Scholar] [CrossRef]
- Wicks, A.C.; Berman, S.L.; Jones, T.M. The Structure of Optimal Trust: Moral and Strategic Implications. Acad. Manag. Rev. 1999, 24, 99–116. [Google Scholar] [CrossRef]
- Mayer, R.C.; Davis, J.H.; Schoorman, F.D. An Integrative Model of Organizational Trust. Acad. Manag. Rev. 1995, 20, 709–734. [Google Scholar] [CrossRef]
- Orrange, S.; Patel, A.; Mack, W.J.; Cassetta, J. Patient Satisfaction and Trust in Telemedicine during the COVID-19 Pandemic: Retrospective Observational Study. JMIR Hum. Factors 2021, 8, e28589. [Google Scholar] [CrossRef]
- Nisha, N.; Iqbal, M.; Rifat, A. The Changing Paradigm of Health and Mobile Phones: An Innovation in the Health Care System. J. Glob. Inf. Manag. JGIM 2019, 27, 19–46. [Google Scholar] [CrossRef]
- van Velsen, L.; Tabak, M.; Hermens, H. Measuring Patient Trust in Telemedicine Services: Development of a Survey Instrument and Its Validation for an Anticoagulation Web-Service. Int. J. Med. Inf. 2017, 97, 52–58. [Google Scholar] [CrossRef] [PubMed]
- AlHogail, A.; AlShahrani, M. Building Consumer Trust to Improve Internet of Things (IoT) Technology Adoption. Int. Conf. Appl. Hum. Factors Ergon. 2018, 775, 325–334. [Google Scholar] [CrossRef]
- Martínez-Caro, E.; Cegarra-Navarro, J.G.; García-Pérez, A.; Fait, M. Healthcare Service Evolution towards the Internet of Things: An End-User Perspective. Technol. Forecast. Soc. Chang. 2018, 136, 268–276. [Google Scholar] [CrossRef]
- Younan, M.; Houssein, E.H.; Elhoseny, M.; Ali, A.A. Challenges and Recommended Technologies for the Industrial Internet of Things: A Comprehensive Review. Measurement 2020, 151, 107198. [Google Scholar] [CrossRef]
- Bandara, R.; Fernando, M.; Akter, S. Explicating the Privacy Paradox: A Qualitative Inquiry of Online Shopping Consumers. J. Retail. Consum. Serv. 2020, 52, 101947. [Google Scholar] [CrossRef]
- Martin, K.D.; Murphy, P.E. The Role of Data Privacy in Marketing. J. Acad. Mark. Sci. 2017, 45, 135–155. [Google Scholar] [CrossRef]
- Petrescu, M.; Krishen, A.S. Analyzing the Analytics: Data Privacy Concerns. J. Mark. Anal. 2018, 6, 41–43. [Google Scholar] [CrossRef]
- Bhattacherjee, A. Understanding Information Systems Continuance: An Expectation-Confirmation Model. MIS Q. 2001, 25, 351–370. [Google Scholar] [CrossRef]
- Oliver, R.L. A Cognitive Model of the Antecedents and Consequences of Satisfaction Decisions. JMR J. Mark. Res. 1980, 17, 460–469. [Google Scholar] [CrossRef]
- McKnight, D.H.; Chervany, N.L. What Trust Means in E-Commerce Customer Relationships: An Interdisciplinary Conceptual Typology. Int. J. Electron. Commer. 2001, 6, 35–59. [Google Scholar] [CrossRef]
- Cheng, P.; OuYang, Z.; Liu, Y. Understanding Bike Sharing Use over Time by Employing Extended Technology Continuance Theory. Transp. Res. Part Policy Pract. 2019, 124, 433–443. [Google Scholar] [CrossRef]
- Mou, J.; Shin, D.-H.; Cohen, J. Understanding Trust and Perceived Usefulness in the Consumer Acceptance of an E-Service: A Longitudinal Investigation. Behav. Inf. Technol. 2017, 36, 125–139. [Google Scholar] [CrossRef]
- Dağhan, G.; Akkoyunlu, B. Modeling the Continuance Usage Intention of Online Learning Environments. Comput. Hum. Behav. 2016, 60, 198–211. [Google Scholar] [CrossRef]
- Wang, Y.-T.; Lin, K.-Y. Understanding Continuance Usage of Mobile Learning Applications: The Moderating Role of Habit. Front. Psychol. 2021, 12, 736051. [Google Scholar] [CrossRef] [PubMed]
- Gupta, A.; Dhiman, N.; Yousaf, A.; Arora, N. Social Comparison and Continuance Intention of Smart Fitness Wearables: An Extended Expectation Confirmation Theory Perspective. Behav. Inf. Technol. 2021, 40, 1341–1354. [Google Scholar] [CrossRef]
- Fang, Y.; Qureshi, I.; Sun, H.; McCole, P.; Ramsey, E.; Lim, K.H. Trust, Satisfaction, and Online Repurchase Intention: The Moderating Role of Perceived Effectiveness of e-Commerce Institutional Mechanisms. MIS Q. Manag. Inf. Syst. 2014, 38, 407–427. [Google Scholar] [CrossRef]
- Singh, J.; Sirdeshmukh, D. Agency and Trust Mechanisms in Consumer Satisfaction and Loyalty Judgments. J. Acad. Mark. Sci. 2000, 28, 150–167. [Google Scholar] [CrossRef]
- Liang, L.J.; Choi, H.C.; Joppe, M. Exploring the Relationship between Satisfaction, Trust and Switching Intention, Repurchase Intention in the Context of Airbnb. Int. J. Hosp. Manag. 2018, 69, 41–48. [Google Scholar] [CrossRef]
- Shareef, M.A.; Kumar, V.; Dwivedi, Y.K.; Kumar, U.; Akram, M.S.; Raman, R. A New Health Care System Enabled by Machine Intelligence: Elderly People’s Trust or Losing Self Control. Technol. Forecast. Soc. Chang. 2021, 162, 120334. [Google Scholar] [CrossRef]
- Gefen, D.; Karahanna, E.; Straub, D.W. Trust and TAM in Online Shopping: An Integrated Model. MIS Q. 2003, 27, 51–90. [Google Scholar] [CrossRef]
- Jiang, Y.; Lau, A.K. Roles of Consumer Trust and Risks on Continuance Intention in the Sharing Economy: An Empirical Investigation. Electron. Commer. Res. Appl. 2021, 47, 101050. [Google Scholar] [CrossRef]
- McKnight, D.H.; Choudhury, V.; Kacmar, C. Developing and Validating Trust Measures for E-Commerce: An Integrative Typology. Inf. Syst. Res. 2002, 13, 334–359. [Google Scholar] [CrossRef]
- Shareef, M.A.; Dwivedi, Y.K.; Archer, N.; Rahman, M.M. Patient Attitudes toward Physicians: Benchmarking Consumer Perceptions from 15 Countries. Benchmarking Int. J. 2018, 26, 19–47. [Google Scholar] [CrossRef]
- Lin, J.; Wang, B.; Wang, N.; Lu, Y. Understanding the Evolution of Consumer Trust in Mobile Commerce: A Longitudinal Study. Inf. Technol. Manag. 2014, 15, 37–49. [Google Scholar] [CrossRef]
- Venkatesh, V.; Thong, J.Y.; Chan, F.K.; Hu, P.J.-H.; Brown, S.A. Extending the Two-Stage Information Systems Continuance Model: Incorporating UTAUT Predictors and the Role of Context. Inf. Syst. J. 2011, 21, 527–555. [Google Scholar] [CrossRef]
- Kim, D.J.; Ferrin, D.L.; Rao, H.R. Trust and Satisfaction, Two Stepping Stones for Successful e-Commerce Relationships: A Longitudinal Exploration. Inf. Syst. Res. 2009, 20, 237–257. [Google Scholar] [CrossRef]
- Kim, H.-W.; Xu, Y.; Gupta, S. Which Is More Important in Internet Shopping, Perceived Price or Trust? Electron. Commer. Res. Appl. 2012, 11, 241–252. [Google Scholar] [CrossRef]
- Ha, H.-Y.; Janda, S.; Muthaly, S.K. A New Understanding of Satisfaction Model in E-Re-Purchase Situation. Eur. J. Mark. 2010, 44, 997–1016. [Google Scholar] [CrossRef]
- Kim, J.; Hong, S.; Min, J.; Lee, H. Antecedents of Application Service Continuance: A Synthesis of Satisfaction and Trust. Expert Syst. Appl. 2011, 38, 9530–9542. [Google Scholar] [CrossRef]
- Lee, Z.W.; Chan, T.K.; Balaji, M.S.; Chong, A.Y.-L. Why People Participate in the Sharing Economy: An Empirical Investigation of Uber. Internet Res. 2018, 28, 829–850. [Google Scholar] [CrossRef]
- Mou, J.; Cohen, J.F. Trust and Online Consumer Health Service Success: A Longitudinal Study. Inf. Dev. 2017, 33, 169–189. [Google Scholar] [CrossRef]
- Susanto, A.; Chang, Y.; Ha, Y. Determinants of Continuance Intention to Use the Smartphone Banking Services: An Extension to the Expectation-Confirmation Model. Ind. Manag. Data Syst. 2016, 116, 508–525. [Google Scholar] [CrossRef]
- Hoffman, D.L.; Novak, T.P.; Peralta, M. Building Consumer Trust Online. Commun. ACM 1999, 42, 80–85. [Google Scholar] [CrossRef]
- Smith, R.; Shao, J. Privacy and E-Commerce: A Consumer-Centric Perspective. Electron. Commer. Res. 2007, 7, 89–116. [Google Scholar] [CrossRef]
- Chen, H.; Beaudoin, C.E.; Hong, T. Securing Online Privacy: An Empirical Test on Internet Scam Victimization, Online Privacy Concerns, and Privacy Protection Behaviors. Comput. Hum. Behav. 2017, 70, 291–302. [Google Scholar] [CrossRef]
- Castañeda, J.A.; Montoro, F.J. The Effect of Internet General Privacy Concern on Customer Behavior. Electron. Commer. Res. 2007, 7, 117–141. [Google Scholar] [CrossRef]
- Liu, C.; Marchewka, J.T.; Lu, J.; Yu, C.-S. Beyond Concern—A Privacy-Trust-Behavioral Intention Model of Electronic Commerce. Inf. Manag. 2005, 42, 289–304. [Google Scholar] [CrossRef]
- Van Dyke, T.P.; Midha, V.; Nemati, H. The Effect of Consumer Privacy Empowerment on Trust and Privacy Concerns in E-Commerce. Electron. Mark. 2007, 17, 68–81. [Google Scholar] [CrossRef]
- Van Slyke, C.; Shim, J.T.; Johnson, R.; Jiang, J.J. Concern for Information Privacy and Online Consumer Purchasing. J. Assoc. Inf. Syst. 2006, 7, 1. [Google Scholar]
- Dinev, T.; Hart, P. Privacy Concerns and Levels of Information Exchange: An Empirical Investigation of Intended e-Services Use. E-Service. 2006, 4, 25–60. [Google Scholar] [CrossRef]
- Taylor, D.G.; Davis, D.F.; Jillapalli, R. Privacy Concern and Online Personalization: The Moderating Effects of Information Control and Compensation. Electron. Commer. Res. 2009, 9, 203–223. [Google Scholar] [CrossRef]
- Zhao, Y.; Bacao, F. What Factors Determining Customer Continuingly Using Food Delivery Apps during 2019 Novel Coronavirus Pandemic Period? Int. J. Hosp. Manag. 2020, 91, 102683. [Google Scholar] [CrossRef]
- Eastlick, M.A.; Lotz, S.L.; Warrington, P. Understanding Online B-to-C Relationships: An Integrated Model of Privacy Concerns, Trust, and Commitment. J. Bus. Res. 2006, 59, 877–886. [Google Scholar] [CrossRef]
- Milne, G.R.; Boza, M.-E. Trust and Concern in Consumers’ Perceptions of Marketing Information Management Practices. J. Interact. Mark. 1999, 13, 5–24. [Google Scholar] [CrossRef]
- Zhang, X.; Wen, D.; Liang, J.; Lei, J. How the Public Uses Social Media Wechat to Obtain Health Information in China: A Survey Study. BMC Med. Inform. Decis. Mak. 2017, 17, 71–79. [Google Scholar] [CrossRef]
- Lien, C.H.; Cao, Y. Examining WeChat Users’ Motivations, Trust, Attitudes, and Positive Word-of-Mouth: Evidence from China. Comput. Hum. Behav. 2014, 41, 104–111. [Google Scholar] [CrossRef]
- Wen, D.; Zhang, X.; Lei, J. Consumers’ Perceived Attitudes to Wearable Devices in Health Monitoring in China: A Survey Study. Comput. Methods Programs Biomed. 2017, 140, 131–137. [Google Scholar] [CrossRef] [PubMed]
- Rigdon, E.E.; Sarstedt, M.; Ringle, C.M. On Comparing Results from CB-SEM and PLS-SEM: Five Perspectives and Five Recommendations. Mark. ZFP–J. Res. Manag. 2017, 39, 4–16. [Google Scholar] [CrossRef]
- Sarstedt, M.; Hair, J.F.; Ringle, C.M.; Thiele, K.O.; Gudergan, S.P. Estimation Issues with PLS and CBSEM: Where the Bias Lies! J. Bus. Res. 2016, 69, 3998–4010. [Google Scholar] [CrossRef]
- MacKinnon, D.P. Introduction to Statistical Mediation Analysis; Routledge: London, UK, 2012. [Google Scholar]
- Ping, R.A., Jr. A Parsimonious Estimating Technique for Interaction and Quadratic Latent Variables. J. Mark. Res. 1995, 32, 336–347. [Google Scholar] [CrossRef]
- Ping, R.A., Jr. Latent Variable Interaction and Quadratic Effect Estimation: A Two-Step Technique Using Structural Equation Analysis. Psychol. Bull. 1996, 119, 166–175. [Google Scholar] [CrossRef]
- Armstrong, J.S.; Overton, T.S. Estimating Nonresponse Bias in Mail Surveys. J. Mark. Res. 1977, 14, 396–402. [Google Scholar] [CrossRef]
- Harman, H.H. Modern Factor Analysis; University of Chicago Press: Chicago, IL, USA, 1976. [Google Scholar]
- Podsakoff, P.M.; MacKenzie, S.B.; Lee, J.-Y.; Podsakoff, N.P. Common Method Biases in Behavioral Research: A Critical Review of the Literature and Recommended Remedies. J. Appl. Psychol. 2003, 88, 879. [Google Scholar] [CrossRef]
- Hair, J.F.J.; Black, W.C.; Babin, B.J.; Anderson, R.E. Multivariate Data Analysis, 7th ed.; Springer Science & Business Media: Berlin/Heidelberg, Germany, 2010. [Google Scholar]
- Hu, L.; Bentler, P.M. Cutoff Criteria for Fit Indexes in Covariance Structure Analysis: Conventional Criteria versus New Alternatives. Struct. Equ. Model. Multidiscip. J. 1999, 6, 1–55. [Google Scholar] [CrossRef]
- Fornell, C.; Larcker, D.F. Evaluating Structural Equation Models with Unobservable Variables and Measurement Error. J. Mark. Res. 1981, 18, 39–50. [Google Scholar] [CrossRef]
- Chen, Y.; Wang, L. Commentary: Marketing and the Sharing Economy: Digital Economy and Emerging Market Challenges. J. Mark. 2019, 83, 28–31. [Google Scholar] [CrossRef]
- Ayanso, A.; Herath, T.C.; O’Brien, N. Understanding continuance intentions of physicians with electronic medical records (EMR): An expectancy-confirmation perspective. Decis. Support Syst. 2015, 77, 112. [Google Scholar] [CrossRef]
- Dhagarra, D.; Goswami, M.; Kumar, G. Impact of Trust and Privacy Concerns on Technology Acceptance in Healthcare: An Indian Perspective. Int. J. Med. Inform. 2020, 141, 104164. [Google Scholar] [CrossRef]
- Castaldo, S.; Premazzi, K.; Zerbini, F. The Meaning(s) of Trust. A Content Analysis on the Diverse Conceptualizations of Trust in Scholarly Research on Business Relationships. J. Bus. Ethics 2010, 96, 657–668. [Google Scholar] [CrossRef]
- Andrews, L.; Gajanayake, R.; Sahama, T. The Australian general public’s perceptions of having a personally controlled electronic health record (PCEHR). Int. J. Med. Inf. 2014, 83, 889–900. [Google Scholar] [CrossRef]
- King, T.; Brankovic, L.; Gillard, P. Perspectives of Australian adults about protecting the privacy of their health information in statistical databases. Int. J. Med. Inf. 2012, 81, 279–289. [Google Scholar] [CrossRef] [PubMed]
- Bouabida, K.; Lebouche, B.; Pomey, M.P. Telehealth and COVID-19 Pandemic: An Overview of the Telehealth Use, Advantages, Challenges, and Opportunities during COVID-19 Pandemic. Healthcare 2022, 10, 2293. [Google Scholar] [CrossRef]
- Massaro, A.; Ricci, G.; Selicato, S.; Raminelli, S.; Galiano, A. Decisional Support System with Artificial Intelligence oriented on Health Prediction using a Wearable Device and Big Data. In Proceedings of the 2020 IEEE International Workshop on Metrology for Industry 4.0 & IoT, Roma, Italy, 3–5 June 2020; pp. 718–723. [Google Scholar] [CrossRef]
- Uddin, M.; Syed-Abdul, S. Data Analytics and Applications of the Wearable Sensors in Healthcare: An Overview. Sensors 2020, 20, 1379. [Google Scholar] [CrossRef]
- Cheng, S.; Pain, C.C.; Guo, Y.-K.; Arcucci, R. Optimal vaccination strategies for COVID-19 based on dynamical social networks with real-time updating. medRxiv 2021, 2, 1–24. [Google Scholar] [CrossRef]
- Zhang, M.; Zhang, C.; Shi, Q.; Zeng, S.; Balezentis, T. Operationalizing the telemedicine platforms through the social network knowledge: An MCDM model based on the CIPFOHW operator. Technol. Forecast. Soc. Change 2022, 174, 121303. [Google Scholar] [CrossRef]
- Kokolakis, S. Privacy Attitudes and Privacy Behaviour: A Review of Current Research on the Privacy Paradox Phenomenon. Comput. Secur. 2017, 64, 122–134. [Google Scholar] [CrossRef]


| N | % | ||
|---|---|---|---|
| Gender | Male | 207 | 44.52% |
| Female | 258 | 55.48% | |
| Age | 18–25 years | 183 | 39.35% |
| 26–35 years | 178 | 38.28% | |
| 36–45 years | 103 | 22.15% | |
| ≥46 years | 1 | 0.22% | |
| Monthly income | <3000 RMB | 24 | 5.16% |
| 3000–5000 RMB | 52 | 11.18% | |
| 5001–8000 RMB | 166 | 35.70% | |
| 8001–10,000 RMB | 138 | 29.68% | |
| >10,000 RMB | 85 | 18.28% | |
| Education | Less than high school | 34 | 7.31% |
| High school | 143 | 30.75% | |
| 4-year college | 268 | 57.63% | |
| Graduate student or higher | 20 | 4.30% | |
| Occupation | Students | 20 | 4.30% |
| Company employees | 272 | 58.49% | |
| Civil servants | 56 | 12.04% | |
| Self-employment | 64 | 13.76% | |
| Others | 53 | 11.40% | |
| Total | 465 | 100.00% |
| Constructs | Items | Loadings | Cronbach’s α | CR | AVE |
|---|---|---|---|---|---|
| Confirmation | 1. My experience with using telemedicine was better than I expected. | 0.821 # | 0.887 | 0.887 | 0.663 |
| 2. The level of service provided by telemedicine was better than I expected. | 0.803 *** | ||||
| 3. My expectations for telemedicine services were correct. | 0.831 *** | ||||
| 4. Overall, most of my expectations for using telemedicine were confirmed. | 0.801 *** | ||||
| Perceived usefulness | 1. I think the telemedicine mobile application is very useful. | 0.835 # | 0.895 | 0.897 | 0.686 |
| 2. I think using telemedicine could help me improve my health. | 0.859 *** | ||||
| 3. I think the service offered by telemedicine is very useful. | 0.823 *** | ||||
| 4. On the whole, I think it’s useful to use telemedicine. | 0.793 *** | ||||
| Satisfaction | 1. Your thoughts about telemedicine services: Very displeased/Very pleased. | 0.777 # | 0.886 | 0.889 | 0.667 |
| 2. Your thoughts about telemedicine services: Very dissatisfied/Very satisfied. | 0.833 *** | ||||
| 3. Your thoughts about telemedicine services: Very frustrated/Very contented. | 0.845 *** | ||||
| 4. You think telemedicine services are: Absolutely terrible/Absolutely delightful. | 0.810 *** | ||||
| Structural assurance-based trust | 1. The Internet has sufficient security measures to allow me to use it for personal matters. | 0.872 # | 0.839 | 0.844 | 0.644 |
| 2. I am sure the legal and technical structures protect me from problems on the Internet. | 0.833 *** | ||||
| 3. I believe that encryption and other technical advances on the Internet will allow me to do business there more safely. | 0.821 *** | ||||
| Platform-based trust | 1. Telemedicine applications meet my needs as a consumer. | 0.843 # | 0.844 | 0.849 | 0.652 |
| 2. Telehealth applications could provide me with good health services. | 0.768 *** | ||||
| 3. The services provided by telemedicine applications are reliable. | 0.796 *** | ||||
| Physician-based trust | 1. The telemedicine doctors are very professional. | 0.774 # | 0.765 | 0.771 | 0.530 |
| 2. The telemedicine doctors are honest. | 0.794 *** | ||||
| 3. The telemedicine doctors have been very helpful to me. | 0.852 *** | ||||
| Continuance intention | 1. I would continue to use telemedicine. | 0.729 # | 0.873 | 0.880 | 0.709 |
| 2. I would be using telemedicine as often as I do now. | 0.657 *** | ||||
| 3. I would increase the frequency with which I use telemedicine in the future. | 0.792 *** | ||||
| Personal privacy concerns | 1. I feel concerned that the information I have submitted online may be misused. | 0.739 # | 0.821 | 0.836 | 0.629 |
| 2. I feel worried that someone would be able to find information about me on the Internet. | 0.832 *** | ||||
| 3. I feel concerned that information submitted online will be used in unintended ways. | 0.806 *** |
| 1 | 2 | 3 | 4 | 5 | 6 | 7 | 8 | |
|---|---|---|---|---|---|---|---|---|
| 1. Confirmation | 0.814 | |||||||
| 2. Perceived usefulness | 0.616 | 0.828 | ||||||
| 3. Satisfaction | 0.627 | 0.656 | 0.817 | |||||
| 4. Structural assurance-based trust | 0.423 | 0.593 | 0.567 | 0.803 | ||||
| 5. Platform-based trust | 0.363 | 0.505 | 0.540 | 0.357 | 0.807 | |||
| 6. Physician-based trust | 0.412 | 0.553 | 0.548 | 0.476 | 0.361 | 0.728 | ||
| 7. Continuance intention | 0.538 | 0.665 | 0.649 | 0.617 | 0.578 | 0.625 | 0.842 | |
| 8. Personal privacy concerns | 0.048 | −0.153 | −0.064 | −0.177 | −0.136 | −0.171 | −0.208 | 0.793 |
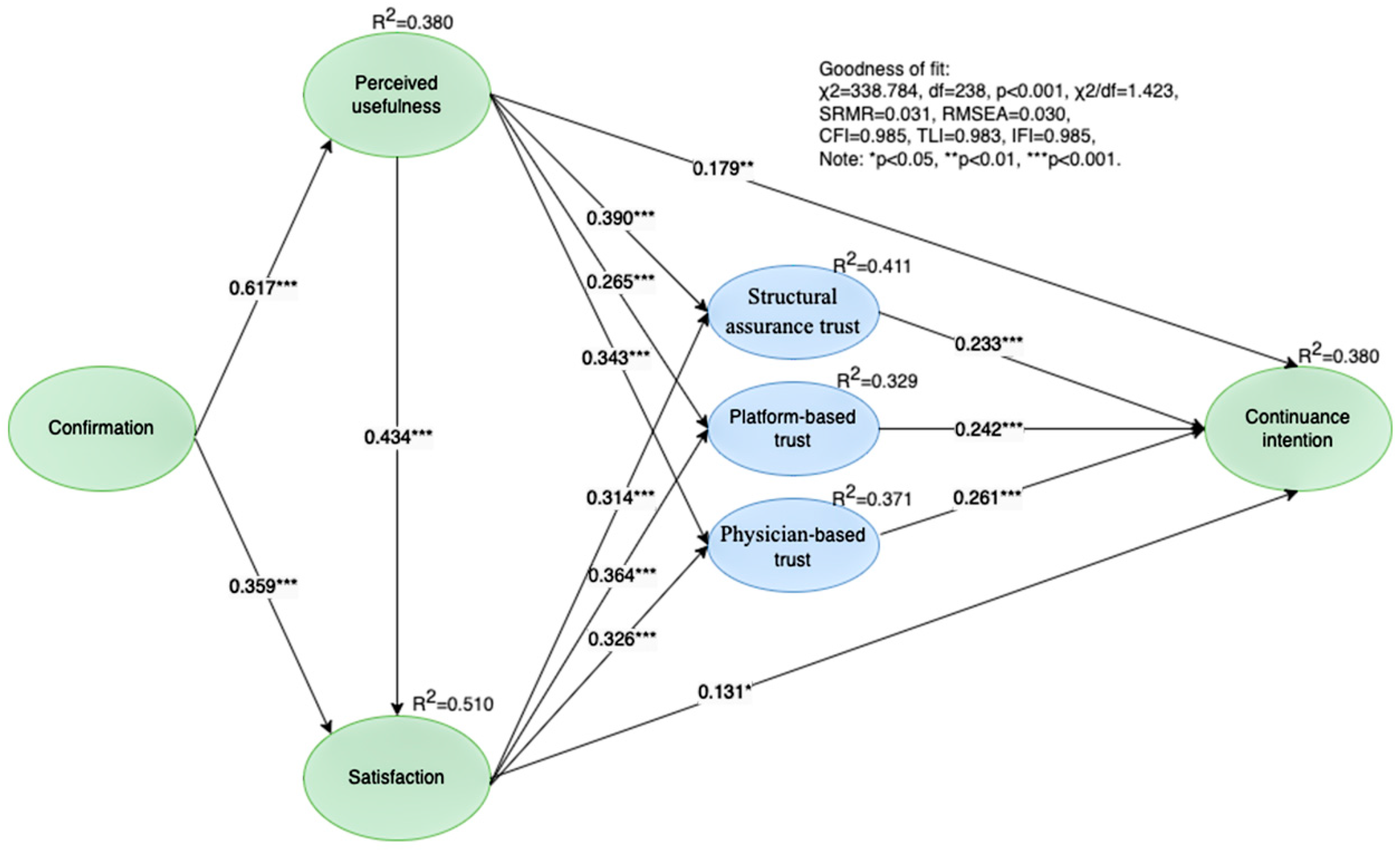
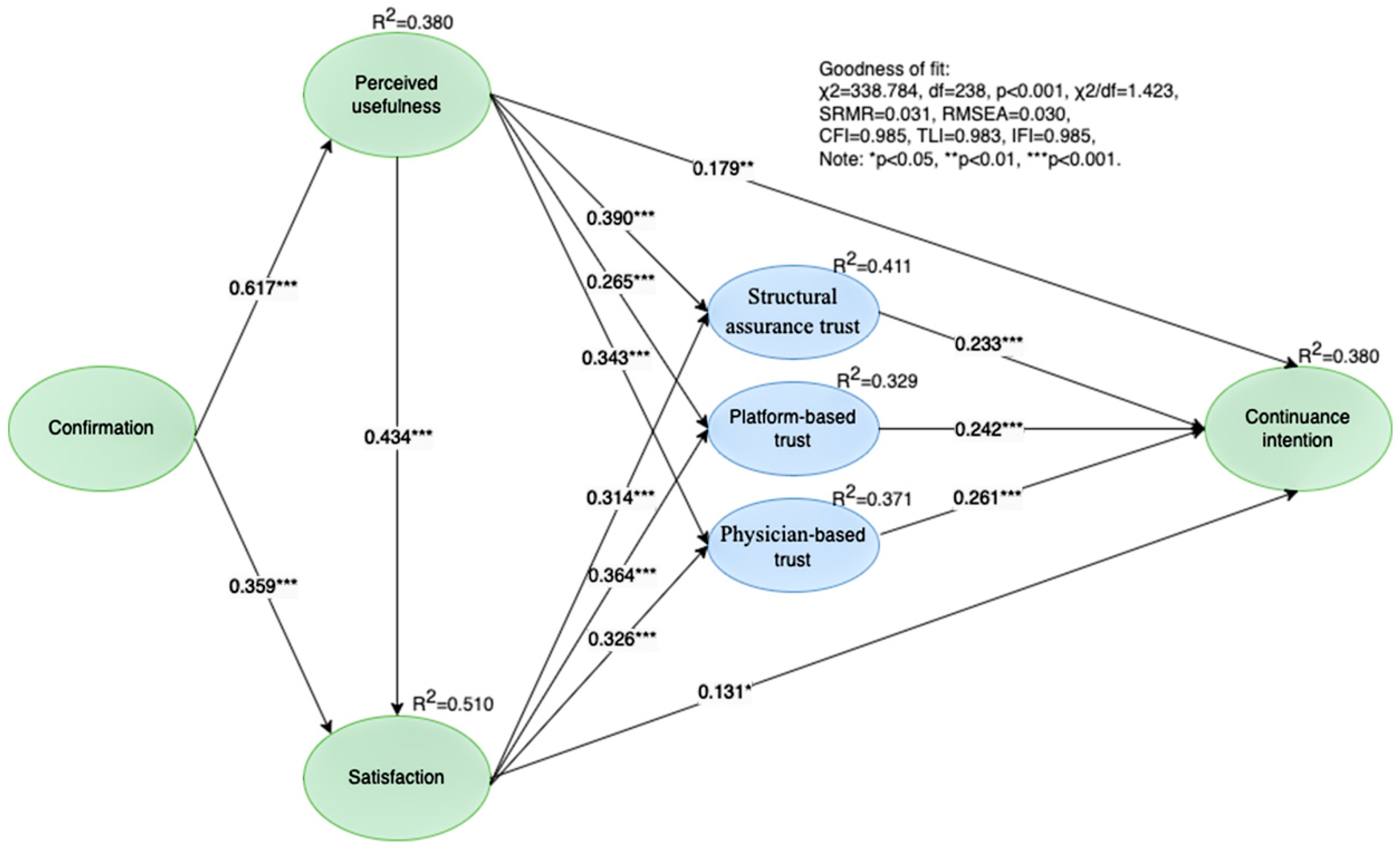
| Hypothesis | β | t-Value | Results | |
|---|---|---|---|---|
| H1a | Confirmation → Perceived usefulness | 0.617 *** | 12.166 | Supported |
| H1b | Confirmation → Satisfaction | 0.359 *** | 6.386 | Supported |
| H2a | Perceived usefulness → Satisfaction | 0.434 *** | 7.613 | Supported |
| H2b | Perceived usefulness → Continuance intention | 0.179 ** | 2.976 | Supported |
| H3 | Satisfaction → Continuance intention | 0.131 * | 2.168 | Supported |
| H4a | Perceived usefulness → Structural assurance-based trust | 0.390 *** | 6.067 | Supported |
| H4b | Perceived usefulness → Platform-based trust | 0.265 *** | 4.007 | Supported |
| H4c | Perceived usefulness → Physician-based trust | 0.343 *** | 4.904 | Supported |
| H5a | Satisfaction → Structural assurance-based trust | 0.314 *** | 4.895 | Supported |
| H5b | Satisfaction → Platform-based trust | 0.364 *** | 5.350 | Supported |
| H5c | Satisfaction → Physician-based trust | 0.326 *** | 4.637 | Supported |
| H6a | Structural assurance-based trust → Continuance intention | 0.233 *** | 4.486 | Supported |
| H6b | Platform-based trust → Continuance intention | 0.242 *** | 5.042 | Supported |
| H6c | Physician-based trust → Continuance intention | 0.261 *** | 4.848 | Supported |
| Mediation Effect of Trust | Indirect | |||
| Perceived usefulness → Structural assurance-based trust → Continuance intention | 0.048 *** | |||
| Perceived usefulness → Platform-based trust → Continuance intention | 0.034 *** | |||
| Perceived usefulness → Physician-based trust → Continuance intention | 0.047 *** | |||
| Satisfaction → Structural assurance-based trust → Continuance intention | 0.039 *** | |||
| Satisfaction → Platform-based trust → Continuance intention | 0.047 *** | |||
| Satisfaction → Physician-based trust → Continuance intention | 0.035 *** | |||
| Relationships | β | t-Value | |
|---|---|---|---|
| H7a | Structural assurance-based trust × privacy concerns → Continuance intention | −0.084 * | 2.161 |
| H7b | Platform-based trust × privacy concerns → Continuance intention | −0.048 | 1.133 |
| H7c | Physician-based trust × privacy concerns → Continuance intention | −0.049 | 0.876 |
Disclaimer/Publisher’s Note: The statements, opinions and data contained in all publications are solely those of the individual author(s) and contributor(s) and not of MDPI and/or the editor(s). MDPI and/or the editor(s) disclaim responsibility for any injury to people or property resulting from any ideas, methods, instructions or products referred to in the content. |
© 2023 by the authors. Licensee MDPI, Basel, Switzerland. This article is an open access article distributed under the terms and conditions of the Creative Commons Attribution (CC BY) license (https://creativecommons.org/licenses/by/4.0/).
Share and Cite
Zhu, L.; Jiang, X.; Cao, J. Factors Affecting Continuance Intention in Non-Face-to-Face Telemedicine Services: Trust Typology and Privacy Concern Perspectives. Healthcare 2023, 11, 374. https://doi.org/10.3390/healthcare11030374
Zhu L, Jiang X, Cao J. Factors Affecting Continuance Intention in Non-Face-to-Face Telemedicine Services: Trust Typology and Privacy Concern Perspectives. Healthcare. 2023; 11(3):374. https://doi.org/10.3390/healthcare11030374
Chicago/Turabian StyleZhu, Lin, Xinshu Jiang, and Junwei Cao. 2023. "Factors Affecting Continuance Intention in Non-Face-to-Face Telemedicine Services: Trust Typology and Privacy Concern Perspectives" Healthcare 11, no. 3: 374. https://doi.org/10.3390/healthcare11030374
APA StyleZhu, L., Jiang, X., & Cao, J. (2023). Factors Affecting Continuance Intention in Non-Face-to-Face Telemedicine Services: Trust Typology and Privacy Concern Perspectives. Healthcare, 11(3), 374. https://doi.org/10.3390/healthcare11030374

