Abstract
In a digitalized business, blockchain technology, fintech, AI, and IT governance are crucial for reducing risks and aligning with organizational goals. IT governance ensures smooth and efficient adoption of fintech solutions and AI. Blockchain introduces trust and security through smart contracts, enhancing sustainability performance. Thus, in today’s rapidly evolving digital environment, the integration of these technologies has become critical to organizational resilience in the long-term. The present study aims to explore how the integrated role of IT governance, fintech, and blockchain technologies can enhance sustainability practices to mitigate organizational risks. The study utilized a questionnaire survey to assess the impact of IT governance, fintech, and blockchain technologies on sustainability performance in Oman. The sample included commercial, industrial, and service companies, including banks. A non-probability sampling approach, including convenience and snowball sampling, was used. Software tools such as SPSS and Smart PLS were used to estimate quantitative data analysis and structural modeling results. The study concludes that IT governance dimensions alone have an insignificant impact on sustainability. Importantly, the integrated effect of IT governance (alignment, policies, and committees) improves sustainability. The results also report that IT governance significantly enhances fintech adoption, but it has an insignificant influence on blockchain adoption in organizations. The results reveal that the respondents perceive that sustainability is positively and significantly improved by IT governance strategic alignment and the steering committee. The study offers a unique perspective on the impact of blockchain, IT governance, and fintech technologies on sustainability, filling existing literature gaps and urging policymakers to achieve the Omani Vision 2040.
1. Introduction
In recent years, technology has become one of the most crucial factors that promote environmental and sustainability practices by offering innovative ideas to tackle environmental, social, and sustainability issues that businesses are facing (Kamble et al. 2018; Gopal et al. 2022; Di Vaio et al. 2020; Lopes de Sousa Jabbour et al. 2018). Several researchers believe that technology is a useful tool for addressing environmental and sustainability challenges (e.g., Arner et al. 2020; Zhang et al. 2021; Vergara and Agudo 2021; Udeagha and Muchapondwa 2023; Anshari et al. 2021; Zheng and Siddik 2023), who argue that fintech is one of these technologies that address financial inclusion-related issues, poverty rate reduction, facilitating online financial transactions, encouraging investments in clean energy, and building sustainable infrastructure, promoting green activities. Another technology that plays a vital role in enhancing sustainability practices is blockchain (Giang and Tam 2023). Bai et al. (2020) argue that fintech and blockchain offer high accountability and transparency for business via recording all transactions, which eventually leads to a decrease in corruption cases, ensuring high integrity and transparency in financial records, and enhancing operational efficiency (Kshetri 2021; Giang and Tam 2023; Bai and Sarkis 2020; Giang and Tam 2023). Furthermore, the advantages of technology are not limited to these benefits; blockchain is used for verifying business compliance with environmental and sustainability practices and also for tracing sources (Bai and Sarkis 2020; Bai et al. 2020; Giang and Tam 2023; Leng et al. 2020). To ensure the maximum benefits of technology, businesses must have an effective IT governance framework (Elazhary et al. 2022; Erasmus and Marnewick 2021; Wiedenhöft et al. 2020).
In the same context, IT governance is an essential framework for ensuring the effective use of technology in organizations (Elazhary et al. 2022; Almaqtari et al. 2022; Schinckus 2020; Erasmus and Marnewick 2021; Wiedenhöft et al. 2020). Joshi et al. (2018) confirm that an effective IT governance framework is essential to ensure that technology is used in line with the organization’s strategic goals. Hence, some researchers believe that IT governance, fintech, and blockchain technologies positively and significantly affect sustainability practices (Almaqtari 2024a; Aysan and Bergigui 2021; Parmentola et al. 2022).
Businesses are facing several challenges in adopting fintech and blockchain technologies in their systems due to the rapid advancement in the technology sector and the increasing requirements of sustainability (Bai and Sarkis 2020; Parmentola et al. 2022; Aysan and Bergigui 2021; Battisti et al. 2023; Atayah et al. 2023). Similarly, Almaqtari (2024a) believes that businesses would be able to face these challenges if they had an effective IT governance framework, which is vital for Sustainability practices. This includes, but is not limited to, ensuring alignment with organizational goals, effectively implementing policies, and developing appropriate policies (Almaqtari 2024a; Joshi et al. 2018; Tiwana et al. 2013; Vugec et al. 2014). On the other hand, Venkatesh et al. (2020), Vergara and Agudo (2021), and Leng et al. (2020) argue that however much fintech and blockchain technologies play a vital role in addressing business challenges, the adoption is associated with security risk, legal compliance, and high cost.
Despite the huge advantages businesses would gain when they integrate blockchain and fintech with IT governance to promote sustainability targets, there are still several gaps to obtain these advantages. Hence, this research seeks to find out how the integration of blockchain and fintech, and technologies with IT governance can support sustainability practices and mitigate business risk, which presents a potential gap to be bridged in the existing literature. However, there are some studies that have been conducted in this regard (e.g., Almaqtari 2024a; Atayah et al. 2023; Battisti et al. 2023; Siddik et al. 2023; Ayan et al. 2022; Mishra and Kaushik 2023; and Parmentola et al. 2022), who examined the association between fintech, blockchain, and sustainability. They did not explore the integration of these factors, which presents a notable gap to be investigated. Therefore, this research seeks to address this gap and offer new insights to support organizational sustainability and mitigate organizational risks. Thus, this study aims to explore and identify how IT governance influences the adoption of financial technology and blockchain technologies in supporting sustainability.
The current research has several unique contributions to existing literature. First, this study provides a comprehensive framework for understanding the interconnection and combined impact of IT governance, fintech, and blockchain technologies on sustainability and mitigating organizational risks. It addresses the gap in understanding the synergies between these technologies and their role in supporting sustainable performance. Second, the findings are contextualized within Oman’s socioeconomic milieu, which has not been explored in earlier research. The findings align with Oman Vision 2040, which promotes sustainability, economic diversification, and technology advancement. Third, it also contributes to developing scientific theories related to IT governance, financial technology, and sustainability by developing a new theoretical model and conducting empirical analysis. The study is based on institutional theory, proposing a new conceptual model. Finally, the study’s methodology includes an integrated research design, new measurement tools, and multidimensional analysis. The study concludes that IT governance improves fintech adoption, but its direct impact on sustainability and blockchain adoption is limited. Integrated governance mechanisms, however, positively influence sustainability outcomes when strategically aligned.
The remaining sections of the study are organized as follows: Section 2 covers the review of previous literature, Section 3 discusses the data, methodology, and statistical analysis tools, Section 4 presents the analysis and discussion, Section 5 explores the implications, and Section 6 concludes the study.
2. Literature Review and Hypotheses Development
2.1. The Impact of IT Governance on Sustainability Performance
Organizations need strong IT governance to reach long-term performance by the alignment of technology use with their strategic, environmental, and social objectives (Almaqtari 2024a; Turel et al. 2017; Vugec et al. 2014). It guarantees that technological investments complement sustainability objectives, enhance efficiency and efficacy by using technology resources more effectively, reduce waste, and make the most use of available resources (Almaqtari 2024b, 2024a). IT governance encourages innovation and adaptation (Karake 1995; Vugec et al. 2014) by encouraging organizations to integrate new technologies such as AI and cloud computing (Almaqtari 2024b), which can reduce environmental effects (Dawson et al. 2016; Turel et al. 2017) and enhance business sustainability (Almaqtari 2024a). By utilizing cutting-edge technological tools (Lunardi and Maçada 2009; Sirisomboonsuk et al. 2018; Vugec et al. 2014), IT governance enhances accountability and transparency (Almaqtari 2024a; Almaqtari et al. 2022), increases stakeholder confidence, and advances sustainability objectives. Strategic alignment is perhaps the most significant way through which IT governance affects long-term success (Dawson et al. 2016; Lunardi and Maçada 2009; Tsai et al. 2015; Vugec et al. 2014). By integrating technology objectives with organizational sustainability targets, IT governance makes sure that technology expenditures contribute to sustainability rather than eroding it (Dawson et al. 2016; Vugec et al. 2014). The steering committees are another part of the IT governance whose function is crucial in the direction and determination of an organization’s strategic alignment. Prior research (de Haes and van Grembergen 2009; Lunardi et al. 2014; Lunardi and Maçada 2009; Vugec et al. 2014) suggests that steering committees affect adaptation and innovation and long-term performance. Effective steering committees and strategic alignment may enhance the overall IT governance function, allowing organizations to adopt new technologies such as artificial intelligence and cloud computing and become sustainable (Almaqtari 2024a; Lunardi et al. 2014; Lunardi and Maçada 2009; Vugec et al. 2014). Numerous studies have been conducted to investigate the interaction between information technology and sustainability (Macchiavello and Siri 2022; Rais et al. 2023; Atayah et al. 2023). Sahoo et al. (2022a) argue that there should be a strategy superior to the current one to increase the beneficial impacts of ICT on sustainability and minimize its collateral effects. As noted by Sirisomboonsuk et al. (2018), IT governance is critical to strategic planning, value delivery, and performance management. IT governance also improves project performance, underscoring its significance through alignment. A number of researchers (Downes and Reed 2020; Mutamimah and Robiyanto 2021; Sabbaghi and Vaidyanathan 2012) argue that the operations of an organization’s sustainability are extremely reliant on its IT governance. Thus, the following hypothesis is framed:
H1:
Effective IT governance positively influences sustainability performance.
2.2. The Impact of IT Governance on Fintech Adoption
In the past few years, IT governance has played a vital role in adopting fintech among financial organizations and other companies (Almaqtari 2024a; Erasmus and Marnewick 2021). The majority of studies aim to learn how to handle IT effectively to facilitate the adoption of new financial technologies (Almaqtari 2024a; Kandpal et al. 2023; Wang 2021, 2022). Evidence has shown that effective IT governance can be a significant contributor to the adoption of financial technology (Almaqtari 2024a). For example, as Wang (2021) explains, evidence shows that IT governance practices influenced by regulation and institutional governance structures can significantly contribute to influencing fintech adoption by fostering prudent and secure utilization of digital technologies in the financial sector. This is critical in pushing fintech uptake and ensuring financial and social stability. Wang (2022) also posits that data governance of fintech companies is crucial for their survival and use. It provides data security, privacy, and compliance concerns, trusting customers and regulatory agencies. Past studies established that organizations with effective IT governance policies can better adopt new financial technologies such as blockchain and artificial intelligence (Almaqtari 2024a; Mishra and Kaushik 2023; Yoon 2020).
Such policies help in the role of providing a regulatory and strategic environment that optimizes information technology, improving the effectiveness and efficiency of financial operations (Kandpal et al. 2023; Khamees 2023; Singh and Alhulail 2023). This ensures easier service adoption, enabling fintech firms to leverage big data for business and innovation success (Wang 2022). IT governance has the additional advantage of adherence to industry standards and data protection laws, building customer and regulatory agency trust (Almaqtari 2024a; Khamees 2023). Good IT governance builds reputation through offering trust between stakeholders and successful uptake and development of fintech technology (Almaqtari 2024a). IT governance also exerts its impact on risk management (Joshi et al. 2018; Wilkin et al. 2016), security risks (Al-Sartawi 2020), compliance risks (Al-Sartawi 2020), and operational risks (Singh and Alhulail 2023). It will reduce the risk of failure and improve the likelihood of success in adopting and implementing fintech. In a high-risk management emerging market based on technical infrastructure and scarce expertise, IT governance can play a crucial role in the adoption of fintech. IT governance is required for the effective adoption and deployment of fintech solutions within enterprises. IT governance involves rules, methods, and structures that confirm that information technology is being utilized effectively to enable organizational goals (Al-Sartawi 2020; Khalil and Belitski 2020). Fintech adoption is influenced by IT governance through the connection of fintech with the organizational strategic vision (Almaqtari 2024a; Khalil and Belitski 2020), ordering investments in fintech products according to the most valuable ones (Al-Sartawi 2020; Khamees 2023). For instance, a bank may use IT governance frameworks to associate its fintech projects, such as mobile banking and digital wallets, to improve customer experience and increase digital products. Thus, this leads to the development of the following hypothesis:
H2:
Effective IT Governance positively influences the adoption of Fintech solutions.
2.3. The Impact of IT Governance on Blockchain Technologies
IT governance is one of the most significant determinants that highly impact adopting new technology within organizations (Almaqtari 2024a; De Filippi and Lavayssière 2020; Zwitter and Hazenberg 2020). IT governance includes strategic alignment, risk management, resource allocation, performance monitoring, decision-making framework, and stakeholder engagement (Almaqtari 2024a; Khamees 2023; Singh and Alhulail 2023; Wang et al. 2022). Strategic alignment integrates emerging technology into business strategy, prioritizes activities, and meets security risks (Al-Sartawi 2020; Khalil and Belitski 2020; Khamees 2023). Such approaches create an enabling environment for the efficient application of blockchain technology, increasing efficiency, transparency, and innovation. Blockchain-based emerging technology offers a decentralized, transparent environment for data storage and management, increasing trust through maintaining data integrity and security. It makes processes more efficient, reduces paperwork, and does away with go-betweens, leading to cost savings and improved service delivery (Esmaeilian et al. 2020; De Filippi and Lavayssière 2020; Franks 2020; Liu et al. 2022; Oliveira et al. 2020; Parmentola et al. 2022). Literature shows that the contribution of e-governance is instrumental in ensuring that the implementation of blockchain technology is aligned with organizational strategic objectives (Balcerzak et al. 2022; Liu et al. 2022; Oliveira et al. 2020).
Franks (2020) indicates that IT governance specialists are key drivers in embracing and implementing blockchain technology in companies. They design policies and rules for data management, security, privacy, and compliance to make blockchain data regulation-compliant and meet corporate specifications. They store data at every phase of its life cycle in a way that it is accurate, secure, and retrievable. They also establish data governance plans for blockchain-driven systems. Oliveira et al. (2020) hypothesize that blockchain technology and E-governance are viable tools that have the potential to revolutionize communication and service management. The combination of blockchain and e-governance has new applications in digital identity management, public service provision, and regulation compliance (Oliveira et al. 2020). They collaborate with cybersecurity teams to introduce security solutions for blockchain deployments, such as access controls, encryption guidelines, and authentication protocols (Franks 2020). Yusuf et al. (2023) presented contemporary research on corporate governance, blockchain, and IT governance. It was concluded that by making information visible and embracing technical advancements to facilitate the application of sound corporate governance, technological advancements may be leveraged to provide improved IT governance. Further, a blockchain framework might lead to a number of changes in corporate governance. Another study related to blockchain, and IT governance was conducted by El Khatib et al. (2022) to evaluate the impact of blockchain-powered e-governance on the project and program management sector. The authors provided some suggestions and fixes for maximizing blockchain’s advantages in the program management sector.
Despite the existence of studies on decentralized governance (De Filippi and Lavayssière 2020; Zwitter and Hazenberg 2020), information governance (Oliveira et al. 2020), and blockchain adoption, there remain gaps that require further research. Among these gaps is the need for studies that target the relationship between IT governance and blockchain and their effect on fintech adoption and implementation. Therefore, the following hypothesis is formulated:
H3:
Effective IT governance positively influences the adoption of blockchain technologies.
2.4. The Relationship Between IT Governance and the Adoption of Fintech and Blockchain Technologies and Their Impact on Sustainability Performance
ITG ensures IT plans align with company goals and regulatory compliance, manages risks, and optimizes resource allocation (Almaqtari 2024a; Khamees 2023; Singh and Alhulail 2023). Fintech enhances financial services by increasing accessibility, efficiency, and transparency, promoting financial inclusion and sustainable financing alternatives such as green bonds (Vergara and Agudo 2021; World Economic Forum 2024; Zhang et al. 2021). Previous studies examined the impact of (fintech) on sustainability, outlining a complex understanding of their interaction and implications (Callsen et al. 2021; Zheng and Siddik 2023; Zhang et al. 2021). In this context, Rambaud and Gázquez (2022) examined fintech’s regulatory concerns for a just and sustainable society, focusing on the necessity of legal personal data protection. Another study was conducted by Vergara and Agudo (2021) who found that the importance of regulatory frameworks, particularly those pertaining to consumer protection, in promoting green finance and financial sustainability. According to Deng et al. (2019), there is a U-shaped link between fintech and sustainable development, and this relationship is impacted by trends in economic growth.
Blockchain offers safe, transparent, and decentralized transactions, allowing traceability in supply chains and renewable energy trade (Leng et al. 2020; Mishra and Kaushik 2023). Integrating IT governance, fintech adoption, and blockchain technology can significantly improve sustainable performance. IT governance enhances transparency and accountability through accurate data management systems (Almaqtari 2024a; Singh and Alhulail 2023), while fintech and blockchain provide transparent verification mechanisms, reducing the risk of fraud. Fintech can also finance environmental projects through direct investments or green bonds, promoting environmental sustainability (Arner et al. 2020; Udeagha and Ngepah 2023; Vergara and Agudo 2021; Zhang et al. 2021). Further, IT governance improves operational efficiency by reducing waste and resource consumption, promoting environmental sustainability (Huang et al. 2010; Santos and Santos 2017; Tsai et al. 2015; Wahab and Arief 2015). In the same respect, fintech and blockchain accelerate transfer processes and reduce administrative costs, enhancing financial performance and economic sustainability (Atayah et al. 2023; Battisti et al. 2023; Giang and Tam 2023; Siddik et al. 2023; Udeagha and Ngepah 2023; Venkatesh et al. 2020). Blockchain can track supply chains and ensure sustainable materials, promoting sustainable practices (Bai et al. 2020; Giang and Tam 2023). IT governance and adopting financial and blockchain technology have a significant societal impact. They enhance financial inclusion, improve transparency and accountability, improve process efficiency, support sustainable environmental practices, and achieve sustainable development (Almaqtari 2024a; Arner et al. 2020; Al Shanti and Elessa 2023).
Adopting financial technology and blockchain technology requires significant technical infrastructure, significant resources, and a robust strategic direction to achieve maximum benefits and ensure effective integration within companies and institutions (Almaqtari 2024a; Atayah et al. 2023; Al Shanti and Elessa 2023; Udeagha and Ngepah 2023; World Economic Forum 2024). Key factors include a necessary technical structure, significant financial investments, and specialized human resources in encryption and cybersecurity (Bai et al. 2020; Deng et al. 2019; Giang and Tam 2023; Sirisomboonsuk et al. 2018). A clear strategic direction is crucial for companies to integrate these technologies consistently with their objectives and sustainability principles. IT governance plays a crucial role in ensuring financial and blockchain technology integration effectively and efficiently within the company. Therefore, the full benefits of adopting fintech and blockchain technology cannot be realized without a robust technical architecture, adequate resources, clear strategic direction, and strong corporate governance. These factors enhance sustainable performance and support companies’ and communities’ environmental, social, and economic goals. Thus, the following hypothesis is posited:
H4:
The integrated role of IT governance, fintech, and blockchain technologies positively influences sustainability performance and mitigates organizational risks.
3. Methodology
3.1. Research Design
This study used a quantitative approach to measure the impact of IT governance on the sustainability of companies and banks operating in Oman by adopting modern technology (fintech and blockchain). While IT governance is considered a regressor of both fintech and blockchain adoption and implementation, sustainability performance is treated as an outcome variable determined by the collective effect of IT governance, fintech, and blockchain. Following is Figure 1 that shows the research framework:
Figure 1.
Research Model.
3.2. Data Collection
The questionnaire was adapted from validated instruments used in prior studies (e.g., Almaqtari 2024a; Wang 2022). For instance, fintech adoption items mirrored scales from (Ali and Green 2012; Alreemy et al. 2016; Castelo-Branco et al. 2022), while blockchain questions were adopted from Bai and Sarkis (2020) and Azarenkova et al. (2018). Modifications were made to fit Oman’s context and the items retained from original scales. The questionnaire included demographic information about participants, such as educational level, experience, and field of work. It included four main dimensions: IT governance, financial technology, blockchain technology, and sustainability. IT governance was evaluated using phrases such as strategic coordination (5 statements) and steering committee (3 statements), while financial technology was measured using 4 statements and blockchain technology was evaluated using 8 statements. Sustainability assessment statements include 6 statements to measure the efforts made towards sustainable development and social responsibility (see Table 1). The questionnaire provided diversity in data collection from various demographic and objective aspects, enhancing the representativeness of the results. A pilot study was conducted to ensure its credibility and stability. The experimental results showed a high level of validity and reliability. Multiple tests were used to evaluate validity and reliability, including face validity, reliability test, and test-retest. Face validity was ensured by peer review by three peers to improve face validity and ensure comprehensive coverage of all aspects of the study.
Table 1.
Variable measurements.
3.3. Sampling
The sample population includes commercial, industrial, and service companies and institutions operating in the Sultanate of Oman, including banks, technology companies, manufacturing, and commercial firms. The study used a non-probability sample, combining both convenience and snowball sampling. Adopting a non-probability sampling approach in social research has the advantages of time and cost economy, convenience, increased search, flexibility in selection, and being cost-effective (Zhang et al. 2022; Avotra et al. 2021; Baltes and Ralph 2022; Almaqtari 2024a). Numerous benefits of social research based on a non-probability sample include cost and time savings, convenience of use, broad search capabilities, option flexibility, and affordability (Baltes and Ralph 2022; Almaqtari 2024a). Non-probability sampling saves time and money and is quicker and more efficient than conventional random selection techniques (Baltes and Ralph 2022). It is simpler to use, particularly in situations where standard sampling methods are unable to reach the target population or groups (Almaqtari 2024a, 2024b; Kendall et al. 2008). According to Ang et al. (2025), non-probability sampling is suitable for use in exploratory research when there is limited population access. A non-probability sample allows researchers to examine different groups or classes that could be underrepresented in probability samples (Almaqtari 2024a). Non-probability samples, in some cases, can be cheaper, especially where information is readily available through professional networks or some organizations (Baltes and Ralph 2022; Samagaio and Diogo 2022). However, researchers must exercise caution and counter any potential flaws, such as biases, to make such samples valid to specific research objectives (Almaqtari 2024b; Baltes and Ralph 2022). Two common methods under the non-probability sampling are convenience and snowball sampling.
According to Avotra et al. (2021) and Almaqtari (2024a), convenience random sampling is a technique that gathers data from respondents who are easily accessible based on their availability or convenience. The first criterion for convenience sampling is availability or convenience (Baltes and Ralph 2022). Convenience sampling is the act of choosing study participants at random or simply because they are present, available, or otherwise convenient (Zhang et al. 2022). Convenience sampling allows researchers to easily locate people who happen to be at a convenient location for distant or difficult-to-reach groups (Raza et al. 2020). However, snowball sampling is a technique for gathering data that relies on a target group’s social and professional connections (Baltes and Ralph 2022). It entails choosing some people based on their familiarity with the problem or their capacity to recommend others (Baltes and Ralph 2022; Almaqtari 2024a).
One technique for effectively identifying and representing hidden populations is snowball sampling, in which members of the population in question recruit new members (Almaqtari 2024b; Kendall et al. 2008). A chain-referral strategy is used in snowball sampling when individuals who fit the criteria are urged to recommend other members of their own group. The method gathers more pertinent data from the intended respondents and enhances the targeted sample (Valerio et al. 2016). By removing the bias problems caused by convenience sampling, snowball sampling gathers more genuine and pertinent data from experts and respondents (Almaqtari 2024b; Valerio et al. 2016). By recruiting additional participants from their social network, primary participants can expand the sample size and possibly reach people that standard sampling is unable to reach. In accordance with previous literature techniques, the mixed method ensures that sample variety and representativeness are maximized (Almaqtari 2024b). However, because the two methods require thorough participant identification and selection, they have drawbacks and should be taken into account when working with huge populations. This method works well in settings when proper sample extension is possible and standard random sampling is challenging to implement. To make it easy for the intended respondents to answer, the questionnaire was made available to them online via links. Data were gathered using Google Forms, automatically received, and arranged in electronic databases. The method efficiently made it simple for participants to answer and gave them convenient access. There may be bias in the data collection process, even if it is an efficient method. To tackle this possible bias, the study set clear objectives and used a representative sampling frame. Further, using a multiple sampling framework provides each member of the population with equal representation. Since snowball sampling eliminates selection bias by selecting participants from a variety of sources, it was employed in an effort to lessen the biases. Moreover, the statements of the survey were made in clear and neutral words. Furthermore, the data gathering procedure was carried out to guarantee a varied participant distribution across industries and professions.
3.4. Statistical Tools and Analysis
To conduct structural modeling and analysis of quantitative data, software packages (SmartPLS-14 and SPSS23) are employed. On the one hand, SPSS was utilized for data filtering, cleaning, data diagnostics, and other basic analyses; on the other hand, SMART-PLS-14 was used to estimate the direct and indirect effects using path SEM analysis. The study uses a range of statistical methods that include, among others, the diagnostic analysis that verifies the adequacy of the sample using tests such as Kaiser–Meyer–Olkin (KMO), normality tests, outlier-detecting techniques, confirmatory factor analysis (CFA), measurement model fit assessment, structural equation modeling (SEM), and hypothesis testing. KMO was conducted to assess whether the sample is adequate for statistical analyses. Further, confirmatory factor analysis (CFA) was used to verify that competence variables indeed measure observed variables by assessing the factor structure. In the same context, measurement models using CFA analysis are used to estimate whether the associations between observed and latent constructs and to validate the measurement model and ascertain discriminant validity, convergent validity, and reliability of the constructs. Finally, SEM is used to estimate complex relations between observed and latent variables so that the direct and indirect effects of IT governance, fintech, and blockchain on sustainability performance in a theoretical model.
4. Analysis and Discussion
4.1. Respondents File
The results in Table 2 provide the respondents’ profiles for the demographic variables. The data is collected from a sample of respondents with three different qualifications: 59 respondents have a diploma or less (29%), 109 respondents have a bachelor’s degree (53%), and 37 respondents have graduate studies (18%). The respondents’ experience is also categorized into four groups: five years or less (33 respondents, 16%), 6 to 10 years (48 respondents, 23%), 11 to 15 years (52 respondents, 25%), and more than 15 years (72 respondents, 35%). Additionally, the data is collected from respondents across various industries, including financial institutions (94 respondents, 46%), service companies other than financial institutions (13 respondents, 6%), commercial companies (39 respondents, 18%), and industrial companies (61 respondents, 30%).
Table 2.
Respondent profile.
4.2. Reliability and Validity
Table 3 presents the factor loading values based on confirmatory factor analysis and includes descriptive statistics. The confirmatory factor analysis for all items reveals that the factor loading values for all items are greater than 0.80. This result strongly indicates the degree to which the items are consistent with the dimensions they are intended to measure. In normative terms, a factor loading value larger than 0.50 indicates that the statement has a significant intrinsic relationship with the latent component it measures, enhancing the reliability and validity of the study’s factor model. If all statements on a questionnaire have a factor loading value greater than 0.50, this implies that the hypothesized model is coherent and well-constructed. This suggests internal consistency and aids in accurately measuring the intended dimension.
Table 3.
Confirmatory factor analysis (CFA) and descriptive statistics.
The results also include descriptive statistics, providing the data’s minimum, maximum, mean, standard deviations, and normality measurements: skewness and kurtosis. The values range between a minimum of 1 and a maximum of 5, with an average value of approximately 4. This indicates that respondents generally agreed with the survey statements. The standard deviation suggests a reasonable variation in respondents’ perceptions and responses, approximately one, indicating that respondents were either neutral or in agreement with the survey statements. The normality measures reveal that skewness and kurtosis values fall within the prescribed ranges (±1 and ±3), indicating that the data is normal and suitable for probability analysis.
The confirmatory factor analysis results in Table 4 and Figure 2 show that the validity and reliability scales meet or exceed the established standards. Cronbach’s alpha values were consistently over 0.83, exceeding the established norm of 0.70. This signifies that the questionnaire’s items have high internal consistency, improving data dependability. The values of rho_A, composite reliability, and average variance extracted (AVE) were also positive. If rho_A and composite reliability values exceed 0.50, it suggests a good fit between items and hypothesized components of each dimension, increasing confidence in the model’s validity. If the AVE values are greater than 0.50, the latent variables can explain more than half of the variance in the data, increasing the validity of the confirmatory model. This indicates that the items used to assess each dimension adequately represent the dimension and contribute to an accurate estimation of the intended concepts. These findings show that the questionnaire employed in the study is highly reliable and valid, implying that the data retrieved from it can be used to draw accurate and dependable conclusions. Thus, the results show that all the synthesized items from prior literature outlined in Table 1 are maintained, and no items were removed.
Table 4.
Construct reliability and validity.
Figure 2.
Confirmatory factor analysis.
The results in Table 5 provide the discriminant validity estimation. The results show that the correlation between the self-constructs is higher than any correlation between this construct and any other construct, indicating that the construct has adequate validity. For example, the self-correlation of fintech is 0.914, and the correlations between fintech and the other constructs are less than 0.914, signifying that fintech is significantly distinct from these other constructs. The results show that the model is valid for the required constructs. This also indicates that the different constructs in the model are not only strongly interrelated but also separate from each other, supporting the validity of the overall model used in the study. Each construct in the model is partially distinct from the other constructs, confirming the reliability and validity of the model used in assessing the variables.
Table 5.
Discriminant validity.
4.3. Results Estimation
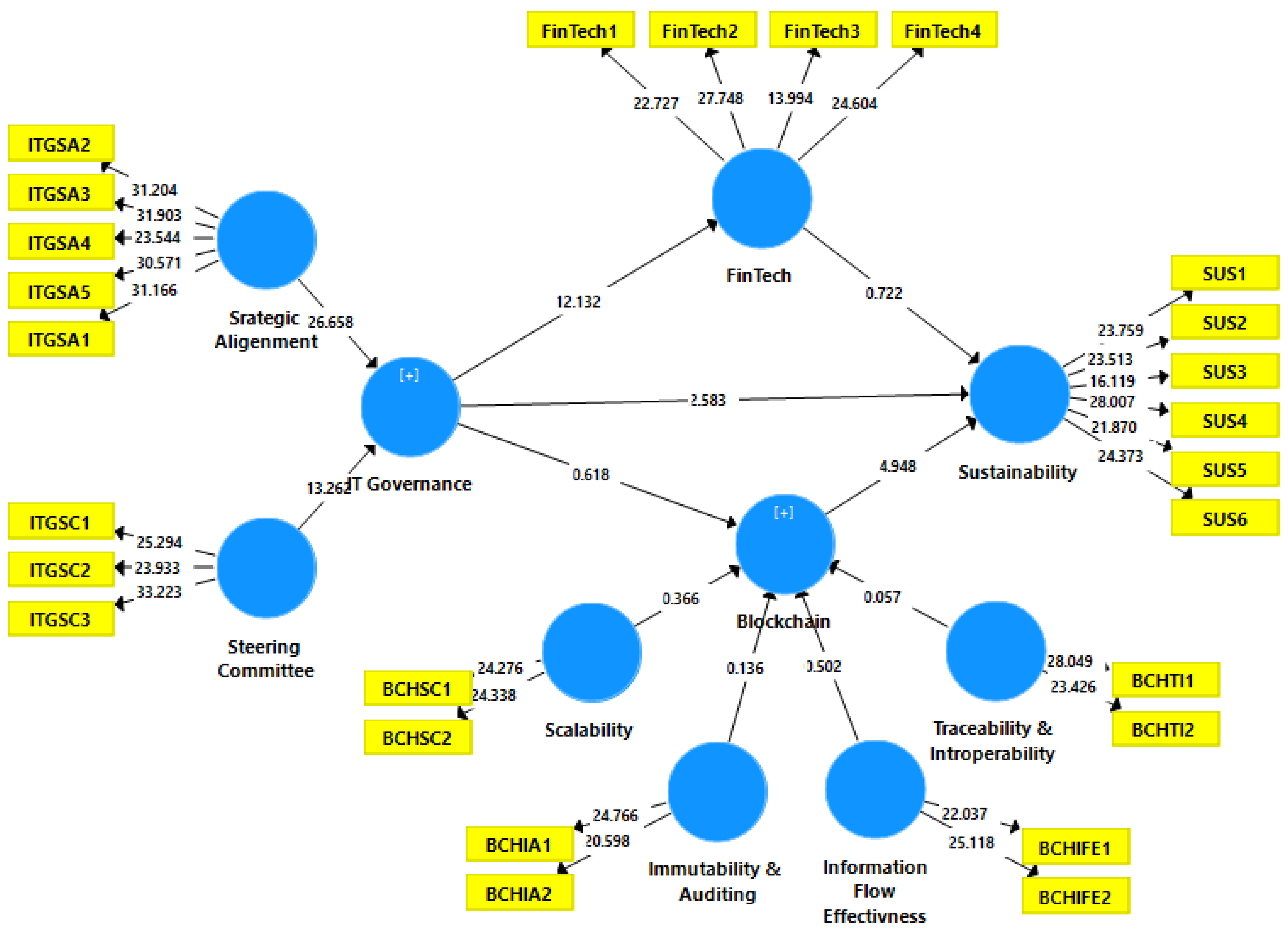
The results in Table 6 and Figure 3 provide an estimation of structural equation modeling for the effect of fintech, IT governance, and blockchain on mitigating organizational risks and sustainability performance in Oman. The analysis results indicate that IT governance has an insignificant effect on sustainability (β = −0.196, t = 0.818, p-Value = 0.414 > 0.05). Surprisingly, the results indicate that IT governance has a negative effect on sustainability. This means that the respondents perceive that the current IT governance practices are not aligned with sustainability practices. Further, the lack of a significant relationship between IT governance and sustainability could indicate that, while IT governance is crucial for improving technical and organizational procedures, some firms did not directly convert IT governance procedures into tangible sustainability practices. Notably, the results also reveal that both dimensions of IT governance, the strategic alignment (β = 0.059, t = 0.442, p-Value = 0.658 > 0.05) and steering committee (β = 0.037, t = 0.430, p-Value = 0.667 > 0.05), have an insignificant effect on sustainability. This could indicate that the respondents perceive a weak strategic alignment of sustainability practices with their current organizational practices. Similarly, the lack of a significant relationship between the steering committee and sustainability implies that the steering committee’s impact on sustainability is limited or indirect. This could be attributed to the need for more collaboration between the steering committee and executive teams to achieve sustainability goals. The results contradict (Almaqtari 2024a, 2024b; Almaqtari et al. 2022), who indicate that IT governance contributes to the sustainability of business organizations. Similarly, de Haes and van Grembergen (2009) and Vugec et al. (2014) suggest that companies should prioritize aligning business strategy with IT governance to achieve sustainability.
Table 6.
Total indirect effects.
Figure 3.
Structural equation modeling.
The results exhibit that there is a statistically significant positive effect of strategic alignment (β = 0.561, t = 0.10.793, p-Value = 0.000 < 0.01) and steering committee (β = 0.350, t = 9.363, p-Value = 0.000 < 0.01) on fintech. This could be because the respondents perceive that IT governance is crucial for the growth and success of fintech in Oman. It aligns with the National Vision 2040 and strengthens strategic planning. Thus, this leads to acceptance of H2, indicating that effective and robust IT governance positively and significantly affects the adoption of fintech. This is consistent with prior studies that indicate IT governance has become crucial in facilitating the adoption of innovative financial technologies, including fintech, in financial institutions and companies (Almaqtari 2024a; Erasmus and Marnewick 2021; Kandpal et al. 2023; Wang 2021, 2022). Similarly, effective IT governance policies are more capable of adopting new financial technologies such as blockchain and artificial intelligence (Almaqtari 2024a; Mishra and Kaushik 2023; Yoon 2020). IT governance promotes innovation by setting criteria for new technology development and implementation (Sirisomboonsuk et al. 2018; Vugec et al. 2014), allowing companies to bring new products and services to market quickly. It also enhances data security and privacy, increasing trust and client loyalty (Turel et al. 2017; Vugec et al. 2014). Aligning IT strategy with company goals and aligning with the national vision 2040 results in more effective decision-making and better long-term outcomes. Regulatory agencies such as the Central Bank of Oman support IT governance, enhancing its efficacy in fintech implementation.
The results also indicate that both dimensions of IT governance, strategic alignment and steering committee, have an insignificant effect on blockchain (p-Value > 0.05). Importantly, this effect is negative in both cases. Thus, H3 is not supported, indicating that the current IT governance practices may not be compatible, which leads to the adoption of blockchain technologies in some Omani business organizations. This could be due to the respondents perceiving a weak alignment of their organization’s IT strategies with blockchain practices. Further, this suggests that the steering committee’s role alone may not be sufficient to guide blockchain applications. Steering committees may need support from specialized executive and technical teams to implement these applications effectively. This contradicts previous research (Almaqtari 2024a; Mishra and Kaushik 2023; Yoon 2020), who suggest that organizations with strong IT governance policies can adopt new financial technologies such as blockchain and artificial intelligence. Consistently, prior studies find that IT governance is one of the critical elements that significantly drive the adoption of new technology in organizations (Almaqtari 2024a; De Filippi and Lavayssière 2020; Zwitter and Hazenberg 2020).
Furthermore, the results reveal that blockchain dimensions, including immutability and auditing, information flow effectiveness, scalability, traceability, and interoperability, have a statistically insignificant but positive effect on sustainability (p-Value > 0.05). Accordingly, H4 is not supported. This suggests that although blockchain technology can enhance transparency and accountability, it does not directly contribute to sustainability unless combined with specific sustainability-related data and practices. In today’s digital business landscape, the integration of blockchain technology, fintech and AI, and IT governance is crucial for reducing organizational risks. IT governance ensures technical projects align with organizational goals, risk tolerance, and regulatory compliance (Almaqtari et al. 2022; Vejseli et al. 2018). AI-driven algorithms in fraud detection and credit reporting comply with data governance principles to prevent biases and protect consumer privacy. Fintech and AI help mitigate risks through real-time monitoring, predictive analytics, and computerized fraud detection (Almaqtari et al. 2025). However, AI can create additional threats if implemented in isolation without proper supervision or alignment with overall IT plans (Cho 2024; Tiwari and Khan 2020; Zhang et al. 2020). Blockchain technology, being immutable and decentralized, enhances security and trust through smart contracts, improving supply chain transparency, and maintaining data integrity (De Filippi and Lavayssière 2020; Franks 2020; Shan et al. 2021). Poor integration or coordination can lead to risks. When converged in an IT governance framework, these technologies provide a strong defense against cyber threats, financial dishonesty, operational dysfunctions, and compliance. However, poor convergence can result in disparate data streams, regulatory violations, increased cyber vulnerabilities, and reputational harm. Therefore, the convergence of these technologies is not just a technological advancement but also a strategic imperative for risk mitigation.
This is not consistent with the view that blockchain provides secure, transparent, and decentralized transactions, enabling traceability in sustainable trade (Leng et al. 2020; Mishra and Kaushik 2023). Studies also indicate that, in the same respect, blockchain accelerates transfer processes and reduces administrative costs, hence improving financial performance and economic sustainability (Atayah et al. 2023; Battisti et al. 2023; Giang and Tam 2023; Siddik et al. 2023; Udeagha and Ngepah 2023; Venkatesh et al. 2020). The results also indicate that information flow effectiveness is crucial. However, its impact might be limited if the information is unrelated to sustainable practices or does not lead to actionable sustainability outcomes. Blockchain technology offers security and trust through smart contracts, enhancing supply chain transparency and data integrity (Franks 2020; Meiryani et al. 2021; Shan et al. 2021). However, insufficient coordination with risk controls can override sustainability performance. Effective sustainability relies on the manner in which these features enforce sustainable practices, not their presence (Tsolakis et al. 2023; Wu et al. 2022). Proper integration and coordination with risk controls are necessary for sustainable outcomes, despite the importance of traceability and interoperability. Thus, sustainability requires a comprehensive approach that goes beyond compliance with standards to include innovation and investment in new technologies and sustainable policies (Almaqtari 2024a; Leng et al. 2020; Sahoo et al. 2022a). Moreover, the results suggest that achieving sustainability requires integrated strategies, including information and effective human and financial resources management, innovation, and technology.
The results in Table 7 provide the indirect effect of the variables on sustainability. The results reveal that the respondents perceive that sustainability is positively and significantly improved by IT governance strategic alignment (β = 0.192, t = 2.580, p-Value = 0.010 < 0.05) and the steering committee (β = 0.120, t = 2.479, p-Value = 0.014 < 0.05). Importantly, strategic alignment and steering committees affect sustainability performance through overall IT governance. This leads to accepting H1, suggesting that sustainability is positively and significantly influenced by integrated policies, mechanisms, and procedures of IT governance rather than steering committees and single policies alone. This is consistent with previous research (Almaqtari 2024a; Lunardi et al. 2014; Lunardi and Maçada 2009; Vugec et al. 2014) who reveal that influential steering committees and strategic alignment can enhance IT governance, aiding organizations in adopting new technologies such as AI and cloud computing, thereby promoting sustainability. Similarly, IT governance fosters innovation and adaptation by enabling businesses to adopt new technologies such as cloud computing and artificial intelligence, thereby minimizing environmental impact and improving sustainability (Almaqtari 2024b, 2024a; Dawson et al. 2016; Karake 1995; Turel et al. 2017; Vugec et al. 2014).
Table 7.
Specific indirect effects.
However, the respondents perceive that the current sustainability practices did not benefit from fintech and blockchain technologies. This leads to rejecting H4, suggesting that the respondents perceive that fintech and blockchain technological practices are not enough to achieve sustainability practices and mitigate organizational risks. This could be because business organizations prioritize IT governance practices to facilitate technology adoption. IT governance has several benefits, including improved administrative and control processes, seamless integration of systems, improved information flow, and rapid response to changes in the regulatory environment or legal requirements related to sustainability (Almaqtari 2024a; Almaqtari et al. 2022; Dawson et al. 2016; Sirisomboonsuk et al. 2018; Vugec et al. 2014).
However, blockchain and fintech have challenges, such as reliance on advanced technology, scaling and adoption issues, significant investments in infrastructure and training, and a lack of understanding and awareness of how these technologies can be applied to achieve sustainability goals. Blockchain technology may face challenges in scaling and mass adoption. At the same time, fintech may require significant investments in infrastructure and training, which may discourage some organizations from adopting them for sustainability purposes. Integrating blockchain technology, fintech, AI, and IT governance can reduce organizational risks and enhance sustainability objectives (Wu et al. 2022; Almaqtari 2024a). Fintech and AI enable real-time risk detection, while IT governance ensures ethical adoption (Almaqtari 2024a; Almaqtari et al. 2025; Zhang et al. 2021). Combining these technologies can enable long-term sustainable development, improve stakeholder trust, and enhance strategic decision-making (Almaqtari et al. 2025).
5. Implications
5.1. Implications for Policymakers and Regulators
Policymakers play a crucial role in driving sustainable development through the use of fintech and blockchain technologies (Almaqtari 2024a). They can achieve this by improving IT governance frameworks (Almaqtari 2024a; Grybauskas et al. 2022), investing in infrastructure (Lunardi and Maçada 2009; Özcan and Akkaya 2020), fostering innovation (Bai and Sarkis 2020; Mishra and Kaushik 2023), ensuring regulatory compliance (Grybauskas et al. 2022), encouraging training capacity programs, and promoting sustainability (Almaqtari 2024a). This requires close coordination among various stakeholders, such as government agencies, private sector businesses, and civil society organizations. Policymakers should form inter-agency task groups and public-private partnerships to deploy fintech and blockchain solutions. Investing in solid digital infrastructure, particularly in underserved areas, is essential for promoting the broader use of these technologies. Enhancing innovation and research in blockchain and fintech can lead to sustainable solutions (Azarenkova et al. 2018; Bai and Sarkis 2020; Bello and Perez 2019; Milian et al. 2019; Mishra and Kaushik 2023; Tseng and Shang 2021). Policymakers must also establish agile regulatory sandboxes for assessing these technologies under controlled conditions (Almaqtari 2024a; Kouhizadeh et al. 2021). There is a necessity for education and capacity-building exercises to equip the workforce with the necessary skills (Almaqtari 2024a; Venkatesh et al. 2020). Professional development activities in the fields of blockchain technology, fintech, and digital literacy should be supported by policymakers. Further, to determine how well e-governance initiatives assist the deployment of fintech and blockchain, ongoing monitoring and evaluation are also required.
The integration of fintech and blockchain technologies in Oman provides an opportunity for new financial products, innovation, and sustainable growth. To enable these technologies, policymakers and regulators must establish a holistic regulatory framework that allows for innovation while preserving stability and security in order to facilitate the adoption of these technologies and mitigate their risks. These include transparent policies supporting fintech and blockchain innovations while addressing issues related to cybersecurity risks and data privacy concerns (Leng et al. 2020; Mishra and Kaushik 2023; Sahoo et al. 2022b). Financial inclusion could be leveraged by promoting fintech services through facilitating access to financial services for individuals (Vergara and Agudo 2021). Policy makers should give high priority to interventions based on fintech to support financial inclusion, including financing fintech projects aimed at unbanked segments and incentivizing startups and financial institutions to innovate. Adoption of fintech and blockchain technology depends on bolstering cybersecurity measures (Almaqtari 2024a; Mishra and Kaushik 2023; Moro-Visconti et al. 2023; World Economic Forum 2024). Governments must invest in digital infrastructure development, consumer protection, and in educating stakeholders about the usage and risks of fintech and blockchain technology.
The findings suggest that in order to increase competition and inclusivity in the financial sector, authorities ought to give top priority to frameworks that support fintech innovation, digital financial literacy, and AI policies. This is aligned with the ambitions of a diversified, knowledge-based economy as envisioned in Vision 2040. Oman Vision 2040 aims to establish a diversified, competitive economy by leveraging fintech, AI, and blockchain through open banking initiatives, regulations, and regulatory sandboxes. This would reduce the reliance on traditional banking channels, enhance financial inclusion, and establish a thriving fintech ecosystem. The vision also targets the development of human and social capital, such as digital financial literacy, particularly among the youth and the poor. Moving towards the same direction, the Central Bank of Oman has established a fintech Regulatory Sandbox to foster innovation and modernize its financial services sector. The sandbox aids in early identification of regulatory gaps, safe scaling of new technologies, and financial system stability. Further, “The Ministry of Transport, Communications and Information Technology” has an IT governance policy. The awareness and capacity-building programs should be enhanced to make the IT governance policy more effective. The MTCIT’s IT governance Framework provides Omani institutions with clear guidelines for secure, efficient, and accountable technology practices to mitigate the risks. The framework requires IT investment and institutional strategy alignment, risk management, cybersecurity governance, and data stewardship responsibility. These initiatives should be put into a collaborative action and promoted to guarantee a solid regulatory and operational environment for the implementation of digital finance technologies in Oman’s banking and public service sectors. For example, a cross-sectoral collaboration between the CBO, MTCIT, financial institutions, and academia to facilitate responsible innovation while maintaining associated risks.
5.2. Managerial Implications
Integrating fintech and blockchain technologies presents opportunities and challenges for businesses, executives, bankers, and IT professionals. Companies must align their strategies with long-term goals to address cybersecurity threats, data privacy concerns, and regulatory compliance through a clear adoption roadmap, change management programs, and risk management frameworks (Almaqtari 2024a). Bankers should invest in R&D to explore new financial products and services, while fintech can enhance customer engagement and security. Bankers must ensure compliance with regulatory rules and standards, working with regulatory organizations to develop regulatory-compliant technologies. Automation of procedures and the elimination of intermediaries can significantly reduce operational efficiency and costs (Arner et al. 2020; Ren et al. 2023; Vergara and Agudo 2021). IT professionals must acquire knowledge of fintech and blockchain technologies, pursue continuous education and certification programs, and develop robust security procedures to protect against cyber threats. System integration is crucial, using middleware and application programming interfaces to ensure interoperability and data integrity. Scalability and performance issues must be addressed to ensure systems can handle increased demands while providing reliable services.
Policies should encourage the use of digital banking, mobile payments, and other fintech technologies to assist underserved communities, particularly rural ones. Digital finance and technology initiatives, including AI, blockchain, and fintech, must align with national guidelines and regulatory goals. Innovation and entrepreneurship are crucial to Oman Vision 2040, and fintech and blockchain technology can enable new business models and innovative solutions. Managers must establish governance systems to track technology use and adhere to changing guidelines. Fintech and bank managers should access the CBO sandbox facility to create digital products in a low-risk environment. Institutionalizing IT governance practices, including risk management processes, data governance policies, and performance measures, is crucial for organizational sustainability and stability. Cross-functional cooperation between IT, compliance, risk management, and sustainability functions is necessary for integrating AI or blockchain into bank processes. Investing in employee upskilling and digital literacy training is essential for effective use within the fintech sandbox. Establishing fintech and blockchain innovation hubs and accelerators can benefit entrepreneurs and companies. Building human capital through education and skill development is essential for adopting fintech and blockchain technology.
5.3. Implications for Academicians
Integrating fintech and blockchain technologies into business and financial models presents numerous research opportunities. To fully understand their impact, researchers should develop new theoretical frameworks, employ interdisciplinary methodologies, conduct empirical investigations, and focus on practical implications. This will enable businesses, policymakers, and stakeholders to effectively utilize fintech and blockchain to achieve corporate, financial, and sustainability objectives. Expansion of theoretical frameworks is crucial for understanding how emerging technologies affect finance, management, and sustainability. Interdisciplinary studies are recommended, as fintech and blockchain technologies cross various disciplines (Almaqtari 2024a; Katsamakas 2024; Ren et al. 2023). Empirical research is necessary to understand the real-world uses and repercussions of fintech and blockchain technologies, such as their impact on internal control, budgeting and planning, and costing. Case studies and best practices can help firms understand how to integrate and use fintech and blockchain technologies effectively. Regulatory and policy analysis is essential for understanding the regulatory implications of fintech and blockchain technology. Researchers should examine several accounting aspects, including financial reporting, digital asset valuation, financial planning, and taxation issues—some financial reporting issues such as revenue recognition and smart contracts. In the same context, some governance issues, such as transparency, compliance, stakeholder engagement, board oversight, internal control, and auditing related to fintech and blockchain, can be investigated by future studies. Finally, integrating traditional accounting and control systems with blockchain, fintech, and AI tools is a promising research area that academic research should explore.
Future research should focus on the Central Bank of Oman’s fintech sandbox, assessing its efficacy in meeting innovation with regulatory control. Comparative case studies across public and private sector banks can reveal differences in adoption levels, governance maturity, and strategic alignment effects. Further, integrated technology models combining AI, blockchain, and fintech in banking activities are also important. Scholars can research the interdependencies among these technologies, their cumulative impact on performance, and challenges that hinder their integration in the Omani financial system. fintech is crucial for extending access to financial services, and studies should explore its social impact and contribution to digital financial inclusion, particularly for disadvantaged groups and SMEs in Oman. Analyzing cybersecurity threats of adopting digital finance and blockchain platforms is vital, and follow-up studies will assess the level and type of threats and the ability of existing cybersecurity frameworks to deter them. As banks and financial institutions move towards greater technological convergence, studies measuring organizational fitness and digital readiness, particularly for AI solutions, can obtain data on structural and cultural adjustments necessary for the adoption of AI solutions. These avenues will enhance understanding of how emerging technology intersects with policy, governance, and sustainability in the evolving financial climate of Oman.
6. Conclusions and Opportunities for Future Research
This study assessed the role of IT governance, fintech, and blockchain technologies in achieving better sustainability practices and mitigating the organizational risks in business organizations. More specifically, the study explored the role of strategic alignment and steering committees as operational dimensions of effective IT governance in adopting fintech and blockchain and how integrating these technologies can affect sustainability performance and mitigate organizational risks. The study utilized a questionnaire survey collected from professionals working in some Omani commercial, industrial, and service companies, including banks. Non-probability sampling was used to collect the data with the use of convenience and snowball sampling. The data were collected through Google Forms, which automatically received responses and organized them in electronic databases. SPSS and SmartPLS software tools were utilized to estimate quantitative data analysis and structural model results.
The findings showed that the direct impact of IT governance, represented by steering committees and strategic alignment, does not have a statistically significant influence on sustainability performance. Notably, the findings showed that there is an integrated impact of the steering committees and strategic alignment on sustainability performance. This implies that a specific dimension of IT governance has no influence on sustainability performance. Instead, it is influenced by its governance’s holistic and integrated effect, for example, policies, steering committees, and strategic alignment. The research further showed that IT governance has a significant and positive effect on the adoption of fintech technology. However, IT governance does not significantly affect the adoption of blockchain technologies. Nonetheless, the effect of IT governance on the adoption of blockchain technologies was positive. Finally, the research shows that both fintech and blockchain technologies insignificantly influence sustainability performance.
The study provides a distinctive approach on how fintech, blockchain, and IT governance affect sustainability performance and risk mitigation for organizations. It bridges a current research gap in the literature by investigating their integrated role in developing sustainable performance. It is based on an emerging economy and hence is more reflective of the remaining nations in the region that have a similar culture, economy, and traditional values. The study provides a sound conceptual framework for studying the synergies and combined impact of these technologies on sustainability performance and risk avoidance within organizations, reflecting on the absence of understanding about their synergies. This integrated effect of IT governance, fintech, and blockchain is not only a technological innovation but also a strategy of necessity for avoiding risks. The leverage of this combination decides if technology becomes a shield or a generator of new vulnerabilities. Thus, institutions must tackle this integration as a key component of their risk management and sustainability strategies so that all the pillars of technology function optimally individually as well as collectively under one governance umbrella. The study is situated within the socioeconomic context of Oman and in accordance with the Oman Vision 2040, which is aligned with sustainable values, economic diversification, and technological creativity. The study also contributes to the development of scientific theory regarding IT governance, financial technology, and sustainability by constructing a new theoretical model and conducting empirical analysis. The research methodology involves integrated research design, novel measurement instruments, and multidimensional analysis.
The study examines the influence of blockchain, IT governance, and fintech on Oman’s emerging economy’s sustainability and risk mitigation. It emphasizes the importance of this integration for strategic risk mitigation, highlighting the need for organizations to integrate these technologies into their risk and sustainability strategies, ensuring cohesive operation under a shared governance framework. However, it has limitations, such as being limited to a specific context and focusing on a limited number of technologies. Further, due to limitations related to the study design and the maximum number of questions that could be asked, the study focused on analyzing the impact of a limited number of technologies related to the research issue. There may be other technologies with significant implications that were not covered in this study, which may affect the comprehensiveness of the results. Nevertheless, more studies could employ various methods, for example, interviews, focus groups, and case studies, which can offer deeper explanations and comprehensive interpretations. The research also relies on data from a specific period and may not consider future changes in the relationship between these technologies and sustainability. The participants’ personal views do not necessarily represent the views of other professionals in the same organization. Policymakers in Oman should create a comprehensive regulatory framework to support fintech and blockchain technologies, ensuring innovation while maintaining stability and security. The integration of various emerging technologies, including big data, AI, blockchain and fintech incorporates a collection of innovative techniques that can be addressed, and the implications for sustainability empirically in different industries and contexts in future studies. Furthermore, developing case studies on how blockchain-based supply chain models could reduce carbon footprints, prevent fraud, and support sustainability across various industries. Thus, there is a need to enlarge the diversity of the data collection and use more technologies that may add to the coverage of the result. Alternatively, future research could address the technological infrastructure, organizational culture, access to resources, and institutional support as moderating or mediator variables. As this study highlighted, companies and institutions have different aspects of the technological infrastructure with different characteristics of the companies; thus, the technological infrastructure or institutional support could be a valuable opportunity for future research. In addition to examining and investigating these variables, it could offer a better and dynamic understanding and explanation of how these technologies can be integrated to have a clear and positive impact on sustainability efforts.
Author Contributions
Conceptualization, F.A.A., A.T.Y., N.A.-M., N.H.S.F. and A.-M.Y.Y.A.-A.; methodology, F.A.A., A.T.Y. and N.H.S.F.; software, F.A.A.; validation, F.A.A., A.T.Y. and N.H.S.F.; formal analysis, F.A.A., A.T.Y. and N.H.S.F.; investigation, F.A.A., A.T.Y., N.H.S.F., and N.A.-M.; resources, F.A.A., A.T.Y., N.A.-M., N.H.S.F. and A.-M.Y.Y.A.-A.; data curation, F.A.A., N.A.-M. and A.-M.Y.Y.A.-A.; writing—original draft preparation, F.A.A., A.T.Y., N.A.-M., N.H.S.F. and A.-M.Y.Y.A.-A.; methodology, F.A.A., A.T.Y. and N.H.S.F.; writing—review and editing, F.A.A., A.T.Y., N.A.-M., N.H.S.F. and A.-M.Y.Y.A.-A.; methodology, F.A.A., A.T.Y. and N.H.S.F.; visualization, F.A.A., A.T.Y., N.A.-M., and N.H.S.F.; supervision, F.A.A., A.T.Y., N.A.-M. and N.H.S.F.; project administration, F.A.A. and N.H.S.F.; funding acquisition, F.A.A. and N.H.S.F. All authors have read and agreed to the published version of the manuscript.
Funding
The authors extend their appreciation to the Arab Open University for funding this work through AOU research fund No. (AOUKSA-524008). The authors also extend their appreciation to the Research, Innovation and Technology Transfer Centre, Academic Affairs and Research Office, A’Sharqiyah University, for supporting the publication of this work.
Data Availability Statement
The data that support the findings of this study are available on request from the corresponding author. The data are not publicly available due to privacy and ethical restrictions.
Conflicts of Interest
The authors declare no conflict of interest.
References
- Akter, Nazma, Abu Bakkar Siddik, and Md. Saheb Ali Mondal. 2017. Sustainability Reporting on Green Financing: A Study of Listed Private commercial banks in Bangladesh. Sustainability Journal of Business and Technology 12: 14–27. [Google Scholar]
- Ali, Syaiful, and Peter Green. 2012. Effective information technology (IT) governance mechanisms: An IT outsourcing perspective. Information Systems Frontiers 14: 179–93. [Google Scholar] [CrossRef]
- Ali, Syaiful, Peter Green, and Alastair Robb. 2015. Information technology investment governance: What is it and does it matter? International Journal of Accounting Information Systems 18: 1–25. [Google Scholar] [CrossRef]
- Almaqtari, Faozi A. 2024a. The moderating role of IT governance on the relationship between FinTech and sustainability performance. Journal of Open Innovation: Technology, Market, and Complexity 10: 100267. [Google Scholar] [CrossRef]
- Almaqtari, Faozi A. 2024b. The Role of IT Governance in the Integration of AI in Accounting and Auditing Operations. Economies 12: 199. [Google Scholar] [CrossRef]
- Almaqtari, Faozi A., Najib H. S. Farhan, Ali T. Yahya, Borhan Omar Ahmad Al-Dalaien, and Mohd Shamim. 2022. The mediating effect of IT governance between corporate governance mechanisms, business continuity, and transparency & disclosure: An empirical study of COVID-19 Pandemic in Jordan. Information Security Journal: A Global Perspective 32: 39–57. [Google Scholar] [CrossRef]
- Almaqtari, Faozi A., Sheena Rehman, Sadichha Nigam, and Mohsin Khan. 2025. The Impact of Board Structure, IT Governance, and Fintech on Green Finance and Sustainability: An Integrated Model. Strategic Change 34: 337–57. [Google Scholar] [CrossRef]
- Alreemy, Zyad, Victor Chang, Robert Walters, and Gary Wills. 2016. Critical success factors (CSFs) for information technology governance (ITG). International Journal of Information Management 36: 907–16. [Google Scholar] [CrossRef]
- Al-Sartawi, Abdalmuttaleb M. A. Musleh. 2020. Information technology governance and cybersecurity at the board level. International Journal of Critical Infrastructures 16: 150. [Google Scholar] [CrossRef]
- Al Shanti, Ayman Mohammad, and Mohammad Salim Elessa. 2023. The impact of digital transformation towards blockchain technology application in banks to improve accounting information quality and corporate governance effectiveness. Cogent Economics & Finance 11: 2161773. [Google Scholar] [CrossRef]
- Ang, Lyndon, Robert Clark, Bronwyn Loong, and Anders Holmberg. 2025. An empirical comparison of methods to produce business statistics using non-probability data. Journal of Official Statistics 41: 3–34. [Google Scholar] [CrossRef]
- Anshari, Muhammad, Mohammad Nabil Almunawar, Masairol Masri, Mahani Hamdan, Mia Fithriyah, and Annisa Fitri. 2021. Digital Wallet in Supporting Green FinTech Sustainability. Paper presented at Third International Sustainability and Resilience Conference: Climate Change, Virtual Conference, November 15–17. [Google Scholar]
- Arner, Douglas W., Ross P. Buckley, Dirk A. Zetzsche, and Robin Veidt. 2020. Sustainability, FinTech and Financial Inclusion. European Business Organization Law Review (EBOR) 21: 7–35. [Google Scholar] [CrossRef]
- Atayah, Osama F., Khakan Najaf, Hakim Ali, and Hazem Marashdeh. 2023. Sustainability, market performance and FinTech firms. Meditari Accountancy Research 32: 317–45. [Google Scholar] [CrossRef]
- Avotra, Ny, Andrianarivo Andriandafiarisoa Ralison, Ye Chengang, Tsimisaraka Raymondo Sandra Marcelline, Ali Asad, and Yang Yingfei. 2021. Examining the Impact of E-Government on Corporate Social Responsibility Performance: The Mediating Effect of Mandatory Corporate Social Responsibility Policy, Corruption, and Information and Communication Technologies Development During the COVID era. Frontiers in Psychology 12: 737100. [Google Scholar] [CrossRef]
- Ayan, Büşra, Elif Güner, and Semen Son-Turan. 2022. Blockchain Technology and Sustainability in Supply Chains and a Closer Look at Different Industries: A Mixed Method Approach. Logistics 6: 85. [Google Scholar] [CrossRef]
- Aysan, Ahmet Faruk, and Fadoua Bergigui. 2021. Sustainability, Trust and Blockchain Applications: Best Practices and Fintech Prospects. Social Science Research Network. [Google Scholar] [CrossRef]
- Azarenkova, Galyna, Iryna Shkodina, Borys Samorodov, Maksym Babenko, and Iryna Onishchenko. 2018. The influence of financial technologies on the global financial system stability. Investment Management and Financial Innovations 15: 229–38. [Google Scholar] [CrossRef]
- Bai, Chunguang, and Joseph Sarkis. 2020. A supply chain transparency and sustainability technology appraisal model for blockchain technology. International Journal of Production Research 58: 2142–62. [Google Scholar] [CrossRef]
- Bai, Chunguang, James Cordeiro, and Joseph Sarkis. 2020. Blockchain technology: Business, strategy, the environment, and sustainability. Business Strategy and the Environment 29: 321–22. [Google Scholar] [CrossRef]
- Balcerzak, Adam P., Elvira Nica, Elżbieta Rogalska, Miloš Poliak, Tomáš Klieštik, and Oana-Matilda Sabie. 2022. Blockchain Technology and Smart Contracts in Decentralized Governance Systems. Administrative Sciences 12: 96. [Google Scholar] [CrossRef]
- Baltes, Sebastian, and Paul Ralph. 2022. Sampling in software engineering research: A critical review and guidelines. Empirical Software Engineering 27: 94. [Google Scholar] [CrossRef]
- Battisti, Enrico, Niccolò Nirino, and Michael Christofi. 2023. Guest editorial: Financial innovation (FinTech) and sustainability: New tools for sustainable achievements. Qualitative Research in Financial Markets 15: 553–56. [Google Scholar] [CrossRef]
- Bello, Gabriel, and Alfredo J. Perez. 2019. Adapting Financial Technology Standards to Blockchain Platforms. Paper presented at ACMSE 2019—Proceedings of the 2019 ACM Southeast Conference, Kennesaw, GA, USA, April 18–20; pp. 109–16. [Google Scholar] [CrossRef]
- Callsen, Georg, Vincent Guillaumin, Sebastian Utermarck, Rupert Varrall, and Oguzhan Altun. 2021. FinTech and Sustainable Bond Markets. Available online: https://www.semanticscholar.org/paper/f8217c2943846c486ac7a2da3c54899b394c2ad1 (accessed on 21 January 2025).
- Castelo-Branco, Isabel, Tiago Oliveira, Pedro Simões-Coelho, Jorge Portugal, and Irina Filipe. 2022. Measuring the fourth industrial revolution through the Industry 4.0 lens: The relevance of resources, capabilities and the value chain. Computers in Industry 138: 103639. [Google Scholar] [CrossRef]
- Cho, Oh Hyun. 2024. Analysis of the Impact of Artificial Intelligence Applications on the Development of Accounting Industry. Nanotechnology Perceptions 20: 74–83. [Google Scholar] [CrossRef]
- Dawson, Gregory S., James S. Denford, Clay K. Williams, David Preston, and Kevin C. Desouza. 2016. An Examination of Effective IT Governance in the Public Sector Using the Legal View of Agency Theory. Journal of Management Information Systems 33: 1180–208. [Google Scholar] [CrossRef]
- De Filippi, Primavera, and Xavier Lavayssière. 2020. Blockchain Technology: Toward a DecentralizedGovernance of Digital Platforms? In The Great Awakening: New Modes of Life amidst Capitalist Ruins. Santa Barbara: Punctum Book, pp. 185–222. [Google Scholar]
- de Haes, Steven, and Wim van Grembergen. 2009. An Exploratory Study into IT Governance Implementations and its Impact on Business/IT Alignment. Information Systems Management 26: 123–37. [Google Scholar] [CrossRef]
- Deng, Xiang, Zhi Huang, and Xiang Cheng. 2019. FinTech and Sustainable Development: Evidence from China Based on P2P Data. Sustainability 11: 6434. [Google Scholar] [CrossRef]
- Di Vaio, Assunta, Rosa Palladino, Rohail Hassan, and Octavio Escobar. 2020. Artificial intelligence and business models in the sustainable development goals perspective: A systematic literature review. Journal of Business Research 121: 283–314. [Google Scholar] [CrossRef]
- Downes, Lauren, and Chris Reed. 2020. Distributed Ledger Technology for Governance of Sustainability Transparency in the Global Energy Value Chain. Global Energy Law and Sustainability 1: 55–100. [Google Scholar] [CrossRef]
- Elazhary, Moustafa, Aleš Popovič, Paulo Henrique de Souza Bermejo, and Tiago Oliveira. 2022. How Information Technology Governance Influences Organizational Agility: The Role of Market Turbulence. Information Systems Management 40: 148–68. [Google Scholar] [CrossRef]
- El Khatib, Mounir, Asma Al Mulla, and Wadha Al Ketbi. 2022. The Role of Blockchain in E-Governance and Decision-Making in Project and Program Management. Advances in Internet of Things 12: 88–109. [Google Scholar] [CrossRef]
- Erasmus, Wikus, and Carl Marnewick. 2021. An IT governance framework for IS portfolio management. International Journal of Managing Projects in Business 14: 721–42. [Google Scholar] [CrossRef]
- Esmaeilian, Behzad, Joe Sarkis, Kemper Lewis, and Sara Behdad. 2020. Blockchain for the future of sustainable supply chain management in Industry 4.0. Resources, Conservation and Recycling 163: 105064. [Google Scholar] [CrossRef]
- Ferguson, Colin, Peter Green, Ravi Vaswani, and Gang (Henry) Wu. 2013. Determinants of Effective Information Technology Governance. International Journal of Auditing 17: 75–99. [Google Scholar] [CrossRef]
- Franks, Patricia C. 2020. Implications of blockchain distributed ledger technology for records management and information governance programs. Records Management Journal 30: 287–99. [Google Scholar] [CrossRef]
- Giang, Nguyen Phu, and Hoang Thi Tam. 2023. Impacts of Blockchain on Accounting in the Business. Sage Open 13: 1–13. [Google Scholar] [CrossRef]
- Gopal, Prc, Punitha Kadari, Jitesh J. Thakkar, and Bimal Kumar Mawandiya. 2022. Key performance factors for integration of Industry 4.0 and sustainable supply chains: A perspective of Indian manufacturing industry. Journal of Science and Technology Policy Management 15: 93–121. [Google Scholar] [CrossRef]
- Grybauskas, Andrius, Alessandro Stefanini, and Morteza Ghobakhloo. 2022. Social sustainability in the age of digitalization: A systematic literature Review on the social implications of industry 4.0. Technology in Society 70: 101997. [Google Scholar] [CrossRef]
- Huang, Rui, Robert W. Zmud, and R. Leon Price. 2010. Influencing the effectiveness of IT governance practices through steering committees and communication policies. European Journal of Information Systems 19: 288–302. [Google Scholar] [CrossRef]
- Joshi, Anant, Laury Bollen, Harold Hassink, Steven De Haes, and Wim Van Grembergen. 2018. Explaining IT governance disclosure through the constructs of IT governance maturity and IT strategic role. Information & Management 55: 368–80. [Google Scholar] [CrossRef]
- Kamble, Sachin S., Angappa Gunasekaran, and Shradha A. Gawankar. 2018. Sustainable Industry 4.0 framework: A systematic literature review identifying the current trends and future perspectives. Process Safety and Environmental Protection 117: 408–25. [Google Scholar] [CrossRef]
- Kandpal, Vinay, Deep Chandra, Narendra N. Dalei, and Jatinder Handoo. 2023. Expanding Financial Inclusion Through Fintech and E-Governance. Cham: Springer, pp. 103–29. [Google Scholar] [CrossRef]
- Karake, Zeinab A. 1995. The management of information technology, governance, and managerial characteristics. Information Systems Journal 5: 271–84. [Google Scholar] [CrossRef]
- Katsamakas, Evangelos. 2024. From Digital to AI Transformation for Sustainability. Sustainability 16: 3293. [Google Scholar] [CrossRef]
- Kendall, Carl, Ligia R. F. S. Kerr, Rogerio C. Gondim, Guilherme L. Werneck, Raimunda Hermelinda Maia Macena, Marta Kerr Pontes, Lisa G. Johnston, Keith Sabin, and Willi McFarland. 2008. An Empirical Comparison of Respondent-driven Sampling, Time Location Sampling, and Snowball Sampling for Behavioral Surveillance in Men Who Have Sex with Men, Fortaleza, Brazil. AIDS and Behavior 12: 97–104. [Google Scholar] [CrossRef] [PubMed]
- Khalil, Sabine, and Maksim Belitski. 2020. Dynamic capabilities for firm performance under the information technology governance framework. European Business Review 32: 129–57. [Google Scholar] [CrossRef]
- Khamees, Basheer Ahmad. 2023. Information Technology Governance and Bank Performance: A Situational Approach. International Journal of Financial Studies 11: 44. [Google Scholar] [CrossRef]
- Kouhizadeh, Mahtab, Sara Saberi, and Joseph Sarkis. 2021. Blockchain technology and the sustainable supply chain: Theoretically exploring adoption barriers. International Journal of Production Economics 231: 107831. [Google Scholar] [CrossRef]
- Kshetri, Nir. 2021. Blockchain and sustainable supply chain management in developing countries. International Journal of Information Management 60: 102376. [Google Scholar] [CrossRef]
- Le, Minh T. 2021. Examining factors that boost intention and loyalty to use Fintech post-COVID-19 lockdown as a new normal behavior. Heliyon 7: e07821. [Google Scholar] [CrossRef]
- Leng, Jiewu, Guolei Ruan, Pingyu Jiang, Kailin Xu, Qiang Liu, Xueliang Zhou, and Chao Liu. 2020. Blockchain-empowered sustainable manufacturing and product lifecycle management in industry 4.0: A survey. Renewable and Sustainable Energy Reviews 132: 110112. [Google Scholar] [CrossRef]
- Liu, Yue, Qinghua Lu, Guangsheng Yu, Hye-Young Paik, and Liming Zhu. 2022. Defining blockchain governance principles: A comprehensive framework. Information Systems 109: 102090. [Google Scholar] [CrossRef]
- Lopes de Sousa Jabbour, Ana Beatriz, Charbel Jose Chiappetta Jabbour, Moacir Godinho Filho, and David Roubaud. 2018. Industry 4.0 and the circular economy: A proposed research agenda and original roadmap for sustainable operations. Annals of Operations Research 270: 273–86. [Google Scholar] [CrossRef]
- Lunardi, Guilherme Lerch, and António Carlos Gastaud Maçada. 2009. The Financial Impact of IT Governance Mechanisms Adoption: An Empirical Analysis with Brazilian Firms. Paper presented at the 42nd Hawaii International Conference on System Sciences, Big Island, HI, USA, January 5–9; pp. 1–10. [Google Scholar]
- Lunardi, Guilherme Lerch, Antonio Carlos G. Macada, and Joao Luiz Becker. 2014. IT Governance Effectiveness and Its Antecedents: An Empirical Examination in Brazilian Firms. Paper presented at Annual Hawaii International Conference on System Sciences, Big Island, HI, USA, January 5–8; pp. 4376–85. [Google Scholar] [CrossRef]
- Macchiavello, Eugenia, and Michele Siri. 2022. Sustainable Finance and Fintech: Can Technology Contribute to Achieving Environmental Goals? A Preliminary Assessment of ‘Green Fintech’ and ‘Sustainable Digital Finance’. European Company and Financial Law Review 19: 128–74. [Google Scholar] [CrossRef]
- Meiryani, Monika Sujanto, Asl Lindawati, Arif Zulkarnain, and Suryadiputra Liawatimena. 2021. Auditor’s Perception on Technology Transformation: Blockchain and CAATs on Audit Quality in Indonesia. International Journal of Advanced Computer Science and Applications 12: 526–33. [Google Scholar] [CrossRef]
- Milian, Eduardo Z., Mauro de M. Spinola, and Marly M. de Carvalho. 2019. Fintechs: A literature review and research agenda. Electronic Commerce Research and Applications 34: 100833. [Google Scholar] [CrossRef]
- Mishra, Lokanath, and Vaibhav Kaushik. 2023. Application of blockchain in dealing with sustainability issues and challenges of financial sector. Journal of Sustainable Finance & Investment 13: 1318–33. [Google Scholar] [CrossRef]
- Moro-Visconti, Roberto, Salvador Cruz Rambaud, and Joaquín López Pascual. 2023. Artificial intelligence-driven scalability and its impact on the sustainability and valuation of traditional firms. Humanities and Social Sciences Communications 10: 795. [Google Scholar] [CrossRef]
- Mutamimah, and Robiyanto Robiyanto. 2021. E-integrated corporate governance model at the peer to peer lending fintech corporation for sustainability performance. Kasetsart Journal of Social Sciences 42: 239–44. [Google Scholar] [CrossRef]
- Oliveira, Thays A., Miquel Oliver, and Helena Ramalhinho. 2020. Challenges for Connecting Citizens and Smart Cities: ICT, E-Governance and Blockchain. Sustainability 12: 2926. [Google Scholar] [CrossRef]
- Özcan, Ece Çevik, and Bulent Akkaya. 2020. The Effect of Industry 4.0 on Accounting in Terms of Business Management. In Agile Business Leadership Methods for Industry 4.0. Leeds: Emerald Publishing Limited, pp. 139–54. [Google Scholar] [CrossRef]
- Parmentola, Adele, Antonella Petrillo, Ilaria Tutore, and Fabio De Felice. 2022. Is blockchain able to enhance environmental sustainability? A systematic review and research agenda from the perspective of Sustainable Development Goals (SDGs). Business Strategy and the Environment 31: 194–217. [Google Scholar] [CrossRef]
- Rais, M., G. Napoleon, and Noerlina. 2023. Systematic literature review of Fintech: Implementation to create sustainability in enterprise of developing countries. AIP Conference Proceedings 2776: 100012. [Google Scholar] [CrossRef]
- Rambaud, Salvador Cruz, and Ariana Expósito Gázquez. 2022. A RegTech approach to Fintech sustainability: The case of Spain. European Journal of Risk Regulation 13: 333–49. [Google Scholar] [CrossRef]
- Raza, Syed Ali, Amna Umer, Muhammad Asif Qureshi, and Abdul Samad Dahri. 2020. Internet banking service quality, e-customer satisfaction and loyalty: The modified e-SERVQUAL model. The TQM Journal 32: 1443–66. [Google Scholar] [CrossRef]
- Ren, Yi-Shuai, Chao-Qun Ma, Xun-Qi Chen, Yu-Tian Lei, and Yi-Ran Wang. 2023. Sustainable finance and blockchain: A systematic review and research agenda. Research in International Business and Finance 64: 101871. [Google Scholar] [CrossRef]
- Sabbaghi, Asghar, and Gopal Vaidyanathan. 2012. Green Information Technology and Sustainability: A Conceptual Taxonomy. Issues in Information Systems 13: 26–32. [Google Scholar] [CrossRef]
- Sahoo, Poonam, Pavan Kumar Saraf, and Rashmi Uchil. 2022a. Identification of critical success factors for leveraging Industry 4.0 technology and research agenda: A systematic literature review using PRISMA protocol. Asia-Pacific Journal of Business Administration 16: 457–81. [Google Scholar] [CrossRef]
- Sahoo, Saumyaranjan, Satish Kumar, Uthayasankar Sivarajah, Weng Marc Lim, J. Christopher Westland, and Ashwani Kumar. 2022b. Blockchain for sustainable supply chain management: Trends and ways forward. Electronic Commerce Research 24: 1563–618. [Google Scholar] [CrossRef]
- Samagaio, António, and Tiago Andrade Diogo. 2022. Effect of Computer Assisted Audit Tools on Corporate Sustainability. Sustainability 14: 705. [Google Scholar] [CrossRef]
- Santos, Leonel Cerqueira, and Carlos Denner dos Santos. 2017. A study on the impact of non-operational mechanisms on the effectiveness of public information technology governance. Revista de Administração 52: 256–67. [Google Scholar] [CrossRef]
- Schinckus, Christophe. 2020. The good, the bad and the ugly: An overview of the sustainability of blockchain technology. Energy Research & Social Science 69: 101614. [Google Scholar] [CrossRef]
- Shan, Shaonan, Xia Duan, Ying Zhang, Ting Ting Zhang, and Hui Li. 2021. Research on Collaborative Governance of Smart Government Based on Blockchain Technology: An Evolutionary Approach. Discrete Dynamics in Nature and Society 2021: 1–23. [Google Scholar] [CrossRef]
- Siddik, Abu Bakkar, Li Yong, and Nafizur Rahman. 2023. The role of Fintech in circular economy practices to improve sustainability performance: A two-staged SEM-ANN approach. Environmental Science and Pollution Research 30: 107465–86. [Google Scholar] [CrossRef] [PubMed]
- Singh, Harman Preet, and Hilal Nafil Alhulail. 2023. Information Technology Governance and Corporate Boards’ Relationship with Companies’ Performance and Earnings Management: A Longitudinal Approach. Sustainability 15: 6492. [Google Scholar] [CrossRef]
- Sirisomboonsuk, Pinyarat, Vicky Ching Gu, Ray Qing Cao, and James R. Burns. 2018. Relationships between project governance and information technology governance and their impact on project performance. International Journal of Project Management 36: 287–300. [Google Scholar] [CrossRef]
- Tiwana, Amrit, Benn Konsynski, and N. Venkatraman. 2013. Special Issue: Information Technology and Organizational Governance: The IT Governance Cube. Journal of Management Information Systems 30: 7–12. [Google Scholar] [CrossRef]
- Tiwari, Kamlesh, and Mohammad Shadab Khan. 2020. Sustainability accounting and reporting in the industry 4.0. Journal of Cleaner Production 258: 120783. [Google Scholar] [CrossRef]
- Tsai, Wen-Hsien, Yu-Wei Chou, Jun-Der Leu, Der Chao Chen, and Tsen-Shu Tsaur. 2015. Investigation of the mediating effects of IT governance-value delivery on service quality and ERP performance. Enterprise Information Systems 9: 139–60. [Google Scholar] [CrossRef]
- Tseng, Cheng-Te, and Shari S. C. Shang. 2021. Exploring the Sustainability of the Intermediary Role in Blockchain. Sustainability 13: 1936. [Google Scholar] [CrossRef]
- Tsolakis, Naoum, Roman Schumacher, Manoj Dora, and Mukesh Kumar. 2023. Artificial intelligence and blockchain implementation in supply chains: A pathway to sustainability and data monetisation? Annals of Operations Research 327: 157–210. [Google Scholar] [CrossRef]
- Turel, Ofir, Peng Liu, and Chris Bart. 2017. Board-Level Information Technology Governance Effects on Organizational Performance: The Roles of Strategic Alignment and Authoritarian Governance Style. Information Systems Management 34: 117–36. [Google Scholar] [CrossRef]
- Udeagha, Maxwell Chukwudi, and Edwin Muchapondwa. 2023. Green finance, fintech, and environmental sustainability: Fresh policy insights from the BRICS nations. International Journal of Sustainable Development and World Ecology 30: 633–49. [Google Scholar] [CrossRef]
- Udeagha, Maxwell Chukwudi, and Nicholas Ngepah. 2023. The drivers of environmental sustainability in BRICS economies: Do green finance and fintech matter? World Development Sustainability 3: 100096. [Google Scholar] [CrossRef]
- Valerio, Melissa A., Natalia Rodriguez, Paula Winkler, Jaime Lopez, Meagen Dennison, Yuanyuan Liang, and Barbara J. Turner. 2016. Comparing two sampling methods to engage hard-to-reach communities in research priority setting. BMC Medical Research Methodology 16: 146. [Google Scholar] [CrossRef] [PubMed]
- Vejseli, Shkëlqim, Dardan Proba, Alexander Rossmann, and Jens Reinhard. 2018. The agile strategies in IT governance: Towards a framework of agile IT governance in the banking industry. Paper presented at the Twenty-Sixth European Conference on Information Systems (ECIS2018), Portsmouth, UK, June 23–28; pp. 1–17. [Google Scholar]
- Venkatesh, V. G., Kai Kang, Bill Wang, Ray Y. Zhong, and Abraham Zhang. 2020. System architecture for blockchain based transparency of supply chain social sustainability. Robotics and Computer-Integrated Manufacturing 63: 101896. [Google Scholar] [CrossRef]
- Vergara, Cristina Chueca, and Luis Ferruz Agudo. 2021. Fintech and Sustainability: Do They Affect Each Other? Sustainability 13: 7012. [Google Scholar] [CrossRef]
- Vugec, Danijel S., Maja Spremić, and Milija P. Bach. 2014. IT Governance Adoption in Banking and Insurance Sector: Longitudinal Case Study of Cobit. International Journal for Quality Research 11: 691–716. [Google Scholar]
- Wahab, Iis Hamsir Ayub, and Assaf Arief. 2015. An integrative framework of COBIT and TOGAF for designing IT governance in local government. Paper presented at 2nd International Conference on Information Technology, Computer, and Electrical Engineering (ICITACEE), Semarang, Indonesia, October 16–18; pp. 36–40. [Google Scholar] [CrossRef]
- Wang, Fanlin, Jianing Lv, and Xiaoyang Zhao. 2022. How do information strategy and information technology governance influence firm performance? Frontiers in Psychology 13: 1023697. [Google Scholar] [CrossRef]
- Wang, Jing. 2021. “The Party Must Strengthen Its Leadership in Finance!”: Digital Technologies and Financial Governance in China’s Fintech Development. The China Quarterly 247: 773–92. [Google Scholar] [CrossRef]
- Wang, Jing. 2022. Performative innovation: Data governance in China’s fintech industries. Big Data & Society 9. [Google Scholar] [CrossRef]
- Wiedenhöft, Guilherme C., Edimara M. Luciano, and Gabriela V. Pereira. 2020. Information Technology Governance Institutionalization and the Behavior of Individuals in the Context of Public Organizations. Information Systems Frontiers 22: 1487–504. [Google Scholar] [CrossRef]
- Wilkin, Carla L., Paul K. Couchman, Amrik Sohal, and Ambika Zutshi. 2016. Exploring differences between smaller and large organizations’ corporate governance of information technology. International Journal of Accounting Information Systems 22: 6–25. [Google Scholar] [CrossRef]
- World Economic Forum. 2024. The Future of Global Fintech: Towards Resilient and Inclusive Growth. Geneve: World Economic Forum. [Google Scholar]
- Wu, Susie Ruqun, Gabriela Shirkey, Ilke Celik, Changliang Shao, and Jiquan Chen. 2022. A Review on the Adoption of AI, BC, and IoT in Sustainability Research. Sustainability 14: 7851. [Google Scholar] [CrossRef]
- Yoon, Sora. 2020. A Study on the Transformation of Accounting Based on New Technologies: Evidence from Korea. Sustainability 12: 8669. [Google Scholar] [CrossRef]
- Yusuf, Muhammad, Luqman Hakim, Joni Hendra, Karnawi Kamar, Wiwi Idawati, Eddy Winarso, Carmel Meiden, and Mochammad Fahlevi. 2023. Blockchain technology for corporate governance and IT governance: A financial perspectiv. International Journal of Data and Network Science 7: 927–32. [Google Scholar] [CrossRef]
- Zhang, Xin, Zhihui Wang, Xiaobing Zhong, Shouzhi Yang, and Abu Bakkar Siddik. 2022. Do Green Banking Activities Improve the Banks’ Environmental Performance? The Mediating Effect of Green Financing. Sustainability 14: 989. [Google Scholar] [CrossRef]
- Zhang, Yingying, Feng Xiong, Yi Xie, Xuan Fan, and Haifeng Gu. 2020. The Impact of Artificial Intelligence and Blockchain on the Accounting Profession. IEEE Access 8: 110461–77. [Google Scholar] [CrossRef]
- Zhang, Yufei, Jiayin Chen, Yi Han, Mengxi Qian, Xiaona Guo, Ruishan Chen, Di Xu, and Yi Chen. 2021. The contribution of Fintech to sustainable development in the digital age: Ant forest and land restoration in China. Land Use Policy 103: 105306. [Google Scholar] [CrossRef]
- Zheng, Guang-Wen, and Abu Bakkar Siddik. 2023. The effect of Fintech adoption on green finance and environmental performance of banking institutions during the COVID-19 pandemic: The role of green innovation. Environmental Science and Pollution Research 30: 25959–71. [Google Scholar] [CrossRef]
- Zheng, Guang-Wen, Abu Bakkar Siddik, Mohammad Masukujjaman, and Nazneen Fatema. 2021. Factors Affecting the Sustainability Performance of Financial Institutions in Bangladesh: The Role of Green Finance. Sustainability 13: 10165. [Google Scholar] [CrossRef]
- Zwitter, Andrej, and Jilles Hazenberg. 2020. Decentralized Network Governance: Blockchain Technology and the Future of Regulation. Frontiers in Blockchain 3: 12. [Google Scholar] [CrossRef]
Disclaimer/Publisher’s Note: The statements, opinions and data contained in all publications are solely those of the individual author(s) and contributor(s) and not of MDPI and/or the editor(s). MDPI and/or the editor(s) disclaim responsibility for any injury to people or property resulting from any ideas, methods, instructions or products referred to in the content. |
© 2025 by the authors. Licensee MDPI, Basel, Switzerland. This article is an open access article distributed under the terms and conditions of the Creative Commons Attribution (CC BY) license (https://creativecommons.org/licenses/by/4.0/).


