Abstract
Regenerative braking technology is a viable solution for mitigating the energy consumption of electric vehicles. Constructing a distribution strategy for regenerative braking force will directly affect the energy saving efficiency of electric vehicles, which is a technical bottleneck of battery-powered electric vehicles. The distribution strategy of the front- and rear-axle braking forces of electric vehicles that possess integrated front-wheel-drive arrangements is established based on the Economic Commission of Europe (ECE) regulations, which enables the clarification of the total braking force of the front axle. The regenerative braking torque model of the motor is adjusted to optimize the ratio of motor braking force to the whole front-axle braking force. The regenerative braking process of electric vehicles is influenced by many factors, such as driving speed and braking intensity, so regenerative braking presents characteristics of nonlinearity, time variability, delay, and incomplete models. By considering the impact of fuzzy controllers having better robustness, adaptability, and fault tolerance, a fuzzy control strategy is employed in this paper to accomplish the regenerative braking force distribution on the front axle. A regenerative braking model is created on the Simulink platform using the braking force distribution indicated above, and experiments are run under six specific operating conditions: New European Driving Cycle (NEDC), World Light-Duty Vehicle Test Cycle (WLTC), Federal Test Procedure 72 (FTP-72), Federal Test Procedure 75 (FTP-75), China Light-Duty Vehicle Test Cycle-Passenger (CLTC-P), and New York City Cycle (NYCC). The findings demonstrate that in six typical cycling road conditions, the energy saving efficiency of electric vehicles has greatly increased, reaching over 15%. The energy saving efficiency during the WLTC driving condition reaches 25%, and it rises to 30% under the FTP-72, FTP-75, and CLTC-P driving conditions. Furthermore, under the NYCC road conditions, the energy saving efficiency exceeded 40%. Therefore, our results verify the effectiveness of the regenerative braking control strategy proposed in this paper.
1. Introduction
Electric vehicles have steadily improved as a viable remedy to address the challenges of energy consumption and ecological pollution. However, the limited vehicle range has become an obstacle to the popularization of pure electric vehicles due to the slow development of battery energy storage in the electric vehicle industry [1,2]. Regenerative braking control in electric vehicles aims to recover more braking energy by reasonably distributing the regenerative braking force while ensuring braking safety. Therefore, the development of regenerative braking technology to efficiently recover electrical power from motor braking possesses a positive effect on improving the energy utilization and range of electric vehicles [3].
The methods for improving the energy recovery of regenerative braking in electric vehicles include many aspects, such as the structure of the power system, the working characteristics of the electric motor and battery, braking regulations, the distribution strategy of the braking force of the front and rear axles, and the distribution strategy of regenerative braking. The structure of regenerative braking systems can be divided into three categories according to the arrangement of driving motors: center-integrated motor type [4], wheel-side motor type [5], and in-wheel motor type [6]. The in-wheel motor adopts an electric connection, effectively reducing mechanical losses and thus producing high energy recovery efficiency. The energy storage devices for automobile regenerative braking can be divided into hydraulic energy storage devices [7], flywheel energy storage devices [8], and electric energy storage devices [9]. In hydraulic energy storage devices, when the vehicle brakes, hydraulic oil is pumped into the energy storage device to store hydraulic energy and provide braking torque. The flywheel regenerative braking system stores some of the braking energy in the high-speed rotating flywheel. The electric energy storage regenerative braking system uses batteries or supercapacitors to store braking energy. The braking torque distribution strategies for typical electric vehicle regenerative braking include parallel, optimal energy recovery rate, and ideal regenerative braking control strategies [10,11]. The parallel regenerative braking control strategy distributes the required total braking force in a fixed proportion, which is a function of vehicle speed or braking intensity. The optimal energy recovery strategy maximizes energy recovery based on sufficient braking torque to meet the braking safety distance and performance of new energy vehicles. The ideal regenerative braking control strategy refers to the distribution of braking force between the front and rear wheels according to the ideal front- and rear-wheel braking force distribution curve (I curve). The allocation strategies for regenerative braking include fuzzy control [12], optimal control [13], hierarchical control [14], sliding mode control [15], and neural network control [16]. Fuzzy control technology is based on fuzzy mathematics theory, which improves the controllability, adaptability, and rationality of control algorithms by simulating human approximate reasoning and comprehensive decision-making processes. The optimal control problem is to find the extreme value of the performance index function with the control function and motion state as variables under the constraints of the motion equation and allowable control range. Hierarchical control is the decomposition of an extensive system into several small systems, where a coordination level is added to optimize the entire extensive system when considering the connections between subsystems. The structure of sliding mode control is not fixed, and it can purposefully change continuously during the dynamic process based on the current state of the system, forcing the system to move according to the predetermined “sliding mode” state trajectory. Neural network control refers to the use of neural networks as a tool in control systems to model complex nonlinear objects that are difficult to describe accurately. Vodovozov et al. [17] reviewed the braking energy management in electric vehicles and provided a detailed description of the fuzzy logic and neural network control in the application of regenerative braking. Verma et al. [18] made a review on various topologies of electric vehicles based on energy sources.
In recent years, research on regenerative braking technology has been heating up. Li et al. [19] designed optimization distribution methods for fixed- and variable-proportion braking forces. A regenerative braking strategy with an optimized allocation algorithm that relies on braking strength was proposed by Jiang et al. [20]. The state of charge (SOC) value of the battery, in addition to the motor speed, were both carefully taken into account by Jiang et al. [21], who then distributed the braking force between the front and rear wheels. A more effective regenerative braking technique was created by Bian et al. [22] using the Global Positioning System (GPS) and inertial sensors. A regenerative braking control strategy was proposed by Liu [23] depending on a novel braking strength definition method and a dynamic allocation algorithm for front- and rear-axle braking forces. Qiu et al. [24] calculated the optimal braking torque for Anti-Lock Braking System (ABS) control of electric vehicles based on phase plane theory. They divided the required optimal braking torque into two parts, which were distributed by friction brakes and regenerative brakes. Zhang et al. [25] aimed to investigate the regenerative braking characteristics of four-wheel-drive electric vehicles by using the parallel distribution strategy. A dual-layer, multi-parameter regenerative braking control technique was put forward by Geng et al. [26], and it was shown to considerably increase the ability of vehicles to recover energy. A fuzzy control technique was developed by Ning et al. [27] with a 5.4% increase in the effective recovery rate of regenerative braking energy. Fuzzy optimization algorithms were utilized by Zhao et al. [28] to reduce battery usage by 1.22%. Chai et al. [29] used a particle swarm optimization (PSO) algorithm for optimizing multiple vital parameters in the regenerative braking strategy of front-drive pure electric vehicles.
In the classical control field, the accuracy of the dynamic mode of the control system is the most important factor affecting the quality of control. The more detailed the dynamic information of the system, the more precise the control that can be achieved. However, for complex systems, due to the large number of variables, it is often difficult to accurately describe the dynamics of the system. Fuzzy control is the application of fuzzy mathematics methods to control fuzzy problems that cannot be accurately modeled. Fuzzy control is a rule-based control. It directly adopts language-based control rules, starting from the control experience of on-site operators or the knowledge of relevant experts [30,31]. In the fuzzy design, there is no need to establish an accurate mathematical model of the controlled object, making the control mechanism and strategy easy to accept and understand, simple in design, and easy to apply [32,33]. In 1965, Zadeh founded the fuzzy set theory, and in 1973, he provided the definition and related theorems of fuzzy logic control [34]. In 1974, Mamdani first composed a fuzzy controller based on fuzzy control statements and applied it to the control of boilers and steam engines [35]. In recent years, fuzzy control has made significant progress in both theory and technology. Typical applications include washing machines, air conditioners, microwaves, vacuum cleaners, cameras, and camcorders in household electrical equipment [36,37,38]; water purification treatment, fermentation processes, chemical reaction kettles, and cement kilns in industrial control [39,40,41]; and subway parking, car driving, elevators, escalators, and machine arms [42,43,44]. The biggest advantage of fuzzy control is that it is based on a qualitative understanding of industrial processes, and it is relatively easy to establish language control rules [45]. Therefore, fuzzy control is very suitable for objects that it is difficult to obtain mathematical models for, objects that it is difficult to grasp the dynamic characteristics of, or objects that have significant structural changes.
Although pure electric vehicles have enormous advantages in energy conservation and environmental protection, the problem of insufficient driving range seriously restricts their rapid development and application. Regenerative braking energy recovery technology has made up for the problem of insufficient driving range to a certain extent. The braking control system of electric vehicles is very complex and nonlinear. If regenerative braking force and mechanical braking force are distributed according to a fixed value, the goal of highly efficient braking energy recovery may not be achieved. The regenerative braking process of electric vehicles is influenced by many factors, such as driving speed, battery state of charge (SOC), and braking strength. Therefore, when determining the distribution ratio of motor braking force and hydraulic braking force, these factors should also be taken into account. That is to say, it is necessary to maximize the recovery of regenerative braking energy based on the actual braking situation of the vehicle. The use of robust fuzzy control can simplify the control logic of such complex nonlinear systems. This is because fuzzy control has strong adaptability to environmental changes and can automatically correct the controller in random environments, enabling the control system to maintain good performance even in the event of changes or disturbances in the characteristics of the controlled object. The main contribution of this study is to maximize the involvement of the regenerative braking force in the braking process through the use of fuzzy control, thus recovering braking energy with higher efficiency.
This paper demonstrates a well-structured organization, commencing with a “Literature review” surrounding the control strategy for regenerative braking in electric vehicles that underscores its importance in reducing energy wastage and extending driving distance. In Section 2, we first detail the structure of the electric vehicle braking system and the energy recovery principle. This section provides a comprehensive understanding of energy conversion and six road working conditions. Proceeding further, Section 3 describes the two distribution processes of braking force. The first distribution is the distribution of front- and rear-axle braking force, taking into account the safe braking range of pure electric vehicles and the constraints on feedback braking factors. The second distribution is the redistribution of the braking force on the front axle. The required braking force on the front axle is jointly provided by the regenerative braking force of the motor and the hydraulic braking force. In order to recover as much braking energy as possible, the ratio of regenerative braking force to the braking force on the front axle should be as large as possible. Herein, the fuzzy control method is utilized for distributing the motor and hydraulic braking forces in terms of the front axle regenerative braking. With the objective of maximizing the involvement of the regenerative braking force in the braking process, the degree of membership and fuzzy rules of the fuzzy controller are determined. The energy saving efficiency of the regenerative braking is measured by using the R2022b version of the Simulink/MATLAB simulation software. Subsequently, Section 4 articulates the effectiveness of the regenerative braking control strategy designed in this article. By simulating and analyzing the designed braking force distribution strategy under six different cycle conditions, we verify that the regenerative braking control strategy proposed in this paper can significantly improve the efficiency of braking energy recovery, which has important practical significance and application value. Next, Section 5 reports a comparison of energy recovery efficiency with other scholars, emphasizing the significance of this study. Lastly, the conclusion is shown in Section 6.
2. Models and Problem Formulation
2.1. Design of Motor/Hydraulic Braking System
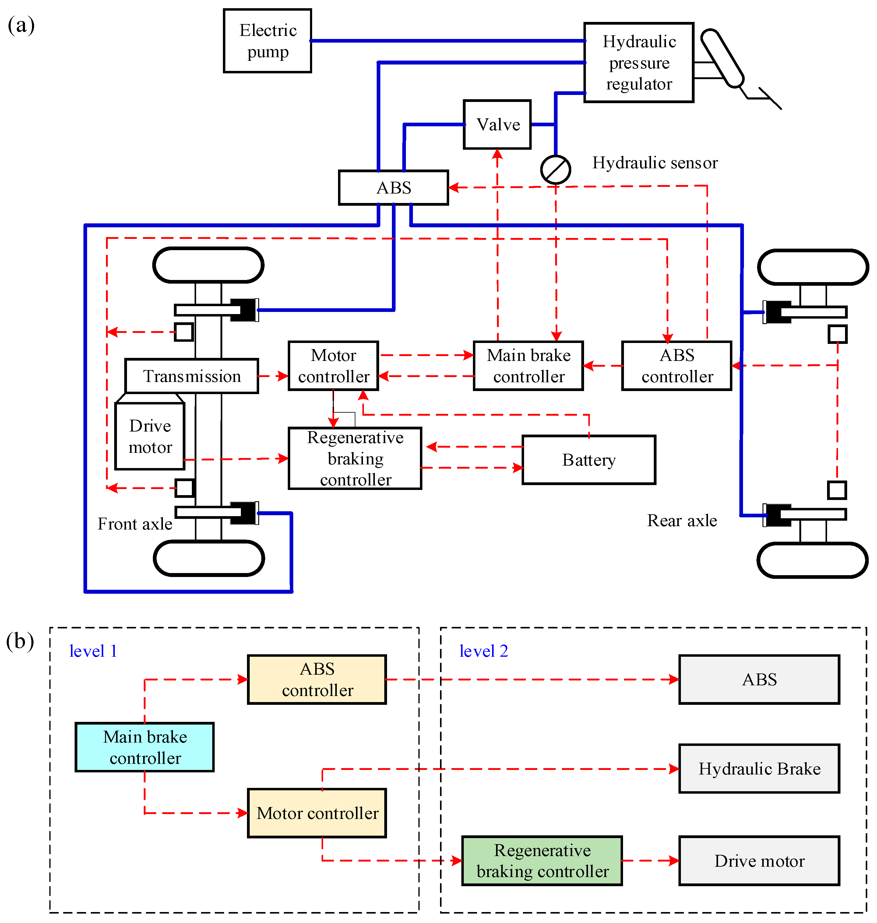
Figure 1a illustrates the schematic diagram of the motor/hydraulic braking system [46]. The electric vehicle power system layout is an integrated layout of front-wheel driving, which not only reduces the installation size of the power train but also increases transmission efficiency. The braking system includes a hydraulic braking system comprising a hydraulic master cylinder, four hydraulic brakes, etc., as well as a regenerative braking system composed of a drive motor, reducer, power battery, regenerative braking Electronic Control Unit (ECU), etc., at the front axle. The control system of electric vehicles is divided into two layers, as shown in Figure 1b. The assembly brake controller, which distinguishes between the ABS and regenerative control, is the first layer. The allocation of braking torque between hydraulic and motor braking forces is coordinated by a regenerative braking controller, which can be found in the second layer. When the vehicle is coasting or braking, the brake pedal travel sensor and wheel speed sensor transmit the analog signals of vehicle speed and pedal pressure to the assembly brake controller. For the purpose of distributing the required total braking force to the front and rear wheels, the assembly brake controller analyzes the braking intention and calculates the required total braking force. When regenerative braking is needed, the regenerative braking controller assesses the maximum regenerative braking force of the motor and balances the regenerative braking force of the front wheel with the hydraulic braking force. Meanwhile, the electric motor is in power generation mode, converting some of the kinetic energy to electrical energy and subsequently charging this energy back into the power battery. Consequently, the energy recovery of regenerative braking is realized.
Figure 1.
Composition and structure of regenerative braking system: (a) structural schematic diagram of the electric motor/hydraulic braking system and (b) hierarchical structure of the control system of electric vehicles.
2.2. Dynamics Model of Electrical Vehicles
The dynamics of a vehicle are determined by two aspects: the driving force determined by the power unit and the vehicle’s adhesion properties determined by the tire–road friction coefficient. When a vehicle travels at equal speed on a horizontal road, it must overcome rolling resistance from the ground and air resistance from the air. When a vehicle is traveling uphill on a ramp, it must also overcome the force of gravity divided along the ramp, called slope resistance. When the vehicle accelerates, it also has to overcome the acceleration resistance. The rolling resistance Ff is due to hysteresis losses in the tires. The air resistance Fw is the component force of the air force in the direction of travel on a car traveling in a straight line. Gradient resistance Fi is the component force of the vehicle’s gravity along the ramp. Acceleration resistance Fj is the force of inertia that overcomes the accelerating motion of the mass of the car when it accelerates, including the inertia force of the translational mass and the moment of inertia of the rotating mass. The torque generated by the driving device is transmitted through the transmission system to the driving wheel, generating the driving torque Ttq. Under the action of Ttq, the driving wheel will exert a circumferential force on the ground, and the reaction force on the ground to the driving wheel is the driving force Ft. Based on driving force and various driving resistances, as shown in Figure 2, the driving equation of a vehicle is as follows [47]:
Figure 2.
Force diagram of a vehicle accelerating uphill.
Expanding the above equation completely, it can be expressed as [48,49]
where Ttq is the output torque of the motor, imin is the transmission ratio, ηT = 0.98 represents the mechanical efficiency of the driveline, r is the rolling radius of the wheels, G refers to the weight of the vehicle, f is the rolling resistance coefficient, i is the gradient of the road, CD is the coefficient of air resistance, A is the windward surface area, ua represents the speed of the car, δ is the conversion factor of the rotating mass of the vehicle, m is the mass of the vehicle, and du/dt is the acceleration. The geometrical parameters and performance indexes of the vehicle are given in Table 1. In addition, the COM denotes the vehicle’s center of mass.
Table 1.
Parameters and performance indicators of the vehicle.
During the driving process of a vehicle, the power Pe emitted by the power device is always equal to the energy lost by the mechanical transmission and the power consumed by all motion resistance [50,51]:
Among the aforementioned resistances, rolling resistance and air resistance exist under any driving conditions.
2.3. Parameters of the Drive Motor
Regenerative braking refers to switching the motor into a generator in the braking condition and then using the inertia of the vehicle to drive the motor rotor to rotate and generate the reversing torque, which will promote converting a part of the kinetic energy into electric energy. When the backup power of the vehicle motor is too high during normal driving, it will be in an inefficient working area for a long time, with a low energy utilization rate and shortened vehicle range; the motor power is too low and the starting power of the vehicle is insufficient, making it difficult to meet the driving needs. Therefore, to meet the driving needs, it is necessary to choose the appropriate motor power. The motor output power can be evaluated based on the maximum speed umax, acceleration time tm, and maximum climbing slope αmax [52]:
(1) The motor power Pa calculated from the maximum vehicle speed umax of the vehicle is as follows:
(2) The motor power Pb determined by the acceleration time tm < 14 s from 0 to ua = 100 km/h:
(3) The maximum climbing slope αmax = 30% determines the motor power Pc as follows:
where ηT = 0.97 indicates the power coefficient, ue is the vehicle speed at the lowest motor speed, and ui is the climbing speed. In summary, the motor peak power Pmmax should satisfy the requirements listed below:
The motor-rated power Pme should meet the following conditions:
where the motor load factor λ is 2.5. The maximum speed of the motor nmmax is governed by the maximum vehicle speed umax:
where imin means the minimum transmission ratio of the transmission system. Considering transmission loss, the speed corresponding to the highest vehicle speed is 90~95% of the highest motor speed. The motor-rated speed nme is
where the constant power zone coefficient is equal to ξ = 2.5. Increasing the value of ξ can make the motor obtain a larger torque in the constant torque region and improve the acceleration and climbing performance of the vehicle. However, if the ξ value is too large, it will lead to an increase in the motor operating current and power loss of the inverter [53]. The peak torque of the motor Tmmax can be obtained based on the maximum starting power Pmmax and rated speed nme of the motor:
The relationship between the rated torque Tme, rated power Pme, and rated speed nme of the motor is as follows:
The motor of a new energy vehicle needs a suitable drive system to provide sufficient torque and power. The reduction gear is the core component of this drive train. It utilizes reduction gears to slow down the output speed of the motor and transfer power to the wheel drive system. The reduction gear can amplify the torque of the drive motor, while a multi-gear transmission will allow the motor to operate in a more efficient speed range, resulting in a system with a wider speed range and more torque [54]. Currently, most electric vehicles are equipped with a single-speed transmission, where the motor can output high torque at low speeds and constant power at high speeds. Most of the time, vehicles are driven in the highest gear, the gear with the minimum transmission ratio. Therefore, the selection of the minimum transmission ratio is very important. If the minimum transmission ratio of the transmission system is too high, it will lead to poor power performance of the vehicle and insufficient acceleration, but fuel economy will be improved. A smaller minimum transmission ratio in the transmission system will improve the vehicle’s power performance and it will accelerate more quickly, but fuel economy will be affected, and fuel consumption will increase [55]. Therefore, when selecting the minimum transmission ratio of the transmission system, it is necessary to consider the operating environment and needs of the vehicle. The upper limit of the minimum transmission speed ratio is determined from the maximum vehicle speed requirement, i.e.,
At the highest speed, the driving force of the motor should not be less than the driving resistance:
Combining the above discussion, the transmission ratio of the selected speed reducer is imin = 7.238. Table 2 shows the list of technical parameters of the motor.
Table 2.
Parameters of motor.
2.4. SOC Calculation of Power Battery
The distance traveled at a constant speed ua = 60 km/h should not be less than S = 400 km, which is used to match the energy Ebat and capacity Qcap of the power battery (see Table 3) [56]:
where the power battery discharge depth ηsoc is 0.8, the discharge current efficiency ηcut is 0.9, and Ue is the power battery rated voltage.
Table 3.
Parameters of power batteries.
Since the development of battery technology, there have been many methods used to estimate SOC, including the traditional current integration method, battery internal resistance method, discharge test method, open circuit voltage method, load voltage method, Kalman filtering method, fuzzy logic theory method, and neural network method [57]. In the current integration method, SOC is estimated by accumulating the amount of charge and discharge during the charging and discharging of the battery. During charging, all the charge entering the battery stays in the battery, and during discharging, all the charge leaving the battery results in a decrease in SOC. The power battery SOC is estimated according to the current integration method [58]:
in which SOCinit denotes the battery’s initial SOC, ηb = 0.95 is the motor power generation efficiency, and Im is the current during the charging and discharging process. The main circuit current of the battery pack is measured in real time, with negative current during charging and positive current during discharging.
During the operation of a pure electric vehicle, the battery outputs electrical energy to the electric motor. The output power of the electric motor is used to overcome the internal resistance of the mechanical devices of the electric vehicle itself, as well as the power consumed by the external resistance determined by the driving conditions. The analysis of the force condition of the electric vehicle while driving yields the calculation of the current in the main circuit as follows [59]:
Upon utilizing regenerative braking technology, the motor operates in the form of electricity generation, converting the kinetic energy generated by the brakes into chemical energy and ultimately storing this energy in the battery. The current Im generated during motor braking is expressed as follows:
where Ttm is the motor braking torque, n is the motor rotational speed, and Uec is the power battery terminal voltage; Uec = Ue − ImR, where R is the internal resistance of the battery, and R = 0.015~0.060 Ω. The internal resistance of a battery includes ohmic internal resistance and polarization internal resistance [60]. Polarization internal resistance includes electrochemical polarization internal resistance and concentration polarization internal resistance. The ohmic internal resistance is related to the size, structure, and assembly of the battery, and the polarization internal resistance is the internal resistance caused by the polarization of the positive electrode and the negative electrode of the battery when they have an electrochemical reaction. Batteries with high internal resistance have high internal power consumption and serious heat generation during charging and discharging, which will cause accelerated aging and life decay of lithium-ion batteries as well as limit charging and discharging at large multiplication rates [61].
2.5. Analysis of Energy Conversion
During regenerative braking, the kinetic energy of an electric vehicle is partially converted into braking energy, which is transmitted by the transmission system to the motor. At this time, the motor acts as a generator to generate electricity and store the generated electrical energy in the battery. During the braking process, the vehicle’s speed decreases from initial speed vint to terminal speed vter, and the energy conversion relationship can be obtained as follows [62]:
where Wf, Ww, Wh, and Wm are the work performed by rolling resistance, air resistance, hydraulic braking, and regenerative braking, respectively. Only Wm can be converted to electrical energy. The regenerative braking recovery efficiency εr can be expressed as the proportion of the braking energy recovered and stored in the battery Er to the total energy consumed by the braking system Etotal throughout the entire cycle, as shown below [63]:
where ηb is the motor power generation efficiency. The energy recovered and stored in the battery Er can also be calculated as
When an electric vehicle without regenerative braking experiences braking, the ΔSOCn between the SOC values at the end SOCend and the initial SOCint is directly related to the total energy Etotal. The ΔSOCy contains the energy recovered and stored in the battery Er for an electric vehicle with regenerative braking. Thus, the regenerative braking recovery efficiency ε can also be calculated as
The regenerative braking recovery efficiency εr reflects the energy recovery of the vehicle’s kinetic energy in a single braking situation. Still, it cannot evaluate the energy recovery throughout the entire driving cycle. Another important parameter is the energy saving efficiency ε. The energy saving efficiency ε is the ratio of the total energy returned to the battery to the recovered energy from the regenerative braking system in the process of the driving cycle. The expression is as follows [64]:
where
in which Pe is the power emitted by the power device. Equation (23) is also suitable for calculating the energy saving efficiency ε.
2.6. Six Driving Cycle Conditions
The vehicle driving cycle is a speed–time curve used to describe the driving characteristics of a certain type of vehicle (such as passenger vehicles, buses, heavy vehicles, etc.) in a specific traffic environment (such as highways and urban roads). The main purpose of establishing a vehicle driving cycle is to determine pollutant emissions and fuel consumption, develop and evaluate new vehicle technologies, and determine traffic control risks.
Figure 3a shows that the NEDC includes two driving cycles: an urban driving cycle of 0–780 s and suburban operating conditions after 780 s. The characteristics of the NEDC conditions are short testing time, low mileage, low speed, and few gear changes. It does not consider the impact of environmental temperature or the continuous starting and stopping of vehicles during urban traffic congestion on energy consumption [65].
Figure 3.
Speed u and acceleration a curves: (a) NEDC; (b) WLTC; (c) FTP-72; (d) FTP-75; (e) CLTC-P; (f) NYCC. (Readers can access this website https://www.epa.gov/vehicle-and-fuel-emissions-testing/dynamometer-drive-schedules, accessed on 13 October 2023).
As described in Figure 3b, the WLTC mainly consists of low, medium, high, and super-high speeds; the whole cycle time is 1800 s, the total mileage is 23.25 km, and the average speed is 46.5 km/h. The WLTC tests four different operating conditions: urban, circular, rural, and high-speed sections. The durations of low-, medium-, high-, and ultra-high speeds are 589 s, 433 s, 455 s, and 323 s, respectively, and the maximum speed reaches 131 km/h. The proportions of acceleration, deceleration, uniform speed, and idle speed are about 30%, 27%, 28%, and 12% [66].
FTP-72 is also known as the Urban Dynamometer Driving Schedule (UDDS) (as shown in Figure 3c). The FTP-72 cycle simulated 12.07 km of urban road conditions, including frequent parking. The maximum and average speeds are 91.2 and 31.5 km/h, respectively. The FTP-72 cycle consists of two stages. The first stage is 505 s, with a speed of 5.78 km/h and an average speed of 41.2 km/h. The second stage is 864 s [67].
As shown in Figure 3d, FTP-75 adds a 600 s hot-dip and a hot transition condition on the basis of FTP-72. FTP-75 consists of one urban cycle and two supplementary cycles. The two supplemental cycle conditions are the SC03 full-load operation cycle under high-temperature air conditioning and the US06 high-speed and high-acceleration cycle. The urban cycle of FTP-75 is divided into three parts. The first part is the cold-start stage, which takes 505 s. The second part is the transient phase, which takes 864 s. Subsequently, the engine is shut down for 9–11 min, and the third part is a hot-start phase test, which takes 505 s. The total duration is approximately 2474 s [68].
As presented in Figure 3e, the CLTC-P is a standard operating condition based on 41 cities in China, 3832 vehicles, 32.78 million km, and 2 billion GIS (Geographic Information System) traffic low-frequency dynamic big data definitions. It includes 37.4% low-speed, 38.5% medium-speed, and 24.1% high-speed conditions. The working condition lasts for a total of 1800 s, with a cumulative mileage of 14.48 km and maximum and average speeds of 114 km/h and 29 km/h, respectively [68].
As presented in Figure 3f, the NYCC test was developed specifically for low-speed urban road conditions with frequent parking [69]. The driving time of the vehicle is 598 s, with a driving distance of 1.89 km. Its average speed is 11.4 km/h, and the maximum speed is 44.6 km/s.
3. Methodology
3.1. Braking Force Distribution on the Front and Rear Axles
3.1.1. I Curve, f Curve, and r Curve
On the basis of ignoring the rolling resistance moment, air resistance moment, and inertia moment caused by the rotating mass deceleration of the vehicle, the force analysis of the electric vehicle braking on a horizontal road surface is carried out to obtain the ground normal reaction forces FZ1 and FZ2 as follows [70]:
When both the front and rear wheels of a car are locked, the values of the ground braking force and adhesion are equal (z = φ, where z = a/g is the braking strength and φ is the tire–road friction coefficient), and the ground normal reaction forces FZ1 and FZ2 are converted into
The distribution ratio of the braking force between the front and rear brakes will affect the locking sequence of the front and rear wheels during braking, thereby affecting the directional stability and utilization of adhesion conditions during car braking. (1) The front wheels first lock and drag, and then the rear wheels lock and drag. This is a stable operating condition, but the steering ability is lost, and the adhesion conditions are not fully utilized. (2) The rear wheels first lock and drag, and then the front wheels lock and drag. The rear axle may experience side slip, which is an unstable working condition with low adhesion utilization. (3) Both the front and rear wheels lock and slip at the same time. This can avoid rear-axle side slip and make better use of adhesion conditions. The condition for both the front and rear wheels to lock simultaneously is that the sum of the brake braking forces of the front and rear wheels Fμ1 and Fμ2 is equal to the adhesion force, and the brake braking forces of the front and rear wheels are equal to their respective adhesion force, expressed as follows [71]:
After eliminating the variable φ, it can be concluded that [72]
The above relationship is the relationship curve between the brake braking force of the front and rear wheels when both the front and rear wheels lock simultaneously, which is the I curve.
The f curve is the relationship curve between the ground braking forces FXb1 and FXb2 of the front and rear wheels when the rear wheels are not locked and the front wheels are locked. When the front wheels lock up, the following relationship exists [73]:
where FXb = mgφ and FXb = FXb1 + FXb2. Therefore, the relationship between the front and rear ground braking forces of a vehicle, when only the rear wheels lock up on different road surfaces, is
Substituting different values of φ into the equation yields the set of f curves.
The r curve is the relationship curve between FXb1 and FXb2 when the front wheels are not locked and the rear wheels are locked. When the rear wheels lock up, the following relationship holds [74]:
After organizing the above equation, it is concluded that
Substituting different values of φ into the above equation gives the r-curve set.
3.1.2. ECE Regulation Curve
The ECE regulation is a guiding regulation formulated by the United Nations Economic Commission for Europe (ECE). In order to ensure good directional stability and sufficient braking efficiency when braking, for all kinds of vehicles with φ = 0.2~0.8, ECE regulations require that the braking strength meet the following conditions [75]:
According to ECE regulations, the brake braking forces of the front and rear wheels must meet the following relationship:
By eliminating the parameter z, we obtain [76]
The above equation indicates that the line for utilizing the adhesion coefficient on the rear axle is below the line for utilizing the adhesion coefficient on the front axle.
3.1.3. Design of Braking Force Distribution for Front and Rear Axles
Depending on the I curve, ECE regulation curve, f curve, and r curve, the allocation rules for front- and rear-axle braking forces are specified with the braking strength z as the independent variable. As depicted in Figure 4, there are four steps regarding the braking force distribution on the front and rear axles of a vehicle:
Figure 4.
Brake force distribution curve of front and rear axles based on brakes.
(1) During the OA section, where the braking strength z ≤ 0.15, the required braking demand is comparatively low. It is significant that the ECE regulations do not impose any limitations on the braking strength z ≤ 0.15. Consequently, the front axle is capable of supporting the total braking force requirement, whereas the rear axle remains uninvolved in the braking process. The following is the principle of braking force distribution:
where subscripts 1 and 2 represent the braking forces of the front F1 and rear F2 axles, respectively.
(2) Once the braking strength meets the requirements of 0.15 < z ≤ 0.525, i.e., the AB section, the braking force demand is borne by both the front and rear axles for ensuring braking safety. The subsequent principle pertains to the braking force distribution, which aims to avert the occurrence of rear wheel lock-up or slip:
(3) When the braking strength is 0.525 < z < 0.7, that is, the BC section, the braking strength at this stage easily leads to the locking of the front wheel and the loss of directional stability. For the purpose of ensuring that the front axis braking force cannot reach the braking force provided by the ground, the braking force distribution principle is as follows:
(4) Once the braking strength z > 0.7, i.e., the CD segment, the braking force is distributed relying on the I curve. Both the front and back wheels are simultaneously locked, allowing for safe braking by making the most of the road adhesion. The following is the principle of braking force distribution:
Figure 5 shows the braking process of the front and rear-axle braking forces under 6 cycle conditions. From Figure 5, it can be seen that the WLTC, FTP-72, FTP-75, and the CLTC-P have higher front-axle braking forces, while the NEDC and NYCC have relatively lower braking forces. In these six operating conditions, the rear-axle braking force is almost zero, so the rear wheels will not lock up.
Figure 5.
Braking force distribution of front and rear axles: (a) NEDC; (b) WLTC; (c) FTP-72; (d) FTP-75; (e) CLTC-P; and (f) NYCC.
3.2. Fuzzy-Based Controller Design
3.2.1. Restrictions on Regenerative Braking
A vehicle should have high braking efficiency as well as braking stability. Although regenerative braking can participate in braking, traditional hydraulic braking systems should be retained for vehicle braking safety and dependability. A brake system should ensure that the front wheels are not held in advance when the vehicle experiences braking; that is, the vehicle needs to avoid the loss of steering ability and unstable working conditions such as slip. Our research object is the front-drive electric vehicle since the braking power of an electric motor can only be applied to the front axle. Upon pressing the braking pedal, the front axle’s braking force is regulated by both hydraulic and regenerative forces, while the rear axle’s braking force is only supplied by hydraulic forces. When both the entire demand for braking and the braking strength are low (z < 0.15), the motor can accomplish braking only. On a moderate braking strength (0.15 < z <0.7), the braking force of an electric vehicle requires the combination of hydraulic braking force and regenerative braking force for energy recovery. Additionally, only hydraulic braking force is employed for driving safety considerations during emergency braking situations where the braking intensity is large (z > 0.7). The key factors affecting motor participation in braking mainly start from two aspects: the maximum braking force limit of the motor and the battery charging power.
First, the aim of the regenerative braking force distribution strategy is to maximize the proportion of motor braking force to the total braking force of the front axle as much as possible. The maximum regenerative braking torque Temax of the motor is influenced by its electrical features and is also constrained by the battery’s electrical characteristics. The following describes the calculation model for the maximum braking torque of the electric motor Temax [77]:
where Pmax means the motor’s peak power, PBmax denotes the battery’s maximum charging power, ηb is the battery charging efficiency, Tmax indicates the motor’s peak torque, and nmin = 356 r·min−1.
Second, in order to prevent overcharging and extend battery life, charging the battery pack is prohibited when the battery pack SOC is too high. We think that the regenerative braking of the motor is prohibited when the SOC of the battery pack exceeds 90%, and only hydraulic braking systems should be employed instead [78].
3.2.2. Fuzzy Control Rules
Fuzzy control is a form of intelligent control of a control strategy and/or behavior of a controlled object using expertise. This expertise is expressed in terms of If–Then rules and linguistic variables. As shown in Figure 6a, the architecture of fuzzy control contains five main components: fuzzy variables, fuzzification, knowledge base, reasoning machine, and defuzzification [79]. Fuzzy variables are the condition variables that determine the state of the program to be observed and the action to be considered for control. For example, in general control problems, the input variables are the output error and the rate of change of the output error, whereas fuzzy control also uses the control variables as inputs for the next state. Fuzzification converts the input values to the values of the domain in appropriate proportions, using linguistic variables (e.g., large, medium, and small) to describe the process of measuring physical quantities and the relative degree of affiliation of the values according to the appropriate linguistic value, which are called fuzzy sets. The knowledge base consists of two parts, a database and a rule base, where the database provides definitions related to the processing of fuzzy data and the rule base describes the control goals and strategies by a group of linguistic control rules. The inference machine mimics the fuzzy concepts of human judgment and uses fuzzy logic and fuzzy inference to make inferences and obtain fuzzy control signals. Defuzzification converts the fuzzy values obtained from the inference into explicit control signals, which are used as inputs to the system.
Figure 6.
Fuzzy control rules: (a) architecture of fuzzy control; (b) Mamdani-type fuzzy controller; (c) degree of membership; (i) z; (ii) SOC; (iii) u; and (iv) k.
The fuzzy controller uses braking strength z, vehicle speed u, and SOC as input variables and the regenerative braking coefficient k as the output variable. A Mamdani-type fuzzy controller is used, as shown in Figure 6b. The braking intensity z generally varies between 0 and 1, so the domain of the braking intensity is z = [0, 1], and the fuzzy set is {L M H SH}, where L, M, and H represent “low”, “medium”, “high”, and “very high” for braking intensity, respectively. The driving speed range of the electric vehicle is u = 0–140 km/h; when the vehicle speed is too slow, the motor speed is low and it is not suitable for braking energy recovery, so the domain of the vehicle speed is u = [0, 140], and the fuzzy set is {L M H SH}. The state of charge range of the battery is often expressed as SOC = 1–100%. When the SOC value is too large or too small, braking energy recovery is not appropriate. The domain of SOC is SOC = [0, 1] and the fuzzy set is {L M H SH}. The output of the fuzzy controller is the regenerative proportionality coefficient k. The k represents the ratio of the regenerative braking force to the total braking force of the front wheels, and the larger the value of k, the larger the regenerative braking force; k is between 0 and 1. Therefore, the domain of the regenerative proportionality coefficient is k = [0, 1], and the fuzzy set is {SL L M H SH}, and SL, L, M, H, and SH represent “very small”, “small”, “medium”, “large”, and “very large” for the regenerative proportionality coefficient k. The membership functions μ of the input and output of the fuzzy controller are both expressed as Gaussian functions:
where σ and c are the shape and center position of the function curve. Figure 6c shows the membership function diagram of each fuzzy variable.
The designed fuzzy controller has three inputs and one output, and the fuzzy rules are in the form of If–Then rules:
where 1i, 2i, 3i, and k are the fuzzy set and n is the total number of fuzzy control rules. The design based on fuzzy logic control rules should follow the following principles:
Rule Ri: IF z is 1i AND SOC is 2i AND u is 3i
THEN k is i, i = 1, 2, …, n,
THEN k is i, i = 1, 2, …, n,
(1) The braking requirements of the driver are related to driving safety, and the value of braking intensity represents the braking distance and time required by the driver. If the braking intensity is high, it indicates that the vehicle should stop for a short distance and time, and the proportion of the regenerative braking force should be reduced at this time. When the braking strength is moderate, the proportion of the regenerative braking force should be increased. In the case of low braking force, a larger regenerative braking force can be applied to the vehicle.
(2) When the state of charge of the battery is less than 10%, the internal resistance of the battery is high, and it is not suitable to charge it. In this case, the proportion of regenerative braking force should be reduced. When the SOC value is within the range of 10% to 90%, the battery can withstand high-current charging, and the proportion of regenerative braking force should be increased. When the SOC value is greater than 90%, to prevent battery deposition, the charging current should be reduced, and regenerative braking should no longer be used.
(3) Vehicle speed is closely related to braking safety, and when conducting regenerative braking, the speed of electric vehicles should be taken into account to a large extent. When the vehicle speed is low, the proportion of regenerative braking force can be increased to the maximum. When the vehicle speed is moderate, in order to ensure braking safety and meet relevant regulations, the proportion of regenerative braking force should gradually decrease. When the vehicle speed is very high, the regenerative braking force can be further reduced. This is because at high speeds, the safety and stability of the vehicle must be ensured first.
(4) The value of the regenerative proportionality coefficient indicates the proportion of energy output by the motor. When the regenerative proportionality coefficient is small, it indicates that the motor participates less in the braking process, and at this time, the energy recovery is also less. As the regenerative proportionality coefficient increases, it indicates that the participation of the motor in the braking process is also increasing, leading to a gradual increase in the recovery of braking energy.
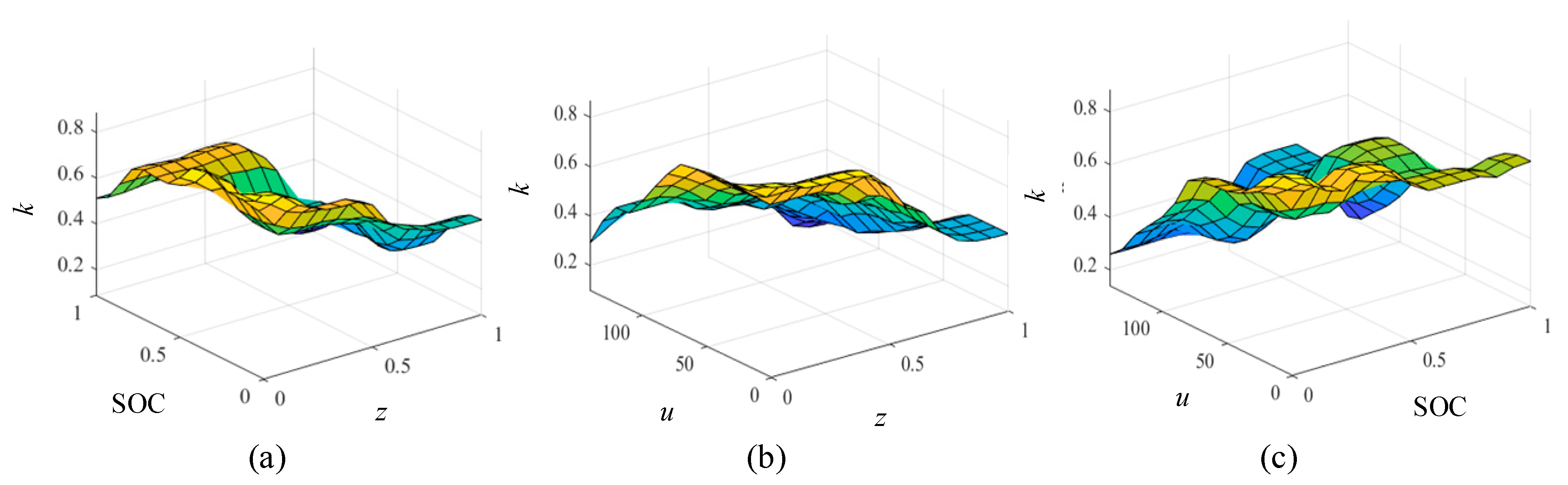
Fuzzy rules are designed based on existing logical knowledge and expert experience, so different standards are set during the control process, resulting in different results. There are a total of 64 fuzzy control rules in the fuzzy inference machine, and the surface diagram of the fuzzy control rules is shown in Figure 7. Table 4 further provides a table of fuzzy control rules.
Figure 7.
Surface diagram of the fuzzy control rules: (a) z-SOC; (b) z-u; (c) SOC-u.
Table 4.
Fuzzy control rules.
Fuzzy logic reasoning is based on fuzzy logic, which is an uncertainty reasoning method, and methods such as Zadeh’s method, Baldwin’s method, Tsukamoto’s method, Yager’s method, and Mizumoto’s method have been proposed [80,81,82]. The Zadeh operator includes maximum and minimum operations [83]. The function min (A, B) is used to parse statements A and B. The membership value of k is expressed as follows:
The process of selecting a single value that relatively best represents the fuzzy set obtained through inference is called fuzzy decision. Fuzzy decision can adopt different methods: the center of gravity method, maximum membership degree method, weighted average method, and limited element average method of membership degree. In the center of gravity method, the membership degree of each variable represents its importance in the fuzzy set, while the value of the variable represents its position in the fuzzy set. By multiplying the membership degree of variables and their values and summing all variables, the center of gravity position of the fuzzy set can be obtained. Specifically, the formula for the center of gravity method can be expressed as [84]
where μ (ki) is the membership value of ki.
3.2.3. Structural Analysis of Fuzzy Controllers
For example, when z = 0.1, SOC = 0.6, and u = 100, z activates “L” and “M”, SOC activates “M” and “H”, and u activates “M”, “H”, and “SH”. Therefore, a total of 12 fuzzy control rules are activated. Table 5 provides specific fuzzy control rules. For Rule R1: IF z is L AND SOC is M AND u is M, the membership value of k1 can be obtained from Equation (37). Since the membership function corresponding to μ(k1) is “SH”, k1 can be solved inversely. The remaining fuzzy control rules Ri can be solved similarly. Finally, an explicit value of k is obtained through Equation (46).
Table 5.
Fuzzy control rules for z = 0.1, SOC = 0.6, and u = 100.
Stability is one of the important indicators for evaluating the performance of a control system. The performance of a fuzzy controller mainly depends on factors such as its structure, fuzzy rules, inference algorithms, and fuzzy decision. Due to the inherent nonlinearity of fuzzy control and the lack of a unified system description, it is difficult to analyze and design fuzzy control systems using existing control theories and analysis methods. Therefore, stability analysis of the fuzzy control theory has always been a difficult topic and has not formed a relatively complete theoretical system, especially the Mamdani-type fuzzy controller [85,86].
3.3. Construction of Simulink Simulation
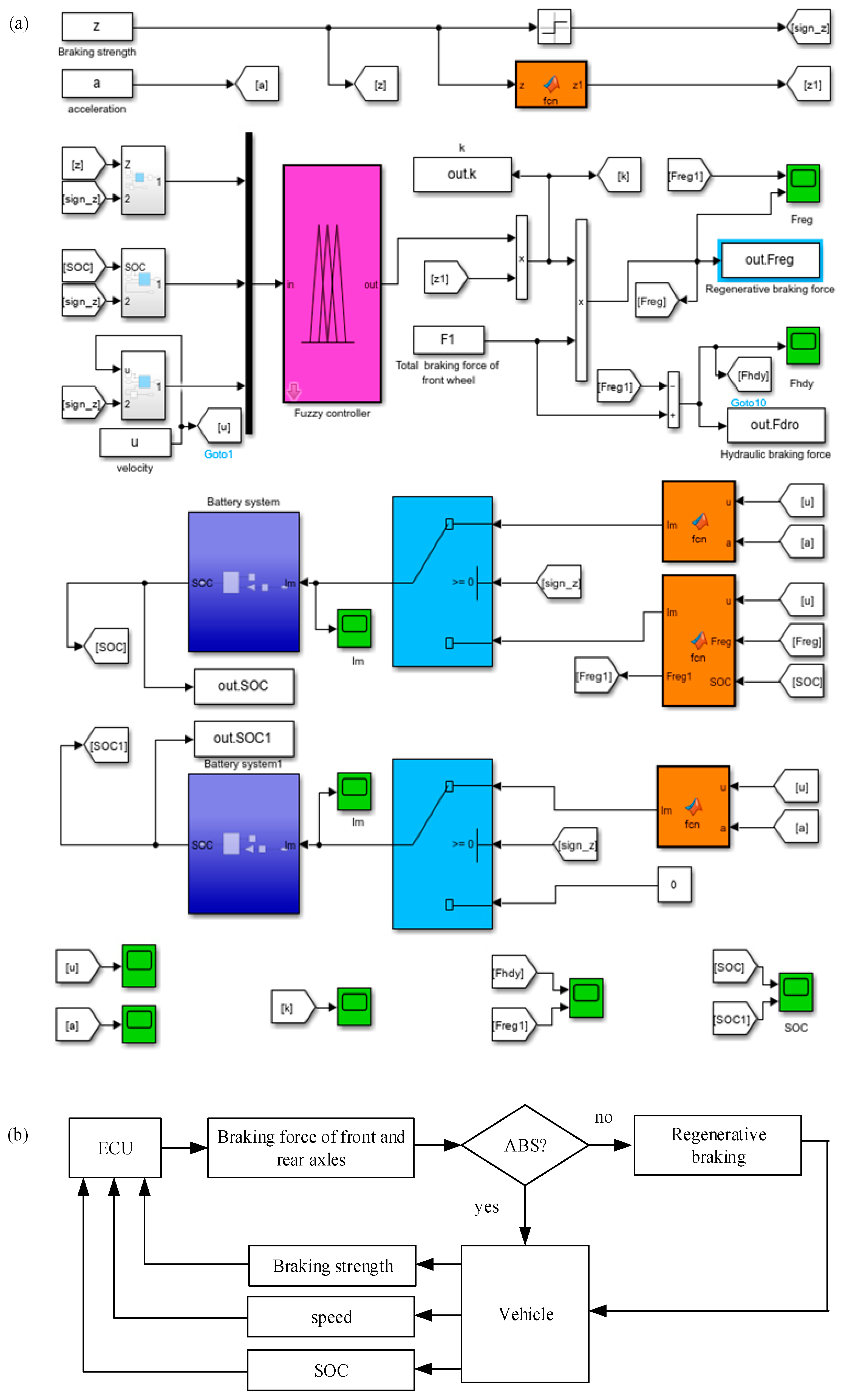
We established the model of the regenerative braking control strategy using Simulink, which mainly includes the battery charging module, the power generation module of the motor, the braking force distribution module of front/rear axles, the maximum regenerative torque model of the front-axle motor, and the regenerative braking distribution module of the front axle. As shown in Figure 8, a Simulation platform was established relying on the regeneration control strategy (see Supplementary Materials).
Figure 8.
Regenerative braking control strategy model based on the Simulation platform: (a) Simulink blocks and (b) flow diagram of control program.
4. Results and Analysis
4.1. Variations in Regenerative Braking Coefficient
For validating the control strategy feasibility of regenerative braking energy distribution in electric vehicles, different braking force tests were conducted by simulating six different cycle conditions and calculating SOC changes. Figure 9 shows the variation in the regenerative braking coefficient. It can be seen that the smaller the time between two adjacent braking intervals, the denser the change in the regenerative braking coefficient. The smaller the braking intensity, the greater the regenerative braking coefficient. At the same time, it can be seen that the time between two adjacent braking intervals under the NEDC condition is relatively long, and braking is not frequent.
Figure 9.
Variations in regenerative braking coefficient: (a) NEDC; (b) WLTC; (c) FTP-72; (d) FTP-75; (e) CLTC-P; and (f) NYCC.
Due to the constraints of SOC and maximum motor braking torque Temax on the regenerative braking torque, according to the distribution rules of the front F1 = Freg + Fhdy and rear braking force F2 designed in Section 3.3, the braking force caused by Freg during the braking process may exceed the constraint of maximum motor braking torque Temax. Freg is the regenerative braking force of the motor, and Fhdy is the hydraulic braking force. One key point is that when the braking force caused by Freg during the braking process exceeds the constraint of the maximum motor braking torque Temax, Freg should be corrected and calculated based on the maximum motor braking torque Temax (regarded as a threshold), and the part of the braking force that exceeds the maximum motor braking torque Temax should be loaded onto the hydraulic braking force Fhdy. The specific expression is as follows:
Figure 10 shows the distribution of regenerative braking force and hydraulic braking at the front axle. It can be seen that the regenerative braking force is greater than the hydraulic braking force, and the proportion of motor braking during the braking process is larger, so the effect of energy recovery is better.
Figure 10.
Braking force distribution of Freg and Fhdy: (a) NEDC; (b) WLTC; (c) FTP-72; (d) FTP-75; (e) CLTC-P; and (f) NYCC.
4.2. Energy Recovery Performance of Regenerative Braking
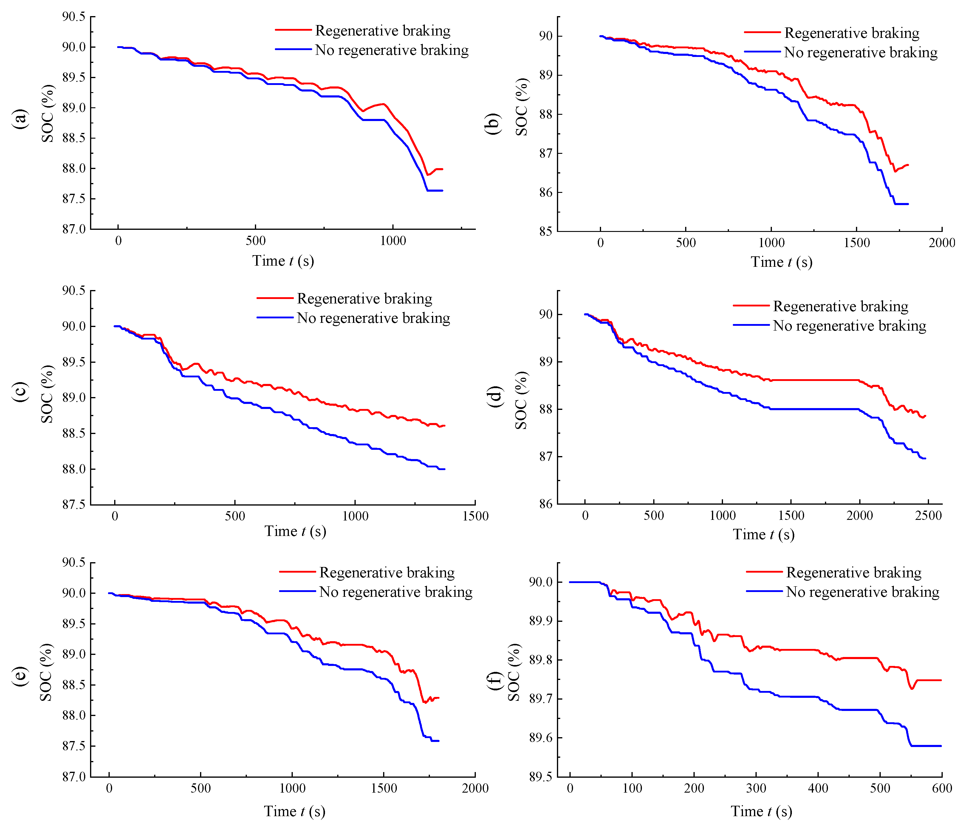
According to Figure 11a, in the NEDC condition, the hydraulic braking is responsible for the majority of the braking, while the motor braking is only responsible for a minor portion. Hydraulic braking is mainly employed when the braking strength of a vehicle is too high, and motor braking is less involved or not involved in braking. The motor brake serves as the primary brake when the braking strength of the vehicle is medium, while the hydraulic brake may also be utilized. When the braking strength of the vehicle is low, just the motor contributes to the braking process. As presented in Figure 11b, in the WLTC working cycle, the frequency of engine start and stop increases, which elevates the braking frequency and the motor force, thereby increasing the motor braking efficiency. As described in Figure 11c,d, the braking force of the front axle in the FTP-72 and FTP-75 cycles ranges from 0 to 2500 N, and the proportion of motor braking force to the total braking force of the front axle is reasonable. The increase in motor braking frequency elevates its braking efficiency. As depicted in Figure 11e, in the CLTC-P cycle, the proportion of vehicles in the high-speed phase decreases, while the proportion in the idle phase significantly increases. Therefore, the usage efficiency of regenerative braking is relatively low in this driving cycle. The NYCC driving condition is shorter, but there is a frequent braking process, which consumes more energy, but the energy recovery efficiency is also larger, as shown in Figure 11f.
Figure 11.
SOC variations: (a) NEDC; (b) WLTC; (c) FTP-72; (d) FTP-75; (e) CLTC-P; and (f) NYCC.
The trends of driving distance and energy saving efficiency for the NEDC, WLTC, FTP-72, FTP-75, CLTC-P, and NYCC conditions are given in Figure 12. Table 6 shows that the values of SOC at the end of the NEDC with and without regenerative braking are SOCend = 87.98% and 87.63%. The WLTC, FTP72, FTP-75, CLTC-P, and NYCC conditions correspond to 86.70%/85.70%, 88.60%/87.99%, 87.86%/86.96%, 88.28%/87.58%, and 89.74%/89.57%, respectively. Their energy saving efficiencies and driving ranges are ε = 15.01%/s = 11.01 km, 23.20%/23.26 km, 30.51%/11.99 km, 29.59%/17.77 km, 29.16%/14.47 km, and 40.13%/1.89 km, respectively. Under the conditions of five driving cycles, the regenerative braking efficiency of electric vehicles has significantly improved, and the efficiency of regenerative braking reaches more than 15%. In addition, under the conditions of NYCC circular roads, the energy saving efficiency of regenerative braking has reached more than 40%. It can be seen that the WLTC has the longest driving range, but its energy recovery is not the highest. The driving distance of the WLTC reached 23.26 km, indicating that its braking process accounts for a relatively small proportion and the driving speed is relatively high. The NYCC has the shortest driving range but the highest energy recovery. The driving ranges of FTP-72, FTP-75, and the CLTC-P are relatively similar, and their energy recovery efficiencies are also close to 30%. The energy saving efficiency of the NEDC is the smallest, only about 15%.
Figure 12.
Diving distance s and energy saving efficiency ε curves: (a) NEDC; (b) WLTC; (c) FTP-72; (d) FTP-75; (e) CLTC-P; (f) NYCC.
Table 6.
SOC comparison and energy saving efficiency of braking recovery.
4.3. Energy Consumption Analysis
As shown in Figure 13, the total energy consumptions Etol and total energy recoveries Ereg of the NEDC, WLTC, FTP-72, FTP-75, CLTC-P, and NYCC conditions are 2145.76 kJ/322.25 kJ, 3897.38 kJ/904.27 kJ, 1816.07 kJ/554.14 kJ, 2755.22 kJ/815.39 kJ, 2191.04 kJ/639.04 kJ, and 382.18 kJ/153.381 kJ, respectively. From Figure 13, it can be seen that the WLTC has the highest total energy consumption, followed by the FTP-75, CLTC-P, NYCC, NEDC, and FTP-72 conditions. The NYCC has the smallest total energy consumption due to its short operating time.
Figure 13.
Variations in total energy consumption Etol and total energy recovery Ereg: (a) NEDC; (b) WLTC; (c) FTP-72; (d) FTP-75; (e) CLTC-P; (f) NYCC.
In order to unify and compare their energy utilization rates, we introduced the energy consumption rate per 100 km and the energy recovery rate per 100 km, defined as Ptol = Etol/s (kJ/km) and Preg = Ereg/s (kJ/km). After calculation, the energy consumption rates and energy recovery rates per 100 km for the NEDC, WLTC, FTP-72, FTP-75, CLTC-P, and NYCC conditions are Ptol = 194.89 kJ/km/Preg = 29.26 kJ/km, 167.55 kJ/km/38.87 kJ/km, 151.46 kJ/km/46.21 kJ/km, 155.04 kJ/km/45.88 kJ/km, 151.41 kJ/km/44.16 kJ/km, and 202.21 kJ/km/81.15 kJ/km, respectively. From the above data, it can be concluded that the NYCC has the highest energy consumption rate, followed by the NEDC, WLTC, FTP-75, FTP-72, and CLTC-P conditions. The NYCC has the highest energy recovery rate, followed by the FTP-72, FTP-75, CLTC-P, WLTC, and NEDC conditions. In the NEDC, the energy consumption rate is high, while the energy recovery rate is low.
5. Comparison and Discussion
5.1. Performance of Regenerative Braking
Reference [87] investigated the energy consumption and recovery rates of different powertrain vehicle architectures, and the RESC system in the FTP-75 and NEDC urban conditions was also performed to study the energy recovery. As shown in Figure 14a, in the NEDC, the braking intensity is smaller, and the recovered braking energy is less. However, with a higher initial braking speed, the kinetic energy consumed during braking is greater, resulting in a lower braking energy recovery. The braking energy recovery is generally showing an upward trend. At t = 1200 s, the energy recovery efficiency almost reaches ε = 10%. However, Yildiz’s braking energy recovery efficiency is relatively low, and at t = 0–1100 s, the energy recovery efficiency does not exceed ε = 3%. As shown in Figure 14b, in FTP-75, the current braking energy recovery efficiency is relatively high due to the high braking intensity and the corresponding amount of recovered braking energy. The energy recovery efficiency shows a roughly horizontal trend and remains above ε = 15%. Yildiz’s braking energy recovery efficiency is also relatively low, and within t = 0–2500 s, its energy recovery does not exceed ε = 5%. In summary, the braking energy recovery control strategy in the present work has significant energy saving effects under two cycle conditions compared to Yildiz’s work.
Figure 14.
Comparison of energy recovery between Yildiz’s work [87] and present work: (a) NEDC and (b) FTP-75.
Research has shown that in urban driving conditions, approximately 50% or even more of the driving energy is lost during the braking process, and in suburban driving conditions, up to 20% of the driving energy is also lost during the braking process [88]. The cycle ratio of braking energy to driving energy describes the promotion of recyclable mechanical energy. The cycle ratio of ECE-15 is about 27.5%, while the cycle ratio of the NYCC is about 86% [89]. The cycle ratio of the WLTC and CLTC is about 50% [90]. Martyushev et al. [91] studied the dynamic patterns of battery charging and discharging in heavy-duty electric vehicles under various driving conditions (urban cycle and out-of-city driving conditions). The mathematical model of the battery is based on a model that includes active and reactive elements, which can be used to calculate the electrical and thermal characteristics of the battery. The input signals to the mathematical model are the current and ambient temperature obtained during the testing of the electric vehicle, and the output signals are the voltage, electrolyte temperature, and charge. Therefore, brake energy recovery is an effective measure to improve the energy utilization efficiency of automobiles.
In order to compare the energy saving efficiency of regenerative braking more comprehensively, 21 previous studies on regenerative braking are listed in Table 7 [10,11,18,19,20,21,21,22,23,24,25,26,70,92,93,94,95,96,97,98,99,100,101,102,103,104,105]. It can be seen that the energy recovery efficiency of He et al. [10], Yang et al. [11], Jiang et al. [21], Geng et al. [26], Ning et al. [27], Zhao et al. [28], Li et al. [70], Yin et al. [93], Chen et al. [94], Shang et al. [98], Chang et al. [99], Chun et al. [100], Liu et al. [101], Heydari et al. [102], and Gang et al. [105] was less than 15%. The energy recovery efficiency of Wu et al. [92], Ashok et al. [95], Liu et al. [96], Sandrini et al. [97], Chun et al. [98], Ji et al. [103], and He et al. [104] exceeded 20%, with Liu et al. [96] having an energy recovery efficiency of over 45%.
Table 7.
Comparison of energy saving efficiency.
Zhang et al. [106] designed a Sugeno fuzzy logic controller which has three inputs, the driver’s braking requirements, vehicle speed, and battery SOC, and one output, regenerative braking force. They indicate that in the UDDS drive cycle, the energy saving efficiency reaches 22.29%. Similar to the work of Zhang et al. [106], Tao et al. [107] reported that under the NEDC, the energy recovery efficiency of four-wheel electric vehicles based on fuzzy control reached 17.6%. However, in the work of Zhang et al. [106] and Tao et al. [107], the braking force of the front and rear wheels is allocated according to a fixed ratio, which is not conducive to braking stability. In addition, both Zhang et al. [106] and Tao et al. [107] had 27 fuzzy control rules, while we achieved 64 fuzzy control rules. The accuracy of the dynamic mode of the control system is the most important factor affecting the quality of control. The more detailed the dynamic information of the system, the more precise the control that can be achieved. Cao and Ishikawa [108] used Taguchi method to optimize the fuzzy control model and claimed that they achieved an energy saving efficiency of 49.7% in driving cycles in Japan. However, the domain of fuzzy variables they involve is also too limited, and the specific expression of the regenerative braking distribution coefficient k is not mentioned in their article.
In the work of Liu et al. [96], the energy saving efficiency of the NEDC reached 52.62%, while that of the NYCC was 47.45%. In our work, the energy saving efficiency of the NEDC is 15.01%, and the NYCC is 40.13%. Sandrini et al. [97] and Chun et al. [100] reported that in the WLTC driving condition, the energy saving efficiency can reach 30%, while in our work, the energy saving efficiency of the WLTC driving condition is 23.20%. Ji et al. [103] reported an energy saving efficiency of 20.39% in the FTP-75 driving cycle, while our energy saving efficiency was 29.59%. Overall, the energy saving efficiency of regenerative braking in the current work is relatively good, and the energy saving efficiency can reach 30% under the FTP-72, FTP-75, and CLTC-P conditions. On the premise of ensuring the electrical safety of the vehicle and power battery, this strategy not only reduces the ineffective charging of the power battery during the energy recovery process and avoids damage to the battery, but also recovers more braking energy.
5.2. Prospects for other Technologies to Improve Energy Saving Efficiency
Thus far, some key technologies of power batteries have not made effective breakthroughs, and the range and charging time of power batteries have greatly restricted the development and popularization of electric vehicles. In addition to regenerative braking, some energy saving measures have been put forward one after another. Recently, Zhu et al. [109] proposed a path planning method for electric vehicles considering traffic information. This approach models real transportation networks and enables energy consumption prediction with the help of deep learning. The authors claimed a 9.9% reduction in vehicle energy consumption. Martyushev et al. [110] reviewed the energy conservation measures in terms of regenerative braking, battery charge consumption, electric transport complex, energy storage devices, and traction drive operation. The energy saving methods of new energy vehicles mainly include the following aspects:
(1) A composite energy storage system: In order to reduce the power burden of power batteries and extend their service life, a feasible method is to use different types of energy sources to form a composite energy storage system, so that different energy sources can play their respective advantages and improve the comprehensive performance of the energy storage system. According to the characteristics of different energy sources, composite energy storage systems mainly consist of fuel cells and supercapacitors, fuel cells and supercapacitors with lithium-ion batteries, flywheel energy storage and lithium-ion batteries, lithium-ion batteries and supercapacitors, and other forms.
(2) The comprehensive utilization of multiple energy sources: New energy vehicles can be synergistically utilized with renewable energy sources such as solar energy and wind energy for multi-energy approaches. The effective utilization of renewable energy reduces dependence on traditional energy sources. However, solar power generation efficiency is extremely low, and is also susceptible to factors such as weather (cloudy), environment (with trees or building shading), and other factors; therefore, the power generation effect is quite bad.
(3) An optimized transmission management system: The scientific parameter matching of drive motors and the design of electric vehicle transmissions can ensure higher expenditure on electric vehicle power as well as energy application efficiency. In order to meet the requirements of climbing, high speed, and acceleration, the power demand can be accurately matched and managed by the intelligent control system.
(4) Autonomous driving technology: A well-planned vehicle speed is of great significance in reducing vehicle driving energy consumption. The driving energy consumption of cars in urban driving conditions mainly occurs during the starting and accelerating stages. Through the Internet of Vehicles, intelligent cars can obtain information on congestion situations and the signal light change cycle of future road sections, thereby reducing driving energy consumption by avoiding parking. Transportation big data information is a key technology to be utilized in improving the energy efficiency level of intelligent vehicles.
(5) Hybrid electric vehicles: Hybrid vehicles have high fuel economy and superior driving performance. The engine of hybrid vehicles requires fuel, and during starting and accelerating, these vehicles can reduce fuel consumption with the assistance of electric motors. The plug-in hybrid electric vehicle adopts a design of electric and fuel hybrid systems combined with advanced energy management systems and intelligent control technology, making energy utilization more efficient.
(6) Intelligent charging technology: The core of intelligent charging lies in connecting the information of vehicles, batteries, navigation maps, and charging networks to achieve intelligent charging. A charging facility management system based on the internet of vehicles and big data technology can monitor, schedule, and manage charging stations as well as provide path optimization technical support for charging vehicles. Intelligent charging technology can optimize the energy usage process, thereby achieving energy conservation and reducing waste.
Martyushev et al. [110] reported that in the composite energy storage system, the application of electro-mechanical storage increased the energy saving coefficient by 40.61%. By optimizing the power distribution between supercapacitors and batteries, the energy consumption has been reduced by 5%. By optimizing the parameters of the flywheel device and energy management strategy, the energy efficiency has been improved by 4.1–6.7%. In the comprehensive utilization of multiple energy sources, based on the energy management model of solar cells, solar cells can output 450 to 900 watts of energy for electric vehicles. Liu et al. [111] showed that hydrogen fuel cell electric vehicles have higher operating efficiency than traditional gasoline internal combustion engine vehicles, and well-to-wheel experiments have shown that using hydrogen fuel cell electric vehicles can reduce fossil fuels by 5–33%. In the optimized power management system, Martyushev et al. [110] indicated that through transmission optimization, energy saving efficiency can reach 3–8%, while the implementation of in-wheel motor technology on electric vehicles can achieve energy savings of up to 21.4%. Regarding autonomous driving technology, Martyushev et al. [110] showed that through the use of a quasi-optimal cycle based on dynamic planning, battery degradation was reduced by 15.5%, and through the automation of vehicle processes, energy efficiency was improved by 10–15%. Regarding hybrid electric vehicles, by applying plug-in hybrid vehicles, energy management strategies can reduce energy consumption by 48%. Regarding intelligent charging technology, Fotouhi et al. [112] demonstrated that driving data and traffic information have significant benefits for vehicle energy efficiency. The authors discussed the promotion of energy conservation efficiency in electric vehicles from three aspects: traffic monitoring and management systems, intelligent energy management systems in vehicles, and the intelligent management of charging issues. Inci et al. [113] reviewed the application of electric vehicles in vehicle grid integration (VGI). The authors supported this VGI technology, as virtual power plants will be a practical and economical solution for the energy sector.
6. Conclusions
The common high-performance electric vehicles have a range of up to 600 km, but the gap between the operating range and actual range is very large, especially in low- and high-temperature environments where the problem of range attenuation is particularly evident. With the increase in service life and driving distance, the battery life of electric vehicles is reduced by nearly 50%. The range of new energy vehicles is relatively short compared to traditional fuel vehicles, which has raised concerns about long-distance travel. Regenerative braking, composite energy storage systems, the comprehensive utilization of multiple energy sources, optimized transmission management systems, autonomous driving technology, hybrid electric vehicles, intelligent charging technology, and other technologies have been proposed to relieve the mileage anxiety problem of electric vehicles.
The advantages of regenerative braking energy recovery are that it not only improves energy recovery efficiency, but also reduces mechanical wear and tear in mechanical and hydraulic braking, achieving more precise braking control. In order to fully utilize the energy recovery capacity of the motor and improve energy recovery efficiency, it is necessary to increase the proportion of regenerative braking torque of the motor in the braking torque of the entire vehicle as much as possible. Inspired by this, the braking force distribution of the front and rear axles in electric-vehicle-integrated front-wheel driving was studied under various braking intensities relying on the I curve, f curve, and ECE rules. The regenerative braking torque of the motor was used to allocate the regenerative braking force of the front-axle motor based on fuzzy control. The MATLAB/Simulink simulation platform was used to build the experimental models, and six different cycle conditions were selected for a comparative analysis of regenerative braking and non-regenerative braking. The main conclusions are as follows:
(1) Considering the electrical characteristics of the motor and battery, the maximum braking force of the motor is used as a logical threshold in the distribution of hydraulic braking force and regenerative braking force to optimize the participation of regenerative braking.
(2) Our findings revealed that the distribution strategy of regenerative braking force can significantly increase the energy saving efficiency of electric vehicles, with an energy recovery efficiency of over 15%. Under the conditions of NYCC driving, the energy saving efficiency of regenerative braking has reached over 40%. The energy recovery efficiency of the FTP-72, FTP-75, and CLTC-P conditions has also reached 30%.
Supplementary Materials
The following supporting information can be downloaded at: https://www.mdpi.com/article/10.3390/pr11102985/s1, Procedure: procedure (main.m, procedure.slx, and lock.fis).
Author Contributions
Writing—original draft, writing—review and editing, Z.Y.; writing—review and editing, funding acquisition, project administration, supervision, X.M.; investigation, visualization, R.S.; writing—original draft, Z.H.; visualization, C.Z. All authors have read and agreed to the published version of the manuscript.
Funding
This research was funded by the University Natural Science Research Project of Anhui Province, grant numbers KJ2020A0826, 2022AH051885, 2022AH051891, 2022AH030160, and 62303231, and Intelligent Detection Research Team Funds for the Anhui Institute of Information Technology, grant number AXG2023_kjc_5004. The APC was funded by the University Natural Science Research Project of Anhui Province, grant number 2022AH051885.
Data Availability Statement
The data used to support the findings of this study are available from the corresponding author upon request.
Acknowledgments
The author thanks the developers of MATLAB software.
Conflicts of Interest
The authors declare no conflict of interest.
References
- Eckert, J.J.; Barbosa, T.P.; da Silva, S.F.; Silva, F.L.; Silva, L.C.A.; Dedini, F.G. Electric hydraulic hybrid vehicle powertrain design and optimization-based power distribution control to extend driving range and battery life cycle. Energy Convers. Manag. 2022, 252, 115094. [Google Scholar] [CrossRef]
- Wang, C.; Zhao, W.; Li, W. Braking sense consistency strategy of electro-hydraulic composite braking system. Mech. Syst. Signal Process. 2018, 109, 196–219. [Google Scholar] [CrossRef]
- Ko, J.W.; Ko, S.Y.; Kim, I.S.; Hyun, D.Y.; Kim, H.-S. Co-operative control for regenerative braking and friction braking to increase energy recovery without wheel lock. Int. J. Automot. Technol. 2014, 15, 253262. [Google Scholar] [CrossRef]
- De Pinto, S.; Camocardi, P.; Chatzikomis, C.; Sorniotti, A.; Bottiglione, F.; Mantriota, G.; Perlo, P. On the comparison of 2- and 4-wheel-drive electric vehicle layouts with central motors and single- and 2-speed transmission systems. Energies 2020, 13, 3328. [Google Scholar] [CrossRef]
- Ju, J.; Li, W.; Liu, Y.; Zhang, C. Research on bifurcation and control of electromechanical coupling torsional vibration for wheel-side direct-driven transmission system. Proc. Inst. Mech. Eng. D 2021, 235, 93–104. [Google Scholar] [CrossRef]
- Li, W.; Zhu, X.; Ju, J. Hierarchical Braking Torque Control of In-Wheel-Motor-Driven Electric Vehicles over CAN. IEEE Access 2018, 6, 65189–65198. [Google Scholar] [CrossRef]
- Wang, F.; Lin, Z.; Xu, B.; Fiebig, W. An Electric-Hydrostatic Energy Storage System for Hydraulic Hybrid Wheel Loader. IEEE Trans. Veh. Technol. 2022, 71, 7044–7056. [Google Scholar] [CrossRef]
- Strohmaier, K.G.; Cronk, P.M.; Van De Ven, J.D. Design optimization of a hydraulic flywheel accumulator for a hydraulic hybrid vehicle. Int. J. Fluid Power 2015, 16, 149–161. [Google Scholar] [CrossRef]
- Raman, S.R.; Cheng, K.W.; Xue, X.D.; Fong, Y.C.; Cheung, S. Hybrid energy storage system with vehicle body integrated super-capacitor and li-ion battery: Model, design and implementation, for distributed energy storage. Energies 2021, 14, 6553. [Google Scholar] [CrossRef]
- He, Q.; Yang, Y.; Luo, C.; Zhai, J.; Luo, R.; Fu, C. Energy recovery strategy optimization of dual-motor drive electric vehicle based on braking safety and efficient recovery. Energy 2022, 248, 123543. [Google Scholar] [CrossRef]
- He, Q.; Chen, Y.; Fu, C. Efficiency optimization and control strategy of regenerative braking system with dual motor. Energies 2020, 13, 711. [Google Scholar]
- Suyanto, S.; Darwito, P.; Wahyuono, R.A.; Arifin, M.S.; Sudarmanta, B. Design of Regenerative Braking System for Electric Motorcycle Based on Supercapacitor with Fuzzy PID. Int. J. Automot. Technol. 2023, 24, 187–194. [Google Scholar] [CrossRef]
- Rizzo, G.; Tiano, F.A.; Mariani, V.; Marino, M. Optimal Modulation of Regenerative Braking in Through-The-Road Hybridized Vehicles. Energies 2021, 14, 6835. [Google Scholar] [CrossRef]
- Chen, X.; Wei, L.; Wang, X.; Li, L.; Wu, Q.; Xiao, L. Hierarchical cooperative control of anti-lock braking and energy regeneration for electromechanical brake-by-wire system. Mech. Syst. Signal Process. 2021, 159, 107796. [Google Scholar] [CrossRef]
- Li, W.; Du, H.; Li, W. Four-Wheel Electric Braking System Configuration with New Braking Torque Distribution Strategy for Improving Energy Recovery Efficiency. IEEE Trans. Intell. Transp. Syst. 2020, 21, 87–103. [Google Scholar] [CrossRef]
- Vodovozov, V.; Aksjonov, A.; Petlenkov, E.; Raud, Z. Neural Network-Based Model Reference Control of Braking Electric Vehicles. Energies 2021, 14, 2373. [Google Scholar] [CrossRef]
- Vodovozov, V.; Raud, Z.; Petlenkov, E. Review on Braking Energy Management in Electric Vehicles. Energies 2021, 14, 4477. [Google Scholar] [CrossRef]
- Verma, S.; Mishra, S.; Gaur, A.; Chowdhury, S.; Mohapatra, S.; Dwivedi, G.; Verma, P. A comprehensive review on energy storage in hybrid electric vehicle. J. Traffic Transp. Eng. 2021, 8, 621–637. [Google Scholar] [CrossRef]
- Li, X.J.; Zhang, X.W.; Wang, Y.X. Regenerative Braking Control Strategies with Fixed Ratio and Variable Ratio Braking Forces Optimization Distribution for Electric Vehicles during Downhill Process. Int. J. Automot. Technol. 2022, 23, 667–681. [Google Scholar] [CrossRef]
- Jiang, B.; Zhang, X.W.; Wang, Y.X.; Hu, W.C. Regenerative Braking Control Strategy of Electric Vehicles Based on Braking Stability Requirements. Int. J. Automot. Technol. 2021, 22, 465–473. [Google Scholar]
- Jiang, Y.; Zheng, Y.P.; Guo, Y.; Cong, M. Regenerative Braking Control Strategy to Improve Braking Energy Recovery of Pure Electric Bus. SAE Int. J. Veh. Dyn. Stab. NVH 2020, 4, 221–232. [Google Scholar] [CrossRef]
- Bian, J.D.; Qiu, B. Effect of road gradient on regenerative braking energy in a pure electric vehicle. Int. J. Automot. Technol. 2018, 232, 1736–1746. [Google Scholar] [CrossRef]
- Liu, F. A PMSM fuzzy logic regenerative braking control strategy for electric vehicles. J. Intell. Fuzzy Syst. 2021, 41, 4873–4881. [Google Scholar] [CrossRef]
- Qiu, C.Q.; Wang, G.L.; Meng, M.Y.; Shen, Y.J. A novel control strategy of regenerative braking system for electric vehicles under safety critical driving situations. Energy 2018, 149, 329–340. [Google Scholar] [CrossRef]
- Zhang, H.J.; Zhang, F.; Yang, L.; Gao, Y.; Jin, B.Q. Multi-Parameter Collaborative Power Prediction to Improve the Efficiency of Supercapacitor-Based Regenerative Braking System. IEEE Trans. Energy Convers. 2021, 36, 2612–2622. [Google Scholar] [CrossRef]
- Geng, C.; Ning, D.W.; Guo, L.F.; Xue, Q.C.; Mei, S.J. Simulation Research on Regenerative Braking Control Strategy of Hybrid Electric Vehicle. Energies 2021, 14, 2202. [Google Scholar] [CrossRef]
- Ning, X.B.; Wang, J.Z.; Yin, Y.M.; Shangguan, J.R.; Bao, N.X.; Li, N. Regenerative Braking Algorithm for Parallel Hydraulic Hybrid Vehicles Based on Fuzzy Q-Learning. Energies 2023, 16, 1895. [Google Scholar] [CrossRef]
- Zhao, Q.H.; Zhang, H.X.; Xin, Y.F. Research on Control Strategy of Hydraulic Regenerative Braking of Electrohydraulic Hybrid Electric Vehicles. Math. Probl. Eng. 2021, 2021, 5391351. [Google Scholar] [CrossRef]
- Chai, W.S.; bin Romli, M.I.F.; Yaakob, S.B.; Fang, L.H.; Aihsan, M.Z. Regenerative Braking Optimization Using Particle Swarm Algorithm for Electric Vehicle. J. Adv. Comput. Intell. 2022, 26, 1022–1030. [Google Scholar] [CrossRef]
- Cui, D.; Xiang, Z.R. Nonsingular Fixed-Time Fault-Tolerant Fuzzy Control for Switched Uncertain Nonlinear Systems. IEEE Trans. Fuzzy Syst. 2023, 31, 174–183. [Google Scholar] [CrossRef]
- Tong, S.C.; Li, Y.M.; Sui, S. Adaptive Fuzzy Tracking Control Design for SISO Uncertain Nonstrict Feedback Nonlinear Systems. IEEE Trans. Fuzzy Syst. 2016, 24, 1441–1454. [Google Scholar] [CrossRef]
- Xiang, X.B.; Yu, C.Y.; Lapierre, L.; Zhang, J.L.; Zhang, Q. Survey on Fuzzy-Logic-Based Guidance and Control of Marine Surface Vehicles and Underwater Vehicles. IEEE Trans. Fuzzy Syst. 2018, 20, 572–586. [Google Scholar] [CrossRef]
- Qiu, J.B.; Sun, K.K.; Wang, T.; Gao, H.J. Observer-Based Fuzzy Adaptive Event-Triggered Control for Pure-Feedback Nonlinear Systems with Prescribed Performance. IEEE Trans. Fuzzy Syst. 2019, 27, 2152–2162. [Google Scholar] [CrossRef]
- Cordon, O. A historical review of evolutionary learning methods for Mamdani-type fuzzy rule-based systems: Designing interpretable genetic fuzzy systems. Int. J. Approx. Reason. 2011, 52, 894–913. [Google Scholar] [CrossRef]
- Ojha, V.; Abraham, A.; Snasel, V. Heuristic design of fuzzy inference systems: A review of three decades of research. Eng. Appl. Artif. Intel. 2019, 85, 845–864. [Google Scholar] [CrossRef]
- Yorukoglu, A.; Altug, E. Estimation of Unbalanced Loads in Washing Machines Using Fuzzy Neural Networks. IEEE/ASME Trans. Mechatron. 2013, 18, 1182–1190. [Google Scholar] [CrossRef]
- Chiou, C.B.; Chiou, C.H.; Chu, C.M.; Lin, S.L. The application of fuzzy control on energy saving for multi-unit room air-conditioners. Appl. Therm. Eng. 2009, 29, 310–316. [Google Scholar] [CrossRef]
- Morioka, K.; Kovacs, S.; Lee, J.H.; Korondi, P. A Cooperative Object Tracking System with Fuzzy-Based Adaptive Camera Selection. Int. J. Smart Sens. Intell. Syst. 2010, 3, 338–358. [Google Scholar] [CrossRef]
- Safeer, S.; Pandey, R.P.; Rehman, B.; Safdar, T.; Ahmad, I.; Hasan, S.W.; Ullah, A. A review of artificial intelligence in water purification and wastewater treatment: Recent advancements. J. Water Process Eng. 2022, 49, 102974. [Google Scholar] [CrossRef]
- Wang, Y.C.; Chien, C.J.; Chi, R.H.; Hou, Z.S. A Fuzzy-Neural Adaptive Terminal Iterative Learning Control for Fed-Batch Fermentation Processes. IEEE Trans. Fuzzy Syst. 2015, 17, 423–433. [Google Scholar] [CrossRef]
- Sadeghian, M.; Fatehi, A. Identification, prediction and detection of the process fault in a cement rotary kiln by locally linear neuro-fuzzy technique. J. Process Control 2011, 21, 302–308. [Google Scholar] [CrossRef]
- Fayaz, M.; Ullah, I.; Park, D.H.; Kim, K.; Kim, D. An Integrated Risk Index Model Based on Hierarchical Fuzzy Logic for Underground Risk Assessment. Appl. Sci. 2017, 7, 1037. [Google Scholar] [CrossRef]
- Jia, T.H.; Pan, Y.N.; Liang, H.J.; Lam, H.K. Event-Based Adaptive Fixed-Time Fuzzy Control for Active Vehicle Suspension Systems with Time-Varying Displacement Constraint. IEEE Trans. Fuzzy Syst. 2022, 30, 2813–2821. [Google Scholar] [CrossRef]
- Ahmadi, S.; Bathaee, S.M.T.; Hosseinpour, A.H. Improving fuel economy and performance of a fuel-cell hybrid electric vehicle (fuel-cell, battery, and ultra-capacitor) using optimized energy management strategy. Energy Convers. Manag. 2018, 160, 74–84. [Google Scholar] [CrossRef]
- Sulaiman, N.; Hannan, M.A.; Mohamed, A.; Ker, P.J.; Majlan, E.H.; Daud, W.R.W. Optimization of energy management system for fuel-cell hybrid electric vehicles: Issues and recommendations. Appl. Energy 2018, 228, 2061–2079. [Google Scholar] [CrossRef]
- Park, Y.; Park, S.; Ahn, C. Performance Potential of Regenerative Braking Energy Recovery of Autonomous Electric Vehicles. Int. J. Control Autom. 2023, 21, 1442–1454. [Google Scholar] [CrossRef]
- Huang, A.R.W.; Chen, C.S. A low-cost driving simulator for full vehicle dynamics simulation. IEEE Trans. Veh. Technol. 2003, 52, 162–172. [Google Scholar] [CrossRef]
- Ghike, C.; Shim, T.; Asgari, I. Integrated control of wheel drive-brake torque for vehicle-handling enhancement. Proc. Inst. Mech. Eng. D 2009, 223, 439–457. [Google Scholar] [CrossRef]
- He, Z.J.; Shi, Q.; Wei, Y.J.; Zheng, J.X.; Gao, B.Z.; He, L. A Torque Demand Model Predictive Control Approach for Driving Energy Optimization of Battery Electric Vehicle. IEEE Trans. Veh. Technol. 2021, 70, 3232–3242. [Google Scholar] [CrossRef]
- Huang, C.X.; Lei, F.; Han, X.; Zhang, Z.Y. Determination of modeling parameters for a brushless DC motor that satisfies the power performance of an electric vehicle. Meas. Control 2019, 52, 765–774. [Google Scholar] [CrossRef]
- Zheng, P.; Wu, Q.; Bai, J.G.; Tong, C.D.; Song, Z.Y. Analysis and Experiment of a Novel Brushless Double Rotor Machine for Power-Split Hybrid Electrical Vehicle Applications. Energies 2013, 6, 3209–3223. [Google Scholar] [CrossRef]
- Aouadj, N.; Hartani, K.; Fatiha, M. New Integrated Vehicle Dynamics Control System Based on the Coordination of Active Front Steering, Direct Yaw Control, and Electric Differential for Improvements in Vehicle Handling and Stability. SAE Int. J. Veh. Dyn. Stab. NVH 2020, 2, 119–133. [Google Scholar] [CrossRef]
- Ukil, A.; Bloch, R.; Andenna, A. Estimation of Induction Motor Operating Power Factor from Measured Current and Manufacturer Data. IEEE Trans. Energy Convers. 2011, 2, 699–706. [Google Scholar] [CrossRef]
- Hu, J.J.; Yang, Y.; Jia, M.X.; Guan, Y.J.; Fu, C.Y.; Liao, S.P. Research on Harmonic Torque Reduction Strategy for Integrated Electric Drive System in Pure Electric Vehicle. Electronics 2020, 9, 1241. [Google Scholar] [CrossRef]
- Ahssan, M.R.; Ektesabi, M.M.; Gorji, S.A. Electric Vehicle with Multi-Speed Transmission: A Review on Performances and Complexities. SAE Int. J. Altern. Powertrains 2018, 7, 169–181. [Google Scholar] [CrossRef]
- Li, Z.H.; Jiang, S.; Dong, J.; Wang, S.F.; Ming, Z.N.; Li, L. Battery capacity design for electric vehicles considering the diversity of daily vehicles miles traveled. Transport. Res. C-Emer. 2016, 72, 272–282. [Google Scholar] [CrossRef]
- Zhang, C.P.; Wang, L.Y.; Li, X.; Chen, W.; Yin, G.G.; Jiang, J.C. Robust and Adaptive Estimation of State of Charge for Lithium-Ion Batteries. IEEE Trans. Ind. Electron. 2015, 62, 4948–4957. [Google Scholar] [CrossRef]
- Zhang, M.Y.; Fan, X.B. Design of battery management system based on improved ampere-hour integration method. Int. J. Electr. Hybrid. 2022, 14, 1–29. [Google Scholar] [CrossRef]
- Zhang, Z.W.; Guo, T.Z.; Gao, M.Y.; He, Z.W.; Dong, Z.K. Review of SoC Estimation Methods for Electric Vehicle Li-ion Batteries. J. Electron. Inf. Techn. 2021, 43, 1803–1815. [Google Scholar]
- Noelle, D.J.; Wang, M.; Le, A.V.; Shi, Y.; Qiao, Y. Internal resistance and polarization dynamics of lithium-ion batteries upon internal shorting. Appl. Energy 2018, 212, 796–808. [Google Scholar] [CrossRef]
- Qiu, C.S.; He, G.; Shi, W.K.; Zou, M.J.; Liu, C. The polarization characteristics of lithium-ion batteries under cyclic charge and discharge. J. Solid State Electrochem. 2019, 23, 1887–1902. [Google Scholar] [CrossRef]
- Meng, Z.W.; Zhang, T.Z.; Zhang, H.X.; Zhao, Q.H.; Yang, J. Energy Management Strategy for an Electromechanical-Hydraulic Coupled Power Electric Vehicle Considering the Optimal Speed Threshold. Energies 2021, 14, 5300. [Google Scholar] [CrossRef]
- Itani, K.; De Bernardinis, A.; Khatir, Z.; Jammal, A. Comparison between two braking control methods integrating energy recovery for a two-wheel front driven electric vehicle. Energy Convers. Manag. 2016, 122, 330–343. [Google Scholar] [CrossRef]
- Xie, Y.K.; Li, Y.Y.; Zhao, Z.C.; Dong, H.; Wang, S.Q.; Liu, J.P.; Guan, J.H.; Duan, X.B. Microsimulation of electric vehicle energy consumption and driving range. Appl. Energy 2020, 267, 115081. [Google Scholar] [CrossRef]
- Wang, K.L.; Ding, K.W.; Yang, T. Experimental Study on the Seismic Performance of New Energy Dissipation Connectors in an Autoclaved Aerated Concrete Panel with Assembled Steel Frame. Appl. Sci. 2023, 12, 13035. [Google Scholar] [CrossRef]
- Giakoumis, E.G.; Zachiotis, A.T. Investigation of a Diesel-Engined Vehicle’s Performance and Emissions during the WLTC Driving CycleComparison with the NEDC. Energies 2017, 10, 240. [Google Scholar] [CrossRef]
- Oh, C.; Cha, G. Impact of fuel, injection type and after-treatment system on particulate emissions of light-duty vehicles using different fuels on FTP-75 and HWFET test cycles. Int. J. Automot. Technol. 2015, 16, 895–901. [Google Scholar] [CrossRef]
- Duan, Z.J.; Mei, N.; Feng, L.L.; Yu, S.G.; Jiang, Z.Y.; Chen, D.F.; Xu, X.M.; Hong, J.C. Research on Hydrogen Consumption and Driving Range of Hydrogen Fuel Cell Vehicle under the CLTC-P Condition. World Electr. Veh. J. 2022, 13, 9. [Google Scholar] [CrossRef]
- Hwang, H.Y.; Lan, T.S.; Chen, J.S. Optimization and Application for Hydraulic Electric Hybrid Vehicle. Energies 2020, 13, 322. [Google Scholar] [CrossRef]
- Li, S.Q.; Yu, B.; Feng, X.Y. Research on braking energy recovery strategy of electric vehicle based on ECE regulation and I curve. Sci. Progress 2020, 103, 0036850419877762. [Google Scholar] [CrossRef] [PubMed]
- Zhang, L.; Yu, L.Y.; Wang, Z.Z.; Zuo, L.; Song, J. All-Wheel Braking Force Allocation During a Braking-in-Turn Maneuver for Vehicles with the Brake-by-Wire System Considering Braking Efficiency and Stability. IEEE Trans. Veh. Technol. 2016, 65, 4752–4767. [Google Scholar] [CrossRef]
- Ma, Z.W.; Sun, D.X. Energy Recovery Strategy Based on Ideal Braking Force Distribution for Regenerative Braking System of a Four-Wheel Drive Electric Vehicle. IEEE Access 2020, 8, 136234–136242. [Google Scholar] [CrossRef]
- Zhang, Z.J.; Dong, Y.Y.; Han, Y.W. Dynamic and Control of Electric Vehicle in Regenerative Braking for Driving Safety and Energy Conservation. J. Vib. Eng. Technol. 2020, 8, 179–197. [Google Scholar] [CrossRef]
- Song, J.; Kim, H.; Boo, K. A study on an anti-lock braking system controller and rear-wheel controller to enhance vehicle lateral stability. Proc. Inst. Mech. Eng. D 2007, 221, 777–787. [Google Scholar] [CrossRef]
- Xiao, B.Y.; Lu, H.Z.; Wang, H.L.; Ruan, J.G.; Zhang, N. Enhanced Regenerative Braking Strategies for Electric Vehicles: Dynamic Performance and Potential Analysis. Energies 2017, 10, 1875. [Google Scholar] [CrossRef]
- Zhou, Z.; Huang, M.H. Regenerative braking algorithm for the electric vehicle with a seamless two-speed transmission. Proc. Inst. Mech. Eng. D 2019, 233, 905–916. [Google Scholar] [CrossRef]
- Xu, G.Q.; Xu, K.; Zheng, C.H.; Zhang, X.Y.; Zahid, T. Fully Electrified Regenerative Braking Control for Deep Energy Recovery and Maintaining Safety of Electric Vehicles. IEEE Trans. Veh. Technol. 2016, 65, 1186–1198. [Google Scholar] [CrossRef]
- Xu, G.Q.; Li, W.M.; Xu, K.; Song, Z.B. An Intelligent Regenerative Braking Strategy for Electric Vehicles. Energies 2011, 4, 1461–1477. [Google Scholar] [CrossRef]
- Mendes, J.; Araujo, R.; Sousa, P.; Apostolo, F.; Alves, L. An architecture for adaptive fuzzy control in industrial environments. Comput. Ind. 2011, 62, 364–373. [Google Scholar] [CrossRef]
- Novak, V. Reasoning about mathematical fuzzy logic and its future. Fuzzy Sets Syst. 2012, 192, 25–44. [Google Scholar] [CrossRef]
- Papageorgiou, E.I.; Salmeron, J.L. A Review of Fuzzy Cognitive Maps Research During the Last Decade. IEEE Trans. Fuzzy Syst. 2013, 21, 66–79. [Google Scholar] [CrossRef]
- Zhang, J.C.; Yang, X.Y. Some properties of fuzzy reasoning in propositional fuzzy logic systems. Inform. Sci. 2010, 180, 4661–4671. [Google Scholar] [CrossRef]
- Yun, Y.S. A Zadeh’s max-min composition operator for 3-dimensional triangular fuzzy number. J. Intell. Fuzzy Syst. 2020, 39, 3783–3793. [Google Scholar] [CrossRef]
- Van Broekhoven, E.; De Baets, B. Fast and accurate center of gravity defuzzification of fuzzy system outputs defined on trapezoidal fuzzy partitions. Fuzzy Sets Syst. 2006, 157, 904–918. [Google Scholar] [CrossRef]
- Cao, S.G.; Rees, N.W.; Feng, G. Mamdani-type fuzzy controllers are universal fuzzy controllers. Fuzzy Sets Syst. 2001, 123, 359–367. [Google Scholar] [CrossRef]
- Feng, G. A survey on analysis and design of model-based fuzzy control systems. IEEE Trans. Fuzzy Syst. 2006, 14, 676–697. [Google Scholar] [CrossRef]
- Yildiz, A.; Özel, M.A. A Comparative Study of Energy Consumption and Recovery of Autonomous Fuel-Cell Hydrogen–Electric Vehicles Using Different Powertrains Based on Regenerative Braking and Electronic Stability Control System. Appl. Sci. 2021, 11, 2515. [Google Scholar] [CrossRef]
- Jamadar, N.M.; Jadhav, H.T. A review on braking control and optimization techniques for electric vehicle. Proc. Inst. Mech. Eng. D 2021, 235, 2371–2382. [Google Scholar] [CrossRef]
- Saiteja, P.; Ashok, B.; Wagh, A.S.; Farrag, M.E. Critical review on optimal regenerative braking control system architecture, calibration parameters and development challenges for EVs. Int. J. Energy Res. 2022, 46, 20146–20179. [Google Scholar] [CrossRef]
- Hamada, A.T.; Orhan, M.F. An overview of regenerative braking systems. J. Energy Storage 2022, 52, 105033. [Google Scholar] [CrossRef]
- Martyushev, N.V.; Malozyomov, B.V.; Sorokova, S.N.; Efremenkov, E.A.; Qi, M.X. Mathematical Modeling of the State of the Battery of Cargo Electric Vehicles. Mathematics 2023, 11, 536. [Google Scholar] [CrossRef]
- Wu, T.L.; Wang, F.; Ye, P. Regenerative Braking Strategy of Dual-Motor EV Considering Energy Recovery and Brake Stability. World Electr. Veh. J. 2023, 14, 19. [Google Scholar] [CrossRef]
- Yin, Y.L.; Zhang, X.X.; Zhan, S.; Ma, S.P.; Huang, X.J.; Wang, F.Z. DQN regenerative braking control strategy based on adaptive weight coefficients. Proc. Inst. Mech. Eng. D 2023, 09544070231186200. [Google Scholar] [CrossRef]
- Chen, Z.Y.; Xiong, R.; Cai, X.; Wang, Z.; Yang, R.X. Regenerative Braking Control Strategy for Distributed Drive Electric Vehicles Based on Slope and Mass Co-Estimation. IEEE T. Intell. Transp. 2023, 24, 1. [Google Scholar] [CrossRef]
- Ashok, B.; Kannan, C.; Deepak, C.; Ramesh, R.; Narendhra, T.M.; Farrag, M.E.; Ashok, S.D.; Vignesh, R.; Saiteja, P.; Kavitha, C. Model based integrated control strategy for effective brake energy recovery to extend battery longevity in electric two wheelers. Proc. Inst. Mech. Eng. D 2023, 09544070231167616. [Google Scholar] [CrossRef]
- Liu, J.A.; Bu, L.; Fu, B.; Zheng, J.Y.; Wang, G.S.; He, L.H.; Hu, Y.L. Research on Adaptive Distribution Control Strategy of Braking Force for Pure Electric Vehicles. Processes 2023, 11, 1152. [Google Scholar] [CrossRef]
- Sandrini, G.; Chindamo, D.; Gadola, M. Regenerative Braking Logic That Maximizes Energy Recovery Ensuring the Vehicle Stability. Energies 2022, 15, 5846. [Google Scholar] [CrossRef]
- Shang, Y.; Ma, C.; Yang, K.; Tan, D. Regenerative Braking Control Strategy Based on Multi-source Information Fusion under Environment Perception. Int. J. Automot. Technol. 2022, 23, 805–815. [Google Scholar] [CrossRef]
- Chang, J.J.; Zhang, Y.F. Research on Optimization Control Strategy for Braking Energy Recovery of a Battery Electric Vehicle Based on EMB System. Automot. Eng. 2022, 44, 64–72. [Google Scholar]
- Chu, L.; Chang, C.; Zhao, D.; Xu, Y.W. Research on Cooperative Braking Control Algorithm Based on Nonlinear Model Prediction. World Electr. Veh. J. 2021, 12, 173. [Google Scholar] [CrossRef]
- Liu, H.W.; Lei, Y.L.; Fu, Y.; Li, X.Z. An Optimal Slip Ratio-Based Revised Regenerative Braking Control Strategy of Range-Extended Electric Vehicle. Energies 2020, 13, 1526. [Google Scholar] [CrossRef]
- Heydari, S.; Fajri, P.; Sabzehgar, R.; Asrari, A. Optimal Brake Allocation in Electric Vehicles for Maximizing Energy Harvesting During Braking. IEEE Trans. Energy Convers. 2020, 35, 1806. [Google Scholar] [CrossRef]
- Ji, F.Z.; Pan, Y.; Zhou, Y.; Du, F.R.; Zhang, Q.; Li, G. Energy recovery based on pedal situation for regenerative braking system of electric vehicle. Vehicle Syst. Dyn. 2020, 58, 144. [Google Scholar] [CrossRef]
- He, H.W.; Wang, C.; Jia, H.; Cui, X. An intelligent braking system composed single-pedal and multi-objective optimization neural network braking control strategies for electric vehicle. Appl. Energy 2020, 259, 114172. [Google Scholar] [CrossRef]
- Gang, L.; Zhi, Y. Energy saving control based on motor efficiency map for electric vehicles with four-wheel independently driven in-wheel motors. Adv. Mech. Eng. 2018, 10, 1687814018793064. [Google Scholar] [CrossRef]
- Zhang, Z.; Xu, G.; Li, W.; Zheng, L. Regenerative Braking for Electric Vehicle Based on Fuzzy Logic Control Strategy. In Proceedings of the International Conference on Mechanical and Electronics Engineering, Kyoto, Japan, 1–3 August 2010. [Google Scholar]
- Tao, Y.; Xie, X.; Zhao, H.; Xu, W.; Chen, H. A Regenerative Braking System for Electric Vehicle with Four In-Wheel Motors Based on Fuzzy Control. In Proceedings of the Chinese Control Conference, Dalian, China, 26–28 July 2017. [Google Scholar]
- Cao, X.; Ishikawa, T. Optimum design of a regenerative braking system for electric vehicles based on fuzzy control strategy. IEEJ Trans. Electr. Electron. Eng. 2016, 11, S186–S187. [Google Scholar] [CrossRef]
- Zhu, G.H.; Lin, J.B.; Liu, Q.W.; He, H.W. Research on the Energy-Saving Strategy of Path Planning for Electric Vehicles Considering Traffic Information. Energies 2019, 12, 3601. [Google Scholar] [CrossRef]
- Martyushev, N.V.; Malozyomov, B.V.; Khalikov, I.H.; Kukartsev, V.A.; Kukartsev, V.V.; Tynchenko, V.S.; Tynchenko, Y.A.; Qi, M.X. Review of Methods for Improving the Energy Efficiency of Electrified Ground Transport by Optimizing Battery Consumption. Energies 2023, 16, 729. [Google Scholar] [CrossRef]
- Liu, X.Y.; Reddi, K.; Elgowainy, A.; Lohse-Busch, H.; Wang, M.; Rustagi, N. Comparison of well-to-wheels energy use and emissions of a hydrogen fuel cell electric vehicle relative to a conventional gasoline-powered internal combustion engine vehicle. Int. J. Hydrogen Energy 2020, 45, 972–983. [Google Scholar] [CrossRef]
- Fotouhi, A.; Yusof, R.; Rahmani, R.; Mekhilef, S.; Shateri, N. A review on the applications of driving data and traffic information for vehicles’ energy conservation. Renew. Sustain. Energy Rev. 2014, 37, 822–833. [Google Scholar] [CrossRef]
- Inci, M.; Savrun, M.M.; Celik, O. Integrating electric vehicles as virtual power plants: A comprehensive review on vehicle-to-grid (V2G) concepts, interface topologies, marketing and future prospects. J. Energy Storage 2022, 55, 105579. [Google Scholar] [CrossRef]
Disclaimer/Publisher’s Note: The statements, opinions and data contained in all publications are solely those of the individual author(s) and contributor(s) and not of MDPI and/or the editor(s). MDPI and/or the editor(s) disclaim responsibility for any injury to people or property resulting from any ideas, methods, instructions or products referred to in the content. |
© 2023 by the authors. Licensee MDPI, Basel, Switzerland. This article is an open access article distributed under the terms and conditions of the Creative Commons Attribution (CC BY) license (https://creativecommons.org/licenses/by/4.0/).













