A Technique for Transformer Remnant Cellulose Life Cycle Prediction Using Adaptive Neuro-Fuzzy Inference System
Abstract
:1. Introduction
2. Applicable Works
3. Materials and Methods
3.1. Existing Models
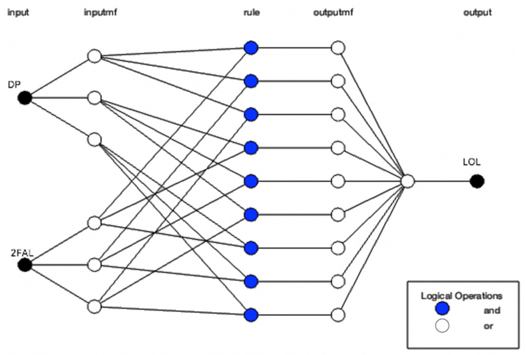
3.2. Proposed ANFIS Modelling for Cellulose Remnant Life Cycle
3.2.1. Data Preparation
3.2.2. Proposed ANFIS Modelling
3.2.3. Accuracy Evaluation
3.3. Mean Absolute Deviation (MAD)
3.4. Mean Absolute Percentage Error (MAPE)
3.5. Root Mean Squared Error (RMSE)
4. Results
4.1. Transformer Life Cycle Model Results
- if (input1 is in1mf1) and (input2 is in2mf1) then (output is out1mf1) (1)
- if (input1 is in1mf1) and (input2 is in2mf2) then (output is out1mf2) (1)
- if (input1 is in1mf1) and (input2 is in2mf3) then (output is out1mf3) (1)
- if (input1 is in1mf2) and (input2 is in2mf1) then (output is out1mf4) (1)
- if (input1 is in1mf2) and (input2 is in2mf2) then (output is out1mf5) (1)
- if (input1 is in1mf2) and (input2 is in2mf3) then (output is out1mf6) (1)
- if (input1 is in1mf2) and (input2 is in2mf1) then (output is out1mf7) (1)
- if (input1 is in1mf3) and (input2 is in2mf2) then (output is out1mf8) (1)
- if (input1 is in1mf3) and (input2 is in2mf3) then (output is out1mf9) (1)
4.2. Case Studies
5. Discussion
6. Conclusions
Author Contributions
Funding
Data Availability Statement
Conflicts of Interest
References
- Cui, Y.; Ma, H.; Saha, T.; Ekanayake, C. Understanding Moisture Dynamics and Its Effect on the Dielectric Response of Transformer Insulation. IEEE Trans. Power Deliv. 2015, 30, 2195–2204. [Google Scholar] [CrossRef]
- Przybylek, P.; Walczak, K.; Sikorski, W.; Moscicka-Grzesiak, H.; Moranda, H.; Cybulski, M. Experimental Validation of a Method of Drying Cellulose Insulation in Distribution Transformers Using Circulating Synthetic Ester. IEEE Access 2021, 9, 150322–150329. [Google Scholar] [CrossRef]
- Vasovic, V.; Lukic, J.; Mihajlovic, D.; Pejovic, B.; Radakovic, Z.; Radoman, U.; Orlovic, A. Aging of transformer insulation—Experimental transformers and laboratory models with different moisture contents: Part I—DP and furans aging profiles. IEEE Trans. Dielectr. Electr. Insul. 2019, 26, 1840–1846. [Google Scholar] [CrossRef]
- Ansari, M.A.; Martin, D.; Saha, T.K. Advanced Online Moisture Measurements in Transformer Insulation Using Optical Sensors. IEEE Trans. Dielectr. Electr. Insul. 2020, 27, 1803–1810. [Google Scholar] [CrossRef]
- Vasovic, V.; Lukic, J.; Mihajlovic, D.; Pejovic, B.; Milovanovic, M.; Radoman, U.; Radakovic, Z. Aging of transformer insulation of experimental transformers and laboratory models with different moisture contents: Part II—Moisture distribution and aging kinetics. IEEE Trans. Dielectr. Electr. Insul. 2019, 26, 1847–1852. [Google Scholar] [CrossRef]
- Taha, I.B.M.; Hoballah, A.; Ghoneim, S.S.M. Optimal ratio limits of rogers’ four-ratios and IEC 60599 code methods using particle swarm optimization fuzzy-logic approach. IEEE Trans. Dielectr. Electr. Insul. 2020, 27, 222–230. [Google Scholar] [CrossRef]
- Kari, T.; Gao, W.; Zhao, D.; Zhang, Z.; Mo, W.; Wang, Y.; Luan, L. An integrated method of ANFIS and Dempster-Shafer theory for fault diagnosis of power transformer. IEEE Trans. Dielectr. Electr. Insul. 2018, 25, 360–371. [Google Scholar] [CrossRef]
- Thango, B.A.; Bokoro, P.N. Prediction of the Degree of Polymerization in Transformer Cellulose Insulation Using the Feedforward Backpropagation Artificial Neural Network. Energies 2022, 15, 4209. [Google Scholar] [CrossRef]
- Tokunaga, J.; Hikosaka, T. Comparative Studies on Furans as Aging Markers for Power Transformers. IEEE Trans. Dielectr. Electr. Insul. 2022, 29, 737–744. [Google Scholar] [CrossRef]
- Li, S.; Ge, Z.; Abu-Siada, A.; Yang, L.; Li, S.; Wakimoto, K. A New Technique to Estimate the Degree of Polymerization of Insulation Paper Using Multiple Aging Parameters of Transformer Oil. IEEE Access 2019, 7, 157471–157479. [Google Scholar] [CrossRef]
- Zeinoddini-Meymand, H.; Kamel, S.; Khan, B. An Efficient Approach with Application of Linear and Nonlinear Models for Evaluation of Power Transformer Health Index. IEEE Access 2021, 9, 150172–150186. [Google Scholar] [CrossRef]
- Tang, W.H.; Goulermas, J.Y.; Wu, Q.H.; Richardson, Z.J.; Fitch, J. A Probabilistic Classifier for Transformer Dissolved Gas Analysis With a Particle Swarm Optimizer. IEEE Trans. Power Deliv. 2008, 23, 751–759. [Google Scholar] [CrossRef]
- Kharif, O.; Benmahamed, Y.; Teguar, M.; Boubakeur, A.; Ghoneim, S.S.M. Accuracy Improvement of Power Transformer Faults Diagnostic Using KNN Classifier with Decision Tree Principle. IEEE Access 2021, 9, 81693–81701. [Google Scholar] [CrossRef]
- Argade, S.; Aravinthan, V.; Jewell, W. Probabilistic modeling of EV charging and its impact on distribution transformer loss of life. In Proceedings of the 2012 IEEE International Electric Vehicle Conference, Greenville, SC, USA, 4–8 March 2012; pp. 1–8. [Google Scholar] [CrossRef]
- Altayef, E.; Anayi, F.; Packianather, M.; Benmahamed, Y.; Kherif, O. Detection and Classification of Lamination Faults in a 15 kVA Three-Phase Transformer Core Using SVM, KNN and DT Algorithms. IEEE Access 2022, 10, 50925–50932. [Google Scholar] [CrossRef]
- Rediansyah, D.; Prasojo, R.A.; Suwarno; Abu-Siada, A. Artificial Intelligence-Based Power Transformer Health Index for Handling Data Uncertainty. IEEE Access 2021, 9, 150637–150648. [Google Scholar] [CrossRef]
- Rhamadhan, F.Z.; Kinkeldey, T.; Werle, P.; Suwarno, S. Estimating the DP Value of the Paper Insulation of Oil-Filled Power Transformers Using an ANFIS Algorithm. In Proceedings of the 2021 11th International Conference on Power, Energy and Electrical Engineering (CPEEE), Shiga, Japan, 26–28 February 2021; pp. 202–207. [Google Scholar] [CrossRef]
- Zhang, Y.; Li, X.; Zheng, H.; Yao, H.; Liu, J.; Zhang, C.; Peng, H.; Jiao, J. A Fault Diagnosis Model of Power Transformers Based on Dissolved Gas Analysis Features Selection and Improved Krill Herd Algorithm Optimized Support Vector Machine. IEEE Access 2019, 7, 102803–102811. [Google Scholar] [CrossRef]
- Wu, Y.; Sun, X.; Zhang, Y.; Zhong, X.; Cheng, L. A Power Transformer Fault Diagnosis Method-Based Hybrid Improved Seagull Optimization Algorithm and Support Vector Machine. IEEE Access 2022, 10, 17268–17286. [Google Scholar] [CrossRef]
- Singh, B.; Kumar, A.H.; Reddy, C.C. Investigation on Transformer Oil Parameters Using Support Vector Machine. In Proceedings of the 2020 IEEE 15th International Conference on Industrial and Information Systems (ICIIS), Rupnagar, India, 26–28 November 2020; pp. 18–21. [Google Scholar] [CrossRef]
- Abbasi, A.R.; Mahmoudi, M.R.; Arefi, M.M. Transformer Winding Faults Detection Based on Time Series Analysis. IEEE Trans. Instrum. Meas. 2021, 70, 3516210. [Google Scholar] [CrossRef]
- Wang, L.; Littler, T.; Liu, X. Gaussian Process Multi-Class Classification for Transformer Fault Diagnosis Using Dissolved Gas Analysis. IEEE Trans. Dielectr. Electr. Insul. 2021, 28, 1703–1712. [Google Scholar] [CrossRef]
- Tra, V.; Duong, B.P.; Kim, J.M. Improving diagnostic performance of a power transformer using an adaptive over-sampling method for imbalanced data. IEEE Trans. Dielectr. Electr. Insul. 2019, 26, 1325–1333. [Google Scholar] [CrossRef]
- Rao, U.M.; Fofana, I.; Rajesh, K.N.V.P.S.; Picher, P. Identification and Application of Machine Learning Algorithms for Transformer Dissolved Gas Analysis. IEEE Trans. Dielectr. Electr. Insul. 2021, 28, 1828–1835. [Google Scholar] [CrossRef]
- Hong, K.; Jin, M.; Huang, H. Transformer Winding Fault Diagnosis Using Vibration Image and Deep Learning. IEEE Trans. Power Deliv. 2021, 36, 676–685. [Google Scholar] [CrossRef]
- Li, S.; Wu, G.; Gao, B.; Hao, C.; Xin, D.; Yin, X. Interpretation of DGA for transformer fault diagnosis with complementary SaE-ELM and arctangent transform. IEEE Trans. Dielectr. Electr. Insul. 2016, 23, 586–595. [Google Scholar] [CrossRef]
- Cui, Y.; Ma, H.; Saha, T. Improvement of power transformer insulation diagnosis using oil characteristics data preprocessed by SMOTEBoost technique. IEEE Trans. Dielectr. Electr. Insul. 2014, 21, 2363–2373. [Google Scholar] [CrossRef]
- Liu, J.; Fan, X.; Zhang, Y.; Zheng, H.; Zhang, C. Condition prediction for oil-immersed cellulose insulation in field transformer using fitting fingerprint database. IEEE Trans. Dielectr. Electr. Insul. 2020, 27, 279–287. [Google Scholar] [CrossRef]
- Wang, D.; Zhou, L.; Wang, A.; Li, H.; Liao, W.; Guo, L.; Cui, Y. Effects of thermal aging on moisture diffusion in insulation paper immersed with mineral oil. IEEE Trans. Dielectr. Electr. Insul. 2018, 25, 1888–1896. [Google Scholar] [CrossRef]
- Li, J.; Hou, Z.; Wang, Y.; Ma, Y.; Jia, F.; Yang, J.; Yang, X.; Qi, B. Moisture Migration Process and its Characteristics of Transformer Oil-paper Insulation. In Proceedings of the 2021 International Conference on Advanced Electrical Equipment and Reliable Operation (AEERO), Beijing, China, 15–17 October 2021; pp. 1–4. [Google Scholar] [CrossRef]
- Chendong, X. Monitoring paper insulation ageing by measuring furfural contents in oil. In Proceedings of the Seventh International Symposium on High Voltage Engineering, Dresden, Germany, 26–30 August 1991; pp. 139–142. [Google Scholar]
- Stebbins, R.D.; Myers, D.S.; Shkolnik, A.B. Furanic compounds in dielectric liquid samples: Review and update of diagnostic interpretation and estimation of insulation ageing. In Proceedings of the 7th International Conference on Properties and Applications of Dielectric Materials (Cat. No. 03CH37417), Nagoya, Japan, 1–5 June 2003; Volume 3, pp. 921–926. [Google Scholar] [CrossRef]
- De Pablo, A.; Phalavanpour, B. Furanic compounds analysis: A tool for predictive maintenance of oil-filled electrical equipment. Electra 2007, 175, 9–32. [Google Scholar]
- Pradhan, M.K.; Ramu, T.S. On the estimation of elapsed life of oil-immersed power transformers. IEEE Trans. Power Deliv. 2005, 20, 1962–1969. [Google Scholar] [CrossRef]
- Bendary, A.F.; Abdelaziz, A.Y.; Ismail, M.M.; Mahmoud, K.; Lehtonen, M.; Darwish, M.M.F. Proposed ANFIS Based Approach for Fault Tracking, Detection, Clearing and Rearrangement for Photovoltaic System. Sensors 2021, 21, 2269. [Google Scholar] [CrossRef]
- Zakri, A.A.; Mustafa, M.W.; Tribowo, I. ANFIS Design Based on Prediction Models for The Photovoltaic System. In Proceedings of the 2019 International Conference on Sustainable Information Engineering and Technology (SIET), Lombok, Indonesia, 28–30 September 2019; pp. 234–239. [Google Scholar] [CrossRef]









| Metric | Year | MAD | RMSE | MAPE |
|---|---|---|---|---|
| ANFIS Model | 2023 | 0.019 | 0.152 | 0.091 |
| Chendong [31] | 1991 | 1.371 | 1.207 | 6.958 |
| Vaurchex [32] | 2003 | 5.204 | 2.424 | 21.142 |
| De Pablo [33] | 2007 | 2.609 | 1.667 | 13.101 |
| Transformer | 2FAL | DP |
|---|---|---|
| 1 | 1.72 | 380 |
| 2 | 2.021 | 360 |
| 3 | 2.374 | 340 |
| 4 | 2.789 | 320 |
| 5 | 3.277 | 300 |
| 6 | 3.851 | 280 |
| 7 | 4.524 | 260 |
| 8 | 5.315 | 240 |
| 9 | 6.245 | 220 |
| 10 | 7.337 | 200 |
| Unit | Actual | ANFIS Model | Chendong [31] | Vaurchex [32] | De Pablo [33] |
|---|---|---|---|---|---|
| 1 | 21.06 | 21.69 | 22.66 | 16.89 | 17.86 |
| 2 | 22.18 | 22.79 | 23.82 | 17.51 | 19.34 |
| 3 | 23.54 | 23.96 | 25.05 | 18.14 | 20.95 |
| 4 | 25.23 | 25.21 | 26.35 | 18.80 | 22.70 |
| 5 | 27.15 | 26.56 | 27.75 | 19.48 | 24.57 |
| 6 | 28.83 | 28.03 | 29.25 | 20.18 | 26.58 |
| 7 | 29.69 | 29.63 | 30.86 | 20.90 | 28.71 |
| 8 | 30.31 | 31.39 | 32.61 | 21.65 | 30.96 |
| 9 | 33.76 | 33.34 | 34.53 | 22.43 | 33.32 |
| 10 | 35.24 | 35.50 | 36.64 | 23.24 | 35.79 |
| Metric | MAD | RMSE | MAPE |
|---|---|---|---|
| ANFIS Model | 0.487 | 0.332 | 1.822 |
| Chendong [31] | 1.252 | 1.851 | 4.726 |
| Vaurchex [32] | 7.778 | 66.809 | 27.336 |
| De Pablo [33] | 1.859 | 4.495 | 7.457 |
| Model | Contribution |
|---|---|
| Chendong Model [31] | In these models, the DP is estimated using the measured 2FAL collected from a fleet of transformers at specific regions and the LOL is estimated using a separate Equation, i.e., Equation (4). |
| Vaurchex Model [32] | |
| De Pablo Model [33] | |
| Proposed ANFIS Model | In the present study, the remnant cellulose life of the transformer is achieved from an uncommon ANFIS modelling algorithm, and its performance has been studied against models above. There is currently no existing literature that covers the prediction of remnant life using 2FAL and DP. ANFIS offers significantly better learning capability: for the same network intricacy, a significantly lower MAD, RMSE and MAPE compared to existing models, as shown in Table 4. Essentially, the proposed approach independently predicts the LOL using the measured 2FAL and DP samples. |
Disclaimer/Publisher’s Note: The statements, opinions and data contained in all publications are solely those of the individual author(s) and contributor(s) and not of MDPI and/or the editor(s). MDPI and/or the editor(s) disclaim responsibility for any injury to people or property resulting from any ideas, methods, instructions or products referred to in the content. |
© 2023 by the authors. Licensee MDPI, Basel, Switzerland. This article is an open access article distributed under the terms and conditions of the Creative Commons Attribution (CC BY) license (https://creativecommons.org/licenses/by/4.0/).
Share and Cite
Thango, B.A.; Bokoro, P.N. A Technique for Transformer Remnant Cellulose Life Cycle Prediction Using Adaptive Neuro-Fuzzy Inference System. Processes 2023, 11, 440. https://doi.org/10.3390/pr11020440
Thango BA, Bokoro PN. A Technique for Transformer Remnant Cellulose Life Cycle Prediction Using Adaptive Neuro-Fuzzy Inference System. Processes. 2023; 11(2):440. https://doi.org/10.3390/pr11020440
Chicago/Turabian StyleThango, Bonginkosi A., and Pitshou N. Bokoro. 2023. "A Technique for Transformer Remnant Cellulose Life Cycle Prediction Using Adaptive Neuro-Fuzzy Inference System" Processes 11, no. 2: 440. https://doi.org/10.3390/pr11020440
APA StyleThango, B. A., & Bokoro, P. N. (2023). A Technique for Transformer Remnant Cellulose Life Cycle Prediction Using Adaptive Neuro-Fuzzy Inference System. Processes, 11(2), 440. https://doi.org/10.3390/pr11020440

