Comparative Transcriptomic and Metabolomic Analyses Reveal the Regulatory Effect and Mechanism of Tea Extracts on the Biosynthesis of Monascus Pigments
Abstract
1. Introduction
2. Materials and Methods
2.1. Strain and Materials
2.2. Preparation and Component Identification of Tea Extracts
2.3. Measurement of MPs Production
2.4. Preparation of M. purpureus M3 Spore Suspension
2.5. Effect of Tea Extract Addition on MPs Production
2.6. Effects of the Concentration of Tea Extracts and the Fermentation Time on MPs Production
2.7. RNA Extraction Library Construction and Sequencing
2.8. Transcriptome Assembly, Mapping
2.9. Gene Differential Expression Analysis and Functional Annotation
2.10. RT-qPCR Analysis of MPs-Biosynthesis-Related Genes
2.11. Metabolomic Analysis of Fermentative Mycelium
2.12. Statistical Analysis
3. Results
3.1. Effects of Different Kinds of Tea Extracts on MPs Production
3.2. Composition Analysis of Different Tea Extracts
3.3. Effects of Tea Extracts Concentration and Fermentation Time on MPs Production
3.4. High-Throughput Sequencing and De Novo Assembly
3.5. Function Analysis and Annotation of DEGs
3.6. RT-qPCR of the Key Genes Related to MPs Biosynthesis
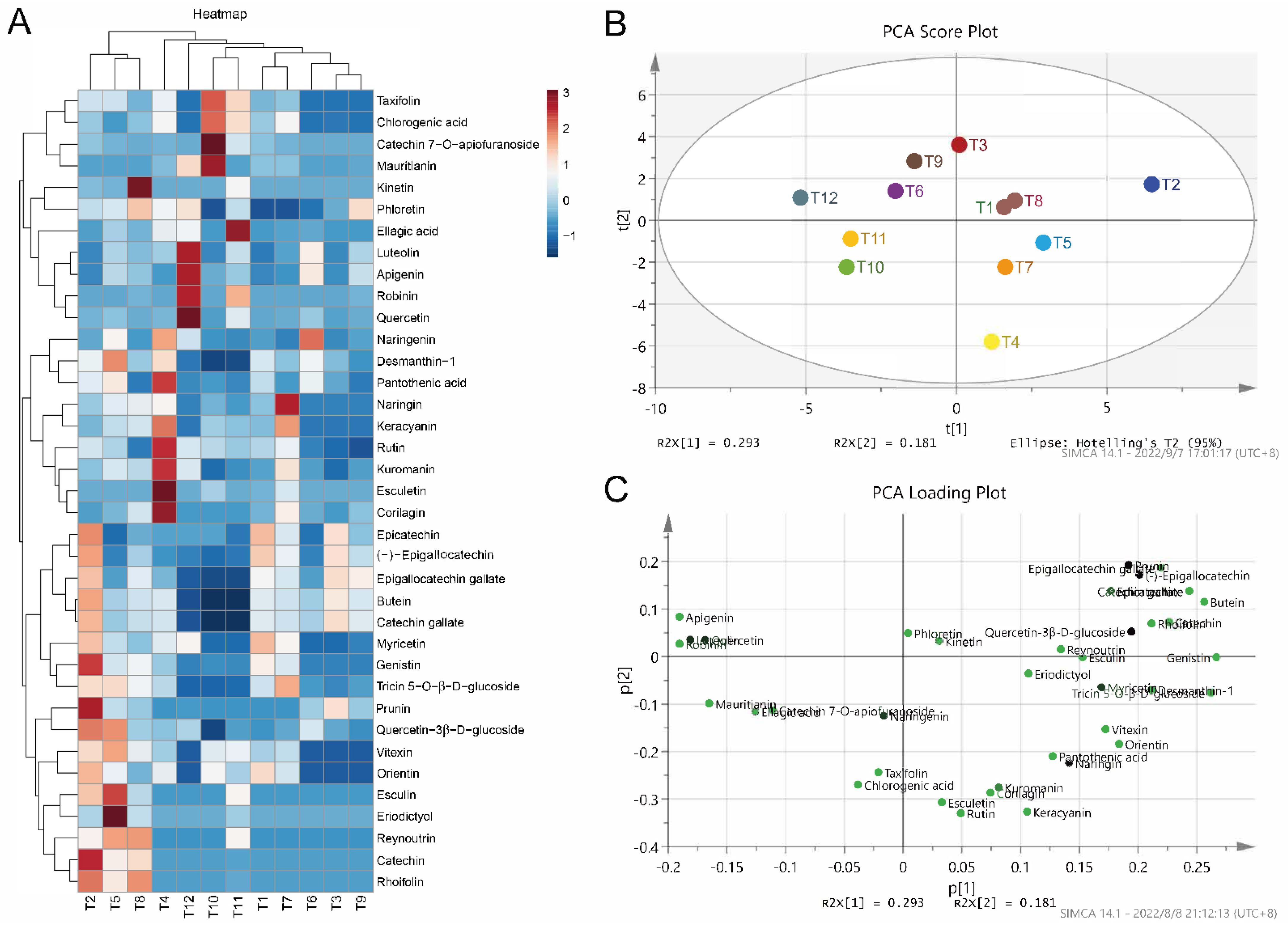
3.7. Metabolomic Analysis Reveal the Regulatory Effects of T11 on MPs Biosynthesis
4. Discussion
5. Conclusions
Supplementary Materials
Author Contributions
Funding
Data Availability Statement
Acknowledgments
Conflicts of Interest
References
- Hus, L.C.; Liang, Y.H.; Hsu, Y.W.; Kuo, Y.H.; Pan, T.M. Anti-inflammatory properties of yellow and orange pigments from Monascus purpureus NTU 568. J. Agric. Food Chem. 2013, 61, 2796–2802. [Google Scholar]
- Lee, C.L.; Hung, Y.P.; Hsu, Y.W.; Pan, T.M. Monascin and ankaflavin have more anti-atherosclerosis effect and less side effect involving increasing creatinine phosphokinase activity than monacolin K under the same dosages. J. Agric. Food Chem. 2013, 61, 143–150. [Google Scholar] [CrossRef] [PubMed]
- Zheng, Y.Q.; Zhang, Y.; Chen, D.S.; Chen, H.J.; Lin, L.; Zheng, C.Z.; Guo, Y.H. Monascus Pigment Rubropunctatin: A Potential Dual Agent for Cancer Chemotherapy and Phototherapy. J. Agric. Food Chem. 2016, 64, 2541–2548. [Google Scholar] [CrossRef]
- Zhou, W.B.; Guo, R.; Guo, W.L.; Hong, J.L.; Li, L.; Ni, L.; Sun, J.Y.; Liu, B.; Rao, P.F.; Lv, X.C. Monascus yellow, red and orange pigments from red yeast rice ameliorate lipid metabolic disorders and gut microbiota dysbiosis in wistar rats fed on a high-fat diet. Food Funct. 2019, 10, 1073–1084. [Google Scholar] [CrossRef] [PubMed]
- Chen, W.P.; Chen, R.F.; Liu, Q.P.; He, Y.; He, K.; Ding, X.L.; Kang, L.J.; Guo, X.X.; Xie, N.N.; Zhou, Y.X.; et al. Orange, red, yellow: Biosynthesis of azaphilone pigments in Monascus fungi. Chem. Sci. 2017, 8, 4917–4925. [Google Scholar] [CrossRef]
- Chen, W.P.; Feng, Y.L.; Molnár, I.; Chen, F.S. Nature and nurture: Confluence of pathway determinism with metabolic and chemical serendipity diversifies Monascus azaphilone pigments. Nat. Prod. Rep. 2019, 36, 561–572. [Google Scholar] [CrossRef] [PubMed]
- Huang, Z.R.; Zhou, W.B.; Yang, X.L.; Tong, A.J.; Hong, J.L.; Guo, W.L.; Li, T.T.; Jia, R.B.; Pan, Y.Y.; Lin, J.; et al. The regulation mechanisms of soluble starch and glycerol for production of azaphilone pigments in Monascus purpureus FAFU618 as revealed by comparative proteomic and transcriptional analyses. Food Res. Int. 2018, 106, 626–635. [Google Scholar] [CrossRef] [PubMed]
- Klinsupa, W.; Phansiri, S.; Thongpradis, P.; Yongsmith, B.; Pothiratana, C. Enhancement of yellow pigment production by intraspecific protoplast fusion of Monascus spp. yellow mutant (ade(-)) and white mutant (prototroph). J. Biotechnol. 2016, 217, 62–71. [Google Scholar] [CrossRef] [PubMed]
- Li, L.; Chen, F.S. Effects of mrpigG on development and secondary metabolism of Monascus ruber M7. J. Fungi. 2020, 6, 156. [Google Scholar] [CrossRef]
- Huang, T.; Tan, H.; Chen, G.; Wang, L.; Wu, Z.Q. Rising temperature stimulates the biosynthesis of water-soluble fluorescent yellow pigments and gene expression in Monascus ruber CGMCC10910. AMB Express 2017, 7, 134. [Google Scholar] [CrossRef]
- Wang, L.L.; Dai, Y.; Chen, W.P.; Shao, Y.C.; Chen, F.S. Effects of light intensity and color on the biomass, extracellular red pigment, and citrinin production of Monascus ruber. J. Agric. Food Chem. 2016, 64, 9506–9514. [Google Scholar] [CrossRef] [PubMed]
- Zhang, J.L.; Liu, Y.B.; Li, L.; Gao, M.X. iTRAQ-based quantitative proteomic analysis reveals changes in metabolite biosynthesis in Monascus purpureus in response to a low-frequency magnetic field. Toxins 2018, 10, 440. [Google Scholar] [CrossRef] [PubMed]
- Gong, C.; Wang, M.H.; Tian, X.F.; Wu, Z.Q. Analyses of Monascus pigment secretion and cellular morphology in non-ionic surfactant micelle aqueous solution. Microb. Biotechnol. 2018, 11, 11. [Google Scholar]
- Muhammad, S.V.; Rabia, R.; Muhammad, A.V.; Yuan, X.; Chen, F.S. Transfigured morphology and ameliorated production of six Monascus pigments by acetate species supplementation in Monascus ruber M7. Microorganisms 2019, 8, 81. [Google Scholar]
- Zhen, Z.X.; Xiong, X.Q.; Liu, Y.B.; Zhang, J.L.; Wang, S.J.; Li, L.; Gao, M.X. NaCl inhibits citrinin and stimulates Monascus pigments and monacolin K production. Toxins. 2019, 11, 118. [Google Scholar] [CrossRef] [PubMed]
- Yang, C.S.; Lambert, J.D.; Sang, S.M. Antioxidative and anti-carcinogenic activities of tea polyphenols. Arch. Toxicol. 2009, 83, 11–21. [Google Scholar] [CrossRef]
- Daniel, J.L.; Marwa, C.; Regina, H.; David, M.H. Green tea polyphenol treatment is chondroprotective, anti-inflammatory and palliative in a mouse posttraumatic osteoarthritis model. Arthritis Res. Ther. 2014, 16, 508. [Google Scholar]
- Fang, J.; Sureda, A.; Silva, A.S.; Khan, F.; Xu, S.W.; Nabavi, S.M. Trends of tea in cardiovascular health and disease: A critical review (Review). Trends Food Sci. Technol. 2019, 88, 385–396. [Google Scholar] [CrossRef]
- Huang, Z.B.; Zhang, L.J.; Gao, H.; Wang, Y.L.; Li, X.J.; Huang, X.Y.; Huang, T. Soybean isoflavones reduce citrinin production by Monascus aurantiacus Li AS3.4384 in liquid state fermentation using different media. J. Sci. Food Agric. 2019, 99, 4772–4780. [Google Scholar] [CrossRef]
- Huang, Z.B.; Zhang, L.J.; Wang, Y.L.; Gao, H.; Li, X.J.; Huang, X.Y.; Huang, T. Effects of rutin and its derivatives on citrinin production by Monascus aurantiacus Li AS3.4384 in liquid fermentation using different types of media. Food Chem. 2019, 284, 205–212. [Google Scholar] [CrossRef]
- Mo, H.Z.; Zhang, H.; Wu, Q.H.; Hu, L.B. Inhibitory effects of tea extract on aflatoxin production by Aspergillus flavus. Lett. Appl. Microbiol. 2013, 56, 462–466. [Google Scholar] [PubMed]
- Long, C.; Zeng, X.; Xie, J.; Liang, Y.M. High-level production of Monascus pigments in Monascus ruber CICC41233 through ATP-citrate lyase overexpression. Biochem. Eng. J. 2019, 146, 160–169. [Google Scholar] [CrossRef]
- Hong, J.L.; Wu, L.; Lu, J.Q.; Zhou, W.B.; Gao, Y.J.; Lv, W.L.; Liu, B.; Rao, P.F.; Ni, L.; Lv, X.C. Comparative transcriptomic analysis reveals the regulatory effects of inorganic nitrogen on the biosynthesis of Monascus pigments and citrinin. RSC Adv. 2020, 10, 5268–5282. [Google Scholar] [CrossRef] [PubMed]
- Huang, Z.B.; Zhang, S.Y.; Xu, Y.; Li, L.S.; Li, Y.P. Metabolic effects of the pksCT gene on Monascus aurantiacus Li As3.4384 using Gas Chromatography-Time-of-Flight-Mass Spectrometry Based metabolomics. J. Agric. Food Chem. 2016, 64, 1565–1574. [Google Scholar] [CrossRef] [PubMed]
- Florea, L.; Song, L.; Salzberg, S.L. Thousands of exon skipping events differentiate among splicing patterns in sixteen human tissues. F1000Res. 2013, 2, 188. [Google Scholar] [CrossRef]
- Kanehisa, M.; Araki, M.; Goto, S.; Hattori, M.; Hirakawa, M.; Itoh, M.; Katayama, T.; Kawashima, S.; Okuda, S.; Tokimatsu, T.; et al. KEGG for linking genomes to life and the environment. Nucleic Acids Res. 2008, 36, 480–484. [Google Scholar] [CrossRef]
- Mao, X.; Cai, T.; Olyarchuk, J.G.; Wei, L.P. Automated genome annotation and pathway identification using the KEGG Orthology (KO) as a controlled vocabulary. Bioinformatics. 2005, 21, 3787–3793. [Google Scholar] [CrossRef]
- Wang, C.; Chen, D.; Chen, M.; Wang, Y.; Li, Z.; Li, F. Stimulatory effects of blue light on the growth, monascin and ankaflavin production in Monascus. Biotechnol. Lett. 2015, 37, 1043–1048. [Google Scholar] [CrossRef]
- Wang, C.; Yang, H.; Chen, M.; Wang, Y.; Li, F.; Luo, C.; Zhao, S.; He, D. Real-time quantitative analysis of the influence of blue light on citrinin biosynthetic gene cluster expression in Monascus. Biotechnol. Lett. 2012, 34, 1745–1748. [Google Scholar] [CrossRef]
- Wang, Y.; Wang, C.; Zhou, W.; Yang, F.Y.; Chen, X.Y.; Zhang, Q. Effects of Wilting and Lactobacillus plantarum addition on the fermentation quality and microbial community of Moringa oleifera leaf silage. Front. Microbiol. 2018, 9, 1817. [Google Scholar] [CrossRef]
- Chen, G.; Yang, S.Z.; Wang, C.T.; Shi, K.; Zhao, X.H.; Wu, Z.Q. Investigation of the mycelial morphology of Monascus and the expression of pigment biosynthetic genes in high-salt-stress fermentation. Appl. Microbiol. Biotechnol. 2020, 104, 2469–2479. [Google Scholar] [CrossRef] [PubMed]
- Li, C.H.; Lin, T.H.; Pan, T.M. Alleviation of metabolic syndrome by monascin and ankaflavin: The perspective of Monascus functional foods. Food Funct. 2017, 8, 2102–2109. [Google Scholar]
- Patrovsky, M.; Sinovska, K.; Branska, B.; Patakova, B. Effect of initial pH, different nitrogen sources, and cultivation time on the production of yellow or orange Monascus purpureus pigments and the mycotoxin citrinin. Food Sci. Nutr. 2019, 7, 3494–3500. [Google Scholar] [CrossRef] [PubMed]
- Patakova, P. Monascus secondary metabolites: Production and biological activity. J. Ind. Microbiol. Biot. 2013, 40, 169–181. [Google Scholar] [CrossRef]
- Huang, T.; Wang, M.H.; Shi, K.; Cheng, G.; Tian, X.F.; Wu, Z.Q. Metabolism and secretion of yellow pigment under high glucose stress with Monascus ruber. AMB Express. 2017, 7, 79. [Google Scholar] [CrossRef]
- He, S.S.; Liu, X.; Wang, Y.L.; Xie, J.H.; Gao, H.; Li, X.J.; Huang, Z.B. Metabolomics analysis based on UHPLC-Q-TOF- MS/MS reveals effects of genistein on reducing mycotoxin citrinin production by Monascus aurantiacus Li AS3.4384. LWT-Food Sci. Technol. 2020, 130, 109613. [Google Scholar] [CrossRef]
- Zuo, X.; Cao, S.; Ji, N.; Li, Y.; Zhang, J.; Jin, P.; Zheng, Y. High relative humidity enhances chilling tolerance of zucchini fruit by regulating sugar and ethanol metabolisms during cold storage. Postharvest Biol. Tec. 2022, 189, 111932. [Google Scholar] [CrossRef]
- Cárdenas, M.L.; Cornish-Bowden, A.; Ureta, T. Evolution and regulatory role of the hexokinases. BBA-Mol Cell Res. 1998, 1401, 242–264. [Google Scholar] [CrossRef]
- Liu, W.; Zhang, R.; Wei, M.; Cao, Y.J.; Xian, M. Increasing the pyruvate pool by overexpressing phosphoenolpyruvate carboxykinase or triosephosphate isomerase enhances phloroglucinol production in Escherichia coli. Biotechnol. Lett. 2020, 42, 633–640. [Google Scholar] [CrossRef]
- Chen, D.; Chen, M.H.; Wu, S.F.; Li, Z.J.; Yang, H.; Wang, C.L. The molecular mechanisms of Monascus purpureus M9 responses to blue light based on the transcriptome analysis. Sci. Rep. 2017, 7, 5537. [Google Scholar] [CrossRef]









| Extraction Solvent | Green Tea | Black Tea | White Tea | Pu-Erh Tea |
|---|---|---|---|---|
| Water | T1 | T4 | T7 | T10 |
| 15% ethanol | T2 | T5 | T8 | T11 |
| 75% ethanol | T3 | T6 | T9 | T12 |
Publisher’s Note: MDPI stays neutral with regard to jurisdictional claims in published maps and institutional affiliations. |
© 2022 by the authors. Licensee MDPI, Basel, Switzerland. This article is an open access article distributed under the terms and conditions of the Creative Commons Attribution (CC BY) license (https://creativecommons.org/licenses/by/4.0/).
Share and Cite
Li, W.-L.; Hong, J.-L.; Lu, J.-Q.; Tong, S.-G.; Ni, L.; Liu, B.; Lv, X.-C. Comparative Transcriptomic and Metabolomic Analyses Reveal the Regulatory Effect and Mechanism of Tea Extracts on the Biosynthesis of Monascus Pigments. Foods 2022, 11, 3159. https://doi.org/10.3390/foods11203159
Li W-L, Hong J-L, Lu J-Q, Tong S-G, Ni L, Liu B, Lv X-C. Comparative Transcriptomic and Metabolomic Analyses Reveal the Regulatory Effect and Mechanism of Tea Extracts on the Biosynthesis of Monascus Pigments. Foods. 2022; 11(20):3159. https://doi.org/10.3390/foods11203159
Chicago/Turabian StyleLi, Wen-Long, Jia-Li Hong, Jin-Qiang Lu, Shan-Gong Tong, Li Ni, Bin Liu, and Xu-Cong Lv. 2022. "Comparative Transcriptomic and Metabolomic Analyses Reveal the Regulatory Effect and Mechanism of Tea Extracts on the Biosynthesis of Monascus Pigments" Foods 11, no. 20: 3159. https://doi.org/10.3390/foods11203159
APA StyleLi, W.-L., Hong, J.-L., Lu, J.-Q., Tong, S.-G., Ni, L., Liu, B., & Lv, X.-C. (2022). Comparative Transcriptomic and Metabolomic Analyses Reveal the Regulatory Effect and Mechanism of Tea Extracts on the Biosynthesis of Monascus Pigments. Foods, 11(20), 3159. https://doi.org/10.3390/foods11203159

