Integrative Chemical–Biological Grouping of Complex High Production Volume Substances from Lower Olefin Manufacturing Streams
Abstract
1. Introduction
2. Experimental Section
2.1. Substances Used in This Study
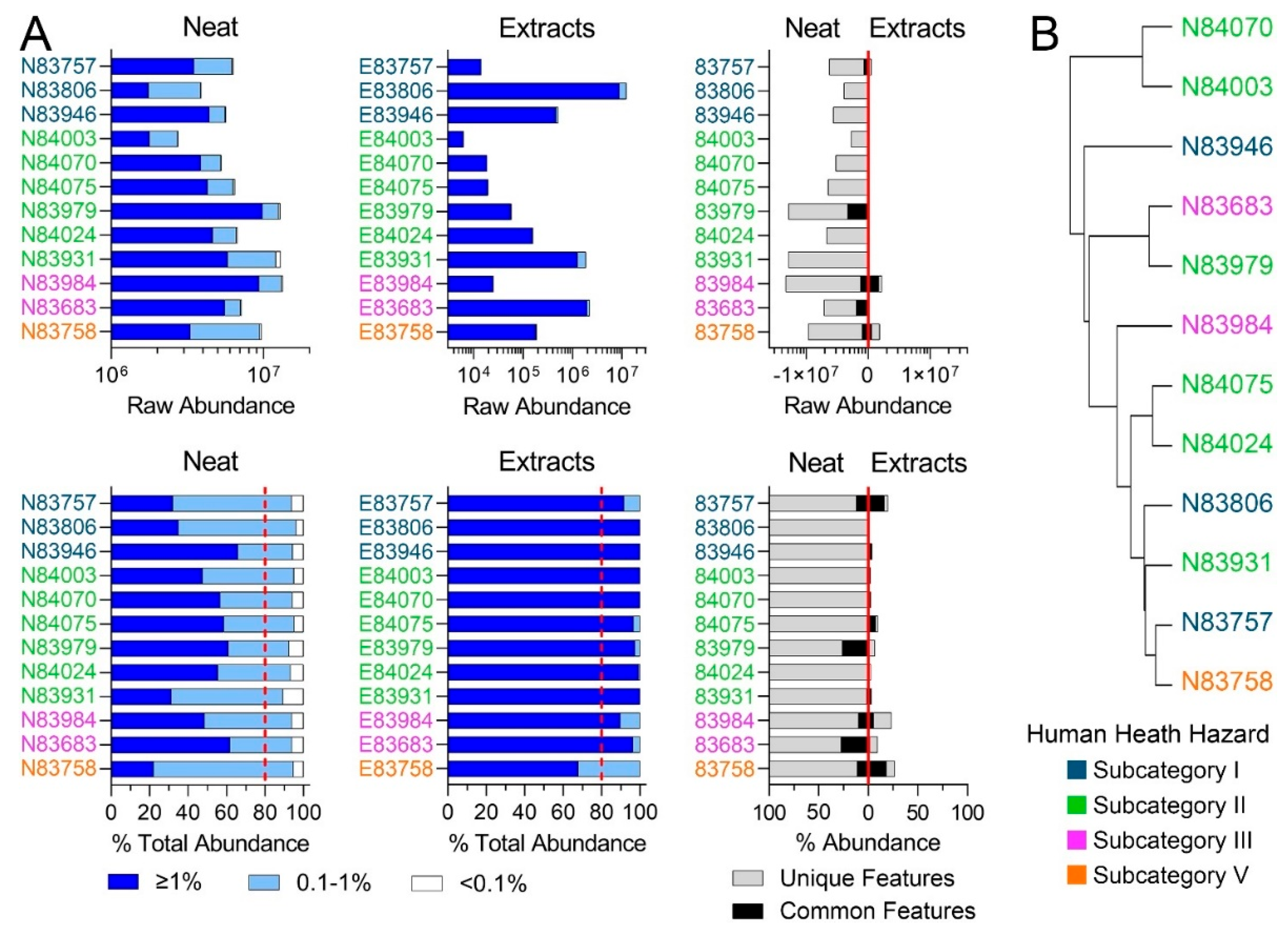
2.2. IMS-MS Analysis of Neat Substances and DMSO Extracts
2.3. In Vitro Bioactivity Experiments
2.4. Clustering of Substances Using IMS-MS and Bioactivity Data
2.5. Predicting Bioactivity Based on IMS-MS Chemical Profiles
3. Results and Discussion
3.1. Compositional Characterization and Similarity between Test Substances
3.2. Bioactivity Profiling
3.3. Comparison of Bioactivity and Chemical Composition
3.4. Determining What Chemical Constituents May Be Associated with Bioactivity
4. Discussion
5. Conclusions
Supplementary Materials
Author Contributions
Funding
Institutional Review Board Statement
Informed Consent Statement
Data Availability Statement
Acknowledgments
Conflicts of Interest
Abbreviations
References
- Bishop, P.L.; Manuppello, J.R.; Willett, C.E.; Sandler, J.T. Animal use and lessons learned in the U.S. High production volume chemicals challenge program. Environ. Health Perspect. 2012, 120, 1631–1639. [Google Scholar] [CrossRef] [PubMed]
- Rogers, M.D. Risk analysis under uncertainty, the precautionary principle, and the new eu chemicals strategy. Regul. Toxicol. Pharmacol. 2003, 37, 370–381. [Google Scholar] [CrossRef] [PubMed]
- Lai, A.; Clark, A.M.; Escher, B.I.; Fernandez, M.; McEwen, L.R.; Tian, Z.; Wang, Z.; Schymanski, E.L. The next frontier of environmental unknowns: Substances of unknown or variable composition, complex reaction products, or biological materials (uvcbs). Environ. Sci. Technol. 2022, 56, 7448–7466. [Google Scholar] [CrossRef]
- Salvito, D.; Fernandez, M.; Arey, J.S.; Lyon, D.Y.; Lawson, N.; Deglin, S.; MacLeod, M. The path to uvcb ecological risk assessment: Grappling with substance characterization. Environ. Toxicol. Chem. 2022, 41, 2649–2657. [Google Scholar] [CrossRef] [PubMed]
- Roman-Hubers, A.T.; Cordova, A.C.; Barrow, M.P.; Rusyn, I. Analytical chemistry solutions to hazard evaluation of petroleum refining products. Regul. Toxicol. Pharmacol. 2023, 137, 105310. [Google Scholar] [CrossRef]
- CONCAWE. Hazard Classification and Labelling of Petroleum Substances in the European Economic Area—2020; CONCAWE: Brussles, Belgium, 2020. [Google Scholar]
- CONCAWE. Guidance to Registrants on Methods for Characterisation of Petroleum Uvcb Substances for Reach Registration Purposes; CONCAWE: Brussels, Belgium, 2020. [Google Scholar]
- McKee, R.H.; White, R. The mammalian toxicological hazards of petroleum-derived substances: An overview of the petroleum industry response to the high production volume challenge program. Int. J. Toxicol. 2014, 33, 4S–16S. [Google Scholar] [CrossRef]
- ECHA. Read-Across Assessment Framework (Raaf)—Considerations on Multi-Constituent Substances and Uvcbs; European Chemical Agency: Helsinki, Finland, 2017.
- ECHA. Testing Proposal Decision on Substance ec 295-332-8 “Extracts (Petroleum), Deasphalted Vacuum Residue Solvent”; European Chemicals Agency: Helsinki, Finland, 2020.
- ECHA. Guidance for Identification and Naming of Substances under Reach and Clp; European Chemical Agency: Helsinki, Finland, 2017; Volume 2.1.
- ECHA. Testing Proposal Decision on Substance ec 265-182-8 “Gas Oils (Petroleum), Hydrodesulfurized”; European Chemicals Agency: Helsinki, Finland, 2021.
- ECHA. Testing Proposals Decision on Substance ec 265-110-5 “Extracts (Petroleum), Residual Oil Solvent”; European Chemicals Agency: Helsinki, Finland, 2020.
- ECHA. Advice on Using Read-Across for Uvcb Substances—Obligations Arising from Commission Regulation 2021/979, Amending Reach Annexes; European Chemicals Agency: Helsinki, Finland, 2022.
- Grimm, F.A.; Iwata, Y.; Sirenko, O.; Chappell, G.A.; Wright, F.A.; Reif, D.M.; Braisted, J.; Gerhold, D.L.; Yeakley, J.M.; Shepard, P.; et al. A chemical-biological similarity-based grouping of complex substances as a prototype approach for evaluating chemical alternatives. Green Chem. 2016, 18, 4407–4419. [Google Scholar] [CrossRef]
- House, J.S.; Grimm, F.A.; Klaren, W.D.; Dalzell, A.; Kuchi, S.; Zhang, S.D.; Lenz, K.; Boogaard, P.J.; Ketelslegers, H.B.; Gant, T.W.; et al. Grouping of uvcb substances with new approach methodologies (nams) data. ALTEX 2021, 38, 123–137. [Google Scholar] [CrossRef]
- House, J.S.; Grimm, F.A.; Klaren, W.D.; Dalzell, A.; Kuchi, S.; Zhang, S.D.; Lenz, K.; Boogaard, P.J.; Ketelslegers, H.B.; Gant, T.W.; et al. Grouping of uvcb substances with dose-response transcriptomics data from human cell-based assays. ALTEX 2022, 39, 388–404. [Google Scholar] [CrossRef]
- Roman-Hubers, A.T.; Cordova, A.C.; Aly, N.A.; McDonald, T.J.; Lloyd, D.T.; Wright, F.A.; Baker, E.S.; Chiu, W.A.; Rusyn, I. Data processing workflow to identify structurally related compounds in petroleum substances using ion mobility spectrometry-mass spectrometry. Energy Fuels 2021, 35, 10529–10539. [Google Scholar] [CrossRef]
- Palacio Lozano, D.C.; Thomas, M.J.; Jones, H.E.; Barrow, M.P. Petroleomics: Tools, challenges, and developments. Annu. Rev. Anal. Chem. 2020, 13, 405–430. [Google Scholar] [CrossRef] [PubMed]
- Roman-Hubers, A.T.; McDonald, T.J.; Baker, E.S.; Chiu, W.A.; Rusyn, I. A comparative analysis of analytical techniques for rapid oil spill identification. Environ. Toxicol. Chem. 2021, 40, 1034–1049. [Google Scholar] [CrossRef] [PubMed]
- Grimm, F.A.; Russell, W.K.; Luo, Y.S.; Iwata, Y.; Chiu, W.A.; Roy, T.; Boogaard, P.J.; Ketelslegers, H.B.; Rusyn, I. Grouping of petroleum substances as example uvcbs by ion mobility-mass spectrometry to enable chemical composition-based read-across. Environ. Sci. Technol. 2017, 51, 7197–7207. [Google Scholar] [CrossRef] [PubMed]
- Onel, M.; Beykal, B.; Wang, M.; Grimm, F.A.; Zhou, L.; Wright, F.A.; Phillips, T.D.; Rusyn, I.; Pistikopoulos, E.N. Optimal chemical grouping and sorbent material design by data analysis, modeling and dimensionality reduction techniques. ESCAPE 2018, 43, 421–426. [Google Scholar]
- Aeppli, C.; Mitchell, D.A.; Keyes, P.; Beirne, E.C.; McFarlin, K.M.; Roman-Hubers, A.T.; Rusyn, I.; Prince, R.C.; Zhao, L.; Parkerton, T.F.; et al. Oil irradiation experiments document changes in oil properties, molecular composition, and dispersant effectiveness associated with oil photo-oxidation. Environ. Sci. Technol. 2022, 56, 7789–7799. [Google Scholar] [CrossRef] [PubMed]
- Roman-Hubers, A.T.; Aeppli, C.; Dodds, J.N.; Baker, E.S.; McFarlin, K.M.; Letinski, D.J.; Zhao, L.; Mitchell, D.A.; Parkerton, T.F.; Prince, R.C.; et al. Temporal chemical composition changes in water below a crude oil slick irradiated with natural sunlight. Mar. Pollut. Bull. 2022, 185, 114360. [Google Scholar] [CrossRef]
- Roman-Hubers, A.T.; Cordova, A.C.; Rohde, A.M.; Chiu, W.A.; McDonald, T.J.; Wright, F.A.; Dodds, J.N.; Baker, E.S.; Rusyn, I. Characterization of compositional variability in petroleum substances. Fuel 2022, 317, 123547. [Google Scholar] [CrossRef]
- US EPA. Screening-Level Hazard Characterization: Low Benzene Naphthas Category; US EPA: Washington, DC, USA, 2010.
- US EPA. Screening-Level Hazard Characterization: Resin Oils and Cyclodiene Dimer Concentrates Category; US EPA: Washington, DC, USA, 2010.
- ASTM International. Standard Test Method for Determining Carcinogenic Potential of Virgin Base Oils in Metalworking Fluids; ASTM International: West Conshohocken, PA, USA, 2014. [Google Scholar]
- Zheng, X.; Dupuis, K.T.; Aly, N.A.; Zhou, Y.; Smith, F.B.; Tang, K.; Smith, R.D.; Baker, E.S. Utilizing ion mobility spectrometry and mass spectrometry for the analysis of polycyclic aromatic hydrocarbons, polychlorinated biphenyls, polybrominated diphenyl ethers and their metabolites. Anal. Chim. Acta 2018, 1037, 265–273. [Google Scholar] [CrossRef] [PubMed]
- Baker, E.S. Collision Cross Section Database. Available online: https://brcwebportal.cos.ncsu.edu/baker/ (accessed on 15 December 2020).
- Ahmed, A.; Cho, Y.J.; No, M.H.; Koh, J.; Tomczyk, N.; Giles, K.; Yoo, J.S.; Kim, S. Application of the mason-schamp equation and ion mobility mass spectrometry to identify structurally related compounds in crude oil. Anal. Chem. 2011, 83, 77–83. [Google Scholar] [CrossRef]
- Ponthus, J.; Riches, E. Evaluating the multiple benefits offered by ion mobility-mass spectrometry in oil and petroleum analysis. Int. J. Ion Mobil. Spec. 2013, 16, 95–103. [Google Scholar] [CrossRef]
- Dodds, J.N.; Baker, E.S. Ion mobility spectrometry: Fundamental concepts, instrumentation, applications, and the road ahead. J. Am. Soc. Mass. Spectrom. 2019, 30, 2185–2195. [Google Scholar] [CrossRef] [PubMed]
- Luo, R.J.; Schrader, W. Development of a non-targeted method to study petroleum polyaromatic hydrocarbons in soil by ultrahigh resolution mass spectrometry using multiple ionization methods. Polycycl. Aromat. Comp. 2022, 42, 643–658. [Google Scholar] [CrossRef]
- Korsten, H. Characterization of hydrocarbon systems by dbe concept. Aiche J. 1997, 43, 1559–1568. [Google Scholar] [CrossRef]
- Grimm, F.A.; Iwata, Y.; Sirenko, O.; Bittner, M.; Rusyn, I. High-content assay multiplexing for toxicity screening in induced pluripotent stem cell-derived cardiomyocytes and hepatocytes. Assay Drug Dev. Technol. 2015, 13, 529–546. [Google Scholar] [CrossRef] [PubMed]
- Iwata, Y.; Klaren, W.D.; Lebakken, C.S.; Grimm, F.A.; Rusyn, I. High-content assay multiplexing for vascular toxicity screening in induced pluripotent stem cell-derived endothelial cells and human umbilical vein endothelial cells. Assay Drug Dev Technol. 2017, 15, 267–279. [Google Scholar] [CrossRef] [PubMed]
- Sirenko, O.; Crittenden, C.; Callamaras, N.; Hesley, J.; Chen, Y.W.; Funes, C.; Rusyn, I.; Anson, B.; Cromwell, E.F. Multiparameter in vitro assessment of compound effects on cardiomyocyte physiology using ipsc cells. J. Biomol. Screen 2013, 18, 39–53. [Google Scholar] [CrossRef]
- Sirenko, O.; Cromwell, E.F.; Crittenden, C.; Wignall, J.A.; Wright, F.A.; Rusyn, I. Assessment of beating parameters in human induced pluripotent stem cells enables quantitative in vitro screening for cardiotoxicity. Toxicol. Appl. Pharmacol. 2013, 273, 500–507. [Google Scholar] [CrossRef]
- Sirenko, O.; Grimm, F.A.; Ryan, K.R.; Iwata, Y.; Chiu, W.A.; Parham, F.; Wignall, J.A.; Anson, B.; Cromwell, E.F.; Behl, M.; et al. In vitro cardiotoxicity assessment of environmental chemicals using an organotypic human induced pluripotent stem cell-derived model. Toxicol. Appl. Pharmacol. 2017, 322, 60–74. [Google Scholar] [CrossRef]
- Sirenko, O.; Hesley, J.; Rusyn, I.; Cromwell, E.F. High-content assays for hepatotoxicity using induced pluripotent stem cell-derived cells. Assay Drug Dev. Technol. 2014, 12, 43–54. [Google Scholar] [CrossRef]
- Sirenko, O.; Hesley, J.; Rusyn, I.; Cromwell, E.F. High-content high-throughput assays for characterizing the viability and morphology of human ipsc-derived neuronal cultures. Assay Drug Dev. Technol. 2014, 12, 536–547. [Google Scholar] [CrossRef]
- Reif, D.M.; Sypa, M.; Lock, E.F.; Wright, F.A.; Wilson, A.; Cathey, T.; Judson, R.R.; Rusyn, I. Toxpi gui: An interactive visualization tool for transparent integration of data from diverse sources of evidence. Bioinformatics 2013, 29, 402–403. [Google Scholar] [CrossRef] [PubMed]
- Marvel, S.W.; To, K.; Grimm, F.A.; Wright, F.A.; Rusyn, I.; Reif, D.M. Toxpi graphical user interface 2.0: Dynamic exploration, visualization, and sharing of integrated data models. BMC Bioinf. 2018, 19, 80. [Google Scholar] [CrossRef]
- Luo, Y.S.; Chen, Z.; Blanchette, A.D.; Zhou, Y.H.; Wright, F.A.; Baker, E.S.; Chiu, W.A.; Rusyn, I. Relationships between constituents of energy drinks and beating parameters in human induced pluripotent stem cell (ipsc)-derived cardiomyocytes. Food Chem. Toxicol. 2021, 149, 111979. [Google Scholar] [CrossRef]
- Hastie, T.; Tibshirani, R.; Friedman, J. The Elements of Statistical Learning: Data Mining, Inference, and Prediction, 2nd ed.; Springer Series in Statistics; Springer: Berlin, Germany, 2016; p. 767. [Google Scholar]
- Benjamini, Y.; Hochberg, Y. Controlling the false discovery rate—A practical and powerful approach to multiple testing. J. R. Stat. Soc. Ser. B Methodol. 1995, 57, 289–300. [Google Scholar] [CrossRef]
- Lower Olefins and Aromatics REACH Consortium. Category j Identity Profile—Low Benzene Naphthas; Lower Olefins and Aromatics REACH Consortium: Brussels, Belgium, 2021; p. 4. [Google Scholar]
- Lower Olefins and Aromatics REACH Consortium. Category l Identity Profile—Resin Oils and Cyclic Dienes; Lower Olefins and Aromatics REACH Consortium: Brussels, Belgium, 2021; p. 5. [Google Scholar]
- Chen, Z.; Lloyd, D.; Zhou, Y.H.; Chiu, W.A.; Wright, F.A.; Rusyn, I. Risk characterization of environmental samples using in vitro bioactivity and polycyclic aromatic hydrocarbon concentrations data. Toxicol. Sci. 2021, 179, 108–120. [Google Scholar] [CrossRef]
- Mackerer, C.R.; Griffis, L.C.; Grabowski, J.S., Jr.; Reitman, F.A. Petroleum mineral oil refining and evaluation of cancer hazard. Appl. Occup. Environ. Hyg. 2003, 18, 890–901. [Google Scholar] [CrossRef] [PubMed]
- Goyak, K.O.; Kung, M.H.; Chen, M.; Aldous, K.K.; Freeman, J.J. Development of a screening tool to prioritize testing for the carcinogenic hazard of residual aromatic extracts and related petroleum streams. Toxicol. Lett. 2016, 264, 99–105. [Google Scholar] [CrossRef]
- Chen, Z.; Jang, S.; Kaihatu, J.M.; Zhou, Y.H.; Wright, F.A.; Chiu, W.A.; Rusyn, I. Potential human health hazard of post-hurricane harvey sediments in galveston bay and houston ship channel: A case study of using in vitro bioactivity data to inform risk management decisions. Int. J. Environ. Res. Public Health 2021, 18, 13378. [Google Scholar] [CrossRef]
- Wise, S.A.; Rodgers, R.P.; Reddy, C.M.; Nelson, R.K.; Kujawinski, E.B.; Wade, T.L.; Campiglia, A.D.; Liu, Z. Advances in chemical analysis of oil spills since the deepwater horizon disaster. Crit. Rev. Anal. Chem. 2022, 1–60. [Google Scholar] [CrossRef]
- Stout, S.A.; Wang, Z. Standard Handbook oil Spill Environmental Forensics: Fingerprinting and Source Identification, 2nd ed.; Academic Press: Cambridge, MA, USA, 2016. [Google Scholar]
- Chainet, F.; Ponthus, J.; Lienemann, C.P.; Courtiade, M.; Donard, O.F. Combining fourier transform-ion cyclotron resonance/mass spectrometry analysis and kendrick plots for silicon speciation and molecular characterization in petroleum products at trace levels. Anal. Chem. 2012, 84, 3998–4005. [Google Scholar] [CrossRef]
- Tsai, H.D.; House, J.S.; Wright, F.A.; Chiu, W.A.; Rusyn, I. A tiered testing strategy based on in vitro phenotypic and transcriptomic data for selecting representative petroleum UVCBs for toxicity evaluation in vivo. Toxicol. Sci. 2023, 193, 219–233. [Google Scholar] [CrossRef] [PubMed]
- OECD. Considerations for Assessing the Risks of Combined Exposure to Multiple Chemicals, Series on Testing and Assessment No. 296; Environment, Health and Safety Division, Ed.; Organisation for Economic Co-Operation and Development: Paris, France, 2018.
- U. S. Environmental Protection Agency. A Framework for a Computational Toxicololgy Research Program in Ord; U. S. Environmental Protection Agency: Washington, DC, USA, 2003.
- Efsa Scientific Committee; More, S.J.; Bampidis, V.; Benford, D.; Bragard, C.; Hernandez-Jerez, A.; Bennekou, S.H.; Halldorsson, T.I.; Koutsoumanis, K.P.; Lambre, C.; et al. Guidance document on scientific criteria for grouping chemicals into assessment groups for human risk assessment of combined exposure to multiple chemicals. EFSA J. 2021, 19, e07033. [Google Scholar]
- Verhaar, H.J.; Morroni, J.R.; Reardon, K.F.; Hays, S.M.; Gaver, D.P., Jr.; Carpenter, R.L.; Yang, R.S. A proposed approach to study the toxicology of complex mixtures of petroleum products: The integrated use of qsar, lumping analysis and pbpk/pd modeling. Environ. Health Perspect. 1997, 105 (Suppl. S1), 179–195. [Google Scholar] [PubMed]
- Bierkens, J.; Geerts, L. Environmental hazard and risk characterisation of petroleum substances: A guided "walking tour" of petroleum hydrocarbons. Environ. Int. 2014, 66, 182–193. [Google Scholar] [CrossRef]
- Yordanova, D.G.; Patterson, T.J.; North, C.M.; Camenzuli, L.; Chapkanov, A.S.; Pavlov, T.S.; Mekenyan, O.G. Selection of representative constituents for unknown, variable, complex, or biological origin substance assessment based on hierarchical clustering. Environ. Toxicol. Chem. 2021, 40, 3205–3218. [Google Scholar] [CrossRef]
- Redman, A.D.; Parkerton, T.F.; Leon Paumen, M.; Butler, J.D.; Letinski, D.J.; den Haan, K. A re-evaluation of petrotox for predicting acute and chronic toxicity of petroleum substances. Environ. Toxicol. Chem. 2017, 36, 2245–2252. [Google Scholar] [CrossRef]
- McKee, R.H.; Adenuga, M.D.; Carrillo, J.C. Characterization of the toxicological hazards of hydrocarbon solvents. Crit. Rev. Toxicol. 2015, 45, 273–365. [Google Scholar] [CrossRef]
- Gray, T.M.; Simpson, B.J.; Nicolich, M.J.; Murray, F.J.; Verstuyft, A.W.; Roth, R.N.; McKee, R.H. Assessing the mammalian toxicity of high-boiling petroleum substances under the rubric of the hpv program. Regul. Toxicol. Pharmacol. 2013, 67, S4–S9. [Google Scholar] [CrossRef]
- Murray, F.J.; Roth, R.N.; Nicolich, M.J.; Gray, T.M.; Simpson, B.J. The relationship between developmental toxicity and aromatic-ring class profile of high-boiling petroleum substances. Regul. Toxicol. Pharmacol. 2013, 67, S46–S59. [Google Scholar] [CrossRef]
- Nicolich, M.J.; Simpson, B.J.; Murray, F.J.; Roth, R.N.; Gray, T.M. The development of statistical models to determine the relationship between aromatic-ring class profile and repeat-dose and developmental toxicities of high-boiling petroleum substances. Regul. Toxicol. Pharmacol. 2013, 67, S10–S29. [Google Scholar] [CrossRef]
- Kamelia, L.; de Haan, L.; Ketelslegers, H.B.; Rietjens, I.; Boogaard, P.J. In vitro prenatal developmental toxicity induced by some petroleum substances is mediated by their 3- to 7-ring pah constituent with a potential role for the aryl hydrocarbon receptor (AhR). Toxicol. Lett. 2019, 315, 64–76. [Google Scholar] [CrossRef] [PubMed]
- Onel, M.; Beykal, B.; Ferguson, K.; Chiu, W.A.; McDonald, T.J.; Zhou, L.; House, J.S.; Wright, F.A.; Sheen, D.A.; Rusyn, I.; et al. Grouping of complex substances using analytical chemistry data: A framework for quantitative evaluation and visualization. PLoS ONE 2019, 14, e0223517. [Google Scholar] [CrossRef] [PubMed]
- Marshall, A.G.; Rodgers, R.P. Petroleomics: Chemistry of the underworld. Proc. Natl. Acad. Sci. USA 2008, 105, 18090–18095. [Google Scholar] [CrossRef] [PubMed]
- CONCAWE. The Use of the Dimethyl Sulphoxide (DMSO) Extract by the ip 346 Method as an Indicator of the Carcinogenicity of Lubricant Base Oils and Distillate Aromatic Extracts; CONCAWE: Brussels, Belgium, 1994. [Google Scholar]
- Johann, S.; Gossen, M.; Behnisch, P.A.; Hollert, H.; Seiler, T.B. Combining different in vitro bioassays to evaluate genotoxicity of water-accommodated fractions from petroleum products. Toxics 2020, 8, 45. [Google Scholar] [CrossRef]
- Cordova, A.C.; Ford, L.C.; Valdiviezo, A.; Roman-Hubers, A.T.; McDonald, T.J.; Chiu, W.A.; Rusyn, I. Dosing methods to enable cell-based in vitro testing of complex substances: A case study with a pah mixture. Toxics 2022, 11, 19. [Google Scholar] [CrossRef]
- Hammershoj, R.; Birch, H.; Sjoholm, K.K.; Mayer, P. Accelerated passive dosing of hydrophobic complex mixtures-controlling the level and composition in aquatic tests. Environ. Sci. Technol. 2020, 54, 4974–4983. [Google Scholar] [CrossRef]
- Trac, L.N.; Sjo Holm, K.K.; Birch, H.; Mayer, P. Passive dosing of petroleum and essential oil uvcbs-whole mixture toxicity testing at controlled exposure. Environ. Sci. Technol. 2021, 55, 6150–6159. [Google Scholar] [CrossRef]
- Stibany, F.; Schmidt, S.N.; Schaffer, A.; Mayer, P. Aquatic toxicity testing of liquid hydrophobic chemicals—Passive dosing exactly at the saturation limit. Chemosphere 2017, 167, 551–558. [Google Scholar] [CrossRef]
- Smith, K.E.; Oostingh, G.J.; Mayer, P. Passive dosing for producing defined and constant exposure of hydrophobic organic compounds during in vitro toxicity tests. Chem. Res. Toxicol. 2010, 23, 55–65. [Google Scholar] [CrossRef]
- Wambaugh, J.F.; Hughes, M.F.; Ring, C.L.; MacMillan, D.K.; Ford, J.; Fennell, T.R.; Black, S.R.; Snyder, R.W.; Sipes, N.S.; Wetmore, B.A.; et al. Evaluating in vitro-in vivo extrapolation of toxicokinetics. Toxicol. Sci. 2018, 163, 152–169. [Google Scholar] [CrossRef]
- Kleinstreuer, N.C.; Yang, J.; Berg, E.L.; Knudsen, T.B.; Richard, A.M.; Martin, M.T.; Reif, D.M.; Judson, R.S.; Polokoff, M.; Dix, D.J.; et al. Phenotypic screening of the toxcast chemical library to classify toxic and therapeutic mechanisms. Nat. Biotechnol. 2014, 32, 583–591. [Google Scholar] [CrossRef] [PubMed]
- Anklam, E.; Bahl, M.I.; Ball, R.; Beger, R.D.; Cohen, J.; Fitzpatrick, S.; Girard, P.; Halamoda-Kenzaoui, B.; Hinton, D.; Hirose, A.; et al. Emerging technologies and their impact on regulatory science. Exp. Biol. Med. 2022, 247, 1–75. [Google Scholar] [CrossRef] [PubMed]
- Paul Friedman, K.; Gagne, M.; Loo, L.H.; Karamertzanis, P.; Netzeva, T.; Sobanski, T.; Franzosa, J.A.; Richard, A.M.; Lougee, R.R.; Gissi, A.; et al. Utility of in vitro bioactivity as a lower bound estimate of in vivo adverse effect levels and in risk-based prioritization. Toxicol. Sci. 2020, 173, 202–225. [Google Scholar] [CrossRef] [PubMed]
- U.S. EPA. Availability of New Approach Methodologies (NAMS) in the Endocrine Disruptor Screening Program (EDSP); Office of Chemical Safety and Pollution Prevention, Office of Research and Development: Washington, DC, USA, 2022.








| Sample ID * | Sponsored Stream * | CAS RN # | Human Health Hazard Subcategory # |
|---|---|---|---|
| Low Benzene Naphthas | |||
| 83757 83806 | Pyrolysis C7 | 68527-23-1 68478-10-1 | Group I: High Toluene Streams |
| 83946 | Pyrolysis C7-C8 | 68527-23-1 68919-15-3 | |
| 84070 84003 | Hydrotreated C7-C8 | Group II: Mixed Aromatics Streams | |
| 84075 | Hydrotreated C7+ | 64742-48-9 | |
| 84068 | Hydrotreated C8-C10 | 68512-78-7 64742-48-9 | |
| 83979 84024 | Hydrotreated C7-C12 | 64742-48-9 68516-20-1 | |
| 83931 | Solvent Naphtha | 68512-78-7 | |
| 83984 83683 | Pyrolysis C7-C12 | 68516-20-1 64742-83-2 68746-45-9 | Group III: Pyrolysis C7-C12 |
| 83758 | C9+ from o-xylene | 68333-88-0 68553-14-0 | Group V: C9+ from o-xylene unit |
| 84082 | Solvent Naphtha | 68512-78-7 | Not Defined Properly |
| Resin Oils and Cyclodiene Dimer Concentrates | |||
| 83981 | DCPD, High Purity | 77-73-6 | Group I: DCPD High Purity & Related Streams |
| 84023 | High DCPD Resin Oil | 68477-54-3 68477-40-7 | |
| 83955 | Distillates (petroleum), steam cracked. C8-C12; High DCPD Resin Oil | 68477-54-3 | |
| 83956 | Resins Distillates (petroleum), cracked stripped steam cracked. C10-C12 | 68477-40-7 | |
| 84543 | HYDROCARBONS, C5-RICH, DICYCLOPENTADINE Resin; DCPD Concentrate Distillates (Petroleum) steam cracked C5-C12 fraction | 68527-24-2 | |
| 83949 | Low DCPD Resin Oil | 68477-54-3 68516-20-1 | Group II: Low DCPD Resin Oil & Resin Former |
| 83980 84012 84074 | Low DCPD Resin Oil | 68477-54-3 68516-20-1 | |
| 83618 | Dicyclopentadiene Resin Grade (3a,4,7,7a-tetrahydo-4,7-methano-1H-indene/Alkenes, C9-11, C10-rich) | 2647-00-4 | Group III: MCPD Dimer |
| 83985 | Resin Feed (Distillates (petroleum), steam-cracked, C8-12 fraction/C9 mixture rich in indene and vinyltoluene/Complex mixture of (mainly aromatic) C9–C10 hydrocarbons); Dicyclopentadiene Resin | 68477-54-3 | Not Defined Properly |
| 83879 | Resin Distillates, steam cracked. C8-C12 (Extract residue (coal), light oil, alk, acid ext, indene fraction | 68477-54-3 | |
| 83998 | Resin—Distillate cracked, ethylene manufacturing by-product, C9-C10 | ||
| Constituent | CAS RN | Formula | Typical Concentration (%) | Typical Concentration Range (%) | Observed (IMS-MS) Range (%) |
|---|---|---|---|---|---|
| Toluene | 108-88-3 | C7H8 | ~30 | 0–≤50 | 0–0.08 |
| Ethylbenzene | 100-41-4 | C8H10 | ~20 | 0–≤45 | 0–0.2 |
| Xylenes | 1330-20-7 | C8H10 | ~15 | 0–≤30 | 0–0.2 |
| m-Xylene | 108-38-3 | C8H10 | ~7 | 0–≤15 | 0–0.2 |
| p-Xylene | 106-42-3 | C8H10 | ~5 | 0–≤10 | 0–0.2 |
| o-Xylene | 95-47-6 | C8H10 | ~2.5 | 0–≤5 | 0–0.2 |
| Ethyltoluene | 25550-14-5 | C9H12 | ~20 | 0–≤45 | 0.01–0.21 |
| 1,2,4-Trimethylbenzene | 95-63-6 | C9H12 | ~12 | 0–≤21 | 0.01–0.21 |
| Propylbenzene | 103-65-1 | C9H12 | ~8 | 0–≤15 | 0.01–0.21 |
| 1,2,3-Trimethylbenzene | 526-73-8 | C9H12 | ~6 | 0–≤12 | 0.01–0.21 |
| Isopropylbenzene | 98-82-8 | C9H12 | ~1.5 | 0–≤9 | 0.01–0.21 |
| 3-Ethyltoluene | 620-14-4 | C9H12 | ~3 | 0–≤5 | 0.01–0.21 |
| 4-Ethyltoluene | 622-96-8 | C9H12 | ~1 | 0–≤2 | 0.01–0.21 |
| 1,3,5-Trimethylbenzene | 108-67-8 | C9H12 | ~1 | 0–≤2 | 0.01–0.21 |
| Indene | 95-13-6 | C9H8 | ~15 | 0–≤40 | 0.22–2.6 |
| Methylstyrene | 1319-73-9 | C9H10 | ~5 | 0–≤36 | 0.05–1.3 |
| Indane | 496-11-7 | C9H10 | ~7 | 0–≤13 | 0.05–1.3 |
| 2,3,3a,4,7,7a-Hexahydro-4,7-methano-1H-indene | 19398-83-5 | C10H14 | ~22 | 0–≤30 | 0–0.49 |
| Dihydrodicyclopentadiene | 4488-57-7 | C10H14 | ~15 | 0–≤25 | 0–0.5 |
| 1,2,3,5-Tetramethylbenzene | 527-53-7 | C10H14 | ~8 | 0–≤16 | 0–0.5 |
| 1,2,4,5-Tetramethylbenzene | 95-93-2 | C10H14 | ~6 | 0–≤11 | 0–0.5 |
| 1,2-Dimethyl-4-ethylbenzene | 934-80-5 | C10H14 | ~5 | 0–≤11 | 0–0.5 |
| 1,3-Dimethyl-4-ethylbenzene | 874-41-9 | C10H14 | ~2 | 0–≤4 | 0–0.5 |
| 1,4-Dimethyl-2-ethylbenzene | 1758-88-9 | C10H14 | ~2 | 0–≤3 | 0–0.5 |
| 2-Methyl-2-butene | 513-35-9 | C5H10 | ~7 | 0–≤14 | 0–1.32 |
| Cyclopentane | 287-92-3 | C5H10 | ~6 | 0–≤11 | 0–1.32 |
| Trans-2-pentene | 646-04-8 | C5H10 | ~5 | 0–≤10 | 0–1.32 |
| Cis-2-pentene | 627-20-3 | C5H10 | ~2 | 0–≤3 | 0–1.32 |
| Naphthalene | 91-20-3 | C10H8 | ~6 | 0–≤12 | 0.41–6.7 |
| Tetralin | 119-64-2 | C10H12 | ~3 | 0–≤6 | 0.05–1.4 |
| Dicyclopentadiene | 77-73-6 | C10H12 | ~15 | 0–≤2 | 0.05–1.4 |
| Styrene | 100-42-5 | C8H8 | ~2 | 0–≤5 | 0.01–0.26 |
| 1-Methylnaphthalene | 90-12-0 | C11H10 | ~1 | 0–≤2 | 0.7–2.7 |
| Isomer of Methylindene | N/A | N/A | ~13 | 0–≤36 | n.d. |
| C-10 Aromatic | N/A | N/A | ~13 | 0–≤36 | n.d. |
| N-pentane | 109-66-0 | C5H12 | ~16 | 0–≤31 | n.d. |
| Isopentane | 78-78-4 | C5H12 | ~9 | 0–≤17 | n.d. |
| Methylcyclohexane | 108-87-2 | C7H14 | ~14 | 0–≤27 | n.d. |
| Ethylcyclopentane | 1640-89-7 | C7H14 | ~12 | 0–≤23 | n.d. |
| Cis-1,2-dimethylcyclopentane | 1192-18-3 | C7H14 | ~2 | 0–≤3 | n.d. |
| Cyclopentene | 142-29-0 | C5H8 | ~7 | 0–≤14 | n.d. |
| N-heptane | 142-82-5 | C7H16 | ~7 | 0–≤14 | n.d. |
| Tetrahydrodicyclopentadiene | 6004-38-2 | C10H16 | ~5 | 0–≤10 | n.d. |
| N-octane | 111-65-9 | C8H18 | ~4 | 0–≤7 | n.d. |
| Benzene | 71-43-2 | C6H6 | ~0 | <0.1 | n.d. |
| Constituent | CAS RN | Formula | Typical Concentration (%) | Typical Concentration Range (%) | Observed (IMS-MS) Range (%) |
|---|---|---|---|---|---|
| DCPD | 77-73-6 | C10H12 | ~40 | 0–≤80 | 0.02–0.55 |
| Vinyltoluene | 25013-15-4 | C9H10 | ~30 | 0–≤60 | 0.03–0.37 |
| 4-Methylstyrene | 622-97-9 | C9H10 | ~20 | 0–≤40 | 0.03–0.37 |
| Indan | 496-11-7 | C9H10 | ~7.5 | 0–≤25 | 0.03–0.37 |
| 2-Phenylpropene | 98-83-9 | C9H10 | ~5 | 0–≤20 | 0.03–0.37 |
| 3-Methylstyrene | 100-80-1 | C9H10 | ~10 | 0–≤20 | 0.03–0.37 |
| 2-Methylstyrene | 611-15-4 | C9H10 | ~7.5 | 0–≤15 | 0.03–0.37 |
| Cyclopentane | 287-92-3 | C5H10 | ~25 | 0–≤50 | 0–0 |
| 2-Methylbut-2-ene | 513-35-9 | C5H10 | ~5 | 0–≤10 | 0–0 |
| Ethyltoluene | 25550-14-5 | C9H12 | ~20 | 0–≤40 | 0–0.19 |
| Trimethylbenzenes (TMB) | 25551-13-7 | C9H12 | ~20 | 0–≤40 | 0–0.19 |
| Isopropylbenzene | 98-82-8 | C9H12 | ~15 | 0–≤30 | 0–0.19 |
| 1,2,4-Trimethylbenzene | 95-63-6 | C9H12 | ~7.5 | 0–≤15 | 0–0.19 |
| m-Ethyltoluene | 620-14-4 | C9H12 | ~5 | 0–≤13 | 0–0.19 |
| 1,3,5-Trimethylbenzene | 108-67-8 | C9H12 | ~5 | 0–≤10 | 0–0.19 |
| Propylbenzene | 103-65-1 | C9H12 | ~5 | 0–≤10 | 0–0.19 |
| 4,7-Methano-1H-indene, 2,3,3a,4,7,7a-hexahydro- | 19398-83-5 | C10H14 | ~10 | 0–≤20 | 0–0.2 |
| Dihydrodicyclopentadiene | 4488-57-7 | C10H14 | ~5 | 0–≤12 | 0–0.2 |
| 1,2,4,5-Tetramethylbenzene | 95-93-2 | C10H14 | ~5 | 0–≤10 | 0–0.2 |
| Xylenes | 1330-20-7 | C8H10 | ~10 | 0–≤20 | 0–0.11 |
| Ethylbenzene | 100-41-4 | C8H10 | ~5 | 0–≤15 | 0–0.11 |
| Naphthalene | 91-20-3 | C10H8 | ~20 | 0–≤40 | 0.13–3.14 |
| Methylnaphthalene | 90-12-0 | C11H10 | ~5 | 0–≤15 | 0.08–2.04 |
| Methyldicyclopentadiene | 25321-13-5 | C11H14 | ~10 | 0–≤21 | 0.02–0.44 |
| Toluene | 108-88-3 | C7H8 | ~10 | 0–≤20 | 0–0.03 |
| Styrene | 100-42-5 | C8H8 | ~12.5 | 0–≤25 | 0–0.04 |
| Indene | 95-13-6 | C9H8 | ~35 | 0–≤80 | 0.16–1.67 |
| 4-Ethyl-3-octene | 53966-51-1 | C10H20 | ~40 | 0–<80 | n.d. |
| Methylindenes | 29036-25-7 | C10H10 | ~10 | 0–≤70 | n.d. |
| 1,2-Dihydronaphthalene | 447-53-0 | C10H10 | ~12.5 | 0–≤25 | n.d. |
| 2,3,6-Trimethyl-4-octene | 63830-65-9 | C11H22 | ~20 | 0–≤50 | n.d. |
| 1,3-Pentadiene | 504-60-9 | C5H8 | ~16 | 0–≤51 | n.d. |
| Cyclopentene | 142-29-0 | C5H8 | ~15 | 0–≤25 | n.d. |
| (3Z)-Penta-1,3-diene | 1574-41-0 | C5H8 | ~10 | 0–≤20 | n.d. |
| (E)-3-Dodecene | 7239-23-8 | C12H24 | ~5 | 0–≤10 | n.d. |
| Benzene | 71-43-2 | C6H6 | ~1.0 | 0–≤3 | n.d. |
| Phenol | 108-95-2 | C6H6O | ~0 | 0–≤7 | n.d. |
| n-Hexane | 110-54-3 | C6H14 | ~0 | 0–≤0.2 | n.d. |
Disclaimer/Publisher’s Note: The statements, opinions and data contained in all publications are solely those of the individual author(s) and contributor(s) and not of MDPI and/or the editor(s). MDPI and/or the editor(s) disclaim responsibility for any injury to people or property resulting from any ideas, methods, instructions or products referred to in the content. |
© 2023 by the authors. Licensee MDPI, Basel, Switzerland. This article is an open access article distributed under the terms and conditions of the Creative Commons Attribution (CC BY) license (https://creativecommons.org/licenses/by/4.0/).
Share and Cite
Cordova, A.C.; Klaren, W.D.; Ford, L.C.; Grimm, F.A.; Baker, E.S.; Zhou, Y.-H.; Wright, F.A.; Rusyn, I. Integrative Chemical–Biological Grouping of Complex High Production Volume Substances from Lower Olefin Manufacturing Streams. Toxics 2023, 11, 586. https://doi.org/10.3390/toxics11070586
Cordova AC, Klaren WD, Ford LC, Grimm FA, Baker ES, Zhou Y-H, Wright FA, Rusyn I. Integrative Chemical–Biological Grouping of Complex High Production Volume Substances from Lower Olefin Manufacturing Streams. Toxics. 2023; 11(7):586. https://doi.org/10.3390/toxics11070586
Chicago/Turabian StyleCordova, Alexandra C., William D. Klaren, Lucie C. Ford, Fabian A. Grimm, Erin S. Baker, Yi-Hui Zhou, Fred A. Wright, and Ivan Rusyn. 2023. "Integrative Chemical–Biological Grouping of Complex High Production Volume Substances from Lower Olefin Manufacturing Streams" Toxics 11, no. 7: 586. https://doi.org/10.3390/toxics11070586
APA StyleCordova, A. C., Klaren, W. D., Ford, L. C., Grimm, F. A., Baker, E. S., Zhou, Y.-H., Wright, F. A., & Rusyn, I. (2023). Integrative Chemical–Biological Grouping of Complex High Production Volume Substances from Lower Olefin Manufacturing Streams. Toxics, 11(7), 586. https://doi.org/10.3390/toxics11070586

