Functional Blockage of S100A8/A9 Ameliorates Ischemia–Reperfusion Injury in the Lung
Abstract
1. Introduction
2. Materials and Methods
2.1. Animals
2.2. Lung IR Model and Reagents
2.3. Histological and Immunohistochemistry Staining
2.4. ELISA
2.5. RNA Isolation and Sequencing
2.6. Quantitative Real-Time Reverse Transcription Polymerase Chain Reaction (qRT-PCR)
2.7. Western Blotting
2.8. Apoptosis Analysis
2.9. Statistical Analysis
3. Results
3.1. S100A8/A9 as an Early-Response Gene of IR Injury in the Lung
3.2. S100A8/A9 Production after IR Injury and Inhibition with Neutral Antibody
3.3. S100A8/A9 Localization in IR Injury
3.4. Improvement in Lung Function Because of S100A8/A9 Inhibition
3.5. Anti-S100A8/A9 mAb Reduces Lung Injury, S100A9-Positive Cells, and Neutrophil Infiltration
3.6. Anti-S100A8/A9 mAb Suppresses Proinflammatory Cytokines and Chemokines
3.7. Anti-S100A8/A9 mAb Ameliorated MAPK Signaling
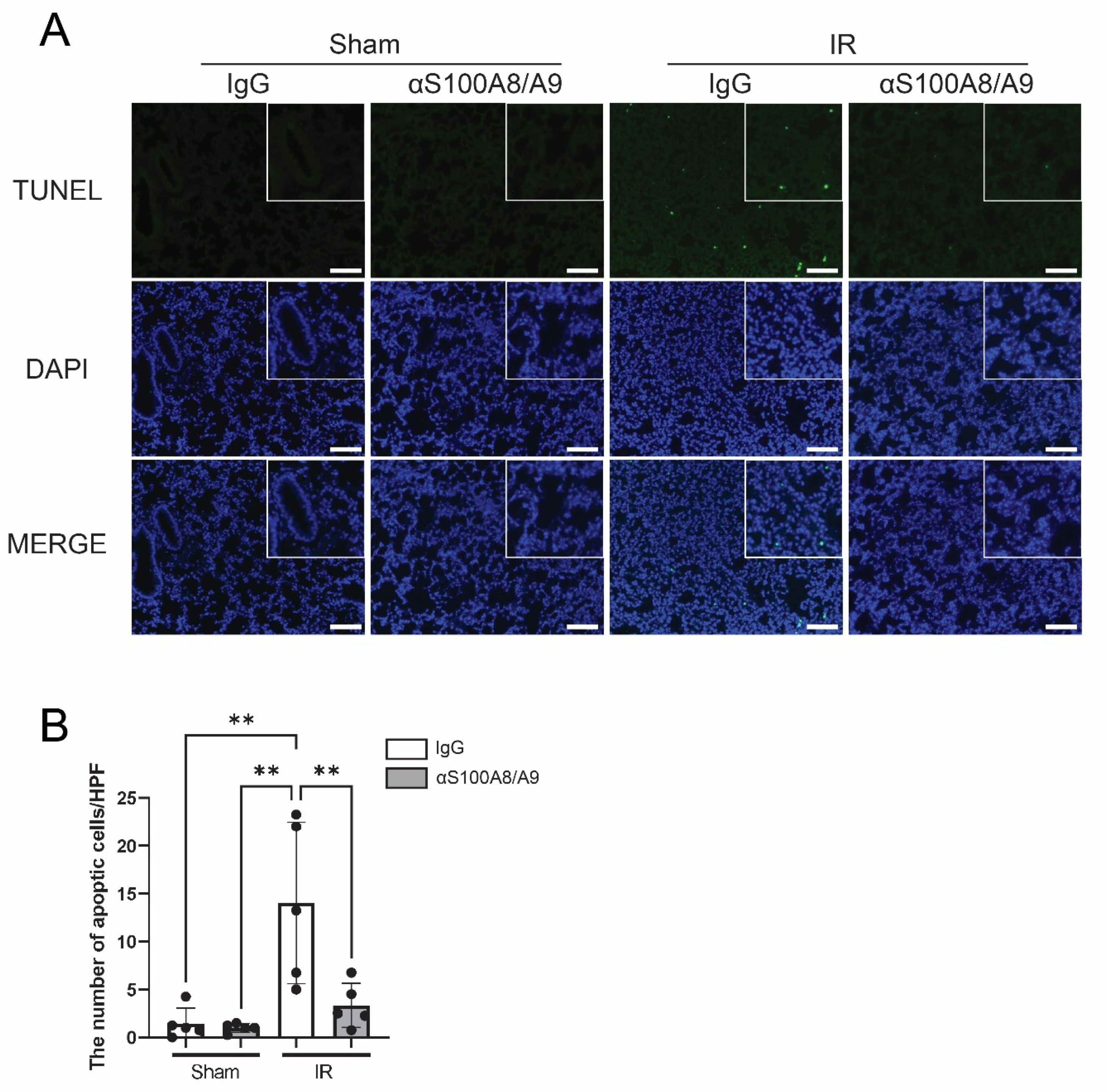
3.8. Anti-S100A8/A9 mAb Prevents Apoptosis in the Lung
4. Discussion
5. Conclusions
Supplementary Materials
Author Contributions
Funding
Institutional Review Board Statement
Informed Consent Statement
Data Availability Statement
Acknowledgments
Conflicts of Interest
References
- Kulkarni, H.S.; Cherikh, W.S.; Chambers, D.C.; Garcia, V.C.; Hachem, R.R.; Kreisel, D.; Puri, V.; Kozower, B.D.; Byers, D.E.; Witt, C.A.; et al. Bronchiolitis obliterans syndrome-free survival after lung transplantation: An International Society for Heart and Lung Transplantation Thoracic Transplant Registry analysis. J. Heart Lung Transplant. 2019, 38, 5–16. [Google Scholar] [CrossRef]
- Chambers, D.C.; Zuckermann, A.; Cherikh, W.S.; Harhay, M.O.; Hayes, D., Jr.; Hsich, E.; Khush, K.K.; Potena, L.; Sadavarte, A.; Singh, T.P.; et al. The International Thoracic Organ Transplant Registry of the International Society for Heart and Lung Transplantation: 37th adult lung transplantation report-2020; focus on deceased donor characteristics. J. Heart Lung Transplant. 2020, 39, 1016–1027. [Google Scholar] [CrossRef]
- Fiser, S.M.; Tribble, C.G.; Long, S.M.; Kaza, A.K.; Kern, J.A.; Jones, D.R.; Robbins, M.K.; Kron, I.L. Ischemia-reperfusion injury after lung transplantation increases risk of late bronchiolitis obliterans syndrome. Ann. Thorac. Surg. 2002, 73, 1041–1047, discussion 1047–1048. [Google Scholar] [CrossRef]
- Ailawadi, G.; Lau, C.L.; Smith, P.W.; Swenson, B.R.; Hennessy, S.A.; Kuhn, C.J.; Fedoruk, L.M.; Kozower, B.D.; Kron, I.L.; Jones, D.R. Does reperfusion injury still cause significant mortality after lung transplantation? J. Thorac. Cardiovasc. Surg. 2009, 137, 688–694. [Google Scholar] [CrossRef]
- Frye, C.C.; Bery, A.I.; Kreisel, D.; Kulkarni, H.S. Sterile inflammation in thoracic transplantation. Cell Mol. Life Sci. 2021, 78, 581–601. [Google Scholar] [CrossRef]
- Laubach, V.E.; Sharma, A.K. Mechanisms of lung ischemia-reperfusion injury. Curr. Opin. Organ Transplant. 2016, 21, 246–252. [Google Scholar] [CrossRef]
- Andrade, C.F.; Kaneda, H.; Der, S.; Tsang, M.; Lodyga, M.; Chimisso Dos Santos, C.; Keshavjee, S.; Liu, M. Toll-like receptor and cytokine gene expression in the early phase of human lung transplantation. J. Heart Lung Transplant. 2006, 25, 1317–1323. [Google Scholar] [CrossRef]
- Kinoshita, R.; Sato, H.; Yamauchi, A.; Takahashi, Y.; Inoue, Y.; Sumardika, I.W.; Chen, Y.; Tomonobu, N.; Araki, K.; Shien, K.; et al. Newly developed anti-S100A8/A9 monoclonal antibody efficiently prevents lung tropic cancer metastasis. Int. J. Cancer 2019, 145, 569–575. [Google Scholar] [CrossRef]
- Araki, K.; Kinoshita, R.; Tomonobu, N.; Gohara, Y.; Tomida, S.; Takahashi, Y.; Senoo, S.; Taniguchi, A.; Itano, J.; Yamamoto, K.I.; et al. The heterodimer S100A8/A9 is a potent therapeutic target for idiopathic pulmonary fibrosis. J. Mol. Med. 2021, 99, 131–145. [Google Scholar] [CrossRef]
- National Research Council (U.S.). Committee for the Update of the Guide for the Care and Use of Laboratory Animals; Institute for Laboratory Animal Research (U.S.); National Academies Press (U.S.): Washington, DC, USA, 2011; 220p. [Google Scholar]
- Nakata, K.; Okazaki, M.; Shimizu, D.; Suzawa, K.; Shien, K.; Miyoshi, K.; Otani, S.; Yamamoto, H.; Sugimoto, S.; Yamane, M.; et al. Protective effects of anti-HMGB1 monoclonal antibody on lung ischemia reperfusion injury in mice. Biochem. Biophys. Res. Commun. 2021, 573, 164–170. [Google Scholar] [CrossRef]
- Schmittgen, T.D.; Livak, K.J. Analyzing real-time PCR data by the comparative C(T) method. Nat. Protoc. 2008, 3, 1101–1108. [Google Scholar] [CrossRef]
- Yan, S.F.; Fujita, T.; Lu, J.; Okada, K.; Shan Zou, Y.; Mackman, N.; Pinsky, D.J.; Stern, D.M. Egr-1, a master switch coordinating upregulation of divergent gene families underlying ischemic stress. Nat. Med. 2000, 6, 1355–1361. [Google Scholar] [CrossRef]
- Yamamoto, S.; Yamane, M.; Yoshida, O.; Waki, N.; Okazaki, M.; Matsukawa, A.; Oto, T.; Miyoshi, S. Early Growth Response-1 Plays an Important Role in Ischemia-Reperfusion Injury in Lung Transplants by Regulating Polymorphonuclear Neutrophil Infiltration. Transplantation 2015, 99, 2285–2293. [Google Scholar] [CrossRef]
- Li, Y.; Chen, B.; Yang, X.; Zhang, C.; Jiao, Y.; Li, P.; Liu, Y.; Li, Z.; Qiao, B.; Bond Lau, W.; et al. S100a8/a9 Signaling Causes Mitochondrial Dysfunction and Cardiomyocyte Death in Response to Ischemic/Reperfusion Injury. Circulation 2019, 140, 751–764. [Google Scholar] [CrossRef]
- Saito, T.; Liu, M.; Binnie, M.; Sato, M.; Hwang, D.; Azad, S.; Machuca, T.N.; Zamel, R.; Waddell, T.K.; Cypel, M.; et al. Distinct expression patterns of alveolar “alarmins” in subtypes of chronic lung allograft dysfunction. Am. J. Transplant. 2014, 14, 1425–1432. [Google Scholar] [CrossRef]
- Kosanam, H.; Sato, M.; Batruch, I.; Smith, C.; Keshavjee, S.; Liu, M.; Diamandis, E.P. Differential proteomic analysis of bronchoalveolar lavage fluid from lung transplant patients with and without chronic graft dysfunction. Clin. Biochem. 2012, 45, 223–230. [Google Scholar] [CrossRef]
- Shabani, F.; Farasat, A.; Mahdavi, M.; Gheibi, N. Calprotectin (S100A8/S100A9): A key protein between inflammation and cancer. Inflamm. Res. 2018, 67, 801–812. [Google Scholar] [CrossRef]
- Ryckman, C.; Vandal, K.; Rouleau, P.; Talbot, M.; Tessier, P.A. Proinflammatory activities of S100: Proteins S100A8, S100A9, and S100A8/A9 induce neutrophil chemotaxis and adhesion. J. Immunol. 2003, 170, 3233–3242. [Google Scholar] [CrossRef]
- Wang, S.; Song, R.; Wang, Z.; Jing, Z.; Wang, S.; Ma, J. S100A8/A9 in Inflammation. Front. Immunol. 2018, 9, 1298. [Google Scholar] [CrossRef]
- Sreejit, G.; Abdel-Latif, A.; Athmanathan, B.; Annabathula, R.; Dhyani, A.; Noothi, S.K.; Quaife-Ryan, G.A.; Al-Sharea, A.; Pernes, G.; Dragoljevic, D.; et al. Neutrophil-Derived S100A8/A9 Amplify Granulopoiesis After Myocardial Infarction. Circulation 2020, 141, 1080–1094. [Google Scholar] [CrossRef]
- Bertheloot, D.; Latz, E. HMGB1, IL-1alpha, IL-33 and S100 proteins: Dual-function alarmins. Cell Mol. Immunol. 2017, 14, 43–64. [Google Scholar] [CrossRef]
- Simard, J.C.; Cesaro, A.; Chapeton-Montes, J.; Tardif, M.; Antoine, F.; Girard, D.; Tessier, P.A. S100A8 and S100A9 induce cytokine expression and regulate the NLRP3 inflammasome via ROS-dependent activation of NF-kappaB(1.). PLoS ONE 2013, 8, e72138. [Google Scholar] [CrossRef]
- Tan, X.; Zheng, X.; Huang, Z.; Lin, J.; Xie, C.; Lin, Y. Involvement of S100A8/A9-TLR4-NLRP3 Inflammasome Pathway in Contrast-Induced Acute Kidney Injury. Cell Physiol. Biochem. 2017, 43, 209–222. [Google Scholar] [CrossRef]
- Hol, J.; Wilhelmsen, L.; Haraldsen, G. The murine IL-8 homologues KC, MIP-2, and LIX are found in endothelial cytoplasmic granules but not in Weibel-Palade bodies. J. Leukoc. Biol. 2010, 87, 501–508. [Google Scholar] [CrossRef]
- Farivar, A.S.; Krishnadasan, B.; Naidu, B.V.; Woolley, S.M.; Verrier, E.D.; Mulligan, M.S. Alpha chemokines regulate direct lung ischemia-reperfusion injury. J. Heart Lung Transplant. 2004, 23, 585–591. [Google Scholar] [CrossRef]
- Krishnadasan, B.; Naidu, B.V.; Byrne, K.; Fraga, C.; Verrier, E.D.; Mulligan, M.S. The role of proinflammatory cytokines in lung ischemia-reperfusion injury. J. Thorac. Cardiovasc. Surg. 2003, 125, 261–272. [Google Scholar] [CrossRef]
- Hoffman, S.A.; Wang, L.; Shah, C.V.; Ahya, V.N.; Pochettino, A.; Olthoff, K.; Shaked, A.; Wille, K.; Lama, V.N.; Milstone, A.; et al. Plasma cytokines and chemokines in primary graft dysfunction post-lung transplantation. Am. J. Transplant. 2009, 9, 389–396. [Google Scholar] [CrossRef]
- Bharat, A.; Kuo, E.; Steward, N.; Aloush, A.; Hachem, R.; Trulock, E.P.; Patterson, G.A.; Meyers, B.F.; Mohanakumar, T. Immunological link between primary graft dysfunction and chronic lung allograft rejection. Ann. Thorac. Surg. 2008, 86, 189–195, discussion 196-7. [Google Scholar] [CrossRef]
- Fischer, S.; Cassivi, S.D.; Xavier, A.M.; Cardella, J.A.; Cutz, E.; Edwards, V.; Liu, M.; Keshavjee, S. Cell death in human lung transplantation: Apoptosis induction in human lungs during ischemia and after transplantation. Ann. Surg. 2000, 231, 424–431. [Google Scholar] [CrossRef]
- Quadri, S.M.; Segall, L.; de Perrot, M.; Han, B.; Edwards, V.; Jones, N.; Waddell, T.K.; Liu, M.; Keshavjee, S. Caspase inhibition improves ischemia-reperfusion injury after lung transplantation. Am. J. Transplant. 2005, 5, 292–299. [Google Scholar] [CrossRef]
- Yui, S.; Nakatani, Y.; Mikami, M. Calprotectin (S100A8/S100A9), an inflammatory protein complex from neutrophils with a broad apoptosis-inducing activity. Biol. Pharm. Bull. 2003, 26, 753–760. [Google Scholar] [CrossRef]
- Ghavami, S.; Eshragi, M.; Ande, S.R.; Chazin, W.J.; Klonisch, T.; Halayko, A.J.; McNeill, K.D.; Hashemi, M.; Kerkhoff, C.; Los, M. S100A8/A9 induces autophagy and apoptosis via ROS-mediated cross-talk between mitochondria and lysosomes that involves BNIP3. Cell Res. 2010, 20, 314–331. [Google Scholar] [CrossRef]
- Okazaki, M.; Krupnick, A.S.; Kornfeld, C.G.; Lai, J.M.; Ritter, J.H.; Richardson, S.B.; Huang, H.J.; Das, N.A.; Patterson, G.A.; Gelman, A.E.; et al. A mouse model of orthotopic vascularized aerated lung transplantation. Am. J. Transplant. 2007, 7, 1672–1679. [Google Scholar] [CrossRef]







Publisher’s Note: MDPI stays neutral with regard to jurisdictional claims in published maps and institutional affiliations. |
© 2022 by the authors. Licensee MDPI, Basel, Switzerland. This article is an open access article distributed under the terms and conditions of the Creative Commons Attribution (CC BY) license (https://creativecommons.org/licenses/by/4.0/).
Share and Cite
Nakata, K.; Okazaki, M.; Sakaue, T.; Kinoshita, R.; Komoda, Y.; Shimizu, D.; Yamamoto, H.; Tanaka, S.; Suzawa, K.; Shien, K.; et al. Functional Blockage of S100A8/A9 Ameliorates Ischemia–Reperfusion Injury in the Lung. Bioengineering 2022, 9, 673. https://doi.org/10.3390/bioengineering9110673
Nakata K, Okazaki M, Sakaue T, Kinoshita R, Komoda Y, Shimizu D, Yamamoto H, Tanaka S, Suzawa K, Shien K, et al. Functional Blockage of S100A8/A9 Ameliorates Ischemia–Reperfusion Injury in the Lung. Bioengineering. 2022; 9(11):673. https://doi.org/10.3390/bioengineering9110673
Chicago/Turabian StyleNakata, Kentaro, Mikio Okazaki, Tomohisa Sakaue, Rie Kinoshita, Yuhei Komoda, Dai Shimizu, Haruchika Yamamoto, Shin Tanaka, Ken Suzawa, Kazuhiko Shien, and et al. 2022. "Functional Blockage of S100A8/A9 Ameliorates Ischemia–Reperfusion Injury in the Lung" Bioengineering 9, no. 11: 673. https://doi.org/10.3390/bioengineering9110673
APA StyleNakata, K., Okazaki, M., Sakaue, T., Kinoshita, R., Komoda, Y., Shimizu, D., Yamamoto, H., Tanaka, S., Suzawa, K., Shien, K., Miyoshi, K., Yamamoto, H., Ohara, T., Sugimoto, S., Yamane, M., Matsukawa, A., Sakaguchi, M., & Toyooka, S. (2022). Functional Blockage of S100A8/A9 Ameliorates Ischemia–Reperfusion Injury in the Lung. Bioengineering, 9(11), 673. https://doi.org/10.3390/bioengineering9110673

