Abstract
Given the increasing demand for fruit safety assurance and environmental protection, plant essential oils have gained significant attention as natural alternatives for control of postharvest decay caused by various pathogens. In postharvest management, it is particularly important to effectively control postharvest decay without compromising the quality attributes of fruits. Although oregano essential oil (OEO) has been extensively studied for its antimicrobial properties against various postharvest pathogens, few studies have focused on its interactions with postharvest fruits. In this study, OEO was applied for management of postharvest decay of Pyrus sinkiangensis caused by Penicillium expansum, and its antifungal mechanisms and impacts on the quality attributes of pears were investigated. The OEO exhibited notable inhibitory effects, with determined MIC (0.02%) and MFC (0.04%) against P. expansum, which highlighted its potential as a viable alternative to synthetic fungicides. Our findings revealed that OEO disrupted P. expansum by compromising the integrity of the fungal plasma membrane, as evidenced by changes in plasma membrane permeability and the leakage of cellular components. The OEO treatment significantly reduced weight loss, maintained firmness, and preserved soluble-solid content in the treated pears. In addition, OEO treatment stimulated the intrinsic antioxidant mechanisms of pears, as demonstrated by elevated activities of superoxide dismutase and catalase during storage. This study provides compelling evidence for the antifungal and quality-preserving properties of OEO in the postharvest management of pears, underscoring its potential as an alternative to synthetic fungicides for controlling postharvest decay. The elucidation of the interaction between OEO and P. sinkiangensis would greatly enhance our comprehensive understanding of the biological activities of OEO and facilitate its practical application in the postharvest management of pears.
1. Introduction
Fruits play a pivotal role in human nutrition by providing essential vitamins, carbohydrates, and trace elements, thereby constituting a crucial component of the daily diet [1]. However, the deterioration of fruits due to microbial contamination during production, storage, and distribution presents significant economic and health challenges [2]. Among the various pathogens, Penicillium expansum is particularly notorious for causing blue mold in apples, peaches, and pears, which not only leads to substantial economic losses but also poses health risks due to mycotoxin exposure [3]. While the application of synthetic fungicides has proven effective in managing postharvest decay, it raises serious concerns regarding environmental impact, potential human health risks, and the development of resistance in fungal populations [4]. Consequently, there has been a growing interest in exploring safer and more sustainable alternatives to traditional chemical treatments [5,6].
Among the various natural alternatives, plant essential oils have emerged as a promising option due to their natural origin, biodegradability, and broad-spectrum antimicrobial properties [7]. Essential oils, derived from a diverse array of plant materials, are particularly recognized for their complex mixtures of bioactive components, including terpenes, phenylpropanoids, and sulfur-containing compounds [8,9]. These bioactive components confer the broad-spectrum antimicrobial effects upon the essential oils, effects which are instrumental in mitigating the development of the resistance commonly associated with single-target synthetic preservatives [10,11]. Among these essential oils, oregano essential oil (OEO), which predominantly contains carvacrol and thymol, has demonstrated significant antifungal properties against a variety of pathogens [12].
Fincheira et al. demonstrated that OEO exhibited significant inhibitory effects on the growth and spore germination of P. expansum, thereby highlighting its potential as a natural preservative [13]. Further investigations have indicated that OEO not only reduced fungal load but also extended the shelf lives of fruits, such as apples, that were susceptible to P. expansum [14]. The antifungal mechanisms employed by OEO are multifaceted, encompassing the disruption of fungal cell membrane integrity, interference with enzymatic activities, and the induction of oxidative stress within fungal cells [15]. As the primary monoterpenoid phenols found in OEO, carvacrol and thymol have garnered significant attention and been widely studied due to their potent antimicrobial properties, which are effective against a broad spectrum of microorganisms. Carvacrol (C10H14O) and thymol (C10H14O) are structurally similar monoterpenic phenols but differ slightly in the position of the hydroxyl group attached to the aromatic ring, contributing to their similar yet distinct biological activities [16]. Wijesundara et al. [17] revealed that carvacrol exhibited instantaneous bactericidal activity against Streptococcus pyogenes through compromising the cell membrane integrity, as evidenced by the leakage of cytoplasmic content. Thymol was reported to inhibit the growth of Escherichia coli by inducing the permeabilization and depolarization of the cytoplasmic membrane [18]. In addition, carvacrol was found to show a synergistic effect in combination with thymol against Micrococcus luteus, with a FICI value of 1.03 [19]. A thorough comprehension of these mechanisms is essential for enhancing the practical application of OEO, particularly in the formulation of effective postharvest management strategies for fruits.
In addition to its well-documented antifungal properties, OEO has garnered considerable attention for its influence on the quality attributes of treated fruits, including texture, flavor, color, and nutritional content [20]. The application of OEO on strawberries has been shown to significantly enhance sensory qualities, thereby improving flavor and extending shelf life without compromising nutritional value [21]. In addition, when OEO was utilized in combination with advanced technologies such as modified atmosphere packaging, the retention of critical sensory and nutritional properties in fruits were optimized, further prolonging shelf life without compromising taste [22,23]. Therefore, a comprehensive evaluation of both the antifungal efficacy and the impact on fruit quality is essential for the successful application of OEO in fruit preservation.
Despite the documented antifungal properties of OEO, there remains a significant gap in understanding its specific mechanisms against P. expansum, as well as its impact on the quality attributes of fruits. The present study aims to investigate the specific antifungal mechanisms of OEO against P. expansum and to assess its effects on the quality and physiological attributes of Kuerle pears, a variety esteemed for its commercial and nutritional significance. This research will integrate microbiological, biochemical, and sensory analyses to offer a comprehensive evaluation of the use of OEO as a sustainable approach used to manage fungal decay in postharvest fruits. By elucidating these mechanisms and their practical implications, this study seeks to contribute valuable insights into the development of natural preservation strategies that not only ensure safety and extend shelf life, but also enhance the overall quality of the fruits.
2. Materials and Methods
2.1. Materials and Chemicals
Oregano essential oil with 98% purity, ergosterol, Tween 80, and propidium iodide were purchased from Yuanye Bio-Technology Co., Ltd. (Shanghai, China). Potato Dextrose Agar (PDA) medium, 90 mm Petri dishes, 40 μm nylon cell filters, lactic acid cotton blue-staining solution, and a live/dead cell activity/cytotoxicity detection kit were sourced from Solaibao Technology Co., Ltd. (Beijing, China). P. expansum T01 was obtained from the laboratory of Tian Shiping at the Institute of Botany, Chinese Academy of Sciences (Beijing, China), and was maintained on PDA slants at 4 °C.
2.2. Preparation of Spore Suspension
The spore suspensions were prepared based on the techniques described in a previous study, with slight modifications [24]. P. expansum was cultured on PDA agar plates at room temperature (25 °C) for three days. Afterward, 3 mL of sterile saline was added to the Petri dish. Hyphae and spores were gently scraped off and filtered through a 40 μm cell filter to collect the spore suspension. Spore counts were conducted using a hemocytometer (Shanghai Qiujing Biochemical Reagent Instrument Co., Ltd., Shanghai, China) under a microscope. Spore concentrations were adjusted to the required levels through gradient dilution and stored at 4 °C.
2.3. Validation of Penicillium expansum
2.3.1. Sequencing of Internal Transcribed Spacer (ITS)
Hyphae were lysed using a lysis kit (Takara Biomedical Technology Co., Ltd., Beijing, China), and the supernatant served as the template for ITS fragment amplification. Primers ITS1-F (5′-TCCGTAGGTGAACCTGCGG-3′) and ITS4-R (5′-TCCTCCGCTTATTGATATGC-3′) were employed, producing DNA fragments approximately 500–700 base pairs long. PCR products were sequenced by Beijing Ruibo Biotech Co., Ltd. (Beijing, China). and analyzed via BLAST against the NCBI database.
2.3.2. Morphological Observation and Pathogenicity
The morphology of spores and mycelium was examined under a ZEISS Imager A1 microscope. Colonial morphology was documented photographically after 5–7 days of culture on PDA plates.
The pathogenicity of P. expansum on Pyrus sinkiangensis pears was assessed by inoculating 10 μL of spore suspension (1 × 106 CFU/mL) into wounds on the pears, following surface sterilization and drying. The surface of Pyrus sinkiangensis was sterilized by soaking in 0.01% sodium hypochlorite solution for 10 min. One wound (2 mm deep and 2 mm wide) was made on the equators of the pears with a sterile loop. Control fruits received sterile water inoculations. The diameter of rot tissue was measured daily over one week at room temperature (25 °C).
2.4. Antifungal Effect Evaluation
2.4.1. Determination of Minimum Inhibitory and Fungicidal Concentrations (MIC and MFC)
MIC and MFC were determined as per our previous methodology [25]. OEO was dissolved in Tween 80 and added to 5 mL of Potato Dextrose Broth (PDB) medium at various concentrations along with 100 μL of spore suspension (1 × 106 CFU/mL). The cultures were incubated at 28 °C for 48 h. Concentrations showing no fungal growth were recorded as MIC, and further cultured in fresh PDB medium without essential oil for another 48 h to establish MFC. For determination of MIC and MFC, the groups without addition of essential oils were set as controls. Each group contained 3 replicates.
2.4.2. Spore Germination and Mycelium Growth
Spore germination was determined according to the techniques described in a previous study, with slight modifications [24]. Briefly, 100 μL of spore suspension was inoculated into PDB medium containing different concentrations of OEO, and incubated at 28 °C for 96 h. An optical microscope (400× magnification, ZEISS Imager A1) and lactophenol cotton blue staining were utilized for enhanced visibility of the germination process. The spores were regarded as germinated when the germination tube was longer than or equal to the spore diameter. For observation of hyphae expansion, 10 μL of spore suspension (1 × 106 spores/mL) was dropped on the center of PDA plate supplemented with OEO at various concentrations (0, 1/2 MIC, MIC, or 2 MIC), and incubated at 28 °C for 7 days. The agar plate without addition of OEO was used as blank control. The growth of hyphae was recorded by monitoring colony diameter by the cross-crossing method. All of the experiments were repeated three times.
2.5. Plasma Membrane Integrity and Permeability
2.5.1. Plasma Membrane Integrity
The effect of OEO on the membrane integrity of P. expansum was evaluated by using propidium iodide (PI) stanning, based on the methods described in a previous study [25]. Spore suspensions were incubated with varying concentrations of OEO (0 to 2× MIC) at 28 °C for 12 h. The spores were harvested, washed with PBS, and stained with PI (500×) for 15 min in the dark. The stained spores were then observed under a fluorescence microscope (ZEISS Axio Imager A1, Oberkochen, Germany). Three replications were conducted in each group. For each sample, three field views were chosen randomly and the spore numbers were counted under the bright field. The membrane integrity can be calculated by the following formula: membrane integrity (%) = [1 − (number of stained spores/number of total spores)] × 100.
2.5.2. Extracellular Electric Conductivity
The extracellular conductivity was measured with a conductivity meter, the DDS-307A (INESA, Shanghai, China), referring to a previous study [26]. An amount of 200 μL of spore suspension (1 × 107 spores/mL) was mixed with 2 mL sterile water, and the mixtures were supplemented with OEO to reach final concentrations of 1/2 MIC, MIC, and 2 MIC, respectively. The control group was supplemented with an equal amount of sterile water. The mixtures were incubated at 28 °C, and the extracellular conductivity was determined at intervals of a half-hour or one hour. There were 3 replicates created in each group, and each replicate was measured 3 times.
2.5.3. Protein Leakage
Bradford’s method was used for determining protein content [27]. The hyphae were harvested after a 5-day culture of spores in 40 mL PDB medium and washed twice with PBS. A 0.2 g portion of wet hyphae was mixed with 400 μL mixtures of PBS containing different concentrations of OEO (0, 1/2 MIC, MIC, and 2 MIC). The mixtures were incubated in a shaker for 24 h at 28 °C; this was followed by centrifugation at 10,000× g for 10 min to obtain the supernatant. The supernatant was used for protein concentration determination. There were 3 replicates in each group, and each replicate was measured 3 times.
2.6. Preparation and Application of Plant Essential Oil Emulsion
The oregano–chitosan emulsion was prepared by referring to the method described by Gutiérrez et al. [28], with modifications. Chitosan was dissolved in 1% glacial acetic acid to reach a final concentration of 1%; this was followed by thorough stirring and ultrasonication for 10 min. OEO emulsified with 1% Tween 80 was then added to the mixture to achieve final concentrations of 0.04% (2 MIC) for the essential oil and 0.1% for Tween 80. The mixtures were further homogenized by full agitation and ultrasonication for an additional 10 min. The preparation of artificially inoculated pears was consistent with the methods described in Section 2.3.2. The artificially contaminated pears were soaked in the prepared emulsion solution for 3 min, while the control group was soaked in water. Lesions were photographed and lesion diameters were recorded daily.
2.7. Determination of Quality Attributes
2.7.1. Appearance and Color
The color of pears was measured every three days during a 15-day storage period at room temperature (25 °C). Pears of the same size were used for evaluation, and all experiments were performed with three replicates. The surface color was represented by L* (lightness), a* (redness), and b* (yellowness) [29], measured at six locations near the lesion on each sample using a CR-10 colorimeter according to the description of Liu et al. [30]. The colorimeter was calibrated using a white plate before use, and the values were represented as mean ± standard deviation.
2.7.2. Firmness, Water Loss, Soluble-Solid Content (SSC), and Titratable Acidity (TA)
Fruit hardness was measured using a TMS-PRO texture analyzer (FTC company, Rockland, MA, USA). For firmness determination, three points on the surface of the Korla pear at the equator were selected. The probe (5 mm) penetrated the pears to a depth of 8 mm at a speed of 6 cm/min. The force sensor range was 250 N and the trigger force was 0.05 N. Three points were measured near the lesion, and the average maximum force required during the puncture process was shown as hardness, expressed in Newtons (N).
For water-loss determination, each control and essential oil treatment group consisted of five pears. The weight of the pears was measured daily, and the weight loss rate was calculated and represented as mean ± standard deviation. For SSC and TA determination, 10 g of pear tissue was ground into homogenized juice, and 0.3 mL of juice was used for measurement. The SSC was measured with a handheld sugar meter, Pocket PAL-1 (Aito, Nagoya, Japan), and the TA was determined using an acidity meter, GMK-708 (G-WON Company, Seoul, Korea). All determinations were repeated three times.
2.7.3. Respiratory Intensity
Respiratory intensity was measured every three days during a 15-day storage period at room temperature (25 °C). For each determination, seven fruits were collected and placed into a 6 L glass jar, which was then sealed and stored at room temperature. Samples of 0.4 mL of gas were drawn from the jar at intervals of two hours to determine the respiration rate of the pear fruits. The concentration of CO2 was detected using a gas chromatograph, following the method described by Liu et al. [30]. All determinations were repeated three times. The respiration rate was expressed as mL of CO2 Kg−1 h−1.
2.7.4. Determination of Enzyme Activity
The extraction of crude enzyme solution was prepared as follows: Pear samples were collected every three days and cut into small pieces, 10 g of which was ground to powder in liquid nitrogen. The powder was suspended in 90 mL of cold potassium phosphate buffer (100 mM, pH 7.4). The homogenized mixture was centrifuged at 10,000× g for 10 min to obtain the crude enzyme extracts, which were then used to determine enzyme activity.
For peroxidase (POD) activity determination, 200 μL of crude extraction solution was added to 3.6 mL of reaction buffer containing 0.1% methoxyphenol, 0.05% hydrogen peroxide, and 100 mM potassium phosphate buffer (pH 7.4). POD activity was measured at room temperature by monitoring the increase in absorbance at 470 nm. For superoxide dismutase (SOD) activity determination, the crude SOD extraction was reacted with tetrazolium blue (NBT) under 4000 × sunlight for 20 min, and the absorption at 560 nm was recorded. One unit of SOD represented the enzyme amount required to inhibit 50% of the NBT photo-reduction reaction. Catalase (CAT) activity was determined by detecting the change in absorbance at 240 nm due to the presence of H2O2. One unit of CAT activity was defined as the amount of crude enzyme needed to catalyze 1 μmol of H2O2 per minute.
For polyphenol oxidase (PPO) activity determination, 100 μL of the supernatant was added to 1 mL of reaction buffer containing 100 mM PBS (pH 6.8) and 50 mM catechol, and the absorbance change at 420 nm was monitored. One unit of PPO was defined as 1 nmol of catechol oxidation per minute. For the above determination, each group contained three replicates, and each determination was repeated 3 times.
2.8. Statistical Analysis
The experiment was conducted with three replicates, and the data was presented as means ± SD. Statistical analysis was performed using one-way analysis of variance. The Duncan test was chosen for the significant difference analysis conducted using SPSS version 23.0 (IBM Co., New York, NY, USA), and OriginPro 9.0 (Origin Lab Co., Northampton, MA, USA) was used for graphical representation.
3. Results
3.1. Validation and Pathogenicity of P. expansum
P. expansum was verified through ITS sequencing, and the phylogenetic tree indicated that P. expansum T01 shared significant similarity with P. expansum ATCC7861 (Figure 1A). Morphological observations revealed that the colony’s front color was grass green and the reverse was dark yellow, consistent with the typical morphology of P. expansum (Figure 1B). Pathogenicity analysis demonstrated that P. expansum T01 was capable of infecting pears, causing blue-mold rot. The lesions on the pears expanded over time, with hyphae appearing on the rot surface during the later stages of storage (Figure 1C).
Figure 1.
Validation and pathogenicity of P. expansum T01: (A) phylogenetic tree of P. expansum T01; (B) morphology of P. expansum T01; and (C) pathogenicity and infection of P. expansum T01 to pears.
3.2. MIC and MFC of Oregano Essential Oil Against P. expansum
The antifungal activity of OEO against P. expansum was evaluated by determining the MIC and MFC, as shown in Table 1. After 48 h of incubation under aerobic conditions, no spore growth was observed in the PDB medium supplemented with 0.02% OEO or at higher concentrations. However, a concentration of 0.01% OEO did not completely inhibit spore growth. The MIC of OEO against P. expansum was thus determined to be 0.02%. Further incubation for another 48 h at 30 °C revealed spore growth in the group supplemented with 0.02% OEO, but not in groups treated with 0.05% or higher concentrations, suggesting spore viability was compromised. Consequently, the MFC was established as 0.05%.
Table 1.
MIC and MFC of oregano essential oil against P. expansum.
3.3. Spore Germination of P. expansum in Response to Oregano Essential Oil
The impacts of various concentrations of OEO on the spore germination of P. expansum are depicted in Figure 2. Over time, the spores in the control group swelled, with a germination rate of approximately 34.18% recorded after 12 h, while no germination occurred in the OEO-treated groups. Spores exposed to 0.01% OEO began to germinate after 48 h, with a low germination rate of 3.33%, even after 96 h. At concentrations of 0.02% or higher, no spore germination was observed throughout the 48 h culture period. Rare germination occurred in the group supplemented with 0.02% OEO after 96 h, while no germination was observed with the 0.04% treatment. These results indicated that OEO inhibited spore germination in a dose-dependent manner. Spore morphology and size remained unchanged at higher concentrations, likely due to the fungicidal effects of OEO, functioning by disrupting the normal physiological metabolism.
Figure 2.
Spore germination of P. expansum against oregano essential oil.
3.4. Hyphae Development of P. expansum in Response to Oregano Essential Oil
Hyphae development in the presence of OEO is illustrated in Figure 3. Hyphae continued to expand with increased storage time. However, growth was significantly inhibited by OEO, as evidenced by reduced diameters of colonies compared to the control group (Figure 3A). Specifically, the colony diameter in the control group showed a linear increase, reaching 70.17 mm by the 10th day. In contrast, diameters were only 21.67 mm and 7.67 mm in the presence of 1/2 MIC and MIC concentrations, respectively, representing decreases of 69.1% and 89.1% (Figure 3B). Furthermore, no mycelium growth was observed until the 4th day at the MIC concentration, and growth was completely inhibited at 2 MIC, indicating a viability loss or the unculturable state of the spores under such conditions.
Figure 3.
Effect of oregano essential oil on hyphae development of P. expansum: (A) hyphae development of P. expansum under the treatment of oregano essential oil at different concentrations; (B) colony diameter of P. expansum with various concentrations of oregano essential oil. The CK represents the control group, without any addition of oregano essential oil. The data are presented as means ± SD. The different letters indicate significant differences based on Duncan’s test (p < 0.05).
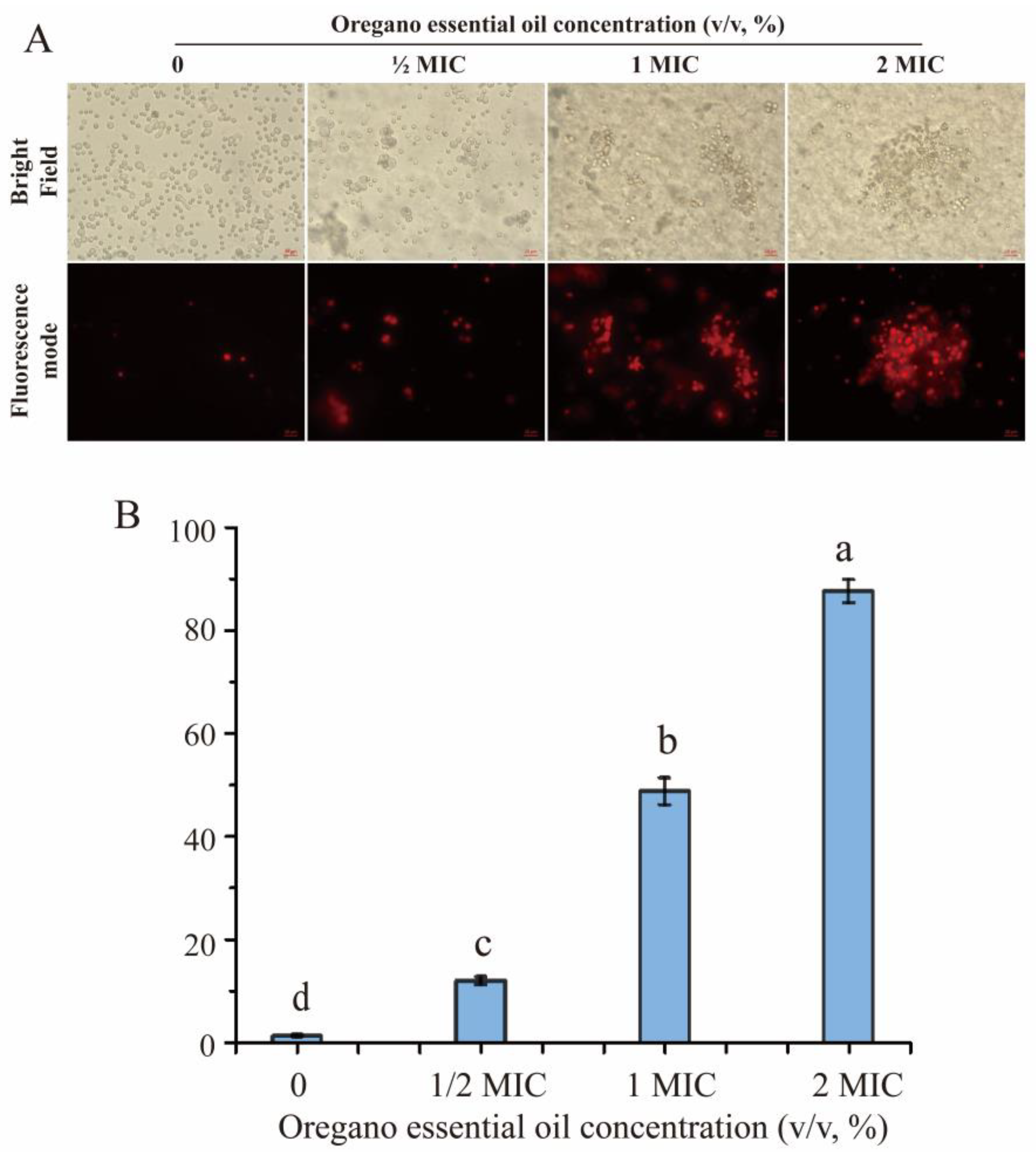
3.5. Plasma Membrane Integrity of P. expansum in Response to Oregano Essential Oil
Plasma membrane integrity of spores was assessed using PI staining, and the stained spores under bright field and fluorescent mode are shown in Figure 4. Spores in the control group without OEO supplementation swelled and germinated after 12 h, while those under MIC and 2 MIC concentrations were smaller and ungerminated. This suggested that OEO disrupted spore development by affecting the germination process. In fluorescent mode, the number of stained cells increased with higher concentrations of OEO. The PI staining rate at 2 MIC was 87.59%, representing a 7.38-fold increase compared to 1/2 MIC. These results indicated that OEO damaged plasma membrane integrity in a concentration-dependent manner, leading to changes in membrane permeability and disruption of substance exchange, thus inhibiting spore germination.
Figure 4.
PI staining of P. expansum spores with various concentrations of oregano essential oil: (A) spore morphology with PI staining under a bright field and using fluorescent mode; (B) PI staining rate of spores under the treatments of various concentrations of oregano essential oil. The data are presented as means ± SD. The different letters indicate significant differences based on Duncan’s test (p < 0.05).
3.6. Leakage of Intracellular Components of P. expansum in Response to Organo Essential Oil
Changes in plasma membrane permeability led to the leakage of intracellular components, as indicated by increased extracellular electric conductivity shown in Figure 5A. Conductivity rose gradually over time in both treatment and control groups, with higher concentrations of OEO leading to greater increases. After 30 min, the conductivity values for MIC and 2 MIC treatment groups were 1.88 μs/cm and 2.56 μs/cm, respectively, representing increases of 37.2% and 86.9% compared to the control group (1.37 μs/cm). As depicted in Figure 5B, the extracellular protein content increased with higher concentrations of OEO, indicating a steady release of intracellular proteins. The protein content under the treatments of 1 MIC and 2 MIC concentrations of OEO was 68.74 and 96.44 μg/g mycelium, respectively, representing increases of 151.18% and 252.36% compared with the control group (27.37 μg/mg). The steady elevation of electric conductivity and leakage of intracellular proteins suggested membrane damage as one of the mechanisms by which OEO inhibited fungal growth.
Figure 5.
Leakage of intracellular components of P. expansum in response to oregano essential oil. (A) Extracellular electric conductivity of P. expansum exposed to oregano essential oil. The CK represents the control group, without exposure to oregano essential oil. (B) Extracellular protein content of P. expansum under the treatment of oregano essential oil. The data are presented as means ± SD. The different letters indicate significant differences based on Duncan’s test (p < 0.05).
3.7. Incidence of Pear Blue Mold in Response to Oregano Essential Oil
To evaluate the effectiveness of OEO against blue-mold rot of pears, a chitosan-loaded oregano essential oil film was applied to the fruit. The development of blue mold is depicted in Figure 6. With increased storage time, the progression of blue mold was inhibited by the OEO treatment, and the lesion expansion on pear fruit was reduced by 12.56%, 11.83%, and 14.54% on the 5th, 6th, and 7th day, respectively. Under normal storage conditions, spores and hyphae could easily spread in the air, potentially infecting other fruits. Notably, hyphae of P. expansum appeared on the rot surface after 6 days of storage but continued to expand, although no extrinsic hyphae were observed throughout the storage period. These results demonstrated that the oregano–chitosan film showed a significant inhibitory effect on lesion expansion and blue-mold development, thus reducing the risk of spread of P. expansum.
Figure 6.
Development of blue-mold rot in response to oregano essential oil: (A) lesion development in pears upon the treatment with oregano essential oil and (B) lesion diameters of pears under the treatment of oregano essential oil. The CK represents the control group, without oregano oil treatment. The data are presented as means ± SD. The different letters indicate significant differences based on Duncan’s test (p < 0.05).
3.8. Color Change of Pear Fruit in Response to Oregano Essential Oil
Color changes in pears treated with or without OEO are presented in Table 2. Over the 15-day storage period, there were no significant differences between the treatment and control groups in terms of L* and b* values (p > 0.05). While there were some fluctuations in the a* value during the later stages of storage, there were no noticeable color differences overall, indicating that OEO treatment did not negatively affect pear color during storage.
Table 2.
Color change of pear fruit during a storage period of 15 days.
3.9. Firmness, Titratable Acidity, and Soluble-Solid Content of Pears Treated with Oregano Essential Oil
Firmness is an indicator of fruit maturity. As storage time increased, the firmness of pears treated with OEO remained high, with significant differences observed on the 9th and 12th day. Specifically, firmness values for the treated group on the 9th, 12th, and 15th day were 7.68 N, 7.39 N, and 7.25 N, respectively, representing increases of 33.57%, 33.66%, and 18.72% compared to the control group (Figure 7A). The soluble-solid content exhibited a similar trend, with the OEO treatment helping to inhibit the decline in soluble-solid content and maintain higher levels throughout the storage period. The soluble-solid content in the OEO treatment group was 3% higher than that in control group on the 15th day (Figure 7B). Throughout the storage period, titratable acidity demonstrated fluctuating trends of decrease and increase. The OEO treatment reduced the titratable acidity. Specifically, the total titratable acidity of the treated group was 7.9% lower than that in the control group on 15th day (Figure 7C).
Figure 7.
The quality attributes of pear fruit in response to oregano essential oil during storage: (A) firmness of pears under the treatment of oregano essential oil; (B) soluble-solid content of pears under the treatment of oregano essential oil; and (C) titratable acidity of pears under the treatment of oregano essential oil. The CK represents the control group, without oregano oil treatment. The data are presented as means ± SD. The different letters indicate significant differences based on Duncan’s test (p < 0.05).
3.10. Water Loss and Respiration Rate of Pear Fruits Treated with Oregano Essential Oil
Water loss reflects the freshness of fruits and vegetables. As shown in Figure 8, water loss increased with extended storage time, but was reduced in the OEO treatment group, compared to the control group. Over the entire 15-day storage period, the total water-loss rate for the control group was 4.84%, while it was 3.94% for the treated group, representing a decrease of 18.6% (Figure 8A). As for respiration rate, all groups exhibited a similar declining trend over 15 days of storage. The OEO treatment reduced the respiration rate by 10.92% compared to that in control group (0.6 mL CO2/kg/h) on 15th day (Figure 8B). This reduction in respiration rate was conducive to decreased carbohydrate consumption and nutrient metabolism, thereby helping to maintain pear quality.
Figure 8.
Water loss and respiration rate of pear fruits against oregano essential oil: (A) water loss of pears in response to oregano essential oil treatment and (B) respiration rate of pears in response to oregano essential oil treatment. The CK represents the control group, without oregano oil treatment. The data are presented as means ± SD. The different letters indicate significant differences based on Duncan’s test (p < 0.05).
3.11. Enzymatic Activity of Pear Fruits Treated with Oregano Essential Oil
The antioxidant enzyme system composed of SOD, CAT, and POD is crucial for maintaining redox balance. As depicted in Figure 9A, SOD activity in both control and treated groups decreased with prolonged storage. However, the OEO treatment mitigated the decline in SOD activity. The SOD activity in the treated pears was 218.53 U/g on the 15th day, which was 6.69% higher than that in the control group (Figure 9A).
Figure 9.
Enzymatic activity of pear fruits in response to oregano essential oil: (A) SOD activity of pears in response to oregano essential oil treatment; (B) CAT activity of pears in response to oregano essential oil treatment; (C) POD activity of pears in response to oregano essential oil treatment; and (D) PPO activity of pears in response to oregano essential oil treatment. The CK represents the control group, without oregano oil treatment. The data are presented as means ± SD. The different letters indicate significant differences based on Duncan’s test (p < 0.05).
CAT activity followed a similar decreasing trend throughout the storage period. The OEO treatment slowed this decline, resulting in significantly higher CAT activity after 15 days compared to the control group, with the latter showing a 24.83% reduction (p < 0.05) (Figure 9B). Although no significant difference was observed in POD activity, the OEO treatment lessened its decline over time. Compared with the initial values, POD activity decreased by 32.56% in the control group and 25.19% in the treated group, suggesting that OEO helped to maintain POD activity during storage, thus reducing the elevation in reactive oxygen species (Figure 9C).
PPO was involved in the fruit browning process, and the PPO activity showed a trend of initial increase followed by a decrease over 15 days of storage, with peak activity on the 6th day (Figure 9D). The OEO treatment reduced the peak PPO activity on the 6th day to 168 U/g, which was 8.252% lower than in the control group. By the 15th day, a significant difference was observed, representing a 14.98% decrease in PPO activity in the treated group compared to the control group. These results suggested that OEO enhanced the activation of the antioxidant system and reduced ROS generation during postharvest storage, thereby delaying the quality deterioration of fruits.
4. Discussion
The rising demand for natural alternatives to synthetic fungicides has stimulated the exploration of essential oils as to their use in postharvest management. In this study, the OEO exhibited notable inhibitory effects, with determined MIC (0.02%) and MFC (0.04%) against P. expansum that highlighted its potential as a viable alternative to synthetic fungicides. Many research efforts have documented the antifungal properties of essential oils against postharvest pathogens. Sun et al. [7] established that the MIC and MBC of Litsea cubeba essential oil against Penicillium digitatum were 1 μL/mL and 8 μL/mL, respectively. Buonsenso et al. [14] reported that essential oils derived from basil at concentrations of 1.0% and 0.5% effectively inhibited the mycelial growth of P. expansum. In light of these findings, the present study not only demonstrated the superior antibacterial activity of OEO relative to that of many other natural compounds documented in the literature, but also distinguished itself by focusing specifically on the efficacy of OEO in Pyrus sinkiangensis pears, a fruit that has not been extensively studied in this context.
The plasma membrane plays a crucial role in maintaining cellular homeostasis, facilitating material exchange, and ensuring normal cellular function [31]. In the present study, treatment with OEO significantly altered the permeability and integrity of the plasma membrane in P. expansum, as evidenced by the results from PI staining, increased protein release, and elevated electric conductivity measurements. These findings suggested that OEO compromised the structural integrity of the fungal cells, thus leading to impaired functionality. Similarly, Dutra et al. [32] demonstrated that exposure to OEO resulted in cell wall destruction and deformation of cellular integrity in Alicyclobacillus spp. This parallel underscores the broader antifungal potential of OEO across different fungal species. The antifungal mechanism of OEO can likely be attributed to its ability to disrupt the fungal cell membrane, which not only leads to leakage of intracellular components but also ultimately results in cell death [15].
In addition to its antifungal properties, OEO treatment demonstrated significant reductions in weight loss, maintenance of firmness, and preservation of SSC in the treated fruits. These findings highlighted the dual role of OEO, functioning not only as an antifungal agent but also as a quality enhancer during storage. The observed reduction in weight loss was particularly noteworthy, as it suggested that OEO formed a protective barrier on the fruit surface, thereby minimizing moisture evaporation. This is consistent with the findings of Promwee and Matan [33], who reported that essential oils can create a semi-permeable film that effectively regulates gas exchange and moisture loss, contributing to the overall quality of stored fruits. Firmness is a key quality parameter that directly influences consumer acceptance and marketability. Our data indicated that OEO treatment effectively preserved the mechanical integrity of pears, which was essential for their storage and transportation. The retention of firmness can be attributed to the oil’s ability to modulate the activity of cell-wall-degrading enzymes responsible for fruit softening during ripening. This finding aligns with previous studies that have demonstrated the inhibitory effects of essential oils on such enzymes [34].
During the ripening process, fruits undergo physiological changes that increase their susceptibility to oxidative stress, thereby triggering various physiological deterioration pathways. Antioxidant enzymes, primarily composed of SOD, CAT, and POD, play a crucial role in scavenging reactive oxygen species generated during these metabolic processes, thus preventing oxidative damage to cellular components [35]. SOD catalyzes the dismutation of superoxide radicals into hydrogen peroxide and molecular oxygen, and its activity and concentration serve as indicators of ripeness and senescence in fresh produce [36]. Our results demonstrated that pears treated with OEO exhibited a 6.69% higher SOD activity compared to the control group after 15 days of storage. This enhancement corroborates the findings of Taheri et al. [37], who reported that natural plant extracts significantly elevated SOD activity in treated pepper. Additionally, as illustrated in Figure 9B, OEO-treated pears maintained a 24.83% higher CAT activity compared to the control group after the same storage period. The elevated CAT activity suggested that OEO effectively mitigated the accumulation of hydrogen peroxide and subsequent oxidative damage. Shao et al. [38] also demonstrated that tea tree oil vapor treatment can enhance CAT activity, thereby improving the overall antioxidant capacity of postharvest strawberry. The activation of both SOD and CAT indicated that OEO may stimulate the intrinsic antioxidant mechanisms of pears, which is essential for maintaining cellular integrity during postharvest storage [39].
PPO is involved in the enzymatic browning process; our findings revealed a slight reduction in PPO activity in treated pears during storage, although this decrease was less pronounced than that observed in the control group. This observation may be attributed to the inhibitory effects of specific bioactive compounds present in OEO in PPO activity. Previous studies have shown that certain components of essential oils can effectively inhibit PPO, thereby reducing enzymatic browning and preserving fruit quality [40,41]. The implications of these findings are significant, as they highlight the multifaceted role of OEO in enhancing the antioxidant defense system of pears. By improving the activities of SOD and CAT, OEO not only helps combat oxidative stress but also plays a crucial role in maintaining the sensory and nutritional attributes of fruit during storage [42]. This positions OEO as a promising candidate for natural postharvest management strategies aimed at prolonging shelf life and enhancing the marketability of fruits.
As consumer demand for organic and chemical-free produce increases, integrating essential oils into postharvest practices offers a sustainable alternative to synthetic fungicides [43]. Understanding the interaction between essential oils and fruit physiology is crucial for optimizing their application in food preservation. While previous research has predominantly focused on the antifungal properties of essential oils, our study specifically examines the sensory implications of OEO treatment on pears. Essential oils consist of various volatile compounds that can significantly influence sensory attributes such as taste and aroma [44]. Future research should prioritize the impact of OEO on the sensory qualities of pears to ensure consumer acceptance, especially given the rising preference for natural products. In addition, challenges still remain in the development and utilization of essential oils, such as poor water solubility, volatility, and instability; these can limit the effectiveness and consumer appeal of these oils [45]. Additionally, exploring the synergistic effects of essential oils with other preservation methods, such as refrigeration and modified atmosphere packaging, could enhance their overall efficacy. While our findings provide a strong foundation for further exploration of OEO as a natural preservative, there are limitations to our study that warrant consideration. Specifically, the long-term effects of OEO on various fruit types and under different storage conditions remain to be fully elucidated.
5. Conclusions
In postharvest management, it is critical to effectively control postharvest decay without compromising the quality attributes of fruits. In this study, a comprehensive evaluation of OEO’s effects on both antifungal activity and quality attributes of Pyrus sinkiangensis fruit was conducted. The OEO not only inhibited the growth of P. expansum but also enhanced the overall quality of the fruit during storage. OEO was found to disrupt P. expansum by damaging the integrity of the fungal plasma membrane, as evidenced by changes in plasma membrane permeability and the leakage of cellular components. The OEO treatment significantly reduced weight loss, maintained firmness, and preserved soluble-solid content in the treated pears. In addition, OEO treatment stimulated the intrinsic antioxidant mechanism and mitigated damage caused by reactive oxygen species. This study provides compelling evidence for the antifungal and quality-preserving properties of OEO in the postharvest management of pears, underscoring its potential as an alternative to synthetic fungicides for controlling these aspects of storage management. This study not only expands the application scope of OEO but also offers a theoretical foundation for future studies and practical applications in postharvest management. Future research should focus on elucidating the detailed mechanisms of action, exploring the sensory implications, and optimizing application methods to maximize the benefits of OEO in postharvest technology. Evaluating the anti-P. expansum activity of pure thymol and carvacrol is also essential for helping us gain a comprehensive understanding of their antimicrobial mechanisms.
Author Contributions
Q.L. and X.X. performed the experiments. Q.L. analyzed the data and wrote the manuscript. T.L. and L.Z. conceived the research. Z.Y., Q.S., L.L., B.L. and H.Z. participated in data analysis. All authors have read and agreed to the published version of the manuscript.
Funding
This work was supported by the scientific research fund of the Chinese Academy of Inspection and Quarantine (2023JK006), the scientific research fund of the Chinese Academy of Inspection and Quarantine (2024JK035), and the technical support fund on postharvest control of biological contaminants of the State Administration for Market Regulation.
Institutional Review Board Statement
Not applicable.
Informed Consent Statement
Not applicable.
Data Availability Statement
All data are contained within this article.
Acknowledgments
We thank Shiping Tian for donating the strain Penicillium expansum T01.
Conflicts of Interest
The authors declare that they have no conflicts of interest.
References
- Zhang, Y.; Pu, Y.; Jiang, H.; Li, X.; Wang, J. Improved sustained-release properties of ginger essential oil in a Pickering emulsion system incorporated in sodium alginate film and delayed postharvest senescence of mango fruits. Food Chem. 2024, 435, 137534. [Google Scholar] [CrossRef] [PubMed]
- Li, C.; Peng, M.; Zhao, Y.; Wang, T. Novel phase change cold energy storage materials for refrigerated transportation of fruits. Renew. Energy 2024, 220, 119583. [Google Scholar] [CrossRef]
- Li, Y.; Zhang, X.; Nie, J.; Liu, Y.; Chen, H. Occurrence and co-occurrence of mycotoxins in apple and apple products from China. Food Control 2020, 118, 107354. [Google Scholar] [CrossRef]
- Palou, L.; Ali, A.; Fallik, E.; Romannazzi, G. GRAS, plant- and animal-derived compounds as alternatives to conventional fungicides for the control of postharvest diseases of fresh horticultural produce. Postharvest Biol. Technol. 2016, 122, 41–52. [Google Scholar] [CrossRef]
- Binger Dai, Y.W.; Zhou, H.; Wang, L.; Zhou, L.; Mao, J.; Zhang, S.; Shen, S.; Zheng, X.; Huan, C. Control efficiency and potential mechanisms of chlorogenic acid against postharvest gray mold caused by Botrytis cinerea on peach fruit. Postharvest Biol. Technol. 2024, 218, 113134. [Google Scholar] [CrossRef]
- Custódia Gago, A.G.; Cruz, S.; Martins, N.; Cabrita, M.J.; Miguel, M.G.; Faleiro, M.L.; Antunes, M.D. 1-Methylcyclopropene and lemongrass essential oil nanocoatings effect on the preservation of cold stored ‘Rocha’ pear. Postharvest Biol. Technol. 2022, 192, 111992. [Google Scholar] [CrossRef]
- Sun, C.; Cheng, X.M.; Yuan, C.S.; Xia, X.; Zhou, Y.N.; Zhu, X.R. Carboxymethyl cellulose/Tween 80/Litsea cubeba essential oil nanoemulsion inhibits the growth of Penicillium digitatum and extends the shelf-life of ‘Shatangju’ mandarin. Food Control. 2024, 160, 110323. [Google Scholar] [CrossRef]
- Rodriguez-Garcia, I.; Silva-Espinoza, B.A.; Ortega-Ramirez, L.A.; Leyva, J.M.; Siddiqui, M.W.; Cruz-Valenzuela, M.R.; Gonzalez-Aguilar, G.A.; Ayala-Zavala, J.F. Oregano essential oil as an antimicrobial and antioxidant additive in food products. Crit. Rev. Food Sci. Nutr. 2015, 56, 1717–1727. [Google Scholar] [CrossRef]
- Carson, C.F.; Dunne, C.; Vagg, J. Essential oils: Their antibacterial properties and potential applications in foods—A review. Int. J. Food Microbiol. 2010, 140, 213–220. [Google Scholar] [CrossRef]
- Hussain, M.A.; Sumon, T.A.; Mazumder, S.K.; Ali, M.M.; Jang, W.J.; Abualreesh, M.H.; Sharifuzzaman, S.M.; Brown, C.L.; Lee, H.-T.; Lee, E.-W.; et al. Essential oils and chitosan as alternatives to chemical preservatives for fish and fisheries products: A review. Food Control 2021, 129, 108244. [Google Scholar] [CrossRef]
- Erland, L.A.E.; Bitcon, C.R.; Lemke, A.D.; Mahmoud, S.S. Antifungal Screening of Lavender Essential oils and Essential Oil Constituents on three Post-harvest Fungal Pathogens. Nat. Prod. Commun. 2016, 11, 523. [Google Scholar] [CrossRef] [PubMed]
- Govaris, A.; Solomakos, N.; Pexara AChatzopoulou, P.S. The antimicrobial effect of oregano essential oil, nisin and their combination against Salmonella enteritidis in minced sheep meat during refrigerated storage. Int. J. Food Microbiol. 2010, 137, 175–180. [Google Scholar] [CrossRef] [PubMed]
- Fincheira, P.; Jofré, I.; Espinoza, J.; Levío-Raimán, M.; Tortella, G.; Oliveira, H.C.; Diez, M.C.; Quiroz, A.; Rubilar, O. The efficient activity of plant essential oils for inhibiting Botrytis cinerea and Penicillium expansum: Mechanistic insights into antifungal activity. Microbiol. Res. 2023, 277, 127486. [Google Scholar] [CrossRef] [PubMed]
- Buonsenso, F.; Schiavon, G.; Spadaro, D. Efficacy and mechanisms of action of essential oils’ vapours against blue mould on apples caused by Penicillium expansum. Int. J. Mol. Sci. 2023, 24, 2900. [Google Scholar] [CrossRef] [PubMed]
- Hyldgaard, M.; Mygind, T.; Meyer, R.L. Essential oils in food preservation: Mode of action, synergies, and interactions with food matrix components. Front. Microbiol. 2012, 3, 12. [Google Scholar] [CrossRef]
- Hajibonabi, A.; Yekani, M.; Sharifi, S.; Nahad, J.S.; Dizaj, S.M.; Memar, M.Y. Antimicrobial activity of nanoformulations of carvacrol and thymol: New trend and applications. OpenNano 2023, 13, 100170. [Google Scholar] [CrossRef]
- Wijesundara, N.M.; Lee, S.F.; Cheng, Z.; Davidson, R.; Rupasinghe, H.P.V. Carvacrol exhibits rapid bactericidal activity against Streptococcus pyogenes through cell membrane damage. Sci. Rep. 2021, 11, 1487. [Google Scholar] [CrossRef]
- Xu, J.; Zhou, F.; Ji, B.P.; Pei, R.S.; Xu, N. The antibacterial mechanism of carvacrol and thymol against Escherichia coli. Lett. Appl. Microbiol. 2008, 47, 174–179. [Google Scholar] [CrossRef]
- Hernández-Hernández, E.; Regalado-González, C.; Vázquez-Landaverde, P.; Guerrero-Legarreta, I.; García-Almendárez, B.E. Microencapsulation, Chemical Characterization, and Antimicrobial Activity of Mexican (Lippia graveolens H.B.K.) and European (Origanum vulgare L.) Oregano Essential Oils. Sci. World J. 2014, 2014, 641814. [Google Scholar] [CrossRef]
- Hashemi, S.M.B.; Mousavi Khaneghah, A.; Ghaderi Ghahfarrokhi, M.; Eş, I. Basil-seed gum containing Origanum vulgare subsp. viride essential oil as edible coating for fresh cut apricots. Postharvest Biol. Technol. 2017, 125, 26–34. [Google Scholar] [CrossRef]
- Chen, X.; Li, T.; Zhu, C.; Wang, L.; Cong, K.; Xu, H.; Wu, C.; Yan, S.; Li, X.; Zhou, D.; et al. Improving fresh strawberry shelf life and quality by using the fresh-keeping paper embedded with oregano essential oil and tea polyphenols. Int. J. Food Sci. Technol. 2023, 58, 6100–6112. [Google Scholar] [CrossRef]
- Luo, K.; Li, Y.; Wang, C.; Kang, S.; Hu, X.; Zhang, L.; Li, X.; Al-Asmari, F.; Sameeh, M.Y.; Yang, B.; et al. Synergistic bactericidal effect of ultrasound combined with oregano essential oil nanoemulsion on Listeria monocytogenes and its application in blueberry preservation. Food Control 2024, 165, 110619. [Google Scholar] [CrossRef]
- Valero, D.; Valverde, J.M.; Martínez-Romero, D.; Guillén, F.; Castillo, S.; Serrano, M. The combination of modified atmosphere packaging with eugenol or thymol to maintain quality, safety and functional properties of table grapes. Postharvest Biol. Technol. 2006, 41, 317–327. [Google Scholar] [CrossRef]
- Wu, Y.; Cheng, J.H.; Sun, D.W. Subcellular damages of Colletotrichum asianum and inhibition of mango anthracnose by dielectric barrier discharge plasma. Food Chem. 2022, 381, 132197. [Google Scholar] [CrossRef]
- Liu, Q.; Xiong, X.D.; Lin, H.; Zhang, L.X.; Chen, N.Z.; Liu, X.; Liu, T. Antifungal effect of cinnamon essential oil against Penicillium oxalicum on rice noodles. J. Food Sci. 2024, 89, 6638–6652. [Google Scholar] [CrossRef]
- Kong, H.; Fu, X.; Chang, X.; Ding, Z.; Yu, Y.; Xu, H.; Wang, R.; Shan, Y.; Ding, S. The ester derivatives of ferulic acid exhibit strong inhibitory effect on the growth of Alternaria alternata in vitro and in vivo. Postharvest Biol. Technol. 2023, 196, 112158. [Google Scholar] [CrossRef]
- Wang, Y.; Feng, K.; Yang, H.; Yuan, Y.; Yue, T. Antifungal mechanism of cinnamaldehyde and citral combination against Penicillium expansum based on FT-IR fingerprint, plasma membrane, oxidative stress and volatile profile. RSC Adv. 2018, 8, 5806–5815. [Google Scholar] [CrossRef]
- Gutiérrez-Pacheco, M.M.; Ortega-Ramírez, L.A.; Silva-Espinoza, B.A.; Gutiérrez, J.C. Individual and combined coatings of chitosan and carnauba wax with oregano essential oil to avoid water loss and microbial decay of fresh cucumber. Coatings 2020, 10, 614. [Google Scholar] [CrossRef]
- Valadares, A.C.F.; Fernandes, C.C.; Oliveira Filho, J.G.; Deus, I.P.B.; Lima, T.M.; Silva, E.A.J.; Souchie, E.L.; Miranda, M.L.D. Incorporation of Essential Oils from Piper Aduncum into Films Made from Arrowroot Starch: Effects on Their Physicochemical Properties and Antifungal Activity. Química Nova 2020, 43, 729–737. [Google Scholar] [CrossRef]
- Liu, Q.; Xiong, X.D.; Li, L.; Li, B.S.; Zhang, L.X.; Wang, H.W.; Liu, T. Impact of Indirect Cold Plasma Combined with Modified Atmosphere Packaging on Quality Attributes of Fresh Produce. ACS Food Sci. Technol. 2024, 4, 1690–1699. [Google Scholar] [CrossRef]
- Tian, J.; Ban, X.; Wang, Y. The mechanism of antifungal action of essential oil from dill (Anethum graveolens L.) on Aspergillus flavus. PLoS ONE 2012, 7, e30147. [Google Scholar] [CrossRef]
- Dutra, T.V.; Castro, J.C.; Menezes, J.L.; de Oliveira, J.M. Bioactivity of oregano (Origanum vulgare) essential oil against Alicyclobacillus spp. Ind. Crops Prod. 2019, 129, 345–349. [Google Scholar] [CrossRef]
- Promwee, A.; Matan, N. Revealing the mechanism underlying the use of preharvest nano-emulsion of citrus essential oil for reducing browning injury and maintaining postharvest quality of chili during cold storage. Postharvest Biol. Technol. 2025, 219, 113274. [Google Scholar] [CrossRef]
- Li, Y.; Wang, J.; Yang, L.; Sun, B.; Zhang, Y.; Xu, Y.; Yan, X. Transcriptomics revealed terpinen-4-ol mediated sucrose metabolism and delayed cell wall degradation to maintain blueberry quality. Postharvest Biol. Technol. 2025, 219, 113273. [Google Scholar] [CrossRef]
- Sellamuthu, P.S.; Sivakumar, D.; Soundy, P.; Korsten, L. Essential oil vapours suppress the development of anthracnose and enhance defence related and antioxidant enzyme activities in avocado fruit. Postharvest Biol. Technol. 2013, 81, 66–72. [Google Scholar] [CrossRef]
- Wu, B.; Guo, Q.; Li, Q.; Yiming, H.; Chen, Y. Impact of postharvest nitric oxide treatment on antioxidant enzymes and related genes in banana fruit in response to chilling tolerance. Postharvest Biol. Technol. 2014, 92, 157–163. [Google Scholar] [CrossRef]
- Taheri, A.; Behnamian, M.; Dezhsetan, S.; Karimirad, R. Shelf life extension of bell pepper by application of chitosan nanoparticles containing Heracleum persicum fruit essential oil. Postharvest Biol. Technol. 2020, 170, 111313. [Google Scholar] [CrossRef]
- Shao, X.; Wang, H.; Xu, F.; Cheng, S. Effects and possible mechanisms of tea tree oil vapor treatment on the main disease in postharvest strawberry fruit. Postharvest Biol. Technol. 2013, 77, 94–101. [Google Scholar] [CrossRef]
- Jin, P.; Wu, X.; Xu, F.; Wang, X.; Wang, J.; Zheng, Y. Enhancing Antioxidant Capacity and Reducing Decay of Chinese Bayberries by Essential Oils. J. Agric. Food Chem. 2012, 60, 3769–3775. [Google Scholar] [CrossRef]
- Kanwar, S.; Gumber, S.; Mazumder, K. Impact of Antimicrobial Composite Coatings Based on Arabinoxylan and Cellulose/Starch Stearic Acid Ester on Improving the Post-Harvest Quality of Guava (Psidium guajava). ACS Food Sci. Technol. 2023, 3, 1800–1814. [Google Scholar] [CrossRef]
- Deng, X.; Wei, Y.; Jiang, S.; Ye, J.; Chen, Y.; Xu, F.; Chen, J.; Shao, X. Recent advances in the application of tea tree oil in the storage of fruit and vegetables. Postharvest Biol. Technol. 2025, 219, 113260. [Google Scholar] [CrossRef]
- Chanjirakul, K.; Wang, S.Y.; Wang, C.Y.; Siriphanich, J. Effect of natural volatile compounds on antioxidant capacity and antioxidant enzymes in raspberries. Postharvest Biol. Technol. 2006, 40, 106–115. [Google Scholar] [CrossRef]
- Fernandes, C.C.; Miranda, M.L.D. Films and Edible Coatings in the Development of Biodegradable Packaging: Sustainable and Eco-friendly Alternatives. Rev. Virtual Quim. 2022, 14, 329–336. [Google Scholar] [CrossRef]
- Cefola, M.; Caputo, L.; Quintieri, L.; Cervellieri, S.; Fancello, F.; Netti, T.; Lippolis, V.; Palumbo, M.; Ricci, I.; Sorrentino, A.; et al. Innovative limonene and chitosan-based pads in improving shelf-life and preserving the volatile profile of fresh strawberries. Postharvest Biol. Technol. 2023, 204, 112430. [Google Scholar] [CrossRef]
- Bakkali, F.; Averbeck, S.; Averbeck, D.; Idaomar, M. Biological effects of essential oils-A review. Food Chem. Toxicol. 2008, 46, 446–475. [Google Scholar] [CrossRef]
Disclaimer/Publisher’s Note: The statements, opinions and data contained in all publications are solely those of the individual author(s) and contributor(s) and not of MDPI and/or the editor(s). MDPI and/or the editor(s) disclaim responsibility for any injury to people or property resulting from any ideas, methods, instructions or products referred to in the content. |
© 2024 by the authors. Licensee MDPI, Basel, Switzerland. This article is an open access article distributed under the terms and conditions of the Creative Commons Attribution (CC BY) license (https://creativecommons.org/licenses/by/4.0/).








