Abstract
The low-temperature environment of the Tibetan Plateau presents a technical challenge to composting. This study screened cold-adapted microbes with strong degradation ability and selected five strains to experimentally test and evaluate composting cattle manure in a natural environment in the plateau region. The results showed that both the control and the treatment groups had a slow temperature rise at the beginning of the composting. However, after the first turning, the temperature rise in the inoculated group accelerated. The inoculation of cold-adapted bacteria increased the OM loss in the compost by 8.6%, decreased the retention of nitrogen of the compost by 3%, and increased the seed germination index (GI) value from 44.4% to 73.9%. Microbial community structure analysis showed that the relative abundance of Psychrobacter was more than 50% at the beginning of the composting in the two experimental groups. The cold-adapted microbial inoculation increased the diversity of the microbial community, i.e., Truepera and Luteimona, and the abundance of specific microorganisms during the thermophilic and maturation stages. This study demonstrates that inoculation of cold-adapted bacteria improves the maturity and efficiency of cattle manure composting in a natural plateau environment.
1. Introduction
Composting is a promising technology for its economy and convenience, being a common way of decomposing the organic matter (OM) in agricultural waste by metabolism of microorganisms [1]. During the composting process, the heat generation in the composting process comes mainly from the enzymes secreted by microorganisms to degrade OM, such as carbohydrates, proteins, and lipids, to degrade more quickly into small molecules. The constant high temperatures kill pathogenic microorganisms in organic waste [2]. Temperature plays a key role in the stability of compost quality, and the composting process is inhibited when the initial compost temperature is below 15 °C [3].
In the Tibetan Plateau of China, the agricultural and livestock industries have developed rapidly in recent years. Notably, large quantities of livestock manure are produced throughout the year and dumped directly into the environment. Manure composting is accepted as an environmentally safe method to maintain agricultural ecosystems [4,5] and is particularly important for application in ecologically fragile highlands. However, in the Tibetan Plateau of China, temperatures below 0 °C usually persist for 5–6 months in a year. The temperatures, combined with low air humidity, cause the evaporation of water from the compost, thus seriously affecting the composting process and maturity. Furthermore, manure that has not been composted thoroughly may still have a negative impact on the soil in terms of pathogens and phytotoxicity due to residual biomolecules and harmful substances. Therefore, ensuring the maturation of composting in low-temperature environments is important for the conversion and utilization of livestock manure in high-altitude plateau areas.
To this end, solutions for compost temperature rise have been extensively researched, such as the design of compost reactors with electrical and solar energy as energy sources [6], gas heating composting methods [7], and covering with insulation wool [8]. However, the application of these methods requires additional energy consumption and is not energy-efficient or economical. Moreover, the above studies were conducted in artificial greenhouses and smaller reactors, which are still far off being applied in a natural environment.
Several studies have reported that inoculating compost with cold-adapted strains of bacteria can assist compost in passing through the start-up period quickly at low temperatures [9], maintaining normal microbial growth by raising compost temperatures [10], and effectively promoting the degradation and conversion of OM [11]. All of these factors are attributed to their adaptive capacity to cope with cold stress and survive normally in cold environments [10]. As a result, they have attracted increasing attention with huge biotechnological applications for practical production. However, most composting experiments have been carried out in cold chambers or small reactors with a constant temperature of 10 °C. Large-scale composting processes and changes in microflora in complex natural environments have rarely been investigated. In a natural plateau environment, the ambient temperature is usually below 0 °C and has larger fluctuations. The large volume of outdoor compost and the limited number of turnings make it difficult to supply oxygen, which is quite a different situation from the environment of cold chambers or mini-reactors. Whether the inoculation of cold-adapted strains can also play the roles of initiating temperature increase and promoting compost maturation, as in a simulated low-temperature environment of cold chambers, needs to be further investigated, and is of great significance in guiding the practical production and application of livestock manure composting in plateau regions.
In the current study, we isolated and purified five strains of cold-adapted microbes with strong degradation capacity for OM from local plateau soils and then prepared microbial agents with maize cobs. The present study aimed to (1) investigate feasible composting of alpine and high-altitude regions in the winter, (2) identify the effects of cold-adapted bacteria on compost during low-temperature composting in the natural environment, and (3) explore physicochemical properties and the maturity of compost. This was expected to provide a useful strategy to improve the conversion of organic compounds and the efficiency of winter composting in the Tibetan Plateau.
2. Materials and Methods
2.1. Isolation and Identification of Cold-Adapted Strains
Soil samples were collected from a wheat field in autumn from Huangnan Tibetan Autonomous Prefecture (Qinghai, China). A bacterial suspension was prepared by weighing 10 g of the soil sample and then diluting it and spreading it on a plate with LB medium (10 g of peptone, 5 g of yeast extract, and 10 g of NaCl in 1 L of distilled water). Inverted plates were incubated at 10 °C for 3–5 days to obtain the colonies. Single colonies were selected and repeatedly spread on LB medium for single-colony purification. The colonies were picked and incubated at 5 °C, 10 °C, 15 °C, and 20 °C for 1–2 days. The strains that grew well at low temperatures (10–15 °C) were selected for the next step and incubated in CMC-Na Congo red medium, casein medium, inorganic phosphorus medium, and nitrogen-free solid medium at 15 °C for 1–2 days to assess their organic matter degradation characteristics (the specific process can be found in Supplementary Materials, and the screening medium formulations are shown in Table S1). Mutual antagonism among the selected bacteria was observed using the cross-hatching method.
The 16S rDNA of the selected bacteria was extracted and amplified using the 27F/1492R primer set (5′-AGTTTGATCMTGGCTCAG-3′/5′-GGTTACCTTGTTACGACTT-3′). Sequencing was performed using the Illumina MiSeq PE300 platform from Tsingke Biological Technology Co., Ltd. (Beijing, China). The data were analyzed on the online platform of the National Center of Biotechnology Information (NCBI). Based on the 16S rRNA gene sequence data, a phylogenetic tree of the selected bacteria was constructed using MEGA v7.0.
2.2. Preparation of the Compound Microbial Agents
Five strains of cold-adapted bacteria were inoculated in LB medium at 20 °C and incubated at 180 rpm for 48 h, and the bacterial cell density was approximately 1 × 108 cells/mL. The blending culture solutions of the five strains of bacteria were sprayed on corn cob powder as bacteria carriers with a 2:1 ratio (v/w). The mixture was dried in a cool and ventilated environment to a moisture content of 30% for use as a bacterial agent in composting.
2.3. Large-Scale Compost Settings and Sample Collection
Cattle manure and straw of sunflower and chrysanthemum were collected from cattle farms and planting fields in a suburb of Xining (Qinghai, China), respectively. The properties of the raw materials are shown in Table 1. The straw of sunflower and chrysanthemum was crushed to pieces of <5 cm in length using crushing machines.
Table 1.
Physicochemical properties of compost materials.
The cattle manure and straw were mixed in a 10:1 ratio (w/w, fresh weight) with forklifts to adjust the initial C/N to approximately 25. Two composting treatments were set up: a treatment group with 1‰ low-temperature resistant microbial agents (DW) and a natural fermentation group with 1‰ corn cob powder (CK). The composting was carried out outside for 82 days from December 2021 to March 2022 in Qianziyuan Agricultural Science and Technology Plantation, located in the suburb of Xining (Qinghai, China) (101.80° E, 36.50° N, altitude 2900 m). Each composting pile weighed approximately 5.5 tons and was stacked as an 18 m3 cone. The moisture content was adjusted to approximately 65% in all experimental groups by adding water. The surface of the composting pile was covered with a transparent plastic film to reduce the rapid evaporation of water due to the low air humidity in the local winter. Compost turning was carried out on days 18, 30, and 62, which was determined by the change in composting temperature. On days 0, 3, 6, 9, 12, 15, 20, 24, 27, 30, 35, 43, 62, and 82, samples were collected. The collected samples (1 kg) were divided into three portions: one portion was stored at −80 °C for DNA extraction to analyze microbial community changes, another portion was stored at −20 °C for fresh testing, and the third portion was air-dried and crushed using a sander for other analyses.
2.4. Analysis of Physical and Chemical Indexes
The temperature was measured to detect 5 points at 80 cm depth of the compost pile at 10 a.m. and 4 p.m. with a digital thermometer with an electrode length of 1 m. The average of them was the compost temperature of one day, and the ambient temperature was measured at the same time. The moisture content and total organic carbon (TOC) of the compost were measured using the drying weightless method. The OM loss was calculated according to the method of Fornes et al. [12]. Total nitrogen (TN) was determined by the Kjeldahl nitrogen method, and ammonia nitrogen (NH4+–N), nitrite nitrogen (NO2−–N), and nitrate nitrogen (NO3−–N) were determined using potassium chloride solution extraction–spectrophotometry (HJ 634-2012, GB/T 32737-2016) [13,14]. Samples were impregnated in ultrapure water at 1:10 (w/v) at 200 rpm for 1 h and filtered to determine pH and electrical conductivity (EC) values with a precision pH meter (sartorius PB-10) and an EC meter (Thunderbolt DDS-307A), respectively. Compost product quality was evaluated based on the seed germination index (GI) using rapeseed seeds. The compost sample of 5 g was mixed in distilled water in the ratio of 1:10 and the supernatant was obtained by leaching and filtration. Distilled water was used as the control. A 5 mL compost extract was added to culture dishes containing filter paper. A total of 20 rapeseed seeds were evenly distributed on the surface of the filter paper, and then incubated in the dark at 20 °C for 48 h. The procedures were replicated three times for each sample. Root lengths and germination rates were measured. The GI was calculated according to Li et al. [15].
2.5. Microbial Community Analysis
2.5.1. Total DNA Extraction
Genomic DNA was extracted from samples of days 3, 24, and 82 using the E.Z.N.A.® Soil DNA Kit (Omega Bio-tek, Norcross, GA, USA). The total DNA concentration and quality were determined using a spectrophotometer (NanoDrop, Thermo Fisher, Waltham, MA, USA). DNA integrity was determined by 1% (m/v) agarose gel electrophoresis.
2.5.2. High-Throughput Sequencing and Bacterial Diversity Analysis
The V1–V9 region of the 16S rRNA gene was amplified using the primers 27F (5′-AGRGTTYGATYMTGGCTCAG-3′) and 1492R (5′-RGYTACCTTGTTACGACTT-3′) [16] and sequenced using the PacBio Sequel II 2.0 platform (Nanjing, China).
SMRT Link (version 9.0) was used to process raw reads to obtain circular consensus sequencing, then operational taxonomic units (OTUs) were clustered with a 98.7% similarity cutoff using UPARSE (version 7.1), and chimeric sequences were identified and removed using UDOME 9.0. All optimized sequences were mapped to the representative sequences to generate overall OTU outputs. The alpha diversity was investigated by calculating the Chao1, ACE, and Shannon diversity index. Principal coordinate analysis (PCoA) based on the Bray–Curtis distance was performed to characterize the difference in the bacterial community between samples through the R package (Vegan 2.0). In addition, flower diagrams were drawn in R (version 4.2.0) to illustrate changes in bacterial diversity between CK and DW groups during composting.
2.6. Statistical Analysis
The physicochemical analyses were performed in triplicate, the mean values and standard deviations were calculated, and data were plotted using Graph Pad Prism 9.5.1. Differences in physicochemical parameters and OTU abundances between compost samples were evaluated by one-way analysis of variance (ANOVA) at a 95% confidence level. Correlation between selected environmental influence factors and community composition was analyzed by redundancy analysis (RDA) with the data analysis and visualization by the vegan package in the R program.
3. Results
3.1. Screening, Identification, Antagonistic Activity, and Organic Compound Degradation Characteristics of Cold-Tolerant Bacterial Strains
The strains 02, 03, 05, 07, 08, 10, and 13 were selected for further bacterial identification. The sequencing results of the cold-adapted strains were compared with the database on the NCBI website (GenBank), and a phylogenetic tree was constructed from the comparison results with MEGA7 software (Supplementary Material, Figures S1–S7). Mutual antagonism among the five strains of bacteria was observed by the cross-hatching method (Figure S8). After a comprehensive comparison of each strain’s capability in degrading organic matter and mutual antagonism, strains 03, 05, 07, 08, and 13 were screened for compost. The organic compound degradation characteristics of the five-strain bacteria can be found in Table 2. The five strains have the ability of casein and cellulose degradation, nitrogen fixation at low temperatures.
Table 2.
Functional identification of cold-adapted bacteria.
3.2. Effect of Inoculants on Compost Temperature, pH, and OM Degradation
The temperature changes during the composting process are shown in Figure 1a. The temperature rose slowly in both treatments and accelerated after 6 days, reaching 49.8 °C in the CK group and 44.9 °C in the DW group on day 12, after which there was no further significant temperature rise. After turning the pile on day 18, the temperature rose rapidly in both experimental groups, with the DW group warming more rapidly, reaching over 55 °C within 3 days, and then peaking at 61.4 °C on day 24; the CK group reached over 55 °C within 5 days and continued to rise slowly to 60.1 °C on day 30.
Figure 1.
Evolution of temperature and physicochemical parameters during composting. Variations of temperature (a), pH (b), TOC (c), and OM-loss (d). CK: a natural fermentation group with 1‰ corn cob powder; DW: a treatment group with 1‰ cold-adapted microbial agents.
After the second turn of the pile on day 30, the temperature of both experimental groups did not decrease significantly; the temperature of the CK group remained above 55 °C, while that of the DW group remained around 50 °C. After day 49, the temperature of both experimental groups gradually dropped to 41.6 °C. The third turn of the pile was carried out on day 62. The temperature in the DW and CK groups rose slowly to above 45 °C on day 72 and then remained stable until the end of fermentation. As both experimental groups composted at temperatures above 55 °C for more than 10 days, both achieved hygienic standards.
pH is one of the most important factors affecting the physiological metabolism of microorganisms in composting, and it is generally accepted that the most suitable pH for composting is neutral or weakly alkaline [17]. As shown in Figure 1b, the initial pH of the composted material was approximately 9.1 and the pH was maintained at 8.5–9.5 throughout the composting process in both sets of experiments, which is the optimal pH range for composting as reported by Sundberg et al. [18]. During the initial phase, the brief drop in compost pH was the result of a large amount of organic acid produced as a byproduct of OM degradation, followed by a rise in pH due to NH4+–N (a product of organic nitrogen ammonification) [19]. After day 24, the persistent high temperatures weakened the microbial activity, and the levels of ammonia and organic nitrogen gradually decreased, which, together with the organic acids, led to a decrease in compost pH. In the final stage, the pH of the DW group was lower than that of the CK group (p < 0.05), which may be due to the different abundance of acid-producing bacteria.
TOC provides energy to the microorganisms in compost and promotes their metabolic reproduction [20,21]. As shown in Figure 1c, easily degradable OM, such as proteins, lipids, and polysaccharides, degraded rapidly during the early stages of composting, with TOC decreasing rapidly in both experimental groups, to 18.6% on day 6 in the CK group and 11.8% on day 12 in the DW group. As the compost matured, the easily degradable OM was broken down into carbon dioxide and water and partially converted into stable humus. The remaining cellulose and lignin were difficult to degrade, making the reduction in TOC very slow, and the trend in TOC reduction was consistent with the results reported by Li et al. [15]. At the end of composting, the TOC content of the DW group was significantly lower than that of the CK group (p < 0.05), indicating that the addition of cold-adapted bacteria could accelerate the degradation of OM.
To assess the performance of OM degradation during composting, the amount of OM degradation was calculated (Figure 1d). At the beginning of composting, OM losses decreased after reaching 45.01% on day 6 for the CK group and 57.89% on day 12 for the DW group. OM losses increased in both groups after turning due to the promotion of microbial activity, then stabilized as the temperature decreased. The trend of OM degradation was similar for both experimental groups, with OM loss accelerating during warming and high temperatures. OM loss slowed after temperature stabilization. Overall, OM loss in the DW group (51.43%) was consistently higher than that in the CK group (42.80%) at the end of composting. This is consistent with the findings of Duan et al. that addition of cold-adapted bacteria led to more OM loss [22], thus accelerating the compost maturation process.
3.3. Conversion of Nitrogen during Composting
Total nitrogen (TN) is a key indicator of the quality of compost products. As shown in Figure 2a, TN levels in both experimental groups decreased rapidly at the start of composting due to the release of ammonia, followed by a brief upward trend due to the enrichment effect of reduced OM and a slow and sustained decrease in TN levels after 35 days. At the end of composting, TN increased by 7.1% in the CK group, indicating a relative enrichment of nitrogen, which was associated with a reduction in compost mass and the decomposition of OM. However, the DW group showed a 23.6% decrease in TN along with higher levels of NH4+–N. Although NO3−–N is also an important nutrient for plants, NO3−–N is easily lost through leaching or denitrification before it is used by plants. In the DW group, more N was retained in the compost, mainly in the form of NH4+–N, which can subsequently increase the efficiency of N use, which may be related to the addition of cold-tolerant microbial agents.
Figure 2.
Variations of N conversion (a) TN (Total nitrogen), (b) NH4+–N (ammonia nitrogen), (c) NO2−–N (nitrite nitrogen), (d) NO3−–N (nitrate nitrogen).CK: a natural fermentation group with 1‰ corn cob powder; DW: a treatment group with 1‰ cold-adapted microbial agents.
The variation of NH4+–N content in the compost is shown in Figure 2b. During the first 3 days of composting, the NH4+–N content of the CK group increased rapidly, while that of the DW group decreased slightly. After the first compost turning on day 18, the NH4+–N content of the CK and DW groups reached a peak of 128 mg/kg on days 24 and 95 mg/kg on days 27, respectively, and then started to decrease. After the second turning, the NH4+–N content of both experimental groups decreased significantly, which may be mainly due to the reduction of ammonia emissions and the conversion of NH4+–N to NO2−–N and NO3−–N [23]. After the third turning of the pile on day 62, the NH4+–N content of the CK group remained stable, while the DW group showed a slow increase. The NH4+–N content of the DW group was higher than that of the CK group (p < 0.05), reaching 21 mg/kg and 35 mg/kg, respectively, at the end of the compost. The increase in NH4+–N content was related to the mineralization of organic nitrogen, while the volatilization of ammonia and nitrification by microorganisms led to a decrease in NH4+–N [24].
Nitrate nitrogen (NO2−–N), an intermediate product of nitrification, was low at the beginning of the composting period, with NO2−–N levels below 500 mg/kg in both CK and DW groups during the first 12 days (Figure 2c), indicating that the microbes associated with nitrification had not been activated during this period. After the first turn of the pile on day 18, there was a significant difference in the change of NO2−–N content between the two groups, with a sharp increase in the CK group but a temporary decrease in the DW group instead. At this point, there was no significant difference in NH4+–N between the DW and CK groups. This is probably because the DW group warmed up quickly and had reached the thermophilic stage, where the high temperature inhibited the activity of nitrifying bacteria and the nitrification effect was weakened. After the second turning, the NO2−–N content in the CK and DW groups increased to 23 g/kg and 20 g/kg, respectively, on day 35 and then started to decrease. The NO2−–N content of the DW group decreased more rapidly than that of the CK group to 280 mg/kg at 40 days, while that of the CK group was already 20 g/kg at 40 days. After the third turning, the NO2–N content of both groups remained low, indicating that NO2–N had been converted to NO3–N by nitrifying and denitrifying bacteria.
During the first 14 days of composting, the NO3–N content did not change significantly (Figure 2d). After the first turn of the pile, the NO3−–N content began to rise but dropped to below 50 mg/kg in both groups on day 27. After the second turning on day 30, the NO3−–N content in both groups increased rapidly, with the concentration of NO3−–N and NO2−–N in the DW group being significantly higher than that in the CK group, reaching a peak of 647 mg/kg on day 35 and 476 mg/kg on day 43 in the CK group. At this stage, the DW and CK groups were in a warming period and the temperature was very stable, enhancing the metabolism of the nitrifying bacteria. However, the metabolic activity of the nitrifying bacteria consumed a large amount of oxygen, while its product NO3−–N was also a substrate for denitrification, which enhanced denitrification. The NO3−–N content in the DW group was 87 mg/kg, which was significantly lower than that in the CK group (p < 0.05), but the NH4+–N content increased at this time, suggesting that the addition of cold-adapted bacteria may have weakened the conversion of NH4+–N to NO2−–N during the maturation of the compost, thus delaying its further conversion to NO3−–N.
3.4. Compost Maturity Analysis
The C/N ratio is an important indicator of compost maturity and stability. As shown in Figure 3a, the changes in the C/N ratio during composting for both samples were similar to the loss of OM. Total N decreased due to ammonia emission before the first compost turn, and the C/N ratio then increased and gradually stabilized during compost maturity, with a similar trend to that reported by Zhang et al. [25]. EC was related to the concentration of water-soluble ionic salts in the compost. As shown in Figure 3b, the EC values of the CK and DW groups varied less during composting and were 2.85 ms/cm and 2.37 ms/cm, respectively, at the end of composting, which were lower than the recommended value of 4 ms/cm [26]. In contrast, the DW group had lower EC values than the initial values, probably due to more OM conversion. Higher EC values occurred during the thermophilic phase of composting, such as on days 27 and 43, probably due to the conversion of OM into nutrients and the increased concentration of water-soluble salts in the compost [27]. After the third turning of the compost, the EC values gradually decreased. This indicated that the compost was entering a stable maturity stage, and more OM was mineralized [28]. The seed germination index (GI) was measured on days 62 and 82 to determine the toxicity and maturity of the compost (Figure 3c). At day 62, the results showed that the GI of DW (37.0%) was not significantly different from that of CK (39.5%) (p > 0.05). At the end of the experiment, the GI of DW remained at around 73.9%, compared to 44.4% for CK. The addition of the bacterium effectively promoted the maturity of the compost after the third turning, and the final GI value was close to the recommended value.
Figure 3.
Changes of maturity in composting process (a) C/N ratio (total organic carbon/total nitrogen), (b) EC (electrical conductivity values), and (c) GI (germination index). CK: a natural fermentation group with 1‰ corn cob powder; DW: a treatment group with 1‰ cold-adapted microbial agents.
3.5. Changes in Microbial Communities and the Relationship between Environmental Factors and Microbial Communities
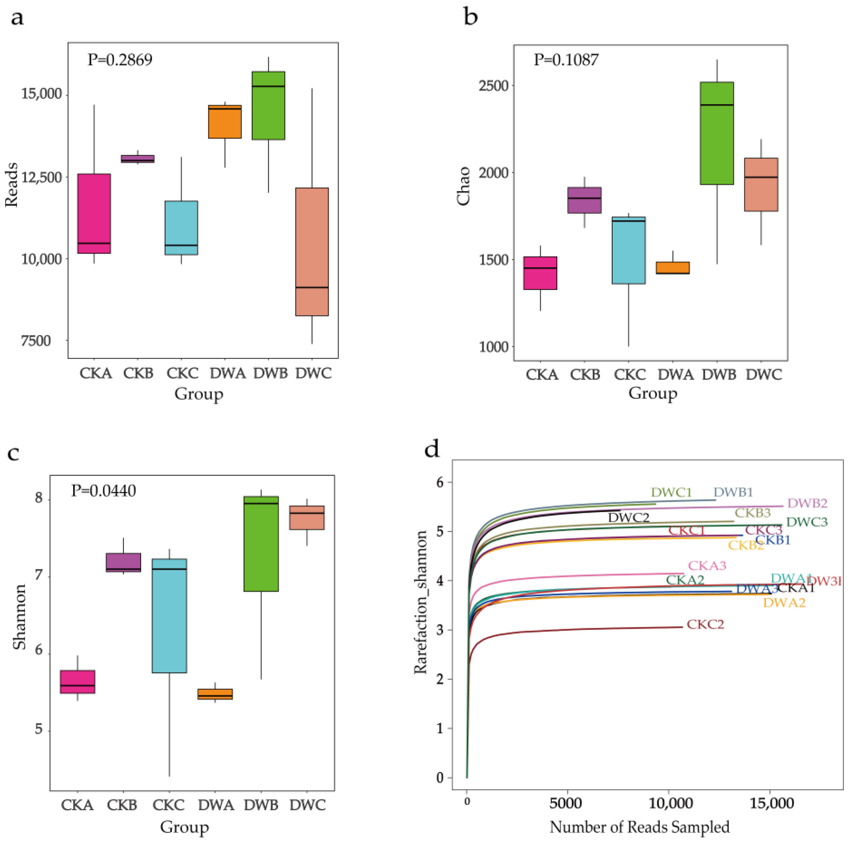
After full-length high-throughput sequencing of the highly variable regions of the 16S rRNA genes V1–V9 of compost samples on the PacBio platform, 245,935 consensus sequences (CCS) were obtained in initiation (day 3), thermophilic (day 24), and maturation stages (day 82), respectively, and then were optimized and classified. Based on the similarities between sequences, they were classified into OTUs. OTUs with 98.65% similarity of full-length sequences were selected for the statistical analysis of bioinformatics. After inoculation with cold-adapted bacterial preparations, more sequences were read in the DW group samples than in the CK group (Figure 4a). The Chao index (Figure 4b) and Shannon index (Figure 4c) of the sequences in the DW group were higher than those of the CK group at the same time during the thermophilic and maturation stages. In addition, the variation of α-diversity in the DW group during the composting process was different from that of the CK group, which could be due to the increase in the abundance of endogenous microorganisms due to the inoculation of exogenous microorganisms [29]. The sparsity curve can be used to compare the abundance of species in samples with different sequencing data and interpret whether the sequencing data of the samples are reasonable. When the curve flattens out, it indicates that the amount of sequencing data is reasonable and that more data will only produce a small number of new OTUs. As shown in Figure 4d, the curve gradually flattens as the number of readable sequences increases, indicating that most of the 16S rRNA genes in the samples have been detected.
Figure 4.
Alpha diversity indices of the microbial community. (a) Reads of sequences, (b) Chao index, (c) Shannon index, (d) Shannon rarefaction. CKA, DWA; CKB, DWB; CKC; DWC denote the initiation, thermophilic, and maturation stages of CK and DW group, respectively. The numbers behind the letters in subfigure (d) indicate three replicates of each sample. The difference in the diversity index among samples was analyzed by one-way ANOVA, with significant differences if p < 0.05.
In Figure 5a, the dominant bacterial strains in all samples at different composting periods were Proteobacteria (18–91%), Firmicutes (2–59%), and Bacteroidetes (3–37%), a result similar to that of Zhang and Xu [30,31]. In the mesophilic, thermophilic, and maturation stages, Proteobacteria accounted for 67%, 20%, and 60% in the CK group and 65%, 58%, and 63% in the DW group, respectively.
Figure 5.
The relative abundance of microbial communities. (a) Community composition of bacteria in composting samples on the phylum level. (b) The relative abundance of the sample bacteria on the genus level.
Figure 5b shows the bacterial community composition at the genus level of the CK and DW groups. Psychrobacter, a specialized or parthenogenic bacterium with an optimum temperature below 15 °C [32,33], has rarely been reported in previous composting studies. The abundance of Psychrobacter was higher in CK and DW samples at the beginning of composting, with 59% and 51%, respectively, and the abundance of Psychrobacter in DW was lower than that in CK. At day 12, the maximum temperature reached 49.8 °C in CK, which was higher than 45.7 °C in the DW group.
Burkholderia, Klebsiella, and Flavobacterium were reported to be cold-adapted bacteria in the composting process [34] and were detected in the starting phase in both experimental groups but did not become dominant. In the thermophilic phase, the dominant genus in the DW group was Luteimonas, with an abundance of 6–52%. Truepera also had a high abundance in this phase (3–4%). However, in the CK group, Luteimonas was only around 1%, and Truepera retained at around 2%. Sphingomonas, Herbivorax, and Hydrogenispora had high abundance in the CK group, while in the DW group these were all below 1% in abundance. During the maturation stage, the abundance of Truepera, Burkholderia, and Aquabacterium increased significantly in both CK and DW, with Truepera and Luteimonas being the dominant genera in the DW group during the maturation stage, which was significantly different from CK. In the thermophilic and composting stages, bacterial communities were more evenly distributed in the CK group than in the DW group, but the diversity of bacterial communities was greater in the DW group than in the CK group.
The differences in OTUs between the experimental groups were compared visually with a Venn diagram, as shown in Figure 6a, with a similarity of 98.65%. The total number of OTUs in the CK group was 1135 at the beginning of composting and increased to 1567 at the end of composting. In the DW group, they increased from 1067 to 2018, with a significantly higher increase in the number of OTUs than in the CK group (p < 0.05). At the beginning of composting, there was no significant difference in the number of specific OTUs between the CK and DW. During the thermophilic and maturation stages, the number of specific OTUs was significantly higher in the DW group than in the CK group (p < 0.05), indicating that inoculation with cold-adapted bacteria increased bacterial abundance and specific bacterial diversity in the compost. The PCoA based on the Bray–Curtis distance matrix is shown in Figure 6b. By comparing the relative distances between CK and DW samples at different stages, it was found that there was no significant difference between the bacterial communities of the two groups at the early stage of composting. The difference between the bacterial communities of the two groups reached its maximum after entering the thermophilic stage, and at the maturation stage of composting, the difference shrank but was still significant, indicating that the addition of cold-adapted microbial agents caused significant changes in the succession of bacterial communities in the compost. This may be due to the presence of Bacillus thuringiensis and Bacillus mycoides among the cold-adapted agents, which are less affected by compost temperatures than other bacteria. Bacillus is considered to be the main genus that controls changes in the abundance of other bacteria [35].
Figure 6.
Beta diversity and RDA analysis. (a) Flower diagram of OTUs in all samples. (b) Principal co-ordinates analysis of the composting samples. (c) RDA analysis of the community and environmental factors with the highest abundance in different samples.
The composition of bacterial communities in compost is mainly influenced by environmental factors such as temperature, moisture, pH, TOC, and TN [36]. RDA can be used to evaluate the relationship of environmental factors with samples or bacterial communities or both. As shown in Figure 6c, the analysis revealed that the environmental factors pH, moisture, EC, TOC, TN, NH4+–N, and NO3−–N were all significantly correlated with the bacterial community (F = 2.67, p < 0.001). The first axis explained 59.88% of the variance in the species–environment relationship, and the first and second axes explained 84.49% of the variance.
The positive correlation between pH changes and TOC is due to the association with the accumulation of both organic acids and ammonium ions during composting [37]. The optimal pH ranges for denitrification and nitrification are 7.0–8.0 [38] and 6.6–8.0 [39], respectively. pH is also considered to be one of the important factors affecting bacterial community structure [40,41,42], and an increase in pH may disrupt the microbial community structure for denitrification and nitrification [37]. Furthermore, pH may be responsible for the differences in the abundance of Burkholderia, Aquabacterium, and Sphingomonas in the DW and CK groups during compost maturation due to the negative correlation between pH and the abundance of these bacteria. The abundance of Atopostipes and Psychrophacter during the thermophilic period in both groups was negatively correlated with the abundance of NO3−–N and positively correlated with the amount of TOC and NH4+–N. The abundance of Luteimonas, Parapusillimonas, and Truepera during the mature composting period was significantly positively correlated with the abundance of NO3−–N, implying that they are associated with denitrification. These results suggest that the differences in carbon and nitrogen transformations between the two groups are caused by variations in these genera.
4. Discussion
At the start of composting, the temperature rose slowly in both sets of experiments (Figure 1a), and the rate of warming was the same. In the report by Xie et al., the composting experiments performed in a rectangular reactor (57.6 L) with air pumps at 10 °C, and the piles passed through the start-up period within 37 h with inoculation of the cold-adapted microbial consortium [9]. The temperature of chicken manure compost with the cold-adapted microbial consortium reached 50 °C in 53 h, but it in CK was only around 30 °C, when the composting process was conducted in the 10 °C cold chamber [3]. These results suggest that cold-adapted bacteria could act as thermocatalysts to raise the temperature of the compost and initiate composting. However, the cold-adapted bacterial inoculation did not facilitate the rapid start of composting conducted in a natural environment where the ambient temperature was below 0 °C. It is hypothesized that the inoculating cold-adapted bacterial could not grow vigorously in the frozen state of the compost material, coupled with inadequate ventilation, and therefore cannot be the trigger for warming. The rise in compost temperature may related to more cold-tolerant indigenous microorganisms in the local cattle manure and straw environment. This suggests that attempts can made to screen strains by culturing at 0 °C or even below 0 °C, thus obtaining more cold-tolerant bacteria for composting in natural environments in plateau regions.
After the compost turning on day 18, the experimental group inoculated with cold-adapted bacteria warmed up rapidly and had a prolonged thermophilic phase compared to the control group CK. After the second compost turning on day 30, the CK group maintained a higher temperature for a longer time, above 55 °C for seven days, while the DW group reached a maximum of 53 °C and then remained largely above 40 °C. This may be because in the DW group, OM was already metabolized during the high-temperature phase of the second turning and bacterial activity was not as vigorous in the later stages as in the CK group.
Microbial communities at the phylum level (Figure 5a) showed that the abundance of Proteobacteria was dominant in both experimental groups at the beginning of composting. Before the first compost turning, there was no significant difference in the warming process between the two groups, indicating that the addition of the cold-adapted bacterial strains did not promote low-temperature initiation at an average ambient temperature below 0 °C. The growth of indigenous Proteobacteria drove the temperature to rise slowly. After entering the thermophilic stage, the abundance of Proteobacteria decreased by 47% in the CK group and recovered to 60% in the late stage of composting. This is consistent with existing reports that Proteobacteria exposed to high temperatures may become dormant and resume growth in the maturation stage of composting [43]. Unlike the control group, the abundance of Proteobacteria in the DW group dominated the entire composting process and did not show a significant decrease during the high-temperature period.
Firmicutes are key players in the hydrolysis of carbohydrates and can grow at high temperatures [44]. Sequencing showed that Firmicutes were the most abundant phylum in the CK group but significantly reduced in the DW group during the thermophilic phase of composting. Three cold-adapted strains (Bacillus thuringiensis, Bacillus sp., and Brevibacterium frigoritolerans) belonged to Firmicutes; however, the added strains did not increase the abundance of Firmicutes in the DW group. The result is inconsistent with existing reports, in which the proportions of Firmicutes increased by 7% in the thermophilic phase because of their abilities to survive and participate in various metabolic strategies at high temperatures (>55 °C) [45]. It is speculated that a high temperature after compost turning may not be a suitable temperature for the growth of these three cold-adapted bacterial strains.
In the thermophilic stage, the abundance of Bacteroidetes in the DW group was higher than that in the CK group, while in the maturation stage, the abundance of Bacteroidetes was lower than that in the CK group. Bacteroides can use various carbon sources to degrade more complex OM, such as cellulose [46]. Proteobacteria can also degrade OM, such as soluble sugar [47], which exists in large quantities in compost and soil [48] and is closely associated with the conversion of nitrogen content. Notably, the abundance of Deinococcus–Thermus in the DW group was higher than that in the CK group during thermophilic and maturation stages. Deinococcus–Thermus were reported to have a potentially high thermophilic capacity to degrade waste [49]. After the second turning, the thermophilic cycle was advanced by 2 days in the DW group with a maximum temperature of 61.3 °C, which favored the growth and metabolism of thermophilic Deinococcus–Thermus.
The results of the microbial communities at the genus level (Figure 5b) suggest that the added cold-adapted bacteria did not act as “activators” to improve the rapid degradation of OM during low-temperature initiation. Despite the slow warming, it can be hypothesized that compost can be initiated by native bacteria such as Psychrobacter, Atopostipe, and Oblitimonasis when the average temperature of the local environment is below 0 °C. Although some pathogenicity of Psychrobacter has been reported [50,51,52], the high abundance of Psychrobacter during the start-up phase did not affect the quality of the compost product, as it was not detected during the thermophilic and maturation stages of the compost due to its sensitivity to high temperatures. Also, the relative abundance of Halocella was relatively high in both experimental groups at all stages of composting, becoming the dominant genus in the hyperthermophilic and maturation stages. It had a maximum percentage of up to 5%. Halocella is a strictly anaerobic bacterium, and its high levels may be related to the insufficient oxygen content caused by large volumes of compost and plastic mulches for avoiding water evaporation. Halocella was not detected due to good ventilation of the reactor in composting at low temperature.
In summary, we attempted to compost cattle manure in a natural environment below 0 °C in the Tibetan Plateau and investigated the effect of inoculation with a newly isolated cold-adapted bacterial agent. Both the control and treatment groups inoculated with cold-adapted bacteria warmed slowly at the beginning of the compost. Although the cold-adapted bacteria did not trigger a temperature increase at the beginning of compost, the inoculated group warmed significantly faster after the first compost turning. The unique geographical, climatic, and environmental characteristics of the Tibetan Plateau have resulted in a dry and cold ecosystem, where indigenous microorganisms have evolved over time to survive in the low-temperature and harsh environment. In this study, Psychrobacter was found to propagate and grow well in the compost in the natural environment, and played a key role at the start of composting, which suggests that Psychrobacter can screened as a low-temperature initiator for composting in the Tibetan Plateau.
Compared to the control group, inoculation with cold-adapted bacteria promoted the conversion of TOC and increased NH4+–N levels, but lowered TN levels. Analysis of microbial community abundance in the compost showed that the addition of cold-adapted bacteria increased the diversity of the microbial community and the abundance of specific microorganisms in the compost, particularly those related to OM degradation and nitrogen conversion, during the warming and maturation stages. The diversity of the bacterial community increased the efficiency of OM degradation, altered nitrogen conversion, and effectively improved the GI, providing technical support for the feasibility of winter agricultural composting in plateau regions.
Supplementary Materials
The following supporting information can be downloaded at: https://www.mdpi.com/article/10.3390/fermentation9090857/s1, Table S1: Screening medium formulations for organic degradation characteristics; Figure S1: Phylogenetic tree based on the 16S rRNA gene sequence of NO. 02; Figure S2: Phylogenetic tree based on the 16S rRNA gene sequence of NO. 03; Figure S3: Phylogenetic tree based on the 16S rRNA gene sequence of NO. 05; Figure S4: Phylogenetic tree based on the 16S rRNA gene sequence of NO. 07; Figure S5: Phylogenetic tree based on the 16S rRNA gene sequence of NO. 08; Figure S6: Phylogenetic tree based on the 16S rRNA gene sequence of NO. 10; Figure S7: Phylogenetic tree based on the 16S rRNA gene sequence of NO. 13; Figure S8: Antagonism analysis of 6 strains of cold-adapted bacteria.
Author Contributions
Y.H.: Investigation, data curation, writing—original draft preparation. D.W.: Investigation, methodology. Y.M.: Investigation, validation. K.Z.: Resources, investigation. L.X.: Funding acquisition, formal analysis. X.Z.: Data curation. H.W.: Conceptualization, supervision, project administration. All authors have read and agreed to the published version of the manuscript.
Funding
This work was supported the Key R&D and Transformation Plan of Qinghai Province (2021-QY-210), The flexible introduction of talents in the “Kunlun Talent—Top Innovation and Entrepreneurial Talents” program of Qinghai Province in 2022.
Institutional Review Board Statement
Not applicable.
Informed Consent Statement
Not applicable.
Data Availability Statement
The data presented in this study are available on request from the corresponding author.
Acknowledgments
We are grateful to the Qianziyuan Agricultural Science and Technology Plantation for providing the experimental site.
Conflicts of Interest
The authors declare no conflict of interest.
References
- Cao, Y.; Wang, X.; Zhang, X.; Misselbrook, T.H.; Bai, Z.; Wang, H.; Ma, L. The effects of electric field assisted composting on ammonia and nitrous oxide emissions varied with different electrolytes. Bioresour. Technol. 2022, 344, 126194. [Google Scholar] [CrossRef] [PubMed]
- Zhang, L.; Zhu, Y.; Zhang, J.; Zeng, G.; Dong, H.; Cao, W.; Fang, W.; Cheng, Y.; Wang, Y.; Ning, Q. Impacts of iron oxide nanoparticles on organic matter degradation and microbial enzyme activities during agricultural waste composting. Waste Manag. 2019, 95, 289–297. [Google Scholar] [CrossRef] [PubMed]
- Sun, Q.; Wu, D.; Zhang, Z.; Zhao, Y.; Xie, X.; Wu, J.; Lu, Q.; Wei, Z. Effect of cold-adapted microbial agent inoculation on enzyme activities during composting start-up at low temperature. Bioresour. Technol. 2017, 244, 635–640. [Google Scholar] [CrossRef] [PubMed]
- He, Y.; Xie, K.; Xu, P.; Huang, X.; Gu, W.; Zhang, F.; Tang, S. Evolution of microbial community diversity and enzymatic activity during composting. Res. Microbiol. 2013, 164, 189–198. [Google Scholar] [CrossRef] [PubMed]
- Jiang, J.; Liu, X.; Huang, Y.; Huang, H. Inoculation with nitrogen turnover bacterial agent appropriately increasing nitrogen and promoting maturity in pig manure composting. Waste Manag. 2015, 39, 78–85. [Google Scholar] [CrossRef] [PubMed]
- Chen, W.; Luo, S.; Du, S.; Zhang, M.; Cheng, R.; Wu, D. Strategy to Strengthen Rural Domestic Waste Composting at Low Temperature: Choice of Ventilation Condition. Waste Biomass Valorization 2020, 11, 6649–6665. [Google Scholar] [CrossRef]
- Xu, Z.; Wu, H.; Wu, M. Energy performance and consumption for biogas heat pump air conditioner. Energy 2010, 35, 5497–5502. [Google Scholar] [CrossRef]
- Yu, H.; Jiang, J.; Zhao, Q.; Wang, K.; Zhang, Y.; Zheng, Z.; Hao, X. Bioelectrochemically-assisted anaerobic composting process enhancing compost maturity of dewatered sludge with synchronous electricity generation. Bioresour. Technol. 2015, 193, 1–7. [Google Scholar] [CrossRef]
- Xie, X.Y.; Zhao, Y.; Sun, Q.H.; Wang, X.Q.; Cui, H.Y.; Zhang, X.; Li, Y.J.; Wei, Z.M. A novel method for contributing to composting start-up at low temperature by inoculating cold-adapted microbial consortium. Bioresour. Technol. 2017, 238, 39–47. [Google Scholar] [CrossRef]
- Pieter, D.M.; Dominique, A.; Craig, C.; A, C.D. Some like it cold: Understanding the survival strategies of psychrophiles. EMBO Rep. 2014, 15, 508–517. [Google Scholar] [CrossRef]
- Awasthi, M.K.; Chen, H.; Wang, Q.; Liu, T.; Duan, Y.; Awasthi, S.K.; Ren, X.; Tu, Z.; Li, J.; Zhao, J.; et al. Succession of bacteria diversity in the poultry manure composted mixed with clay: Studies upon its dynamics and associations with physicochemical and gaseous parameters. Bioresour. Technol. 2018, 267, 618–625. [Google Scholar] [CrossRef] [PubMed]
- Fornes, F.; Mendoza-Hernandez, D.; Garcia-de-la-Fuente, R.; Abad, M.; Belda, R.M. Composting versus vermicomposting: A comparative study of organic matter evolution through straight and combined processes. Bioresour. Technol. 2012, 118, 296–305. [Google Scholar] [CrossRef] [PubMed]
- GB/T 32737-2016; The Determination of Soil Ammonium Nitrogen Ultraviolet Spectrophotometry. General Administration of Quality Supervision, Inspection and Quarantine of the People’s Republic of China: Beijing, China, 2016.
- HJ 634-2012; Determination of Ammonium Nitrogen, Nitrite Nitrogen, and Nitrate Nitrogen in Soil—Ammonia Alkaline Solution Extraction Spectrophotometry. China Environmental Science Press: Beijing, China, 2012.
- Li, S.; Li, J.; Yuan, J.; Li, G.; Zang, B.; Li, Y. The influences of inoculants from municipal sludge and solid waste on compost stability, maturity and enzyme activities during chicken manure composting. Environ. Technol. 2017, 38, 1770–1778. [Google Scholar] [CrossRef] [PubMed]
- Rosselli, R.; Fiamma, M.; Deligios, M.; Pintus, G.; Pellizzaro, G.; Canu, A.; Duce, P.; Squartini, A.; Muresu, R.; Cappuccinelli, P. Microbial immigration across the Mediterranean via airborne dust. Sci. Rep. 2015, 5, 16306. [Google Scholar] [CrossRef]
- Dias, B.O.; Silva, C.A.; Higashikawa, F.S.; Roig, A.; Sánchez-Monedero, M.A. Use of biochar as bulking agent for the composting of poultry manure: Effect on organic matter degradation and humification. Bioresour. Technol. 2009, 101, 1239–1246. [Google Scholar] [CrossRef]
- Sundberg, C.; Smars, S.; Jonsson, H. Low pH as an inhibiting factor in the transition from mesophilic to thermophilic phase in composting. Bioresour. Technol. 2004, 95, 145–150. [Google Scholar] [CrossRef]
- Huang, C.; Zeng, G.; Huang, D.; Lai, C.; Xu, P.; Zhang, C.; Cheng, M.; Wan, J.; Hu, L.; Zhang, Y. Effect of Phanerochaete chrysosporium inoculation on bacterial community and metal stabilization in lead-contaminated agricultural waste composting. Bioresour. Technol. 2017, 243, 294–303. [Google Scholar] [CrossRef]
- Vargas-García, M.C.; Suárez-Estrella, F.; López, M.J.; Moreno, J. Microbial population dynamics and enzyme activities in composting processes with different starting materials. Waste Manag. 2009, 30, 771–778. [Google Scholar] [CrossRef]
- Chan, M.T.; Selvam, A.; Wong, J.W.C. Reducing nitrogen loss and salinity during ‘struvite’ food waste composting by zeolite amendment. Bioresour. Technol. 2016, 200, 838–844. [Google Scholar] [CrossRef]
- Duan, M.; Zhang, Y.; Zhou, B.; Qin, Z.; Wu, J.; Wang, Q.; Yin, Y. Effects of Bacillus subtilis on carbon components and microbial functional metabolism during cow manure-straw composting. Bioresour. Technol. 2020, 303, 122868. [Google Scholar] [CrossRef]
- Ren, X.; Wang, Q.; Zhang, Y.; Awasthi, M.K.; He, Y.; Li, R.; Zhang, Z. Improvement of humification and mechanism of nitrogen transformation during pig manure composting with Black Tourmaline. Bioresour. Technol. 2020, 307, 123236. [Google Scholar] [CrossRef]
- Wang, S.P.; Wang, L.; Sun, Z.Y.; Wang, S.T.; Shen, C.H.; Tang, Y.Q.; Kida, K. Biochar addition reduces nitrogen loss and accelerates composting process by affecting the core microbial community during distilled grain waste composting. Bioresour. Technol. 2021, 337, 125492. [Google Scholar] [CrossRef]
- Zhang, L.; Zhang, J.; Zeng, G.; Dong, H.; Chen, Y.; Huang, C.; Zhu, Y.; Xu, R.; Cheng, Y.; Hou, K.; et al. Multivariate relationships between microbial communities and environmental variables during co-composting of sewage sludge and agricultural waste in the presence of PVP-AgNPs. Bioresour. Technol. 2018, 261, 10–18. [Google Scholar] [CrossRef] [PubMed]
- Tong, B.; Wang, X.; Wang, S.; Ma, L.; Ma, W. Transformation of nitrogen and carbon during composting of manure litter with different methods. Bioresour. Technol. 2019, 293, 122046. [Google Scholar] [CrossRef] [PubMed]
- Fernandez, F.J.; Sanchez-Arias, V.; Rodriguez, L.; Villasenor, J. Feasibility of composting combinations of sewage sludge, olive mill waste and winery waste in a rotary drum reactor. Waste Manag. 2010, 30, 1948–1956. [Google Scholar] [CrossRef] [PubMed]
- Adhikari, B.K.; Barrington, S.; Martinez, J.; King, S. Effectiveness of three bulking agents for food waste composting. Waste Manag. 2009, 29, 197–203. [Google Scholar] [CrossRef]
- Duan, Y.; Awasthi, S.K.; Liu, T.; Verma, S.; Wang, Q.; Chen, H.; Ren, X.; Zhang, Z.; Awasthi, M.K. Positive impact of biochar alone and combined with bacterial consortium amendment on improvement of bacterial community during cow manure composting. Bioresour. Technol. 2019, 280, 79–87. [Google Scholar] [CrossRef] [PubMed]
- Zhang, L.; Dong, H.; Zhang, J.; Chen, Y.; Zeng, G.; Yuan, Y.; Cao, W.; Fang, W.; Hou, K.; Wang, B.; et al. Influence of FeONPs amendment on nitrogen conservation and microbial community succession during composting of agricultural waste: Relative contributions of ammonia-oxidizing bacteria and archaea to nitrogen conservation. Bioresour. Technol. 2019, 287, 121463. [Google Scholar] [CrossRef] [PubMed]
- Xu, Z.; Li, R.; Liu, T.; Zhang, G.; Wu, S.; Xu, K.; Zhang, Y.; Wang, Q.; Kang, J.; Zhang, Z.; et al. Effect of inoculation with newly isolated thermotolerant ammonia-oxidizing bacteria on nitrogen conversion and microbial community during cattle manure composting. J. Environ. Manag. 2022, 317, 115474. [Google Scholar] [CrossRef]
- JUNI, E.; HEYM, G.A. Psychrobacter immobilis gen. nov., sp. nov.: Genospecies Composed of Gram-Negative, Aerobic, Oxidase-Positive Coccobacilli. Int. J. Syst. Bacteriol. 1986, 36, 388–391. [Google Scholar] [CrossRef]
- Raquel, H.-O.; Anissa, N.; Alexis, C.; Perrine, H.; Damien, M.; Sylvain, B.; Chantal, B.; Dominique, C. Psychrobacter pasteurii and Psychrobacter piechaudii sp. nov., two novel species within the genus Psychrobacter. Int. J. Syst. Evol. Microbiol. 2017, 67, 3192–3197. [Google Scholar] [CrossRef]
- Abdellah, Y.A.Y.; Li, C. Livestock Manure Composting in Cold Regions: Challenges and Solutions. Agric. (Pol’nohospodárstvo) 2020, 66, 1–14. [Google Scholar] [CrossRef]
- Hu, T.; Wang, X.; Zhen, L.; Gu, J.; Zhang, K.; Wang, Q.; Ma, J.; Peng, H. Effects of inoculation with lignocellulose-degrading microorganisms on antibiotic resistance genes and the bacterial community during co-composting of swine manure with spent mushroom substrate. Environ. Pollut. 2019, 252, 110–118. [Google Scholar] [CrossRef] [PubMed]
- Tortosa, G.; Castellano-Hinojosa, A.; Correa-Galeote, D.; Bedmar, E.J. Evolution of bacterial diversity during two-phase olive mill waste (“alperujo”) composting by 16S rRNA gene pyrosequencing. Bioresour. Technol. 2017, 224, 101–111. [Google Scholar] [CrossRef] [PubMed]
- Chen, M.; Huang, Y.; Liu, H.; Xie, S.; Abbas, F. Impact of different nitrogen source on the compost quality and greenhouse gas emissions during composting of garden waste. Process Saf. Environ. Prot. 2019, 124, 326–335. [Google Scholar] [CrossRef]
- Akunna, J.C.; Clark, M. Performance of a granular-bed anaerobic baffled reactor (GRABBR) treating whisky distillery wastewater. Bioresour. Technol. 2000, 74, 257–261. [Google Scholar] [CrossRef]
- Zhongjun, J.; Ralf, C. Bacteria rather than Archaea dominate microbial ammonia oxidation in an agricultural soil. Environ. Microbiol. 2009, 11, 1658–1671. [Google Scholar] [CrossRef]
- Chodak, M.; Gołębiewski, M.; Morawska-Płoskonka, J.; Kuduk, K.; Niklińska, M. Diversity of microorganisms from forest soils differently polluted with heavy metals. Appl. Soil Ecol. 2013, 64, 7–14. [Google Scholar] [CrossRef]
- Hörnström, E. Phytoplankton in 63 limed lakes in comparison with the distribution in 500 untreated lakes with varying pH. Hydrobiologia 2002, 470, 115–126. [Google Scholar] [CrossRef]
- Brockett, B.F.T.; Prescott, C.E.; Grayston, S.J. Soil moisture is the major factor influencing microbial community structure and enzyme activities across seven biogeoclimatic zones in western Canada. Soil Biol. Biochem. 2012, 44, 9–20. [Google Scholar] [CrossRef]
- Tkachuk, V.L.; Krause, D.O.; Knox, N.C.; Hamm, A.C.; Zvomuya, F.; Ominski, K.H.; McAllister, T.A. Targeted 16S rRNA high-throughput sequencing to characterize microbial communities during composting of livestock mortalities. J. Appl. Microbiol. 2014, 116, 1181–1194. [Google Scholar] [CrossRef] [PubMed]
- Liu, L.; Wang, S.; Guo, X.; Zhao, T.; Zhang, B. Succession and diversity of microorganisms and their association with physicochemical properties during green waste thermophilic composting. Waste Manag. 2018, 73, 101–112. [Google Scholar] [CrossRef] [PubMed]
- Ren, G.; Xu, X.; Qu, J.; Zhu, L.; Wang, T. Evaluation of microbial population dynamics in the co-composting of cow manure and rice straw using high throughput sequencing analysis. World J Microbiol Biotechnol 2016, 32, 101. [Google Scholar] [CrossRef] [PubMed]
- Mackenzie, A.K.; Pope, P.B.; Pedersen, H.L.; Gupta, R.; Morrison, M.; Willats, W.G.T.; Eijsink, V.G.H. Two SusD-like proteins encoded within a polysaccharide utilization locus of an uncultured ruminant Bacteroidetes phylotype bind strongly to cellulose. Appl. Environ. Microbiol. 2012, 78, 5935–5937. [Google Scholar] [CrossRef]
- Xu, S.; Lu, W.; Liu, Y.; Ming, Z.; Liu, Y.; Meng, R.; Wang, H. Structure and diversity of bacterial communities in two large sanitary landfills in China as revealed by high-throughput sequencing (MiSeq). Waste Manag. 2016, 63, 41–48. [Google Scholar] [CrossRef]
- Preem, J.-K.; Truu, J.; Truu, M.; Mander, Ü.; Oopkaup, K.; Lõhmus, K.; Helmisaari, H.-S.; Uri, V.; Zobel, M. Bacterial community structure and its relationship to soil physico-chemical characteristics in alder stands with different management histories. Ecol. Eng. 2012, 49, 10–17. [Google Scholar] [CrossRef]
- Kim, Y.M.; Cho, H.U.; Park, K.Y.; Park, H.; Cho, K.H. Identification of the bacterial community of a pilot-scale thermophilic aerobic bioreactor treating sewage sludge. Int. Biodeterior. Biodegrad. 2014, 92, 66–70. [Google Scholar] [CrossRef]
- Guttigoli, A.; Zaman, M.M. Bacteremia and possible endocarditis caused by Moraxella phenylpyruvica. South. Med. J. 2000, 93, 708–709. [Google Scholar] [CrossRef]
- Lloyd-Puryear, M.; Wallace, D.; Baldwin, T.; Hollis, D.G. Meningitis caused by Psychrobacter immobilis in an infant. J. Clin. Microbiol. 1991, 29, 2041–2042. [Google Scholar] [CrossRef]
- Pieter, D.; Michèle, J.; Mario, V.; Georges, W. Psychrobacter isolates of human origin, other than Psychrobacter phenylpyruvicus, are predominantly Psychrobacter faecalis and Psychrobacter pulmonis, with emended description of P. faecalis. Int. J. Syst. Evol. Microbiol. 2012, 62, 671–674. [Google Scholar] [CrossRef]
Disclaimer/Publisher’s Note: The statements, opinions and data contained in all publications are solely those of the individual author(s) and contributor(s) and not of MDPI and/or the editor(s). MDPI and/or the editor(s) disclaim responsibility for any injury to people or property resulting from any ideas, methods, instructions or products referred to in the content. |
© 2023 by the authors. Licensee MDPI, Basel, Switzerland. This article is an open access article distributed under the terms and conditions of the Creative Commons Attribution (CC BY) license (https://creativecommons.org/licenses/by/4.0/).





