Abstract
Watercress (Nasturtium officinale R.Br.) is a cruciferous aquatic vegetable that possesses significant nutritional value. The NAC family is a transcription factor family specific to plants that play an important role in regulating plant responses to abiotic stress. In order to investigate the response of NAC genes to flooding stress in watercress, we conducted a study on the NoNAC family. In this study, a total of 119 NoNAC genes were obtained through genome-wide identification. Phylogenetic analysis indicated that the NoNAC family members can be categorized into ten subgroups. The results of gene structure analysis revealed that each branch within the subgroups exhibited similar motif composition and gene structure. The heatmap analysis showed that several NoNAC genes demonstrated tissue-specific expression patterns, suggesting their potential as regulators of associated tissue development. As an aquatic plant, watercress serves as a valuable material for investigating plant resistance to flooding stress. This study found that flooding can significantly increase the watercress plant height, which is a typical escape strategy under flooding. The analysis of the expression of NoNAC genes in the stem transcriptome after flooding indicated that only NoNAC36a consistently exhibited significant differential changes and down-regulated expression at the three time points of flooding treatment. This suggests that NoNAC36a may be involved in regulating watercress plant height increases under flooding stress. The utilization of a virus-induced gene silencing assay to investigate the biological function of NoNAC36a revealed that NoNAC36a silencing caused cell elongation and expansion, thus increasing watercress plant height. The yeast one-hybrid and dual luciferase assays demonstrated that NoNAC36a binds the promoter of NoXTH33 and inhibits its expression. Subsequently, the results of yeast two-hybrid, luciferase complementary, and pull-down assays revealed the interaction between NoMOB1A and NoNAC36a in vivo and in vitro. Sequence alignment indicated that NoMOB1A and AtMOB1A share an identical amino acid sequence. RT-qPCR analysis indicated that flooding prompted the expression of NoMOB1A in stems. Thus, it is speculated that NoMOB1A may exhibit functions similar to AtMOB1A and that the up-regulation of NoMOB1A expression in stems may facilitate an increase in plant height under flooding. In summary, the NoNAC family was analyzed, and revealed a regulatory network centered on NoNAC36a that facilitates watercress resistance to flooding stress. This study enhanced the understanding of the NoNAC genes and established a theoretical foundation for investigating plant flooding tolerance.
1. Introduction
Watercress (Nasturtium officinale R.Br.) is a leafy vegetable of the genus Nasturtium R.Br of Brassicaceae, which is one of the most commonly cultivated aquatic vegetables in the world. It often grows in places with sufficient water, such as streams and rivers. Watercress contains abundant natural active compounds, including glucosinolates [1,2], carotenoids [3], and flavonoids [4], and possesses both medicinal and nutritional significance.
Flooding limits plants’ access to oxygen and light, seriously affecting plant metabolism and harming agricultural production [5,6]. To cope with flooding stress, plants usually show various adaptations in morphology, internal structure, and physiological metabolism, such as the elongation of aboveground organs, the formation of adventitious roots and aerenchyma, and clearance of reactive oxygen species (ROS) [7,8,9,10]. Rumex palustris rapidly elongates petioles under flood conditions to make its vegetative organs surface [11]. The proportion of aerenchyma in the cross-sectional area of maize roots sharply increases during flooding [12]. Under flooding stress, bermudagrass scavenged the accumulated ROS by increasing catalase and glutathione reductase in leaves [13]. As an aquatic plant, watercress has strong flooding tolerance, which makes it an important material for studying flooding stress resistance in plants. Watercress also increases its plant height under flooding stress [14]; however, the regulatory network responsible for this phenomenon is unclear.
The NAC family is a transcription factor family specific to plants that play an important role in regulating plant responses to stress. The overexpression of OsNAC6 has been reported to result in the up-regulation of peroxidase genes and enhanced tolerance to dehydration and salt stress in rice [15]. Research has demonstrated that, as a member of the ATAF (Arabidopsis transcription activation factor) subgroup within the Arabidopsis NAC family, the overexpression of the AtATAF1 gene in rice can enhance the expression of the stress-related genes OsLEA3 and OsPM1, consequently improving the salt tolerance of rice [16]. Additionally, NAC genes also exhibit a response to flooding stress. For instance, AtNAC47 regulates the petiole growth of Arabidopsis under flooding stress by binding to the promoter of AtACO5 and enhancing its expression, along with promoting the expression of AtEXPA8 and AtEXPA11 [17]. In addition, NAC genes also participate in plant growth and development. For example, AtNAC36 overexpression in Arabidopsis reportedly leads to plant dwarfing [18]. PbNAC71 affects pears’ plant height by regulating xylem and vessel development [19]; however, there are relatively few reports regarding the responses of NAC family genes to flood stress. In order to investigate the response of NAC genes to flooding stress and explore related genes, we conducted a study on the NAC family in watercress.
In this study, NAC family genes were identified in watercress using genomic data. Transcriptome sequencing analysis showed that NoNAC36a may play a role in underwater watercress stem elongation. The regulatory effects of NoNAC36a on plant height increases were verified via the virus-induced gene silencing (VIGS) technique. Furthermore, yeast one-hybrid, dual luciferase, yeast two-hybrid, luciferase complementary, and pull-down assays were used to analyze the molecular regulatory network of NoNAC36a. These results lay a theoretical foundation for studying flood tolerance in plants.
2. Materials and Methods
2.1. Plant Materials
The tobacco (Nicotiana benthamiana) used in this study was planted in a light culture box (light intensity 15,000 luxury; 22 °C, 16 h light/20 °C, 8 h darkness; relative humidity 75%). The ‘DBC-001’ variety of watercress used in this study was cutting propagated in an artificial climate chamber. Rooted cuttings exhibiting seven to nine leaf ages and consistent growth were selected for the experiment. The whole plant was submerged in water. Twenty plants were selected from each submergence group and the control group for phenotypic analysis.
2.2. Identification of NoNAC and NoXTH Families
The NAC family’s Pfam number was obtained from the Pfam database (http://pfam-legacy.xfam.org, accessed on 17 December 2023). Then, the Simple HMM Search and Blast tools from TBtools v2.021 software [20] were used to search for NAC family genes in watercress, with a screening standard E-value < 1 × 10−10. The watercress genome used was obtained via whole-genome sequencing in our laboratory (this genome project has not yet been concluded, and relevant genomic data have not yet been published). The conserved domains were analyzed using the Batch CD-Search tool in the NCBI database (https://www.ncbi.nlm.nih.gov, accessed on 17 December 2023). Afterward, the candidate genes were screened again.
According to Yokoyama et al. [21], AtXTH family amino acid sequences were extracted from the Arabidopsis genome. XTH family members were identified in the watercress genome using the Find Best Homology tool from TBtools v2.021 software [20]. The phylogenetic trees were constructed using the neighbor-joining algorithm on MEGA v10.1.5 software [22], bootstrap values = 1000.
2.3. Conserved Motifs and Gene Structure Analysis
The conserved motifs of NoNAC proteins were identified through MEME (https://meme-suite.org/meme/tools/meme, accessed on 17 December 2023), with the number of motifs set to 10 and other parameters set as default. The gene structures of the NoNAC genes were analyzed based on the watercress genome annotation file in gff3 format (this annotation file was obtained from the watercress genome project conducted in our laboratory; this genome has been annotated, but the related paper has not been published and genome data have not been released yet) in gff3 format using TBtools v2.021 software [20].
2.4. Chromosomal Location of NoNAC Genes
The NAC genes were identified on the chromosome of watercress through an analysis of the genome annotation file in gff3 format, utilizing the Gene Location Visualize tool of TBtools v2.021 software [20].
2.5. RNA Extraction and Transcriptome Sequencing Analysis
First, the watercress was subjected to flooding (the whole plant was underwater). On the first, fifth, and tenth day of treatment, the watercress stem samples (whole stem) of the submergence group and control group were collected. Each sample contained three biological replicates. After grinding with liquid nitrogen, total RNA was extracted using the RNAprep Pure Plant Kit (Tiangen, Beijing, China). The purity, concentration, and integrity of RNA were tested using a NanoDrop 2000 and 8000 (Thermo, Waltham, MA, USA), an Agilent 2100 Bioanalyzer (Agilent, Santa Clara, CA, USA), and an Agilent RNA 6000 Nano Kit (Agilent, Santa Clara, CA, USA), respectively. The transcriptome was sequenced on the MGI Dnbseq-T7 platform at ANNORO-AD Genentech Co., Ltd. (Beijing, China), providing a sequencing read length of PE150. After sequencing was completed, original sequencing data were filtered. A total of 46,177,404 clean reads were obtained, accounting for 99.46% of the original unfiltered reads. Then, clean reads were analyzed using the transcriptome analysis plug-in from TBtools v2.021 software [20]. Quality assessment of the sequence was performed with FastQC. The Trimmomatic tool was used to remove the adapter and the processed sequence was aligned to the reference watercress genome through Hisat2. The reference genome sequence is the watercress genome sequence obtained via whole-genome sequencing and assembly in our laboratory (these genome data have not been released yet). The TPM method calculated gene expression abundance. The differentially expressed genes (DEGs) were screened using DESeq2, an online tool belonging to the GENE DENOVO platform (https://www.omicshare.com/tools, accessed on 20 December 2022). The screening standard was adjusted to p-value < 0.05, |log2FC| > 1. The correlation analysis of DEGs was performed by an online tool of the GENE DENOVO platform (https://www.omicshare.com/tools, accessed on 21 December 2022).
2.6. Heatmap Analysis
Utilizing these RNA-seq data obtained from the watercress genome project conducted in our laboratory (this genome project has not been concluded; the paper and genomic data have not been published), which encompasses data from the root, stem, leaf, petiole, flowers, and siliques, we generated an expression heatmap of NoNAC genes across various watercress tissues. The expression scores of NoNAC genes across various tissues are shown in Table S1.
Furthermore, we employed the log2FC values of watercress genes derived from transcriptome sequencing analysis subsequent to flooding treatment (submergence) to generate the expression heatmap of NoNAC genes at one day, five days, and ten days post-flooding treatment. The heatmaps were made using TBtools v2.021 software [20].
2.7. RT-qPCR Analysis
The CFX96 Touch Deep Well real-time PCR detection system (Bio-Rad, Hercules, CA, USA) was used for the RT-qPCR reaction. The PCR program and parameters were set according to the Hieff ®qPCR SYBR Green Master Mix (No Rox) (11201ES, Yeasen, Shanghai, China) reagent manual. The NoActin gene was used as an internal standard gene. The relative expression of genes was calculated using the 2−ΔΔCt method [23]. RT-qPCR analyses were conducted with three biological replicates. The sequences of primers are shown in Table S2.
2.8. Silencing of NoNAC36a in Watercress by Virus-Induced Gene Silencing (VIGS)
A specific sequence of 40 bp in the CDS of NoNAC36a was selected and combined with its reverse complementary fragments to form a palindromic hairpin structure (total 80 bp, see Table S2). The sequence was synthesized by Nanjing GenScript Biotechnology Co., Ltd. (Nanjing, China) and inserted into the pTY vector. Prior to bombardment, 4 μg of plasmids of PTY and pTY-NoNAC36a were coated onto gold particles and mixed with 50 µL of 2.5 M CaCl2 and 20 µL of 0.1 M spermidine sequentially. Then, the plasmids of PTY and pTY-NoNAC36a were stored on the ice for 20 min and shaken with an oscillator for 30 min. Then, the particles were washed with 70% (v/v) ethanol once and absolute ethanol twice, leaving 10 µL of particle suspension [24]. After that, the whole watercress plants (cuttings for 7 days) were bombarded with particles via a gene gun (Biolistic PDS-1000/He, Bio-Rad, Hercules, CA, USA) according to the manufacturer’s instructions. Optimal bombardment device parameters, such as bombardment distance of 9 cm, gas pressures of 8.96 MPa, and vacuum of 0.36 MPa, were adopted [25]. After the bombardment, the whole plants were placed in an artificial climate chamber for growth. After 15–20 days of growth, pTY and pTY-NoNAC36a lines were used for subsequent study.
2.9. Paraffin Section
First, a fixed 50% FAA solution (90 mL 50% ethanol, 5 mL formalin, and 5 mL glacial acetic acid) was prepared. Then, the stem segments of the pTY empty vector plant and NoNAC36a-silenced plant were sampled and soaked in this solution for 24 h. Paraffin sections were prepared by washing, dehydration, transparency, wax dipping, embedding, slicing, and dyeing [26]. An inverted microscope (OLYMPUS IX73, OLYMPUS, Tokyo, Japan) was used to capture pictures.
2.10. Subcellular Localization Assay
The CDS sequence of the NoNAC36a (without a termination codon) was inserted into the PR101 vector by restriction enzymes Nde I and BamH I (NEB, Ipswich, MA, USA). Then, the recombinant vector 35S:NoNAC36a-GFP and empty vector 35S:GFP were transformed into Agrobacterium tumefaciens strain GV3101 by a heat shock. Then, the positive agrobacteria of 35S:NoNAC36a-GFP and 35S:GFP were resuspended in an infiltration buffer (10 mM MES, 10 mM MgCl2, 150 μM acetosyringone) and injected into the leaves of 30-day-old tobacco. About 48–72 h after injection, the tobacco leaves were observed to identify subcellular localization using confocal laser scanning microscopy (LSM780, Zeiss, Oberkochen, Germany).
2.11. Transactivation Activity Assay
A full-length CDS sequence of NoNAC36a was inserted into the pGBKT7 vector by restriction enzymes Nde I and EcoR I (NEB, MA, USA). According to the instructions of the Yeast Transformation Kit (Coolaber, Beijing, China), the recombinant vector pGBKT7-NoNAC36a, negative control pGBKT7, and positive control (pGBKT7-p53 and pGADT7-T) were transformed into yeast strain Y2HGold. The transformed yeast were plated on SD/-Trp medium and SD/-Trp/-His medium (add X-α-gal) and incubated at 28 °C.
2.12. Yeast One-Hybrid Assay
The promoter sequence of NoXTH33 was inserted into the pAbAi vector by restriction enzymes Kpn I and Xho I (NEB, MA, USA). Then, the recombinant vector pAbAi-proNoXTH33 was transferred to yeast strain Y1H. The yeast was screened to determine the lowest concentration of aureobasidin A (AbA) on an SD/-Ura medium. The CDS sequence of NoNAC36a was inserted into the pGADT7 vector by restriction enzymes Nde I and EcoR I (NEB, MA, USA) and then transferred to yeast strain Y1H, which contained a bait vector. A binding test was performed at 28 °C on SD/-Leu medium containing the corresponding AbA.
2.13. Dual Luciferase Assay
The promoter sequence of NoXTH33 was inserted into the pGreenII-0800-LUC vector by restriction enzymes Kpn I and Xho I (NEB, MA, USA). Then, the recombinant vectors 35S:NoNAC36a-GFP, proNoXTH33:LUC, and empty vector (35S:GFP) were transformed into A. tumefaciens strain GV3101 with P19. After injecting different combinations of A. tumefaciens suspension (A. tumefaciens resuspended with 10 mM MES, 10 mM MgCl2, and 150 μM acetosyringone) into tobacco for 48–60 h at 22 °C, the fluorescence signal was observed via a living plant imaging system (Berthold, Stuttgart, Germany). The enzyme activities of LUC and REN were determined using the Dual-Luciferase Reporter Gene Assay Kit (11402ES60, Yeasen, Shanghai, China).
2.14. Yeast Two-Hybrid Assay
The recombinant vectors pGBKT7-NoNAC36a and pGADT7 vector were transferred into Y2HGold yeast cells and plated on the deficiency medium (SD/-Trp/-His/-Leu/-Ade) to verify self-activation. Then, the recombinant vector pGBKT7-NoNAC36a and yeast cDNA library were transferred into Y2HGold yeast cells and plated on the deficiency medium (SD/-Trp/-His/-Leu/-Ade) and incubated at 28 °C for 5 days. Universal primers T7 and 3-AD were used to detect a one-to-one colony PCR of yeast grown on a deficiency medium. PCR products were sequenced by TSINGKE (Beijing, China). After sequencing was completed, the results were blasted to the longest transcript CDS file of watercress. The obtained sequence was annotated in a Swissprot database (https://www.expasy.org/resources/uniprotkb-swiss-prot, accessed on 2 December 2023). A full-length CDS sequence of NoMOB1A (Noff20812-RA) was inserted into the pGADT7 vector as a prey vector before being transferred onto Y2HGold yeast cells together with the bait vector pGBKT7-NoNAC36a. The transformed yeast was plated on deficiency medium (SD/-Trp/-His/-Leu/-Ade) and incubated at 28 °C for 5 days.
2.15. Luciferase Complementary Assay
Full-length CDS sequences of NoNAC36a and NoMOB1A (Noff20812-RA) were inserted into the pCambia1300-nLUC and pCambia1300-cLUC vectors by restriction enzymes Kpn I and Sal I (NEB, MA, USA), respectively. The recombinant plasmids, nLUC and cLUC vectors, were transferred into A. tumefaciens strain GV3101 with P19. Then, after injecting different combinations of the A. tumefaciens suspension into tobacco leaves, it was stored at 22 °C for 48–60 h. The fluorescence signal on tobacco leaves was then observed by a living plant imaging system (Berthold, Stuttgart, Germany).
2.16. Prokaryotic Expression and Purification of Protein
Full-length CDS sequences of NoNAC36a and NoMOB1A (Noff20812-RA) were inserted into the pMAL and pCold I expression vectors by restriction enzymes BamH I and EcoR I (NEB, MA, USA), respectively. The recombinant vectors were transformed into E. coli strain DE3. After isopropy-β-D-thiogalactoside (IPTG) was added, MBP-NoNAC36a and HIS–NoMOB1A fusion proteins were generated. Then, the His-tag Protein Purification Kit (Beyotime, Shanghai, China) extracted and enriched the His-NoMOB1A fusion protein.
2.17. Data Organization and Statistical Analysis
We used Excel 2016 to organize these data (Microsoft, Redmond, WA, USA), which are presented as the means and standard deviation (SD) of at least three independent replicates for each experiment. Student’s two-tailed t-test was conducted using GraphPad Prism v8.0 (GraphPad Software, San Diego, CA, USA).
3. Results
3.1. Phylogenetic Analysis and Chromosome Distribution of the NAC Family in Watercress
As shown in Figure 1, a total of 119 members of the NAC family were identified in watercress by HMMER and blast searches. In order to understand the evolutionary relationship of the NAC family, we constructed a phylogenetic tree for NAC protein sequences from watercress and Arabidopsis (Figure 1). The result of the phylogenetic analysis revealed that 119 NoNAC genes and 108 AtNAC genes could be further divided into ten subgroups. The NoNAC genes were distributed across ten subgroups, each of them containing 5–21 NoNAC genes. Among them, subgroups I, IV, and X have large numbers of NoNAC genes, including 21, 16, and 15 members, respectively. The number of branches in subgroups II, III, V, and IX is relatively small, containing 8, 9, 10, and 5 NoNAC genes, respectively (Figure 1). In addition, the distribution of NAC genes in watercress and Arabidopsis was similar across subgroups, and each subgroup contained NAC family members from both watercress and Arabidopsis, suggesting a high degree of homology between watercress and Arabidopsis NAC family members.
Figure 1.
Phylogenetic tree of NAC family in watercress and Arabidopsis. The phylogenetic tree was constructed using the neighbor-joining algorithm on MEGA v10.1.5 software, bootstrap values = 1000. Branches and labels of different colors represent different groups. Red star indicates that the gene belongs to the watercress, black star indicates that the gene belongs to Arabidopsis.
In the previous research of the watercress genome project in our laboratory, it was found that the watercress has 16 chromosomes (the project has not been concluded, and the paper and genomic data have not been published). To comprehend the distribution of NoNAC genes across watercress chromosomes, we generated a chromosomal distribution diagram of NoNAC genes. As shown in Figure 2, each chromosome contains the NoNAC genes. Chromosomes LG01 and LG04 had the most members of the NoNAC family, both containing 13 genes of the family, followed by LG03 (12), LG06 (12), LG05 (10), LG11 (9), LG15 (9), LG12 (8), LG10 (7), LG02 (6), LG14 (6), LG13 (5), LG08 (4), and LG09 (3). The least NoNAC family members were located in chromosomes LG07 and LG16, with one gene, respectively (Figure 2). In addition, we found that some of the NoNAC genes distributed on chromosomes LG01, LG04, LG10, and LG11 formed gene clusters. Via tandem duplication analysis, we found that NoNAC17c, NoNAC17a, NoNAC5, NoNAC116, NoNAC49, NoNAC1a, NoNAC56, NoNAC19, NoNAC52a, NoNAC114, NoNAC117, NoNAC118, NoNAC1b, NoNAC78a, NoNAC77, NoNAC121, NoNAC124, NoNAC112b, NoNAC69b, NoNAC69a, NoNAC52b, and NoNAC115 are tandemly repeated genes (Figure 2). Among them, the genes NoNAC5, NoNAC116, NoNAC49, and NoNAC1a distributed on chromosome LG01 formed a gene cluster, and they all belonged to subgroup III. The genes NoNAC117, NoNAC118, and NoNAC1b distributed on chromosome LG04 also form a gene cluster, and they all belong to subgroup III as well. Genes such as NoNAC121, NoNAC124, and NoNAC112b, which were located in chromosome LG11, also formed gene clusters, and all of them belonged to subgroup I. Most of these gene clusters were composed of genes from the same subgroup, but there were exceptions, such as NoNAC11, NoNAC12b, NoNAC13b, NoNAC14a, NoNAC15b, and other genes that also formed gene clusters (Figure 2), but they did not belong to the same subgroup.
Figure 2.
Chromosomal distribution of NoNAC genes in watercress. The blue and red lines on the chromosomes represent gene density, with the blue line indicating a lower gene density and the red line indicating a higher gene density. The green line signifies the occurrence of tandem duplication between two genes.
3.2. Gene Structure and Tissue Expression Pattern of the NoNAC Family
In order to understand the structural differences of the NAC genes in watercress, we analyzed the conserved motifs and gene structure of the NoNAC family and constructed a phylogenetic tree of 119 NoNAC proteins using the neighbor-joining method to explore the differences in gene structure and evolutionary relationships further. The result of the phylogenetic analysis revealed that the NoNAC genes were still divided into ten subgroups (Figure 3A). Since only the protein sequences of the NoNAC family were used here, there are also some differences compared with Figure 1, such as subgroups II and III subgroups VIII and X, which form a large evolutionary branch here, respectively. The MEME analysis indicated that there were similar distributions of motifs in the same evolutionary branch (Figure 3B). For example, in subgroups IV, V, VI, VII, VIII, and X, most members contained seven motifs (motif 1 to motif 7), and the order of each motif in these members’ protein sequences was consistent. In addition, the vast majority of NoNAC members contained motif 2 and motif 7 on their protein sequences, suggesting that these two motifs are well conserved within the NoNAC family. Additionally, NoNAC members in subgroup II did not have motif 3, motif 4, and motif 6, but all contained motif 9. Some NoNAC members in subgroup I contained only motifs 2, 5, and 7. This pattern suggested that the specific motifs may be related to specific functions of different subgroups. The conserved domain results showed that NoNAC proteins are relatively conserved; most of them contained a conserved NAM domain near the N-terminal (Figure 3C). The positioning of the conserved motif was essentially aligned with the location of the NAM conserved domain (Figure 3B,C). The NAM domain primarily encompassed six motifs (motif 1 to motif 6), with the NAM domain of the majority of NoNAC family members containing motif 2. Furthermore, we analyzed gene structure, and the results demonstrated that the number of exons in NoNAC genes varied; most of them contained three exons at least (Figure 3D). Additionally, NoNAC members of the same subgroup exhibited similar exon numbers and lengths, as observed in subgroups I, II, III, VI, VIII, and X. Members from distinct branches within the same subgroup displayed varying gene structures; however, NoNAC genes within the same branch typically possessed analogous gene structures (exon numbers and lengths). Integration of Figure 3B–D revealed that members of each branch within each subgroup exhibited similar motif compositions, conserved domains, and gene structures, which indicated that the classification was more reliable.
Figure 3.
Gene structure analysis of the NAC family in watercress. (A) The phylogenetic tree of NoNAC genes was constructed using the neighbor-joining method, bootstrap values = 1000. Branches of different colors represent different subgroups. (B) The distribution of conserved motifs in the NoNAC family. Motifs 1–10 are represented by different colored boxes. The grey lines denote regions of the amino acid sequences of these genes. (C) Conserved domain analysis via NCBI Batch CD-Search. The grey bars denote regions of the amino acid sequences of these genes. (D) Gene structure of the NoNAC family. CDS is represented by a cyan box. The grey lines denote regions of the nucleotide sequences of these genes.
To further analyze the expression characteristics of the NoNAC family, RNA-seq data, including roots, stems, leaves, petioles, flowers, and siliques data, were used to construct NAC family genes’ expression heatmap in multiple watercress tissues. As depicted in Figure 4, the majority of members within subgroups X and VIII exhibited relatively high expression levels in comparison to other subgroups, indicating that these genes may play an important role in the growth and development of watercress. Furthermore, several NoNAC genes demonstrated tissue-specific expression patterns. For instance, NoNAC124 in subgroup I, NoNAC84a in subgroup IX, and NoNAC29b, NoNAC47a, and NoNAC19 in subgroup X displayed pronounced expression in flowers. NoNAC56 in subgroup X was primarily expressed in siliques. Additionally, NoNAC69a in subgroup II, along with NoNAC29a, NoNAC2, NoNAC32a, NoNAC32b, NoNAC102a, and NoNAC102b in subgroup X, NoNAC90a in subgroup VIII, NoNAC87b and NoNAC92 in subgroup VII, and NoNAC91a and NoNAC91b in subgroup IV, exhibited high expression levels in roots. In petioles, high expression was observed for NoNAC47b in subgroup X, NoNAC36a, NoNAC36b, NoNAC90a, and NoNAC83a in subgroup VIII, as well as NoNAC78b, NoNAC91a, and NoNAC91b in subgroup IV. In addition, NoNAC2 in subgroup X, along with NoNAC36a, NoNAC36b, NoNAC83a, and NoNAC83b in subgroup VIII, was highly expressed in leaves. NoNAC36a and NoNAC83a in subgroup VIII also exhibited high expression in stems (Figure 4). It is speculated that these genes may serve as potential regulators in the development of the associated tissues.
Figure 4.
The transcript abundance of NoNAC genes in different tissues of watercress. Heatmap colors indicate the log2-transformed expression values of NoNAC genes. Red and blue colors indicate a higher and lower expression of the gene, respectively. Genes presented in red color are discussed in the text.
3.3. Screening of NoNAC Genes and Subcellular Localization of NoNAC36a
As an aquatic plant, watercress has strong flooding tolerance. It is an important material for studying plant resistance to flooding stress. In this study, watercress was first submerged (whole plant underwater), and subsequent growth observations were recorded at one day, five days, and ten days post-submerged treatment. As illustrated in Figure 5A–C, it was determined that submergence facilitated an increase in the height of the watercress. The submerged group’s plant height exhibited a significant increase on the first day of treatment. It maintained this trend throughout the duration of the experiment. On the first, fifth, and tenth days of treatment, the plant height of the watercress in the submerged group was 1.44 times, 2.17 times, and 2.24 times greater than that of the control group, respectively (Figure 5B). At each time period of treatment, the increase in plant height within the submerged group was consistently significantly greater than that of the control group (Figure 5C), ranging from 14.96 to 37.20 mm (p-value < 0.01). This indicates that watercress can make its vegetative organs surface through stem elongation in a flooded environment so as to restore contact with air, which is a typical escape strategy.
Figure 5.
Plant height change and expression analysis of NoNAC genes under flooding stress. (A) After 10 days of flooding treatment, the growth state of the watercress, bar = 2 cm. (B) The plant height of watercress in the control group and submergence group. Data represent mean ± SD with n = 20. Asterisks indicate significant differences: ** p < 0.01. (C) Increase in watercress plant height in control and submerged groups at each time period of flooding treatment. Data represent mean ± SD with n = 20. Asterisks indicate significant differences: ** p < 0.01. (D) The expression levels of NoNAC genes in the transcriptome of stem segments after flooding treatment. Heatmap colors indicate the log2FC values of NoNAC genes, and the numbers on the heatmap colors are the log2FC values. Red indicates up-regulation, blue indicates down-regulation, and light grayish represents genes that are neither up- nor down-regulated.
To explore the effects of NAC family genes on underwater watercress elongation, the expression levels of these family genes were analyzed in the transcriptome of stem segments after flooding treatment. The results revealed that several NoNAC genes responded to flooding stress, but only NoNAC36a consistently exhibited significant differential changes (p-value < 0.05) and down-regulated expression at the three time points of flooding treatment (Tables S3–S5, Figure 5D). Phylogenetic analysis indicated that NoNAC36a and AtNAC36 were located in the same evolutionary branch; AtNAC36 is the best homologous gene for NoNAC36a in the AtNAC family (Figure 1); therefore, we speculated that NoNAC36a may have similar functions to AtNAC36 and participate in the regulation of plant height [18]. Previous analysis found that NoNAC36a exhibited high expression in stems of watercress (Figure 4), suggesting that it may be a potential regulator of stem development. The above results imply that NoNAC36a may be involved in regulating the underwater elongation of the watercress stem.
To determine the NoNAC36a protein location in plant cells, A. tumefaciens of the recombinant vector (35S:NoNAC36a-GFP) and nuclear Marker were mixed and then injected into tobacco leaves. Then, the fluorescence signal of NoNAC36a was observed via a laser confocal microscope. The results revealed that the 35S:GFP fluorescence signal could be observed in the cytoplasm and nuclei of tobacco leaves transformed with 35S:GFP. In tobacco leaves transformed with 35S:NoNAC36a-GFP, the fluorescence signal was restricted to the nuclei and overlapped with the nuclear marker signal (Figure 6A). Then, NoNAC36a transactivation activity was verified in yeast cells. The results revealed that the yeast strain transformed with pGBKT7-NoNAC36a could grow normally and turn blue on SD/-Trp/-His medium (Figure 6B). Therefore, NoNAC36a is a nuclear-localized protein with transactivation activity.
Figure 6.
Analysis of subcellular localization and transactivation activity of NoNAC36a. (A) Subcellular localization of NoNAC36a protein in tobacco leaves. (B) Analysis of transactivation activity of NoNAC36a in yeast. pGBKT7 is negative control, pGBKT7-p53 and pGADT7-T are positive control.
3.4. NoNAC36a Negatively Regulates Plant Height Increases
To explore the effects of NoNAC36a on watercress height under flooding stress, the biological function of NoNAC36a was analyzed via the VIGS technique. Twenty days after gene gun bombardment, RT-qPCR was employed to detect the expression of NoNAC36a in stem tissues. The results revealed that the expression level of the NoNAC36a gene in NoNAC36a-silenced plants was decreased significantly compared with pTY empty vector plants, suggesting that NoNAC36a was silenced in the stems. Phenotypic observations demonstrated that the height of NoNAC36a-silenced plants was significantly greater than that of pTY empty vector plants (Figure 7A–C). Then, the stem segments were sampled and made into paraffin sections, where changes in cell size were observed. As shown in Figure 7D, the cells in NoNAC36a-silenced plants elongated and enlarged compared with pTY empty vector plants. The above results demonstrated that NoNAC36a changes the plant height of the watercress by negatively regulating cell size.
Figure 7.
NoNAC36a silencing of watercress induced by virus. (A) Phenotypic observation of pTY empty vector plant (left) and NoNAC36a-silenced plant (right), bar = 2 cm. (B) Statistics on plant height for pTY empty vector plants and NoNAC36a-silenced plants. Data represent mean ± SD with n = 3. Asterisks indicate significant differences: ** p < 0.01. (C) The expression of NoNAC36a in pTY empty vector plants and NoNAC36a-silenced plants. Data represent mean ± SD with n = 3. Asterisks indicate significant differences: ** p < 0.01. (D) Stem longitudinal section observation of pTY empty vector plant and NoNAC36a-silenced plant, bar = 200 μm. Magnification: 2.52×.
3.5. NoNAC36a Binds to the Promoter of NoXTH33 and Inhibits Its Expression
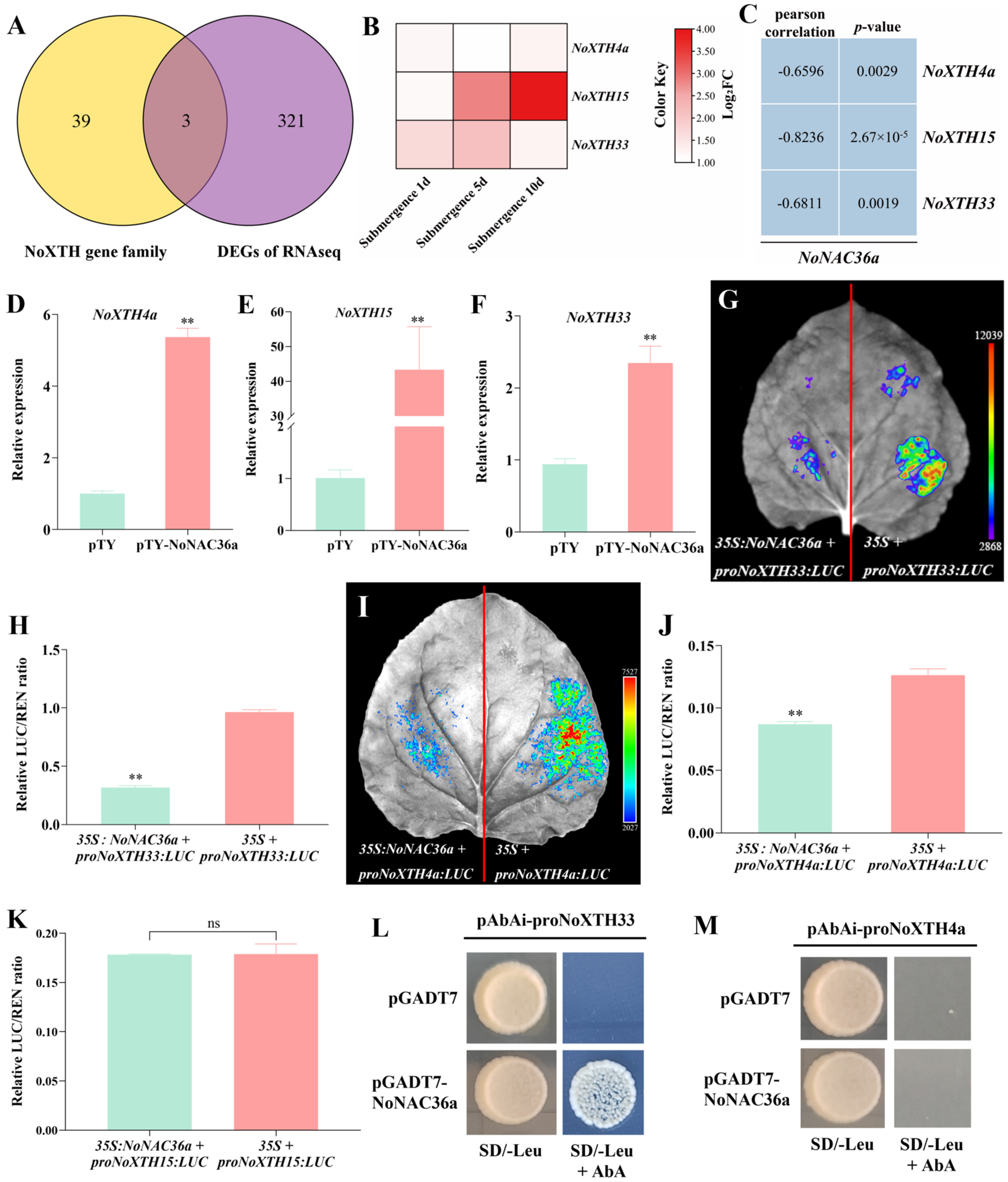
The VIGS assay found that silencing NoNAC36a promoted watercress plant height growth (Figure 7). Previous studies showed that AtNAC36 is involved in regulating cell size [18], so similar functions are speculated for NoNAC36a. It is reported that xylan endoglucosidase/hydrolase (XTH) drives cell expansion by regulating cell wall malleability by hydrolyzing xylan [27]. To verify whether NoXTH genes are involved in regulating plant height by NoNAC36a, we first identified members of the NoXTH family, and a total of 42 NoXTH genes were found (Figure S1). Through the analysis of transcriptome data derived from stem segments after one day, five days, and ten days submergence, 324 genes were identified as significant differential expressed at the three time points of submergence. Subsequently, a Venn diagram was constructed to ascertain the presence of any members of the NoXTH family among these 324 differentially expressed genes (DEGs), and a total of three NoXTH genes were found: NoXTH4a, NoXTH15, NoXTH33 (Figure 8A). The heatmap analysis of transcriptome revealed that the expression of NoXTH4a, NoXTH15, and NoXTH33 was significantly induced under flooding stress (Figure 8B), which is opposite to the expression of NoNAC36a (Figure 5D). Besides, correlation analysis showed that NoNAC36a had a high and negative correlation with NoXTH4a, NoXTH15, and NoXTH33 in the transcriptome (Figure 8C). The expression level of these three genes in NoNAC36a-silenced plants was detected via RT-qPCR, and it was found that the expression of NoXTH4a, NoXTH15, and NoXTH33 increased significantly with the down-regulation of NoNAC36a (Figure 8D–F). The above results demonstrated that NoNAC36a may negatively regulate the expression of NoXTH4a, NoXTH15, and NoXTH33 under flooding stress.
Figure 8.
Interaction between NoNAC36a and promoter of NoXTH33, NoXTH4a, and NoXTH15. (A) The intersection of submergence transcriptome DEGs and NoXTH family. DEGs signify genes that exhibited significant differential expression at the three time points of submergence. (B) The expression levels of NoXTH33, NoXTH4a, and NoXTH15 in the transcriptome of stem segments after flooding treatment. Heatmap colors indicate the log2FC values of these three genes. The heatmap color ranges from white to red, indicating that the log2FC value is increasing. (C) Correlation analysis between NoNAC36a and NoXTH4a, NoXTH15, and NoXTH33 in the transcriptome. (D–F) The expression of NoXTH4a (D), NoXTH15 (E), and NoXTH33 (F) in silenced plants. Data represent mean ± SD with n = 3. Asterisks indicate significant differences: ** p < 0.01. (G) Fluorescence imaging of tobacco leaves after co-expression of 35S:NoNAC36a and proNoXTH33:LUC. (H) Determination of luciferase activity in leaves after co-expression of 35S:NoNAC36a and proNoXTH33:LUC. Data represent mean ± SD with n = 3. Asterisks indicate significant differences: ** p < 0.01. (I) Fluorescence imaging of tobacco leaves after co-expression of 35S:NoNAC36a and proNoXTH4a:LUC. (J,K) Determination of luciferase activity in leaves after co-expression of 35S:NoNAC36a and proNoXTH4a:LUC (J), 35S:NoNAC36a and proNoXTH15:LUC (K). Data represent mean ± SD with n = 3. Asterisks indicate significant differences: ** p < 0.01. ns indicates no significance. (L,M) The results of yeast one-hybrid between NoNAC36a and proNoXTH33 (L), NoNAC36a and proNoXTH4a (M). AbA indicates aureobasidin A.
Subsequently, in order to further explore the relationship between NoNAC36a and NoXTH4a, NoXTH15, and NoXTH33, dual luciferase assay, and yeast one-hybrid assay were utilized in this study. First, we observed the effect of NoNAC36a on the promoter activity of these three genes by dual luciferase assay. The results demonstrated that when 35S:NoNAC36a was co-injected with proNoXTH4a:LUC and proNoXTH33:LUC, respectively, the fluorescence signal and LUC/REN ratio of tobacco leaves decreased significantly compared with the control group (Figure 8G–J). However, NoNAC36a does not affect NoXTH15 promoter activity (Figure 8K). Then, a yeast one-hybrid assay was used to verify whether NoNAC36a binds the promoters of NoXTH4a and NoXTH33. It was found that only yeast strains containing pGADT7-NoNAC36a and pAbAi-NoXTH33a could grow on SD/-Leu medium with a concentration of 150 ng/mL AbA (aureobasidin A) (Figure 8L,M). These results indicated that NoNAC36a could bind the promoter of NoXTH33 and inhibit its expression.
3.6. NoNAC36a and NoMOB1A Cooperatively Regulate Watercress Plant Height Increases Under Flooding Stress
To further explore the regulation mechanism of NoNAC36a on underwater plant height increases, a yeast two-hybrid cDNA library was screened to identify NoNAC36a interaction proteins. The full-length CDS sequence of NoNAC36a was inserted into the pGBKT7 vector and then co-transferred with the yeast cDNA library into the Y2HGold yeast strain to screen the interaction proteins of NoNAC36a. A total of 18 possible interacting proteins were identified (Table S6). Among them, the gene MOB1A is reported to be involved in regulating the size of plant organs, and mob1a leads to Arabidopsis dwarfing [28]. The function of MOB1A is opposite to that of NoNAC36a, but both regulate cell expansion. To verify the accuracy of yeast cDNA library screening, the CDS sequence of NoMOB1A (NoMOB1Aa/Noff20812-RA) was inserted into the pGADT7 vector (pGADT7-NoMOB1A) and co-transferred with pGBKT7-NoNAC36a into yeast cells for verification. The results revealed that the yeast containing NoNAC36a and NoMOB1A could grow and turn blue on SD/-Trp/-His/-Leu/-Ade medium (Figure 9A), indicating an interaction between NoNAC36a and NoMOB1A in yeast. Then, the interaction between NoNAC36a and NoMOB1A was verified again via a luciferase complementary assay (Figure 9B). Finally, the interaction between them was further verified via pull-down assay. The results indicated that when MBP-NoNAC36a was co-incubated with His-NoMOB1A, both MBP antibodies and His antibodies could detect bands, whereas when MBP was co-incubated with His-NoMOB1A, only His antibodies could detect bands (Figure 9C).
Figure 9.
Interaction between NoNAC36a and NoMOB1A. (A) The yeast two-hybrid assay of NoNAC36a and NoMOB1A. (B) The interaction between NoNAC36a and NoMOB1A was verified via luciferase complementary assay. (C) The interaction between NoNAC36a and NoMOB1A was verified via pull-down assay. The beads used in this assay were His–agarose beads (Beyotime, Shanghai, China).
The Find Best Homology tool of TBtools v2.021 software [20] was utilized to identify the most homologous gene to AtMOB1A (utilizing the protein sequence of this gene) within the watercress protein sequence file. The result revealed the presence of two MOB1A genes in watercress, designated as NoMOB1Aa and NoMOB1Ab. (Figure 10A). After protein sequence alignment with AtMOB1A, we found that the protein sequences of the three were exactly the same (Figure 10B), suggesting that NoMOB1A and AtMOB1A may have similar functions. The expression levels of the genes NoMOB1Aa and NoMOB1Ab were subsequently assessed using RT-qPCR. As indicated in Figure S2, the results of the primers specificity test demonstrated that the qPCR primers for these two genes exhibited specificity. The results of RT-qPCR revealed that flooding could induce NoMOB1Aa and NoMOB1Ab expression in watercress stems (Figure 10C,D). These results demonstrated that NoNAC36a and NoMOB1A jointly regulate the watercress plant height increases under flooding stress through interaction.
Figure 10.
Sequence alignment and expression patterns of NoMOB1A. (A) Search for the most homologous gene to AtMOB1A in the watercress genome. Genes presented in red color designate NoMOB1Aa and NoMOB1Ab, gene presented in green color denotes AtMOB1A. (B) Protein sequence alignment of NoMOB1A and AtMOB1A. (C,D) The expression level of NoMOB1Aa (C) and NoMOB1Ab (D) in watercress stems under flooding stress. Data represent mean ± SD with n = 3. Asterisks indicate significant differences: * p < 0.05, ** p < 0.01.
4. Discussion
The NAC family constitutes a group of transcription factors that are specific to plants. Prior investigations into this family have predominantly concentrated on plant resistance to various stresses, including high temperature, high salinity, and drought [29,30,31]. In recent years, there have been reports about the response of NAC families to flooding stress. For instance, AtNAC47 is known to regulate the petiole growth of Arabidopsis under flooding stress via binding to the promoter of AtACO5 and enhancing its expression, along with promoting AtEXPA8 and AtEXPA11 expression [17]. Low-oxygen stress has been shown to induce the up-regulation of AtNAC102 in seeds, and its overexpression results in the up-regulation of the low-oxygen response genes AtADH1 and AtSUS1. Decreased AtNAC102 expression results in a reduced seed germination rate in low-oxygen conditions. Consequently, researchers postulate that AtNAC102 serves as a regulatory factor for seed germination under flooding [32]. It was also found that tree peony PsNAC37 was induced by flooding stress and hypothesized that it may contribute to tree peony’s resistance to flooding [33]. In addition, NAC genes also regulate the growth and development processes in plants, such as cell division, seed germination, lateral root development, leaf senescence, and fruit ripening [34,35,36]. It was found that PbNAC71 affects pear plant height by regulating xylem and vessel development [19]. The overexpression of AtNAC36 in Arabidopsis inhibits cell size, resulting in plant dwarfing [18]. The overexpression of OsNAC22 in rice also reduces plant height [37]. It can be seen that the function of NAC family genes is very comprehensive, which is related to their large number and diverse structure. In this study, a total of 119 NoNAC genes were obtained via genome-wide identification. Phylogenetic analysis showed that members of the NoNAC family could be further divided into ten subgroups (Figure 1). The gene structure analysis revealed that members of each branch within each subgroup exhibited similar motif composition and gene structure; however, the motif composition and gene structure diverged between subgroups (Figure 3). These laid a structural foundation for the functional diversity of NAC family genes in watercress.
Flooding is extremely disadvantageous to plant growth and development. Some aquatic species and flood-tolerant species use two different strategies to resist flooded environments, namely inhibiting (static) and promoting (escaping) growth [7]. Through the inhibition (static) strategy, plants conserve carbohydrates and limit energy consumption by inhibiting the elongation of aboveground organs during flooding. This strategy is beneficial to the survival of plants after stress is removed [5,38]. It is reported that the lowland rice variety FR13A can reduce carbohydrate consumption by inhibiting organ growth in a flooded environment and begin growing again after the flood recedes [39]. If the flooding duration is too long, many lowland rice varieties will not survive very long without oxygen [40,41]. In contrast, the strategy of promoting (escaping) growth means that plants re-store normal metabolism by promoting the elongation of aboveground organs and bringing them to the surface. This strategy is beneficial for plants to cope with long-term flooding. For example, in a flooded environment, the deepwater rice variety C9285 can rapidly elongate its internodes, thereby reestablishing the leaves’ contact with air [42]. Additionally, during the initial phases of flooding stress, lotus also exhibits rapid elongation of their petioles, enabling them to ascend to the surface for access to oxygen [43]. As an aquatic plant, watercress has strong flooding tolerance and is an important material for studying plant resistance to flooding stress. In this study, we found that flooding significantly promoted height increases in watercress, and this trend was maintained throughout the flooding process (Figure 5A–C). This finding indicated that watercress uses escape strategies to cope with flooding stress, which is consistent with previous reports [14]. By analyzing NAC family gene expression levels in the watercress stem transcriptome after flooding treatment, we found that only NoNAC36a exhibited significant down-regulated expression across the three time points of flooding treatment (Tables S3–S5, Figure 5D). Phylogenetic analysis showed that AtNAC36 is the most homologous gene for NoNAC36a in the AtNAC family (Figure 1). Thus, we speculated that NoNAC36a may have similar functions to AtNAC36. It was also found that NoNAC36a had high expression in watercress stems (Figure 4), suggesting its role as a potential regulator of stem development. These results suggest that NoNAC36a may be involved in regulating underwater watercress stem elongation. Afterward, NoNAC36a’s biological function was analyzed utilizing VIGS technology, and it was found that NoNAC36a silencing could significantly increase the height of the watercress (Figure 7A,B), confirming the previous conjecture. The aforementioned results indicate that NoNAC36a is associated with the escape strategy of watercress under flooding stress. At present, research on the formation mechanism for escape strategy focuses on the interaction between ethylene, abscisic acid (ABA), and gibberellic acid (GA) [14]. In general, ethylene, together with GA, regulates the elongation of above-ground plant organs. For instance, ethylene accumulation during flooding in rice leads to ABA decomposition, alleviating the antagonistic effect of ABA on GA and thus enhancing GA-mediated plant height increases [44]. However, the ethylene-ABA-GA regulatory module could not elucidate the observed increase in watercress plant height under flooding conditions [14]. It was found that the primary factor influencing the underwater stem elongation of watercress is ABA depletion rather than ethylene or GA [14]. As a stress hormone, the signaling pathways mediated by ABA play a critical role in the abiotic stress responses of plants, which are regulated by various NAC transcription factors. It has been reported that ABA induces the expression of OsNAP, which enhances drought tolerance in rice by promoting the expression of stress genes such as OsABI2 and OsPP2C68 [45]. Additionally, studies have demonstrated that ABA also induced the expression of FtNAC31. In FtNAC31 transgenic Arabidopsis, the expression of ABA-synthesizing gene AtNCED3 and peroxidase gene AtPOD1 were up-regulated, thus enhancing the salt tolerance of Arabidopsis [46]. Previous studies have indicated that flooding stress facilitates the elongation of rice coleoptiles, with the up-regulated transcription factors identified in the rice coleoptile transcriptome, including NAC genes. Furthermore, a correlation has been established between these genes and various plant hormones (including ABA) [47]. Additionally, promoter analysis revealed that the promoter of NoNAC36a contains elements associated with anaerobic and ABA responses (Figure S3). The aforementioned results suggest a potential connection between ABA and NoNAC36a under flooding stress; however, whether they are closely related under flooding remains to be further investigated.
Xylan, the most abundant polysaccharide in the primary cell wall of higher plants, is cross-linked with cellulose, pectin, and extension to form the framework of the primary plant wall. The plant cell wall’s control over cell shape is one of the key factors determining plant morphology. Xyloglucan in the cell wall constantly changes alongside plant growth and development [48]. Xylan endoglucosidase/hydrolase (XTH) can destroy the molecular structure of xyloglucan by hydrolyzing it and can regulate the extensibility of the cell wall, thus driving cell elongation and volume expansion. This finding has been reported in Arabidopsis [27], indicating that plant cell expansion involves XTH gene expression. To verify whether NoXTH genes are involved in regulating plant height by NoNAC36a, we first identified members of the XTH family in watercress (Figure S1). Then, these genes of the NoXTH family were intersected with DEGs in the transcriptome, and three NoXTH genes (NoXTH4a, NoXTH15, NoXTH33) were all found (Figure 8A). The transcript abundance of these three genes in the transcriptome demonstrated that their expression was significantly up-regulated via flooding treatment (Figure 8B). Correlation analysis revealed that NoNAC36a had a high and negative correlation with NoXTH4a, NoXTH15, and NoXTH33 (Figure 8C). In addition, it was found that the expression of NoXTH4a, NoXTH15, and NoXTH33 was increased significantly with the silencing of NoNAC36a (Figure 8D–F). These results imply that NoNAC36a may alter plant height by negatively regulating the expression of NoXTH4a, NoXTH15, and NoXTH33 under flooding stress.
At present, the regulatory network of gene NAC36 has not been reported. To further explore the relationship between NoNAC36a and NoXTH4a, NoXTH15, and NoXTH33, we used yeast one-hybrid and dual luciferase assays. It was found that NoNAC36a binds the promoter of NoXTH33 and inhibits its expression (Figure 8G–M). Concerning the function of XTH33, prior research has demonstrated that mechanical stimulation can induce dwarfism in Hydrangea, and in dwarfed Hydrangea, the expression of HmXTH33 is suppressed [49]. Furthermore, the overexpression of AtZIM in Arabidopsis results in notable elongation of both the hypocotyl and petiole. Microarray analysis revealed that AtXTH33 was up-regulated in AtZIM transgenic plants, leading researchers to hypothesize that AtXTH33’s up-regulation may be responsible for the observed elongation of the hypocotyl and petiole [50]. Consequently, we posited that the up-regulation or down-regulation of XTH33 expression may result in a corresponding increase or decrease in the length of plant vegetative organs. In summary, it is speculated that flooding stress weakens NoNAC36a’s inhibitory effect on NoXTH33 by inhibiting the expression of NoNAC36a, resulting in cell elongation and expansion, thus promoting the increase in plant height.
Besides, based on a yeast two-hybrid, luciferase complementary, and a pull-down assay, we determined the interaction between NoNAC36a and NoMOB1A (Figure 9). RT-qPCR analysis indicated that flooding stress induced the expression of NoMOB1A in watercress stems. Sequence alignment demonstrated that the protein sequences of NoMOB1A and AtMOB1A were identical (Figure 10C,D). Previous studies have demonstrated that AtMOB1A facilitates the expansion and division of cells, resulting in the enlargement of plant organs [28]. Therefore, it is hypothesized that NoMOB1A may exhibit functions analogous to those of AtMOB1A and that the up-regulation of NoMOB1A expression in stems may facilitate an increase in watercress plant height under flooding conditions. These results indicate that NoNAC36a cooperates with NoMOB1A to regulate the plant height increases of watercress under flooding stress. However, whether the interaction between NoMOB1A and NoNAC36a affects the regulation of downstream target genes by NoNAC36a remains to be further studied.
Supplementary Materials
The following supporting information can be downloaded at: https://www.mdpi.com/article/10.3390/horticulturae10111219/s1, Figure S1: Phylogenetic analysis of XTH family in watercress and Arabidopsis. The phylogenetic tree was constructed using the neighbor-joining algorithm on MEGA v10.1.5 software, bootstrap values = 1000. Branches and labels of different colors represent different groups; Figure S2: The results of the qPCR primers specificity test. (A) The nucleotide sequences alignment of NoMOB1Aa and NoMOB1Ab. The nucleotide sequences of these two genes differ at a total of 24 sites, indicating that their nucleotide sequences are still sufficiently different. (B) The operational interface of the primer specificity evaluation. (C) The results of the primer specificity evaluation. It was determined that the primers NoMOB1Aa_qPCR_F and NoMOB1Aa_qPCR_R only exhibited complete matching with the CDS sequence of NoMOB1Aa, while the primers NoMOB1Ab_qPCR_F and NoMOB1Ab_qPCR_R only demonstrated complete matching with the sequence of NoMOB1Ab. This finding indicated that the qPCR primers designed for NoMOB1Aa and NoMOB1Ab were specific; Figure S3: The promoter analysis of NoNAC36a; Table S1: The expression scores of NoNAC genes across various tissues; Table S2: Primer sequences in this study; Table S3: The log2FC and p-value of NoNACs in the transcriptome after 1 day of submergence; Table S4: The log2FC and p-value of NoNACs in the transcriptome after 5 days of submergence; Table S5: The log2FC and p-value of NoNACs in the transcriptome after 10 days of submergence; Table S6: Screening of NoNAC36a interacting protein.
Author Contributions
Conceptualization, X.H.; formal analysis, Q.D.; investigation, Q.D., C.Z., S.D., and Y.W.; data curation, X.H.; writing—original draft preparation, Q.D. and J.R.; writing—review and editing, X.H.; visualization, X.C., Z.G., X.Q., and Y.S.; funding acquisition, Y.L. and X.H. All authors have read and agreed to the published version of the manuscript.
Funding
This study was supported by the China Agriculture Research System (CARS-23-A-16), the Jiangsu Seed Industry Revitalization Project [JBGS[2021]015], and the Priority Academic Program Development of Jiangsu Higher Education Institutions (PAPD).
Data Availability Statement
Data will be made available on request. The RNA-seq data have been deposited in the NCBI database with the accession code PRJNA1179703.
Conflicts of Interest
Ying Li and Xilin Hou were employed at Nanjing Suman Plasma Engineering Research Institute Co., Ltd. The remaining authors declare that the research was conducted in the absence of any commercial or financial relationships that could be construed as a potential conflict of interest.
References
- Aires, A.; Carvalho, R.; Rosa, E.A.; Saavedra, M.J. Phytochemical characterization and antioxidant properties of baby-leaf watercress produced under organic production system. CyTA-J. Food 2013, 11, 343–351. [Google Scholar] [CrossRef]
- Fenwick, G.R.; Heaney, R.K.; Mullin, W.J. Glucosinolates and their breakdown products in food and food plants. CRC Crit. Rev. Food Sci. Nutr. 1983, 18, 123–201. [Google Scholar] [CrossRef] [PubMed]
- O’neill, M.E.; Carroll, Y.; Corridan, B.; Olmedilla, B.; Granado, F.; Blanco, I.; Berg, H.V.; Hininger, I.; Rousell, A.M.; Rousell, M.; et al. A European carotenoid database to assess carotenoid intakes and its use in a five-country comparative study. Br. J. Nutr. 2007, 85, 499–507. [Google Scholar] [CrossRef]
- Martínez-Sánchez, A.; Gil-Izquierdo, A.; Gil, M.I.; Ferreres, F. A comparative study of flavonoid compounds, vitamin C, and antioxidant properties of baby leaf Brassicaceae species. J. Agric. Food Chem. 2008, 56, 2330–2340. [Google Scholar] [CrossRef]
- Fukao, T.; Bailey-Serres, J. Submergence tolerance conferred by Sub1A is mediated by SLR1 and SLRL1 restriction of gibberellin responses in rice. Proc. Natl. Acad. Sci. 2008, 105, 16814–16819. [Google Scholar] [CrossRef]
- Drew, M.C.; Lynch, J.M. Soil Anaerobiosis, Microorganisms, and Root Function. Annu. Rev. Phytopathol. 1980, 18, 37–66. [Google Scholar] [CrossRef]
- Bailey-Serres, J.; Voesenek, L. Flooding stress: Acclimations and genetic diversity. Annu. Rev. Plant Biol. 2008, 59, 313–339. [Google Scholar] [CrossRef] [PubMed]
- Colmer, T.D.; Flowers, T.J. Flooding tolerance in halophytes. New Phytol. 2008, 179, 964–974. [Google Scholar] [CrossRef]
- Colmer, T.; Voesenek, L. Flooding tolerance: Suites of plant traits in variable environments. Funct. Plant Biol. 2009, 36, 665–681. [Google Scholar] [CrossRef]
- Voesenek, L.A.; Colmer, T.D.; Pierik, R.; Millenaar, F.; Peeters, A.J. How plants cope with complete submergence. New Phytol. 2006, 170, 213–226. [Google Scholar] [CrossRef]
- Rijnders, J.G.; Barendse, G.W.; Blom, C.W.; Voesenek, L.A. The contrasting role of auxin in submergence-induced petiole elongation in two species from frequently flooded wetlands. Physiol. Plant. 1996, 96, 467–473. [Google Scholar] [CrossRef]
- Abiko, T.; Kotula, L.; Shiono, K.; Malik, A.I.; Colmer, T.D.; Nakazono, M. Enhanced formation of aerenchyma and induction of a barrier to radial oxygen loss in adventitious roots of Zea nicaraguensis contribute to its waterlogging tolerance as compared with maize (Zea mays ssp. mays). Plant Cell Environ. 2012, 35, 1618–1630. [Google Scholar] [CrossRef] [PubMed]
- Ye, T.T.; Shi, H.T.; Wang, Y.P.; Chan, Z.L. Contrasting changes caused by drought and submergence stresses in bermudagrass (Cynodon dactylon). Front. Plant Sci. 2015, 6, 169004. [Google Scholar] [CrossRef]
- Müller, J.T.; Van Veen, H.; Bartylla, M.M.; Akman, M.; Pedersen, O.; Sun, P.; Schuurink, R.C.; Takeuchi, J.; Todoroki, Y.; Weig, A.R.; et al. Keeping the shoot above water–submergence triggers antithetical growth responses in stems and petioles of watercress (Nasturtium officinale). New Phytol. 2019, 229, 140–155. [Google Scholar] [CrossRef] [PubMed]
- Nakashima, K.; Tran, L.S.; Van Nguyen, D.; Fujita, M.; Maruyama, K.; Todaka, D.; Ito, Y.; Hayashi, N.; Shinozaki, K.; Yamaguchi-Shinozaki, K. Functional analysis of a NAC-type transcription factor OsNAC6 involved in abiotic and biotic stress-responsive gene expression in rice. Plant J. 2007, 51, 617–630. [Google Scholar] [CrossRef]
- Liu, Y.C.; Sun, J.; Wu, Y.R. Arabidopsis ATAF1 enhances the tolerance to salt stress and ABA in transgenic rice. J. Plant Res. 2016, 129, 955–962. [Google Scholar] [CrossRef]
- Rauf, M.; Arif, M.; Fisahn, J.; Xue, G.P.; Balazadeh, S.; Mueller-Roeber, B. NAC transcription factor speedy hyponastic growth regulates flooding-induced leaf movement in Arabidopsis. Plant Cell 2013, 25, 4941–4955. [Google Scholar] [CrossRef]
- Kato, H.; Motomura, T.; Komeda, Y.; Saito, T.; Kato, A. Overexpression of the NAC transcription factor family gene ANAC036 results in a dwarf phenotype in Arabidopsis thaliana. J. Plant Physiol. 2010, 167, 571–577. [Google Scholar] [CrossRef]
- Cong, L.; Shi, Y.K.; Gao, X.Y.; Zhao, X.F.; Zhang, H.Q.; Zhou, F.L.; Zhang, H.J.; Ma, B.Q.; Zhai, R.; Yang, C.Q.; et al. Transcription factor PbNAC71 regulates xylem and vessel development to control plant height. Plant Physiol. 2024, 195, kiae011. [Google Scholar] [CrossRef]
- Chen, C.J.; Wu, Y.; Li, J.W.; Wang, X.; Zeng, Z.H.; Xu, J.; Liu, Y.L.; Feng, J.T.; Chen, H.; He, Y.H.; et al. TBtools-II: A “one for all, all for one” bioinformatics platform for biological big-data mining. Mol. Plant 2023, 16, 1733–1742. [Google Scholar] [CrossRef]
- Yokoyama, R.; Nishitani, K. A comprehensive expression analysis of all members of a gene family encoding cell-wall enzymes allowed us to predict cis-regulatory regions involved in cell-wall construction in specific organs of Arabidopsis. Plant Cell Physiol. 2001, 42, 1025–1033. [Google Scholar] [CrossRef] [PubMed]
- Kumar, S.; Stecher, G.; Li, M.; Knyaz, C.; Tamura, K. MEGA X: Molecular evolutionary genetics analysis across computing platforms. Mol. Biol. Evol. 2018, 35, 1547. [Google Scholar] [CrossRef] [PubMed]
- Livak, K.J.; Schmittgen, T.D. Analysis of relative gene expression data using real-time quantitative PCR and the 2−ΔΔCT method. Methods 2001, 25, 402–408. [Google Scholar] [CrossRef]
- Yu, J.; Yang, X.D.; Wang, Q.; Gao, L.W.; Yang, Y.; Xiao, D.; Liu, T.K.; Li, Y.; Hou, X.L.; Zhang, C.W. Efficient virus-induced gene silencing in Brassica rapa using a turnip yellow mosaic virus vector. Biol. Plant. 2018, 62, 826–834. [Google Scholar] [CrossRef]
- Cheng, L.; Li, H.P.; Qu, B.; Huang, T.; Tu, J.X.; Fu, T.D.; Liao, Y.C. Chloroplast transformation of rapeseed (Brassica napus) by particle bombardment of cotyledons. Plant Cell Rep. 2010, 29, 371–381. [Google Scholar] [CrossRef]
- Li, Z.L. Plant Production Technology, 2nd ed.; Science Press: Beijing, China, 1987; pp. 138–148. ISBN 7030025814. [Google Scholar]
- Hyodo, H.; Yamakawa, S.; Takeda, Y.; Tsuduki, M.; Yokota, A.; Nishitani, K.; Kohchi, T. Active gene expression of a xyloglucan endotransglucosylase/hydrolase gene, XTH9, in inflorescence apices is related to cell elongation in Arabidopsis thaliana. Plant Mol. Biol. 2003, 52, 473–482. [Google Scholar] [CrossRef] [PubMed]
- Xiong, J.; Cui, X.F.; Yuan, X.R.; Yu, X.L.; Sun, J.L.; Gong, Q.Q. The Hippo/STE20 homolog SIK1 interacts with MOB1 to regulate cell proliferation and cell expansion in Arabidopsis. J. Exp. Bot. 2016, 67, 1461–1475. [Google Scholar] [CrossRef] [PubMed]
- Su, H.Y.; Zhang, S.Z.; Yuan, X.W.; Chen, C.T.; Wang, X.F.; Hao, Y.J. Genome-wide analysis and identification of stress-responsive genes of the NAM–ATAF1, 2–CUC2 transcription factor family in apple. Plant Physiol. Biochem. 2013, 71, 11–21. [Google Scholar] [CrossRef]
- Liu, M.Y.; Ma, Z.T.; Sun, W.J.; Huang, L.; Wu, Q.; Tang, Z.Z.; Bu, T.L.; Li, C.L.; Chen, H. Genome-wide analysis of the NAC transcription factor family in Tartary buckwheat (Fagopyrum tataricum). BMC Genom. 2019, 20, 113. [Google Scholar] [CrossRef]
- Jensen, M.K.; Kjaersgaard, T.; Nielsen, M.M.; Galberg, P.; Petersen, K.; O’Shea, C.; Skriver, K. The Arabidopsis thaliana NAC transcription factor family: Structure–function relationships and determinants of ANAC019 stress signalling. Biochem. J. 2010, 426, 183–196. [Google Scholar] [CrossRef]
- Christianson, J.A.; Wilson, I.W.; Llewellyn, D.J.; Dennis, E.S. The low-oxygen-induced NAC domain transcription factor ANAC102 affects viability of Arabidopsis seeds following low-oxygen treatment. Plant Physiol. 2009, 149, 1724–1738. [Google Scholar] [CrossRef] [PubMed]
- Wang, Q.; Zhou, L.; Yuan, M.; Peng, F.C.; Zhu, X.T.; Wang, Y. Genome-wide identification of NAC gene family members of tree peony (Paeonia suffruticosa Andrews) and their expression under heat and waterlogging stress. Int. J. Mol. Sci. 2024, 25, 9312. [Google Scholar] [CrossRef] [PubMed]
- Xie, Q.; Frugis, G.; Colgan, D.; Chua, N.H. Arabidopsis NAC1 transduces auxin signal downstream of TIR1 to promote lateral root development. Genes Dev. 2000, 14, 3024–3036. [Google Scholar] [CrossRef] [PubMed]
- He, X.J.; Mu, R.L.; Cao, W.H.; Zhang, Z.G.; Zhang, J.S.; Chen, S.Y. AtNAC2, a transcription factor downstream of ethylene and auxin signaling pathways, is involved in salt stress response and lateral root development. Plant J. 2005, 44, 903–916. [Google Scholar] [CrossRef] [PubMed]
- Kim, Y.S.; Kim, S.G.; Park, J.E.; Park, H.Y.; Lim, M.H.; Chua, N.H.; Park, C.M. A membrane-bound NAC transcription factor regulates cell division in Arabidopsis. Plant Cell 2006, 18, 3132–3144. [Google Scholar] [CrossRef]
- Hong, Y.B.; Zhang, H.J.; Huang, L.; Li, D.Y.; Song, F.M. Overexpression of a stress-responsive NAC transcription factor gene ONAC022 improves drought and salt tolerance in rice. Front. Plant Sci. 2016, 7, 166009. [Google Scholar] [CrossRef]
- Yeung, E.; Bailey-Serres, J.; Sasidharan, R. After the deluge: Plant revival post-flooding. Trends Plant Sci. 2019, 24, 443–454. [Google Scholar] [CrossRef]
- Singh, H.P.; Singh, B.B.; Ram, P.C. Submergence tolerance of rainfed lowland rice: Search for physiological marker traits. J. Plant Physiol. 2001, 158, 883–889. [Google Scholar] [CrossRef]
- Jackson, M.B.; Ram, P.C. Physiological and molecular basis of susceptibility and tolerance of rice plants to complete submergence. Ann. Bot. 2003, 91, 227–241. [Google Scholar] [CrossRef]
- Nishiuchi, S.; Yamauchi, T.; Takahashi, H.; Kotula, L.; Nakazono, M. Mechanisms for coping with submergence and waterlogging in rice. Rice 2012, 5, 1–14. [Google Scholar] [CrossRef]
- Hattori, Y.; Nagai, K.; Furukawa, S.; Song, X.J.; Kawano, R.; Sakakibara, H.; Wu, J.Z.; Matsumoto, T.; Yoshimura, A.; Kitano, H.; et al. The ethylene response factors SNORKEL1 and SNORKEL2 allow rice to adapt to deep water. Nature 2009, 460, 1026–1030. [Google Scholar] [CrossRef] [PubMed]
- Deng, X.B.; Yang, D.; Sun, H.; Liu, J.; Song, H.Y.; Xiong, Y.Q.; Wang, Y.M.; Ma, J.Y.; Zhang, M.H.; Li, J.; et al. Time-course analysis and transcriptomic identification of key response strategies of Nelumbo nucifera to complete submergence. Hortic. Res. 2022, 9, uhac001. [Google Scholar] [CrossRef] [PubMed]
- Hoffmann-Benning, S.; Kende, H. On the role of abscisic acid and gibberellin in the regulation of growth in rice. Plant Physiol. 1992, 99, 1156–1161. [Google Scholar] [CrossRef] [PubMed]
- Chen, X.; Wang, Y.F.; Lv, B.; Li, J.; Luo, L.Q.; Lu, S.C.; Zhang, X.; Ma, H.; Ming, F. The NAC family transcription factor OsNAP confers abiotic stress response through the ABA pathway. Plant Cell Physiol. 2014, 55, 604–619. [Google Scholar] [CrossRef]
- Zhao, J.L.; Wu, Q.; Wu, H.L.; Wang, A.H.; Wang, X.L.; Li, C.L.; Zhao, H.X.; Wu, Q. FtNAC31, a Tartary buckwheat NAC transcription factor, enhances salt and drought tolerance in transgenic Arabidopsis. Plant Physiol. Biochem. 2022, 15, 20–33. [Google Scholar] [CrossRef]
- Mohanty, B. Promoter architecture and transcriptional regulation of genes upregulated in germination and coleoptile elongation of diverse rice genotypes tolerant to submergence. Front. Genet. 2021, 12, 639654. [Google Scholar] [CrossRef]
- Cosgrove, D.; Jarvis, M. Comparative structure and biomechanics of plant primary and secondary cell walls. Front. Plant Sci. 2012, 3, 32339. [Google Scholar] [CrossRef] [PubMed]
- Ley-Ngardigal, B.; Roman, H.; Brouard, N.; Huché-Thélier, L.; Guérin, V.; Leduc, N. Recurrent symmetrical bendings cause dwarfing in Hydrangea through spatial molecular regulation of xylem cell walls. Front. Plant Sci. 2024, 14, 1268272. [Google Scholar] [CrossRef]
- Shikata, M.; Matsuda, Y.; Ando, K.; Nishii, A.; Takemura, M.; Yokota, A.; Kohchi, T. Characterization of Arabidopsis ZIM, a member of a novel plant-specific GATA factor gene family. J. Exp. Bot. 2004, 55, 631–639. [Google Scholar] [CrossRef]
Disclaimer/Publisher’s Note: The statements, opinions and data contained in all publications are solely those of the individual author(s) and contributor(s) and not of MDPI and/or the editor(s). MDPI and/or the editor(s) disclaim responsibility for any injury to people or property resulting from any ideas, methods, instructions or products referred to in the content. |
© 2024 by the authors. Licensee MDPI, Basel, Switzerland. This article is an open access article distributed under the terms and conditions of the Creative Commons Attribution (CC BY) license (https://creativecommons.org/licenses/by/4.0/).









