Next Article in Journal
The Production of Useful Phenol Compounds with Antioxidant Potential in Gametophytes and Sporophytes from In Vitro Cultures in Four Ornamental Ferns Species
Next Article in Special Issue
Aequorin-Based In Vivo Luminescence Imaging Detects Calcium Signalling in Response to Biotic and Abiotic Stresses in Tomato
Previous Article in Journal
Aloe vera Cuticle: A Promising Organic Water-Retaining Agent for Agricultural Use
Previous Article in Special Issue
Improving the Salt Tolerance of “Old Limachino Tomato” by Using a New Salt-Tolerant Rootstock
 
 
Font Type:
Arial Georgia Verdana
Font Size:
Aa Aa Aa
Line Spacing:
Column Width:
Background:
Article

Genome and Transcriptome Analysis of NF-Y Transcription Factors in Sweet Potato under Salt Stress

1
Sanya Institute of Breeding and Multiplication, School of Breeding and Multiplication, Hainan University, Sanya 572025, China
2
Key Laboratory for Quality Regulation of Tropical Horticultural Crops of Hainan Province, School of Tropical Agriculture and Forestry, Hainan University, Danzhou 571737, China
*
Authors to whom correspondence should be addressed.
These authors contributed equally to this work.
Horticulturae 2024, 10(8), 798; https://doi.org/10.3390/horticulturae10080798
Submission received: 13 June 2024 / Revised: 25 June 2024 / Accepted: 26 July 2024 / Published: 28 July 2024
(This article belongs to the Special Issue Horticultural Plants’ Response to Biotic and Abiotic Stresses)

Abstract

Nuclear factor Y (NF-Y) is a heterotrimeric complex composed of three unique subunits: NF-YA, NF-YB, and NF-YC. This transcription factor complex binds to the CCAAT box of eukaryotic promoters, playing a crucial role in various biological processes in plants. Despite its importance, the NF-Y gene family has not been reported in the sweet potato (Ipomoea batatas) genome, an important food and energy crop. Understanding the role and function of NF-Y in sweet potatoes could provide valuable insights for genetic improvement and yield enhancement. To address this gap, our research aimed to comprehensively catalog and characterize the NF-Y genes in sweet potatoes, which we refer to as ‘IbNF-Y’, where ‘Ib’ denotes Ipomoea batatas. A total of 37 NF-Ys were identified, including 11 NF-YA, 21 NF-YB, and 5 NF-YC members, and their phylogeny, gene structure, chromosomal distribution, and conserved motifs were analyzed. Additionally, we assessed their expression patterns under salt stress in both light and dark conditions using transcriptome sequencing. Notably, we discovered that certain IbNF-Y genes showed significant changes in expression under salt stress, suggesting their potential roles in sweet potato’s adaptation to saline environments. Furthermore, our work enriches the genomics and genetic research on sweet potatoes and contributes valuable knowledge to the broader scientific community of the Convolvulaceae family.

1. Introduction

The Nuclear Factor Y (NF-Y) transcription factor, also known as the CCAAT-box binding factor (CBF) or Heme Activator Protein (HAP), is composed of three subunits with distinct functions: NF-YA (CBF-B, HAP2), NF-YB (CBF-A, HAP3), and NF-YC (CBF-C, HAP5) [1], and is widespread in eukaryotes. NF-YB and NF-YC form a dimer by interacting through their histone fold domain (HFD), which enables them to bind DNA in a non-sequence-specific manner. Simultaneously, the HFD acts as a scaffold, facilitating the trimerization of NF-YA [2]. Upon trimerization, NF-YA specifically recognizes the CCAAT box sequence on enhancers and promoters. In addition, the ability of NF-YB/NF-YC dimers to form diverse functional trimeric complexes with other sequence-specific DNA-binding mechanism modules significantly expands its their potential in recognition of target DNA elements. Moreover, NF-Y subunits can form complexes with other transcription factors, thereby exerting regulatory control over the expression of downstream genes, for example, the rice OsNF-YB1 can interact with an Ethylene Response Factor 115 (ERF#115) to regulate grain filling and endosperm development [3,4]. In plants, multiple genes encode each NF-Y subunit, resulting in numerous possible heterotrimeric combinations. These diverse combinations allow for a wide range of regulatory functions, enabling plants to finely tune their responses to various environmental conditions. The unique organization of NF-Y subunits and their DNA-binding properties are plant-specific features. These play a crucial role in development, growth, and reproduction [2]. Furthermore, the HFD’s ability to accommodate different protein modules is another key plant-specific feature contributing to these vital processes.
In recent years, many NF-Ys have been identified in Arabidopsis [5], tomato [6], rice [7], potato [8], peach [9], and Populus [10]. Growing evidence highlights the vital contributions of NF-Y proteins in different plant development processes and stress responses, including embryogenesis, drought tolerance, flowering time control, and salt tolerance [8,11,12,13,14]. For example, AtNF-YB9, the first NF-Y gene to be cloned in plants, plays a crucial role as a regulatory transcription factor in the development of Arabidopsis seeds [15]. Furthermore, AtNF-YB6 has been identified as a regulator of embryo development and exhibits specific expression patterns in developing Arabidopsis embryos [16]. The overexpression of AtNF-YA1 and AtNF-YA9 significantly impacts on the development of male gametophytes, embryos, seed morphology, and seed germination. In addition, AtNFY-A5, a gene that is highly induced during drought conditions, has been shown to significantly enhance the drought tolerance of Arabidopsis plants [17]. In a recent study, IbNF-YA1 was identified as a negative regulator of storage root yield, as it promotes the activation of IbYUCCA4 involved in auxin biosynthesis [11]. Despite these findings, there is still a need for systematic investigation to uncover the basic information and functions of NF-Y transcription factors in sweet potato.
Sweet potato (Ipomoea batatas (L.) Lam.) is a crop plant belonging to the Convolvulaceae family. It is known for its starchy storage roots, which are abundant in essential dietary components such as complex carbohydrates, dietary fiber, and beta-carotene [18]. However, the cultivation of sweet potato faces numerous challenges from abiotic stresses, including drought, extreme temperature, and salinity, which significantly affect its growth and productivity [19,20]. Over a lengthy period of evolutionary adaptation, sweet potato has developed intricate gene regulatory networks to adapt to harsh cultivation environments [19,21]. With the completion of the sweet potato reference genome, several transcription factor families, such as WRKY, C2H2, AP2/ERF, and MYB, have been identified as participating in the plant’s responses to abiotic stress [22,23,24,25,26]. Given the important role that NF-Y genes play in plants, it is essential to identify the NF-Y gene family in the sweet potato genome and study its regulatory network in response to abiotic stress.
In this study, we conducted a comprehensive analysis of the sweet potato genome and successfully identified and classified a total of 11 IbNF-YAs, 21 IbNF-YBs, and 5 IbNF-YCs. Our investigation covered various aspects including phylogenetic relationships, gene structures, chromosomal locations, conserved domains, and protein structures of the NF-Y family genes in sweet potato. Moreover, we employed a transcriptome approach to examine the expression patterns of these IbNF-Y family members under salt stress in both light and dark conditions. The outcomes of our research provide crucial theoretical information and experimental data regarding the sweet potato NF-Y gene family, thereby serving as a foundation for future studies on functional genes in sweet potato.

2. Materials and Methods

2.1. Identification and Analysis of Sweet Potato NF-Y Family Members

To identify NF-Y genes within the sweet potato genome, we employed a multi-step approach. Initially, we downloaded the genome sequence of “Taizhong 6” from the Ipomoea Genome Hub (http://sweetpotato.com/, accessed on 7 April 2024) and retrieved annotation files (GFF3 file, amino acid and nucleotide sequences) from our prior study [27]. Using protein sequences of 30 NF-Y genes from Arabidopsis as query sequences, we conducted a Basic Local Alignment Search Tool Protein (BLASTP) search (https://blast.ncbi.nlm.nih.gov/Blast.cgi, accessed on 1 April 2024) [28] with an e-value cutoff of <1 × 10−5 to identify homologous NF-Y genes in I. batatas. Subsequently, we obtained Hidden Markov Model (HMM) profiles of the NF-Y domains (PF00808 and PF02045) from the Pfam database (http://pfam.xfam.org, accessed on 2 April 2024) [29]. We then utilized the hmmsearch program (http://hmmer.org, accessed on 2 April 2024) with an e-value cutoff of <1 × 10−3 to identify candidate NF-Y proteins in the I. batatas genome based on these domain profiles. Finally, we confirmed the presence of conserved domains in the identified candidate NF-Y proteins using the Conserved Domains Database (CDD, https://www.ncbi.nlm.nih.gov/Structure/, accessed on 7 April 2024). Furthermore, additional information regarding the identified NF-Y proteins, such as sequence length, predicted molecular weight, and predicted isoelectric point, was retrieved from the ExPASy website (https://web.expasy.org/compute_pi/, accessed on 2 April 2024) [30].

2.2. Sequence Alignment and Phylogenetic Analysis of IbNF-Y Proteins

To unveil the relationship between IbNF-Y proteins and AtNF-Y proteins, we conducted a comprehensive phylogenetic analysis utilizing NF-Y genes from both sweet potato and Arabidopsis. Full-length protein alignments were performed using the MUSCLE software (version 5) [31], and the resultant alignments were then imported into MEGA11 [32] to generate phylogenetic trees. The analysis employed the Maximum Likelihood (ML) method, Jones–Taylors–Thornton (JTT) model, Gamma Distributed (G), partial deletion, and 1000 bootstrap replicates. The resulting tree was visualized using Evolview [33]. The conserved region alignments were visualized using Jalview [34].

2.3. Gene Structures, Conserved Motif, and Domain Analysis

The exon/intron organization of each IbNF-Y gene was visualized utilizing TBtools [35]. Conserved NF-Y motifs were detected using the MEME-Suite online program (https://meme-suite.org/meme/, accessed on 2 April 2024) [36], while the conserved domains within the identified NF-Y proteins were delineated using the Batch Web CD-search tools [37] with default settings. The results were visualized through the TBtools.

2.4. Chromosomal Distribution and Gene Duplication of IbNF-Y Genes

The position data of each sweet potato NF-Y gene were extracted from the sweet potato GFF3 file and visualized through TBtools. Gene duplication events were scrutinized using the Multiple collinear scanning toolkits (MCScanX) [38]. The syntenic connections among IbNF-Ys (sweet potato), OsNF-Ys (rice), and AtNF-Ys (Arabidopsis) were evaluated using MCScanX, and the findings were depicted using multiple synteny plot tools in TBtools.

2.5. miRNA Target Site Prediction

The miRNA sequences of sweet potato were obtained from our prior study [27], and the IbNF-Y transcript sequences were employed for miRNA target site prediction. This analysis was performed utilizing the psRNATarget website (https://www.zhaolab.org/psRNATarget/analysis?function=3, accessed on 11 April 2024).

2.6. Cis-Acting Element Analysis for IbNF-Ys Promoters

The cis-acting elements within the 2000 bp upstream sequences of the coding region of I. batatas NF-Y genes were retrieved from the I. batatas genome. The PlantCARE (http://bioinformatics.psb.ugent.be/webtools/plantcare/html/, accessed on 12 April 2024) [39] database was employed to analyze the types, numbers, and functions of these elements. The identified motifs associated with plant growth, development, responses to abiotic stress, and phytohormones were then summarized.

2.7. Plant Growth Conditions and Treatments

For stress induction, the cultivar ‘Haida HD7791’ was utilized. Prior to treatment, sweet potato cuttings underwent disinfection with fungicide (1 g L−1 carbendazim for 5–8 min) followed by immersion in ddH2O until root growth initiation. Subsequently, seedlings were transplanted into containers (dimensions: length: 25 cm, width: 16.5 cm, height: 13.5 cm) containing 4 L of half Hoagland media and maintained at a temperature range of 25–27 °C under long-day conditions (16 h dark/8 h light cycle). Stress treatment was administered with 200 mM NaCl. Following salt treatment, samples were collected at 0, 2, 4, 6, and 8 h under both light and dark conditions. For the light condition, the salt stress began during the day (marked as 0 h of zeitgeber time), denoted as SD. For the dark condition, the salt stress started at night (marked as 16 h of zeitgeber time), represented as SN. Each treatment consisted of three biological replicates.

2.8. RNA Extraction and Sequencing

Total RNA was isolated from treated leaves using a plant tissue RNA Easy Fast RNA extraction kit (TIANGEN #DP452) according to the manufacturer’s instructions. RNA concentration and purity were evaluated using NanoDrop 2000 (Thermo Fisher Scientific, Wilmington, DE, USA), while RNA integrity was assessed with the RNA Nano 6000 Assay Kit on the Agilent Bioanalyzer 2100 system (Agilent Technologies, Santa Clara, CA, USA). Selection criteria for RNA included an RNA Integrity Number (RIN) greater than 9 for the construction of complementary DNA (cDNA) libraries. Paired-end reads were generated using an Illumina Hiseq platform (Hiseq4000).

2.9. Transcriptome Analysis

To preprocess the sequences, adapter sequences were first removed from the obtained reads, and reads containing poly-N (>10%) and low-quality bases (bases with a Phred quality score ≤ 10 comprising over 50% of the read length) were filtered out using fastp [40]. The resulting clean sequences were then aligned to the reference genome of ‘Taizhong 6’ using HISAT2 2.2.1 [41] with default parameters. Subsequently, StringTie v2.2.1 [42] was employed to assemble the mapped reads and calculate gene expression levels in transcripts per kilobase million (TPM). Genes with TPM values ≥ 1 were considered expressed. Differentially expressed genes (DEGs) were identified using DESeq2 v1.44.0 in the R package [43], applying a negative binomial distribution model with criteria of a fold change (FC) ≥ 2 and a false discovery rate (FDR) < 0.01.

2.10. Expression Analysis by qRT-PCR

To further validate the expression of candidate genes under salt stress, we collected identical samples at 0 h, 4 h, and 8 h post-NaCl treatment. Each sample collection was repeated three times for biological accuracy. We extracted total RNAs using a plant tissue RNA Easy Fast RNA extraction kit (TIANGEN #DP452), and prepared cDNAs using Tran-Script-Uni One-Step gDNA Removal and cDNA Synthesis SuperMix (TRAN). Subsequently, we conducted qPCR using a SYBR Green RT-PCR Kit (Takara). The primers, designed using Primer Premier software (v5.0), are listed in Table S5. The qRT-PCR program ran as follows: 94 °C for 30 s; 40 cycles of 94 °C for 5 s; 60 °C for 34 s; and 95 °C for 15 s. The ADP-ribosylation factor gene (ARF) (Genbank No: JX177359.1) [44] served as the internal reference gene for data normalization analysis. Each analysis was conducted in triplicate for technical accuracy. Finally, we calculated the relative expression of IbNF-Ys using the 2 −∆∆Ct method.

3. Results

3.1. Identification and Phylogenetic Analysis of NF-Y Genes in I. batatas

To obtain the NF-Y gene family members in sweet potato, we utilized a hybrid approach combining BLASTP and HMM algorithms to analyze the sweet potato genome. This approach resulted in the identification of 37 NF-Y family genes, consisting of 11 IbNF-YAs, 21 IbNF-YBs, and 5 IbNF-YCs. After identifying the 37 IbNF-Y genes, we assigned names to them based on their chromosomal locations and their respective subfamilies. The naming convention works as follows: The genes that belong to the NF-YA subfamily were named from IbNF-YA1 to IbNF-YA6, the genes in the NF-YB subfamily were named from IbNF-YB1 to IbNF-YB12, and the genes in the NF-YC subfamily were named from IbNF-YC1 to IbNF-YC5. The numerical part of the name corresponds to the gene’s position on the chromosome within its subfamily, with lower numbers indicating genes located earlier on the chromosome (Table 1). A bioinformatics analysis of IbNF-Y members was conducted, encompassing the amino acid residue count (AA), theoretical molecular weight (MW), and theoretical isoelectric point (pI). The IbNF-Y proteins showcased variability in both length and physicochemical property characteristics, with amino acid counts ranging from 87 (IbNF-YB12) to 482 (IbNF-YB10), molecular weights spanning 9.84 kDa (IbNF-YB12) to 53.84 kDa (IbNF-YB10), and pI values fluctuating between 4.75 (IbNF-YB14) and 10.95 (IbNF-YA10), as detailed in Table 1. These properties align with those observed in other plant species [6,45,46], underscoring the accuracy of our IbNF-Y identification and the conservation of NF-Y traits across various plant species. Additionally, the coding and protein sequences of the identified IbNF-Y gene members are cataloged in Table S1.
To better understand the evolutionary relationship among sweet potato NF-Y proteins, we employed maximum-likelihood (ML) methods to construct unrooted phylogenetic trees using MEGA software (Version 11) [32]. We utilized 30 AtNF-Y and 37 IbNF-Y protein sequences (Figure 1). The phylogenetic analysis revealed the categorization of these 67 NF-Y proteins into three distinct subunits: NF-YA (depicted in blue), NF-YB (depicted in pink), and NF-YC (depicted in yellow). Notably, within the NF-YA subunit, 10 AtNF-YAs and 11 IbNF-YAs were identified, while the NF-YB subunit comprised 10 AtNF-YBs and 21 IbNF-YBs. Similarly, the NF-YC subunit included 10 AtNF-YCs and 5 IbNF-YCs.

3.2. Conserved Motif and Gene Structure Analysis

To explore the diversification of IbNF-Y proteins, we employed the MEME tool to identify conserved motifs within these proteins. Detailed information on the eight discovered motifs can be found in Table S2. The analysis revealed distinct motif distributions among the three IbNF-Y subfamilies, as illustrated in Figure 2. Specifically, Motifs 3, 4, and 8 were exclusively identified in the IbNF-YA subfamilies. Motifs 1 and 7 were characteristic of the IbNF-YB subfamilies, while Motifs 2 and 6 were uniquely present in the IbNF-YC members. Notably, Motif 5 was shared between IbNF-YB and IbNF-YC subfamilies. This motif composition underscores a conserved motif profile within each subfamily, highlighting their unique structural and functional attributes.
Exploring gene structures provides insights into the evolution of gene families. Thus, we scrutinized the arrangement of exons and introns of IbNF-Ys. Our analysis of the IbNF-Y gene family depicted varying exon numbers across its members. Notably, all IbNFYA genes were separated by introns, with seven IbNF-YAs containing six exons, two IbNF-YAs containing seven introns, one IbNF-YA containing two introns, and one IbNF-YA containing five exons. Out of the 37 IbNF-Ys examined, a substantial majority, accounting for 62.2%, exhibited multiple exons, while only 13 members were found to be intron-less (Figure 2). The NF-YA family members displayed a complex exon/intron organization, with 4–6 introns per gene within their coding regions. In contrast, the exon/intron structure of NF-YB and NF-YC exhibited lower complexity. Most NF-YB genes had only one or two exons exclusively within the coding regions.

3.3. Prediction of miRNA Target Site of IbNF-Y Genes

The miRNA target site prediction revealed a total of 16 miRNA target sites in 12 IbNF-Y genes (Table 2), accounting for 32.4% of the total. Notably, among all the IbNF-Y genes, IbNF-YA4 exhibited the highest number of miRNA target sites, with three miRNAs targeted. IbNF-YB9, IbNF-YB10, and IbNF-YB21 contained two target sites. Remaining genes contained only one miRNA target site each. Of particular note, within the same subfamily, we observed that certain members were targeted by the same miRNA. For instance, both IbNF-YB17 and IbNF-YB21, belonging to the NF-YB subfamily, were simultaneously targeted by miRN15. Moreover, IbNF-YA9 was found to be targeted by two miRNAs simultaneously: miR319d and miR164a. Furthermore, the NF-YC subfamily genes were not targeted by novel miRNAs (lacking homologs in other species) but instead by known miRNAs (with homologs in other species). For instance, IbNF-Y21 was targeted by miR539a, while IbNF-YC3/4 was simultaneously targeted by miR827a/b.

3.4. Conserved Regions of IbNF-Ys

To investigate the conserved regions across the three subfamilies of sweet potato NF-Y proteins, we conducted multiple protein sequence alignments for IbNF-YAs, IbNF-YBs, and IbNF-YCs, respectively. Each of these three subfamilies revealed specific conserved elements. Notably, the IbNF-YA proteins showcased a conserved core region, approximately 50 amino acids in length, which includes two potential alpha-helix domains surrounded by sequences of relative conservation (Figure 3A). Earlier research in yeasts and mammals has established that the foremost domain, approximately 20 amino acids, is critical for the interaction with NF-YB/NF-YC heterodimers (A1, subunit interaction domain). The subsequent domain, about 21 amino acids long, is significant for achieving sequence-specific DNA binding at CCAAT boxes (A2, DNA binding domain) [47,48,49,50]. It is intriguing to note the DNA binding domain’s resemblance to the CCT domain observed in the CONSTANS, a floral time regulator, though NF-YA proteins lack clear homology with other transcription factor families [51].
The IbNF-YB proteins are distinguished by a highly conserved central domain, reminiscent of the histone fold motif (HFM), comparable in structure and amino acid composition to the core histone H2B [52]. Comprising four alpha helices, this domain is pivotal for DNA binding at CCAAT motifs and facilitating interaction with NF-YA and NF-YC subunits [53]. Similarly, the IbNF-YC proteins exhibit a highly conserved domain akin to the HFM domain in core histone H2A (Figure 3C). This domain is crucial for both DNA binding and subunit interaction [54].

3.5. Chromosomal Location, Gene Duplication, and Synteny Analysis of IbNF-Ys

The IbNF-Y genes exhibit uneven distribution across the 15 chromosomes of the sweet potato genome (Figure 4A). Specifically, LG2 harbors eight IbNF-Y genes each, followed by seven in LG9, five in LG11, three in LG8, LG13, and LG14, two in LG1, LG6, and a single IbNF-Y locus in LG4, LG7, LG12, and LG15. Notably, LG3, LG5, and LG10 lack any IbNF-Y genes. Tandem and segmental duplications play pivotal roles in expanding gene family members and facilitating the emergence of novel functions [4]. In the investigation of IbNF-Y gene family duplications, 37 IbNF-Ys were identified to be involved in 11 tandem duplications (see Figure 4A), and 3 segment duplications were detected through intra-species collinearity analysis in LG2, LG7, and LG11. The presence of multiple segmental duplications of IbNF-Ys throughout the genome underscores the significance of segmental duplication as a primary mechanism driving the expansion of the IbNF-Y gene family.
To elucidate the phylogenetic relationships of NF-Y genes across species, comparative synteny maps were constructed among three related genomes: Arabidopsis, sweet potato, and Rice. Seven IbNF-Y genes exhibited syntenic relationships with genes in Arabidopsis, while three IbNF-Y genes displayed syntenic relationships with Rice genes (refer to Figure 4B). Interestingly, the number of collinear gene pairs between Arabidopsis and sweet potato surpassed that between rice and sweet potato.

3.6. Cis-Acting Elements Analysis of IbNF-Y Genes

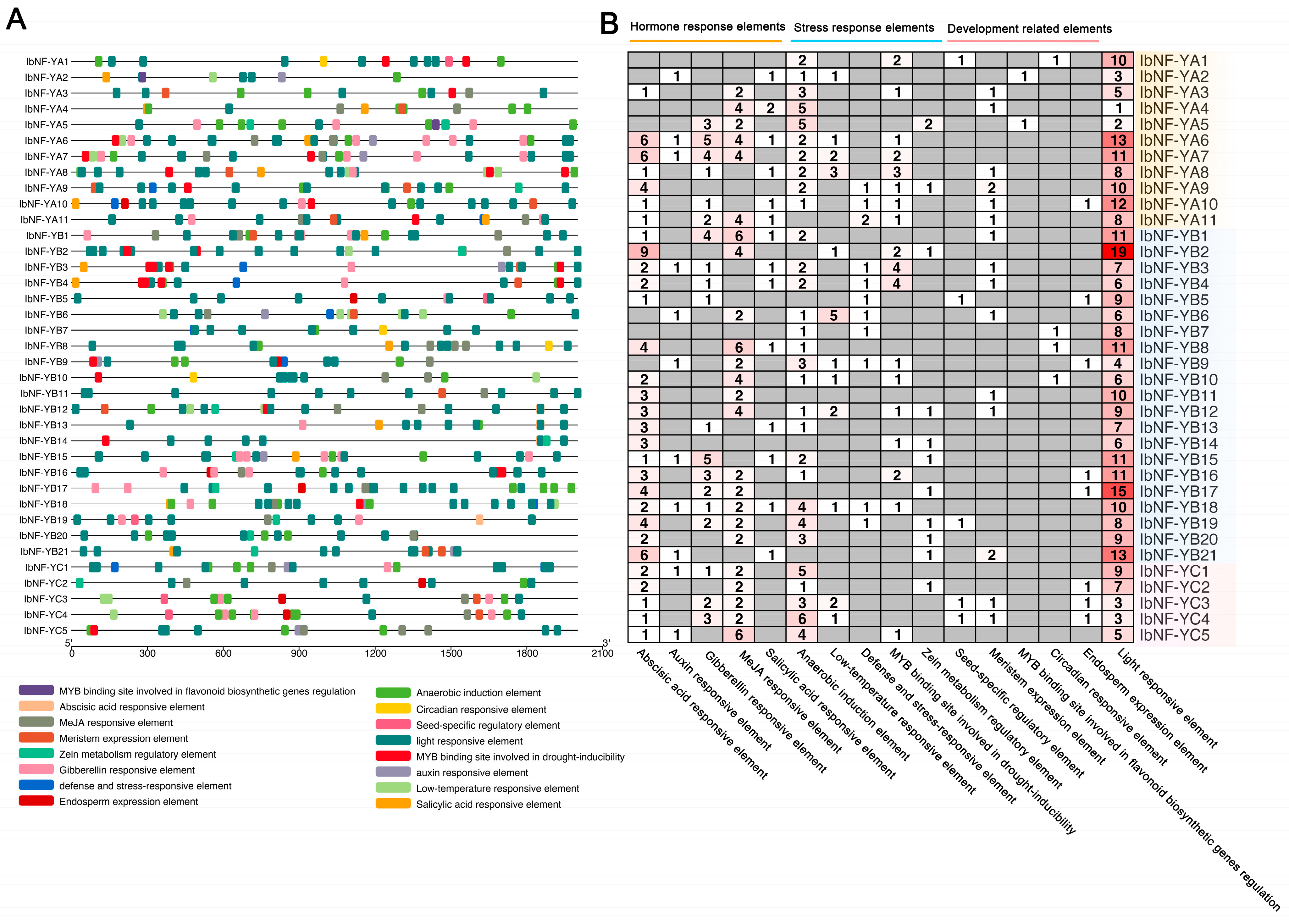
Analysis of cis-regulatory elements in the promoter regions of IbNF-Y genes revealed a total of 718 identifiable cis-elements, excluding common elements like the TA-TA-box, CAAT-box, and some with unknown functions (Figure 5 and Table S2). Importantly, the predominant category among these elements was related to light responsiveness, comprising 305 (42.5%) elements. These included motifs such as the GT1-motif, GA-motif, MRE, and TCT-motif. The next significant category was associated with plant hormone responses, containing 225 (31.3%) elements. This group included elements responsive to gibberellin (GA) like the TATC-box, GARE-motif, and P-box; methyl jasmonate (MeJA) including the TGACG-motif and CGTCA-motif; abscisic acid (ABA) with the ABRE; salicylic acid (SA) with the TCA-element; and auxin with the AuxRR-core and TGA-element, with ABA response elements being the most prevalent within this category. The third prominent category was stress-related, featuring 152 (21.2%) elements such as defense and stress response elements (TC-rich repeats), anaerobic induction elements (ARE and GC-motif), and low-temperature response elements (LTR). Lastly, the development-related group, constituting 36 (5.0%) elements, included seed-specific regulatory elements (RY-element), meristem expression (CAT-box), MYB binding sites involved in flavonoid biosynthesis (MBSI), and endosperm expression (GCN4_motif).

3.7. Three-Dimensional Structures of IbNF-Y Proteins

The structural predictions of the NF-Y protein family in sweet potato (Figure 6) were obtained using AlphaFold3 (https://alphafoldserver.com, accessed on 28 April 2024). The three-dimensional structure of the IbNF-Y protein comprises α-helices and random coils, with subfamily members exhibiting similar 3D structures. The conserved domain of IbNF-YA includes two α-helices situated in two core subdomains. In contrast, the conserved domains of IbNF-YB and IbNF-YC consist of four α-helices each, located within the core subdomains responsible for DNA binding and protein interactions. Notably, the NF-YA family displays simpler structures, whereas the NF-YB and NF-YC subunits exhibit more complex architectures.

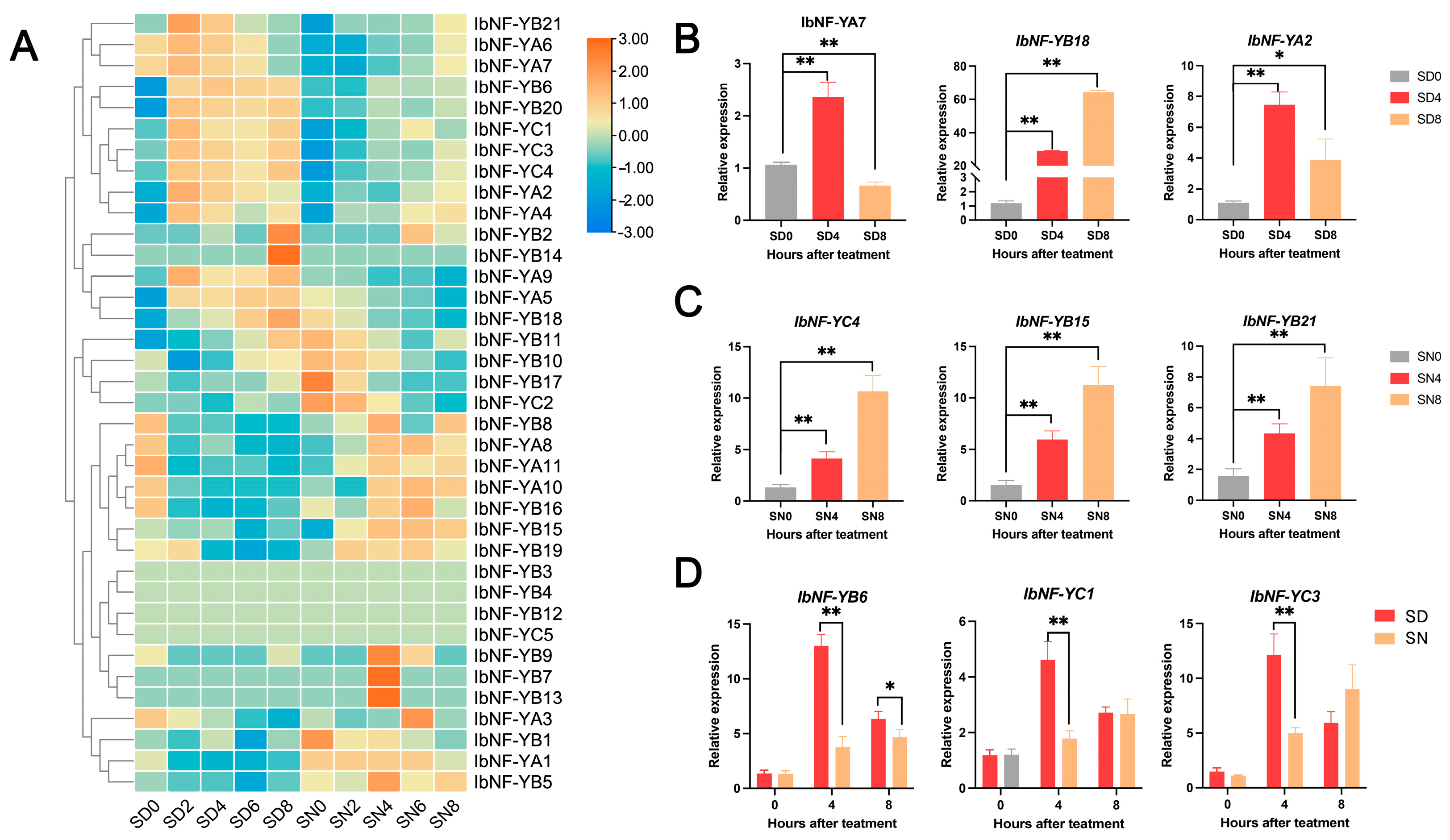
3.8. Expression Profiles of IbNF-Y Genes under Salt Stress

The analysis of cis-regulatory elements revealed that motifs associated with light response predominantly activate NF-Y genes, indicating their responsiveness to light stimuli. To investigate the response of NF-Y genes to salt stress under different light conditions, we examined the expression patterns of the IbNF-Y gene family in sweet potatoes subjected to salt stress under both light (SD) and dark (SN) conditions. This examination was conducted using transcriptome analysis across a time course spanning 0, 2, 4, 6, and 8 h post-treatment (Figure 7A, Table S4).
The expression patterns of the IbNF-Y gene family under salt stress reveal a complex regulation influenced by light conditions. For instance, the IbNF-YB21 and IbNF-YA9 genes exhibit a notable upregulation in expression levels under light, reaching the highest increase at 2 h after treatment. This rapid and robust response suggests their involvement in the salt stress under light conditions. Conversely, under continuous light conditions, genes such as IbNF-YB6, IbNF-YB20, IbNF-YA2, IbNF-YA4, IbNF-YC1, IbNF-YC3, and IbNF-YC4 consistently maintain higher expression levels throughout the time course, indicating their continuous involvement in the stress response. Moreover, in the absence of light, specific genes like IbNF-YC2 show an initial elevation in expression followed by a gradual decline, suggesting a transient response to salt stress. This nuanced behavior highlights the potential for distinct regulatory mechanisms activated by the IbNF-Y gene family in response to environmental cues.
Certain members of the NF-Y gene family, such as IbNF-YA4, exhibit minimal changes in expression between light and dark conditions, suggesting their resilience to lighting associated with salt stress. This finding implies a potential constitutive role in the plant’s basal stress response system. Remarkably, certain genes, including IbNF-YB3, IbNF-YB4, IbNF-YB12, and IbNF-YC5, show very low levels of expression under both conditions.
To validate the expression patterns observed in the RNA-Seq dataset, we successfully conducted qPCR to confirm the significantly higher expression levels of selected IbNF-Y genes in SD conditions (Figure 7B) and their pronounced expression levels in SN conditions (Figure 7C). Additionally, the qPCR results revealed markedly higher expression levels in SD compared to SN (Figure 7D). These qPCR findings provide further confirmation of the expression patterns observed in the RNA-Seq data.

4. Discussion

NF-Y, a pivotal heterodimeric transcription factor comprising NF-YA, NF-YB, and NF-YC subunits, has garnered increasing attention over the past decade. Mounting evidence underscores the vital role of NF-Y family genes in diverse plant growth and development processes, as well as their participation in stress responses. Although the functions of select NF-Y family members in Arabidopsis have been elucidated [55,56,57], little is known about NF-Ys in sweet potato. In this study, a total of 37 IbNF-Y genes were identified, compared to 30 NF-Y members in Arabidopsis, 41 NF-Y members in potato, and 34 NF-Y members in rice. Our findings indicate that the number of NF-Y gene family members does not appear to vary significantly among plants. The bioinformatics analysis encompassed a comparative examination of the phylogenetic connections between sweet potato and Arabidopsis NF-Y proteins, along with an investigation into chromosomal locations, gene structures, conserved motifs within encoded proteins, and occurrences of gene duplication events among IbN-FY genes. Furthermore, we explored the expression patterns of IbNF-Y genes under salt stress conditions, both in light and dark conditions. This study furnishes comprehensive insights for further inquiries into the biological functions and evolutionary trajectory of the IbNF-Y gene family.

4.1. Expansions of IbNF-Y Gene Family in Sweet Potato

Gene duplication plays a pivotal role in the expansion of gene families and serves as a significant driver of evolutionary diversification [58]. In this study, we identified nine pairs of duplicated genes in sweet potatoes. Notably, tandem duplication accounted for 29.7% (11 out of 37) of the IbNF-Y genes, while segmental duplication events contributed 24.3% (9 out of 37). These findings underscore the importance of both tandem and segmental duplication events in shaping the evolution of the IbNF-Y gene family, suggesting that some IbNF-Y genes may have arisen from such duplication events.
The extensive expansion of the IbNF-Y gene family in sweet potatoes is a pivotal development in plant genomics, revealing a dynamic evolutionary process with profound implications for abiotic stress responses. Extensive research has documented the crucial role of the NF-Y gene family in regulating plant developmental processes and stress responses [59,60]. Similar expansions in other species have been linked with adaptive advantages in various environmental conditions [61]. A previous study reported a genome-wide association study in sweet potatoes that revealed candidate genes implicated in storage root formation [62]. These genes, including NF-Y family proteins, are hypothesized to partake in critical developmental processes. A recent study highlighted IbNF-YA1 as a key factor in storage root development [11]. Furthermore, phylogenetic analysis revealed patterns of duplication and diversification within the IbNF-Y gene family, hinting at a complex evolutionary history potentially influenced by genome-wide duplication events—a recurring theme in plant genomics [4].

4.2. Phylogenetic Analysis and Evolution of IbNF-Ys

The evolutionary history and functional divergence of the IbNF-Y gene family in sweet potatoes is an insightful illustration of the adaptative complexity in plant genomes. An unrooted phylogenetic tree created from complete NF-Y protein sequences in our study mirrors the approach employed by Li et al. (2019), who examined such evolutionary relationships within the NF-Y family across different plant species [9]. Our analysis revealed a specific expansion pattern of the NF-YB and NF-YC subfamilies in sweet potatoes, which aligns with broader trends observed across various plant taxa. The variation in the number of these subfamilies is indicative of their evolutionary and potentially adaptive significance [63].
In our study, sweet potatoes exhibited a distinct phylogenetic cluster of IbNF-YB and IbNF-YC genes, which are analogously expanded as observed in Arabidopsis and rice. This implies a conserved mechanism underlying the NF-Y gene family expansion [64]. This pattern reinforces the concept that lineage-specific duplication events significantly contribute to the expansion and functional differentiation within the NF-Y gene family, granting plants the ability to adapt to diverse environmental conditions [64]. For instance, multiple IbNF-YCs were identified to cluster with AtNF-YC subunits known to regulate flowering time in Arabidopsis [50,60]. This synteny suggests that certain IbNF-YC proteins in sweet potatoes may have conserved functions related to flowering time regulation, which are critical for reproductive success and crop yield [12].

4.3. IbNF-Y Genes under Salt Stress

NF-Y transcription factors play a crucial role in regulating drought and salt stress response in plants by modulating multiple of signaling and plant hormone pathways. These regulatory pathways predominantly encompass two types. One type involves the mediation of the ABA signaling pathway, which controls the expression of downstream genes. For example, in poplars, PdNF-YB21 interacts with PdFUS3 to co-activate the expression of downstream PdNCED3 genes, promoting ABA synthesis and enhancing drought tolerance [65]. Similarly, in soybeans, GmNF-YC14 interacts with GmNF-YB2 and GmNF-YA16 to form an active NF-Y transcriptional complex that regulates the ABA signaling pathway through the ABA receptor PYR/PYL, thereby increasing drought resistance and salt tolerance [66]. In our research, we employed transcriptome analysis to investigate the gene expression profile of IbNF-Y genes in sweet potatoes. The diverse expression patterns observed within the IbNF-Y gene family under salt stress provide valuable insights into the plant’s adaptive strategies. The rapid induction of certain genes, such as IbNF-YB21 and IbNF-YA6 (Figure 7), under light conditions, suggests their involvement in an immediate transcriptional response loop that activates downstream stress response pathways. For instance, the homologous gene of IbNF-YB21 in Malus sieversii has been reported to confer tolerance to osmotic stresses [67]. The light-dependent expression pattern of NF-Y genes has been observed in other plant species as well, indicating a potential interplay between circadian rhythm and stress signaling networks [68].
Conversely, under dark conditions, IbNF-YB7, IbNF-YB9, and IbNF-YB13 are rapidly induced, indicating a shift in the functional specificity of these IbNF-Y genes. This highlights their critical role as components of an alternative stress response pathway. By integrating data from both light and dark treatments, our results suggest that while some NF-Y genes are universally involved in stress responses, others are modulated by environmental cues, such as light. These findings align with previous reports demonstrating the influence of light on gene expression patterns and stress responses, where light acts not only as an energy source but also as an environmental signal that modulates plant behavior [69].
Furthermore, these expression profiles raise the possibility of cross-talk between light signaling and salt stress response pathways. Understanding the interactions between these pathways could lead to innovative strategies for enhancing stress tolerance in crops. Future studies involving functional characterizations through knockout or overexpression experiments may provide a deeper understanding of the roles of IbNF-Y genes in environmental stress management, ultimately leading to enhanced crop resilience.

5. Conclusions

In this study, we identified 37 NF-Y members from I. batatas, and categorized them into their respective NF-Y subfamilies. Through comprehensive analyses encompassing gene structure, conserved motifs, miRNA target site prediction, as well as conserved region and structure analysis, we gained valuable insights into the evolutionary relationships, functional diversity, and potential regulatory mechanisms of the IbNF-Y gene family in sweet potatoes. These findings significantly enhance our comprehension of gene family evolution and the molecular underpinnings of gene regulation in plants. Furthermore, the expression profiles shed light on the potential roles of NF-Y genes in specific developmental processes in sweet potato. Future investigations delving into the functional characterization of these genes promise to deepen our understanding of the regulatory mechanisms governing light-specific gene expression in plants. This research further elucidates the influence of the NF-Y gene family in salt stress response, laying a robust theoretical groundwork for the genetic enhancement of sweet potatoes.

6. Future Perspectives

Based on the comprehensive analysis of the NF-Y gene family in sweet potato presented in this study, future research should focus on the functional characterization of individual IbNF-Y genes through knockout and overexpression experiments to elucidate their specific roles in environmental stress management and crop resilience. Expanding the transcriptome analysis to explore regulatory networks involving NF-Y genes under various abiotic stresses beyond salt stress is crucial. Comparative studies with other Ipomoea species and major crops can provide insights into the evolutionary conservation and diversification of NF-Y genes, identifying conserved motifs and unique adaptations for stress tolerance. Investigating interactions between NF-Y subunits and other transcription factors will deepen our understanding of the regulatory networks controlling gene expression. Utilizing gene editing technologies like CRISPR/Cas9 to modify specific NF-Y genes holds promise for enhancing stress tolerance and crop yield. Field trials and phenotypic analyses under different environmental conditions are essential to validate laboratory findings and assess the practical applicability of genetically modified sweet potatoes. These research directions aim to advance our understanding of NF-Y gene functions and contribute to developing robust, stress-tolerant crop varieties capable of sustaining agricultural productivity amid global climate change.

Supplementary Materials

The following supporting information can be downloaded at: https://www.mdpi.com/article/10.3390/horticulturae10080798/s1, Table S1: Coding sequences and protein sequences of the sweet potato NF-Y gene members. Table S2: Promoter analysis of the I. batatas NF-Y gene family. Table S3: Summary of RNA-Seq reads statistics. Table S4: The TPM value of IbNF-Y genes under salt stress in both light and dark conditions. Table S5: Primers of selected IbNF-Y genes in sweet potato and reference genes.

Author Contributions

Writing—original draft preparation, Y.L. and G.Z.; Conceived and designed the experiments, Y.L. and G.Z.; Analyzed the data, B.L., J.W., Y.C., B.W., F.G., Y.L. and G.Z. All authors have read and agreed to the published version of the manuscript.

Funding

This work was supported by Hainan Provincial Natural Science Foundation of China (324MS014), the Scientific Research Start-up Fund Project of Hainan University (RZ2300002728), the earmarked fund for CARS-10-Sweetpotato, the specific research fund of The Innovation Platform for Academicians of Hainan Province (YSPTZX202206), and Hainan Province Science and Technology Special Fund (ZDYF2020226).

Data Availability Statement

The raw data supporting the conclusions of this article will be made available by the authors on request.

Conflicts of Interest

The authors declare that they have no conflicts of interest.

References

  1. Mantovani, R. The molecular biology of the CCAAT-binding factor NF-Y. Gene 1999, 239, 15–27. [Google Scholar] [CrossRef] [PubMed]
  2. Chaves-Sanjuan, A.; Gnesutta, N.; Gobbini, A.; Martignago, D.; Bernardini, A.; Fornara, F.; Mantovani, R.; Nardini, M. Structural determinants for NF-Y subunit organization and NF-Y/DNA association in plants. Plant J. 2021, 105, 49–61. [Google Scholar] [CrossRef] [PubMed]
  3. Xu, J.-J.; Zhang, X.-F.; Xue, H.-W. Rice aleurone layer specific OsNF-YB1 regulates grain filling and endosperm development by interacting with an ERF transcription factor. J. Exp. Bot. 2016, 67, erw409. [Google Scholar] [CrossRef]
  4. Cannon, S.B.; Mitra, A.; Baumgarten, A.; Young, N.D.; May, G. The roles of segmental and tandem gene duplication in the evolution of large gene families in Arabidopsis thaliana. BMC Plant Biol. 2004, 4, 10. [Google Scholar] [CrossRef] [PubMed]
  5. Riechmann, J.L.; Heard, J.; Martin, G.; Reuber, L.; Jiang, C.-Z.; Keddie, J.; Adam, L.; Pineda, O.; Ratcliffe, O.; Samaha, R. Arabidopsis transcription factors: Genome-wide comparative analysis among eukaryotes. Science 2000, 290, 2105–2110. [Google Scholar] [CrossRef] [PubMed]
  6. Li, S.; Li, K.; Ju, Z.; Cao, D.; Fu, D.; Zhu, H.; Zhu, B.; Luo, Y. Genome-wide analysis of tomato NF-Y factors and their role in fruit ripening. BMC Genom. 2016, 17, 36. [Google Scholar] [CrossRef] [PubMed]
  7. Yang, W.; Lu, Z.; Xiong, Y.; Yao, J. Genome-wide identification and co-expression network analysis of the OsNF-Y gene family in rice. Crop J. 2017, 5, 21–31. [Google Scholar] [CrossRef]
  8. Li, S.; Zhang, N.; Zhu, X.; Ma, R.; Liu, S.; Wang, X.; Yang, J.; Si, H. Genome-wide analysis of NF-Y genes in potato and functional identification of StNF-YC9 in drought tolerance. Front. Plant Sci. 2021, 12, 749688. [Google Scholar] [CrossRef]
  9. Li, M.; Li, G.; Liu, W.; Dong, X.; Zhang, A. Genome-wide analysis of the NF-Y gene family in peach (Prunus persica L.). BMC Genom. 2019, 20, 612. [Google Scholar] [CrossRef]
  10. Liu, R.; Wu, M.; Liu, H.L.; Gao, Y.M.; Chen, J.; Yan, H.W.; Xiang, Y. Genome-wide identification and expression analysis of the NF-Y transcription factor family in Populus. Physiol. Plant. 2021, 171, 309–327. [Google Scholar] [CrossRef]
  11. Xue, L.; Wang, Y.; Fan, Y.; Jiang, Z.; Wei, Z.; Zhai, H.; He, S.; Zhang, H.; Yang, Y.; Zhao, N. IbNF-YA1 is a key factor in the storage root development of sweet potato. Plant J. 2024, 118, 1991–2002. [Google Scholar] [CrossRef]
  12. Wang, R.; Zhu, L.; Zhang, Y.; Fan, J.; Li, L. Genome-wide analysis of poplar NF-YB gene family and identified PtNF-YB1 important in regulate flowering timing in transgenic plants. BMC Plant Biol. 2019, 19, 251. [Google Scholar] [CrossRef]
  13. Potsenkovskaia, E.; Tvorogova, V.; Lutova, L. NF-Y genes in the somatic embryogenesis. In Proceedings of the Bioinformatics of Genome Regulation and Structure/Systems Biology (BGRS/SB-2022), Novosibirsk, Russia, 4–8 July 2022; p. 661. [Google Scholar]
  14. Potsenkovskaia, E.; Tvorogova, V.; Yakovleva, D.; Zlydneva, N.; Lutova, L. Novel NF-Y genes expressed during somatic embryogenesis in Medicago truncatula. Plant Gene 2022, 31, 100364. [Google Scholar] [CrossRef]
  15. Lotan, T.; Ohto, M.-a.; Yee, K.M.; West, M.A.; Lo, R.; Kwong, R.W.; Yamagishi, K.; Fischer, R.L.; Goldberg, R.B.; Harada, J.J. Arabidopsis LEAFY COTYLEDON1 is sufficient to induce embryo development in vegetative cells. Cell 1998, 93, 1195–1205. [Google Scholar] [CrossRef]
  16. Kwong, R.W.; Bui, A.Q.; Lee, H.; Kwong, L.W.; Fischer, R.L.; Goldberg, R.B.; Harada, J.J. LEAFY COTYLEDON1-LIKE defines a class of regulators essential for embryo development. Plant Cell 2003, 15, 5–18. [Google Scholar] [CrossRef] [PubMed]
  17. Li, W.-X.; Oono, Y.; Zhu, J.; He, X.-J.; Wu, J.-M.; Iida, K.; Lu, X.-Y.; Cui, X.; Jin, H.; Zhu, J.-K. The Arabidopsis NFYA5 transcription factor is regulated transcriptionally and posttranscriptionally to promote drought resistance. Plant Cell 2008, 20, 2238–2251. [Google Scholar] [CrossRef] [PubMed]
  18. Ekanayake, I.J.; Collins, W. Effect of irrigation on sweet potato root carbohydrates and nitrogenous compounds. J. Food Agric. Environ. 2004, 2, 243–248. [Google Scholar]
  19. Chen, S.-P.; Kuo, Y.-W.; Lin, J.-S. Defense responses in sweetpotato (Ipomoea batatas L.) against biotic stress. Plant Sci. 2023, 337, 111893. [Google Scholar] [CrossRef] [PubMed]
  20. Huang, C.; Yu, M.; Sun, L.; Qin, N.; Wei, L. Physiological responses of sweet potato seedlings under drought-stress conditions with selenium applications. J. Agric. Crop Res. 2020, 8, 98–112. [Google Scholar] [CrossRef]
  21. Yang, Y.; Chen, Y.; Bo, Y.; Liu, Q.; Zhai, H. Research Progress in the Mechanisms of Resistance to Biotic Stress in Sweet Potato. Genes 2023, 14, 2106. [Google Scholar] [CrossRef]
  22. Qin, Z.; Hou, F.; Li, A.; Dong, S.; Wang, Q.; Zhang, L. Transcriptome-wide identification of WRKY transcription factor and their expression profiles under salt stress in sweetpotato (Ipomoea batatas L.). Plant Biotechnol. Rep. 2020, 14, 599–611. [Google Scholar] [CrossRef]
  23. Si, Z.; Wang, L.; Ji, Z.; Zhao, M.; Zhang, K.; Qiao, Y. Comparative analysis of the MYB gene family in seven Ipomoea species. Front. Plant Sci. 2023, 14, 1155018. [Google Scholar] [CrossRef] [PubMed]
  24. Li, M.; Zhou, Y.; Li, K.; Guo, H. Genome-wide comparative analysis of the r2r3-myb gene family in six ipomoea species and the identification of anthocyanin-related members in sweet potatoes. Plants 2023, 12, 1731. [Google Scholar] [CrossRef] [PubMed]
  25. Du, T.; Zhou, Y.; Qin, Z.; Li, A.; Wang, Q.; Li, Z.; Hou, F.; Zhang, L. Genome-wide identification of the C2H2 zinc finger gene family and expression analysis under salt stress in sweetpotato. Front. Plant Sci. 2023, 14, 1301848. [Google Scholar] [CrossRef] [PubMed]
  26. He, S.; Hao, X.; He, S.; Hao, X.; Zhang, P.; Chen, X. Genome-wide identification, phylogeny and expression analysis of AP2/ERF transcription factors family in sweet potato. BMC Genom. 2021, 22, 748. [Google Scholar] [CrossRef] [PubMed]
  27. Liang, B.; Zhou, Y.; Liu, T.; Wang, M.; Liu, Y.; Liu, Y.; Li, Y.; Zhu, G. Genome reannotation of the sweetpotato (Ipomoea batatas (L.) Lam.) using extensive Nanopore and Illumina-based RNA-seq datasets. Trop. Plants 2024, 3, e008. [Google Scholar] [CrossRef]
  28. Camacho, C.; Coulouris, G.; Avagyan, V.; Ma, N.; Papadopoulos, J.; Bealer, K.; Madden, T.L. BLAST+: Architecture and applications. BMC Bioinform. 2009, 10, 421. [Google Scholar] [CrossRef]
  29. Mistry, J.; Chuguransky, S.; Williams, L.; Qureshi, M.; Salazar, G.A.; Sonnhammer, E.L.; Tosatto, S.C.; Paladin, L.; Raj, S.; Richardson, L.J. Pfam: The protein families database in 2021. Nucleic Acids Res. 2021, 49, D412–D419. [Google Scholar] [CrossRef]
  30. Gasteiger, E.; Hoogland, C.; Gattiker, A.; Wilkins, M.R.; Appel, R.D.; Bairoch, A. Protein identification and analysis tools on the ExPASy server. In The Proteomics Protocols Handbook; Humana Press: Totowa, NJ, USA, 2005; pp. 571–607. [Google Scholar]
  31. Edgar, R.C. MUSCLE: Multiple sequence alignment with high accuracy and high throughput. Nucleic Acids Res. 2004, 32, 1792–1797. [Google Scholar] [CrossRef]
  32. Tamura, K.; Stecher, G.; Kumar, S. MEGA11: Molecular evolutionary genetics analysis version 11. Mol. Biol. Evol. 2021, 38, 3022–3027. [Google Scholar] [CrossRef]
  33. Subramanian, B.; Gao, S.; Lercher, M.J.; Hu, S.; Chen, W.-H. Evolview v3: A webserver for visualization, annotation, and management of phylogenetic trees. Nucleic Acids Res. 2019, 47, W270–W275. [Google Scholar] [CrossRef] [PubMed]
  34. Waterhouse, A.; Procter, J.; Martin, D.A.; Barton, G.J. Jalview: Visualization and analysis of molecular sequences, alignments, and structures. BMC Bioinform. 2005, 6, P28. [Google Scholar] [CrossRef]
  35. Chen, C.; Wu, Y.; Li, J.; Wang, X.; Zeng, Z.; Xu, J.; Liu, Y.; Feng, J.; Chen, H.; He, Y. TBtools-II: A “one for all, all for one” bioinformatics platform for biological big-data mining. Mol. Plant 2023, 16, 1733–1742. [Google Scholar] [CrossRef] [PubMed]
  36. Bailey, T.L.; Johnson, J.; Grant, C.E.; Noble, W.S. The MEME suite. Nucleic Acids Res. 2015, 43, W39–W49. [Google Scholar] [CrossRef] [PubMed]
  37. Lu, S.; Wang, J.; Chitsaz, F.; Derbyshire, M.K.; Geer, R.C.; Gonzales, N.R.; Gwadz, M.; Hurwitz, D.I.; Marchler, G.H.; Song, J.S. CDD/SPARCLE: The conserved domain database in 2020. Nucleic Acids Res. 2020, 48, D265–D268. [Google Scholar] [CrossRef]
  38. Wang, Y.; Tang, H.; DeBarry, J.D.; Tan, X.; Li, J.; Wang, X.; Lee, T.-h.; Jin, H.; Marler, B.; Guo, H. MCScanX: A toolkit for detection and evolutionary analysis of gene synteny and collinearity. Nucleic Acids Res. 2012, 40, e49. [Google Scholar] [CrossRef] [PubMed]
  39. Lescot, M.; Déhais, P.; Thijs, G.; Marchal, K.; Moreau, Y.; Van de Peer, Y.; Rouzé, P.; Rombauts, S. PlantCARE, a database of plant cis-acting regulatory elements and a portal to tools for in silico analysis of promoter sequences. Nucleic Acids Res. 2002, 30, 325–327. [Google Scholar] [CrossRef] [PubMed]
  40. Chen, S.; Zhou, Y.; Chen, Y.; Gu, J. fastp: An ultra-fast all-in-one FASTQ preprocessor. Bioinformatics 2018, 34, i884–i890. [Google Scholar] [CrossRef]
  41. Kim, D.; Paggi, J.M.; Park, C.; Bennett, C.; Salzberg, S.L. Graph-based genome alignment and genotyping with HISAT2 and HISAT-genotype. Nat. Biotechnol. 2019, 37, 907–915. [Google Scholar] [CrossRef]
  42. Kovaka, S.; Zimin, A.V.; Pertea, G.M.; Razaghi, R.; Salzberg, S.L.; Pertea, M. Transcriptome assembly from long-read RNA-seq alignments with StringTie2. Genome Biol. 2019, 20, 278. [Google Scholar] [CrossRef]
  43. Love, M.; Anders, S.; Huber, W. Differential analysis of count data–the DESeq2 package. Genome Biol 2014, 15, 10–1186. [Google Scholar]
  44. Park, S.-C.; Kim, Y.-H.; Ji, C.Y.; Park, S.; Jeong, J.C.; Lee, H.-S.; Kwak, S.-S. Stable internal reference genes for the normalization of real-time PCR in different sweetpotato cultivars subjected to abiotic stress conditions. PLoS ONE 2012, 7, e51502. [Google Scholar] [CrossRef] [PubMed]
  45. Liang, M.; Yin, X.; Lin, Z.; Zheng, Q.; Liu, G.; Zhao, G. Identification and characterization of NF-Y transcription factor families in Canola (Brassica napus L.). Planta 2014, 239, 107–126. [Google Scholar] [CrossRef]
  46. Quach, T.N.; Nguyen, H.T.; Valliyodan, B.; Joshi, T.; Xu, D.; Nguyen, H.T. Genome-wide expression analysis of soybean NF-Y genes reveals potential function in development and drought response. Mol. Genet. Genom. MGG 2015, 290, 1095–1115. [Google Scholar] [CrossRef] [PubMed]
  47. Mantovani, R.; Li, X.Y.; Pessara, U.; Hooft van Huisjduijnen, R.; Benoist, C.; Mathis, D. Dominant negative analogs of NF-YA. J. Biol. Chem. 1994, 269, 20340–20346. [Google Scholar] [CrossRef] [PubMed]
  48. Xing, Y.; Fikes, J.D.; Guarente, L. Mutations in yeast HAP2/HAP3 define a hybrid CCAAT box binding domain. EMBO J. 1993, 12, 4647–4655. [Google Scholar] [CrossRef] [PubMed]
  49. Xing, Y.; Zhang, S.; Olesen, J.T.; Rich, A.; Guarente, L. Subunit interaction in the CCAAT-binding heteromeric complex is mediated by a very short alpha-helix in HAP2. Proc. Natl. Acad. Sci. USA 1994, 91, 3009–3013. [Google Scholar] [CrossRef] [PubMed]
  50. Hackenberg, D.; Wu, Y.; Voigt, A.; Adams, R.; Schramm, P.; Grimm, B. Studies on differential nuclear translocation mechanism and assembly of the three subunits of the Arabidopsis thaliana transcription factor NF-Y. Mol. Plant 2012, 5, 876–888. [Google Scholar] [CrossRef] [PubMed]
  51. Wenkel, S.; Turck, F.; Singer, K.; Gissot, L.; Le Gourrierec, J.; Samach, A.; Coupland, G. CONSTANS and the CCAAT box binding complex share a functionally important domain and interact to regulate flowering of Arabidopsis. Plant Cell 2006, 18, 2971–2984. [Google Scholar] [CrossRef]
  52. Dolfini, D.; Gatta, R.; Mantovani, R. NF-Y and the transcriptional activation of CCAAT promoters. Crit. Rev. Biochem. Mol. Biol. 2012, 47, 29–49. [Google Scholar] [CrossRef]
  53. Sinha, S.; Kim, I.S.; Sohn, K.Y.; de Crombrugghe, B.; Maity, S.N. Three classes of mutations in the A subunit of the CCAAT-binding factor CBF delineate functional domains involved in the three-step assembly of the CBF-DNA complex. Mol. Cell. Biol. 1996, 16, 328–337. [Google Scholar] [CrossRef] [PubMed][Green Version]
  54. Romier, C.; Cocchiarella, F.; Mantovani, R.; Moras, D. The NF-YB/NF-YC structure gives insight into DNA binding and transcription regulation by CCAAT factor NF-Y. J. Biol. Chem. 2003, 278, 1336–1345. [Google Scholar] [CrossRef] [PubMed]
  55. Zhao, H.; Wu, D.; Kong, F.; Lin, K.; Zhang, H.; Li, G. The Arabidopsis thaliana nuclear factor Y transcription factors. Front. Plant Sci. 2017, 7, 2045. [Google Scholar] [CrossRef] [PubMed]
  56. Swain, S.; Myers, Z.A.; Siriwardana, C.L.; Holt, B.F., III. The multifaceted roles of NUCLEAR FACTOR-Y in Arabidopsis thaliana development and stress responses. Biochim. Biophys. Acta (BBA)-Gene Regul. Mech. 2017, 1860, 636–644. [Google Scholar] [CrossRef] [PubMed]
  57. Lv, X.; Zeng, X.; Hu, H.; Chen, L.; Zhang, F.; Liu, R.; Liu, Y.; Zhou, X.; Wang, C.; Wu, Z. Structural insights into the multivalent binding of the Arabidopsis FLOWERING LOCUS T promoter by the CO–NF–Y master transcription factor complex. Plant Cell 2021, 33, 1182–1195. [Google Scholar] [CrossRef] [PubMed]
  58. Lawton-Rauh, A. Evolutionary dynamics of duplicated genes in plants. Mol. Phylogenetics Evol. 2003, 29, 396–409. [Google Scholar] [CrossRef] [PubMed]
  59. Calvenzani, V.; Testoni, B.; Gusmaroli, G.; Lorenzo, M.; Gnesutta, N.; Petroni, K.; Mantovani, R.; Tonelli, C. Interactions and CCAAT-binding of Arabidopsis thaliana NF-Y subunits. PLoS ONE 2012, 7, e42902. [Google Scholar] [CrossRef]
  60. Siefers, N.; Dang, K.K.; Kumimoto, R.W.; Bynum IV, W.E.; Tayrose, G.; Holt III, B.F. Tissue-specific expression patterns of Arabidopsis NF-Y transcription factors suggest potential for extensive combinatorial complexity. Plant Physiol. 2009, 149, 625–641. [Google Scholar] [CrossRef] [PubMed]
  61. Fornari, M.; Calvenzani, V.; Masiero, S.; Tonelli, C.; Petroni, K. The Arabidopsis NF-YA3 and NF-YA8 genes are functionally redundant and are required in early embryogenesis. PLoS ONE 2013, 8, e82043. [Google Scholar] [CrossRef]
  62. Bararyenya, A.; Olukolu, B.A.; Tukamuhabwa, P.; Grüneberg, W.J.; Ekaya, W.; Low, J.; Ochwo-Ssemakula, M.; Odong, T.L.; Talwana, H.; Badji, A. Genome-wide association study identified candidate genes controlling continuous storage root formation and bulking in hexaploid sweetpotato. BMC Plant Biol. 2020, 20, 3. [Google Scholar] [CrossRef]
  63. Rípodas, C.; Castaingts, M.; Clúa, J.; Blanco, F.; Zanetti, M.E. Annotation, phylogeny and expression analysis of the nuclear factor Y gene families in common bean (Phaseolus vulgaris). Front. Plant Sci. 2015, 5, 120388. [Google Scholar] [CrossRef] [PubMed]
  64. Liu, M.; Pan, Z.; Yu, J.; Zhu, L.; Zhao, M.; Wang, Y.; Chen, P.; Liu, C.; Hu, J.; Liu, T. Transcriptome-wide characterization, evolutionary analysis, and expression pattern analysis of the NF-Y transcription factor gene family and salt stress response in Panax ginseng. BMC Plant Biol. 2022, 22, 320. [Google Scholar] [CrossRef] [PubMed]
  65. Zhou, Y.; Zhang, Y.; Wang, X.; Han, X.; An, Y.; Lin, S.; Shen, C.; Wen, J.; Liu, C.; Yin, W. Root-specific NF-Y family transcription factor, PdNF-YB21, positively regulates root growth and drought resistance by abscisic acid-mediated indoylacetic acid transport in Populus. New Phytol. 2020, 227, 407–426. [Google Scholar] [CrossRef] [PubMed]
  66. Yu, T.F.; Liu, Y.; Fu, J.D.; Ma, J.; Fang, Z.W.; Chen, J.; Zheng, L.; Lu, Z.W.; Zhou, Y.B.; Chen, M. The NF-Y-PYR module integrates the abscisic acid signal pathway to regulate plant stress tolerance. Plant Biotechnol. J. 2021, 19, 2589–2605. [Google Scholar] [CrossRef] [PubMed]
  67. Feng, C.; Wang, Y.; Sun, Y.; Peng, X.; Zhang, X.; Zhou, X.; Jiao, J.; Zhai, Z.; Xiao, Y.; Wang, W. Expression of the Malus sieversii NF-YB21 encoded gene confers tolerance to osmotic stresses in Arabidopsis thaliana. Int. J. Mol. Sci. 2021, 22, 9777. [Google Scholar] [CrossRef]
  68. Tang, Y.; Liu, X.; Liu, X.; Li, Y.; Wu, K.; Hou, X. Arabidopsis NF-YCs mediate the light-controlled hypocotyl elongation via modulating histone acetylation. Mol. Plant 2017, 10, 260–273. [Google Scholar] [CrossRef]
  69. Roeber, V.M.; Bajaj, I.; Rohde, M.; Schmülling, T.; Cortleven, A. Light acts as a stressor and influences abiotic and biotic stress responses in plants. Plant Cell Environ. 2021, 44, 645–664. [Google Scholar] [CrossRef]
Figure 1. Phylogenetic tree depicting NF-Y proteins from I. batatas and Arabidopsis. The tree, constructed using MEGA software (version 11) based on the full-length protein sequences, highlights NF-Y subfamilies with distinct colors (Light blue, Pink and Yellow correspond to the NF-YA, NF-YB and NF-YC, respectively). Blue triangles denote AtNF-Ys, while red stars represent IbNF-Ys. Branch numbers indicate bootstrap confidence out of 1000 replications.
Figure 1. Phylogenetic tree depicting NF-Y proteins from I. batatas and Arabidopsis. The tree, constructed using MEGA software (version 11) based on the full-length protein sequences, highlights NF-Y subfamilies with distinct colors (Light blue, Pink and Yellow correspond to the NF-YA, NF-YB and NF-YC, respectively). Blue triangles denote AtNF-Ys, while red stars represent IbNF-Ys. Branch numbers indicate bootstrap confidence out of 1000 replications.
Horticulturae 10 00798 g001
Figure 2. Representation of conserved motifs and gene structures of IbNF-Y family members: (A) Conserved motifs of IbNF-Y proteins arranged according to their evolutionary relationships. Each motif is indicated by a colored box. (B) Gene structures of IbNF-Y proteins, organized based on their evolutionary relationships. Green boxes represent untranslated regions (UTRs), yellow boxes denote coding sequences (CDS), and black lines signify introns. Exon and intron sizes are estimated using the scale provided.
Figure 2. Representation of conserved motifs and gene structures of IbNF-Y family members: (A) Conserved motifs of IbNF-Y proteins arranged according to their evolutionary relationships. Each motif is indicated by a colored box. (B) Gene structures of IbNF-Y proteins, organized based on their evolutionary relationships. Green boxes represent untranslated regions (UTRs), yellow boxes denote coding sequences (CDS), and black lines signify introns. Exon and intron sizes are estimated using the scale provided.
Horticulturae 10 00798 g002
Figure 3. Multiple alignments illustrating conserved domains of sweet potato NF-Y proteins. Details of conserved domains within the three subfamilies of IbNF-Ys, including subunit interaction and DNA binding regions, are highlighted. Completely conserved amino acids are depicted by blue boxes. Below each alignment is the consensus sequence indicating the position of the last amino acid in the protein: (A) IbNF-YA sub-family; (B) IbNF-YB subfamily; (C) IbNF-YC subfamily.
Figure 3. Multiple alignments illustrating conserved domains of sweet potato NF-Y proteins. Details of conserved domains within the three subfamilies of IbNF-Ys, including subunit interaction and DNA binding regions, are highlighted. Completely conserved amino acids are depicted by blue boxes. Below each alignment is the consensus sequence indicating the position of the last amino acid in the protein: (A) IbNF-YA sub-family; (B) IbNF-YB subfamily; (C) IbNF-YC subfamily.
Horticulturae 10 00798 g003
Figure 4. Analysis of genomic positions, duplication events, and syntenic relationships of IbNF-Y genes: (A) Chromosomal distribution of NF-Y family genes in sweet potato. IbNF-Y genes likely resulting from segmental duplication events are connected by orange lines, while gray lines represent syntenic blocks in the sweet potato genome; (B) Chromosomes At1–At5, LG1–LG15, and Os1–Os12 correspond to those of Arabidopsis, sweet potato, and rice, respectively. Gray lines depict colinear blocks between the three plant genomes, while blue lines highlight syntenic NF-Y gene pairs across the species.
Figure 4. Analysis of genomic positions, duplication events, and syntenic relationships of IbNF-Y genes: (A) Chromosomal distribution of NF-Y family genes in sweet potato. IbNF-Y genes likely resulting from segmental duplication events are connected by orange lines, while gray lines represent syntenic blocks in the sweet potato genome; (B) Chromosomes At1–At5, LG1–LG15, and Os1–Os12 correspond to those of Arabidopsis, sweet potato, and rice, respectively. Gray lines depict colinear blocks between the three plant genomes, while blue lines highlight syntenic NF-Y gene pairs across the species.
Horticulturae 10 00798 g004
Figure 5. Examination of cis-acting elements in IbNF-Ys: (A) Colored blocks represent different types of cis-elements and their locations within each IbNF-Y gene. The types, numbers, and locations of potential elements in the 2 kb upstream promoter regions of IbNF-Y genes were determined using PlantCARE database. (B) Three categories of cis-acting elements in IbNF-Ys. The varying colors and numbers within the grid indicate the abundance of different elements in these IbNF-Ys.
Figure 5. Examination of cis-acting elements in IbNF-Ys: (A) Colored blocks represent different types of cis-elements and their locations within each IbNF-Y gene. The types, numbers, and locations of potential elements in the 2 kb upstream promoter regions of IbNF-Y genes were determined using PlantCARE database. (B) Three categories of cis-acting elements in IbNF-Ys. The varying colors and numbers within the grid indicate the abundance of different elements in these IbNF-Ys.
Horticulturae 10 00798 g005
Figure 6. Prediction of three-dimensional domain of IbNF-Y proteins (Blue, green, yellow, red, N-terminal to C-terminal).
Figure 6. Prediction of three-dimensional domain of IbNF-Y proteins (Blue, green, yellow, red, N-terminal to C-terminal).
Horticulturae 10 00798 g006
Figure 7. The expression analysis of IbNF-Y genes: (A) The expression profile of all IbNF-Y genes at different times under salt stress based on transcriptomic data. The color in the heatmap represents the TPM value using logarithm with Z-score. (B) Expression levels of IbNF-YA7, IbNF-YB18, and IbNF-YA2 at 0, 4, and 8 h after salt stress treatment during the day (SD0, SD4, SD8). (C) Expression levels of IbNF-YC4, IbNF-YB15, and IbNF-YB21 at 0, 4, and 8 h after salt stress treatment during the night (SN0, SN4, SN8). (D) Expression levels of IbNF-YB6, IbNF-YC1, and IbNF-YC3 at 0, 4, and 8 h after salt stress treatment during both day and night (SD and SN). Error bars represent the means ± SE of three biological replicates. The values are presented as the means of three replicates. The results were statistically analyzed, with “*” indicating significance at p ≤ 0.05 and “**” denoting significance at p ≤ 0.01. It is important to note that “SD” refers to salt stress during daytime, while “SN” corresponds to salt stress during nighttime.
Figure 7. The expression analysis of IbNF-Y genes: (A) The expression profile of all IbNF-Y genes at different times under salt stress based on transcriptomic data. The color in the heatmap represents the TPM value using logarithm with Z-score. (B) Expression levels of IbNF-YA7, IbNF-YB18, and IbNF-YA2 at 0, 4, and 8 h after salt stress treatment during the day (SD0, SD4, SD8). (C) Expression levels of IbNF-YC4, IbNF-YB15, and IbNF-YB21 at 0, 4, and 8 h after salt stress treatment during the night (SN0, SN4, SN8). (D) Expression levels of IbNF-YB6, IbNF-YC1, and IbNF-YC3 at 0, 4, and 8 h after salt stress treatment during both day and night (SD and SN). Error bars represent the means ± SE of three biological replicates. The values are presented as the means of three replicates. The results were statistically analyzed, with “*” indicating significance at p ≤ 0.05 and “**” denoting significance at p ≤ 0.01. It is important to note that “SD” refers to salt stress during daytime, while “SN” corresponds to salt stress during nighttime.
Horticulturae 10 00798 g007
Table 1. Basic information of the Nuclear Factor Y (NF-Y) gene family in I. batatas.
Table 1. Basic information of the Nuclear Factor Y (NF-Y) gene family in I. batatas.
NameGene IDChromosome LocalizationCDS LengthLength (AA)pIMw (kDa)
IbNF-YA1IB01G23380LG1:20498162-205020554801609.8317.69
IbNF-YA2IB02G01210LG2:1281865-128582681027010.0430.16
IbNF-YA3IB02G30080LG2:34597820-346013017142389.6226.47
IbNF-YA4IB06G22910LG6:29233049-292390608552857.7731.53
IbNF-YA5IB07G05030LG7:3274382-32789817892639.9728.43
IbNF-YA6IB09G08540LG9:5842172-58464866212077.2223.01
IbNF-YA7IB09G08760LG9:6055325-60600774801606.117.80
IbNF-YA8IB09G19400LG9:22621903-226261886032018.3322.35
IbNF-YA9IB11G20750LG11:16549446-165543216662229.4324.58
IbNF-YA10IB13G25510LG13:28536035-2853697144414810.9516.45
IbNF-YA11IB14G15960LG14:21325438-213289178222749.2530.21
IbNF-YB1IB01G06700LG1:4056767-40576936932317.8224.63
IbNF-YB2IB02G10480LG2:8282844-82833423691235.5313.82
IbNF-YB3IB02G14110LG2:11787981-117884484651555.4217.50
IbNF-YB4IB02G14160LG2:11869246-118697134651555.4217.50
IbNF-YB5IB02G23820LG2:28008273-280090785131715.119.53
IbNF-YB6IB02G28490LG2:33521179-335267274921646.8317.87
IbNF-YB7IB04G23730LG4:28702197-287031303751259.4613.65
IbNF-YB8IB06G12770LG6:19446997-194477663451155.4413.24
IbNF-YB9IB08G07290LG8:4619920-46215143721245.2213.47
IbNF-YB10IB08G07300LG8:4623964-462861214464826.2253.84
IbNF-YB11IB09G14960LG9:13143008-131433463361125.8612.60
IbNF-YB12IB09G14970LG9:13159332-13159595261875.049.84
IbNF-YB13IB09G15230LG9:13614901-13615164261875.049.84
IbNF-YB14IB09G15240LG9:13625088-13625375285954.7510.59
IbNF-YB15IB11G09690LG11:7696191-76971206062028.9423.06
IbNF-YB16IB11G21910LG11:18055289-180577127082365.8426.25
IbNF-YB17IB12G15700LG12:21558874-215599875071695.0919.16
IbNF-YB18IB13G13850LG13:20788001-207893855641885.8319.97
IbNF-YB19IB13G21250LG13:25991816-259924186002006.2120.77
IbNF-YB20IB14G13160LG14:18527336-185361117742589.0328.02
IbNF-YB21IB15G12080LG15:8887698-88892316212076.321.67
IbNF-YC1IB02G18000LG2:19872475-198755947652555.4928.24
IbNF-YC2IB08G06600LG8:4214030-42165917142385.2125.97
IbNF-YC3IB11G25670LG11:23699582-237036306902305.8826.01
IbNF-YC4IB11G25780LG11:23836415-238404807772595.6528.80
IbNF-YC5IB14G01500LG14:1605470-16057843121049.0311.25
Table 2. The potential miRNA target sites of IbNF-Y genes.
Table 2. The potential miRNA target sites of IbNF-Y genes.
miRNATargetExpectationmiRNA LengthTarget_startTarget_endInhibitionMultiplicity
Ib-miRN6IbNF-YA24.521962982Cleavage1
Ib-miR399iIbNF-YA44.521456476Cleavage1
Ib-miR2111IbNF-YA452110371057Cleavage1
Ib-miR403bIbNF-YA452111011121Cleavage1
Ib-miR319dIbNF-YA942014471465Cleavage1
Ib-miR164aIbNF-YA95213453Cleavage1
Ib-miR159bIbNF-YA11521719739Cleavage1
Ib-miR1515IbNF-YB63.522755776Cleavage1
Ib-miR396a/b/cIbNF-YB104.521418438Cleavage1
Ib-miRN10IbNF-YB1052113591379Cleavage1
Ib-miRN13IbNF-YB16521123143Translation1
Ib-miRN15IbNF-YB175217494Cleavage1
Ib-miR399iIbNF-YB21521931951Cleavage1
Ib-miRN15IbNF-YB21521952972Cleavage1
Ib-miR530a/bIbNF-YC2521234254Translation1
Ib-miR827a/bIbNF-YC3521494514Cleavage1
Ib-miR827a/bIbNF-YC4521513533Cleavage1
Disclaimer/Publisher’s Note: The statements, opinions and data contained in all publications are solely those of the individual author(s) and contributor(s) and not of MDPI and/or the editor(s). MDPI and/or the editor(s) disclaim responsibility for any injury to people or property resulting from any ideas, methods, instructions or products referred to in the content.

Share and Cite

MDPI and ACS Style

Liang, B.; Wu, J.; Chen, Y.; Wang, B.; Gao, F.; Li, Y.; Zhu, G. Genome and Transcriptome Analysis of NF-Y Transcription Factors in Sweet Potato under Salt Stress. Horticulturae 2024, 10, 798. https://doi.org/10.3390/horticulturae10080798

AMA Style

Liang B, Wu J, Chen Y, Wang B, Gao F, Li Y, Zhu G. Genome and Transcriptome Analysis of NF-Y Transcription Factors in Sweet Potato under Salt Stress. Horticulturae. 2024; 10(8):798. https://doi.org/10.3390/horticulturae10080798

Chicago/Turabian Style

Liang, Bei, Jiayun Wu, Ye Chen, Bei Wang, Feiyan Gao, Yongping Li, and Guopeng Zhu. 2024. "Genome and Transcriptome Analysis of NF-Y Transcription Factors in Sweet Potato under Salt Stress" Horticulturae 10, no. 8: 798. https://doi.org/10.3390/horticulturae10080798

APA Style

Liang, B., Wu, J., Chen, Y., Wang, B., Gao, F., Li, Y., & Zhu, G. (2024). Genome and Transcriptome Analysis of NF-Y Transcription Factors in Sweet Potato under Salt Stress. Horticulturae, 10(8), 798. https://doi.org/10.3390/horticulturae10080798

Note that from the first issue of 2016, this journal uses article numbers instead of page numbers. See further details here.

Article Metrics

Back to TopTop