Abstract
Memristors have become important components in artificial synapses due to their ability to emulate the information transmission and memory functions of biological synapses. Unlike their biological counterparts, which adjust synaptic weights, memristor-based artificial synapses operate by altering conductance or resistance, making them useful for enhancing the processing capacity and storage capabilities of neural networks. When integrated into systems like Hopfield neural networks, memristors enable the study of complex dynamic behaviors, such as chaos and multistability. Moreover, fractional calculus is significant for their ability to model memory effects, enabling more accurate simulations of complex systems. Fractional-order Hopfield networks, in particular, exhibit chaotic and multistable behaviors not found in integer-order models. By combining memristors with fractional-order Hopfield neural networks, these systems offer the possibility of investigating different dynamic phenomena in artificial neural networks. This study investigates the dynamical behavior of a fractional-order Hopfield neural network (HNN) incorporating a memristor with a piecewise segment function in one of its synapses, highlighting the impact of fractional-order derivatives and memristive synapses on the stability, robustness, and dynamic complexity of the system. Using a network of four neurons as a case study, it is demonstrated that the memristive fractional-order HNN exhibits multistability, coexisting chaotic attractors, and coexisting limit cycles. Through spectral entropy analysis, the regions in the initial condition space that display varying degrees of complexity are mapped, highlighting those areas where the chaotic series approach a pseudo-random sequence of numbers. Finally, the proposed fractional-order memristive HNN is implemented on a Field-Programmable Gate Array (FPGA), demonstrating the feasibility of real-time hardware realization.
1. Introduction
In the context of chaotic systems and the mathematical modeling of biological systems, particularly neural networks, the incorporation of memory terms is needed for a deeper understanding of their intricate dynamics. This approach not only provides a more accurate representation of the system’s behavior but also introduces elements that can be beneficial for practical applications [1]. For instance, in chaotic systems, memory terms can enhance the complexity of the dynamics, making the system more adaptable and suitable for applications like secure communications and advanced cryptographic methods [2]. Recently, two predominant methods have emerged for embedding memory effects in these systems: the use of fractional derivatives and the integration of memristors. Fractional derivatives offer a powerful tool for capturing the memory of a system by considering its entire past evolution [3]. Unlike the traditional integer-order derivatives that depend solely on the current state, fractional derivatives provide a means to account for historical states, thereby offering a more comprehensive and realistic model of the dynamic processes [4]. On the other hand, memristors represent a groundbreaking innovation in the field of electrical engineering and computational neuroscience [5,6]. These devices possess the unique ability to “remember” the amount of electrical charge that has flowed through them, thereby mimicking the synaptic functions in biological neural networks. By introducing memristors into neural models, we can emulate the plasticity and adaptability of biological synapses, which are crucial for the learning and memory functions in the brain [7,8].
Incorporating fractional-order derivatives with memristive synapse elements into the Hopfield model facilitates the investigation of more intricate and sophisticated dynamic behaviors, including phenomena such as chaos and bistable chaotic states. However, the current literature scarcely integrates these two aspects simultaneously in the context of dynamic chaotic systems, especially within Hopfield neural network (HNN) models. Typically, studies consider fractional derivatives and memristive elements separately. In this context, Yu, F. et al. [9] investigated the impact of fractional-order derivatives with different orders on an HNN system subjected to electromagnetic radiation. Their study revealed a variety of dynamic behaviors, including chaos, quasiperiodicity, direction-controllable multi-scrolls, and the emergence of symmetric dynamic behaviors as the radiation parameters were altered. Jahanshahi, H. et al., on the other hand, introduced a variable-order fractional Hopfield-like network, demonstrating its extreme sensitivity to the initial conditions, which leads to the coexistence of different periodic orbits and chaotic attractors. By employing bifurcation diagrams and Lyapunov exponents, they investigated the effects of the fractional derivative on the system’s behavior [10]. Due to its enriched dynamical features, Xu, S. et al. utilized a fractional-order chaotic system of HNNs in a real-world application for image encryption. Their results demonstrated that the encryption algorithm exhibits higher security performance when a fractional derivative is introduced [11].
On the other hand, incorporating memristors into HNNs has been employed to emulate three distinct aspects of neuron interactions: neural synapses, autapse effects, and electromagnetic radiation [12]. In this context, Tang, D. et al. analyzed the behavior of Hopfield neurons with a locally memristive connection under the influence of electromagnetic radiation [13]. By introducing a multi-segment memristor, the Hopfield neuron model can generate a controllable number of multi-scroll hyperchaotic hidden attractors and a varying number of coexisting chaotic hidden attractors. In this line of research, Wan, Q. et al. introduced a multi-level logic pulse as the external input current and a multi-piecewise memristor to describe the synapse between neurons [14]. Their work demonstrates a dynamic transition from chaotic to weakly chaotic and then to periodic behavior, along with the emergence of complex grid multi-scroll attractors. Multistability and the generation of infinitely many coexisting chaotic attractors under different initial states were reported by Lin, H. et al. in their study of an HHNN with four neurons and a locally periodic memristive synapse [15]. Symmetric multi-double-scroll attractors were detailed by Li J. et al. in [16]. In their work, they explored a system of three Hopfield neurons influenced by an autapse memristor controlled by a multi-level logic pulse. This configuration generates symmetric multi-double-scroll attractors, with the number of attractors being precisely controlled by the memristor’s parameters and the pulse levels.
These referenced studies demonstrate that incorporating memory effects into an HNN, either through the use of fractional derivatives or by introducing a memristive synapse, significantly enhances the system’s dynamic behavior, potentially resulting in the discovery of novel dynamic phenomena, such as complex attractors, multistability, and even hyperchaos, which are absent in the traditional models. This approach enables a more accurate representation of biological systems, particularly in neural networks, where memory effects are crucial. The objective of this research is to achieve a comprehensive understanding of how these two memory mechanisms interact within the framework of Hopfield neural networks (HNNs). Specifically, we aim to analyze the impact of fractional-order derivatives and memristive synapses on the stability, robustness, and dynamic complexity of the HNN by using neurons as a case study. FPGA implementations are often presented to demonstrate the feasibility of realizing complex dynamic systems in hardware [4]. For fractional-order systems, well-established structures typically rely on the Grünwald–Letnikov method for numerical integration due to its relatively low computational cost [17,18]. In our case, the FPGA implementation of the proposed fractional-order memristive HNN illustrates the practical viability of this approach in hardware. The primary goal of this implementation was to demonstrate the feasibility of real-time execution rather than optimizing for performance. Nonetheless, it underscores the potential for deploying fractional-order memristive neural networks in fields such as advanced signal processing, secure communications, and adaptive learning systems, where the dynamic properties of these systems can significantly enhance their functionality. Although significant progress has been achieved in the study of fractional-order memristive neural networks, fully understanding how memristive synapses and fractional derivatives interact in complex systems remains a challenge. This research addresses this gap by investigating these interactions and implementing the system in hardware. Through this approach, the study seeks to advance neural network research by providing a comprehensive theoretical and numerical analysis of fractional-order memristive Hopfield neural networks and demonstrating their practical implementation on an FPGA.
This document is structured as follows: Section 2 describes the design and mathematical formulation of the fractional-order HNN model with a memristive synapse. Section 3 presents an in-depth analysis of the dynamic behaviors of the system, including the exploration of complexity through spectral entropy. Section 4 covers the FPGA implementation, detailing the hardware setup and the numerical methods employed. Finally, Section 5 discusses the achieved results.
2. Design of Fractional-Order HNN Model with Memristive Synapse
In this section, we introduce the basic properties of the Caputo differential operator and the voltage-controlled active memristor, which is based on a piecewise function and a fractional-order HNN model. Subsequently, the memristor is utilized as a synapse to construct a fractional-order memristive Hopfield neural network.
2.1. Fractional-Order Operators
Fractional-order calculus extends the concept of differentiation and integration to non-integer orders, providing a more flexible mathematical framework. There are several definitions of fractional-order calculus in the literature, including those by Riemann–Liouville, Caputo, Grünwald–Letnikov, Riesz, Caputo–Fabrizio, Atangana–Baleanu, and Hilfer, along with various modifications of these operators. When modeling chaotic systems, where piecewise linear functions serve as nonlinear elements, the Caputo derivative and Grünwald–Letnikov are often preferred due to their ability to capture memory effects in the dynamic behavior of the system [19,20].
In this work, we utilize the Caputo and Grünwald–Letnikov definitions, which are stated as follows.
Definition 1
([21]). The Caputo fractional derivative operator of a function with order , is described as
where is the Gamma function and .
Definition 2
([21]). The Grünwald–Letnikov fractional derivative operator of a function of order is defined as
where represents the largest integer less than or equal to , and represents the generalized binomial coefficient defined as
Particularly for this work, the Caputo operator is employed for analyzing the dynamic behaviors of the system in the rest of Section 2 and Section 3 as it offers a more mathematically rigorous framework for addressing fractional differential equations and handling initial conditions. In contrast, the Grünwald–Letnikov operator is chosen for hardware implementation in Section 4 as it provides a direct approach for computing fractional derivatives that is naturally compatible with discrete-time systems, facilitating integration into digital hardware.
2.2. Fractional-Order Memristor Model
The memristor is an electrical component that adjusts its resistance based on the historical charge that has passed through it. This behavior allows the memristor to retain information about its previous state, making it ideal for applications in non-volatile memory and systems requiring efficient information storage and processing. Memristors can be employed in neuroscience to simulate biological synapses and can also be utilized to describe electromagnetic induction effects. Recently, a magnetic-controlled memristor was proposed to depict the impact of electromagnetic radiation on the HNN [22].
By integrating a memristor into one of the synapses of a fractional-order HNN, we aim to explore and leverage these unique properties to enhance the dynamic behavior and computational capabilities of the system.
A commonly used model is the Chua model [23], where a fractional-order voltage-controlled memristor can be defined as follows:
where i and v represent the input current and voltage, respectively, is the state variable of the memristor, denotes the memductance, and describes the dynamics of the memristor’s internal state variable . We consider a memristor model defined by the following piecewise function:
with
where and the parameters determine the number of piecewise segments [13].
To explore the effect of the -order on the characteristics of the memristor, we set the parameters as , , , , , , with an initial value of . We consider a sinusoidal signal source with driving the memristor, where A and F represent the amplitude and frequency, respectively. Setting . Figure 1 shows the simulation results of the pinched hysteresis loops for different -orders and frequencies. As stated in [24], an increased hysteresis loop area leads to enhanced memory characteristics. From the pinched hysteresis loop under different -orders () and with the frequency set to , as displayed in Figure 1a, it can be observed that the area of the pinched hysteresis loop initially increases and then decreases with the increase in the fractional-order . Figure 1b shows the results of the pinched hysteresis loops at different frequencies with the fractional-order set to . The hysteresis loops are pinched at the origin, and the lobe area of the hysteresis loop decreases as the frequency increases. As the frequency continues to rise and approaches infinity, the hysteresis loop tends to become a single-valued function [13].
Figure 1.
Pinched hysteresis loop. (a) For different -orders when . (b) For different frequencies when .
2.3. Fractional-Order Memristive HNN
The HNN model is a simplified representation of a biological nervous system, designed to emulate the dynamic behaviors of the brain neural circuitry. To capture the temporal memory effects inherent in neural activities, we extend this model into the fractional-order domain. The fractional-order representation of the HNN for n neurons is formulated as follows:
for . The state variable represents the membrane voltage difference across the i-th neuron; is the membrane capacitance, is the membrane resistance, and denotes the fractional derivative of order . The term represents the synaptic weight, indicating the connection strength between neurons i and j. For , it represents the self-synaptic connection. The external bias current applied to neuron i is provided by the parameter , and the activation function of neighboring neurons is described by .
In this paper, we assume , and we focus on the case of neurons. The synaptic weight between neuron 1 and neuron 2, , is replaced by a locally active memristor. Thus, the state equations in matrix form, describing the dynamics of the four neurons with a memristive synaptic weight and fractional derivative, are provided by the following:
where and
2.4. Stability Analysis
By setting the left side of (6) to zero and assuming without loss of generality and , the equilibrium points for the fractional-order Hopfield model with neurons and memristive synapse can be found by solving
The solutions of and are derived from Equations (9) and (11) and expressed in terms of and as follows:
And, the solutions for and are found by the intersection of the following functions, derived from Equations (8) and (10):
Figure 2 illustrates the intersections of the curves (red curve) and (blue curve) under the fixed parameters , , and . The external input parameter I is varied across three distinct values: , , and . The impact of I on the equilibria points in the space is clearly observable, with the equilibria points shifting as I changes. Specifically, the equilibria points are as follows: for , the equilibria point is approximately ; for , it is located at ; and, for , it is at . This demonstrates how the parameter I influences the positioning of the equilibrium points within the system.
Figure 2.
Intersections of the curves (red curve) and (blue curve) under the fixed parameters , , and . The external input parameter I is varied across (a) , (b) , and (c) .
A necessary condition for a fractional-order system to maintain chaotic behavior is that all the eigenvalues of the corresponding Jacobian matrix, evaluated at the equilibrium points, must lie within an unstable region of the complex plane [25,26,27]. This region is defined by the inequality
where , for , represents the eigenvalues of the Jacobian matrix; is the fractional-order of the system; and represents the argument (or phase) of the complex eigenvalue .
The Jacobian matrix of the fractional-order memristive HNN (Equation (6)) is provided by
where , , with .
In Table 1, we present the eigenvalues corresponding to each equilibrium point for the distinct values of the external input current I used as examples in this paper. In all cases, the first eigenvalue . For the first equilibrium point associated with , we observe the two sets of eigenvalues of the Jacobian matrix satisfy and , and we observe that, for the second example, where , the corresponding equilibrium point reported in Table 1 shows that the eigenvalues of J evaluated at this point are and . For , we obtain and . Specifically, when , the minimum fractional-order required to generate chaotic behavior in the system is .
Table 1.
Equilibrium points and eigenvalues of for distinct values of the external current I.
Figure 3 displays the eigenvalues of the Jacobian matrix in the complex plane, evaluated at the equilibrium points for various values of I. The red dashed line represents the boundaries, showing that the eigenvalues of the Jacobian matrix for the fractional-order memristive HNN fall within this region, allowing the system to sustain chaotic behavior.
Figure 3.
Eigenvalues of the Jacobian matrix in the complex plane, evaluated at equilibrium points for different values of I. For , the equilibrium points are ; for , they are ; and, for , they are .
The numerical results are depicted in Figure 4, which were obtained using the Adams–Bashforth–Moulton predictor–corrector algorithm described in [28]. This figure displays a strange attractor for the system provided by Equation (6), with a fractional order of and the initial conditions set as . Additionally, we obtain the largest Lyapunov exponent , indicating chaos behavior. From here, the memristor state will be denoted as for simplicity.
Figure 4.
Phase portraits of the fractional-order system (6) with and initial conditions . (a) 3D projection on the plane; (b) 3D projection on the plane.
Multistability is one of the most significant phenomena in dynamical systems. This phenomenon is observed in different fields, ranging from biological systems, neural networks, and chaotic oscillators to laser diodes with optical feedback, among others [29]. This distinctive phenomenon in nonlinear systems occurs when, for a given set of parameter values, different initial conditions can cause the system’s trajectory to converge toward different attractors, leading to a variety of possible behaviors. While multistability can be undesirable and may need to be avoided to stabilize a desired state, it also offers flexibility in system performance without requiring changes to the parameters [30].
To examine the impact of the fractional-order parameter on the system described in (6) and its multistability, we computed the bifurcation diagram by varying the fractional-order within the range . Additionally, we present a general basin of attraction for the fractional-order Hopfield network (6), which was captured by varying the initial conditions and .
Figure 5a presents the bifurcation diagrams, showing the local maxima of the state variable as a function of the control parameter . The diagrams are distinguished by color, with the blue diagram corresponding to the initial conditions and the red diagram representing the initial conditions . The bifurcation diagram illustrates chaotic behavior when .
Figure 5.
(a) Bifurcation diagram showing the local maxima of the state as a function of the control parameter , with the blue color corresponding to initial conditions and the red color representing the initial conditions . This represents a commensurate case, where the fractional orders for both the neuron equations and the memristor equation are identical. (b) Bifurcation diagram showing an incommensurate case where the fractional orders for the neuron equations in (6) (, with ) are fixed at , while the fractional-order derivative for the memristor equation is varied within the range .
The numerical simulations in Figure 5a show different dynamical behaviors in the fractional-order Hopfield network (6), including coexisting chaotic attractors and coexisting limit cycles. When the commensurate fractional-order is set within , the system converges to a coexisting period-1 limit cycle. Finally, as increases to , the system transitions to a coexisting period-2 limit cycle. Whereas, in Figure 5b, the bifurcation diagram explores an incommensurate case where the fractional orders for the neuron equations in (6) (, with ) are fixed at and the fractional-order derivative for the memristor equation is varied within the range . This variation highlights the impact of different fractional orders on the memristor.
The basin of attraction is the region of initial conditions where any set of initial conditions will converge to a specific behavior, such as periodic orbits or chaotic attractors. Figure 6 shows the basin of attraction in the plane, with the initial conditions for , , and set to zero and the fractional-order parameter . In Figure 6, the regions in blue and red represent different periodic orbits or chaotic attractors, corresponding to the bistable attractors shown in Figure 7 and Figure 8, respectively. In particular, Figure 7 shows that the blue attractors are obtained using the initial conditions , while the red attractors correspond to the initial conditions . Similarly, Figure 8 demonstrates that the blue attractors are derived from the initial conditions , whereas the red attractors result from the initial conditions .
Figure 6.
Basin of attraction in the plane with , , , and , coexisting attractor above (blue) and below (red).
Figure 7.
Phase portraits of the fractional-order system (6) with and initial conditions for the blue color and for the red color, where (a) represents −, (b) −, (c) −, and (d) −.
Figure 8.
Phase portraits of the fractional-order system (6) with and initial conditions for the blue color and for the red color, where (a) represents −, (b) −, (c) −, and (d) −.
The discovery of multistability, coexisting chaotic attractors, and coexisting limit cycles in the system provides significant insights, both theoretically and practically. Multistability allows the system to switch between multiple states under the same parameters, which is crucial for applications like memory storage and adaptive control mechanisms. Meanwhile, coexisting chaotic attractors introduce behaviors valuable for secure communication systems, where chaotic dynamics can generate pseudo-random sequences essential for encryption. Additionally, the presence of coexisting limit cycles, where periodic behaviors coexist with chaotic ones, enhances the system’s flexibility for applications requiring stable, repeatable outputs, such as in signal processing and control systems. These dynamic features enhance the robustness of the system and versatility, offering various alternatives in areas such as encryption and control.
3. Complexity Through Spectral Entropy Analysis
Complexity is commonly used to characterize the dynamic behaviors of chaotic systems. Various algorithms are employed to determine the measure of complexity by assessing how closely chaotic sequences approximate random sequences. One such method is spectral entropy (SE) analysis, which provides a quantitative measure of the randomness and diversity within system dynamics, enabling the evaluation of complexity inherent in chaotic systems [31]. SE is particularly useful for capturing short-term details in chaotic systems, which makes it indispensable for tracking dynamic changes [32].
In [33], the authors emphasize the increased complexity of the fractional-order Arneodo system with cubic nonlinearity compared to integer-order counterparts. This complexity notably enhances the security of image cryptosystems. SE is central to their study, used to quantify this complexity and to measure the emergence of complex behavior in fractional-order systems by analyzing the power spectrum of chaotic series. It also monitors changes in complexity over time, enabling the identification of critical transitions or bifurcations. Because SE depends only on the shape of the power spectrum, it remains robust against small global variations, thereby serving as an effective tool for analyzing chaotic systems with unpredictable fluctuations [34].
Figure 9 displays the spectral entropy of the proposed system (6), with the initial conditions and varied. Meanwhile, the initial conditions for , , and are set to zero, and the fractional order is fixed at . The complexity values in the diagrams are expressed as colored levels. Regions that appear closer to red denote higher complexity, suggesting that the chaotic series are nearing random number sequences. Conversely, areas shifting toward blue indicate lower complexity. These diagrams serve as a comprehensive visual guide to the complexity at any point on the numerical plane within the system, and they are instrumental in selecting appropriate initial conditions.
Figure 9.
Complexity diagram for the fractional-order (6) with , , , , , and .
Figure 10 shows SE values as a function of the parameters c and d when and the initial conditions are . Figure 10a presents the SE values with c varying within , while Figure 10b shows the SE values with d varying within . The calculated entropy values highlight the system’s sensitivity to these parameter changes, revealing that even small variations lead to significant changes in the system’s complexity.
Figure 10.
Values of SE from the time series of obtained via (6), when and the initial conditions were set as =. (a) Varying the parameter . (b) Varying the parameter .
4. Implementation
In this section, the implementation of the fractional-order system described in Equation (6) is shown. The experimental setup used is presented in Figure 11. The hardware configuration includes a 30 watts 24 volts direct current power supply model DN1020 by IFM efector (Essen, Germany); a National Instruments (Austin, TX, USA) sbRIO-9626 embedded controller with an Xilinx (San Jose, CA, USA) FPGA XC6SLX45 chip; and a PROTEK (Gwangmyeong, Republic of Korea) P-2510 oscilloscope with a 100 MHz bandwidth. Additionally, a custom-made printed circuit board was used to simplify the wiring between the sbRIO-9626 IDC connector and the P-2510 scope through BNC connectors. The sbRIO-9626 was used as implementation platform and features a dual-core CPU at 400 MHz, with 256 MB of DRAM and 512 MB of storage, a Spartan-6 XC6SLX45 FPGA, 16 analog inputs, 4 analog outputs, and 96 digital lines via a special connector denominated RIO mezzanine card. The board includes various ports such as Ethernet, CAN, USB, serial, and SDHC, making it suitable for testing and high-volume OEM applications.
Figure 11.
Experimental setup for the implementation of the proposed system: (a) IFM 127 VCA to 24 VDC, 30-watt power supply, model DN1020; (b) National Instruments sbRIO-9626 with XC6SLX45 FPGA; and (c) PROTEK 100 MHz oscilloscope, model P-2510.
In our case, the proposed system was built on the Xilinx FPGA chip XC6SLX45 within the sbRIO-9626 using the LabVIEW FPGA 2017 software platform. Four analog outputs from the sbRIO-9626 were employed to represent the neural network states for , each one with 12 bit-resolution and a range of volts. All the mathematical operations involved were performed using single-precision 32 bit floating-point format. For the fractional-order integration, the Grünwald–Letnikov (GL) method with an order , a memory length of samples, and a fixed step of seconds was used. The initial conditions were set to for . The parameter in (6) was selected as . The remaining parameters were defined as in Section 2.3.
The GL method with the short-memory principle was implemented to solve the fractional–order numerical integration. This method was chosen for its ease of implementation compared to the Adams–Bashforth–Moulton predictor–corrector algorithm [35] while still presenting appropriate approximations of fractional-order dynamics. Using this method, each state can be approximated by the numerical sequence
where represents the k-th sample, represents the j-th binomial coefficient by
and defines the dynamics of the i-th state as described in Section 2.3.
Note that (15) represents the addition of two terms; the first represents the dynamics of the system and the second is a convolution that represents the effect of the short memory. This last term can be viewed as the operation of a Finite Impulse Response (FIR) filter with impulse response provided by the binomial coefficients . It is important to highlight that, due to the short-memory principle, the computational load in (15) remains bounded for all values of k, even for .
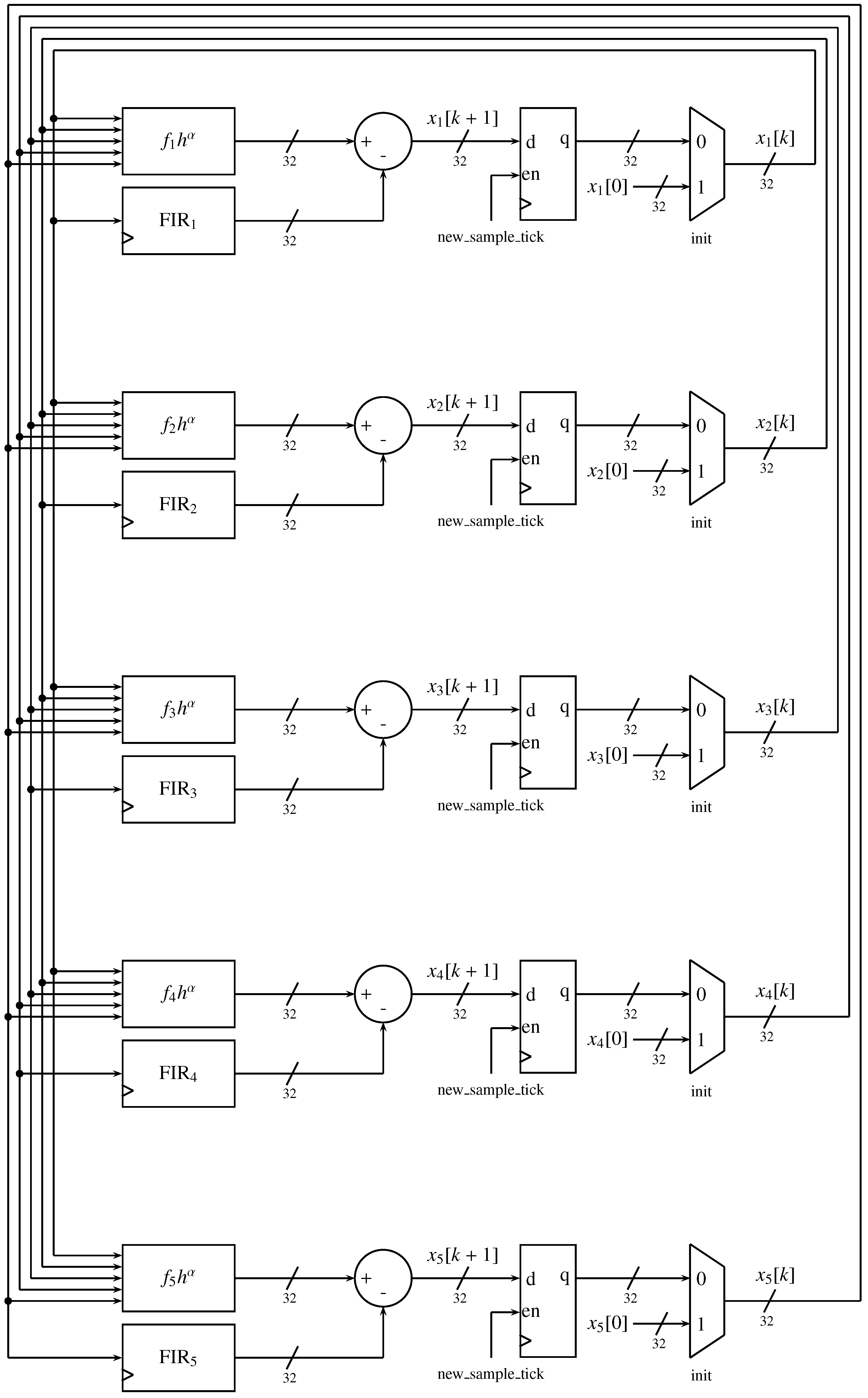
The digital implementation consists of a modular design approach that integrates (15). A simplified block diagram description is shown in Figure 12. For each state, the block computes the dynamics of the state and scales by the constant . The block FIRi computes the convolution between the i-th state and . The outputs of each block are then combined to compute as the difference between them. Finally, a register is used to update the state .
Figure 12.
Block diagram description for the implementation of the proposed system using the GL integration method. This block description represents (15), where blocks compute the dynamics of the i-th state and blocks FIRi compute the convolution between the i-th state and the binomial coefficient array .
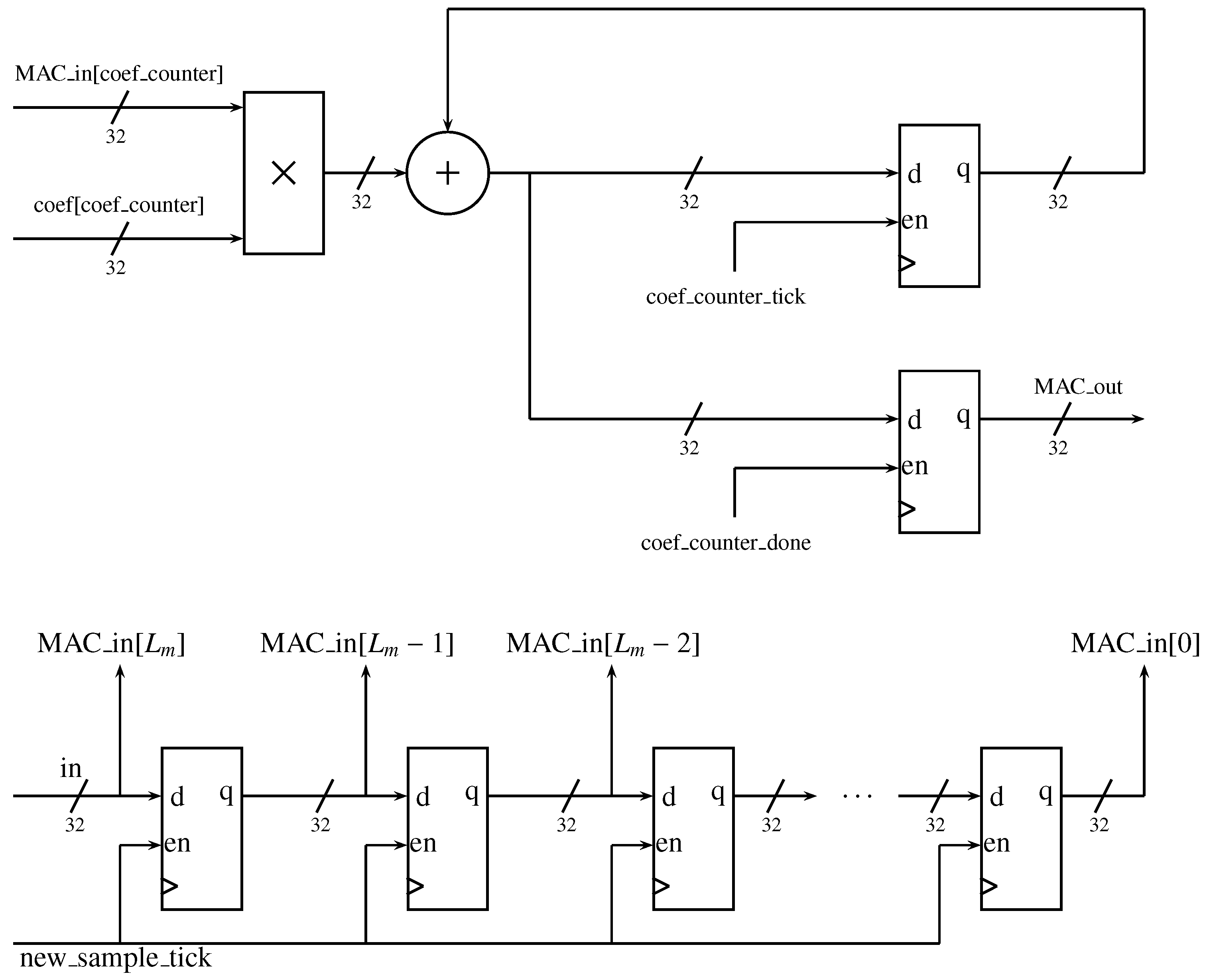
In order to reduce the amount of multipliers, we implement the filtering process using a Single Multiply Adder Structure (MAC) [18]. This process is described in Figure 13. The FIR block implementation was divided in two systems; first, a shift register was used to store the filter input in inverse order. Then, a MAC system was used to compute and sum each individual product. A counter was used to control the iteration over the products. This counter works as the index of the summation convolution in Equation (15).
Figure 13.
Implementation of the convolution between the binomial coefficients and the most recent samples from each state. The design utilizes a single Multiply–Accumulate (MAC) structure, where a mod- counter, referred to as “coef_counter”, is employed to iterate through all the coefficients.
The dynamics of the system also involve a dot product between the rows of and . These products were performed using a similar single MAC structure that iterates over the states. Dynamics of all use the hyperbolic tangent function. This function was implemented using a piecewise linear approximation defined by
where denotes the segment of the linear approximation, and the intervals were defined as the sets , where N and M are constants determining the range and step size of the approximation. In our case, and were used. To handle negative values, we exploited the odd symmetry . The proposed approximation and its approximation error are shown in Figure 14. Regarding the digital implementation of Equation (17), a routing network selects a pair of coefficients depending on the value of x; then, a multiplier and an adder are used to compute the output of the approximation.
Figure 14.
Approximation to activation function by a piecewise approximation. (a) Hyperbolic tangent function (black color continuous line) and its piecewise approximation (red color dashed line) described in Equation (17) for and . (b) Magnitude of the error in the approximation .
Implementation Results
The proposed system was successfully implemented on the XC6SLX45 FPGA. A 40 MHz clock was used. The resource utilization is summarized in Table 2. The FPGA device used 98.6% of the available slices, with a significant percentage of slice LUTs being utilized. The 25,953 slices utilized for LUTs include distributed RAM blocks, which are used to store memory elements such as system parameters, coefficients for numerical integration, and other essential data. The 15 DSP48 blocks were mainly utilized to implement the MAC operations and the piecewise linear approximation for the hyperbolic tangent function. Block RAM slices were employed to implement FIFO elements for efficient data transfer between the FPGA and the real-time processor of the sbRIO-9626 for data monitoring. The Xilinx Power Estimation Tool 14.3 for the Spartan-6 family was used to estimate the power consumption of the design, resulting in an estimated power of 261 milliwatts, from which 76 milliwatts were attributed to device static power.
Table 2.
Resource utilization summary for the implementation of the proposed system on the XC6SLX45 FPGA.
The experimental setup for the hardware implementation is shown in Figure 11. Regarding the dynamics generated, phase portraits were captured using the P-2510 oscilloscope to analyze the analog outputs of the system. The phase portraits for , , , and are described in Figure 15a–d, respectively. The results from Figure 15 confirm that the system behaves as expected from simulation in Figure 8. It is important to note that the observed discrepancies between Figure 8 and Figure 15 are minimal. These differences may be attributed to the numerical FO integration method employed. The choice of the short-memory horizon balances precision in FO integration and hardware complexity. In the presented case, was selected due to hardware constraints as higher values exceed available resources. Additionally, regarding precision in FO integration, the chosen is sufficient to demonstrate a strange attractor in each phase plane, as shown in Figure 15.
Figure 15.
Phase portraits registered in the P-2510 scope for the implemented fractional-order system, where (a) represents −, (b) −, (c) −, and (d) −.
5. Conclusions
In this study, we thoroughly investigated the dynamic behavior of a fractional-order HNN incorporating a memristive synapse. Focusing on a case study with four neurons, we assumed that a single pair of nodes are coupled through a memristive synapse characterized by a piecewise function with a sign function. This configuration introduces a wide range of complex dynamics into the system, including multistability and chaotic behavior. Our analysis revealed that the system’s equilibrium points are governed by the external bias current parameter I. By evaluating the Jacobian matrix at these equilibrium points as I varies, we confirmed that its eigenvalues satisfy the condition for chaotic behavior to persist in fractional-order systems. Furthermore, the bifurcation analysis as the fractional-order was varied reveals chaotic dynamics in defined intervals.
Additionally, the basin of attraction analysis offers an understanding of how different sets of initial conditions lead the system toward distinct attractors. This bistable behavior, highlighted by the blue and red regions in the diagram, demonstrates the sensitivity of the system to the initial conditions. The spectral entropy analysis, through its results, further contributes to the understanding of the complexity of the system. By mapping the initial condition space with respect to complexity, regions of high and low entropy were identified These high-entropy regions suggest a greater degree of unpredictability and complexity in the behavior of the system.
The final step of this research involved the successful hardware implementation of the fractional-order memristive HNN using an FPGA platform, which highlights the practical applicability of our theoretical findings. The experimental results were in strong agreement with the theoretical predictions. Future improvements may use other types of memory instead of distributed RAM to support larger values of . Additionally, employing more powerful FPGA chips from advanced families or other software design tools could further enhance the performance.
This study adds to the expanding research on fractional-order systems and memristive devices, demonstrating that their integration in neural networks generates a diverse range of dynamic behaviors, such as chaos and multistability, which can be harnessed and controlled for practical applications. These insights offer promising opportunities for advancements in computational models and signal processing technologies. The future research could focus on expanding the model to incorporate more complex synaptic connections or larger neural network architectures to investigate their impact on the dynamic behaviors observed.
Author Contributions
Conceptualization, A.A.-H. and E.Z.-S.; Methodology, A.A.-H. and E.Z.-S.; Software, E.Z.-S. and M.A.P.-G.; Validation, E.Z.-S., M.A.P.-G. and C.V.; Formal analysis, A.A.-H. and E.Z.-S.; Writing—original draft, A.A.-H., E.Z.-S. and M.A.P.-G.; Writing—review & editing, A.A.-H., E.Z.-S., M.A.P.-G. and C.V.; Supervision, C.V. All authors have read and agreed to the published version of the manuscript.
Funding
All the authors acknowledge the research grant CF-2023-I-1110 from CONAHCYT (Mexico) and the support from the “Departamento de Electrónica y Automatización” at the Facultad de Ingeniería Mecánica y Eléctrica, UANL.
Data Availability Statement
The original contributions presented in the study are included in the article, further inquiries can be directed to the corresponding author.
Conflicts of Interest
The authors declare no conflicts of interest.
References
- Ramakrishnan, B.; Wang, Z.; Natiq, H.; Pal, N.; Rajagopal, K.; Jafari, S. Dynamics of a two-neuron hopfield neural network: Memristive synapse and autapses and impact of fractional order. AEU-Int. J. Electron. Commun. 2024, 187, 155506. [Google Scholar] [CrossRef]
- Zhang, B.; Liu, L. Chaos-based image encryption: Review, application, and challenges. Mathematics 2023, 11, 2585. [Google Scholar] [CrossRef]
- Barros, L.C.d.; Lopes, M.M.; Pedro, F.S.; Esmi, E.; Santos, J.P.C.d.; Sánchez, D.E. The memory effect on fractional calculus: An application in the spread of COVID-19. Comput. Appl. Math. 2021, 40, 72. [Google Scholar] [CrossRef]
- Clemente-López, D.; Munoz-Pacheco, J.M.; Rangel-Magdaleno, J.d.J. A review of the digital implementation of continuous-time fractional-order chaotic systems using FPGAs and embedded hardware. Arch. Comput. Methods Eng. 2023, 30, 951–983. [Google Scholar] [CrossRef]
- Corinto, F.; Forti, M.; Chua, L.O. Nonlinear Circuits and Systems with Memristors; Springer: Cham, Switzerland, 2021. [Google Scholar]
- Li, J.; Abbas, H.; Ang, D.S.; Ali, A.; Ju, X. Emerging memristive artificial neuron and synapse devices for the neuromorphic electronics era. Nanoscale Horizons 2023, 8, 1456–1484. [Google Scholar] [CrossRef]
- Wang, Y.; Wang, G.; Shen, Y.; Iu, H.H.C. A memristor neural network using synaptic plasticity and its associative memory. Circuits, Syst. Signal Process. 2020, 39, 3496–3511. [Google Scholar] [CrossRef]
- Ma, T.; Mou, J.; Yan, H.; Cao, Y. A new class of Hopfield neural network with double memristive synapses and its DSP implementation. Eur. Phys. J. Plus 2022, 137, 1135. [Google Scholar] [CrossRef]
- Yu, F.; Lin, Y.; Xu, S.; Yao, W.; Gracia, Y.M.; Cai, S. Dynamic Analysis and FPGA Implementation of a New Fractional-Order Hopfield Neural Network System under Electromagnetic Radiation. Biomimetics 2023, 8, 559. [Google Scholar] [CrossRef]
- Jahanshahi, H.; Zambrano-Serrano, E.; Bekiros, S.; Wei, Z.; Volos, C.; Castillo, O.; Aly, A.A. On the dynamical investigation and synchronization of variable-order fractional neural networks: The Hopfield-like neural network model. Eur. Phys. J. Spec. Top. 2022, 231, 1757–1769. [Google Scholar] [CrossRef]
- Xu, S.; Wang, X.; Ye, X. A new fractional-order chaos system of Hopfield neural network and its application in image encryption. Chaos Solitons Fractals 2022, 157, 111889. [Google Scholar] [CrossRef]
- Lin, H.; Wang, C.; Yu, F.; Sun, J.; Du, S.; Deng, Z.; Deng, Q. A review of chaotic systems based on memristive Hopfield neural networks. Mathematics 2023, 11, 1369. [Google Scholar] [CrossRef]
- Tang, D.; Wang, C.; Lin, H.; Yu, F. Dynamics analysis and hardware implementation of multi-scroll hyperchaotic hidden attractors based on locally active memristive Hopfield neural network. Nonlinear Dyn. 2024, 112, 1511–1527. [Google Scholar] [CrossRef]
- Wan, Q.; Chen, S.; Yang, Q.; Liu, J.; Sun, K. Grid multi-scroll attractors in memristive Hopfield neural network under pulse current stimulation and multi-piecewise memristor. Nonlinear Dyn. 2023, 111, 18505–18521. [Google Scholar] [CrossRef]
- Lin, H.; Wang, C.; Hong, Q.; Sun, Y. A Multi-Stable Memristor and its Application in a Neural Network. IEEE Trans. Circuits Syst. II Express Briefs 2020, 67, 3472–3476. [Google Scholar] [CrossRef]
- Li, J.; Wang, C.; Deng, Q. Symmetric multi-double-scroll attractors in Hopfield neural network under pulse controlled memristor. Nonlinear Dyn. 2024, 112, 14463–14477. [Google Scholar] [CrossRef]
- Soriano-Sánchez, A.G.; Posadas-Castillo, C.; Platas-Garza, M.A.; Arellano-Delgado, A. Synchronization and FPGA realization of complex networks with fractional–order Liu chaotic oscillators. Appl. Math. Comput. 2018, 332, 250–262. [Google Scholar]
- Pano-Azucena, A.D.; Ovilla-Martinez, B.; Tlelo-Cuautle, E.; Muñoz-Pacheco, J.M.; de la Fraga, L.G. FPGA-based implementation of different families of fractional-order chaotic oscillators applying Grünwald–Letnikov method. Commun. Nonlinear Sci. Numer. Simul. 2019, 72, 516–527. [Google Scholar] [CrossRef]
- Sarfraz, M.; Zhou, J.; Ali, F. An 8D Hyperchaotic System of Fractional-Order Systems Using the Memory Effect of Grünwald–Letnikov Derivatives. Fractal Fract. 2024, 8, 530. [Google Scholar] [CrossRef]
- Echenausía-Monroy, J.; Gilardi-Velázquez, H.E.; Wang, N.; Jaimes-Reátegui, R.; García-López, J.; Huerta-Cuellar, G. Multistability route in a PWL multi-scroll system through fractional-order derivatives. Chaos Solitons Fractals 2022, 161, 112355. [Google Scholar] [CrossRef]
- Diethelm, K.; Ford, N.J. Analysis of fractional differential equations. J. Math. Anal. Appl. 2002, 265, 229–248. [Google Scholar] [CrossRef]
- Fu, S.; Wang, X.; Gu, H.; Cao, X.; Yao, Z. Multi-scroll Hopfield neural network under electromagnetic radiation and its brain-like coupling synchronization. Front. Phys. 2023, 11, 1252568. [Google Scholar] [CrossRef]
- Lin, H.; Wang, C.; Deng, Q.; Xu, C.; Deng, Z.; Zhou, C. Review on chaotic dynamics of memristive neuron and neural network. Nonlinear Dyn. 2021, 106, 959–973. [Google Scholar] [CrossRef]
- Yang, N.; Xu, C.; Wu, C.; Jia, R.; Liu, C. Fractional-order cubic nonlinear flux-controlled memristor: Theoretical analysis, numerical calculation and circuit simulation. Nonlinear Dyn. 2019, 97, 33–44. [Google Scholar] [CrossRef]
- Tavazoei, M.S.; Haeri, M. A necessary condition for double scroll attractor existence in fractional-order systems. Phys. Lett. A 2007, 367, 102–113. [Google Scholar] [CrossRef]
- Ahmed, E.; El-Sayed, A.M.A.; El-Saka, H.A.A. Equilibrium points, stability and numerical solutions of fractional-order predator–prey and rabies models. J. Math. Anal. Appl. 2007, 325, 542–553. [Google Scholar] [CrossRef]
- Munoz-Pacheco, J.M.; Posadas-Castillo, C.; Zambrano-Serrano, E. The Effect of a Non-Local Fractional Operator in an Asymmetrical Glucose-Insulin Regulatory System: Analysis, Synchronization and Electronic Implementation. Symmetry 2020, 12, 1395. [Google Scholar] [CrossRef]
- Diethelm, K.; Freed, A.D. The FracPECE subroutine for the numerical solution of differential equations of fractional order. Forsch. Wiss. Rechn. 1998, 1999, 57–71. [Google Scholar]
- Ma, C.; Mou, J.; Xiong, L.; Banerjee, S.; Liu, T.; Han, X. Dynamical analysis of a new chaotic system: Asymmetric multistability, offset boosting control and circuit realization. Nonlinear Dyn. 2021, 103, 2867–2880. [Google Scholar] [CrossRef]
- Bayani, A.; Rajagopal, K.; Khalaf, A.J.M.; Jafari, S.; Leutcho, G.; Kengne, J. Dynamical analysis of a new multistable chaotic system with hidden attractor: Antimonotonicity, coexisting multiple attractors, and offset boosting. Phys. Lett. A 2019, 383, 1450–1456. [Google Scholar] [CrossRef]
- Staniczenko, P.P.; Lee, C.F.; Jones, N.S. Rapidly detecting disorder in rhythmic biological signals: A spectral entropy measure to identify cardiac arrhythmias. Phys. Rev. E—Stat. Nonlinear Soft Matter Phys. 2009, 79, 011915. [Google Scholar] [CrossRef]
- Cao, H.; Chu, R.; Cui, Y. Complex dynamical characteristics of the fractional-order cellular neural network and its DSP implementation. Fractal Fract. 2023, 7, 633. [Google Scholar] [CrossRef]
- Emin, B.; Akgul, A.; Horasan, F.; Gokyildirim, A.; Calgan, H.; Volos, C. Secure Encryption of Biomedical Images Based on Arneodo Chaotic System with the Lowest Fractional-Order Value. Electronics 2024, 13, 2122. [Google Scholar] [CrossRef]
- Zambrano-Serrano, E.; Platas-Garza, M.A.; Posadas-Castillo, C.; Arellano-Delgado, A.; Cruz-Hernández, C. Exploring the Role of Indirect Coupling in Complex Networks: The Emergence of Chaos and Entropy in Fractional Discrete Nodes. Entropy 2023, 25, 866. [Google Scholar] [CrossRef] [PubMed]
- Diethelm, K.; Ford, N.J.; Freed, A.D. A predictor-corrector approach for the numerical solution of fractional differential equations. Nonlinear Dyn. 2002, 29, 3–22. [Google Scholar] [CrossRef]
Disclaimer/Publisher’s Note: The statements, opinions and data contained in all publications are solely those of the individual author(s) and contributor(s) and not of MDPI and/or the editor(s). MDPI and/or the editor(s) disclaim responsibility for any injury to people or property resulting from any ideas, methods, instructions or products referred to in the content. |
© 2024 by the authors. Licensee MDPI, Basel, Switzerland. This article is an open access article distributed under the terms and conditions of the Creative Commons Attribution (CC BY) license (https://creativecommons.org/licenses/by/4.0/).














