A Computational Method for Solving Nonlinear Fractional Integral Equations
Abstract
1. Introduction
2. Preliminaries and Basic Information
3. Applications and Special Cases
4. Existence and Uniqueness Solution
- (i)
- has a continuous function on and fulfills
- (ii)
- Characterize to represent the spectrum of the self-adjoint compact operator T and
- (iii)
- Suppose that the interval contains a bounded function .
- (iv)
- The established function fulfills
- (iv-a)
- .
- (iv-b)
- where and are constants with and
5. The Stability of Error
6. Genocchi Polynomial Method
6.1. Properties of Genocchi Polynomials
6.2. Function Approximation
7. Numerical Examples
8. Discussion of the Results
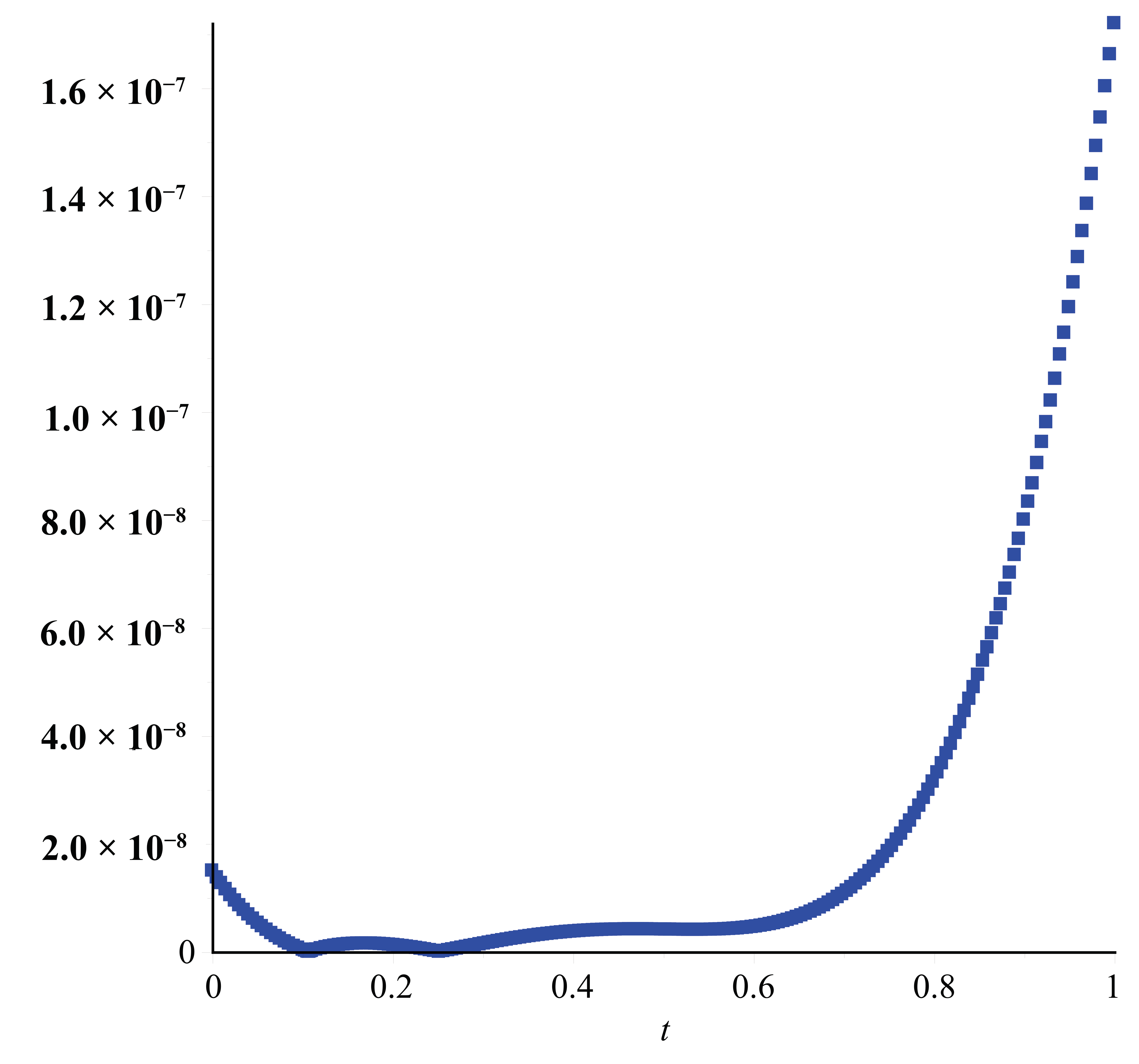
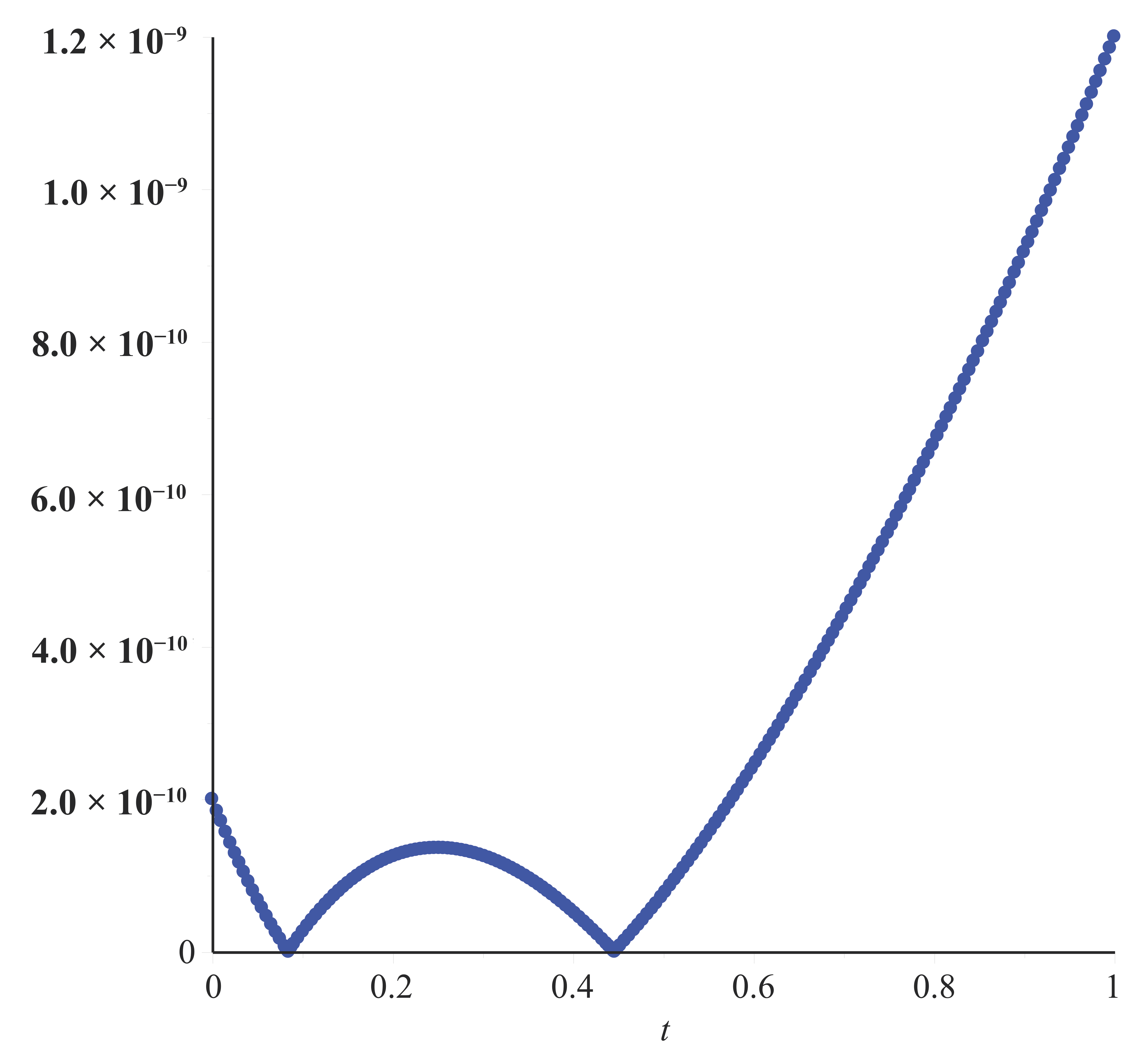
- In Example 1, the largest error value at is but at all different values of at the error values equal constant and constant at ; this is clear in Table 3.
- 2.
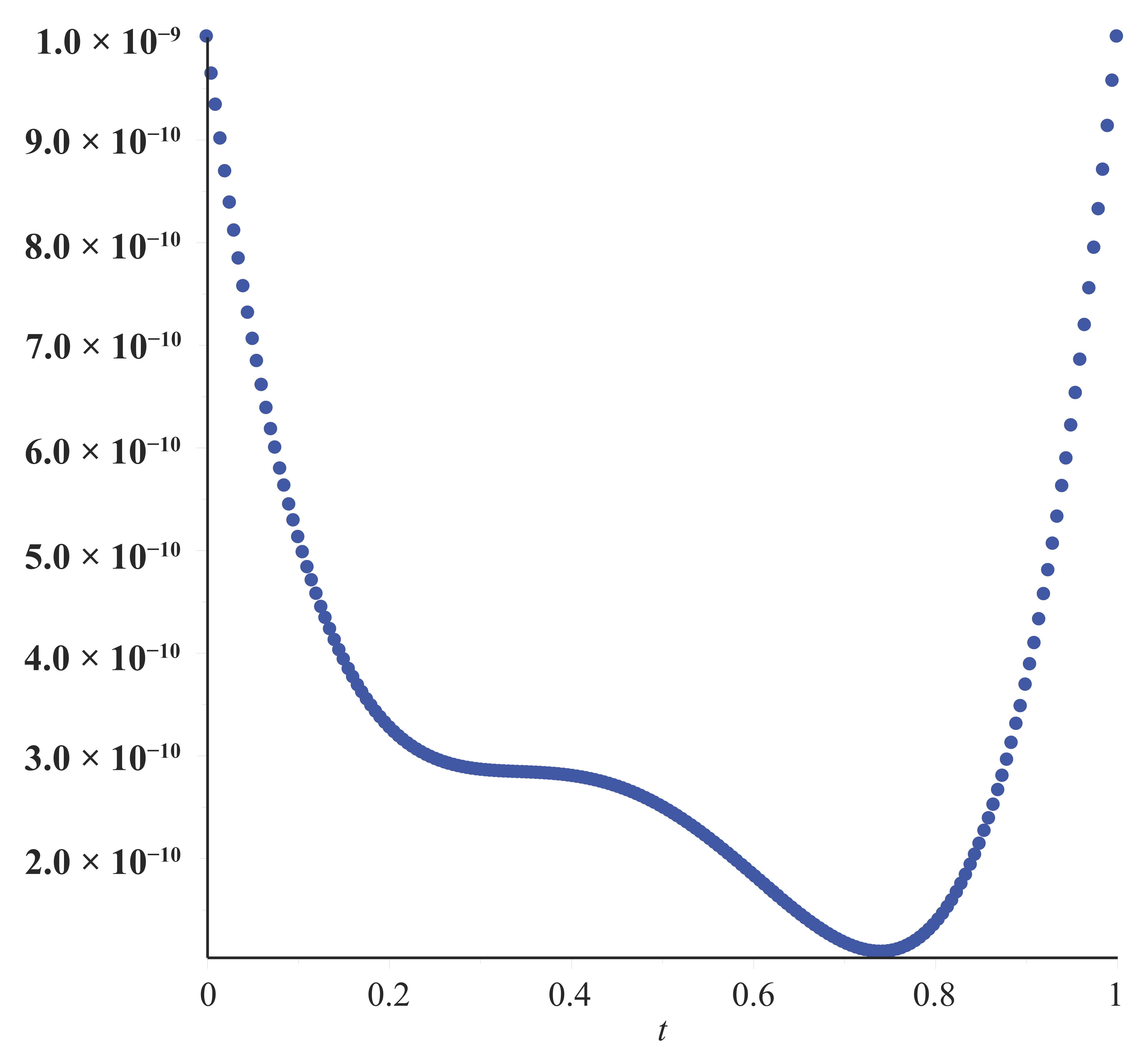
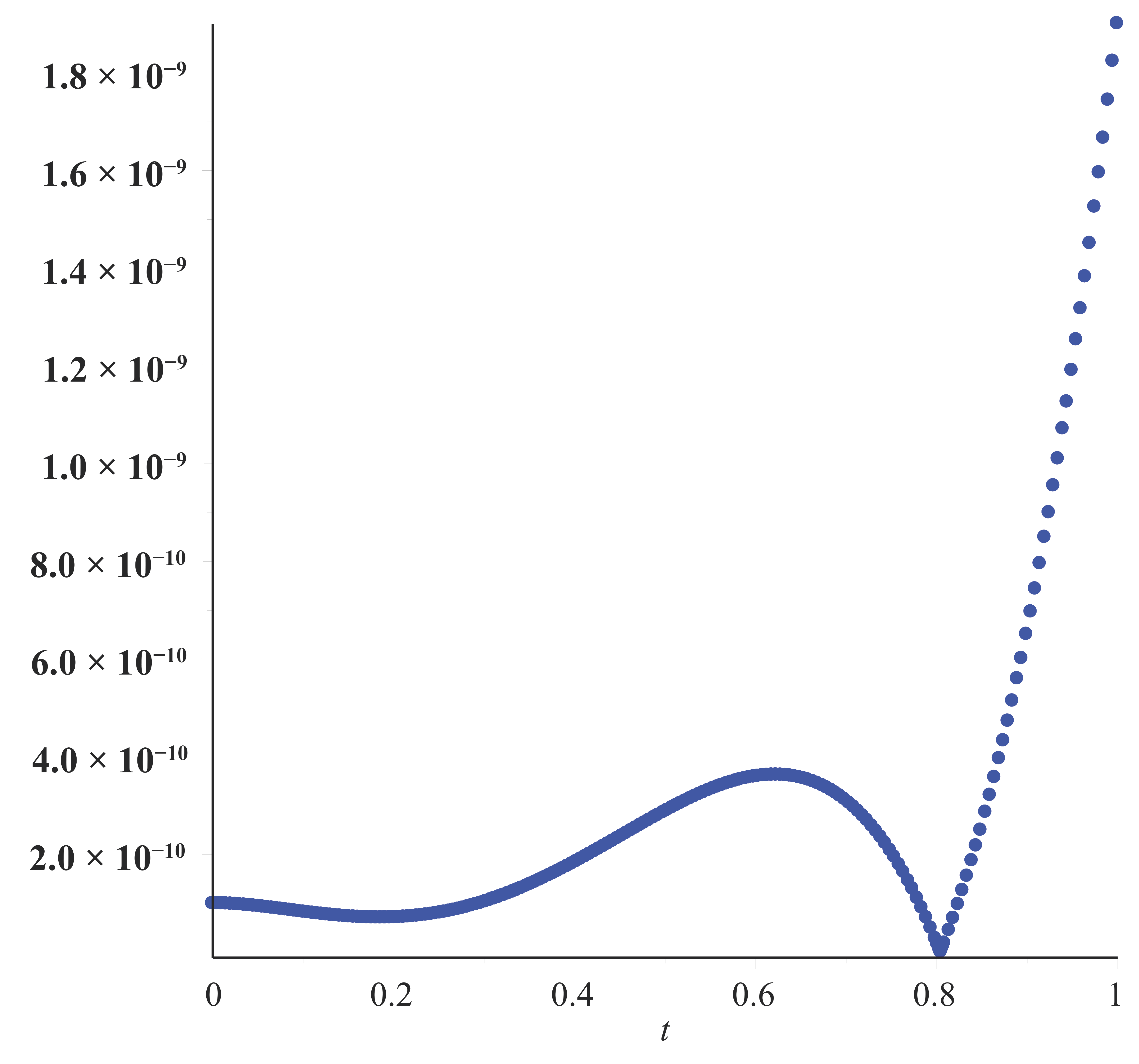
- In example 2, the lowest value for error at is
| t | E, | E, | E, | E, | E, | E, |
|---|---|---|---|---|---|---|
| t | E, | E, | E, | E, | E, | E, |
|---|---|---|---|---|---|---|
| 1 |
9. Conclusions
Future Works
Author Contributions
Funding
Institutional Review Board Statement
Informed Consent Statement
Data Availability Statement
Acknowledgments
Conflicts of Interest
References
- Hamdan, S.; Qatanani, N.; Daraghmeh, A. Numerical techniques for solving linear Volterra fractional integral equation. J. Appl. Math. 2019, 2019, 5678103. [Google Scholar] [CrossRef]
- Pu, T.; Fasondini, M. The numerical solution of fractional integral equations via orthogonal polynomials in fractional powers. Adv Comput Math. 2023, 49, 1–40. [Google Scholar] [CrossRef]
- Bekkouche, M.M.; Mansouri, I.; Azeb Ahmed, A.A. Numerical solution of fractional boundary value problem with caputo-fabrizio and its fractional integral. J. Appl. Math. Comput. 2022, 68, 4305–4316. [Google Scholar] [CrossRef] [PubMed]
- Mahdy, A.M.S.; Nagdy, A.S.; Mohamed, D.S. Solution of fractional integro-differential equations using least squares and shifted legendre methods. J. Appl. Math. Comput. Mech. 2024, 23, 59–70. [Google Scholar] [CrossRef]
- Alsulaiman, R.E.; Abdou, M.A.; Youssef, E.M.; Taha, M. Solvability of a nonlinear integro-differential equation with fractional order using the Bernoulli matrix approach. AIMS Math. 2023, 8, 7515–7534. [Google Scholar] [CrossRef]
- Alharbi, F.M.; Zidan, A.M.; Naeem, M.; Shah, R.; Nonlaopon, K. Numerical investigation of fractional-order differential equations via φ-Haar-Wavelet method. J. Funct. Spaces 2021, 2021, 3084110. [Google Scholar] [CrossRef]
- Mohamed, D.S.; Abdou, M.A.; Mahdy, A.M.S. Dynamical investigation and numerical modeling of a fractional mixed nonlinear partial integro-differential problem in time and space. J. Appl. Anal. Comput. 2024, 14, 1–21. [Google Scholar]
- Zabidi, N.A.; Majid, Z.A.; Kilicman, A.; Ibrahim, Z.B. Numerical solution of fractional differential equations with Caputo derivative by using numerical fractional predict-correct technique. Adv. Contin. Discret. Model. 2022, 2022, 1–23. [Google Scholar] [CrossRef]
- Yi, X.; Liu, C.; Cheong, H.T.; Teo, K.L.; Wang, S. A third-order numerical method for solving fractional ordinary differential equations. AIMS Math. 2024, 9, 21125–21143. [Google Scholar] [CrossRef]
- Jassim, H.K.; Hussein, M.A. A New approach for solving nonlinear fractional ordinary differential equations. Mathematics 2023, 11, 1565. [Google Scholar] [CrossRef]
- Mohamed, M.Z.; Yousif, M.; Hamza, A.E. Solving nonlinear fractional partial differential equations using the elzaki transform method and the homotopy perturbation method. In Abstract and Applied Analysis; John Wiley & Sons, Inc.: Hoboken, NJ, USA, 2022; pp. 1–9. [Google Scholar]
- Rashid, S.; Ahmad, A.G.; Jarad, F.; Alsaadi, A. Nonlinear fractional differential equations and their existence via fixed point theory concerning to Hilfer generalized proportional fractional derivative. AIMS Math. 2022, 8, 382–403. [Google Scholar] [CrossRef]
- Lydia, S.K.; Jancirani, M.M.; Anitha, A.A. Numerical solution of nonlinear fractional differential equations using kharrat-toma iterative method. Nat. Volatiles Essent. Oils 2021, 8, 9878–9890. [Google Scholar]
- Yu, C. A Study on a nonlinear fractional differential equation. Int. J. Nov. Res. Comput. Sci. Softw. Eng. 2023, 10, 28–33. [Google Scholar]
- Dehestani, H.; Ordokhani, Y.; Razzaghi, M. The novel operational matrices based on 2D-Genocchi polynomials: Solving a general class of variable-order fractional partial integro-differential equations. Comput. Appl. Math. 2020, 39, 259. [Google Scholar] [CrossRef]
- Khajehnasiri, A.; Ebadian, A. Genocchi operational matrix method and their applications for solving fractional weakly singular two-dimensional partial Volterra integral equation. UPB Sci. Bull. Ser. A 2023, 85, 155–170. [Google Scholar]
- Loh, J.R.; Phang, C.; Isah, A. Numerical solution for arbitrary domain of fractional integro-differential equation via the general shifted Genocchi polynomials. J. Funct. Spaces 2020, 2023, 5921425. [Google Scholar] [CrossRef]
- Ebrahimzadeh, A.; Hashemizadeh, E. Optimal control of nonlinear Volterra integral equations with weakly singular kernels based on Genocchi polynomials and collocation method. J. Nonlinear Math. Phys. 2023, 30, 1758–1773. [Google Scholar] [CrossRef]
- Hashemizadeh, E.; Ebadi, M.A.; Noeiaghdam, S. Matrix method by Genocchi polynomials for solving nonlinear Volterra integral equations with weakly singular kernels. Symmetry 2020, 12, 2105. [Google Scholar] [CrossRef]
- Heydari, M.H.; Zhagharian, S. Genocchi polynomials for variable order time fractional Fornberg Whitham type equations. Partial. Differ. Equ. Appl. Math. 2023, 8, 100554. [Google Scholar] [CrossRef]
- Loh, J.R.; Phang, C.; Isah, A. New operational matrix via Genocchi polynomials for solving Fredholm-Volterra fractional integro-differential equations. Adv. Math. Phys. 2017, 2017, 3821870. [Google Scholar] [CrossRef]
- Seghiri, N.; Nadir, M.; Khirani, A. Operational matrices of Genocchi polynomials for solving high-order linear Fredholm integro-differential equations. Math. Model. Eng. Probl. 2024, 11, 2473–2482. [Google Scholar] [CrossRef]
- Mustapha, D. Numerical solution of integro-differential equations of the second kind by using Galerkin’s method with Genocchi polynomial. J. Jilin Univ. (Eng. Technol. Ed.) 2024, 43, 60–70. [Google Scholar]
- Isah, A.; Phang, C. New operational matrix of derivative for solving non-linear fractional differential equations via Genocchi polynomials. J. King Saud Univ. Sci. 2019, 31, 1–7. [Google Scholar] [CrossRef]
- Granos, A.; Dugundji, J. Fixed Point Theorem; Springer: New York, NY, USA, 2003. [Google Scholar]
- Hilfar, R. Application of Fractional Calculus in Physics; World Scientific: Singapore, 2000. [Google Scholar]
- Kilbas, A.A.; Srivastava, H.M.; Trullo, J.J. Theory and Applications of Fractional Differential Equations; Elsevier Science B.V.: Amsterdam, The Netherlands, 2006; North-Holland Mathematics Studies. [Google Scholar]
- Abdou, M.A.; Salama, F.A. Fredholm-Volterra integral equation of the first kind and spectral relationships. Appl. Math. Comput. 2004, 153, 141–153. [Google Scholar] [CrossRef]
- Abdou, M.A. Fredholm-Volterra integral equation of the first kind and contact problem. Appl. Math. Comput. 2002, 125, 177–193. [Google Scholar] [CrossRef]
- Liu, H.; Wang, W. Some identities on the Bernoulli, Euler and Genocchi polynomials via power sums and alternate power sums. Discret. Math. 2009, 309, 3346–3363. [Google Scholar] [CrossRef]
- Smith, G.D. Numerical Solution of Partial Differential Equations: Finite Difference Methods, 3rd ed.; Oxford University Press: Oxford, UK, 1985. [Google Scholar]
- Morton, K.W.; Mayers, D.F. Numerical Solution of Partial Differential Equations; Cambridge University Press: Cambridge, UK, 1994. [Google Scholar]
















| t | E, | E, | E, | E, | E, | E, |
|---|---|---|---|---|---|---|
| 0 | ||||||
| 4.1250 | ||||||
| 1 |
| t | E, | E, | E, | E, | E, | E, |
|---|---|---|---|---|---|---|
| 0 | ||||||
| 1 |
| t | E, | E, | E, | E, | E, | E, |
|---|---|---|---|---|---|---|
| 1 |
| t | E, | E, | E, | E, | E, | E, |
|---|---|---|---|---|---|---|
Disclaimer/Publisher’s Note: The statements, opinions and data contained in all publications are solely those of the individual author(s) and contributor(s) and not of MDPI and/or the editor(s). MDPI and/or the editor(s) disclaim responsibility for any injury to people or property resulting from any ideas, methods, instructions or products referred to in the content. |
© 2024 by the authors. Licensee MDPI, Basel, Switzerland. This article is an open access article distributed under the terms and conditions of the Creative Commons Attribution (CC BY) license (https://creativecommons.org/licenses/by/4.0/).
Share and Cite
Matoog, R.T.; Mahdy, A.M.S.; Abdou, M.A.; Mohamed, D.S. A Computational Method for Solving Nonlinear Fractional Integral Equations. Fractal Fract. 2024, 8, 663. https://doi.org/10.3390/fractalfract8110663
Matoog RT, Mahdy AMS, Abdou MA, Mohamed DS. A Computational Method for Solving Nonlinear Fractional Integral Equations. Fractal and Fractional. 2024; 8(11):663. https://doi.org/10.3390/fractalfract8110663
Chicago/Turabian StyleMatoog, Rajaa T., Amr M. S. Mahdy, Mohamed A. Abdou, and Doaa Sh. Mohamed. 2024. "A Computational Method for Solving Nonlinear Fractional Integral Equations" Fractal and Fractional 8, no. 11: 663. https://doi.org/10.3390/fractalfract8110663
APA StyleMatoog, R. T., Mahdy, A. M. S., Abdou, M. A., & Mohamed, D. S. (2024). A Computational Method for Solving Nonlinear Fractional Integral Equations. Fractal and Fractional, 8(11), 663. https://doi.org/10.3390/fractalfract8110663

