Abstract
This study presents two methods: a novel numerical scheme that utilizes the Atangana–Baleanu–Caputo (ABC) derivative and the Laplace New Iterative Method (LNIM). Furthermore, some complex dynamic behavior of fractional-order Chen is observed. The NABC method illustrates chaotic systems. We used the LNIM method to find analytical solutions for fractional Chen systems. The method stands out for its user-friendliness and numerical stability. The proposed methods are effective and yield analytical solutions and detection of chaotic behavior. Simultaneously, this results in a more precise understanding of the system. As a result, we may apply the approach to different systems and achieve more accurate findings. Furthermore, it has been demonstrated to be effective in accurately identifying instances through the exhibition of attractor chaos. Future applications in science and engineering can utilize these two methods to find numerical simulations and solutions to a variety of models.
1. Introduction
Fractional derivatives, the part of mathematics that studies derivatives and integrals of non-integer order, also known as singular integrals [1], has already become the most growing and rapidly developed area of science and engineering, including physics and applied mathematics [2]. This ascent echoes in the set of significant works, which has boosted the development and utilization of fractional calculus in diverse aspects. Recently, it has attracted much attention due to its application in modeling systems with memory and genetic properties, which ordinary calculus cannot do. Fractional calculus has great prospects in the field of science and is used in physics, engineering, biology, finance, etc. For example, in control theory, it enhances the approximation performance of dynamic systems with long memory. In most viscoelastic materials, stress and strain are well characterized by fractional time derivatives. Biomedical use covers various applications, including disease propagation, because fractal models provide more flexible and accurate models compared to integer models. Due to its ability to provide a description of non-local phenomena, fractional calculus is of great importance in modern scientific and technological investigations [3]. Other similar works include Kumar et al.’s study of the chaotic behavior of fractional predator–prey dynamical systems [4], Toufik and Atangana’s novel numerical differentiation for fractional chaotic models [5], and Bingi et al.’s fractional ordered modeling and control of robotic manipulator systems [6]. These abovementioned works cross ecological models, numerical methods, and robotics as well as the fractional epidemiology of computer viruses [7], Oldham and Spanier on fractional calculus [8], Gorenflo and Mainardi on fractional calculus in continuum mechanics [9], and Samko, Kilbas, and Marichev on fractional integrals and derivatives [10]. Further exploration of the cryptic hidden attractors in complex dynamical systems [11] and the entropy-inspired analysis of analysis-song encryption and parameter estimation in new Chua circuits and other species of chaos [12] further develop the concept of the fractional calculus and propagate it to various and manifold domains of science and technology for invention and discovery. This demonstrates the versatility of fractional differential equations in that the concept has grown into a flexible tool that can model various physical occurrences with different advanced non-local and memory characteristics. Over the years, numerous techniques for FDE solutions have been advanced due to the emerging techniques in current computational methods. Such methods include numerical solutions, analytical methods, and mixed methods that are composed of the two.
FDEs are significant not only within the “classical” areas of physics and engineering incorporated to the improvement of the accuracy of the models of diffusion, control, and material dynamics but also in interdisciplinary sciences, including economics, biology, and management. For instance, in economics, FDEs simulate processes with long-range memory, which include stock-exchange rates or economic development. There, they assist in modeling such operational scenarios as population, gene regulation, the spread of epidemics, and much more when the future state of the system is determined by its past. Moreover, in the field of management sciences, FDEs are used when decisions are formulated with time delay, or there are some cumulative impacts. Due to the higher flexibility and solidity of FDEs, they are the essential tool to analyze and describe the existing and newly emerging essential characteristics of numerous scientific, technological, and social systems. Their growing applicability indicates the increased inflexibility of problem-solving in today’s world, where interdisciplinary solutions are needed.
The investigation of chaotic system modeling has emerged as a prominent trend, widely utilized across both natural and technological disciplines [11,12,13]. The integration of chaotic systems into electrical circuits results in a complex modeling process that accurately reflects real-world conditions, making prediction a particularly tough endeavor. It employs phase pictures and sophisticated algorithms to investigate the behaviors of chaotic systems, controlling the impact of model parameters, identifying the Lyapunov exponent, and monitoring chaotic and hyperchaotic behavior based on beginning circumstances [14,15,16]. The Laplace New Iterative Method (LNIM) [17] is an analytic approach used to solve many mathematical problems, especially differential equations. This method improves the standard Laplace transform methodology by including new iterative processes [18,19,20,21], providing for increased convergence and accuracy in discovering solutions. Many researchers have used this idea, which combines integrative transformations with one of the analytical methods [22,23,24]. The advantage of LNIM is that it does not need a difficult calculation of the Adomian polynomial or require any perturbation parameters.
By analyzing the impacts of fractional-order chaotic systems, this study field has acknowledged that fractional differential systems under the Atangana–Baleanu–Caputo (ABC) derivative provide answers to issues that result from non-integer derivatives [25,26]. This research area is focused on analyzing the effects of fractional-order chaotic systems. As a result of this issue, it is distinguished from other formulations that concentrate on characteristics other than Liouville–Caputo derivatives, bifurcations, and Lyapunov analysis [27,28,29,30,31,32]. Using the same derivatives, other works [33,34] continue to go further into a variety of fractional-order chaotic and hyperchaotic systems for further exploration. Furthermore, the investigation of amplitude control for dynamically symmetric systems broadens the extent of this significance [35] within the area of study. The focus of this research is on the new avenues of fractional calculus applications, which may disclose the hidden aspects of chaotic systems and offer new opportunities for the development of fractional calculus and its application in a variety of scientific domains. Performing more research on the undiscovered alternate formulations of derivatives and determining how they relate to chaotic dynamics might potentially result in major advancements in the future.
We discuss the fractional Chen system [36,37]:
where , with conditions , , and , where , and is the ABC operator. The parameters are given as , , and .
The fractional Chen system is a system of differential equations that has remarkable benefits in the representation of complicated dynamic procedures that cannot be described with the use of ordinary differential equations. This system is especially useful for investigating various natural processes, for instance, disease dissemination, population growth, and climate change, and for predicting and preventing their effects. In addition, it assists in constructing complicated control systems by providing analysis of the complex dynamic behaviors of the systems and is therefore valuable for researchers and engineers who want to optimize the performance of different applications.
The contribution of this work is to introduce novel methodologies for addressing the fractional Chen system using a numerical approach utilizing the ABC operator (NABC) method and the Laplace New Iterative Method (LNIM). We have confirmed the NABC and the feasibility of the LNIM as efficient tools for numerical modeling and solving the fractional Chen system. The results demonstrate the possibility of improving system model analysis and attractor chaos detection in science and engineering. These two methods can give numerical simulations and model solutions for future study and engineering.
2. Mathematical Preliminaries
Definition 1.
The Atangana–Baleanu fractional integral of the function , with , is as follows [38]:
Definition 2.
The Atangana–Baleanu–Caputo (ABC) derivative of a function , with is defined as [38]:
where is a space of square-integrable functions and is itself defined as:
Definition 3.
Mittag–Leffler Function [38]
Definition 4.
The AB Operator in RLI [38]
where B(α) satisfies the condition B(1) = B(0) = 1, 0 < α < 1.
Definition 5.
The Laplace transform of the Atangana–Baleanu–Caputo derivative is given by [38]
Definition 6.
Lagrange’s Polynomial Interpolation [39]
3. Numerical Scheme Using ABC Operator
The purpose of this section is to study chaotic systems (1) in the sense of the ABC fractional derivative, which may be expressed as follows:
with initial condition .
It is possible to obtain a fractional integral equation from the equation that was presented earlier:
where , reformulated as
The following can be approximated using two-step Lagrange polynomial interpolation:
For simplicity:
By combining Equations (11) and (12) and substituting into (10):
3.1. Dynamics Behaviors
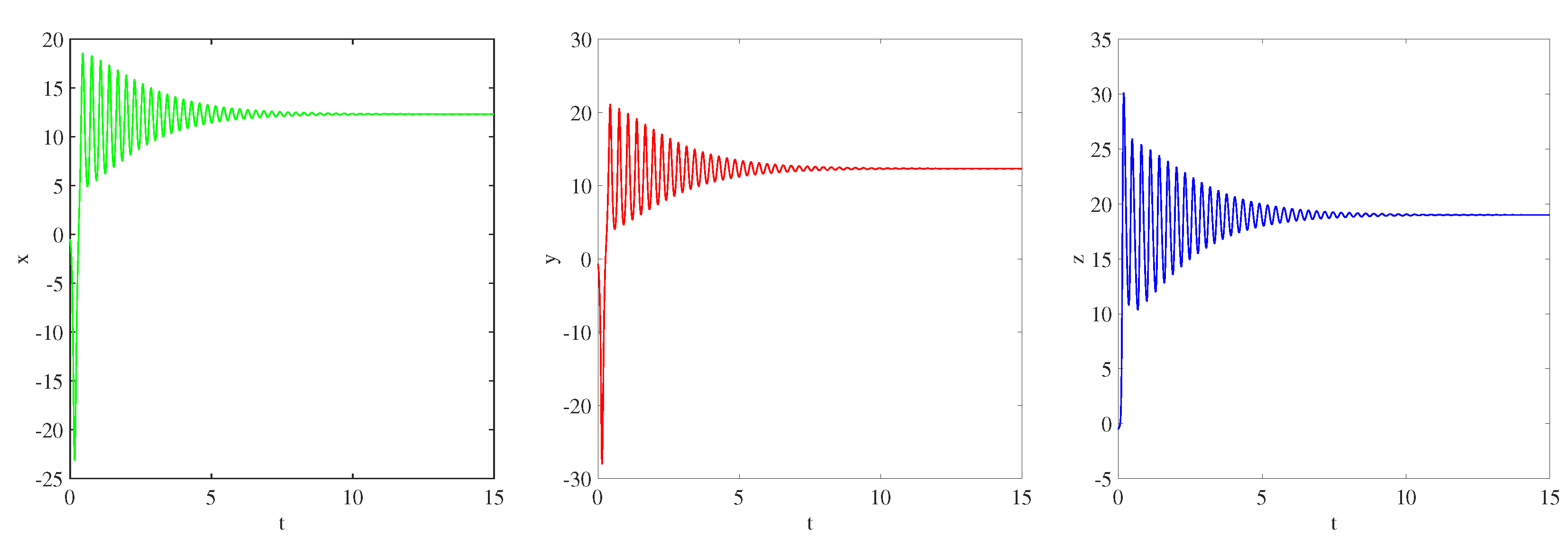
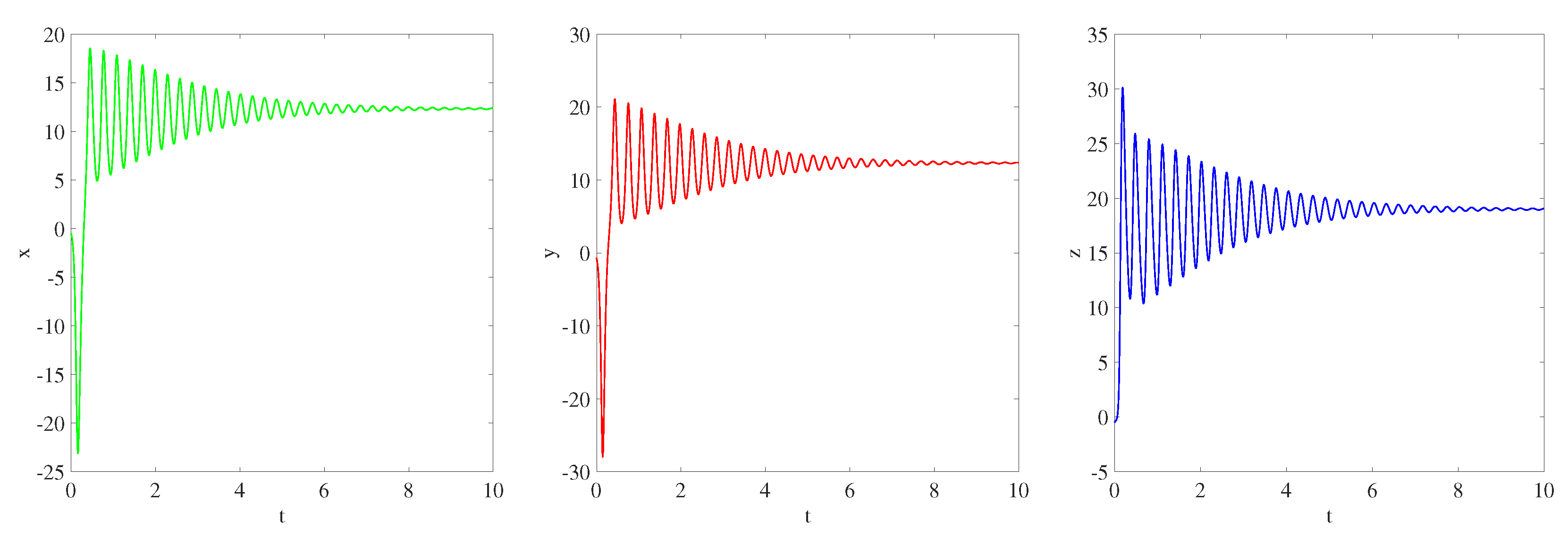
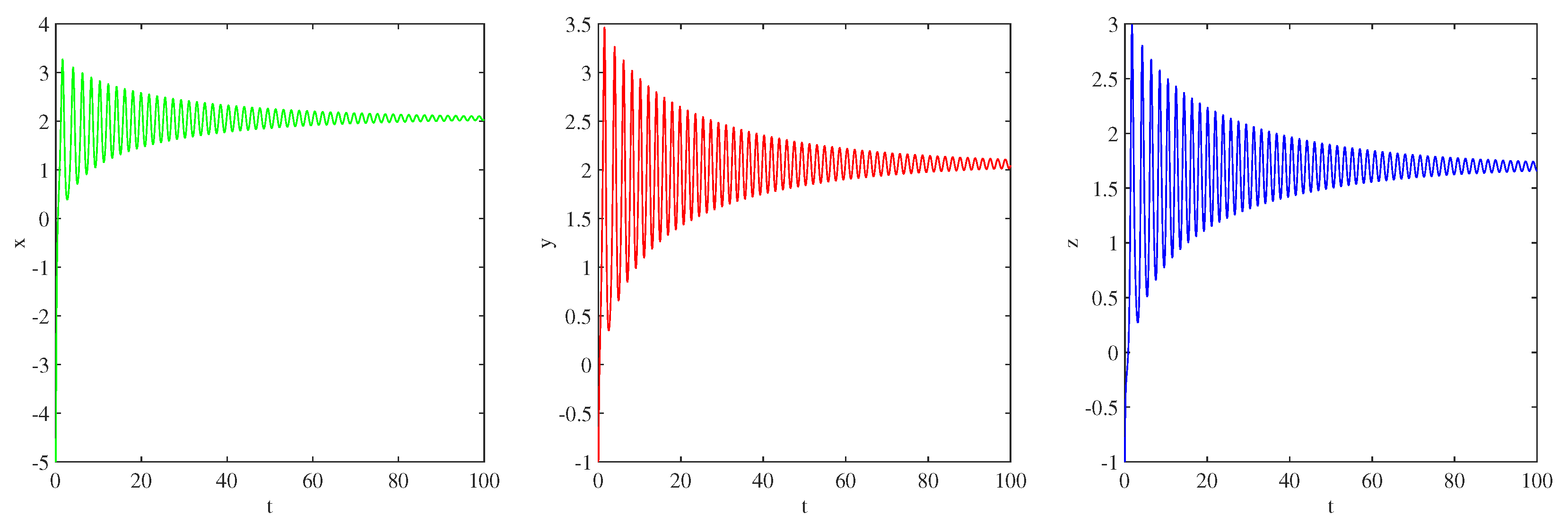
In this section, more specific numerical examples of the new chaotic behaviors are presented. Below, the system is started with , , for . There, parameters are defined as , . The figures highlight different plots of the numbers correlated with simulation and time series of the given impulsive system with different parameters and fractional derivatives. Simulation of the system behaviors is depicted in Figure 1, Figure 2, Figure 3, Figure 4, Figure 5, Figure 6, Figure 7, Figure 8, Figure 9, Figure 10, Figure 11, Figure 12, Figure 13, Figure 14, Figure 15, Figure 16, Figure 17, Figure 18, Figure 19, Figure 20, Figure 21 and Figure 22, which represent the system parameters as and fractional order . Figure 1, Figure 3, Figure 5, Figure 7, Figure 9, Figure 11, Figure 13, Figure 15, Figure 17 and Figure 19 represent the numerical simulations representing the system in terms of the chaotic attractors. All the system responses at different time instants are depicted through time series plots in Figure 2, Figure 4, Figure 6, Figure 8, Figure 10, Figure 12, Figure 14, Figure 16, Figure 18 and Figure 20. The simulations show that the system exhibits a wealth of dynamic behaviors and chaos, with a specific focus on the effect of various parameters and the order of fractional derivatives. Figure 21 and Figure 22 show fractional-order Lorenz systems focusing on the fact that such systems present numerous types of chaotic attractors. The presented simulation results coincide with other methods and, furthermore, indicate many new chaotic attractors for the integer order system.
Figure 1.
Numerical simulation for [1] with , .
Figure 2.
Time series plots of [1] with , .
Figure 3.
Numerical simulation for [1] with , .
Figure 4.
Time series plots of [1] with , .
Figure 5.
Numerical simulation for [1] with , .
Figure 6.
Time series plots of [1] with , , .
Figure 7.
Numerical simulation for [1] with , .
Figure 8.
Time series plots of [1] with , .
Figure 9.
Numerical simulation for [1] with , .
Figure 10.
Time series plots of [1] with ,.
Figure 11.
Numerical simulation for [1] with , .
Figure 12.
Time series plots of [1] with , .
Figure 13.
Numerical simulation for [1] with , .
Figure 14.
Time series plots of [1] with , .
Figure 15.
Numerical simulation for [1] with , .
Figure 16.
Time series plots of [1] with , .
Figure 17.
Numerical simulation for [1] with , .
Figure 18.
Time series plots of [1] with ,.
Figure 19.
Numerical simulation for [1] with ,.
Figure 20.
Time series plots of [1] with , .
Figure 21.
Numerical simulation for [1] with , .
Figure 22.
Numerical simulation for [1] with ,.
3.2. Numerical Solutions
Using the ABC technique, the section offers a thorough examination of the variables x, y, and z at various time periods t, arranged in two tables. Each of these tables’ tabulated data comprise a numerical dataset that might represent several situations and numerical solutions for the system in question. These solutions provide the information needed to classify and analyze trends, fluctuations, and stability. They are also useful in showing the rate of change and increase of each variable over time. This is because it shows the data in an organized way, which makes it easier to comprehend how well the model performs and how changes in circumstances and assumptions affect it. These data are crucial for evaluating the system’s response and determining its behavior in response to variations in certain parameters.
Table 1 and Table 2 show the approximate solutions of the Chen system derived using the Atangana–Baleanu–Caputo (ABC) derivative, specifically with initial conditions . These solutions illustrate the effect of altering on the behavior of the system, exhibiting how changes in the fractional order affect the system dynamics.
Table 1.
Solutions of system (1) where , and .
Table 2.
Solutions of system (1) where , and .
4. Laplace New Iterative Method (LNIM)
In this section, we present the LNIM methodology for solving fractional systems. Consider the following fractional differential system with generalized fractional derivatives.
Subject to the initial conditions
where is the ABC fractional derivative of the functions , and j denotes the number of equations in the system. and are linear and nonlinear terms. Applying Laplace to Equation (25), we have
Taking , we obtain
The new iterative method takes the solution of system (27) in the form
Linear and nonlinear terms can be written as
Then, Equation (26) can be expressed as
Moreover, the formula for recurrence can be defined as:
First, we obtain the approximate solution of the Chen system (1) using LNIM. We start with the initial conditions = −5, = −1, and = −1 as the first approximate solutions. Then, we derive the recurrence formula to obtain the components of the approximate solutions. Finally, we substitute these components into Equation (21) to obtain the approximate solutions x, y and, z. In the next section, we present the numerical results using the fifth-term solutions of the Chen system obtained through LNIM.
Numerical Analysis
The section provides a comprehensive analysis of the variables x, y, and z at different time points t categorized through three tables. Tabulated data in each of these tables serves as a numerical dataset that may signify different scenarios, and numerical solutions of the system under consideration. These solutions are helpful in depicting the rate of change and growth of every variable over time and give the necessary data to categorize and analyze trends, fluctuations, and stability. This is due to the fact that it presents the data in a structured manner, hence facilitating the understanding of model performance as well as the effect of changes in conditions and assumptions. The values are presented in the tables with high accuracy, and the changes in each of the variables at exactly defined intervals of time are characterized. Such information is important for the assessment of the system’s reaction and the identification of its behavior based on changes in certain parameters.
Table 3, Table 4 and Table 5 show the approximate solutions of the Chen system (1), derived using the Laplace New Iterative Method (LNIM) for various values of the Atangana fractional order, specifically , , and , respectively. With parameters and initial conditions . These solutions illustrate the effect of altering on the behavior of the system, exhibiting how changes in the fractional order affect the system dynamics.
Table 3.
Values of t, x, y, and z with for different time steps.
Table 4.
Values of t, x, y, and z with for different time steps.
Table 5.
Values of t, x, y, and z with for different time steps.
5. Numerical Method Accuracy
In this section, we compare the accuracy of various numerical schemes to solve the system for . In Table 6 and Table 7, we compare the ABC method for different step sizes (, , and ), the RK4 method for and the LNIM method for a 10-term iterative approach, providing insight into the convergence and accuracy of the methods.
Table 6.
A determination of the accuracy of the ABC method for .
Table 7.
Error Comparison of the LNIM, RK4, and ABC methods with LNIM accuracy for = 1.
Table 6 compares the accuracy of the ABC method for = 1 on three different time-step sizes. It shows the difference in error quantity produced between solutions from two successive step sizes. All errors of each variable x, y, and z decrease as the step size decreases.
Table 7 compares the errors between the LNIM, RK4, and ABC methods. The errors of LNIM and RK4 are smaller than those between LNIM and ABC, indicating that LNIM provides more accurate solutions. For instance, at , the error between LNIM and RK4 is much smaller than that between LNIM and ABC, especially for the x-component.
6. Conclusions
This work provides new techniques for solving the fractional Chen system using a numerical scheme under the ABC (ABC) operator method and the Laplace New Iterative Method (LNIM). In this work, we have confirmed the ABC and the feasibility of the LNIM as efficient tools for numerical modeling and solving the fractional Chen system. Applying these techniques, it is indeed possible to describe the nature of the system and its operation based on dynamics. Most important, the techniques are simple to implement. The results show the feasibility of an improved analysis of system models and identification of attractor chaos in further scientific and engineering practices. Therefore, the proposed methods can be used for other systems for more exact results. These two methodologies can provide the numerical simulations and the solutions of the model for future research and engineering uses.
Author Contributions
Methodology, Investigation, M.B.; Funding acquisition, Software, D.K.A. and D.M.A.; Resources, Methodology, Investigation M.A.A.; Writing—original draft, Methodology, Investigation, M.E.; writing—review and editing, D.K.A. and D.M.A. All authors have read and agreed to the published version of the manuscript.
Funding
This research was funded by Deanship of Postgraduate Studies and Scientific Research at Majmaah University.
Data Availability Statement
Data is contained within the article.
Acknowledgments
The author extends the appreciation to the Deanship of Postgraduate Studies and Scientific Research at Majmaah University for funding this research work.
Conflicts of Interest
The authors declare that there are no conflicts of interest regarding the publication of this article.
References
- Yang, X. General Fractional Derivatives: Theory, Methods and Applications; Chapman: New York, NY, USA, 2019. [Google Scholar]
- Bhargava, A.; Suthar, D.; Jain, D. A New Solution approach to Proportion Delayed and Heat Like Fractional Partial Differential Equations. Partial. Differ. Equ. Appl. Math. 2024, 12, 100948. [Google Scholar] [CrossRef]
- Matlob, M.; Jamali, Y. The concepts and applications of fractional order differential calculus in modeling of viscoelastic systems: A primer. In Critical Reviews™ in Biomedical Engineering; Begell: Danbury, CT, USA, 2019; Volume 47. [Google Scholar]
- Kumar, S.; Kumar, R.; Cattani, C.; Samet, B. Chaotic behaviour of fractional predator-prey dynamical system. Chaos Solitons Fractals 2020, 135, 109811. [Google Scholar] [CrossRef]
- Toufik, M.; Atangana, A. New numerical approximation of fractional derivative with non-local and non-singular kernel: Application to chaotic models. Eur. Phys. J. Plus 2017, 132, 444. [Google Scholar] [CrossRef]
- Bingi, K.; Rajanarayan Prusty, B.; Pal Singh, A. A Review on Fractional-Order Modelling and Control of Robotic Manipulators. Fractal Fract. 2023, 7, 77. [Google Scholar] [CrossRef]
- Singh, J.; Kumar, D.; Hammouch, Z.; Atangana, A. A fractional epidemiological model for computer viruses pertaining to a new fractional derivative. Appl. Math. Comput. 2018, 316, 504–515. [Google Scholar] [CrossRef]
- Oldham, K.B.; Spanier, J. The Fractional Calculus; Academic Press: New York, NY, USA, 1974. [Google Scholar]
- Gorenflo, R.; Mainardi, F. Fractional Calculus. In Fractals and Fractional Calculus in Continuum Mechanics; Carpinteri, A., Mainardi, F., Eds.; International Centre for Mechanical Sciences; Springer: Vienna, Austria, 1997; Volume 378. [Google Scholar]
- Rafeiro, H.; Samko, S. Fractional integrals and derivatives: Mapping properties. Fract. Calc. Appl. Anal. 2016, 19, 580–607. [Google Scholar] [CrossRef]
- Dudkowski, D.; Jafari, S.; Kapitaniak, T.; Kuznetsov, N.V.; Leonov, G.A.; Prasad, A. Hidden attractors in dynamical systems. Phys. Rep. 2016, 637, 1–50. [Google Scholar] [CrossRef]
- Xu, G.; Shekofteh, Y.; Akgül, A.; Li, C.; Panahi, S. A New Chaotic System with a Self-Excited Attractor: Entropy Measurement, Signal Encryption, and Parameter Estimation. Entropy 2018, 20, 86. [Google Scholar] [CrossRef]
- Lei, T.; Mao, B.; Zhou, X.; Fu, H. Dynamics Analysis and Synchronous Control of Fractional-Order Entanglement Symmetrical Chaotic Systems. Symmetry 2021, 13, 1996. [Google Scholar] [CrossRef]
- Rahman, Z.-A.S.A.; Jasim, B.H.; Al-Yasir, Y.I.A.; Abd-Alhameed, R.A. High-Security Image Encryption Based on a Novel Simple Fractional-Order Memristive Chaotic System with a Single Unstable Equilibrium Point. Electronics 2021, 10, 3130. [Google Scholar] [CrossRef]
- Ahmed, E.; Elgazzar, A.S. On fractional order differential equations model for nonlocal epidemics. Physica A 2007, 379, 607–614. [Google Scholar] [CrossRef] [PubMed]
- Matouk, A.E.; Abdelhameed, T.N.; Almutairi, D.K.; Abdelkawy, M.A.; Herzallah, M.A.E. Existence of Self-Excited and Hidden Attractors in the Modified Autonomous Van Der Pol-Duffing Systems. Mathematics 2023, 11, 591. [Google Scholar] [CrossRef]
- Alzahrani, A.B.M.; Abdoon, M.A.; Elbadri, M.; Berir, M.; Elgezouli, D.E. A Comparative Numerical Study of the Symmetry Chaotic Jerk System with a Hyperbolic Sine Function via Two Different Methods. Symmetry 2023, 15, 1991. [Google Scholar] [CrossRef]
- Khan, M.J.; Nawaz, R.; Farid, S.; Iqbal, J. New Iterative Method for the Solution of Fractional Damped 212 Burger and Fractional Sharma-Tasso-Olver Equations. Complexity 2018, 2018, 3249720. [Google Scholar] [CrossRef]
- Alderremy, A.A.; Elzaki, T.M.; Chamekh, M. New transform iterative method for solving some Klein-Gordon equations. Results Phys. 2018, 10, 655–659. [Google Scholar] [CrossRef]
- Daftardar-Gejji, V.; Jafari, H. An iterative method for solving nonlinear functional equations. J. Math. Anal. Appl. 2006, 316, 753–763. [Google Scholar] [CrossRef]
- ELbadri, M. A New Homotopy Perturbation Method for Solving Laplace Equation. Adv. Theor. Appl. Math. 2013, 8, 237–242. [Google Scholar]
- Elbadri, M. Comparison between the Homotopy Perturbation Method and Homotopy Perturbation Transform Method. Appl. Math. 2018, 9, 130–137. [Google Scholar] [CrossRef]
- Ahmed, S.A.; Elbadri, M.; Hassan, A.A.; Hdidi, W. Numerical Solutions of Time-Fractional Whitham–Broer–Kaup Equations via Sumudu Decomposition Method. J. Math. 2023, 2023, 4664866. [Google Scholar] [CrossRef]
- Elbadri, M. Initial Value Problems with Generalized Fractional Derivatives and Their Solutions via Generalized Laplace Decomposition Method. Adv. Math. Phys. 2022, 2022, 3586802. [Google Scholar] [CrossRef]
- Petráš, I. A note on the fractional-order Chua’s system. Chaos Solitons Fractals 2008, 38, 140–147. [Google Scholar] [CrossRef]
- Danca, M.-F.; Kuznetsov, N.V. Matlab Code for Lyapunov Exponents of Fractional-Order Systems. Int. J. Bifurc. Chaos Appl. Sci. Eng. 2018, 28, 1850067. [Google Scholar] [CrossRef]
- Rajagopal, K.; Vaidyanathan, S.; Karthikeyan, A.; Duraisamy, P. Dynamic analysis and chaos suppression in a fractional order brushless DC motor. Electr. Eng. 2016, 99, 721–733. [Google Scholar] [CrossRef]
- Rajagopal, K.; Karthikeyan, A.; Duraisamy, P. Hyperchaotic Chameleon: Fractional Order FPGA Implementation. Complexity 2017, 2017, 8979408. [Google Scholar] [CrossRef]
- Diouf, M.D.; Sene, N. Analysis of the Financial Chaotic Model with the Fractional Derivative Operator. Complexity 2020, 2020, 9845031. [Google Scholar] [CrossRef]
- Chen, W.-C. Nonlinear dynamics and chaos in a fractional-order financial system. Chaos Solitons Fractals 2008, 36, 1305–1314. [Google Scholar] [CrossRef]
- Rajagopal, K.; Akgul, A.; Jafari, S.; Karthikeyan, A.; Cavusoglu, U.; Kacar, S. An exponential jerk system, its fractional-order form with dynamical analysis and engineering application. Soft Comput. 2019, 24, 7469–7479. [Google Scholar] [CrossRef]
- Sene, N. Analysis of a fractional-order chaotic system in the context of the Caputo fractional derivative via bifurcation and Lyapunov exponents. J. King Saud Univ. Sci. 2021, 33, 101275. [Google Scholar] [CrossRef]
- Owolabi, K.M.; Gómez-Aguilar, J.F.; Fernández-Anaya, G.; Lavín-Delgado, J.E.; Hernández-Castillo, E. Modelling of Chaotic Processes with Caputo Fractional Order Derivative. Entropy 2020, 22, 1027. [Google Scholar] [CrossRef]
- Sene, N. Mathematical views of the fractional Chua’s electrical circuit described by the Caputo-Liouville derivative. Rev. Mex. FíSica 2021, 67, 91–99. [Google Scholar] [CrossRef]
- Katugampola, U.N. New approach to a generalized fractional integral. Appl. Math. Comput. 2011, 218, 860–865. [Google Scholar] [CrossRef]
- Odibat, Z.; Baleanu, D. Numerical simulation of initial value problems with generalized Caputo-type fractional derivatives. Appl. Numer. Math. 2020, 156, 94–105. [Google Scholar] [CrossRef]
- Chen, G.; Ueta, T. Yet another chaotic attractor. Int. J. Bifurc. Chaos 1999, 9, 1465–1466. [Google Scholar] [CrossRef]
- Atangana, A.; Baleanu, D. New Fractional Derivatives with Nonlocal and Non-Singular Kernel: Theory and Application to Heat Transfer Model. Therm. Sci. 2016, 20, 763–769. [Google Scholar] [CrossRef]
- Berrut, J.-P.; Trefethen, L.N. Barycentric Lagrange interpolation. SIAM Rev. 2004, 46, 501–517. [Google Scholar] [CrossRef]
Disclaimer/Publisher’s Note: The statements, opinions and data contained in all publications are solely those of the individual author(s) and contributor(s) and not of MDPI and/or the editor(s). MDPI and/or the editor(s) disclaim responsibility for any injury to people or property resulting from any ideas, methods, instructions or products referred to in the content. |
© 2024 by the authors. Licensee MDPI, Basel, Switzerland. This article is an open access article distributed under the terms and conditions of the Creative Commons Attribution (CC BY) license (https://creativecommons.org/licenses/by/4.0/).





















