Abstract
This study investigates the asymptotic synchronization in fractional memristive neural networks of the Riemann–Liouville type, considering mixed time delays and jump mismatches. Addressing the challenges associated with discrepancies in the circuit switching speed and the accuracy of the memristor, this paper introduces an enhanced model that effectively navigates these complexities. We propose two novel event-based hybrid impulsive controllers, each characterized by unique triggering conditions. Utilizing advanced techniques in inequality and hybrid impulsive control, we establish the conditions necessary for achieving synchronization through innovative Lyapunov functions. Importantly, the developed controllers are theoretically optimized to minimize control costs, an essential consideration for their practical deployment. Finally, the effectiveness of our proposed approach is demonstrated through two illustrative simulation examples.
1. Introduction
Compared to continuous control techniques such as feedback [1] and adaptive control [2], impulsive control technology represents an efficient discrete control method, only modifying the system state instantaneously under specific conditions [3]. Consequently, impulsive control can save communication bandwidth and energy consumption. It has found extensive applications in time-varying delay systems [4], chaotic systems [5], and neural networks [6]. On the other hand, the event-triggered mechanism, as a control strategy that updates control information based on the system state, can effectively conserve communication resources, reduce energy consumption, and boasts high robustness and adaptability. It has been applied in fields such as neural networks [7], singular systems [8], affine systems [9], PDE systems [10], and multiagent networks [11]. However, isolated impulsive control can lead to frequent energy expenditures [12], and event-triggered control might result in communication congestion when implemented in multi-node neural networks [11]. Hence, many researchers have integrated the advantages of these two control strategies, proposing event-based impulsive control strategies and achieving significant results in the domain of neural networks [13,14,15,16,17].
The memristor, first proposed by Chua in 1971 [18] and physically realized by HP Laboratories in 2008 [19], is acknowledged as the fourth fundamental circuit element. Its compact size, low energy consumption and intrinsic memory function, and ability to emulate brain synapses accurately, make it an ideal basis for constructing artificial neural networks that closely mimic biological brain functions [20]. In leveraging these strengths, a category of neural networks based on memristors, referred to as MNNs, has emerged [21]. Fractional-order differential operators, in comparison to integer-order ones, offer a more precise depiction of physical processes due to their non-local and memory properties, enhancing the adaptability of system processes [22]. The integration of traditional MNNs with fractional-order operators, resulting in fractional memristive neural networks (FMNNs) [23], has seen widespread application in image encryption [24], audio encryption [25], and secure communication [26]. Moreover, due to active device and amplifier switching speed limitations, neuron interactions often introduce time-varying delays, including discrete delays [27], distributed delays [28], and leakage delays [29]. To our knowledge, studies on fractional memristive neural networks that simultaneously consider these three types of time-varying delays have just commenced, limiting their practical engineering applications—a gap that this study aimed to bridge.
Synchronization in FMNNs, a key aspect of neural network dynamics, has attracted extensive academic interest [30,31]. Song and colleagues [32] crafted an adaptive continuous controller to robustly synchronize FMNNs, utilizing the continuous frequency distributed equivalent model as an analytical tool. Incorporating the reaction–diffusion phenomenon into FMNNs, Wu and associates [28] introduced both the pinning continuous feedback controller and the pinning continuous adaptive controller to ensure the asymptotic synchronization of FMNNs. Drawing upon the continuous hybrid adaptive controller, Kao et al. [29] delved into the Mittag–Leffler synchronization of FMNNs, specifically considering leakage delay. In the real-world context, driven–response FMNNs invariably suffer from imperfectly matched connection weights, termed jump mismatches [27,33,34]. Addressing this, Ding et al. [27] and Zhang et al. [34] explored lag projective synchronization, employing sliding-mode control and linear feedback control, respectively. Further, Zhang et al. [33] devised a feedback controller to elucidate the quasi-synchronization conundrum. Despite their successes, these methods demand substantial communication resources, necessitating continuous control data transmission, which limits their practical applicability for FMNNs synchronization. This underscores the need for an event-based impulsive control approach, aiming for efficient control with minimized costs.
In this investigation, we present a novel event-based hybrid impulsive controller, specifically tailored to synchronize Riemann–Liouville-type FMNNs faced with mixed delays and jump mismatches. Our key advancements can be distilled into the following highlights:
- With comprehensive consideration of discrete, distributed, and leakage delays, combined with jump mismatches, we augment the relevance of FMNNs to practical systems in industry.
- With the aim of achieving control objectives for a controlled network at a lower control cost, we unveil two innovative event-based hybrid impulsive controllers, incorporating both static and dynamic event-triggering mechanisms.
- Leveraging novel Lyapunov functions, we establish a duo of sufficient criteria, theoretically ensuring asymptotic synchronization in the aforestated FMNNs.
This research navigates the complexities of integrating mixed time delays and jump mismatches, enhancing model practicality and significantly challenging controller design. Furthermore, the inherent discontinuity of the memristor and the versatility of fractional-order operators make devising suitable trigger functions for our event-based hybrid impulsive controller particularly challenging, which is a crucial step to maintaining control effectiveness and avoiding Zeno behavior.
The structure of this paper unfolds as follows. In Section 2, we provide a detailed mathematical model of the aforementioned FMNNs. Section 3 lays out the foundational concepts and preliminaries essential for validating our proposed theories. In Section 4, we introduce the two proposed controllers along with their associated conditions, ensuring asymptotic synchronization, while circumventing the potential for Zeno behavior. Section 5 presents two illustrative simulation examples. Finally, Section 6 summarizes the essence and findings of this research.
Notations: The set of real numbers is denoted by , and the set of positive real numbers is . An n-dimensional Euclidean space is represented by . Additionally, is the set of integers, while is the set of positive integers. The well-known Dirac and Gamma functions are denoted by and , respectively.
2. Model for FMNNs
Based on [29,34] and our previous work [28], the n-dimensional FMNNs with mixed delays and jump mismatches can be mathematically represented as shown below:
where . The state of the ith neuron associated with time could be denoted as , and its self-feedback parameter is . It is worth mentioning that the value of the memristor is dependent on the system’s state. Thus, the memeristive connection weights and can be described as follows:
where , and switching jumps satisfy . The activation functions , , and satisfy some conditions that are shown in Assumption 1. and are time-varying leakage delays, discrete delays, and distributed delays, respectively, in which , , and . The following are the initial criteria for FMNNs (1):
where is bounded and continuous on .
Remark 1.
Memristive neural networks (MNNs) inherently face time delays due to circuit limitations, which can compromise their performance. Previous research [27,28,29,35] has tended to address discrete, distributed, or leakage delays either singly or in pairs, limiting holistic comprehension and application. Our work expands the conventional FMNN model to include these mixed delays, significantly improving its applicability and accuracy in real-world scenarios.
3. Preliminaries
Definition 1
([35]). The Riemann–Liouville fractional integral and derivative are respectively defined as follows:
where for , and is the initial moment of the function .
Property 1
([35]). For a function where , and , the following inequalities hold:
Lemma 1
([35]). In assuming the existence of a differentiable function vector , the following inequality holds:
Lemma 2
([35]). The inequality always holds ∀ and .
Lemma 3
([28]). The integration of the vector function : is well defined as
where and .
Lemma 4
([36] Fractional Barbalat’s lemma). The vector function, defined as , will converge to 0 if and both have a finite limit when .
Assumption 1.
The neural activation functions satisfy , and the following inequalities for the jth neuron:
where .
Lemma 5
([34]). Based on Assumption 1, we obtain
- 1.
- ,
- 2.
- ,
where , and .
Lemma 6.
If Assumption 1 is satisfied, the following inequality will hold:
where .
4. Main Results
In this section, we will explore the asymptotic synchronization problem of the FMNNs and describe the corresponding response system for (1) as follows:
where is represented as a neuron state, and is the novel controller to be designed. And , , and are described as follows:
where switching jumps satisfy . Just like (2), the initial criteria for FMNNs (6) are
where is bounded and continuous on .
Remark 2.
The FMNNs, as outlined by Equations (1) and (6), are state-dependent differential systems where the connection weights are determined by the states of the neurons. Given that disturbances, whether internal or external, can lead to variations in connection weights between driven and response systems, addressing jump mismatches becomes essential.
Let denote the synchronization error. Therefore, according to (1) and (6), we know that the synchronization error system is
The innovative event-based impulsive controller is designed as follows:
where represents the kth impulsive instant. The feedback control gains are and , respectively. The impulsive moment sequence is a monotonically increasing series and satisfies as . For the purpose of subsequent proofs, this paper supposes that the neuron’s state is right-continuous in an impulsive instant, i.e., it satisfies the conditions and . Instead of assuming the impulsive strength as the constant, we consider it the function satisfying Assumption 2.
Remark 3.
The controller introduced herein was designed to efficiently achieve the control objective, using minimal resources and exhibiting resilience to unforeseen perturbations. To this end, a static event trigger strategy is detailed in Section 4.1, which is later refined to a dynamic strategy in Section 4.2 for heightened adaptability.
The specific control process is depicted in Figure 1. The value of the error FMNNs () is obtained by calculating the difference between the states of the neurons in the response FMNNs () and the driven FMNNs () at the current instant. The signal receiver in the controller collects the value of the error system neurons and decides whether to update the value of the signal exporter based on the trigger condition. The response FMNNs update the state of their own neurons according to the output signals given by the controller () in order to facilitate asymptotic synchronization with the driven FMNNs.
Figure 1.
Schematic block diagram for synchronization of FMNNs.
Assumption 2.
The impulsive strength function satisfies
where , , and .
Remark 4.
Within numerous impulsive control frameworks, the impulsive strength is often assumed to be constant, expressed as , where is a constant. It is evident that Assumption 2 is satisfied when and for . Consequently, the controller formulated in this study offers a more encompassing and versatile approach.
4.1. Static Event Trigger Strategy
Let the measurement error function be
Then, the trigger function is defined as follows:
where , , , , , , and
where . Thus, the static event trigger condition is
Theorem 1.
With the assistance of the proposed controller (9) with static trigger condition (13), asymptotic synchronization is achieved in FMNNs (1) and (6) if Assumptions 1 and 2 and the following inequalities hold:
- 1.
- ;
- 2.
- ;
- 3.
- .
Proof.
Pick an appropriate Lyapunov function:
where
When , according to Lemmas 5 and 6, the derivative of is
According to Lemmas 2 and 3, one obtains
At the same time, one could obtain
Moreover, the following inequalities hold according to the measurement error function (11) and :
When , according to Assumption 2 and Theorem 1, one obtains
Thus, inequality will hold.
Let hold; then, one could easily obtain . Consequently, is bounded when . According to Equation (10), is bounded. From Lemma 4, as . The proof is completed. □
Remark 5.
Our research diverges from the existing literature [27,28,29,32,34,35] by implementing an event-based hybrid impulsive controller, as opposed to continuous or partially discrete controllers. This innovative strategy significantly reduces the need for continuous control information transmission, thereby decreasing energy and bandwidth consumption.
Definition 2
([37]). When , the system is said to evade Zeno behavior under the effect of the proposed controller.
Theorem 2.
Proof.
Based on Theorem 1, we could obtain that is bounded. Thus, one could simpley infer that is also bounded, i.e.,
According to the Riemann–Liouville fractional definition (Definition 1) and relating property (Property 1), one could obtain the following inequality:
According to (26), one could obtain
Obviously, the inequality always holds:
According to trigger condition (13), one obtains
Thus, the lower bound of is
where . Based on Definition 2, the proof is completed. □
4.2. Dynamic Event Trigger Strategy
To further enhance the flexibility of the controller, we defined the auxiliary dynamic function (28), which translates the static trigger condition (13) into a dynamic one:
with the initial conditions . Thus, we define the dynamic trigger function as
where , and . Thus, the dynamic trigger condition is
Theorem 3.
Proof.
We construct the new Lyapunov function . According to inequality (24), its derivative is
Owing to the trigger function and the measurement error function (11), the following inequality is obtained:
Putting (32) into (28), one could obtain . If is the solution of differential equation with initial condition , then the following inequality holds:
Based on the comparison principle, the following inequality holds:
When , one could obtain the following inequality:
The proof is completed. □
Remark 6.
The controller is activated by a static event trigger condition, given by Equation (13), when exceeds zero. This suggests that the difference between the error system value at the last triggering instant and at the current time exceeds a fixed constant . To enhance adaptability and reduce trigger occurrences, we incorporate an auxiliary dynamic function to adjust the triggering criterion.
Theorem 4.
Proof.
When , one obtains the following inequality based on the dynamic trigger function :
Owing to (27), the lower bound of is
where . The proof is completed. □
Remark 7.
It can be observed that the control design in this paper includes many fixed parameters, such as Θ, Ξ, and so on. However, in the practical application of networks, excessive parameter designs often increase the engineering complexity. Therefore, reducing the total number of parameters in such controllers will be a problem worthy of careful consideration.
5. Numerical Example
This section presents two examples to illustrate the effectiveness of the proposed controller.
Example 1.
Initially, we examine the static event trigger strategy within three-neuron FMNNs with mixed delays. The model can be represented as follows:
with the parameters set as and . The leakage, discrete, and distributed delays are , , and , respectively. Therefore, and and and . The activation functions were chosen as , and , which implies that and . The connection weights are
and . The initial conditions of system (35) are . In the driven system for system (35), we define that the jump threshold . The initial conditions are . Figure 2 shows the neurons’ trajectory plots of the driven and response FMNNs, as well as the error FMNNs, without the effect of the controller. The neurons’ trajectories of the driven–response FMNNs do not overlap in Figure 2a, and the ones in the error FMNNs exhibit sustained oscillations in Figure 2b, which indicate the absence of asymptotic synchronization between the driven–response systems without control intervention. In the following, the choice of appropriate controller parameters will enable the systems to achieve asymptotic synchronization.
Figure 2.
Trajectory plots of FMNNs without the effect of the proposed controller. (a) Trajectory plots of driven FMNNs () and response FMNNs (); (b) trajectory plots of error FMNNs ().
The proposed controller is like (9) with the static event trigger strategy, and the parameters are discussed as follows. Through simple calculation, we could obtain and and and . The feedback gains of controllers are , and
And we chose and . The impulsive strengths are
which satisfy Theorem 1. Thus, one obtains that . As per Theorem 1, the driven system (35) and its response system will asymptotically synchronize under the effect of controller . Figure 3 illustrates the neurons’ trajectory plots of the driven–response FMNNs, as well as the error FMNNs, with the action of controller (9) utilizing the static trigger strategy. From Figure 3a, it can be observed that after , the trajectories of the response FMNNs and the driven FMNNs coincide, indicating that they have achieved asymptotic synchronization. Moreover, in Figure 3b, the error FMNNs also stabilize at the same moment, further demonstrating the effectiveness of the controller. Figure 4 illustrates the time intervals between adjacent trigger instants of the designed controller, denoted as . It can be observed that the time intervals between adjacent trigger instants are always greater than 0, demonstrating that this controller can avoid Zeno behavior based on Definition 2.
Example 2.
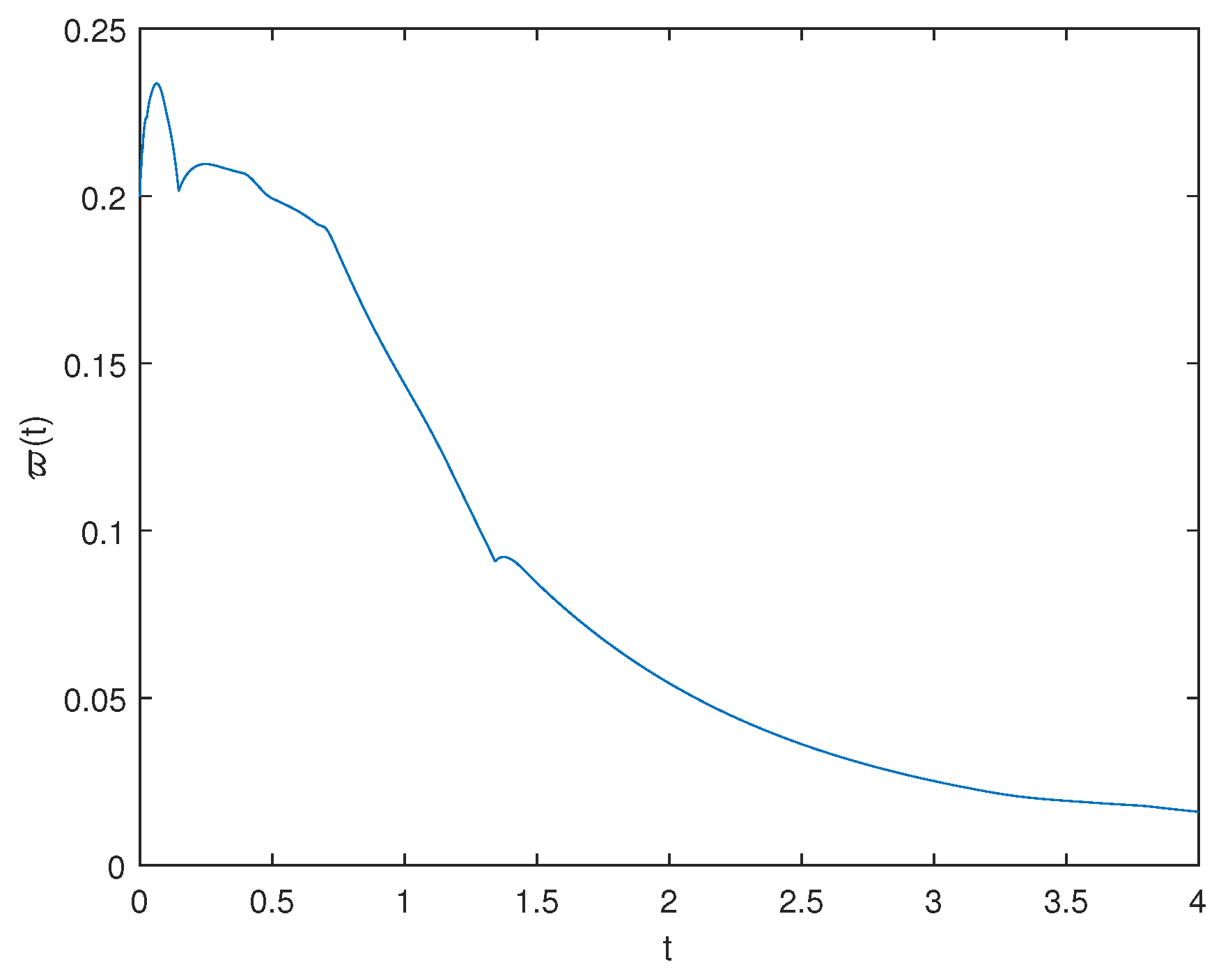
In terms of the dynamic event trigger strategy, the driven and response FMNNs with mixed delays and jump mismatches are the same as in Example 1. And the parameters used for controller (9) are and in Example 1. The initial value of the auxiliary dynamic function is . As shown in Figure 5, the driven–response system achieves asymptotic synchronization at . And Zeno behavior could be removed, which could be proven in Figure 6. And the value of the auxiliary dynamic function is always greater than 0 in Figure 7, which coincides with Theorem 3. In addition, compared to the time intervals in Figure 4, it could be observed that the controller’s trigger frequency in Figure 6 can be greatly decreased by inserting an auxiliary dynamic function, but at the cost of a longer period to achieve progressive synchronization owing to the more “relaxed” trigger condition. However, this conclusion is based solely on empirical evidence from simulation experiments. The theoretical rigor of this phenomenon remains to be established, which is a question we need to address in our future work.
Figure 7.
The value of auxiliary dynamic function (28) in Example 2.
6. Conclusions
The present study introduced a novel mathematical model for FMNNs that incorporates mixed time delays and jump mismatches. Subsequently, we designed two innovative hybrid impulsive controllers based on static or dynamic event-triggering mechanisms. In leveraging inequality techniques and impulsive analysis, synchronization criteria for the investigated systems weare derived by constructing novel Lyapunov functions. Theoretically, the design of these controllers effectively overcomes the substantial control cost challenges identified in prior research, providing crucial insights for real-world applications.
Author Contributions
Conceptualization, H.W.; methodology, H.W.; software, H.W. and S.L.; validation, H.W. and S.L.; formal analysis, H.W.; investigation, H.W.; resources, S.L.; data curation, H.W.; writing—original draft preparation, H.W.; writing—review and editing, H.W., X.W., J.S. and W.Q.; visualization, H.W. and X.W.; supervision, S.L.; project administration, S.L.; funding acquisition, S.L. All authors have read and agreed to the published version of the manuscript.
Funding
This research was supported by the National Natural Science Foundation of China (Nos. U1806203 and 61533011).
Data Availability Statement
No new data were created or analyzed in this study. Data sharing is not applicable to this article.
Conflicts of Interest
The authors declare no conflicts of interest.
Abbreviations
The following abbreviations are used in this manuscript:
| MNNs | memristive neural networks; |
| FMNNs | fractional memristive neural networks. |
References
- Qi, F.; Qu, J.; Chai, Y.; Chen, L.; Lopes, A.M. Synchronization of incommensurate fractional-order chaotic systems based on linear feedback control. Fractal Fract. 2022, 6, 221. [Google Scholar] [CrossRef]
- Liang, B.; Zheng, S.; Ahn, C.K.; Liu, F. Adaptive fuzzy control for fractional-order interconnected systems with unknown control directions. IEEE Trans. Fuzzy Syst. 2020, 30, 75–87. [Google Scholar] [CrossRef]
- Udhayakumar, K.; Shanmugasundaram, S.; Kashkynbayev, A.; Janani, K.; Rakkiyappan, R. Saturated and asymmetric saturated impulsive control synchronization of coupled delayed inertial neural networks with time-varying delays. Appl. Math. Model. 2023, 113, 528–544. [Google Scholar] [CrossRef]
- Chen, X.; Liu, Y.; Ruan, Q.; Cao, J. Stabilization of nonlinear time-delay systems: Flexible delayed impulsive control. Appl. Math. Model. 2023, 114, 488–501. [Google Scholar] [CrossRef]
- Li, X.; Rao, R.; Zhong, S.; Yang, X.; Li, H.; Zhang, Y. Impulsive control and synchronization for fractional-order hyper-chaotic financial system. Mathematics 2022, 10, 2737. [Google Scholar] [CrossRef]
- Ji, X.; Lu, J.; Jiang, B.; Shi, K. Distributed Synchronization of Delayed Neural Networks: Delay-Dependent Hybrid Impulsive Control. IEEE Trans. Netw. Sci. Eng. 2021, 9, 634–647. [Google Scholar] [CrossRef]
- Wang, W.; Dong, J.; Xu, D.; Yan, Z.; Zhou, J. Synchronization control of time-delay neural networks via event-triggered non-fragile cost-guaranteed control. Math. Biosci. Eng. 2022, 20, 52–75. [Google Scholar] [CrossRef]
- Yang, A.; Ma, S. Event-triggered control for switched singular systems with asynchronous switching and state jumps. Appl. Math. Comput. 2023, 437, 127543. [Google Scholar] [CrossRef]
- Xie, H.; Zong, G.; Yang, D.; Chen, Y.; Shi, K. Dynamic output feedback L∞ control of switched affine systems: An event-triggered mechanism. Nonlinear Anal. Hybrid Syst. 2023, 47, 101278. [Google Scholar] [CrossRef]
- Wang, J.; Krstic, M. Event-triggered output-feedback backstepping control of sandwich hyperbolic PDE systems. IEEE Trans. Autom. Control 2021, 67, 220–235. [Google Scholar] [CrossRef]
- Wang, L.; Dong, J. Adaptive fuzzy consensus tracking control for uncertain fractional-order multiagent systems with event-triggered input. IEEE Trans. Fuzzy Syst. 2020, 30, 310–320. [Google Scholar] [CrossRef]
- Cao, Y.; Wang, S.; Guo, Z.; Huang, T.; Wen, S. Synchronization of memristive neural networks with leakage delay and parameters mismatch via event-triggered control. Neural Netw. 2019, 119, 178–189. [Google Scholar] [CrossRef] [PubMed]
- Wang, M.; Li, P.; Li, X. Event-triggered delayed impulsive control for input-to-state stability of nonlinear impulsive systems. Nonlinear Anal. Hybrid Syst. 2023, 47, 101277. [Google Scholar] [CrossRef]
- Liang, Z.; Liu, X. Hybrid event-triggered impulsive flocking control for multi-agent systems via pinning mechanism. Appl. Math. Model. 2023, 114, 23–43. [Google Scholar] [CrossRef]
- Li, X.; Li, P. Input-to-state stability of nonlinear systems: Event-triggered impulsive control. IEEE Trans. Autom. Control 2021, 67, 1460–1465. [Google Scholar] [CrossRef]
- Bao, Y.; Zhao, D.; Sun, J.; Wen, G.; Yang, T. Resilient Synchronization of Neural Networks Under DoS Attacks and Communication Delays via Event-Triggered Impulsive Control. IEEE Trans. Syst. Man Cybern. Syst. 2024, 54, 471–483. [Google Scholar] [CrossRef]
- Liu, X.; Chen, L.; Zhao, Y.; Li, H. Event-triggered hybrid impulsive control for synchronization of fractional-order multilayer signed networks under cyber attacks. Neural Netw. 2024, 172, 106124. [Google Scholar] [CrossRef]
- Chua, L. Memristor-the missing circuit element. IEEE Trans. Circuit Theory 1971, 18, 507–519. [Google Scholar] [CrossRef]
- Strukov, D.B.; Snider, G.S.; Stewart, D.R.; Williams, R.S. The missing memristor found. Nature 2008, 453, 80–83. [Google Scholar] [CrossRef]
- Zhang, Y.; Yu, Y.; Cui, X. Dynamical behaviors analysis of memristor-based fractional-order complex-valued neural networks with time delay. Appl. Math. Comput. 2018, 339, 242–258. [Google Scholar] [CrossRef]
- Wang, X.; Yu, Y.; Cai, J.; Zhong, S.; Yang, N.; Shi, K.; Mazumder, P.; Tashi, N. Dynamic pinning synchronization of fuzzy-dependent-switched coupled memristive neural networks with mismatched dimensions on time scales. IEEE Trans. Fuzzy Syst. 2020, 30, 779–793. [Google Scholar] [CrossRef]
- Xu, R.; Zhang, Y. Generalized Gronwall fractional summation inequalities and their applications. J. Inequal. Appl. 2015, 2015, 242. [Google Scholar] [CrossRef]
- Chen, J.; Zeng, Z.; Jiang, P. Global Mittag-Leffler stability and synchronization of memristor-based fractional-order neural networks. Neural Netw. 2014, 51, 1–8. [Google Scholar] [CrossRef]
- Ding, D.; Xiao, H.; Yang, Z.; Luo, H.; Hu, Y.; Zhang, X.; Liu, Y. Coexisting multi-stability of Hopfield neural network based on coupled fractional-order locally active memristor and its application in image encryption. Nonlinear Dyn. 2022, 108, 4433–4458. [Google Scholar] [CrossRef]
- Yu, F.; Yu, Q.; Chen, H.; Kong, X.; Mokbel, A.A.M.; Cai, S.; Du, S. Dynamic analysis and audio encryption application in IoT of a multi-scroll fractional-order memristive Hopfield neural network. Fractal Fract. 2022, 6, 370. [Google Scholar] [CrossRef]
- Jia, T.; Chen, X.; He, L.; Zhao, F.; Qiu, J. Finite-Time Synchronization of Uncertain Fractional-Order Delayed Memristive Neural Networks via Adaptive Sliding Mode Control and Its Application. Fractal Fract. 2022, 6, 502. [Google Scholar] [CrossRef]
- Ding, Z.; Chen, C.; Wen, S.; Li, S.; Wang, L. Lag projective synchronization of nonidentical fractional delayed memristive neural networks. Neurocomputing 2022, 469, 138–150. [Google Scholar] [CrossRef]
- Wu, X.; Liu, S.; Wang, H.; Wang, Y. Stability and pinning synchronization of delayed memristive neural networks with fractional-order and reaction–diffusion terms. ISA Trans. 2023, 136, 114–125. [Google Scholar] [CrossRef] [PubMed]
- Kao, Y.; Li, Y.; Park, J.H.; Chen, X. Mittag–Leffler synchronization of delayed fractional memristor neural networks via adaptive control. IEEE Trans. Neural Netw. Learn. Syst. 2020, 32, 2279–2284. [Google Scholar] [CrossRef]
- You, F.; Tang, H.A.; Wang, Y.; Xia, Z.Y.; Li, J.W. Adaptive Output Synchronization of Coupled Fractional-Order Memristive Reaction-Diffusion Neural Networks. Fractal Fract. 2024, 8, 78. [Google Scholar] [CrossRef]
- Yang, S.Y.; Tang, H.A.; Hu, X.; Xia, Q.; Wang, L.; Duan, S. Adaptive finite-time passivity and synchronization of coupled fractional-order memristive neural networks with multi-state couplings. Neurocomputing 2024, 579, 127380. [Google Scholar] [CrossRef]
- Song, C.; Cao, J.; Abdel-Aty, M. New Results on Robust Synchronization for Memristive Neural Networks with Fractional Derivatives via Linear Matrix Inequality. Fractal Fract. 2022, 6, 585. [Google Scholar] [CrossRef]
- Zhang, S.; Yang, Y.; Li, L.; Wu, D. Quasi-synchronization of fractional-order complex-valued memristive recurrent neural networks with switching jumps mismatch. Neural Process. Lett. 2021, 53, 865–891. [Google Scholar] [CrossRef]
- Zhang, L.; Yang, Y. Lag synchronization for fractional-order memristive neural networks with time delay via switching jumps mismatch. J. Frankl. Inst. 2018, 355, 1217–1240. [Google Scholar] [CrossRef]
- Wu, X.; Liu, S.; Wang, H. Pinning synchronization of stochastic neutral memristive neural networks with reaction–diffusion terms. Neural Netw. 2023, 157, 1–10. [Google Scholar] [CrossRef]
- Wang, F.; Yang, Y.; Hu, M. Asymptotic stability of delayed fractional-order neural networks with impulsive effects. Neurocomputing 2015, 154, 239–244. [Google Scholar] [CrossRef]
- Hu, T.; Park, J.H.; Liu, X.; He, Z.; Zhong, S. Sampled-data-based event-triggered synchronization strategy for fractional and impulsive complex networks with switching topologies and time-varying delay. IEEE Trans. Syst. Man Cybern. Syst. 2021, 52, 3568–3580. [Google Scholar] [CrossRef]
Disclaimer/Publisher’s Note: The statements, opinions and data contained in all publications are solely those of the individual author(s) and contributor(s) and not of MDPI and/or the editor(s). MDPI and/or the editor(s) disclaim responsibility for any injury to people or property resulting from any ideas, methods, instructions or products referred to in the content. |
© 2024 by the authors. Licensee MDPI, Basel, Switzerland. This article is an open access article distributed under the terms and conditions of the Creative Commons Attribution (CC BY) license (https://creativecommons.org/licenses/by/4.0/).






