Abstract
In recent years, geologists have put in a lot of effort trying to study the evolution of Earth using different techniques studying rocks, gases, and water at different channels like mantle, lithosphere, and atmosphere. Some of the methods include estimation of heat flux between the atmosphere and sea ice, modeling global temperature changes, and groundwater monitoring networks. That being said, algorithms involving the study of Earth’s evolution have been a debated topic for decades. In addition, there is distinct research on the mantle, lithosphere, and atmosphere using isotopic fractionation, which this paper will take into consideration to form genes at the former stage. This factor of isotopic fractionation could be molded in QGA to study the Earth’s evolution. We combined these factors because the gases containing these isotopes move from mantle to lithosphere or atmosphere through gaps or volcanic eruptions contributing to it. We are likely to use the Rb/Sr and Sm/Nd ratios to study the evolution of these channels. This paper, in general, provides the idea of gathering some information about temperature changes by using isotopic ratios as chromosomes, in QGA the chromosomes depict the characteristic of a generation. Here these ratios depict the temperature characteristic and other steps of QGA would be molded to study these ratios in the form of temperature changes, which would further signify the evolution of Earth based on the study that temperature changes with the change in isotopic ratios. This paper will collect these distinct studies and embed them into an upgraded quantum genetic algorithm called Quantum Genetic Terrain Algorithm or Quantum GTA.
1. Introduction
The evolution of human beings has been a long-studied material and though regular changes have been taking place in the study, still the technology to determine the complexity of human genetics does not fulfill the desires of humans to know it properly. After the use of the genetic algorithm that works on Charles Darwin’s theory of survival of the fittest, unbelievable results were found. This algorithm not only helped provide a better understanding of the previously founded diseases but also helped find new diseases. The great work of John Holland had flagged across the globe in distinct forms from making new medicines to determining exact genetic disorders in patients.
Such large-scale use of human genetic algorithm also shows the evolution of humans from generation to generation and how living organisms evolve. This could not be limited here; this can also be inferred from these descriptions that we can also seek the evolution of the environment in which that living being grew. This could be another face of a genetic algorithm for the indirect study of the evolution of the environment.
These methods discovered above have been used since the discovery of the genetic algorithm and are being continuously used to determine human genetic evolution, environment evolution, etc. This paper is meant to direct the study of Earth’s evolution using the genetic algorithm in a new form.
This introduction has three different and distinct fields of study that will converge at many points which will be described after the description of the fields that are used here.
- Isotopic fractionation—A great gratitude to the works of [1,2,3] which motivated us to use the idea of using isotopic fractionation in this paper. Isotopic fractionation, in general, describes the process that affects the relative abundance of isotopes. It is defined as the relative partitioning of the heavier and lighter isotopes between two coexisting phases in a natural system. The past references suggest the use of Rb/Sr, Sm/Nd, etc. to study the modeling of Earth in different channels.
- Temperature change with the change in isotopic ratios—The work of [4] suggests that the usage of change in Rb/Sr ratio constraints helps in the study of temperature changes over a large period. Their work motivated us to derive the idea that change in isotopic ratios is the key role of the depiction of temperature changes. Thus, the paper will use the idea that the isotopic ratio changes could be modeled and temperature changes could be derived from it. Further, this will help to study the evolution of Earth based on temperature changes.
- Quantum genetic algorithm—Classical genetic algorithm has been long-studied since Holland founded it. The paper [5] clearly stated that the procedures of the algorithm can be lifted from genetics and applied to a variety of problems involving control and decision. After the introduction of quantum computing, the genetic algorithm evolved further over classical counterparts. In addition, the mutation and crossover operators for the quantum genetic algorithm have been developed [6] and evolved to get better results; the quadratic speedup achieved on this has meant we have used the quantum GA rather than the classical GA.
In this paper, a brief overview is presented on quantum GTA. The outline of this paper is divided into five sections. Section 1 is a basic introduction for the structure of the genetic algorithm to study the temperature evolution of Earth. For this, the paper recommends the use of Rb/Sr or Sm/Nd ratios to study the changes in temperature of Earth. Different literature content is comprised in this session to demonstrate how the isotopic ratios of Rb/Sr and Sm/Nd can be used to study the mantle, atmosphere, and metasomatism of the mantle [7,8,9]. These ratios are used to study the isotopic evolution of Earth model. From the literature, it is derived that some isotopic ratio moves from mantle to atmosphere by volcanic eruptions and mantle to lithosphere through gaps, thus exchanging isotopic ratios; this change in isotopic ratio is the function of temperature. In Section 2, we define the methodology to implement this proposed algorithm. This section explains the usage of five keys of GAs molded as Q-GTA which defines genome and chromosome for Q-GTA. The methodology also describes the Q-GTA algorithm, which is quite similar to GA with the evolution of some steps and new definitions. The objective of the paper is not the quantum or classical implications of our genetic terrain algorithm but towards the development of a GTA itself.
Section 3 shows the result steps and some observations by different isotopic ratios of Sr for a mutation in a single channel. As the proper data from isotopic geochemistry that fulfill the needs of the algorithm are not available, there is no result description of crossover among the channels. This section clearly states that various ratios are responsible for the evolution of Earth, not limited to Sm/Nd or Rb/Sr. For the calculation of other parameters, the fitness function used here is the simplest form of the fitness function which can never be rigid for us. In addition, the anchor cannot be rigid, it may vary according to the needs and cognitive approach. Section 4 shows the conclusion and Section 5 shows the future work. These sections speak out clearly that there is a lot more to be embroidered in Q-GTA and the use of D/H ratio [7] to study planetary evolutions of different planets.
2. Methodology
The methodology of this proposed algorithm contains several parameters: population, fitness function, mutation, and crossover. These parameters decide the selection of the chromosomes or next generation. The temperature variation is dependent on the parameters of mutation and crossover. Thus, we would study these parameters concerning each other giving the changes in the ratios in the same channel and among the channels. We will now modify the steps of the quantum genetic algorithm at each stage to suit our needs [10,11].
- Population—Population is created using chromosomes. A chromosome is a collection of genomes. Genomes here are the isotopic ratios of Rb/Sr and Nd/Sm. Population is the ratios from different channels.
- Selection—The selection of different reservoirs of these ratios is sample collection from different areas within a channel.
- Fitness—Fitness function is the corresponding value of errors. This corresponding error is the errors in measurement.
- Crossover—Crossover function is the function that shows the relation of isotopes moves from one channel to another channel
- Termination—Termination condition is the condition of the termination of the algorithm. If the ratios are near to present ratios then the algorithm will terminate.
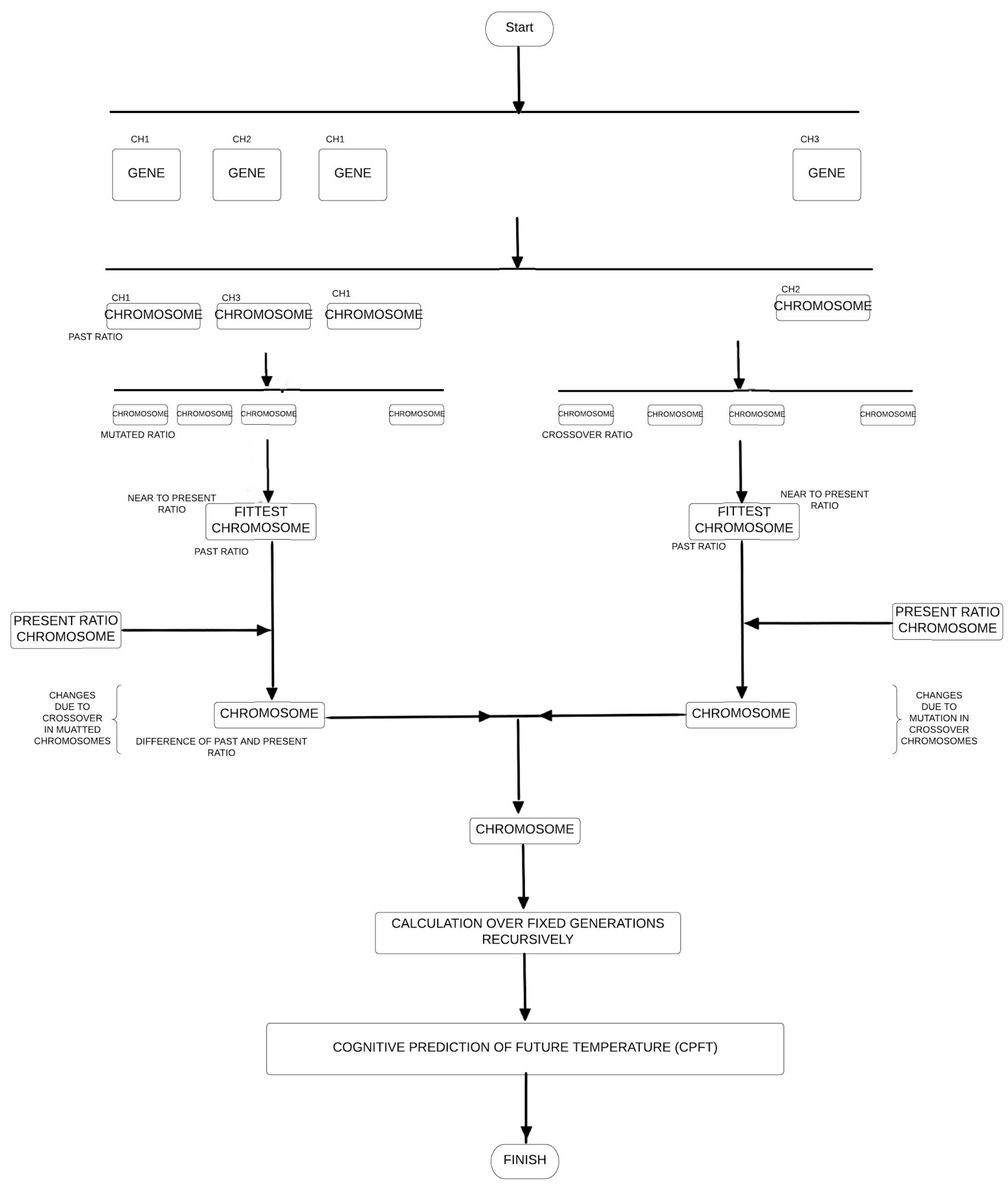
We will count the generations it took to get the present ratios. Checking the ratios changed in this particular period is the second option to verify if the results are correct or not. The flowchart is represented in Figure 1. This figure shows the process for computing the temperature variation using isotopic ratios in the form of chromosomes.
Figure 1.
Proposed Flow Chart for Quantum GTA.
Key points of the algorithm:
- Gene is the basic unit of the Q-GTA. Gene depicts the isotopic ratio of a channel at a particular site. So, we will have a pool of genes from different sites and different channels.
- These genomes of different sites and a single channel are collected to make a chromosome.
- Initialization of the population is paradoxically random, i.e., the population initialization is random for a single channel but among the channel. It is filtered chromosomes i.e., each chromosome belongs to a single channel.
- Fitness is calculated by calculating the difference in the ratio of the current generation and next-generation ratio. Fitness rank is given to each chromosome which is stored in another array.
- Mutation is the change in ratio in the same channel as in mantle or lithosphere or atmosphere due to temperature change or other factors.
- Crossover is the change in ratio due to the movement of isotopes from one channel to another channel.
- Generation period is fixed. For example, 10 years = 1 generation and if the process is repeated five times, we need the past 50 years’ ratio and could predict the future ratio. We can also call off the algorithm (terminate) if sufficient previous values are not available because it only decrements the predictivity of results.
- We forked the algorithm into two, “C” and “M”, where C goes to mutation in chromosomes and M goes for crossover among the chromosomes.
- These C and M are classified as C1, C2, C3, …, Cn mutated chromosomes and M1, M2, M3, …, Mn crossover chromosomes.
- Further, we will find the fittest chromosome in C and M and labeled those chromosomes as CF and MF.
- Fittest chromosome is the chromosome which is the most similar to the next generation ratio.
- We will count the generations until we get the minimum error or say optimized results to predict the future ratio of the next few generations.
- The final step is the usage of Cognitive Prediction of Future Temperature (CPFT) model that is a cognitive prediction of future temperature. This model will relate our isotopic ratio changes and deliver us the change in the temperature in the near future of Earth.
| Algorithm 1: Implementation of Quantum GTA Algorithm |
| BEGIN |
|
| END |
3. Results
The results are obtained by using the proposed algorithm. This result is manually calculated by using different ratios of Sr. This Sr ratio is taken from [12]. The obtained results are represented for mutation as chromosomes. The steps of obtaining the result are shown in Figure 2.

Figure 2.
Step for calculation the Mutation Parameter. Gen 1—starting generation; Gen 2—second generation from start. Anchor value—here we simply use difference as anchor value. Anchor value is a value that calculates the difference between the two generations. We can use different functions to calculate anchor value. Expected mutation—it is simply the next expected value by subtracting the anchor value from next-generation value. Fitness value—here we calculated simple percentage error. The fitness function can be changed to calculate a more accurate value.
4. Conclusions
The Q-GTA proposes to seek generation diversity to make a prediction. It generates a purely different set of rules for the five pillars of GA. These pillars are molded in the form of isotopic ratios and thus gave the idea to explore variations. The algorithm also suggests that the higher the number of generations, the better the prediction. The generation size must also be large to study a significant change in the ratios. As per the original idea of Holland, these blocks involve determining rule interaction and control sequencing. There are no changes needed to make into the practical data from isotopic geochemistry but further prediction is purely a cognitive model. The Q-GTA still uses the survival of the fittest to study the evolution of Earth.
5. Future Work
Future work can be the finding of common isotopic ratios (D/H ratios) [7] to study the evolution of different planets. In addition, the CPFT model is not developed yet to predict the temperature. The future availability of a proper data set i.e., the isotopic ratios of different channels at the same duration could help us explain the crossover part of this algorithm. The development of fitness function also is an important part of future work as the prediction could be more accurate with its inclusion. Q-GTA will surely help geologists to study the trends of nature whether they by default organize themselves in the survival of fittest or not. Nature trends could also help us predict natural calamities and disorders. This is the first ever milestone of the Q-GTA algorithm and thus it needs further exploration in various fields.
References
- Anderson, D.L. Isotopic evolution of the mantle: A model. Earth Planet. Sci. Lett. 1982, 57, 13–24. [Google Scholar] [CrossRef]
- Paul, D.; White, W.M.; Turcotte, D.L. Modelling the isotopic evolution of the Earth. Phil. Trans. R. Soc. Lond. A 2002, 360, 2433–2474. [Google Scholar] [CrossRef] [PubMed]
- Hedge, C.E.; Walthall, F.G. Radiogenic Strontium-87 as an Index of Geologic Processes. Science 1963, 140, 1214–1217. [Google Scholar] [CrossRef] [PubMed]
- Okudaira, T.; Hayasaka, Y.; Himeno, O.; Watanabe, K.; Sakurai, Y.; Ohtomo, Y. Cooling and inferred exhumation history of the Ryoke metamorphic belt in the Yanai district, south-west Japan: Constraints from Rb–Sr and fission-track ages of gneissose granitoid and numerical modeling. Isl. Arc 2001, 10, 98–115. [Google Scholar] [CrossRef]
- Holland, J.H. Genetic Algorithm and Adaptation. In Adaptive Control of Ill-Defined Systems; Plenum Press: New York, NY, USA, 1975; pp. 317–331. [Google Scholar]
- SaiToh, A.; Rahimi, R.; Nakahara, M. A quantum genetic algorithm with quantum crossover and mutation operations. Quantum Inf. Process 2014, 13, 737–755. [Google Scholar] [CrossRef]
- Hallis, L.J. D/H ratios of the inner Solar System. Philos. Trans. A 2017, 375, 1–15. [Google Scholar] [CrossRef] [PubMed]
- Holland, J.H. Adaptation in Natural and Artificial Systems; MIT Press: Cambridge, MA, USA, 1992; ISBN 9780262275552. [Google Scholar]
- Goldberg, D.E. Genetic Algorithms in Search, Optimization and Machine Learning; Addison-Wesley Longman Publishing Co., Inc.: Boston, MA, USA, 1989; ISBN 0201157675. [Google Scholar]
- Lahoz-Beltra, R. Quantum Genetic Algorithms for Computer Scientists. J. Comput. 2016, 5, 1–31. [Google Scholar] [CrossRef]
- Rylander, B.; Soule, T.; Foster, J.; Alves-Foss, J. Quantum Genetic Algorithms. In Proceedings of the Genetic and Evolutionary Computation Conference, Las Vegas, NV, USA, 8-12 July 2000; pp. 1–5. [Google Scholar]
- Bottino, M.L.; Fullagar, P.D. Whole Rock Rubidium-Strontium Age of Silurian Devonian Boundary in Northeastern North America; NASA-TM-X-57221; NTRS: Chicago, IL, USA, 1965. [Google Scholar]
Publisher’s Note: MDPI stays neutral with regard to jurisdictional claims in published maps and institutional affiliations. |
© 2019 by the authors. Licensee MDPI, Basel, Switzerland. This article is an open access article distributed under the terms and conditions of the Creative Commons Attribution (CC BY) license (https://creativecommons.org/licenses/by/4.0/).


