Abstract
Current methods used to treat non-muscle invasive bladder cancer are inadequate due to a high recurrence rate after surgery and the occurrence of adverse events such as interstitial pneumonia following intravesical instillation therapy. Low-temperature plasma is a new form of physical therapy that provides a rich source of reactive oxygen species (ROS). Oxidative solutions, created by pre-treatment of aqueous media with plasma before application to target cells, lead to the destruction of cancer cells through oxidative stress pathways. This study focuses on the effects of plasma-activated media (PAM) in bladder cancer cells. PAM treatment increases oxidative stress that leads to cell cycle arrest and concomitantly depolarises the mitochondrial membrane leading to increased mitochondrial ROS production. Cell cycle arrest and increased mitochondrial ROS production led to an increase in caspase 3/cytochrome c activity, which might explain the induction of apoptosis in bladder cancer cells in vitro and in a bladder cancer tumour in vivo. These observations highlight the potential of plasma activated solutions as a new adjuvant therapy in the clinical treatment of bladder cancer.
1. Introduction
Low-temperature plasma technology is a potentially new form of physical therapy to combat cancers. Unlike other physical cancer therapies including radiotherapy, plasma is unique as it enables concomitant treatment from a complex mix of molecules such as reactive oxygen species (ROS) and reactive nitrogen species (RNS) as well as other physical components including electromagnetic radiation and heat [1]. Another interesting property of plasma is that, unlike X-ray irradiation, plasma is non-ionising, which makes the treatment less destructive to surrounding healthy cells and tissue. Numerous studies have demonstrated the advantageous unique properties of plasma by showing how the technology can be applied to induce death in cancer cells without detrimental damage to non-diseased cells as summarised in the review by Ratovitski et al. [2]. In addition to direct plasma treatment of cancer cells, plasma can also be indirectly used to treat cancer by pre-treating media with plasma before application to cells; this is often referred to as plasma-activated media therapy [3,4,5,6,7].
Possible reasons why plasma technology can potentially be used for targeted cancer therapy rely on the unique phenotypic and behavioural characteristics of cancer cells. Some of these factors including cancer cells generally have a higher number of aquaporin channels and altered levels of certain lipid types and cholesterol in such a way that these features reduce the barrier effects of the cell membrane to ROS [8,9,10,11,12]. These features allow cancer cells to easily uptake plasma generated ROS in certain circumstances, which makes these cells more susceptible to oxidative damage by the plasma treatment [13,14,15]. Plasma-induced oxidative stress may also disrupt biomolecular binding events to inhibit proliferative signalling pathways in cancer cells [16]. In addition, the higher proliferative nature of many cancer cells also increases their sensitivity to plasma treatment. The reason for this is that cancer cells are usually under an increased oxidative stress condition due to their higher metabolic activity that increases their vulnerability to external ROS insults. Proliferative cancer cells also spend a greater percentage of the time in S-phase of the cell cycle (i.e., DNA synthesis stage), which makes the new DNA more susceptible to oxidative damage [17].
Despite the widespread interest in the use of plasma technology for cancer treatments, only a few published studies have focussed on the application of the technology to bladder cancers. However, bladder cancer remains a major healthcare challenge. There are more than 70,000 and 150,000 new bladder cancer diagnoses each year in the United States and Europe, respectively [18,19]. The standard treatment for non-muscle invasive bladder cancer is the transurethral resection of the bladder tumour (TURBT) [20]. TURBT is a physical form of therapy involving the use of a specialised thin, rigid tool called a resectoscope, which is placed into the bladder via the urethra. The resectoscope enables the visualisation of the internal bladder whilst removing tumour tissue with a heated wire loop attached to the device or with a laser directed through the device. TURBT can be used to remove the tumour with only minimal short-term side effects. However, the incidence of tumour recurrence is very high, and repeated TURBT treatments lead to significant scarring of the bladder tissue and eventually loss of bladder function. Multicentric tumour development, incomplete killing of residual bladder cancer cells by intravesical chemotherapy post TURBT, and untreated residual lesions that are endoscopically invisible during surgery, including flat lesions such as dysplasia and carcinoma in situ (CIS), are common factors of tumour recurrence.
There is opportunity provided by plasma technology to develop new treatment approaches to improve bladder cancer patient outcomes, particularly with respect to decreasing the frequency of tumour recurrence. The potential of plasma in treating bladder cancer cells was demonstrated in an in vitro study by Joh et al. who showed the high efficacy of a plasma jet, operated with helium and an admixture of oxygen (to increase ROS production), at eradicating human bladder cancer (EJ) cells [21]. The plasma treatment induced apoptosis (cell death) in the cells through increased oxidative stress, which is in line with the background theory of how plasma works in cancer therapy (as described above). Another in vitro study was reported by Mohades et al. who investigated the use of a helium plasma jet for the treatment of human bladder SCaBER cells [22]. Two treatment methods were compared: (1) direct plasma exposure of the cells and (2) indirect plasma exposure with the cell culture media that was pre-treated with plasma before application to cells (referred to as plasma activated media or PAM). Both methods of treatment were found to be equally as effective at eradicating bladder cancer cells. Cell death was shown to occur through apoptosis linked to the caspase 3 signalling pathway. Keidar et al. showed that the in vitro results could be translated to an in vivo subcutaneous human bladder tumour (SCaBER) mouse model [23]. Reduction in tumour growth achieved by helium plasma jet treatment was linked to changes in the expression of several genes associated with the apoptotic and oxidative stress pathways.
In this study, we aim to provide further insights into the oxidative stress related mechanisms of how PAM might deactivate bladder cancer cells. The cell media used in this study serves as a pseudo physiological-like solution to study how PAM influences the function of bladder cancer cells both in vitro and in vivo. Specific attention is given to the role of mitochondrial activity, cell cycle, and pro-apoptotic caspase 3 and cytochrome c activity in inducing apoptosis in bladder cancer cells.
2. Materials and Methods
2.1. Production of PAM
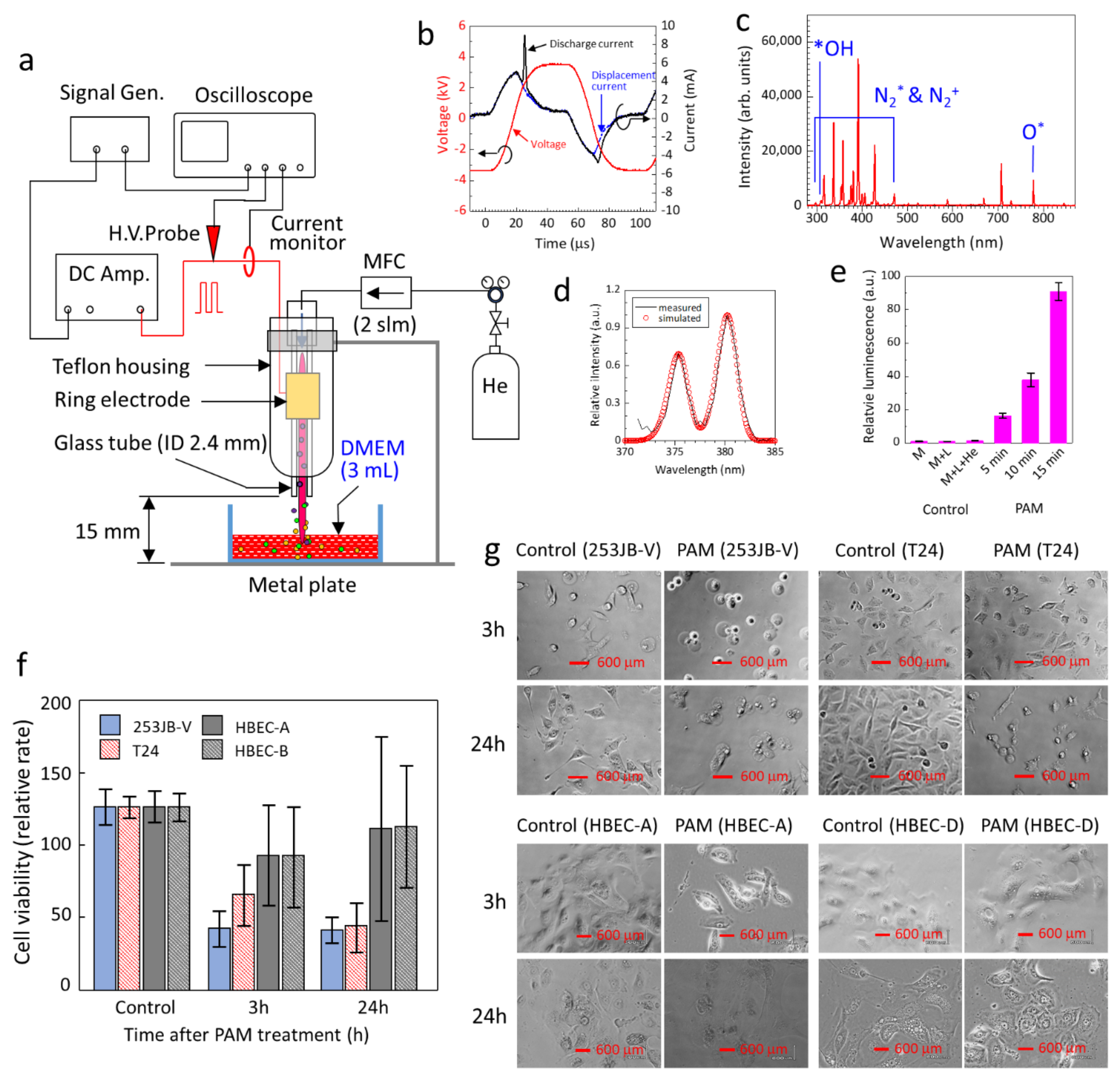
PAM was produced with an atmospheric-pressure low-temperature He plasma jet configured with an external single electrode on a 150 mm long glass capillary with an internal diameter of 2.4 mm (Figure 1a) [24,25,26,27]. Power was supplied by a high-voltage bipolar square wave pulse of 7 kV (peak-to-peak) at a frequency of 10 kHz. He gas was fed into the glass capillary at a fixed gas flow rate of 2 SLM. Optical emission was recorded perpendicularly to the free stream plasma jet using an Ocean optics USB400 spectrometer connected to an optical fiber and collimating. PAM was generated by plasma jet treating 3 mL of Dulbecco’s Modified Eagle Medium (DMEM) (ThermoFisher SCIENTIFIC, Waltham, MA, USA) containing 10% v/v fetal bovine serum (FBS, Life Technologies Inc., Carlsbad, CA, USA) and 200 µg/mL streptomycin in a 13 mm polystyrene tissue culture dish at a 10 mm distance from the liquid surface for 15 min. Comparative levels of ROS generated in the PAM were measured by adding 10 µL of 100 mM luminol (Nacalai tesque Inc., Kyoto, Japan) to 3 mL PAM, incubating for 1 min at ambient temperature and then imaging using an IVIS spectrum 200 system (Xenogen, Co., Alameda, CA, USA) with 1 min exposure. The fluorescence intensity of the images was analysed using LivingImage 3.0 software (Caliper Life Sciences, Waltham, MA, USA).
Figure 1.
Overview of the procedure to prepare PAM for treatment of bladder cancer cells. (a) Set-up and procedure used to prepare PAM. (b) Electrical and (c) optical emission characteristics of the plasma jet and (d) the measured and simulated spectrum of the N2 second positive system. (e) The relative luminescence of luminol in PAM compared to untreated DMEM, which was used to compare the relative level of ROS; controls: M = media; M + L = media with luminol; M + L + He = media with luminol treated with helium gas alone. (f) Cell viability of cancer versus normal bladder cells following PAM treatment; Control = untreated cells measured at 24 h after the PAM treatment. (g) Micrographs of the typical cancer and normal bladder cell morphology before and after PAM treatment.
2.2. Human Bladder Cell Lines and Cell Culture Conditions
The human bladder carcinoma cell line 253JB-V and human urothelial cancer (UC) cell line T24 were maintained in DMEM supplemented with 10% v/v FBS and 200 µg/mL streptomycin. Cells were cultured at 37 °C in a humidified atmosphere containing 5% CO2.
2.3. PAM Treatment of Cells
A density of 5 × 103 cells/well was seeded into a 96-well and cultured for 24 h in 100 µL of media. The media were then removed and replaced with 100 µL of PAM. Cells were incubated in PAM and cultured for 3 h and/or 24 h before assessment as detailed in the following sections. The control group represents cells not exposed to PAM but otherwise treated identically compared to the PAM treated cells.
2.4. Cell Viability Assay
A volume of 10 µL of 5 mg/mL 3-(4,5-dimethyl-thiogol-2-yl)-2,5-diplenyltetrazollium (MTT, Sigma Co., Setagaya Tokyo, Japan) was added directly into each well and incubated for 3 h to allow the mitochondria dehydrogenase to convert MTT into an insoluble formazan product. The media were aspirated, and the sediment was dissolved in dimethyl sulfoxide (DMSO, FUJIFILM Wako Pure Chemical Co., Osaka, Japan). Absorbance was measured at 570 nm on a SpectraMax 190 microplate reader (Molecular Devices, San Jose, CA, USA) to determine cell viability.
2.5. Flow Cytometry Analysis of Cell Death, Mitochondrial Membrane Potential and Mitochondrial ROS, and Cell Cycle
Cells were trypsinised by 2.5% trypsin (ThermoFisher SCIENTIFIC, Waltham, MA, USA) and washed with phosphate buffered saline (PBS, Sigma Co., Setagaya Tokyo, Japan). Cells were then centrifuged for 5 min and stained, as detailed in the following protocols. To identify each cell cycle phase, a BrdU flow cytometer kit (BD Biosciences, Bergen, NJ, USA) was used according to the manufacture’s protocol. The identification of apoptotic and necrotic cells was achieved by double staining of 5 µL annexin V-APC (BD Pharmingen Inc., San Diego, CA, USA) and 5 µL propidium iodide (PI, Sigma Co., Setagaya Tokyo, Japan) dyes for 10 min. Cells were twice washed with a binding buffer and then measured. Mitochondria membrane potential (ΔΨm) and mitochondrial ROSs were analysed by staining with 250 nM tetramethylrhodamine methyl ester (TMRE, Takara Bio Inc., Kusatsu, Shiga, Japan) and 5 µM MitoSox (ThermoFisher SCIENTIFIC, Waltham, MA, USA) for 15 min to determine mitochondria membrane potential (ΔΨm) and reactive oxygen species (ROS) in mitochondria, respectively. The stained cells for each method were processed for LSRFortessa or FACScan (BD Biosciences). A minimum 10,000 cells per sample was acquired and subsequently analysed with FlowJo software. The ΔΨm and mitochondrial ROS were measured as fluorescence intensity in the histogram, respectively. Cell death was determined from the total percentage of cells stained positive for annexin V and PI in the flow cytometry graphs. In the flow cytometry graph, the sections in the lower left, lower right, and upper right correspond to intact, apoptotic, and necrotic cells, respectively.
Cell cycle analysis was also performed and confirmed using FITC BrdU Flow Kit following manufacturer’s instruction (BD Biosciences). Cells were incubated with BrdU (15 µM) for 1 h and washed with PBS. The cell pellets were resuspended in 100 µL Cytofix/Cytoperum buffer per tube and incubated for 30 min on ice, followed by washing with wash buffer and re-fixed with 100 µL Cytofix/Cytoperm buffer with 0.05 Triton –X/0.05% Tween 20 per tube for 10 min. The fixed cells were then incubated in 100 µL DNase I (300 µg/mL) for 1 h at 37 °C and then stained with fluorescein isothiocyanate (FITC) conjugated anti-BrdU antibody and 7-amino-actinomycin D (7-AAD) in the dark for 20 min at room temperature. A total of 10,000 gated cells were analysed using FACScan (BD Biosciences).
2.6. Quantification of Intracellular Cytochrome c and Caspase 3
Intracellular concentration of cytochrome c and caspase 3 were measured by first trypsinising cells and lysing with cell lysis buffer 2 (R&D systems, Minneapolis, MI, USA). Cytochrome c concentration was measured using a commercially available kit (R&D systems, catalogue no. DCTC0) according to the manufacturer’s protocol. The cell lysates were mixed with cytochrome c conjugate for 2 h at room temperature. After 2 h, the wells were washed and incubated with substrate solution for 30 min. The absorbance of each well was measured at 570 nm using a Molecular Devices Thermomax microplate reader. For the determination of intracellular caspase 3 concentrations, the cell lysates were mixed with a reaction buffer containing 20 mM 4-(2-hydroxyethyl)-1-piperazineethanesulfonic acid (HEPES) buffer at pH 7.5, 0.1 M NaCl and 10 µM of N-Acetyl-Asp-Glu-Val-Asp-7-amido-4-Methylcoumarin as a caspase 3 reporter molecule. Caspase 3 cleaves the reporter molecule, resulting in the release of 7-amino-4-methylcoumarin (AMC), which was measured using a fluorescence spectrophotometer at 570 nm on a Molecular Devices Thermomax microplate reader. The concentrations of cytochrome c and caspase 3 were determined from calibration curves shown in Supporting Material S1.
2.7. Western Blot Analysis of Cell Cycle Regulatory Factors
Following 24 h after PAM treatment, cells were harvested and lysed with lysis buffer and protease inhibitors. Lysate protein was boiled with sample buffer for 5 min and separated by SDS-PAGE on a 15% polyacrylamidegel. Afterwards, the proteins were transferred electrophoretically onto polyvinylidenedifluoride membranes. Non-specific binding site were blocked with PBS containing 1% bovine serum albumin (BSA). After blocking, the membranes were probed with appropriate antibodies against cyclin D, cdk4, and p21. All antibodies were purchased from Santa Cruz Biotechnology Inc. (Dallas, TX, USA).
Antibody detection was performed using an Enhanced Chemiluminescence Assay (Pierce Biotechnology, Rockford, IL, USA).
2.8. PAM Treatment of In Vivo Subcutaneous Bladder Cancer Tumour and Analysis of Treatment Outcome
Seven-week-old female BALB/c nu/nu mice were housed in plastic cages with stainless steel grid tops in an air-conditioned room with a 12 h light–dark cycle maintained at room temperature and provided with water and food ad libitum in the institute for animal experiments of Kochi Medical School. Animal experiments were conducted in accordance with the institutional guidelines and regulations and reviewed by the animal experiment and welfare committee of Kochi Medical School. The animal experimental protocol was approved by the Institutional Animal Care and Use Committee of Kochi University Permit Number; J-16, L-6 and M-27. A total of 10 mice (6 PAM, 4 untreated medium control) were used in this study. The study was carried out in compliance with the ARRIVE guidelines.
Each mouse was injected in the dorsal region subcutaneously with 2 × 106 253JB-V cells suspended in 100 μL of DMEM. Tumour was grown to a volume of approximately 105 mm3, the tumour-bearing mice were randomly divided into two groups (control and treatment group). The dorsal skin of tumour was inverted and exposed to PAM for 30 min. A total of 6 mice and 4 mice were analysed for the PAM treatment group and untreated control group, respectively.
Following 24 h after treatment, all mice were euthanised by the injection of pentobarbital, and the tumours were removed for pathological analysis. The tumour volume was calculated using the following formula: V = A × B, where A and B are orthogonal diameters of the tumours that were measured using a caliper. Harvested tumours were fixed in 20% formalin at room temperature for 48 h. Each tumour was processed into paraffin and cut into 10 μm thick sections. The resected tumour sections were stained using the terminal deoxynucleotidyl transferase dUTP nick end labelling (TUNEL) method, anti-Ki-67 antibody and with hematoxylin and eosin (H&E).
The degenerated area is calculated from the percentage of the tumour area containing TUNEL positive cells within the tumour area calculated as V = C × D, where C and D are the orthogonal lengths of the degenerated lesion measured using a microscope. The TUNEL-positive apoptotic cells were counted by using a high-power field lens. More than 1000 tumour cells were counted to calculate the apoptosis index (AI) from these areas. Apoptotic cells were not evaluated from the vicinity of necrotic areas.
2.9. Statistical Analysis
Statistical analysis was performed using JMP 8 software (SAS Institute Japan, Tokyo, Japan). Student-t tests were used to compare the data. Statistical significance was defined by a p value of <0.05.
3. Results and Discussion
3.1. Production of PAM for Targeted Bladder Cancer Treatment
PAM was prepared by treating DMEM with a helium plasma jet as shown in Figure 1a. Figure 1b shows typical voltage and current waveforms during operation of the plasma jet. Figure 1c shows the related optical emission spectrum of the plasma, respectively. Prominent emission peaks are observed for the *OH radical at 308 nm and excited O* at 777 nm indicative of high energy components produced by the plasma in the air that subsequently produce ROS through downstream reactions in the liquid phase [25,28]. In addition, the UV emitted from the plasma can generate ROS in situ through photolysis [29]. Measured and simulated spectrum of the N2 second positive system between 290 nm and 410 nm indicated the gas temperature to be near ambient temperature (Figure 1d). The level of ROS produced in the media can be easily controlled by plasma treatment times. A plasma treatment of 15 min produced a statistically significant increase in the relative levels of ROS in the media (Figure 1e). PAM was shown to reduce the metabolic activity of two bladder cancer cell types 235JB-V and T24 at 3 h post treatment (Figure 1f). The metabolic activity of both bladder cancer cell types did not recover for at least 24 h (Figure 1f). The microscopic assessment of the cell morphology reveals marked changes post treatment for both cells (Figure 1g). Both bladder cell types generally exhibit a typical epithelial-like, polygonal morphology, as seen in the micrographs taken for these cells. At 3 h post treatment, most 235JB-V cells are round, indicating cell shrinkage a morphological characteristic of apoptosis but can also be a result of cell detachment, whereas the shape of the T24 cells was largely unaffected. At 24 h, the majority of 235JB-V and T24 are round in morphology, which indicates that both cells may be undergoing apoptosis at this timepoint. Conversely, we observed that the viability and morphology of non-malignant bladder cells HBEC-A and HBEC-D was largely unaffected (Figure 1f,g), indicating that the PAM treatment selectively decreased viability onlyin the cancer cell lines. Therefore, we set out to determine how PAM induces changes in bladder cancer cells that lead to cell death.
3.2. PAM Initiated Apoptosis in Bladder Cancer Cells
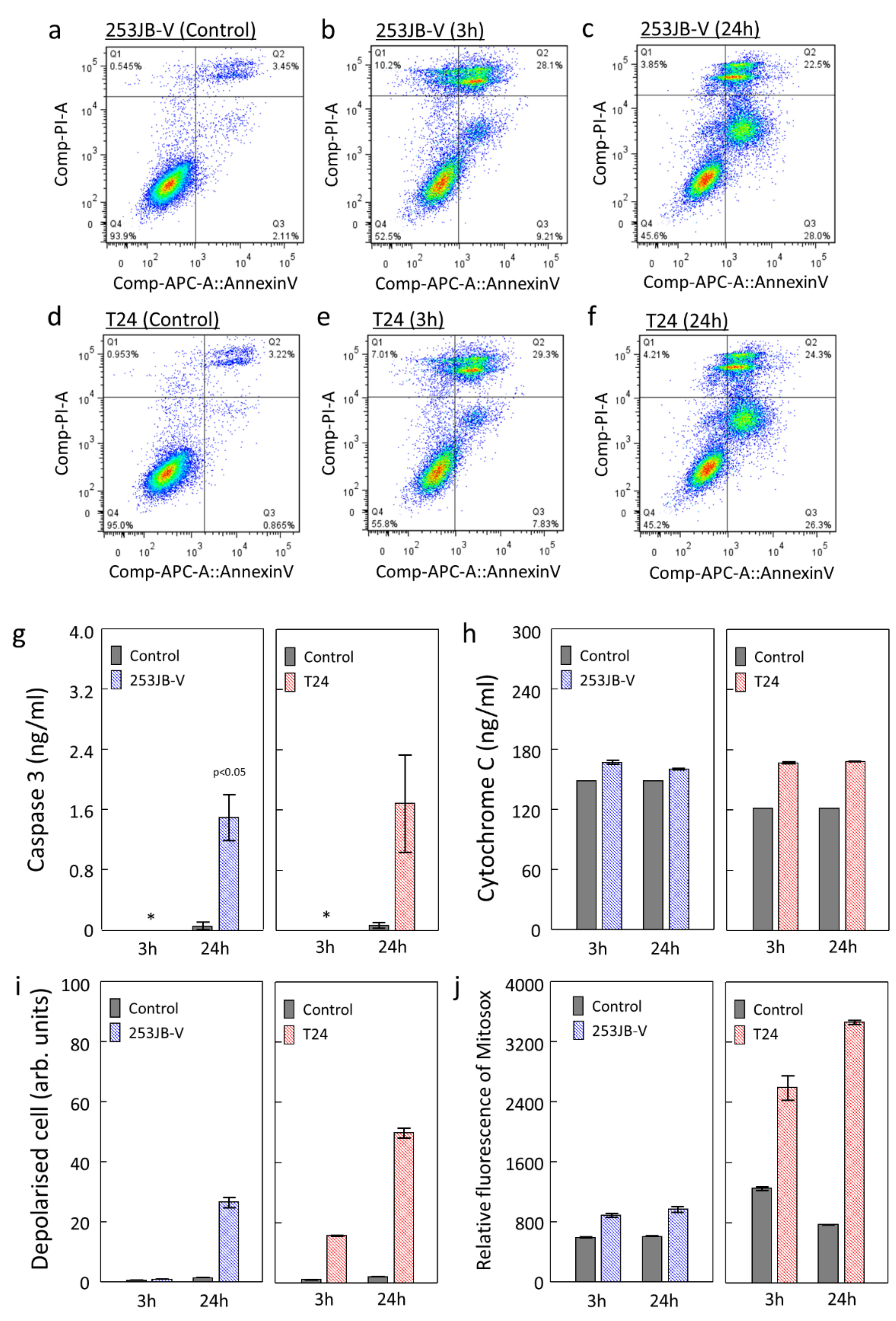
To assess if the reduced metabolic activity is associated with increased cell death, both 253JB-V and T24 cells post-treatment were labelled with annexin V-APC for apoptosis and propidium iodide (PI) for all dead cells. Double staining cells with annexin V-APC and PI can be used to distinguish between apoptotic and necrotic cells by flow cytometry. Untreated cells at the 24 h incubation timepoint and PAM treated cells at 3 h and 24 h post treatment were analysed. In the flow cytometry graphs, PI cells are seen at the left-hand side of the second quadrant (Q2), V-APC cells in the upper left of Q3, and unstained (live) cells in bottom right of Q4 (Figure 2a–f). As seen in Figure 2a,d, the majority of 253JB-V and T24 cells (93.9% and 95%, respectively) before PAM treatment were annexin V-APC and PI negative, indicating that most of these cells are alive. At 3 h post treatment, an increase in the number of apoptotic and necrotic cells was observed (Figure 2b,e). At 24 h post treatment, 22.5% and 28.0% of 253JB-V cells and 24.3% and 26.3% of T24 cells were apoptotic and necrotic, respectively (Figure 2c,f). From Figure 1e, at 24 h post treatment, we expect the number of non-viable cells in the entire cell population to be 46.8% and 46.9% for 253JB-V and T24 cells, respectively. Therefore, out of the non-viable cell population at 24 h post treatment, the percentage of apoptotic cells equates to 55.6% and 52.0% for 253JB-V and T24 cells, respectively. These data show that the PAM treatment readily induces apoptosis in both bladder cancer cell lines. To confirm this, we measured the concentration of caspase 3 in bladder cancer cells. Caspase 3 is a frequently activated protease involved with dismantling the cell during the formation of apoptotic bodies [30]. Data for caspase 3 are not available at the 3 h post-treatment timepoint. However, at 24 h post-treatment, 1.5 ng/mL and 1.7 ng/mL of caspase 3 were detected in the 253JB-V and T24 cells, which was above the concentrations detected in the untreated cells (Figure 2g). In addition, the concentration of cytochrome c was measured in bladder cancer cells. Cytochrome c is a mitochondrial protein that is released into the cytosol to initiate apoptosis when a cell receives an apoptotic signal [31]. Figure 2h shows that the cytochrome c concentration at 24 h post treatment in 253JB-V and T24 cells increased to 160.1 ng/mL and 168.4 ng/mL, respectively, as compared to the untreated cells. The steady-state concentrations of cytochrome c in the untreated 253JB-V and T24 cells were also relatively high at 148.5 ng/mL and 121.9 ng/mL, respectively. This is expected because cytochrome c also has a major function in the mitochondria in adenosine triphosphate (ATP) synthesis [31] to supply energy to cells, and the proliferative nature of the bladder cancer cells increases their energy (ATP) requirements.
Figure 2.
Mechanism of cell death induced by PAM treatment of bladder cancer cells. Flow cytometry graphs of 253JB-V bladder cancer cells stained with V-APC and PI (a) before PAM treatment (untreated control) and at (b) 3 h and (c) 24 h after PAM treatment; and T24 bladder cancer cells stained with V-APC and PI (d) before PAM treatment (untreated control) and at (e) 3 h and (f) 24 h after PAM treatment. Concentrations of (g) caspase 3 (* data not available for the 3 h timepoint subset) and (h) cytochrome c in bladder cancer cells before (untreated control) and after PAM treatment. (i) Percentage of depolarised bladder cancer cells determined through measurement of the ΔΨm before (untreated control) and after PAM treatment. (j) Relative fluorescence of Mitosox to determine the relative level of mitochondrial ROS produced in bladder cancer cells.
3.3. Role of Mitochondria in PAM Induced Apoptosis in Bladder Cancer Cells
We next tested our first hypothesis that PAM treatment induces apoptosis in bladder cancer cells by the upregulation of mitochondrial ROS production. For these experiments, 253JB-V and T24 cells were stained with TMRE and MitoSox to determine mitochondria membrane potential (ΔΨm) and mitochondrial ROS, respectively. A high ΔΨm is often linked to elevated levels of mitochondrial ROS and is an important indicator of the cell’s health [32,33]. During states of high ΔΨm, the charge within the cell is less negative resulting in cell depolarisation. The percentage of depolarised cells was analysed by flow cytometry and is shown Figure 2i. PAM treatment induced a sustained increase in the percentage of depolarised cells with 26.7% of 253JB-V cells and 47.6% of T24 cells depolarised at 24 h post-treatment. The relative level of ROS in the mitochondria detected by flow cytometry is shown in Figure 2j. Cell deploarisation was accompanied by an increase in mitochondrial ROS production compared to the untreated cells with up to a 1.63-fold and 4.97-fold increase at 24 h post treatment in 253JB-V and T24 cells, respectively. Overall, these results indicate that cell depolarisation and increased mitochondrial ROS is linked to the induction of apoptosis in bladder cancer cells by PAM treatment. However, the results show that the mitochondrial changes are more pronounced in the T24 cells compared to 253JB-V cells, which may be attributed to differences in the molecular characteristics between the cells [34].
3.4. Role of Cell Cycle Arrest in PAM Induced Apoptosis in Bladder Cancer Cells
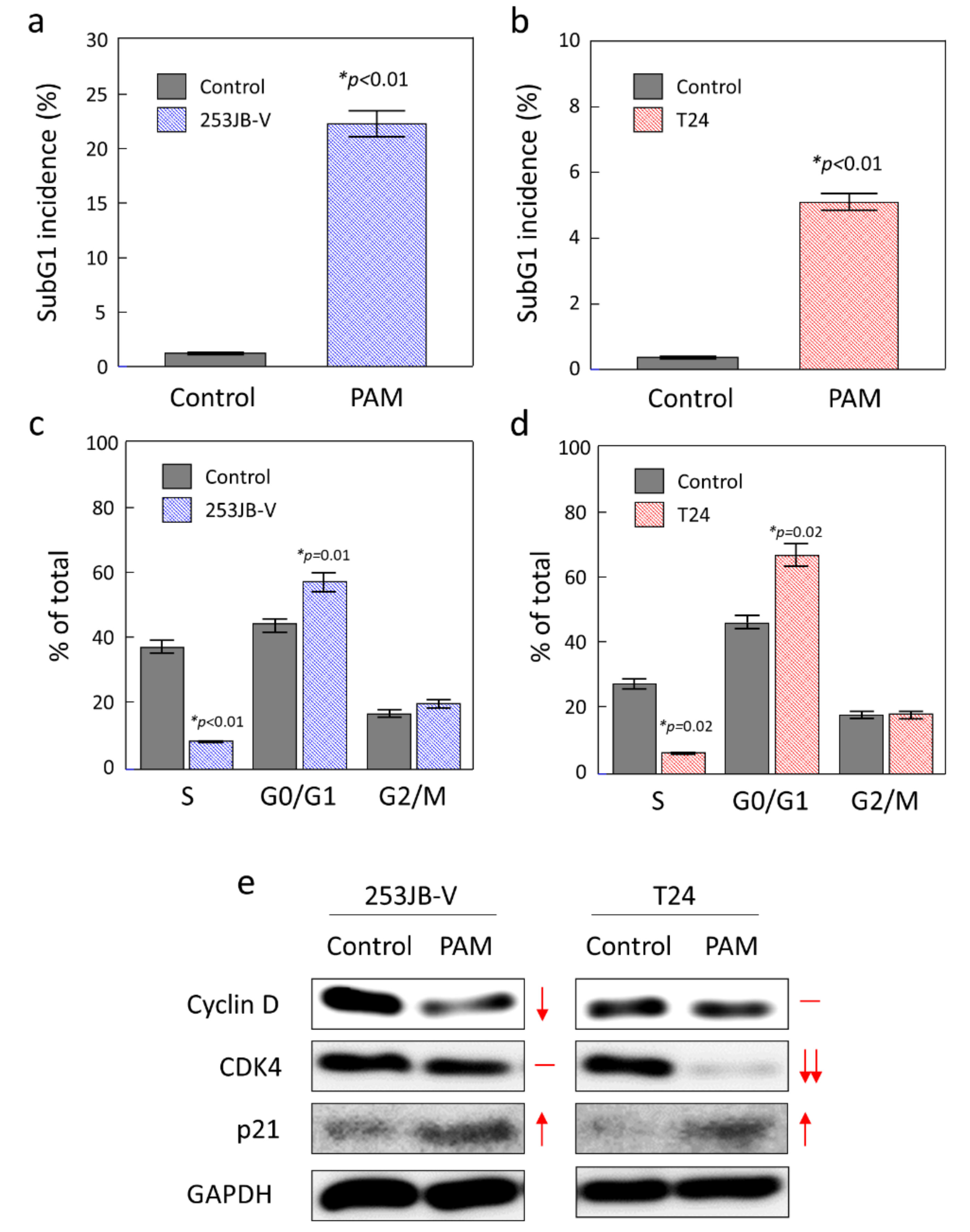
We next tested our second hypothesis of whether PAM induces apoptosis in bladder cancer cells by arresting the cell cycle. Changes in the cell cycle can regulate apoptotic responses [35]. Cell cycle progression was monitored by labelling cells with Bromodeoxyuridine (BrdU). BrdU is a thymidine analog that is inserted into DNA during cell cycling and, hence, is used to identify proliferating cells. The results from the flow cytometry analysis of the BrdU stained cells are presented in Figure 3a–d. Figure 3a,b show the percentage of 253JB-V and T24 cells in the sub-G1 phase, which is representative of cells containing less DNA due to apoptotic DNA fragmentation from cellular endonucleases. At 24 h post treatment, the sub-G1 phase cell population was significantly above the level observed for the untreated cells with an increase to 22.8% in 253JB-V cells and 5.0% in T24 cells. Figure 3c,d show that the PAM treatment also induced cell cycle arrest. A significant increase in the percentage of 253JB-V and T24 cells in the quiescent G0 and intermediate G1 phase was maintained from 3 h to 24 h post treatment as compared to the untreated cells for both bladder cancer cell types. At 3 h and 24 h post treatment, a statistically lower percentage of the PAM treated cells is in the DNA synthesis S phase as compared to the untreated cells for both cell types. The cell growth G2 phase and mitotic M phase for both untreated and treated cells were unaffected by PAM because of the fewer cells in the shorter G2 and M phases. Overall, the results suggest that the cell cycle was arrested at G1. To validate this, the expressions of cyclin D, CDK 4 and p21 were investigated by Western blot (Figure 3e). Cyclin D and CDK4 are important factors in driving the S phase. Figure 3e shows that whilst the expression of p21, an inhibitor of CDK4, was upregulated, the downregulation of cyclin D was only observed in 253JB-V cells (not in T24) and CDK4 downregulation was only observed in T24 cells (not in 253JB-V), indicating that changes in the regulation of these markers do not closely correlate with the observed in changes in cell cycle for these bladder cancer cells. This indicates that other cell cycle regulatory factors may also be involved in the process of arresting bladder cancer cell cycles in response to the PAM treatment.
Figure 3.
Changes in the bladder cancer cell cycle induced by PAM. Incidence in the sub G1 phase for (a) 253JB-V and (b) T24 bladder cancer cells. Percentage of cell population in each stage of the cell cycle for (c) 253JB-V and (d) T24 bladder cancer cells. (e) Western blot analysis of cell cycle regulatory factors showing up-regulation, down-regulation or no change indicated with up/down arrows or horizontal line, respectively (larger areas of the Western blots are shown in Supporting Materials S2). Control in all figures refers to untreated cells. GAPDH is included as the internal control in the Western blots.
3.5. PAM Induction of Apoptosis of a Bladder Cancer Tumour In Vivo
To investigate if the in vitro results are translatable in vivo, PAM was used to treat a subcutaneous 253JB-V bladder cancer tumour model in mice. In order to treat the subcutaneous tumour with PAM or untreated media for the control group, an incision was made into the mice skin to invert the subcutaneous tumour (connected to the skin) so that it was in direct contact with the PAM or untreated media (Figure 4a). At 24 h post-PAM treatment, the mice were sacrificed, and the region of the tumour was resected and analysed. Figure 4b shows the tumour volume at 24 h following treatment. The tumour volume was calculated to be 69.4 ± 29.8 mm3 in the PAM treatment group and 115.7 ± 13.2 mm3 in the untreated media control group. Figure 4c shows the tissue sections stained with the following: the terminal deoxynucleotidyl transferase dUTP nick end labelling (TUNEL) method for DNA fragmentation, a characteristic hallmark of apoptosis; anti-Ki-67 antibody to detect the presence of the Ki-67 protein, which is a cellular marker for proliferation; hematoxylin and eosin (H&E) to stain the cell nuclei, extracellular matrix and cytoplasm. The percentage of degenerated tumour tissue (indicated by the dashed lines in Figure 4c) was calculated by measuring the percentage of the tumour area containing TUNEL positive and KI-67 negative cells. The degenerated area of tumour tissue was calculated to be 51.4% in the PAM treatment group and 0% in untreated media control group (Figure 4d). The apoptosis index (AI) was determined by calculating the percentage of TUNEL positive cells from 10 randomly selected and anonymously scored high-power field images of the tissue sections. The AI was 2.8 in the PAM treatment group, and it was 1.1 in the untreated media control group (Figure 4e). Overall, the in vivo results show that PAM treatment increased apoptosis and decreased cell proliferation within the bladder cancer tumours, and this led to a decrease in tumour volume 24 h post-treatment.
Figure 4.
Induction of apoptosis in a 3D cancer tumour by PAM. (a) Photograph of a mouse with a bladder cancer tumour immersed in a bath of PAM. (b) Graph of the tumour volume before and after PAM treatment. (c) Typical histology images of tumour sections stained with TUNEL, Ki-67 for media control and PAM treated tumours. (d) Percentage of the degenerated tumour area. (e) Apoptosis index in the tumour. Control in all figures refers to cells exposed to untreated DMEM.
3.6. Molecular Mechanism of PAM Induced Bladder Cancer Cell Death
The results presented in this study show that PAM induces elevated oxidative stress in bladder cancer cells that initiate a cascade of intracellular signalling events, leading to mitochondria dysfunction and cell cycle arrest that, in turn, trigger apoptosis in bladder cancer cells via the cytochrome c/caspase 3 pathway (Figure 5). The oxidative stress induced by PAM causes a disruption of mitochondrial function, which triggers the release of cytochrome C. The release of cytochrome C leads to a loss of mitochondrial membrane potential that increases mitochondrial ROS generation above the basal level. Both the release of cytochrome C and the generation of mitochondrial ROS activated by caspase 3 causes apoptosis. Caspase is one of the main factors associated with the apoptotic process. PAM treatment also arrests the G1/S phase of the bladder cancer cell cycle that may also contribute to increased levels of apoptosis.
Figure 5.
Proposed oxidative stress pathways involved in the PAM induction of apoptosis in bladder cancer cells.
3.7. Opportunities of PAM in the Clinical Treatment of Non-Muscle Invasive Bladder Cancer
Bladder cancer is the fourth common cancer in the world. About 70% is non-muscle invasive bladder cancer (NMIBC) type. The standard treatment for NMIBC is endoscopic surgery by TURBT. The intravesical recurrence rate is very high after TURBT. Intravesical instillation immunotherapy by Bacillus Calmette-Guerin (BCG) is the most effective treatment post TURBT, but the treatment elicits multiple adverse side effects associated with a strong immune response and bacterial infections [36]. Resolving these critical adverse reactions is of paramount importance for urologists. Therefore, low-temperature plasma-activated solutions (using PAM as a model solution) could be a potential new intravesical chemotherapeutic approach for prophylactic treatment post-TURBT. A major advantage of PAM for these applications is that it is possible to selectively target the destruction of bladder cancer cells compared to healthy bladder cells that is not possible with radiation therapy; these features place PAM at the forefront of the next generation cancer therapies where preserving vital tissue is critical for the maintenance of healthy bodily function.
4. Conclusions and Future Directions
The results presented in this study show that PAM treatments can induce death in bladder cancer cells through apoptosis. Apoptosis is a favourable form of cell death in cancer therapy as it reduces the chances of adverse side-effects resulting from inflammation and damage to surrounding healthy cells and tissue that can occur through other forms of cell death such as necrosis. We conclude that increases in mitochondrial ROS production and cell cycle arrest both contribute to apoptosis of the bladder cancer cells.
This study highlights the possibility of using a plasma activated solution for prophylactic treatment of bladder cancer post-surgery. In a clinical setting, a plasma-activated solution would be most likely be delivered into the bladder through a urethral catheter in the same manner as BCG or an anticancer drug that is delivered into the bladder. However, plasma-activated solutions in bladder cancer treatment might help avoid common clinical problems associated with BCG such as atrophic bladder, infection, Reiter syndrome, and interstitial pneumonia. Future research should investigate methods overcoming these challenges including longer term survival rates and a rigorous safety assessment in preclinical models to ensure the new therapy can be effectively and safely translated into clinical trials. In addition, obtaining a better understanding of the molecular mechanisms and potential systemic adverse effects of PAM in bladder cancer therapy should aid the future development of even more effective anticancer PAM formulations.
Supplementary Materials
The following supporting information can be downloaded at: https://www.mdpi.com/article/10.3390/plasma5020018/s1.
Author Contributions
This study was conceptualized by H.F. (Hideo Fukuhara), J.-S.O., K.I., E.J.S., H.F. (Hiroshi Furuta) and A.H. Methodology and investigations were performed by H.F. (Hiroshi Furuta), J.-S.O., K.C., S.Y., A.K., M.F. and M.T.; H.F. (Hiroshi Furuta), E.J.S., J.-S.O., H.D.L. and R.D.S. contributed to the writing. All authors have read and agreed to the published version of the manuscript.
Funding
This work supported by JSPS KAKENHI Numbers JP17K16798, JP19K18564, JP19K07483 and JP19K08280. E.J.S. acknowledges the support from the Australian Research Council Future Fellowship FT190100263 and the National Health Medical Research Council Ideas Grant 2002510. J.-S.O. thanks support from Osaka City University Strategic Research Funds (Priority Research) in FY2019 and financial support by BioMedical Engineering Center (BMEC).
Institutional Review Board Statement
Not applicable.
Informed Consent Statement
Not applicable.
Data Availability Statement
Not applicable.
Conflicts of Interest
The authors declare no conflict of interest.
References
- Kong, M.G.; Kroesen, G.; Morfill, G.; Nosenko, T.; Shimizu, T.; Dijk, J.V.; Zimmermann, J.L. Plasma medicine: An introductory review. New J. Phys. 2009, 11, 115012. [Google Scholar] [CrossRef]
- Ratovitski, E.A.; Cheng, X.; Yan, D.; Sherman, J.H.; Canady, J.; Trink, B.; Keidar, M. Anti-Cancer Therapies of 21st Century: Novel Approach to Treat Human Cancers Using Cold Atmospheric Plasma. Plasma Process. Polym. 2014, 11, 1128–1137. [Google Scholar] [CrossRef]
- Tanaka, H.; Mizuno, M.; Ishikawa, K.; Nakamura, K.; Kajiyama, H.; Kano, H.; Kikkawa, F.; Hori, M. Plasma-Activated Medium Selectively Kills Glioblastoma Brain Tumor Cells by Down-Regulating a Survival Signaling Molecule, AKT Kinase. Plasma Med. 2011, 1, 265–277. [Google Scholar] [CrossRef]
- Tanaka, H.; Mizuno, M.; Ishikawa, K.; Nakamura, K.; Utsumi, F.; Kajiyama, H.; Kano, H.; Maruyama, S.; Kikkawa, F.; Hori, M. Cell survival and proliferation signaling pathways are downregulated by plasma-activated medium in glioblastoma brain tumor cells. Plasma Med. 2012, 2, 207–220. [Google Scholar] [CrossRef]
- Tanaka, H.; Mizuno, M.; Ishikawa, K.; Kondo, H.; Takeda, K.; Hashizume, H.; Nakamura, K.; Utsumi, F.; Kajiyama, H.; Kano, H.; et al. Plasma with high electron density and plasma-activated medium for cancer treatment. Clin. Plasma Med. 2015, 3, 72–76. [Google Scholar] [CrossRef]
- Judée, F.; Fongia, C.; Ducommun, B.; Yousfi, M.; Lobjois, V.; Merbahi, N. Short and long time effects of low temperature Plasma Activated Media on 3D multicellular tumor spheroids. Sci. Rep. 2016, 6, 21421. [Google Scholar] [CrossRef] [PubMed]
- Nakamura, K.; Peng, Y.; Utsumi, F.; Tanaka, H.; Mizuno, M.; Toyokuni, S.; Hori, M.; Kikkawa, F.; Kajiyama, H. Novel Intraperitoneal Treatment with Non-Thermal Plasma-Activated Medium Inhibits Metastatic Potential of Ovarian Cancer Cells. Sci. Rep. 2017, 7, 6085. [Google Scholar] [CrossRef]
- Tan, L.T.-H.; Chan, K.-G.; Pusparajah, P.; Lee, W.-L.; Chuah, L.-H.; Khan, T.M.; Lee, L.-H.; Goh, B.-H. Targeting Membrane Lipid a Potential Cancer Cure? Front. Pharmacol. 2017, 8, 12. [Google Scholar] [CrossRef]
- Van Blitterswijk, W.J.; de Veer, G.; Krol, J.H.; Emmelot, P. Comparative lipid analysis of purified plasma membranes and shed extracellular membrane vesicles from normal murine thymocytes and leukemic GRSL cells. Biochim. Biophys. Acta BBA Biomembr. 1982, 688, 495–504. [Google Scholar] [CrossRef]
- Bernardes, N.; Fialho, A.M. Perturbing the Dynamics and Organization of Cell Membrane Components: A New Paradigm for Cancer-Targeted Therapies. Int. J. Mol. Sci. 2018, 19, 3871. [Google Scholar] [CrossRef]
- Papadopoulos, M.C.; Saadoun, S. Key roles of aquaporins in tumor biology. Biochim. Biophys. Acta BBA Biomembr. 2015, 1848, 2576–2583. [Google Scholar] [CrossRef]
- Saadoun, S.; Papadopoulos, M.C.; Davies, D.C.; Bell, B.A.; Krishna, S. Increased aquaporin 1 water channel expression inhuman brain tumours. Br. J. Cancer 2002, 87, 621–623. [Google Scholar] [CrossRef]
- Yan, D.; Talbot, A.; Nourmohammadi, N.; Sherman, J.H.; Cheng, X.; Keidar, M. Toward understanding the selective anticancer capacity of cold atmospheric plasma—A model based on aquaporins (Review). Biointerphases 2015, 10, 040801. [Google Scholar] [CrossRef]
- Keidar, M. Plasma for cancer treatment. Plasma Sources Sci. Technol. 2015, 24, 033001. [Google Scholar] [CrossRef]
- Van der Paal, J.; Hong, S.-H.; Yusupov, M.; Gaur, N.; Oh, J.-S.; Short, R.D.; Szili, E.J.; Bogaerts, A. How membrane lipids influence plasma delivery of reactive oxygen species into cells and subsequent DNA damage: An experimental and computational study. Phys. Chem. Chem. Phys. 2019, 21, 19327–19341. [Google Scholar] [CrossRef]
- Yusupov, M.; Privat-Maldonado, A.; Cordeiro, R.M.; Verswyvel, H.; Shaw, P.; Razzokov, J.; Smits, E.; Bogaerts, A. Oxidative damage to hyaluronan–CD44 interactions as an underlying mechanism of action of oxidative stress-inducing cancer therapy. Redox Biol. 2021, 43, 101968. [Google Scholar] [CrossRef]
- Keidar, M.; Shashurin, A.; Volotskova, O.; Stepp, M.A.; Srinivasan, P.; Sandler, A.; Trink, B. Cold atmospheric plasma in cancer therapy. Phys. Plasmas 2013, 20, 057101–057108. [Google Scholar] [CrossRef]
- Siegel, R.L.; Miller, K.D.; Jemal, A. Cancer statistics, 2015. CA Cancer J. Clin. 2015, 65, 5–29. [Google Scholar] [CrossRef]
- Ferlay, J.; Steliarova-Foucher, E.; Lortet-Tieulent, J.; Rosso, S.; Coebergh, J.W.W.; Comber, H.; Forman, D.; Bray, F. Cancer incidence and mortality patterns in Europe: Estimates for 40 countries in 2012. Eur. J. Cancer 2013, 49, 1374–1403. [Google Scholar] [CrossRef]
- Richards, K.A.; Smith, N.D.; Steinberg, G.D. The Importance of Transurethral Resection of Bladder Tumor in the Management of Nonmuscle Invasive Bladder Cancer: A Systematic Review of Novel Technologies. J. Urol. 2014, 191, 1655–1664. [Google Scholar] [CrossRef]
- Joh, H.M.; Kim, S.J.; Chung, T.H.; Leem, S.H. Reactive oxygen species-related plasma effects on the apoptosis of human bladder cancer cells in atmospheric pressure pulsed plasma jets. Appl. Phys. Lett. 2012, 101, 053703. [Google Scholar]
- Mohades, S.; Barekzi, N.; Laroussi, M. Efficacy of Low Temperature Plasma against SCaBER Cancer Cells. Plasma Process. Polym. 2014, 11, 1150–1155. [Google Scholar] [CrossRef]
- Keidar, M.; Walk, R.; Shashurin, A.; Srinivasan, P.; Sandler, A.; Dasgupta, S.; Ravi, R.; Guerrero-Preston, R.; Trink, B. Cold plasma selectivity and the possibility of a paradigm shift in cancer therapy. Br. J. Cancer 2011, 105, 1295–1301. [Google Scholar] [CrossRef] [PubMed]
- Oh, J.-S.; Szili, E.J.; Gaur, N.; Hong, S.-H.; Furuta, H.; Short, R.D.; Hatta, A. In-situ UV Absorption Spectroscopy for Monitoring Transport of Plasma Reactive Species through Agarose as Surrogate for Tissue. J. Photopolym. Sci. Technol. 2015, 28, 439–444. [Google Scholar] [CrossRef]
- Oh, J.-S.; Szili, E.J.; Gaur, N.; Hong, S.-H.; Furuta, H.; Kurita, H.; Mizuno, A.; Hatta, A.; Short, R.D. How to assess the plasma delivery of RONS into tissue fluid and tissue. J. Phys. D Appl. Phys. 2016, 49, 304005. [Google Scholar] [CrossRef]
- Oh, J.-S.; Kakuta, M.; Furuta, H.; Akatsuka, H.; Hatta, A. Effect of plasma jet diameter on the efficiency of reactive oxygen and nitrogen species generation in water. Jpn. J. Appl. Phys. 2016, 55, 06HD01. [Google Scholar] [CrossRef]
- Oh, J.-S.; Szili, E.J.; Hatta, A.; Ito, M.; Shirafuji, T. Tailoring the Chemistry of Plasma-Activated Water Using a DC-Pulse-Driven Non-Thermal Atmospheric-Pressure Helium Plasma Jet. Plasma 2019, 2, 127–137. [Google Scholar] [CrossRef]
- Lu, X.; Naidis, G.V.; Laroussi, M.; Reuter, S.; Graves, D.B.; Ostrikov, K. Reactive species in non-equilibrium atmospheric-pressure plasmas: Generation, transport, and biological effects. Phys. Rep. 2016, 630, 1–84. [Google Scholar] [CrossRef]
- Ghimire, B.; Szili, E.J.; Lamichhane, P.; Short, R.D.; Lim, J.S.; Attri, P.; Masur, K.; Weltmann, K.-D.; Hong, S.-H.; Choi, E.H. The role of UV photolysis and molecular transport in the generation of reactive species in a tissue model with a cold atmospheric pressure plasma jet. Appl. Phys. Lett. 2019, 114, 093701. [Google Scholar] [CrossRef]
- Porter, A.G.; Jänicke, R.U. Emerging roles of caspase-3 in apoptosis. Cell Death Differ. 1999, 6, 99–104. [Google Scholar] [CrossRef]
- Ow, Y.-L.P.; Green, D.R.; Hao, Z.; Mak, T.W. Cytochrome c: Functions beyond respiration. Nat. Rev. Mol. Cell Biol. 2008, 9, 532–542. [Google Scholar] [CrossRef]
- Korshunov, S.S.; Skulachev, V.P.; Starkov, A.A. High protonic potential actuates a mechanism of production of reactive oxygen species in mitochondria. FEBS Lett. 1997, 416, 15–18. [Google Scholar] [CrossRef]
- Zorova, L.D.; Popkov, V.A.; Plotnikov, E.Y.; Silachev, D.N.; Pevzner, I.B.; Jankauskas, S.S.; Babenko, V.A.; Zorov, S.D.; Balakireva, A.V.; Juhaszova, M.; et al. Mitochondrial membrane potential. Anal. Biochem. 2018, 552, 50–59. [Google Scholar] [CrossRef]
- Dominguez-Escrig, J.L.; Kelly, J.D.; Neal, D.E.; King, S.M.; Davies, B.R. Evaluation of the Therapeutic Potential of the Epidermal Growth Factor Receptor Tyrosine Kinase Inhibitor Gefitinib in Preclinical Models of Bladder Cancer. Clin. Cancer Res. 2004, 10, 4874–4884. [Google Scholar] [CrossRef][Green Version]
- Pucci, B.; Kasten, M.; Giordano, A. Cell cycle and apoptosis. Neoplasia 2000, 2, 291–299. [Google Scholar] [CrossRef]
- Decaestecker, K.; Oosterlinck, W. Managing the adverse events of intravesical bacillus Calmette-Guérin therapy. Res. Rep. Urol. 2015, 7, 157–163. [Google Scholar]
Publisher’s Note: MDPI stays neutral with regard to jurisdictional claims in published maps and institutional affiliations. |
© 2022 by the authors. Licensee MDPI, Basel, Switzerland. This article is an open access article distributed under the terms and conditions of the Creative Commons Attribution (CC BY) license (https://creativecommons.org/licenses/by/4.0/).




