Integration of Visible Light Communication, Artificial Intelligence, and Rerouting Strategies for Enhanced Urban Traffic Management
Abstract
1. Introduction
“How can Deep Reinforcement Learning (DRL) be effectively applied to optimize traffic signal control and vehicle trajectories at urban intersections, leveraging connected vehicle technologies and Visible Light Communication (VLC) to enhance coordination and reduce traffic congestion?”
2. Background and Literature Review
2.1. Urban Traffic Management and the Challenges
2.2. Innovative Solutions: V-VLC Integration
2.3. Connected Vehicles (CVs) and Visible Light Communication (VLC)

3. Traffic Signal Control at Multi-Intersection Networks
3.1. Traffic Scenario and Phase Diagram
3.2. Integration of VLC and CV Technologies
- V2V and V2I communication: Vehicles communicate both with one another and with the infrastructure to relay information on vehicle positioning, traffic light phases, and vehicle status. This data exchange helps vehicles align their movements with active traffic phases, ensuring a coordinated flow;
- P2I and I2P communication: Pedestrians participate in a similar communication cycle, requesting to cross intersections and receiving confirmations. The infrastructure responds based on the active traffic phase, managing pedestrian crossings in harmony with vehicular phases, to improve safety and efficiency;
- Traffic flow and phase coordination: Each intersection has specific phases (Figure 3) to control pedestrian and vehicle movements. By synchronizing these phases across multiple intersections (C0, C1, C2), the system can handle complex flows and enhance safety, preventing conflicts between vehicles and pedestrians.
3.3. DRL Framework for Traffic Signal Control
4. Proposed Approach and Methodology
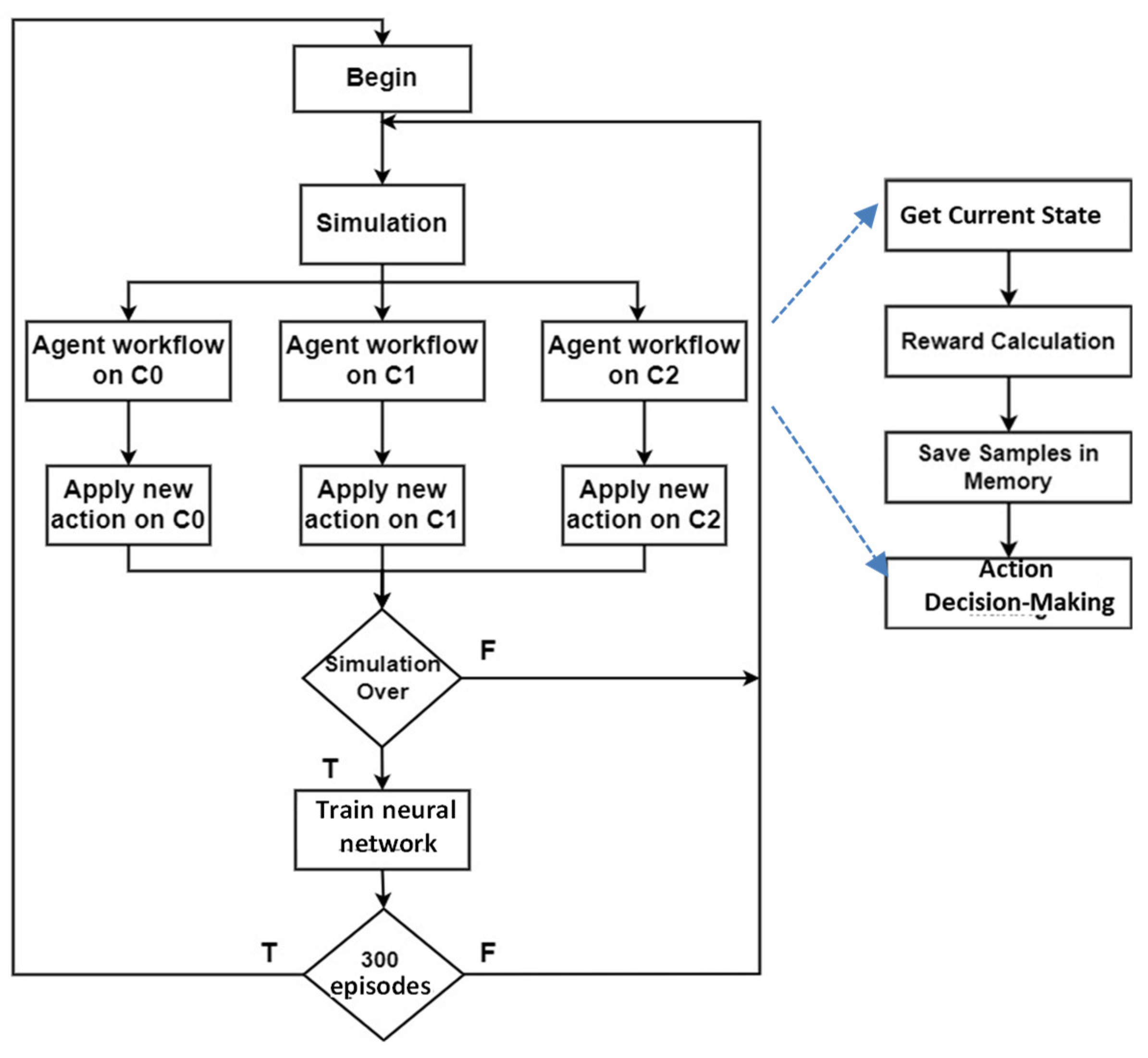
4.1. Multi-Agent Reinforcement Learning (MARL) Systems
4.2. Standard and Rerouting Traffic Scenarios
5. Results and Discussion
5.1. Network Training
5.2. Network Testing
5.3. Global Agent Decisions
- The VLC Dynamic Coordination (Fixed-Phase Cycles) approach demonstrates limited adaptability and minimal improvements, due to its reliance on predefined phase timings;
- The Intelligent Coordination (Standard) approach shows substantial improvements by integrating real-time traffic data to adjust signal phases dynamically;
- The Intelligent Coordination with Rerouting approach outperforms both methods, leveraging rerouting algorithms to enable vehicles to take optimized paths, significantly reducing congestion and delays.
5.4. Impact of VLC and CV Integration: Challenges and Limitations
6. Conclusions and Future Trends
Author Contributions
Funding
Data Availability Statement
Acknowledgments
Conflicts of Interest
References
- Siegel, J.E.; Erb, D.C.; Sarma, S.E. A survey of the connected vehicle landscape—Architectures, enabling technologies, applications, and development areas. IEEE Trans. Intell. Transp. Syst. 2018, 19, 2391–2406. [Google Scholar] [CrossRef]
- Karagiannis, G.; Altintas, O.; Ekici, E.; Heijenk, G.; Jarupan, B.; Lin, K.; Weil, T. Vehicular networking: A survey and tutorial on requirements, architectures, challenges, standards and solutions. IEEE Commun. Surv. Tutor. 2011, 13, 584–616. [Google Scholar] [CrossRef]
- Ge, H.; Song, Y.; Wu, C.; Ren, J.; Tan, G. Cooperative Deep Q-Learning With Q-Value Transfer for Multi-Intersection Signal Control. IEEE Access 2019, 7, 40797–40809. [Google Scholar] [CrossRef]
- Vidali, A.; Crociani, L.; Vizzari, G.; Bandini, S. A Deep Reinforcement Learning Approach to Adaptive Traffic Lights Management. In Proceedings of the Workshop “From Objects to Agents” (WOA 2019), Parma, Italy, 26–28 June 2019; pp. 42–50. [Google Scholar]
- O’Brien, D.; Le Minh, H.; Zeng, L.; Faulkner, G.; Lee, K.; Jung, D.; Oh, Y.; Won, E.T. Indoor Visible Light Communications: Challenges and prospects. In Free-Space Laser Communications VIII, Proceedings of the Optical Engineering + Applications, San Diego, CA, USA, 10–14 August 2008; SPIE: Bellingham, WA, USA, 2008; Volume 7091, pp. 60–68. [Google Scholar]
- Parth, H.; Pathak, X.; Pengfei, H.; Prasant, M. Visible Light Communication, Networking and Sensing: Potential and Challenges. IEEE Commun. Surv. Tutor. 2015, 17, 2047–2077. [Google Scholar]
- Caputo, S.; Mucchi, L.; Cataliotti, F.; Seminara, M.; Nawaz, T.; Catani, J. Measurement-based VLC channel characterization for I2V communications in a real urban scenario. Veh. Commun. 2021, 28, 100305. [Google Scholar] [CrossRef]
- Vieira, M.A.; Vieira, M.; Vieira, P.; Louro, P. Optical signal processing for a smart vehicle lighting system using a-SiCH technology. In Optical Sensors 2017, Proceedings of the SPIE Optics + Optoelectronics, Prague, Czech Republic, 24–27 April 2017; SPIE: Bellingham, WA, USA, 2017; Volume 10231, p. 10231. [Google Scholar]
- Girao, P.S.; Alegria, F.; Viegas, J.M.; Lu, B.; Vieira, J. Wireless System for Traffic Control and Law Enforcement. In Proceedings of the 2006 IEEE International Conference on Industrial Technology, Mumbai, India, 15–17 December 2006; pp. 1768–1770. [Google Scholar] [CrossRef]
- Chen, S.; Hu, J.; Shi, Y.; Peng, Y.; Fang, J.; Zhai, R.; Zhao, L. Vehicle-to-everything (V2X) services supported by LTE-based systems and 5G. IEEE Commun. Stand. Mag. 2017, 1, 70–76. [Google Scholar] [CrossRef]
- Oskarbski, J.; Guminska, L.; Miszewski, M.; Oskarbska, I. Analysis of Signalized Intersections in the Context of Pedestrian Traffic. Transp. Res. Procedia 2016, 14, 2138–2147. [Google Scholar] [CrossRef]
- Pribyl, P.; Pribyl, M.; Lom Svitek, M. Modeling of smart cities based on ITS architecture. IEEE Intell. Transp. Syst. Mag. 2019, 11, 28–36. [Google Scholar] [CrossRef]
- Miucic, R. Connected Vehicles: Intelligent Transportation Systems; Springer: Cham, Switzerland, 2019. [Google Scholar]
- Kodi, J.H. Evaluating the Mobility and Safety Benefits of Adaptive Signal Control Technology (ASCT). Master’s Thesis, UNF Graduate Theses and Dissertations, Jacksonville, FL, USA, 2019. Available online: https://digitalcommons.unf.edu/etd/930 (accessed on 10 November 2024).
- Aleko, D.R.; Djahel, S. An Efficient Adaptive Traffic Light Control System for Urban Road Traffic Congestion Reduction in Smart Cities. Information 2020, 11, 119. [Google Scholar] [CrossRef]
- Eldeeb, H.B.; Eso, E.; Jarchlo, E.A.; Zvanovec, S.; Uysal, M.; Ghassemlooy, Z.; Sathian, J. Vehicular VLC: A ray tracing study based on measured radiation patterns of commercial taillights. IEEE Photonics Technol. Lett. 2021, 33, 904–907. [Google Scholar] [CrossRef]
- Bilal, J.M.; Jacob, D. Intelligent Traffic Control System. In Proceedings of the 2007 IEEE International Conference on Signal Processing and Communications, Dubai, United Arab Emirates, 24–27 November 2007; pp. 496–499. [Google Scholar] [CrossRef]
- Yousefi, S.; Altman, E.; El-Azouzi, R.; Fathy, M. Analytical Model for Connectivity in Vehicular Ad Hoc Networks. IEEE Trans. Veh. Technol. 2008, 57, 3341–3356. [Google Scholar] [CrossRef]
- Shen, W.-H.; Tsai, H.-M. Testing vehicle-to-vehicle visible light communications in real-world driving scenarios. In Proceedings of the 2017 IEEE Vehicular Networking Conference (VNC), Turin, Italy, 27–29 November 2017; pp. 187–194. [Google Scholar]
- Liang, X.; Du, X.; Wang, G.; Han, Z. A Deep Reinforcement Learning Network for Traffic Light Cycle Control. IEEE Trans. Veh. Technol. 2019, 68, 1243–1253. [Google Scholar] [CrossRef]
- Lopez, P.A.; Behrisch, M.; Bieker-Walz, L.; Erdmann, J.; Flötteröd, Y.-P.; Hilbrich, R.; Lücken, L.; Rummel, J.; Wagner, P.; Wiessner, E. Microscopic Traffic Simulation using SUMO. In Proceedings of the 2019 IEEE Intelligent Transportation Systems Conference (ITSC), Maui, HI, USA, 4–7 November 2018; pp. 2575–2582. [Google Scholar]
- Vieira, M.; Vieira, M.A.; Galvão, G.; Louro, P.; Véstias, M.; Vieira, P. Enhancing Urban Intersection Efficiency: Utilizing Visible Light Communication and Learning-Driven Control for Improved Traffic Signal Performance. Vehicles 2024, 6, 666–692. [Google Scholar] [CrossRef]
- Yousefpour, A.; Fung, C.; Nguyen, T.; Kadiyala, K.; Jalali, F.; Niakanlahiji, A.; Kong, J.; Jue, J.P. All one needs to know about fog computing and related edge computing paradigms: A complete survey. J. Syst. Archit. 2019, 98, 289–330. [Google Scholar] [CrossRef]
- Vieira, M.A.; Vieira, M.; Vieira, P.; Fernandes, R.; Louro, P. Dynamic vehicular visible light communication for traffic management. In Next Generation Optical Communication: Components, Sub-Systems, and Systems XII; Li, G., Nakajima, K., Srivastava, A.K., Eds.; SPIE: Bellingham, WA, USA, 2023; p. 124290. [Google Scholar]
- Vieira, M.A.; Vieira, M.; Louro, P.; Vieira, P.; Fantoni, A. Vehicular Visible Light Communication for Intersection Management. Signals 2023, 4, 457–477. [Google Scholar] [CrossRef]
- Vieira, M.A.; Vieira, M.; Louro, P.; Vieira, P. Cooperative vehicular communication systems based on visible light communication. Opt. Eng. 2018, 57, 076101. [Google Scholar] [CrossRef]
- Tang, F.; Kawamoto, Y.; Kato, N.; Liu, J. Future intelligent and secure vehicular network toward 6g: Machine-learning approaches. Proc. IEEE 2019, 108, 292–307. [Google Scholar] [CrossRef]
- Luong, N.C.; Hoang, D.T.; Gong, S.; Niyato, D.; Wang, P.; Liang, Y.-C.; Kim, D.I. Applications of deep reinforcement learning in com munications and networking: A survey. IEEE Commun. Surv. Tutor. 2019, 21, 3133–3174. [Google Scholar] [CrossRef]
- Ye, H.; Li, G.Y.; Juang, B.-H.F. Deep reinforcement learning based resource allocation for v2v communications. IEEE Trans. Veh. Technol. 2019, 68, 3163–3173. [Google Scholar] [CrossRef]
















| SOF 5 bits | TIME 6+6+6 bits | Flag 3 bits | COM 4 bits | POSITION 4+4 bits | PAYLOAD 4+4+4+4+4+4 bits | ||||||||||
| L2D | Sync | Hour | Min | Sec | END | 1 | y | x | 0000+0000 | EOF | |||||
| V2V | Sync | Hour | Min | Sec | END | 2 | y | x | Lane (0–7) | Device (nr) | Device IDy | Device IDx | Nr. behind | …. | EOF |
| V2I | Sync | Hour | Min | Sec | END | 3 | y | x | TL (0–15) | Device (nr). | Device IDy | Device IDx | Nr. behind | ….. | EOF |
| I2V | Sync | Hour | Min | Sec | END | 4 | y | x | TL (0–15) | Device ID | Device IDy | Device IDx | Nr. behind | …. | EOF |
| P2I | Sync | Hour | Min | Sec | END | 5 | y | x | TL (0–15) | N, S, E, W. | …… | EOF | |||
| I2P | Sync | Hour | Min | Sec | END | 6 | y | x | TL (0–15) | Phase | ……. | EOF | |||
| Parameter | Value |
|---|---|
| Number of episodes | 300 |
| Maximum steps | 3600 |
| Vehicles generated | 2600 |
| Pedestrians generated | 2000 |
| Hidden layers | 400 |
| Activation function | ReLU |
| Width layers | 400 |
| Batch size | 100 |
| Learning rate | 0.001 |
| Training epochs | 800 |
| Memory size | 50,000 |
| Number of states | 164 |
| Number of actions | 9 |
| Gamma | 0.75 |
![]() | |||||||
|---|---|---|---|---|---|---|---|
| Standard (% Green Time) | Rerouting (% Green Time) | ||||||
| C1 | C2 | C0 | C1 | C2 | |||
| P1 | 15% | 13% | P1 | 13% | 17% | 11% | |
| P2 | P2 | 10% | 6% | P2 | 9% | 5% | 10% |
| P3 | P3 | 5% | 9% | P3 | 2% | 6% | 7% |
| P4 | P4 | 2% | 4% | P4 | 3% | 1% | 2% |
| P5 | P5 | 30% | 22% | P5 | 33% | 32% | 28% |
| P6 | P6 | 7% | 19% | P6 | 6% | 12% | 9% |
| P7 | P7 | 5% | 4% | P7 | 9% | 9% | 3% |
| P8 | P8 | 10% | 11% | P8 | 7% | 4% | 8% |
| P9 | P9 | 30% | 22% | P9 | 18% | 14% | 21% |
| Coordination Method | Throughput Improvement (%) | Queue Size Reduction (%) | Adaptability to Traffic Variations |
|---|---|---|---|
| VLC Dynamic (Fixed-Phase Cycles) [24] | 10% | 15% | Low (static cycles unsuitable for variability) |
| VLC Intelligent Coordination [22] | 30% | 35% | Medium (dynamic adaptive phases and timings) |
| VLC Intelligent Coordination with Rerouting (this work) | 63% | 54% | High (dynamic adaptation and rerouting) |
Disclaimer/Publisher’s Note: The statements, opinions and data contained in all publications are solely those of the individual author(s) and contributor(s) and not of MDPI and/or the editor(s). MDPI and/or the editor(s) disclaim responsibility for any injury to people or property resulting from any ideas, methods, instructions or products referred to in the content. |
© 2024 by the authors. Licensee MDPI, Basel, Switzerland. This article is an open access article distributed under the terms and conditions of the Creative Commons Attribution (CC BY) license (https://creativecommons.org/licenses/by/4.0/).
Share and Cite
Vieira, M.; Galvão, G.; Vieira, M.A.; Véstias, M.; Vieira, P.; Louro, P. Integration of Visible Light Communication, Artificial Intelligence, and Rerouting Strategies for Enhanced Urban Traffic Management. Vehicles 2024, 6, 2106-2132. https://doi.org/10.3390/vehicles6040103
Vieira M, Galvão G, Vieira MA, Véstias M, Vieira P, Louro P. Integration of Visible Light Communication, Artificial Intelligence, and Rerouting Strategies for Enhanced Urban Traffic Management. Vehicles. 2024; 6(4):2106-2132. https://doi.org/10.3390/vehicles6040103
Chicago/Turabian StyleVieira, Manuela, Gonçalo Galvão, Manuel A. Vieira, Mário Véstias, Pedro Vieira, and Paula Louro. 2024. "Integration of Visible Light Communication, Artificial Intelligence, and Rerouting Strategies for Enhanced Urban Traffic Management" Vehicles 6, no. 4: 2106-2132. https://doi.org/10.3390/vehicles6040103
APA StyleVieira, M., Galvão, G., Vieira, M. A., Véstias, M., Vieira, P., & Louro, P. (2024). Integration of Visible Light Communication, Artificial Intelligence, and Rerouting Strategies for Enhanced Urban Traffic Management. Vehicles, 6(4), 2106-2132. https://doi.org/10.3390/vehicles6040103


