Abstract
Background: Accurate delineation of lesions in acute ischemic stroke is important for determining the extent of tissue damage and the identification of potentially salvageable brain tissues. Automatic segmentation on CT images is challenging due to the poor contrast-to-noise ratio. Quantitative CT perfusion images improve the estimation of the perfusion deficit regions; however, they are limited by a poor signal-to-noise ratio. The study aims to investigate the potential of deep learning (DL) algorithms for the improved segmentation of ischemic lesions. Methods: This study proposes a novel DL architecture, DenseResU-NetCTPSS, for stroke segmentation using multiparametric CT perfusion images. The proposed network is benchmarked against state-of-the-art DL models. Its performance is assessed using the ISLES-2018 challenge dataset, a widely recognized dataset for stroke segmentation in CT images. The proposed network was evaluated on both training and test datasets. Results: The final optimized network takes three image sequences, namely CT, cerebral blood volume (CBV), and time to max (Tmax), as input to perform segmentation. The network achieved a dice score of 0.65 ± 0.19 and 0.45 ± 0.32 on the training and testing datasets. The model demonstrated a notable improvement over existing state-of-the-art DL models. Conclusions: The optimized model combines CT, CBV, and Tmax images, enabling automatic lesion identification with reasonable accuracy and aiding radiologists in faster, more objective assessments.
1. Introduction
Stroke refers to a rapid loss of brain function due to a fatally low blood supply to the brain. Stroke is a leading cause of mortality and morbidity worldwide. Annually, about 15 million people suffer from stroke, one-third of whom die. Nearly 85% of all strokes are ischemic, and the remaining 15% are hemorrhagic strokes [1]. An ischemic stroke occurs when the vessel supplying blood to the brain is obstructed. Imaging is critical in stroke diagnosis, as it identifies the extent of tissue damage and the amount of tissue that can be salvaged with treatment.
Standard imaging modalities for stroke diagnosis include computed tomography (CT) and magnetic resonance imaging (MRI). CT is the primary modality for stroke imaging because it can provide information-rich images of the brain quickly and at a lower cost, making it widely available in areas with high population density. It can also exclude intracranial hemorrhages and other pathologies that mimic a stroke, such as tumors [2]. CT perfusion imaging is also carried out to quantify and precisely detect brain perfusion. Perfusion deficit can be detected immediately after a stroke, i.e., at the time when standard CT is still negative for stroke [2]. Quantitative perfusion maps, such as cerebral blood flow (CBF), cerebral blood volume (CBV), mean transit time (MTT), and time to peak (Tmax), are used to detect the ischemic region.
Manual stroke lesion segmentation, especially on CT images and CT perfusion maps, can be time-consuming and have high inter- and intra-observer variability. Developing computer-aided diagnosis (CAD) systems can significantly reduce the time needed to identify stroke lesions, which is crucial for timely intervention. Due to the low contrast-to-noise ratio or signal-to-noise ratio of stroke lesions, conventional algorithms for automatic segmentation provide unsatisfactory results. Recently, the focus has shifted to developing deep learning-based CAD systems for segmenting stroke lesions, which can remove the limitations of conventional methods. Since the availability of large databases of CT scans for ischemic stroke is limited, most of the work has been carried out using the Ischemic Stroke Lesion Segmentation Challenge (ISLES 2018) data [3,4,5]. The dataset consisted of standard CT images, a 4D dynamic sequence of perfusion imaging data, and the corresponding quantitative perfusion maps—CBF, CBV, MTT, and Tmax. The challenge’s goal was to kickstart deep learning applications for the segmentation of ischemic stroke lesions on CT images. Liu et al. proposed a multiscale dense CNN for stroke segmentation [6]. Their architecture used four image sequences (CT, CBF, CBV, and Tmax) to generate a segmentation mask. Moreover, they used a combination of the dice and cross-entropy loss functions for training. Tureckova et al. proposed a 3D U-Net with dilated convolutions [7]. In this study, bias correction and z-score normalization were carried out as preprocessing steps. Omarov et al. proposed a modified 3D U-Net architecture to isolate the stroke lesion [8]. Ahmed et al. used a CNN-based encoder with residual inception blocks and dense blocks for segmentation [9]. Bias correction and normalization were carried out as part of the preprocessing step. Sultanpour et al. proposed a modified MultiResU-Net architecture for stroke lesion segmentation [10]. The approach uses Tmax as a heatmap in one of the channels, and other images are part of other channels. Dolz et al. used a dense multi-path U-Net for stroke segmentation [11]. This approach used all the provided images/maps to achieve high segmentation accuracy. Zhiguo et al. used a lightweight U-Net with a structural similarity loss function to isolate the stroke lesions on the CT perfusion maps [12]. Kumar et al. employed a patch-based strategy to isolate the stroke lesion [13]. The approach used a lightweight U-Net framework combining focal Tversky and cross-entropy loss. Islam et al. employed an adversarial learning-based approach wherein a generator network (U-Net) was used to create segmentation masks, and a discriminator network (CNN) was used to refine the masks by distinguishing them from the ground truth [14]. Intensity normalization and resizing of images were used as preprocessing. Zhang et al. used a cluster-representation learning approach for stroke delineation [15]. In this approach, the training samples are first clustered into groups based on the similarities for segmentation difficulty. Next, each cluster is individually trained to obtain a cluster-representative model. Clustering priors obtained from these models are fused with the overall training network. Anand et al. proposed a network inspired by DenseNet-121 architecture to perform stroke segmentation [16]. The network uses only skull-stripped CT perfusion maps along with a combination of cross-entropy and dice loss functions to generate predictions. Ghnemat et al. used a GAN-based network with mutation models to generate synthetic images to train the network [17]. The proposed model achieved a dice score of 0.43 on the training dataset. Tursynova et al. utilized a 3D U-Net to perform stroke segmentation [18]. The model achieved a dice score of 0.39 and 0.35 on the training and testing datasets, respectively.
All the studies identified in the literature have directly used the available sequences for training without understanding the impact of different image sequences. Moreover, there is still a wide scope for further development and optimization of DL networks for further enhancement of the accuracy of stroke segmentation. In some studies, the data distribution between the training and testing groups overlapped, which suggests that the network results were overestimated.
The current study proposes a novel deep learning architecture, DenseResU-NetCTPSS, to accurately delineate the ischemic stroke lesion on CT and CT perfusion maps. The proposed network is also compared with conventional U-Net-based networks. Moreover, the study included preprocessing, data augmentation, optimizations, and different image combinations for enhanced accuracy/robustness of the network.
2. Materials and Methods
2.1. Dataset
The proposed study used data from the Ischemic Stroke Lesion Segmentation (ISLES) Challenge 2018. The dataset consists of patients admitted within 8 h of stroke and their manual segmentation masks. The dataset consists of 103 patients (mean age 68 ± 14 years); the training dataset comprises 63 patients, and the testing dataset comprises 40 patients. Data for the same patient are acquired across multiple slabs; as a result, the training data comprise 94 training cases from 63 patients, and the testing data comprise 62 cases from 40 patients. Each patient case consists of a CT scan, raw CT perfusion imaging data, and the corresponding quantitative perfusion maps—CBF, CBV, MTT, and Tmax. The number of slices ranges from 2 to 22, with an inter-slice gap of 5 mm. The matrix dimensions for each slice are 256 × 256. Figure 1 shows the representative images from the database.
Figure 1.
Representative brain images of an ischemic stroke patient from the ISLES 2018 Challenge Dataset. CT perfusion maps are shown in pseudo-color to correspond to the quantitative nature of the maps.
2.2. Preprocessing
Two main preprocessing tasks involved were skull stripping and image normalization. For skull stripping, the perfusion maps are summed together and binarized. The binarized image contains extraneous regions, which are removed by connected component analysis. Any holes in the final mask are filled using morphological filling. The mask is multiplied by individual image sequences to obtain the final skull-stripped image. All data were normalized using min-max normalization in the range [0–255]. Figure 2 shows the pipeline for skull stripping.
Figure 2.
Systematic workflow for skull-stripping. CT perfusion maps are shown in pseudo-color to correspond to the quantitative nature of the maps.
2.3. Data Augmentation
Since the ISLES18 dataset has a smaller number of images for training a deep learning model, data augmentation strategies were used to expand the training dataset artificially. Data augmentation makes the model more robust to variations encountered during test-time evaluations. Affine transformations were used for augmentations. Image translation [−10 pixels, 10 pixels], rotation [−20°, 20°], and flipping were applied. The total number of images in the dataset obtained from the training set of 63 patients was 502. After data augmentation, the total number of images increased to 3448.
2.4. Network Architecture
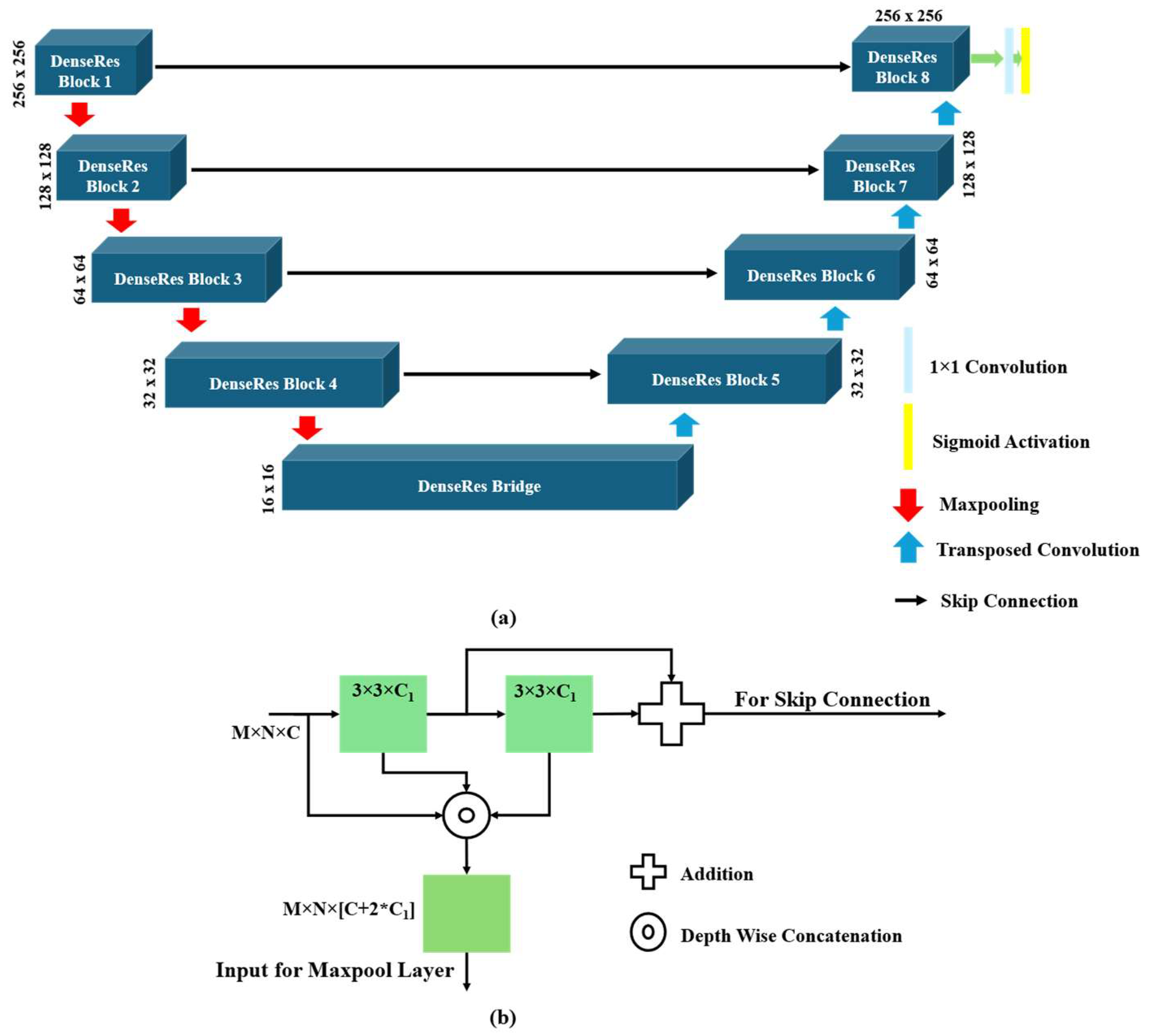
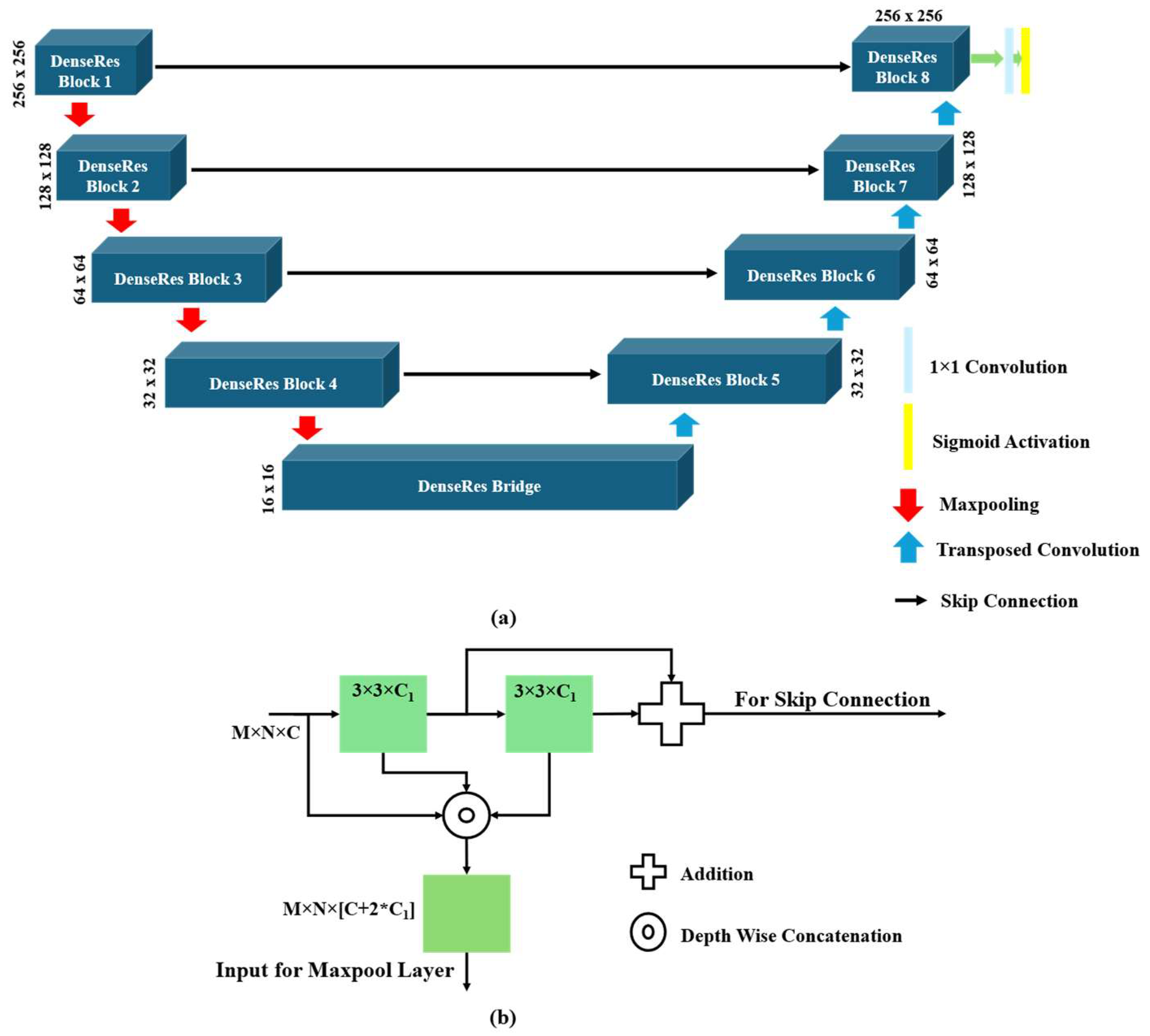
Figure 3 illustrates the proposed network architecture. The proposed architecture draws inspiration from the conventional U-Net [19] framework and dense and residual connections. The proposed architecture consists of four downsampling and four upsampling layers. Each layer incorporates a DenseRes block. There are two convolutional blocks in each DenseRes block. The convolutional blocks contain the convolutional layers, leaky ReLU as an activation function, and instance normalization. The outputs of two convolutional layers are concatenated with the input. This serves as the input to the subsequent layers after passing through a layer of maxpooling. Maxpooling is signified by the red arrow, and transposed convolutions can be identified as blue arrows in Figure 3a. Additionally, for the skip connections, the output of each convolutional block is summed with the residual connections, which serve as the input to the decoder. Figure 3b shows the internal architecture of the DenseRes block. C1 represents the number of convolutional filters, and C represents the depth of the input feature for each DenseRes block. The total number of trainable parameters in the proposed model is 21 M. Table 1 shows the number of convolution filters and strides in each DenseRes block.
Figure 3.
Illustration of (a) the proposed network architecture of DenseResU-NetCTPSS and (b) the internal architecture of DenseRes block.
Table 1.
Network architecture details of DenseResU-NetCTPSS.
2.5. Loss Function
In the given dataset, there is a large imbalance between the volumes of stroke lesions and normal healthy brain tissue. The generalized dice loss (GDL) function is used to overcome this bias [20]. The GDL is given as follows:
where C is the number of classes, M is the number of elements in the prediction (P) and ground truth (G) that are true (have a value of 1), and wc is the weighting factor, which is given by
2.6. Experiment Design
All the networks were implemented in MATLAB R2022b (version 9.13.0, MathWorks, Natick, MA, USA). All experiments were run on a workstation running Windows 11 with 32 GB RAM and an Intel Core i9-12900 CPU. The network training and testing used an NVIDIA-A2000 GPU with 12 GB of memory. The entire training dataset of 63 patients was divided into training and validation sets in a ratio of 80:20. Since some patients had multiple slabs, care was taken to have both slabs of data in either training or testing to avoid artificial boosting of network performance. The proposed network was compared against the existing standard deep learning architectures on five individual sequences. The standard networks were U-Net, MultiResU-Net [21], and mU-Net [22]. The proposed network was tested on multiple combinations of the previously mentioned image sequences. Affine transformations were part of the data augmentation strategy to boost the number of training images. All networks were trained for 50 epochs using the Adam optimizer [23] with an initial learning rate of 0.0001. The learning rate dropped by 0.1 every five epochs. Optimizations with batch sizes (n = 4, 8, 16) were carried out. Deep learning models are prone to overfitting. L2 regularization [24] was applied to prevent overfitting with optimization of the regularization rate (0.01, 0.001, 0.0001, and 0.00001). Additionally, dropout of connections was applied to reduce overfitting [24]. Optimizations were carried out with different dropout rates (10%, 25%, and 50%). To examine the flow of information within the proposed deep learning model, Gradient Class Activation Mapping (Grad-CAM) was employed. Grad-CAM highlights regions of the input that contribute most significantly to the model’s predictions by visualizing channel activation maps.
3. Results
In the first experiment, the proposed model was compared with existing standard models like U-Net, MultiResU-Net, and mU-Net. The networks trained and evaluated on individual sequences with a batch size of 8 and an L2 regularization value of 0.00001, provided the optimal results. Table 2 summarizes the results of stroke segmentation corresponding to individual image sequences. The mU-Net improved performance by 11.86% on average across the five image sequences over the conventional U-Net. The DenseU-Net improved segmentation performance by 15.13% over the conventional U-Net. Finally, the proposed DenseResU-NetCTPSS improved segmentation performance by 16.68% over the conventional U-Net. Moreover, it also outperformed MultiResU-Net and mU-Net by 18.74% and 5.71% respectively. Statistical analysis based on the Wilcoxon signed-rank test showed that the proposed architecture outperformed the models in several cases: MultiResU-Net on CT (p = 0.0031), conventional U-Net on CBV (p = 7 × 10⁻4), DenseU-Net on MTT (p = 0.0075), and MultiResU-Net on Tmax (p = 0.0449). The proposed DenseResU-NetCTPSS architecture consistently outperformed the other networks across all image sequences, except in a few cases where it provided comparable results.
Table 2.
Segmentation performance of different network architectures on the ISLES-2018 validation dataset in terms of dice similarity coefficient (mean ± standard deviation). p-Values comparing baseline networks with DenseResU-NetCTPSS are presented below each score. Bold values represent statistically significant difference (p < 0.05) between baseline networks and proposed DenseResU-NetCTPSS.
The proposed DenseResU-NetCTPSS was used for further experimentation to identify the optimum image combinations. Table 3 shows the results of stroke segmentation corresponding to different image sequence combinations with and without data augmentation. Four different image combinations: (i) CT and CBF, (ii) CT, CBF, and Tmax, (iii) CT, CBV, and Tmax, and (iv) CT, MTT, and Tmax performed at par on the validation dataset. To further improve the segmentation performance, these image combinations were trained on data from all 63 patients and tested on the independent test data (40 subjects). For the test dataset, only the images have been provided. The predictions for each patient are to be uploaded to the SICAS Medical Image Repository platform. Each user is allowed one submission per week. Table 4 highlights the results for different image combinations. The CT, CBV, and Tmax combination performed better on the training and test datasets.
Table 3.
Segmentation performance of proposed DenseResU-NetCTPSS architecture on the ISLES-2018 validation dataset in terms of dice similarity coefficient (mean ± standard deviation).
Table 4.
Segmentation performance of proposed DenseResU-NetCTPSS architecture on the ISLES-2018 training and testing dataset in terms of dice similarity coefficient (mean ± standard deviation).
Using the CT, CBV, and Tmax image combination, with an initial dropout rate of 10%, the dice score was 0.71 ± 0.17 on the training set and 0.45 ± 0.32 on the testing set. When the dropout was increased to 25%, the dice scores remained similar, with 0.71 ± 0.17 on the training set and 0.44 ± 0.31 on the testing set. At 50% dropout, the dice scores decreased to 0.65 ± 0.19 on the training set, while the testing set score remained at 0.45 ± 0.32. Figure 4 shows the lesion mask predicted by the proposed network. Table 5 presents performance results for various architectural approaches, comparing training and testing dataset scores.
Figure 4.
Illustrates the predictions generated by the proposed DenseResU-NetCTPSS. The first column represents the CT images, the second column shows the CBV maps, and the third column shows the Tmax maps. CT perfusion maps are shown in pseudo-color to correspond to the quantitative nature of the maps. The fourth and fifth columns show the ground truth (white contour) and prediction (red contour) overlaid on the Tmax maps.
Table 5.
Training and testing set dice similarity coefficient (mean ± standard deviation) computed by ISLES-2018 challenge evaluation server.
Figure 5 presents the Grad-CAM visualizations showing the attention maps for stroke lesion segmentation from each DenseRes block. The attention maps obtained from the GradCAM visualizations show that the DenseResU-NetCTPSS essentially isolates the predicted region over the number of DenseRes blocks. The first and the second DenseRes blocks isolate the brain from the background. As the data pass through DenseRes blocks 3 and 4, the network progressively abstracts and refines features, focusing on critical stroke lesion regions. The red regions indicate areas with strong attention. At the DenseRes bridge, the entire patch begins to be delineated. From DenseRes blocks 5 to 8, the attention maps reflect how the decoder layers integrate skip connections with learned features to generate precise predictions. The DenseRes blocks use residual and dense connections to improve feature reuse and gradient flow, ensuring that key information about the stroke lesion regions is preserved across the network’s depth. This process of the model learning global features followed by finer local details is in line with the human visual perception.
Figure 5.
Grad-CAM visualizations show the attention maps for stroke lesion segmentation. Input image refers to CT, CBV, and Tmax images combined into an RGB image. Subsequent images illustrate regions on activation maps contributing most significantly to DenseResU-NetCTPSS’s predictions at different DenseRes blocks. Red areas indicate the strongest focus. Yellow and green areas indicate intermediate activation levels showing regions with moderate importance, while blue areas indicate minimal contribution to model’s decision-making.
4. Discussion
Accurate and rapid delineation of acute ischemic stroke allows for the identification of the extent of tissue damage and possible salvageable tissue. Since CT and CT perfusion are used in routine imaging practice for stroke detection, the identification of stroke lesions on these images is of utmost importance. While manual methods can isolate the stroke lesions, they have large inter- and intra-observer variability and are time-consuming. The current work proposes a novel deep-learning architecture with the benefits of residual and dense connections to attempt to delineate stroke lesions accurately and quickly.
The proposed network architecture contains multiple dense blocks for both the encoder and decoder stages, incorporating residual connections and leaky ReLU to mitigate the vanishing gradient problem. The network also includes instance normalization layers for faster training times. The proposed network has fundamental differences in the design compared to a recently reported network, DenseRes-Unet, for segmentation of overlapped/clustered nuclei from multiorgan histopathology images [25]. A modified dice loss function (GDL) is used to train the network and counter the large variability associated with the size of the lesion to be segmented. The GDL weighs the loss function based on the number of pixels present in the ground truth of the lesion, thereby making the learning of small, intricate lesions easier.
The proposed network was first compared against the existing deep learning architectures to show the potential improvements in the segmentation accuracy. It was observed that the network performed better than the existing architectures across all the image sequences. In some cases, while the DenseResU-NetCTPSS achieved high mean dice scores, the differences were not statistically significant. However, the model exhibited lower standard deviation, indicating consistent performance across patient data. Different combinations of image sequences were then explored to leverage the information present across multiparametric data. It was observed that the CT, CBV, and Tmax image combination had better generalizability across both datasets as it outperformed all the other image combinations. It can be hypothesized that the network learned the following features from the image sequence during training: CT provided the structural information, CBV provided the low perfusion values (due to reduced blood supply), and Tmax provided the high values (due to late onset of contrast in the stroke lesion). Experimental results showed a clear progression in segmentation performance: Tmax alone achieved a dice score of 0.46 ± 0.20, while the combination of Tmax and CBV improved performance to 0.52 ± 0.23. The highest performance was achieved by incorporating all three modalities (CT, CBV, and Tmax), resulting in a dice score of 0.56 ± 0.19. This stepwise improvement suggests that each modality contributes unique and valuable information for accurate lesion delineation. During the study, it was observed that there was a significant performance gap between the training and testing datasets. Attempts to address this by increasing dropout rates (from 10% to 25% and 50%) showed a decrease in training performance; testing performance remained consistently low. For 50% dropout, the difference in dice scores between the training and testing datasets was the least, which shows a reduction in overfitting. This model will be more generalizable and stable to new, unseen data as compared to the model trained using 10% dropout.
The proposed work in comparison with the existing state-of-the-art methods highlighted that no work has been done to explore the impact of individual image sequences on segmentation accuracy. Existing methods have directly applied complex network architectures with limited or no preprocessing. These methods have reported good segmentation performance on the training dataset but failed to provide the same performance on the test dataset. In fact, the proposed architecture with a 10% dropout was able to achieve similar performance as compared to Ahmed et al. [9]. However, the network architecture seemed to overfit the training data. Therefore, a 50% dropout network was opted for, with reduced performance on the training dataset, but with no compromise on the testing dataset. Wang et al. achieved a higher dice score (0.51 ± 0.31) by using a GAN to generate pseudo-diffusion-weighted imaging (DWI) images from CT perfusion maps, relying on original DWI scans as ground truth [26]. However, the ISLES 2018 dataset does not include DWI scans; therefore, we could not evaluate the performance of our model using pseudo-DWI in combination with CT perfusion.
The current work has a few limitations. Firstly, there is a significant difference between the training and test data results, which suggests some overfitting or bias in the test data. To prevent overfitting, affine data augmentations, optimization of dropouts for encoder-decoder blocks, and L2 regularization were used. However, these methods were not entirely successful in preventing overfitting. Our training dataset contains data from only 63 patients (502 images, approximately 7.96 slices per patient). Even after augmentation, the resulting 3448 images are insufficient to adequately train a model with 21 M parameters. The high number of trainable parameters relative to the dataset size may have contributed to the overfitting problem. Also, the test set, containing only 40 subjects, may not fully represent the variability expected in real-world applications. Secondly, the network is trained and tested on a single set of datasets; thus, no comments can be made on the generalizability of the network. The proposed network needs to be evaluated on multiple datasets. Another limitation is that testing of only selected networks was carried out, which provided better training accuracy, due to the constraint of using an online platform for testing the network, which usually takes around one week to provide results, and only a limited number of networks per user can be tested. To address these issues, potential modifications could include incorporating attention mechanisms to enhance feature extraction, employing advanced preprocessing techniques to improve image quality, expanding data augmentation strategies, utilizing transfer learning for better performance, investigating other U-Net variants such as R2U-Net [27], RIC-UNet [28] and SAMS-Net [29], which have been previously used for lung lesion segmentation, nuclei segmentation, and reconstruction of limited-angle CT, respectively, in resource-constrained environments, and exploring additional regularization methods.
5. Conclusions
The current study proposes a novel deep-learning architecture for acute ischemic stroke lesion segmentation using CT and CT perfusion maps. Evaluation studies were conducted to find the optimized architecture and the best combination of CT images and perfusion maps. The optimized trained network uses CT, CBV, and Tmax images to identify the stroke lesion automatically with reasonable accuracy. The proposed deep-learning architecture can assist radiologists in the rapid and objective assessment of stroke lesions.
Author Contributions
Conceptualization, A.K., R.K.G. and A.S.; methodology, A.K.; software, A.K.; validation, R.K.G. and A.S.; formal analysis, A.S.; investigation, A.K.; resources, A.S.; data curation, A.K.; writing—original draft preparation, A.K.; writing—review and editing, R.K.G. and A.S.; visualization, A.K.; supervision, A.S.; project administration, A.S. All authors have read and agreed to the published version of the manuscript.
Funding
This work was funded by the Indian Council of Medical Research (ICMR), under the proposal number: 2021-9116.
Institutional Review Board Statement
Not Applicable.
Informed Consent Statement
Not Applicable.
Data Availability Statement
The data that support the findings of this study are available at https://www.smir.ch/ISLES/Start2018 (accessed on 13 January 2025).
Conflicts of Interest
The authors declare no conflicts of interest.
References
- Zerna, C.; Thomalla, G.; Campbell, B.C.V.; Rha, J.H.; Hill, M.D. Current practice and future directions in the diagnosis and acute treatment of ischaemic stroke. Lancet 2018, 392, 1247–1256. [Google Scholar] [CrossRef]
- Vymazal, J.; Rulseh, A.M.; Keller, J.; Janouskova, L. Comparison of CT and MR imaging in ischemic stroke. Insights Imaging 2012, 3, 619–627. [Google Scholar] [CrossRef]
- Maier, O.; Menze, B.H.; von der Gablentz, J.; Hani, L.; Heinrich, M.P.; Liebrand, M.; Winzeck, S.; Basit, A.; Bentley, P.; Chen, L.; et al. ISLES 2015—A public evaluation benchmark for ischemic stroke lesion segmentation from multispectral MRI. Med. Image Anal. 2017, 35, 250–269. [Google Scholar] [CrossRef]
- Cereda, C.W.; Christensen, S.; Campbell, B.C.V.; Mishra, N.K.; Mlynash, M.; Levi, C.; Straka, M.; Wintermark, M.; Bammer, R.; Albers, G.W.; et al. A benchmarking tool to evaluate computer tomography perfusion infarct core predictions against a DWI standard. J. Cereb. Blood Flow Metab. 2016, 36, 1780–1789. [Google Scholar] [CrossRef]
- Kistler, M.; Bonaretti, S.; Pfahrer, M.; Niklaus, R.; Büchler, P. The virtual skeleton database: An open access repository for biomedical research and collaboration. J. Med. Internet Res. 2013, 15, e245. [Google Scholar] [CrossRef] [PubMed]
- Liu, L.; Yang, S.; Meng, L.; Li, M.; Wang, J. Multi-scale deep convolutional neural network for stroke lesions segmentation on CT images. In Brainlesion: Glioma, Multiple Sclerosis, Stroke and Traumatic Brain Injuries: Proceedings of the 4th International Workshop, BrainLes 2018, Held in Conjunction with MICCAI 2018, Granada, Spain, 16 September 2018; Lecture Notes in Computer Science (including subseries Lecture Notes in Artificial Intelligence and Lecture Notes in Bioinformatics); Springer: Cham, Switzerland, 2019; Volume 11383, pp. 283–291. [Google Scholar]
- Tureckova, A.; Rodriguez-Sanchez, A.J. ISLES challenge: U-shaped convolution neural network with dilated convolution for 3D stroke lesion segmentation. In Brainlesion: Glioma, Multiple Sclerosis, Stroke and Traumatic Brain Injuries: Proceedings of the 4th International Workshop, BrainLes 2018, Held in Conjunction with MICCAI 2018, Granada, Spain, 16 September 2018; Lecture Notes in Computer Science (including subseries Lecture Notes in Artificial Intelligence and Lecture Notes in Bioinformatics); Springer: Cham, Switzerland, 2019; Volume 11383, pp. 319–327. [Google Scholar]
- Omarov, B.; Tursynova, A.; Postolache, O.; Gamry, K.; Batyrbekov, A.; Aldeshov, S.; Azhibekova, Z.; Nurtas, M.; Aliyeva, A.; Shiyapov, K. Modified UNet Model for Brain Stroke Lesion Segmentation on Computed Tomography Images. Comput. Mater. Contin. 2022, 71, 4701–4717. [Google Scholar] [CrossRef]
- Ahmad, P.; Jin, H.; Alroobaea, R.; Qamar, S.; Zheng, R.; Alnajjar, F. MH UNet: A multi-scale hierarchical based architecture for medical image segmentation. IEEE Access 2021, 9, 148384–148408. [Google Scholar] [CrossRef]
- Soltanpour, M.; Greiner, R.; Boulanger, P.; Buck, B. Improvement of automatic ischemic stroke lesion segmentation in CT perfusion maps using a learned deep neural network. Comput. Biol. Med. 2021, 137, 104849. [Google Scholar] [CrossRef]
- Dolz, J.; Ben Ayed, I.; Desrosiers, C. Dense multi-path u-net for ischemic stroke lesion segmentation in multiple image modalities. In Brainlesion: Glioma, Multiple Sclerosis, Stroke and Traumatic Brain Injuries: Proceedings of the 4th International Workshop, BrainLes 2018, Held in Conjunction with MICCAI 2018, Granada, Spain, 16 September 2018; Lecture Notes in Computer Science (including subseries Lecture Notes in Artificial Intelligence and Lecture Notes in Bioinformatics); Springer: Cham, Switzerland, 2019; Volume 11383, pp. 271–282. [Google Scholar]
- Jiang, Z.; Chang, Q. USSL Net: Focusing on Structural Similarity with Light U-Structure for Stroke Lesion Segmentation. J. Shanghai Jiaotong Univ. Sci. 2022, 27, 485–497. [Google Scholar] [CrossRef]
- Kumar, A.; Ghosal, P.; Kundu, S.S.; Mukherjee, A.; Nandi, D. A lightweight asymmetric U-Net framework for acute ischemic stroke lesion segmentation in CT and CTP images. Comput. Methods Programs Biomed. 2022, 226, 107157. [Google Scholar] [CrossRef] [PubMed]
- Islam, M.; Vaidyanathan, N.R.; Jose, V.J.M.; Ren, H. Ischemic Stroke Lesion Segmentation Using Adversarial Learning, in Brainlesion: Glioma, Multiple Sclerosis, Stroke and Traumatic Brain Injuries. In Brainlesion: Glioma, Multiple Sclerosis, Stroke and Traumatic Brain Injuries: Proceedings of the 4th International Workshop, BrainLes 2018, Held in Conjunction with MICCAI 2018, Granada, Spain, 16 September 2018; Lecture Notes in Computer Science; Springer: Cham, Switzerland, 2019; Volume 11383, pp. 292–300. [Google Scholar]
- Zhang, J.; Shi, F.; Chen, L.; Xue, Z.; Zhang, L.; Qian, D. Ischemic Stroke Segmentation from CT Perfusion Scans Using Cluster-Representation Learning in Machine Learning in Clinical Neuroimaging and Radiogenomics in Neuro-oncology. In Machine Learning in Clinical Neuroimaging and Radiogenomics in Neuro-Oncology: Third International Workshop, MLCN 2020, and Second International Workshop, RNO-AI 2020, Held in Conjunction with MICCAI 2020, Lima, Peru, 4–8 October 2020; Lecture Notes in Computer Science; Springer: Cham, Switzerland, 2020; Volume 12449, pp. 67–76. [Google Scholar]
- Anand, V.K.; Khened, M.; Alex, V.; Krishnamurthi, G. Fully Automatic Segmentation for Ischemic Stroke Using CT Perfusion Maps, in Brainlesion: Glioma, Multiple Sclerosis, Stroke and Traumatic Brain Injuries. In Brainlesion: Glioma, Multiple Sclerosis, Stroke and Traumatic Brain Injuries: Proceedings of the 4th International Workshop, BrainLes 2018, Held in Conjunction with MICCAI 2018, Granada, Spain, 16 September 2018; Lecture Notes in Computer Science; Springer: Cham, Switzerland, 2019; Volume 11383, pp. 328–334. [Google Scholar]
- Ghnemat, R.; Khalol, A.; Al-Haija, Q.A. Ischemic Stroke Lesion Segmentation Using Mutation Model and Generative Adversarial Network. Electronics 2023, 12, 590. [Google Scholar] [CrossRef]
- Tursynova, A.; Omarov, B. 3D U-Net for brain stroke lesion segmentation on ISLES 2018 dataset. In Proceedings of the 2021 16th International Conference on Electronics Computer and Computation (ICECCO), Kaskelen, Kazakhstan, 25–26 November 2021; IEEE: Piscataway, NJ, USA, 2021; pp. 1–4. [Google Scholar]
- Ronneberger, O.; Fischer, P.; Brox, T. U-net: Convolutional networks for biomedical image segmentation. In Medical Image Computing and Computer-Assisted Intervention—MICCAI 2015: 18th International Conference, Munich, Germany, 5–9 October 2015; Lecture Notes in Computer Science (including subseries Lecture Notes in Artificial Intelligence and Lecture Notes in Bioinformatics); Springer: Cham, Switzerland, 2015; Volume 9351, pp. 234–241. [Google Scholar]
- Sudre, C.H.; Li, W.; Vercauteren, T.; Ourselin, S.; Cardoso, M.J. Generalised Dice overlap as a deep learning loss function for highly unbalanced segmentations. In Deep Learning in Medical Image Analysis and Multimodal Learning for Clinical Decision Support: Third International Workshop, DLMIA 2017, and 7th International Workshop, ML-CDS 2017, Held in Conjunction with MICCAI 2017, Québec City, QC, Canada, 14 September 2017; Lecture Notes in Computer Science; Springer: Cham, Switzerland, 2017; Volume 10553, pp. 240–248. [Google Scholar]
- Ibtehaz, N.; Rahman, M.S. MultiResUNet: Rethinking the U-Net architecture for multimodal biomedical image segmentation. Neural Netw. 2020, 121, 74–87. [Google Scholar] [CrossRef] [PubMed]
- Kandpal, A.; Gupta, R.K.; Singh, A. Automated Brain Extraction in Multi-Sequence MR Images Across Multiple Centres and Pathologies. In Proceedings of the 2024 IEEE International Conference on Electronics, Computing and Communication Technologies (CONECCT), Bangalore, India, 12–14 July 2024; IEEE: Piscataway, NJ, USA, 2024; pp. 1–6. [Google Scholar]
- Kingma, D.P.; Ba, J. Adam: A Method for Stochastic Optimization. arXiv 2014, arXiv:1412.6980. [Google Scholar] [CrossRef]
- Soumare, H.; Benkahla, A.; Gmati, N. Deep learning regularization techniques to genomics data. Array 2021, 11, 100068. [Google Scholar] [CrossRef]
- Kiran, I.; Raza, B.; Ijajz, A.; Khan, M.A. DenseRes-Unet: Segmentation of overlapped/clustered nuclei from multi organ histopathology images. Comput. Biol. Med. 2022, 143, 105267. [Google Scholar] [CrossRef] [PubMed]
- Wang, G.; Song, T.; Dong, Q.; Cui, M.; Huang, N.; Zhang, S. Automatic ischemic stroke lesion segmentation from computed tomography perfusion images by image synthesis and attention-based deep neural networks. Med. Image Anal. 2020, 65, 101787. [Google Scholar] [CrossRef]
- Alom, M.Z.; Yakopcic, C.; Hasan, M.; Taha, T.M.; Asari, V.K. Recurrent residual U-Net for medical image segmentation. J. Med. Imaging 2019, 6, 014006. [Google Scholar] [CrossRef]
- Zeng, Z.; Xie, W.; Zhang, Y.; Lu, Y. RIC-Unet: An Improved Neural Network Based on Unet for Nuclei Segmentation in Histology Images. IEEE Access 2019, 7, 21420–21428. [Google Scholar] [CrossRef]
- Chen, C.; Xing, Y.; Gao, H.; Zhang, L.; Chen, Z. Sam’s Net: A Self-Augmented Multistage Deep-Learning Network for End-to-End Reconstruction of Limited Angle CT. IEEE Trans. Med. Imaging 2022, 41, 2912–2924. [Google Scholar] [CrossRef]
Disclaimer/Publisher’s Note: The statements, opinions and data contained in all publications are solely those of the individual author(s) and contributor(s) and not of MDPI and/or the editor(s). MDPI and/or the editor(s) disclaim responsibility for any injury to people or property resulting from any ideas, methods, instructions or products referred to in the content. |
© 2025 by the authors. Licensee MDPI, Basel, Switzerland. This article is an open access article distributed under the terms and conditions of the Creative Commons Attribution (CC BY) license (https://creativecommons.org/licenses/by/4.0/).




