Subcellular Location of Tirapazamine Reduction Dramatically Affects Aerobic but Not Anoxic Cytotoxicity
Abstract
1. Introduction
2. Results
2.1. Modelling Predicts That Formation of TPZ Radicals in Different Subcellular Compartments will Affect Efficiency of DNA Damage
2.2. Generation of Cell Lines Expressing POR in Different Subcellular Compartments
2.3. Determination of TPZ Activation in MDA-231WT and POR-Expressing Cells Variants
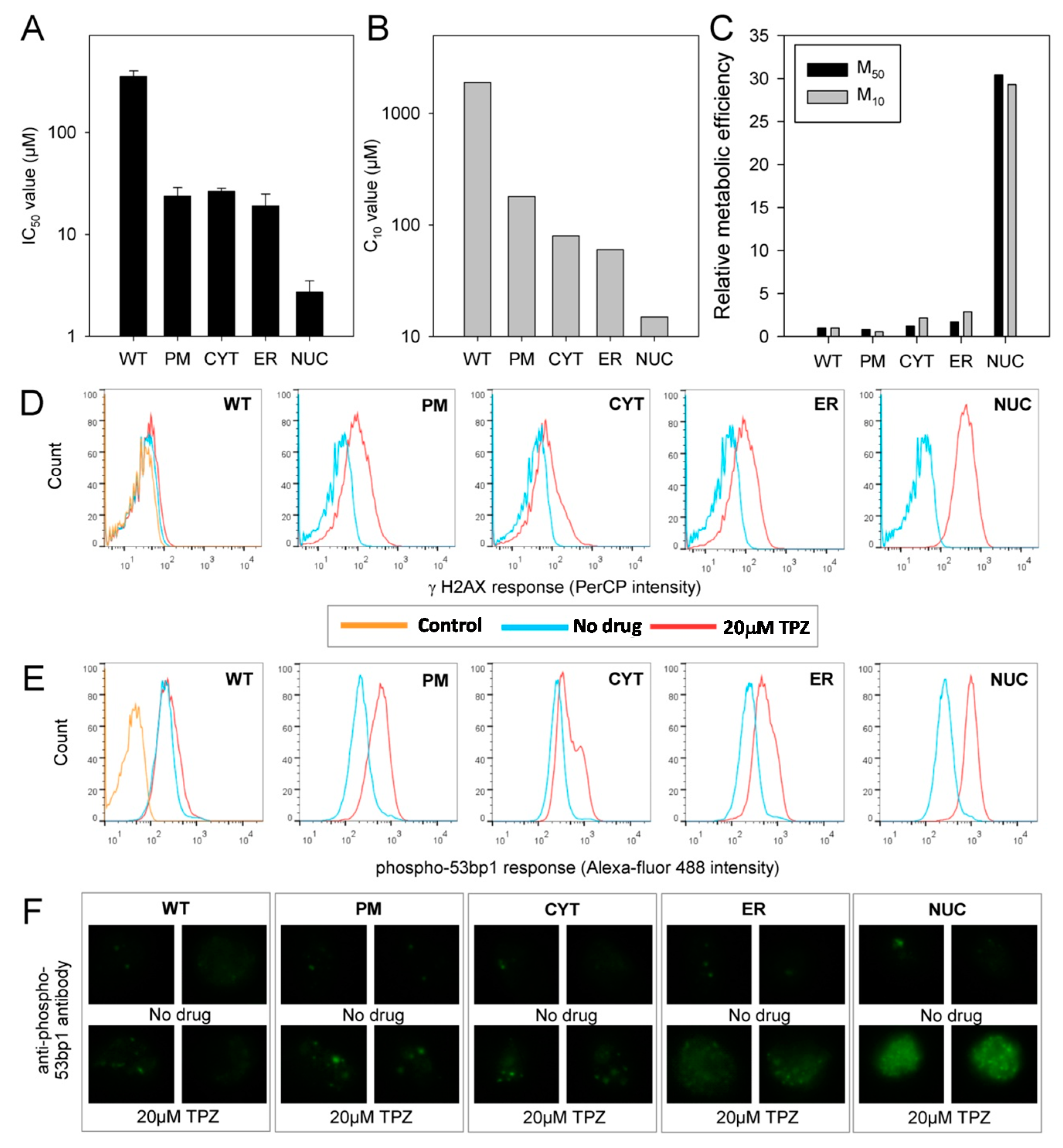
2.4. One Electron Reduction of TPZ under Anoxia Yields DNA Damage Irrespective of the Subcellular Site of Activation
2.5. TPZ Cytotoxicity under Aerobic Conditions Demonstrates Extreme Bias for Intranuclear Activation
2.6. Copper May Play an Important Role in the Increased Aerobic TPZ Toxicity Observed in MDA-231NUC Cells
3. Discussion
4. Materials and Methods
4.1. Compounds
4.2. Intracellular Diffusion of TPZ and Its Radicals
4.3. Cell Lines
4.4. Western Immunoblot Analysis
4.5. Characterization of POR Expressing Cells by Immunofluorescence Microscopy
4.6. Characterization of POR-Expressing Cells Using the Fluorogenic Probe FSL61
4.7. Drug Metabolism in Single Cell Suspensions
4.8. Determination of Enzyme Activity
4.9. Antiproliferative (Cytotoxicity) Assays
4.10. Clonogenic Assays
4.11. Detection of phospho-53bp1 or γH2AX by Flow Cytometry
4.12. Detection of phospho-53bp1 foci by Immunofluorescence Microscopy
4.13. Inductively Coupled Plasma–Mass Spectrometry (ICP-MS) of Intracellular Copper
5. Conclusions
Supplementary Materials
Author Contributions
Funding
Acknowledgments
Conflicts of Interest
Abbreviations
| αMEM: | Alpha-minimal essential media |
| BCA: | Bicinchoninic acid |
| BCS: | Bathocuproine disulphonic acid |
| BTZ: | Benzotriazinyl |
| CYB5R: | NADH Cytochrome b5 reductase |
| CYT: | Cytosol |
| DAPI | 4′,6-Diamidino-2-phenylindole |
| ER: | Endoplasmic reticulum |
| FMISO: | Fluoromisonidazole |
| HAP: | Hypoxia-activated prodrug |
| HCR: | Hypoxic cytotoxicity ratio |
| HNSCC: | Head and neck squamous cell carcinoma |
| HPLC: | High performance liquid chromatography |
| HPV: | Human papilloma virus |
| ICP-MS: | Inductively coupled plasma-mass spectrometry |
| MMC: | Mitomycin C |
| NGS: | Normal goat serum |
| NSCLC: | Non-small cell lung cancer |
| NUC: | Nuclear |
| PET: | Positron Emission Tomography |
| PM: | Plasma membrane |
| POR: | NADPH:Cytochrome P450 oxidoreductase |
| SRB: | Sulphorhodamine B |
| TPZ: | Tirapazamine |
References
- Vaupel, P.; Mayer, A. Hypoxia in cancer: Significance and impact on clinical outcome. Cancer Metastasis Rev. 2007, 26, 225–239. [Google Scholar] [CrossRef] [PubMed]
- Dhani, N.; Fyles, A.; Hedley, D.; Milosevic, M. The clinical significance of hypoxia in human cancers. Semin. Nucl. Med. 2015, 45, 110–121. [Google Scholar] [CrossRef] [PubMed]
- Hammond, E.M.; Asselin, M.C.; Forster, D.; O’Connor, J.P.; Senra, J.M.; Williams, K.J. The meaning, measurement and modification of hypoxia in the laboratory and the clinic. Clin. Oncol. (R. Coll. Radiol.) 2014, 26, 277–288. [Google Scholar] [CrossRef] [PubMed]
- Harris, A.L. Hypoxia—A key regulatory factor in tumour growth. Nat. Rev. Cancer 2002, 2, 38–47. [Google Scholar] [CrossRef]
- Bennett, M.H.; Feldmeier, J.; Smee, R.; Milross, C. Hyperbaric oxygenation for tumour sensitisation to radiotherapy. Cochrane Database Syst. Rev. 2012, 4, Art. No.: CD005007. [Google Scholar] [CrossRef]
- Kaanders, J.H.; Bussink, J.; van der Kogel, A.J. ARCON: A novel biology-based approach in radiotherapy. Lancet Oncol. 2002, 3, 728–737. [Google Scholar] [CrossRef]
- Overgaard, J. Hypoxic radiosensitization: Adored and ignored. J. Clin. Oncol. 2007, 25, 4066–4074. [Google Scholar] [CrossRef]
- Wilson, W.R.; Hay, M.P. Targeting hypoxia in cancer therapy. Nat. Rev. Cancer 2011, 11, 393–410. [Google Scholar] [CrossRef]
- Chen, Y.; Hu, L. Design of anticancer prodrugs for reductive activation. Med. Res. Rev. 2009, 29, 29–64. [Google Scholar] [CrossRef]
- Evans, J.W.; Chernikova, S.B.; Kachnic, L.A.; Banath, J.P.; Sordet, O.; Delahoussaye, Y.M.; Treszezamsky, A.; Chon, B.H.; Feng, Z.; Gu, Y.; et al. Homologous recombination is the principal pathway for the repair of DNA damage induced by tirapazamine in mammalian cells. Cancer Res. 2008, 68, 257–265. [Google Scholar] [CrossRef][Green Version]
- Laderoute, K.; Wardman, P.; Rauth, A.M. Molecular mechanisms for the hypoxia-dependent activation of 3-amino- 1,2,4-benzotriazine-1,4-dioxide (SR 4233). Biochem. Pharmacol. 1988, 37, 1487–1495. [Google Scholar] [CrossRef]
- Junnotula, V.; Sarkar, U.; Sinha, S.; Gates, K.S. Initiation of DNA strand cleavage by 1,2,4-benzotriazine 1,4-dioxide antitumor agents: Mechanistic insight from studies of 3-methyl-1,2,4-benzotriazine 1,4-dioxide. J. Am. Chem. Soc. 2009, 131, 1015–1024. [Google Scholar] [CrossRef] [PubMed]
- Wang, J.; Biedermann, K.A.; Brown, J.M. Repair of DNA and chromosome breaks in cells exposed to SR 4233 under hypoxia or to ionizing radiation. Cancer Res. 1992, 52, 4473–4477. [Google Scholar]
- Shinde, S.S.; Anderson, R.F.; Hay, M.P.; Gamage, S.A.; Denny, W.A. Oxidation of 2-deoxyribose by benzotriazinyl radicals of antitumor 3-amino-1,2,4-benzotriazine 1,4-dioxides. J. Am. Chem. Soc. 2004, 126, 7865–7874. [Google Scholar] [CrossRef] [PubMed]
- Anderson, R.F.; Shinde, S.S.; Hay, M.P.; Gamage, S.A.; Denny, W.A. Activation of 3-amino-1,2,4-benzotriazine 1,4-dioxide antitumor agents to oxidizing species following their one-electron reduction. J. Am. Chem. Soc. 2003, 125, 748–756. [Google Scholar] [CrossRef]
- Treat, J.; Johnson, E.; Langer, C.; Belani, C.; Haynes, B.; Greenberg, R.; Rodriquez, R.; Drobins, P.; Miller, W., Jr.; Meehan, L.; et al. Tirapazamine with cisplatin in patients with advanced non-small-cell lung cancer: A phase II study. J. Clin. Oncol. 1998, 16, 3524–3527. [Google Scholar] [CrossRef] [PubMed]
- Rischin, D.; Peters, L.; Fisher, R.; Macann, A.; Denham, J.; Poulsen, M.; Jackson, M.; Kenny, L.; Penniment, M.; Corry, J.; et al. Tirapazamine, cisplatin, and radiation versus fluorouracil, cisplatin, and radiation in patients with locally advanced head and neck cancer: A randomized phase II trial of the Trans-Tasman Radiation Oncology Group (TROG 98.02). J. Clin. Oncol. 2005, 23, 79–87. [Google Scholar] [CrossRef] [PubMed]
- Rischin, D.; Hicks, R.J.; Fisher, R.; Binns, D.; Corry, J.; Porceddu, S.; Peters, L.J. Prognostic significance of [18F]-misonidazole positron emission tomography detected tumor hypoxia in patients with advanced head and neck cancer randomly assigned to chemoradiation with or without tirapazamine: A substudy of Trans-Tasman Radiation Oncol. J. Clin. Oncol. 2006, 24, 2098–2104. [Google Scholar] [CrossRef]
- Rischin, D.; Peters, L.J.; O’Sullivan, B.; Giralt, J.; Fisher, R.; Yuen, K.; Trotti, A.; Bernier, J.; Bourhis, J.; Ringash, J. Tirapazamine, cisplatin, and radiation versus cisplatin and radiation for advanced squamous cell carcinoma of the head and neck (TROG 02.02, HeadSTART): A phase III trial of the Trans-Tasman Radiation Oncology Group. J. Clin. Oncol. 2010, 28, 2989–2995. [Google Scholar] [CrossRef]
- Peters, L.J.; O’Sullivan, B.; Giralt, J.; Fitzgerald, T.J.; Trotti, A.; Bernier, J.; Bourhis, J.; Yuen, K.; Fisher, R.; Rischin, D. Critical impact of radiotherapy protocol compliance and quality in the treatment of advanced head and neck cancer: Results from TROG 02.02. J. Clin. Oncol. 2010, 28, 2996–3001. [Google Scholar] [CrossRef]
- Hicks, K.O.; Pruijn, F.B.; Secomb, T.W.; Hay, M.P.; Hsu, R.; Brown, J.M.; Denny, W.A.; Dewhirst, M.W.; Wilson, W.R. Use of three-dimensional tissue cultures to model extravascular transport and predict in vivo activity of hypoxia-targeted anticancer drugs. J. Natl. Cancer Inst. 2006, 98, 1118–1128. [Google Scholar] [CrossRef] [PubMed]
- Rischin, D.; Young, R.J.; Fisher, R.; Fox, S.B.; Le, Q.T.; Peters, L.J.; Solomon, B.; Choi, J.; O’Sullivan, B.; Kenny, L.M.; et al. Prognostic significance of p16INK4A and human papillomavirus in patients with oropharyngeal cancer treated on TROG 02.02 phase III trial. J. Clin. Oncol. 2010, 28, 4142–4148. [Google Scholar] [CrossRef] [PubMed]
- Hicks, K.O.; Siim, B.G.; Jaiswal, J.K.; Pruijn, F.B.; Fraser, A.M.; Patel, R.; Hogg, A.; Liyanage, H.D.S.; Dorie, M.J.; Brown, J.M.; et al. Pharmacokinetic/pharmacodynamic modeling identifies SN30000 and SN29751 as tirapazamine analogues with improved tissue penetration and hypoxic cell killing in tumors. Clin. Cancer Res. 2010, 16, 4946–4957. [Google Scholar] [CrossRef]
- Shinde, S.S.; Maroz, A.; Hay, M.P.; Patterson, A.V.; Denny, W.A.; Anderson, R.F. Characterization of radicals formed following enzymatic reduction of 3-substituted analogues of the hypoxia-selective cytotoxin 3-amino-1,2,4-benzotriazine 1,4-dioxide (tirapazamine). J. Am. Chem. Soc. 2010, 132, 2591–2599. [Google Scholar] [CrossRef] [PubMed]
- Patterson, A.V.; Saunders, M.P.; Chinje, E.C.; Patterson, L.H.; Stratford, I.J. Enzymology of tirapazamine metabolism: A review. Anticancer Drug Des. 1998, 13, 541–573. [Google Scholar] [PubMed]
- Yadav, P.; Marshall, A.J.; Reynisson, J.; Denny, W.A.; Hay, M.P.; Anderson, R.F. Fragmentation of the quinoxaline N-oxide bond to the OH radical upon one-electron bioreduction. Chem. Commun. (Camb.) 2014, 50, 13729–13731. [Google Scholar] [CrossRef]
- Shinde, S.S.; Hay, M.P.; Patterson, A.V.; Denny, W.A.; Anderson, R.F. Spin trapping of radicals other than the *OH radical upon reduction of the anticancer agent tirapazamine by cytochrome P450 reductase. J. Am. Chem. Soc. 2009, 131, 14220–14221. [Google Scholar] [CrossRef]
- Delahoussaye, Y.M.; Evans, J.W.; Brown, J.M. Metabolism of tirapazamine by multiple reductases in the nucleus. Biochem. Pharmacol. 2001, 62, 1201–1209. [Google Scholar] [CrossRef]
- Evans, J.W.; Yudoh, K.; Delahoussaye, Y.M.; Brown, J.M. Tirapazamine is metabolized to its DNA-damaging radical by intranuclear enzymes. Cancer Res. 1998, 58, 2098–2101. [Google Scholar]
- Patterson, A.V.; Saunders, M.P.; Chinje, E.C.; Talbot, D.C.; Harris, A.L.; Stratford, I.J. Overexpression of human NADPH:cytochrome c (P450) reductase confers enhanced sensitivity to both tirapazamine (SR 4233) and RSU 1069. Br. J. Cancer 1997, 76, 1338–1347. [Google Scholar] [CrossRef]
- Saunders, M.P.; Jaffar, M.; Patterson, A.V.; Nolan, J.; Naylor, M.A.; Phillips, R.M.; Harris, A.L.; Stratford, I.J. The relative importance of NADPH: Cytochrome c (P450) reductase for determining the sensitivity of human tumour cells to the indolequinone EO9 and related analogues lacking functionality at the C-2 and C-3 positions. Biochem. Pharmacol. 2000, 59, 993–996. [Google Scholar] [CrossRef]
- Hunter, F.W.; Hsu, H.L.; Su, J.; Pullen, S.M.; Wilson, W.R.; Wang, J. Dual targeting of hypoxia and homologous recombination repair dysfunction in triple-negative breast cancer. Mol. Cancer Ther. 2014, 13, 2501–2514. [Google Scholar] [CrossRef] [PubMed]
- Su, J.; Gu, Y.; Pruijn, F.B.; Smaill, J.B.; Patterson, A.V.; Guise, C.P.; Wilson, W.R. Zinc finger nuclease knock-out of NADPH:cytochrome P450 oxidoreductase (POR) in human tumor cell lines demonstrates that hypoxia-activated prodrugs differ in POR dependence. J. Biol. Chem. 2013, 288, 37138–37153. [Google Scholar] [CrossRef]
- Hunter, F.W.; Young, R.J.; Shalev, Z.; Vellanki, R.N.; Wang, J.; Gu, Y.; Joshi, N.; Sreebavan, S.; Weinreb, I.; Goldstein, D.P.; et al. Identification of P450 oxidoreductase as a major determinant of sensitivity to hypoxia-activated prodrugs. Cancer Res. 2015, 75, 4211–4223. [Google Scholar] [CrossRef] [PubMed]
- Delahoussaye, Y.M.; Hay, M.P.; Pruijn, F.B.; Denny, W.A.; Brown, J.M. Improved potency of the hypoxic cytotoxin tirapazamine by DNA-targeting. Biochem. Pharmacol. 2003, 65, 1807–1815. [Google Scholar] [CrossRef]
- Kao, H.P.; Abney, J.R.; Verkman, A.S. Determinants of the translational mobility of a small solute in cell cytoplasm. J. Cell Biol. 1993, 120, 175–184. [Google Scholar] [CrossRef]
- Puchkov, E.O. Intracellular viscosity: Methods of measurements and role in metabolism. Biol. Membr. 2014. [Google Scholar] [CrossRef]
- Ma, H.H.; Yang, L.; Li, B.L. Expression, purification and in vitro N-myristoylation of human Src N-terminal region. Acta Biochim. Biophys. Sin. (Shanghai) 2003, 35, 13–17. [Google Scholar]
- Makkerh, J.P.; Dingwall, C.; Laskey, R.A. Comparative mutagenesis of nuclear localization signals reveals the importance of neutral and acidic amino acids. Curr. Biol. 1996, 6, 1025–1027. [Google Scholar] [CrossRef]
- Su, J.; Guise, C.P.; Wilson, W.R. FSL-61 is a 6-nitroquinolone fluorogenic probe for one-electron reductases in hypoxic cells. Biochem. J. 2013, 452, 79–86. [Google Scholar] [CrossRef]
- Hicks, K.O.; Pruijn, F.B.; Sturman, J.R.; Denny, W.A.; Wilson, W.R. Multicellular resistance to tirapazamine is due to restricted extravascular transport: A pharmacokinetic/pharmacodynamic study in HT29 multicellular layer cultures. Cancer Res. 2003, 63, 5970–5977. [Google Scholar] [PubMed]
- Hunter, F.W.; Wouters, B.G.; Wilson, W.R. Hypoxia-activated prodrugs: Paths forward in the era of personalised medicine. Br. J. Cancer 2016, 114, 1071–1077. [Google Scholar] [CrossRef] [PubMed]
- Belcourt, M.F.; Hodnick, W.F.; Rockwell, S.; Sartorelli, A.C. The intracellular location of NADH:cytochrome b5 reductase modulates the cytotoxicity of the mitomycins to Chinese hamster ovary cells. J. Biol. Chem. 1998, 273, 8875–8881. [Google Scholar] [CrossRef]
- Holtz, K.M.; Rockwell, S.; Tomasz, M.; Sartorelli, A.C. Nuclear overexpression of NADH:cytochrome b5 reductase activity increases the cytotoxicity of mitomycin C (MC) and the total number of MC-DNA adducts in Chinese hamster ovary cells. J. Biol. Chem. 2003, 278, 5029–5034. [Google Scholar] [CrossRef]
- Patterson, A.V.; Barham, H.M.; Chinje, E.C.; Adams, G.E.; Harris, A.L.; Stratford, I.J. Importance of P450 reductase activity in determining sensitivity of breast tumour cells to the bioreductive drug, tirapazamine (SR 4233). Br. J. Cancer 1995, 72, 1144–1150. [Google Scholar] [CrossRef]
- Kelson, A.B.; McNamara, J.P.; Pandey, A.; Ryan, K.J.; Dorie, M.J.; McAfee, P.A.; Menke, D.R.; Brown, J.M.; Tracy, M. 1,2,4-Benzotriazine 1,4-dioxides. An important class of hypoxic cytotoxins with antitumor activity. Anticancer Drug Des. 1998, 13, 575–592. [Google Scholar]
- Doherty, N.; Hancock, S.L.; Kaye, S.; Coleman, C.N.; Shulman, L.; Marquez, C.; Mariscal, C.; Rampling, R.; Senan, S.; Roemeling, R. V Muscle cramping in phase I clinical trials of tirapazamine (SR 4233) with and without radiation. Int. J. Radiat. Oncol. Biol. Phys. 1994, 29, 379–382. [Google Scholar] [CrossRef]
- Shulman, L.N.; Buswell, L.; Riese, N.; Doherty, N.; Loeffler, J.S.; von Roemeling, R.W.; Coleman, C.N. Phase I trial of the hypoxic cell cytotoxin tirapazamine with concurrent radiation therapy in the treatment of refractory solid tumors. Int. J. Radiat. Oncol. Biol. Phys. 1999, 44, 349–353. [Google Scholar] [CrossRef]
- Johnson, C.A.; Kilpatrick, D.; von Roemeling, R.; Langer, C.; Graham, M.A.; Greenslade, D.; Kennedy, G.; Keenan, E.; O’Dwyer, P.J. Phase I trial of tirapazamine in combination with cisplatin in a single dose every 3 weeks in patients with solid tumors. J. Clin. Oncol. 1997, 15, 773–780. [Google Scholar] [CrossRef]
- Senan, S.; Rampling, R.; Graham, M.A.; Wilson, P.; Robin, H., Jr.; Eckardt, N.; Lawson, N.; McDonald, A.; von Roemeling, R.; Workman, P.; et al. Phase I and pharmacokinetic study of tirapazamine (SR 4233) administered every three weeks. Clin. Cancer Res. 1997, 3, 31–38. [Google Scholar]
- Chevion, M. A site-specific mechanism for free radical induced biological damage: The essential role of redox-active transition metals. Free Radic. Biol. Med. 1988, 5, 27–37. [Google Scholar] [CrossRef]
- Do Lago, L.C.; Matias, A.C.; Nomura, C.S.; Cerchiaro, G. Radical production by hydrogen peroxide/bicarbonate and copper uptake in mammalian cells: Modulation by Cu(II) complexes. J. Inorg. Biochem. 2011, 105, 189–194. [Google Scholar] [CrossRef] [PubMed]
- Spencer, W.A.; Jeyabalan, J.; Kichambre, S.; Gupta, R.C. Oxidatively generated DNA damage after Cu(II) catalysis of dopamine and related catecholamine neurotransmitters and neurotoxins: Role of reactive oxygen species. Free Radic. Biol. Med. 2011, 50, 139–147. [Google Scholar] [CrossRef] [PubMed]
- Yamamoto, K.; Kawanishi, S. Site-specific DNA damage induced by hydrazine in the presence of manganese and copper ions. The role of hydroxyl radical and hydrogen atom. J. Biol. Chem. 1991, 266, 1509–1515. [Google Scholar]
- Li, Y.; Trush, M.A. Oxidation of hydroquinone by copper: Chemical mechanism and biological effects. Arch Biochem. Biophys. 1993, 300, 346–355. [Google Scholar] [CrossRef]
- Agarwal, K.; Sharma, A.; Talukder, G. Effects of copper on mammalian cell components. Chem. Biol. Interact. 1989, 69, 1–16. [Google Scholar] [CrossRef]
- Lewis, C.D.; Laemmli, U.K. Higher order metaphase chromosome structure: Evidence for metalloprotein interactions. Cell 1982, 29, 171–181. [Google Scholar] [CrossRef]
- Neri, L.M.; Bortul, R.; Zweyer, M.; Tabellini, G.; Borgatti, P.; Marchisio, M.; Bareggi, R.; Capitani, S.; Martelli, A.M. Influence of different metal ions on the ultrastructure, biochemical properties, and protein localization of the K562 cell nuclear matrix. J. Cell Biochem. 1999, 73, 342–354. [Google Scholar] [CrossRef]
- Kohen, R.; Szyf, M.; Chevion, M. Quantitation of single- and double-strand breaks in vitro and in vivo. Anal. Biochem. 1986, 154, 485–491. [Google Scholar] [CrossRef]
- Gasser, S.M.; Laroche, T.; Falquet, J.; de la Tour, E.B.; Laemmli, U.K. Metaphase chromosome structure. Involvement of topoisomerase II. J. Mol. Biol. 1986, 188, 613–629. [Google Scholar] [CrossRef]
- Lebkowski, J.S.; Laemmli, U.K. Evidence for two levels of DNA folding in histone-depleted HeLa interphase nuclei. J. Mol. Biol. 1982, 156, 309–324. [Google Scholar] [CrossRef]
- Lebkowski, J.S.; Laemmli, U.K. Non-histone proteins and long-range organization of HeLa interphase DNA. J. Mol. Biol. 1982, 156, 325–344. [Google Scholar] [CrossRef]
- Mohindru, A.; Fisher, J.M.; Rabinovitz, M. Bathocuproine sulphonate: A tissue culture-compatible indicator of copper-mediated toxicity. Nature 1983, 303, 64–65. [Google Scholar] [CrossRef]
- Rodriguez-Castro, K.I.; Hevia-Urrutia, F.J.; Sturniolo, G.C. Wilson’s disease: A review of what we have learned. World J. Hepatol. 2015, 7, 2859–2870. [Google Scholar] [CrossRef]
- Gupte, A.; Mumper, R.J. Elevated copper and oxidative stress in cancer cells as a target for cancer treatment. Cancer Treat. Rev. 2009, 35, 32–46. [Google Scholar] [CrossRef]
- Antoniades, V.; Sioga, A.; Dietrich, E.M.; Meditskou, S.; Ekonomou, L.; Antoniades, K. Is copper chelation an effective anti-angiogenic strategy for cancer treatment? Med. Hypotheses 2013, 81, 1159–1163. [Google Scholar] [CrossRef] [PubMed]
- Hyvonen, M.T.; Ucal, S.; Pasanen, M.; Peraniemi, S.; Weisell, J.; Khomutov, M.; Khomutov, A.R.; Vepsalainen, J.; Alhonen, L.; Keinanen, T.A. Triethylenetetramine modulates polyamine and energy metabolism and inhibits cancer cell proliferation. Biochem. J. 2016, 473, 1433–1441. [Google Scholar] [CrossRef] [PubMed]
- Yoshii, J.; Yoshiji, H.; Kuriyama, S.; Ikenaka, Y.; Noguchi, R.; Okuda, H.; Tsujinoue, H.; Nakatani, T.; Kishida, H.; Nakae, D.; et al. The copper-chelating agent, trientine, suppresses tumor development and angiogenesis in the murine hepatocellular carcinoma cells. Int. J. Cancer 2001, 94, 768–773. [Google Scholar] [CrossRef]
- Brewer, G.J. The promise of copper lowering therapy with tetrathiomolybdate in the cure of cancer and in the treatment of inflammatory disease. J. Trace Elem. Med. Biol. 2014, 28, 372–378. [Google Scholar] [CrossRef]
- Donate, F.; Juarez, J.C.; Burnett, M.E.; Manuia, M.M.; Guan, X.; Shaw, D.E.; Smith, E.L.; Timucin, C.; Braunstein, M.J.; Batuman, O.A.; et al. Identification of biomarkers for the antiangiogenic and antitumour activity of the superoxide dismutase 1 (SOD1) inhibitor tetrathiomolybdate (ATN-224). Br. J. Cancer 2008, 98, 776–783. [Google Scholar] [CrossRef]
- Chan, N.; Willis, A.; Kornhauser, N.; Ward, M.M.; Lee, S.B.; Nackos, E.; Seo, B.R.; Chuang, E.; Cigler, T.; Moore, A.; et al. Influencing the Tumor Microenvironment: A Phase II Study of Copper Depletion Using Tetrathiomolybdate in Patients with Breast Cancer at High Risk for Recurrence and in Preclinical Models of Lung Metastases. Clin. Cancer Res. 2017, 23, 666–676. [Google Scholar] [CrossRef] [PubMed]
- Boyd, M.; Hay, M.P.; Boyd, P.D. Complete 1H, 13C and 15N NMR assignment of tirapazamine and related 1,2,4-benzotriazine N-oxides. Magn. Reson. Chem. 2006, 44, 948–954. [Google Scholar] [CrossRef] [PubMed]
- Smaill, J.B.; Patterson, A.V.; Singleton, D.C. Fluorescent Detection of Nitroreductase Activity Using Nitro-Substituted Aromatic Fluorogenic Probe, and Multiplexed Reporter Gene Application. U.S. Patent WO2008030120 A1, 13 March 2008. [Google Scholar]
- Pruijn, F.B.; Sturman, J.R.; Liyanage, H.D.S.; Hicks, K.O.; Hay, M.P.; Wilson, W.R. Extravascular transport of drugs in tumor tissue: Effect of lipophilicity on diffusion of tirapazamine analogs in multicellular layer cultures. J. Med. Chem. 2005, 48, 1079–1087. [Google Scholar] [CrossRef] [PubMed]
- Patterson, A.V.; Ferry, D.M.; Edmunds, S.J.; Gu, Y.; Singleton, R.S.; Patel, K.; Pullen, S.M.; Hicks, K.O.; Syddall, S.P.; Atwell, G.J.; et al. Mechanism of action and preclinical antitumor activity of the novel hypoxia-activated DNA crosslinking agent PR-104. Clin. Cancer Res. 2007, 13, 3922–3932. [Google Scholar] [CrossRef]
- Wilson, W.R.; Hicks, K.O.; Pullen, S.M.; Ferry, D.M.; Helsby, N.A.; Patterson, A. V Bystander effects of bioreductive drugs: Potential for exploiting pathological tumor hypoxia with dinitrobenzamide mustards. Radiat. Res. 2007, 167, 625–636. [Google Scholar] [CrossRef]
- Hobbs, S.; Jitrapakdee, S.; Wallace, J.C. Development of a bicistronic vector driven by the human polypeptide chain elongation factor 1alpha promoter for creation of stable mammalian cell lines that express very high levels of recombinant proteins. Biochem. Biophys. Res. Commun. 1998, 252, 368–372. [Google Scholar] [CrossRef]
- Guise, C.P.; Wang, A.; Thiel, A.; Bridewell, D.; Wilson, W.R.; Patterson, A. V Identification of human reductases that activate the dinitrobenzamide mustard prodrug PR-104A: A role for NADPH:cytochrome P450 oxidoreductase under hypoxia. Biochem. Pharmacol. 2007, 74, 810–820. [Google Scholar] [CrossRef]
- Smith, P.K.; Krohn, R.I.; Hermanson, G.T.; Mallia, A.K.; Gartner, F.H.; Provenzano, M.D.; Fujimoto, E.K.; Goeke, N.M.; Olson, B.J.; Klenk, D.C. Measurement of protein using bicinchoninic acid. Anal. Biochem. 1985, 150, 76–85. [Google Scholar] [CrossRef]
- Vichai, V.; Kirtikara, K. Sulforhodamine B colorimetric assay for cytotoxicity screening. Nat. Protoc. 2006, 1, 1112–1116. [Google Scholar] [CrossRef]
Sample Availability: Samples of the compounds SN26955 and FSL61, are available from the authors. |






| MDA-231POR | MDA-231ER | MDA-231NUC | MDA-231CYT | MDA-231WT | |
|---|---|---|---|---|---|
| kmeta | 0.947 s−1 | 0.816 s−1 | 2.25 s−1 | 0.222 s−1 | 0.075 s−1 |
| Compartment dimensions b | 0 < r < 1 µm | 2.2 < r < 4.4 µm | 4.4 < r < 6.6 µm | 0 < r < 4.4 µm | 2.2 < r < 4.4 µm |
| Compartmentvolume fraction | 0.389 | 0.259 | 0.037 | 0.963 | 0.259 |
Publisher’s Note: MDPI stays neutral with regard to jurisdictional claims in published maps and institutional affiliations. |
© 2020 by the authors. Licensee MDPI, Basel, Switzerland. This article is an open access article distributed under the terms and conditions of the Creative Commons Attribution (CC BY) license (http://creativecommons.org/licenses/by/4.0/).
Share and Cite
Guise, C.P.; Abbattista, M.R.; Anderson, R.F.; Li, D.; Taghipouran, R.; Tsai, A.; Lee, S.J.; Smaill, J.B.; Denny, W.A.; Hay, M.P.; et al. Subcellular Location of Tirapazamine Reduction Dramatically Affects Aerobic but Not Anoxic Cytotoxicity. Molecules 2020, 25, 4888. https://doi.org/10.3390/molecules25214888
Guise CP, Abbattista MR, Anderson RF, Li D, Taghipouran R, Tsai A, Lee SJ, Smaill JB, Denny WA, Hay MP, et al. Subcellular Location of Tirapazamine Reduction Dramatically Affects Aerobic but Not Anoxic Cytotoxicity. Molecules. 2020; 25(21):4888. https://doi.org/10.3390/molecules25214888
Chicago/Turabian StyleGuise, Chris P., Maria R. Abbattista, Robert F. Anderson, Dan Li, Rana Taghipouran, Angela Tsai, Su Jung Lee, Jeff B. Smaill, William A. Denny, Michael P. Hay, and et al. 2020. "Subcellular Location of Tirapazamine Reduction Dramatically Affects Aerobic but Not Anoxic Cytotoxicity" Molecules 25, no. 21: 4888. https://doi.org/10.3390/molecules25214888
APA StyleGuise, C. P., Abbattista, M. R., Anderson, R. F., Li, D., Taghipouran, R., Tsai, A., Lee, S. J., Smaill, J. B., Denny, W. A., Hay, M. P., Wilson, W. R., Hicks, K. O., & Patterson, A. V. (2020). Subcellular Location of Tirapazamine Reduction Dramatically Affects Aerobic but Not Anoxic Cytotoxicity. Molecules, 25(21), 4888. https://doi.org/10.3390/molecules25214888

