Tailoring Silicon Nitride Surface Chemistry for Facilitating Odontogenic Differentiation of Rat Dental Pulp Cells
Abstract
1. Introduction
2. Results
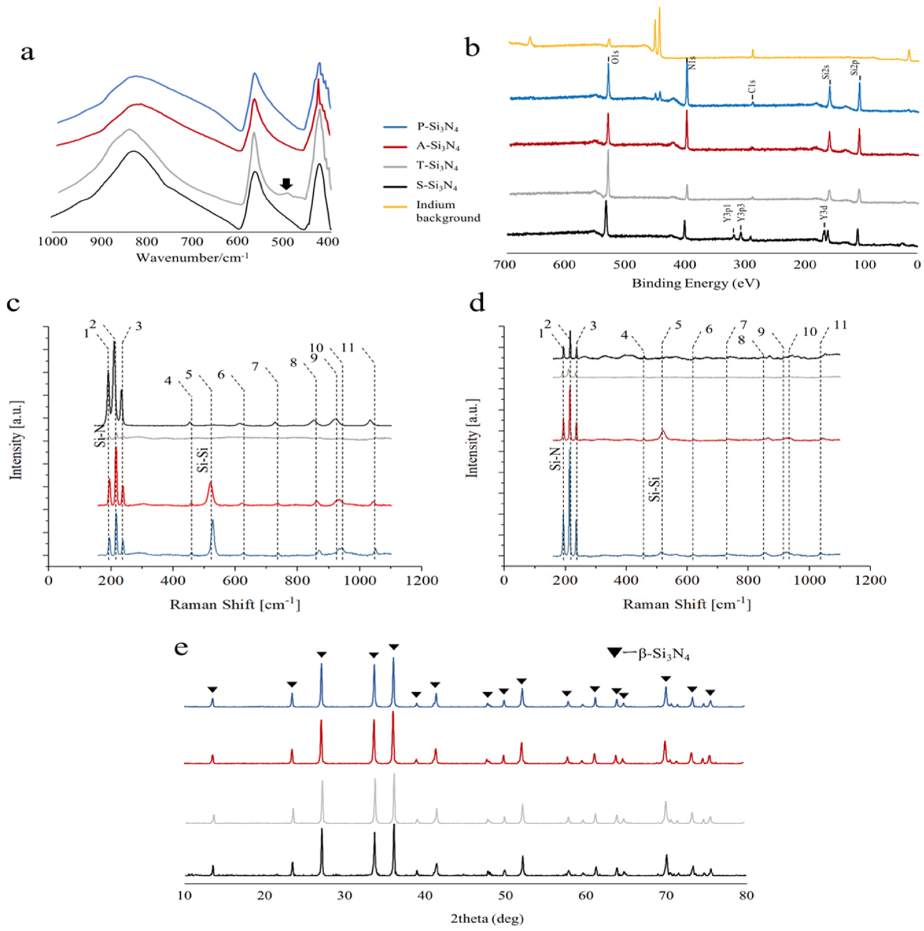
2.1. Characterization of Si3N4 after Different Treatments
2.2. Characterization of Rat Dental Pulp Cells
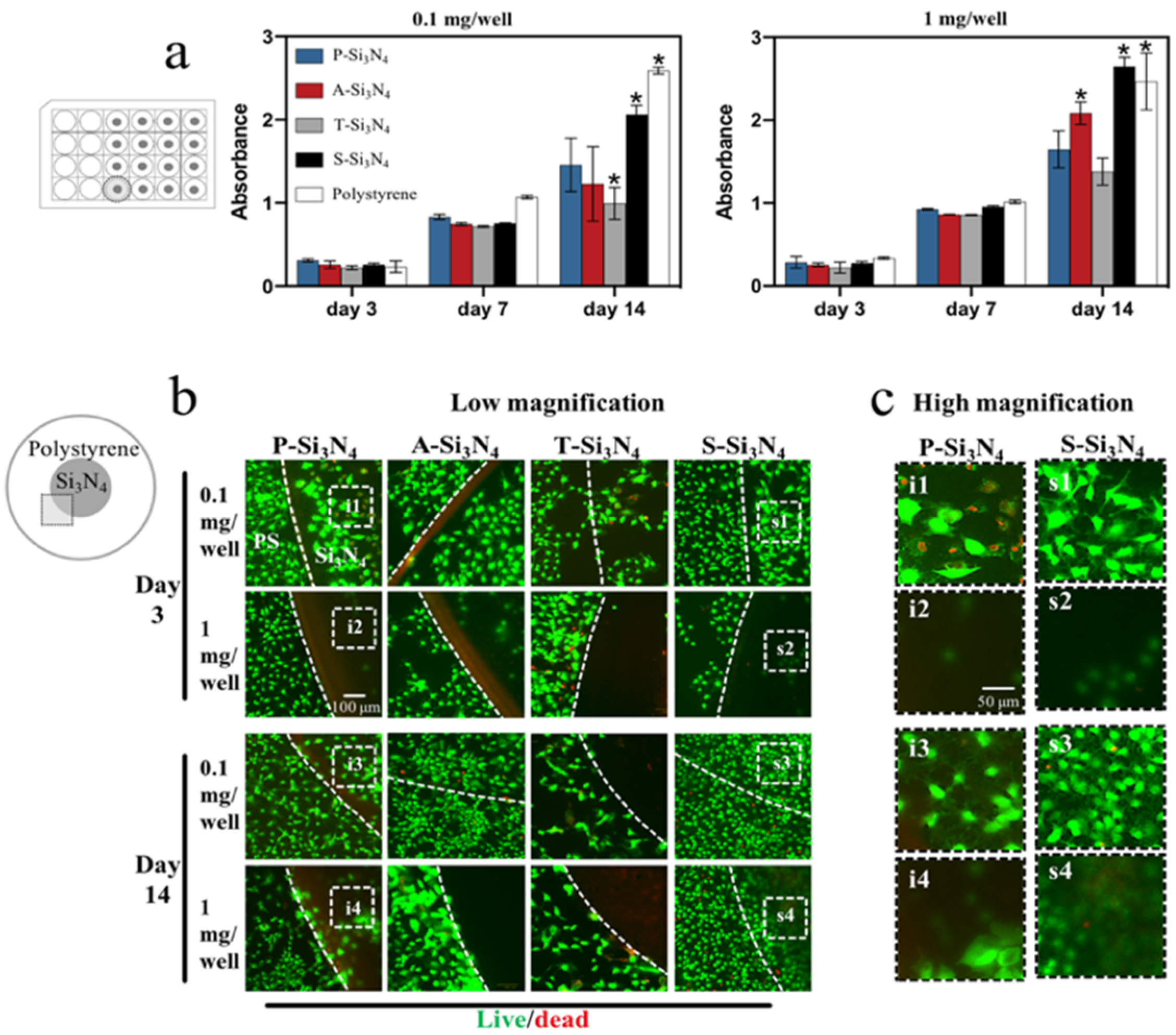
2.3. Proliferation of rDPCs Cultured with Si3N4
2.4. Real-Time Reverse Transcription Quantitative Polymerase Chain Reaction (Real-Time qPCR) Measurement
2.5. Mineralization Nodules
2.6. Raman Characterization
2.7. The Effect of Y2O3 in S-Si3N4 on Odontogenic Differentiation
2.8. Surface Wettability of the Si3N4 Surface
3. Discussion
4. Materials and Methods
4.1. Preparation of Si3N4 Granules
4.2. Characterizations of Si3N4
4.3. Coating of Cell Culture Plates
4.4. Primary Culture of rDPCs
4.5. Cell Proliferation Assay
4.6. Real-Time qPCR Assay
4.7. Mineralization Assay
4.8. Raman Experiment
4.9. Surface Wettability
4.10. Statistical Analysis
5. Conclusions
Supplementary Materials
Author Contributions
Funding
Institutional Review Board Statement
Informed Consent Statement
Data Availability Statement
Acknowledgments
Conflicts of Interest
References
- Kim, E.S.; Kim, B.I.; Jung, H.I. Age, period and cohort trends in oral health status in South Korean adults. Community Dent. Oral Epidemiol. 2021, 49, 136–143. [Google Scholar] [CrossRef]
- Hu, D.Y.; Hong, X.; Li, X. Oral health in China--trends and challenges. Int. J. Oral Sci. 2011, 3, 7–12. [Google Scholar] [CrossRef] [PubMed]
- Kossioni, A.E. Current status and trends in oral health in community dwelling older adults: A global perspective. Oral Health Prev. Dent. 2013, 11, 331–340. [Google Scholar] [CrossRef]
- Frencken, J.E. Atraumatic restorative treatment and minimal intervention dentistry. Br. Dent. J. 2017, 223, 183–189. [Google Scholar] [CrossRef]
- Stanley, H.R. Pulp capping: Conserving the dental pulp—Can it be done? Is it worth it? Oral Surg. Oral Med. Oral Pathol. 1989, 68, 628–639. [Google Scholar] [CrossRef]
- Sedgley, C.M.; Botero, T.M. Dental stem cells and their sources. Dent. Clin. N. Am. 2012, 56, 549–561. [Google Scholar] [CrossRef]
- Sonoda, S.; Mei, Y.F.; Atsuta, I.; Danjo, A.; Yamaza, H.; Hama, S.; Nishida, K.; Tang, R.; Kyumoto-Nakamura, Y.; Uehara, N.; et al. Exogenous nitric oxide stimulates the odontogenic differentiation of rat dental pulp stem cells. Sci. Rep. 2018, 8, 3419. [Google Scholar] [CrossRef]
- Tziafas, D. Basic mechanisms of cytodifferentiation and dentinogenesis during dental pulp repair. Int. J. Dev. Biol. 1995, 39, 281–290. [Google Scholar]
- Kang, K.J.; Ryu, C.J.; Jang, Y.J. Identification of dentinogenic cell-specific surface antigens in odontoblast-like cells derived from adult dental pulp. Stem Cell Res. Ther. 2019, 10, 128. [Google Scholar] [CrossRef]
- Takeyasu, M.; Nozaki, T.; Watanabe, M.; Shinohara, M.; Morita, J.; Hidaka, A.; Iwamoto, K.; Takahashi, T.; Nagata, S.; Daito, M. In vitro osteogenic differentiation potential of dental pulp stem cells. J. Oral Tissue Eng. 2004, 2, 25–30. [Google Scholar]
- Yokose, S.; Kadokura, H.; Tajima, Y.; Fujieda, K.; Katayama, I.; Matsuoka, T.; Katayama, T. Establishment and characterization of a culture system for enzymatically released rat dental pulp cells. Calcif. Tissue Int. 2000, 66, 139–144. [Google Scholar] [CrossRef]
- Schuurs, A.; Gruythuysen, R.; Wesselink, P. Pulp capping with adhesive resin-based composite vs. calcium hydroxide: A review. Endod. Dent. Traumatol. 2000, 16, 240–250. [Google Scholar] [CrossRef] [PubMed]
- Pameijer, C.H.; Stanley, H.R. The disastrous effects of the “total etch” technique in vital pulp capping in primates. Am. J. Dent. 1998, 11, S45–S54. [Google Scholar] [PubMed]
- Cvek, M. A clinical report on partial pulpotomy and capping with calcium hydroxide in permanent incisors with complicated crown fracture. J. Endod. 1978, 4, 232–237. [Google Scholar] [CrossRef]
- Modena, K.C.D.S.; Casas-Apayco, L.C.; Atta, M.T.; Costa, C.A.d.S.; Hebling, J.; Sipert, C.R.; Navarro, M.F.d.L.; Santos, C.F. Cytotoxicity and biocompatibility of direct and indirect pulp capping materials. J. Appl. Oral Sci. 2009, 17, 544–554. [Google Scholar] [CrossRef]
- Nowicka, A.; Lipski, M.; Parafiniuk, M.; Sporniak-Tutak, K.; Lichota, D.; Kosierkiewicz, A.; Kaczmarek, W.; Buczkowska-Radlinska, J. Response of human dental pulp capped with biodentine and mineral trioxide aggregate. J. Endod. 2013, 39, 743–747. [Google Scholar] [CrossRef]
- Cox, C.; Bergenholtz, G.; Heys, D.; Syed, S.; Fitzgerald, M.; Heys, R. Pulp capping of dental pulp mechanically exposed to oral microflora: A 1–2 year observation of wound healing in the monkey. J. Oral Pathol. Med. 1985, 14, 156–168. [Google Scholar] [CrossRef]
- Cox, C.F.; Sübay, R.K.; Ostro, E.; Suzuki, S.; Suzuki, S.H. Tunnel defects in dentin bridges: Their formation following direct pulp capping. Oper Dent. 1996, 21, 4–11. [Google Scholar]
- Chen, L.; Suh, B.I. Cytotoxicity and biocompatibility of resin-free and resin-modified direct pulp capping materials: A state-of-the-art review. Dent. Mater. J. 2017, 36, 1–7. [Google Scholar] [CrossRef]
- Kue, R.; Sohrabi, A.; Nagle, D.; Frondoza, C.; Hungerford, D. Enhanced proliferation and osteocalcin production by human osteoblast-like MG63 cells on silicon nitride ceramic discs. Biomaterials 1999, 20, 1195–1201. [Google Scholar] [CrossRef]
- Bodišová, K.; Kašiarová, M.; Domanická, M.; Hnatko, M.; Lenčéš, Z.; Nováková, Z.V.; Vojtaššák, J.; Gromošová, S.; Šajgalík, P. Porous silicon nitride ceramics designed for bone substitute applications. Ceram. Int. 2013, 39, 8355–8362. [Google Scholar] [CrossRef]
- Rahaman, M.N.; Yao, A.; Bal, B.S.; Garino, J.P.; Ries, M.D. Ceramics for Prosthetic Hip and Knee Joint Replacement. J. Am. Ceram. Soc. 2007, 90, 1965–1988. [Google Scholar] [CrossRef]
- Pezzotti, G.; Bock, R.M.; Adachi, T.; Rondinella, A.; Boschetto, F.; Zhu, W.; Marin, E.; McEntire, B.; Bal, B.S.; Mazda, O. Silicon nitride surface chemistry: A potent regulator of mesenchymal progenitor cell activity in bone formation. Appl. Mater. Today 2017, 9, 82–95. [Google Scholar] [CrossRef]
- Pezzotti, G.; McEntire, B.J.; Bock, R.; Zhu, W.; Boschetto, F.; Rondinella, A.; Marin, E.; Marunaka, Y.; Adachi, T.; Yamamoto, T.; et al. In Situ Spectroscopic Screening of Osteosarcoma Living Cells on Stoichiometry-Modulated Silicon Nitride Bioceramic Surfaces. ACS Biomater. Sci. Eng. 2016, 2, 1121–1134. [Google Scholar] [CrossRef]
- Howlett, C.R.; McCartney, E.; Ching, W. The effect of silicon nitride ceramic on rabbit skeletal cells and tissue. An in vitro and in vivo investigation. Clin. Orthop. Relat. Res. 1989, 244, 293–304. [Google Scholar] [CrossRef]
- Anderson, M.C.; Olsen, R. Bone ingrowth into porous silicon nitride. J. Biomed. Mater. Res. A 2010, 92, 1598–1605. [Google Scholar] [CrossRef]
- Webster, T.J.; Patel, A.A.; Rahaman, M.N.; Sonny Bal, B. Anti-infective and osteointegration properties of silicon nitride, poly(ether ether ketone), and titanium implants. Acta Biomater. 2012, 8, 4447–4454. [Google Scholar] [CrossRef]
- Ishikawa, M.; de Mesy Bentley, K.L.; McEntire, B.J.; Bal, B.S.; Schwarz, E.M.; Xie, C. Surface topography of silicon nitride affects antimicrobial and osseointegrative properties of tibial implants in a murine model. J. Biomed. Mater. Res. A 2017, 105, 3413–3421. [Google Scholar] [CrossRef] [PubMed]
- Bal, B.S.; Rahaman, M.N. Orthopedic applications of silicon nitride ceramics. Acta Biomater. 2012, 8, 2889–2898. [Google Scholar] [CrossRef]
- Pezzotti, G.; Oba, N.; Zhu, W.; Marin, E.; Rondinella, A.; Boschetto, F.; McEntire, B.; Yamamoto, K.; Bal, B.S. Human osteoblasts grow transitional Si/N apatite in quickly osteointegrated Si3N4 cervical insert. Acta Biomater. 2017, 64, 411–420. [Google Scholar] [CrossRef]
- Wada, N.; Solin, S.; Wong, J.; Prochazka, S. Raman and IR absorption spectroscopic studies on α, β, and amorphous Si3N4. J. Non. Cryst. Solids 1981, 43, 7–15. [Google Scholar] [CrossRef]
- Smit, C.; Van Swaaij, R.; Donker, H.; Petit, A.; Kessels, W.; Van de Sanden, M. Determining the material structure of microcrystalline silicon from Raman spectra. J. Appl. Phys. 2003, 94, 3582–3588. [Google Scholar] [CrossRef]
- Pezzotti, G.; Rondinella, A.; Marin, E.; Zhu, W.; Aldini, N.N.; Ulian, G.; Valdre, G. Raman spectroscopic investigation on the molecular structure of apatite and collagen in osteoporotic cortical bone. J. Mech. Behav. Biomed. Mater. 2017, 65, 264–273. [Google Scholar] [CrossRef] [PubMed]
- Nakamura, M.; Takagawa, Y.; Miura, K.-i.; Kobata, J.; Zhu, W.; Nishiike, N.; Arao, K.; Marin, E.; Pezzotti, G. Structural alteration induced by substrate bias voltage variation in diamond-like carbon films fabricated by unbalanced magnetron sputtering. Diam. Relat. Mater. 2018, 90, 214–220. [Google Scholar] [CrossRef]
- Bertassoli, B.M.; Costa, E.S.; Sousa, C.A.; Albergaria, J.D.S.; Maltos, K.L.M.; Goes, A.M.; Matins, T.M.d.M.; Silva, G.A.B.; Jorge, E.C. Rat dental pulp stem cells: Isolation and phenotypic characterization method aiming bone tissue bioengineering. Braz. Arch. Biol. Technol. 2016, 59, e16150613. [Google Scholar] [CrossRef]
- Dowling, D.P.; Miller, I.S.; Ardhaoui, M.; Gallagher, W.M. Effect of surface wettability and topography on the adhesion of osteosarcoma cells on plasma-modified polystyrene. J. Biomater. Appl. 2011, 26, 327–347. [Google Scholar] [CrossRef]
- Altun, A.A.; Prochaska, T.; Konegger, T.; Schwentenwein, M. Dense, Strong, and Precise Silicon Nitride-Based Ceramic Parts by Lithography-Based Ceramic Manufacturing. Appl. Sci. 2020, 10, 996. [Google Scholar] [CrossRef]
- Bermudez, V.M. Wet-Chemical Treatment of Si3N4 Surfaces Studied Using Infrared Attenuated Total Reflection Spectroscopy. J. Electrochem. Soc. 2005, 152, F31. [Google Scholar] [CrossRef][Green Version]
- Herrmann, M.; Green, D.J. Corrosion of Silicon Nitride Materials in Aqueous Solutions. J. Am. Ceram. Soc. 2013, 96, 3009–3022. [Google Scholar] [CrossRef]
- Lacerda-Pinheiro, S.; Dimitrova-Nakov, S.; Harichane, Y.; Souyri, M.; Petit-Cocault, L.; Legres, L.; Marchadier, A.; Baudry, A.; Ribes, S.; Goldberg, M.; et al. Concomitant multipotent and unipotent dental pulp progenitors and their respective contribution to mineralised tissue formation. Eur. Cell Mater. 2012, 23, 371–386. [Google Scholar] [CrossRef]
- He, G.; Dahl, T.; Veis, A.; George, A. Nucleation of apatite crystals in vitro by self-assembled dentin matrix protein 1. Nat. Mater. 2003, 2, 552–558. [Google Scholar] [CrossRef]
- D’Souza, R.N.; Cavender, A.; Sunavala, G.; Alvarez, J.; Ohshima, T.; Kulkarni, A.B.; MacDougall, M. Gene expression patterns of murine dentin matrix protein 1 (Dmp1) and dentin sialophosphoprotein (DSPP) suggest distinct developmental functions in vivo. J. Bone Miner. Res. 1997, 12, 2040–2049. [Google Scholar] [CrossRef] [PubMed]
- Narayanan, K.; Ramachandran, A.; Hao, J.; He, G.; Park, K.W.; Cho, M.; George, A. Dual functional roles of dentin matrix protein 1. Implications in biomineralization and gene transcription by activation of intracellular Ca2+ store. J. Biol. Chem. 2003, 278, 17500–17508. [Google Scholar] [CrossRef] [PubMed]
- Ching, H.S.; Luddin, N.; Rahman, I.A.; Ponnuraj, K.T. Expression of Odontogenic and Osteogenic Markers in DPSCs and SHED: A Review. Curr. Stem Cell Res. Ther. 2017, 12, 71–79. [Google Scholar] [CrossRef] [PubMed]
- Puchtler, H.; Meloan, S.N.; Terry, M.S. On the history and mechanism of alizarin and alizarin red S stains for calcium. J. Histochem. Cytochem. 1969, 17, 110–124. [Google Scholar] [CrossRef]
- Lievremont, M.; Potus, J.; Guillou, B. Use of alizarin red S for histochemical staining of Ca2+ in the mouse; some parameters of the chemical reaction in vitro. Cells Tissues Organs (Print) 1982, 114, 268–280. [Google Scholar] [CrossRef]
- Aljamhan, A.S.; Alrefeai, M.H.; Alhabdan, A.; Alhusseini, S.A.; Farooq, I.; Vohra, F.; Naseem, M.; Alkhudhairy, F. Influence of ER-CR-YSGG Laser and Photodynamic Therapy on the Dentin Bond Integrity of Nano-Hydroxyapatite Containing Resin Dentin Adhesive: SEM-EDX, Micro-Raman, Micro-Tensile, and FTIR Evaluation. Polymers 2021, 13, 1903. [Google Scholar] [CrossRef]
- Ayala, R.; Zhang, C.; Yang, D.; Hwang, Y.; Aung, A.; Shroff, S.S.; Arce, F.T.; Lal, R.; Arya, G.; Varghese, S. Engineering the cell-material interface for controlling stem cell adhesion, migration, and differentiation. Biomaterials 2011, 32, 3700–3711. [Google Scholar] [CrossRef]
- Wang, Y.K.; Chen, C.S. Cell adhesion and mechanical stimulation in the regulation of mesenchymal stem cell differentiation. J. Cell. Mol. Med. 2013, 17, 823–832. [Google Scholar] [CrossRef]
- Pezzotti, G. Silicon Nitride: A Bioceramic with a Gift. ACS Appl. Mater. Interfaces 2019, 11, 26619–26636. [Google Scholar] [CrossRef]
- Pezzotti, G. A spontaneous solid-state NO donor to fight antibiotic resistant bacteria. Mater. Today Chem. 2018, 9, 80–90. [Google Scholar] [CrossRef]








| Type of Si3N4 | Abbreviations | Treatment |
|---|---|---|
| Pristine-Si3N4 | P-Si3N4 | As-synthesized |
| Acid-Si3N4 | A-Si3N4 | Acetic acid, 72 h |
| Thermal-Si3N4 | T-Si3N4 | 200 °C, 72 h |
| Sintered-Si3N4 | S-Si3N4 | Sintered at 1600 °C, Y2O3 (3 wt.%) added |
| No | Position (Red) | Position (Green) | Assignation | References |
|---|---|---|---|---|
| 1 | 193 | 186 | E2g | [31] |
| 2 | 215 | 210 | Ag | [31] |
| 3 | 235 | 230 | E1g | [31] |
| 4 | 455 | 455 | E2g | [31] |
| 5 | 520 | 520 | Si-Si (crystalline) | [32] |
| 6 | 615 | 621 | E2g | [31] |
| 7 | 725 | 730 | Ag | [31] |
| 8 | 855 | 865 | E1g | [31] |
| 9 | 910 | 930 | E2g | [31] |
| 10 | 930 | 945 | Ag | [31] |
| 11 | 1035 | 1050 | Eg | [31] |
| A | 935 | 960 | PO43- v1 | [33] |
| B | 1260 | 1255 | Amide II | [33] |
| C | 1365 | 1360 | D band | [34] |
| D | - | 1680 | G band | [34] |
| E | - | 2310 | Led light emission |
Publisher’s Note: MDPI stays neutral with regard to jurisdictional claims in published maps and institutional affiliations. |
© 2021 by the authors. Licensee MDPI, Basel, Switzerland. This article is an open access article distributed under the terms and conditions of the Creative Commons Attribution (CC BY) license (https://creativecommons.org/licenses/by/4.0/).
Share and Cite
Gong, Y.; Honda, Y.; Adachi, T.; Marin, E.; Yoshikawa, K.; Pezzotti, G.; Yamamoto, K. Tailoring Silicon Nitride Surface Chemistry for Facilitating Odontogenic Differentiation of Rat Dental Pulp Cells. Int. J. Mol. Sci. 2021, 22, 13130. https://doi.org/10.3390/ijms222313130
Gong Y, Honda Y, Adachi T, Marin E, Yoshikawa K, Pezzotti G, Yamamoto K. Tailoring Silicon Nitride Surface Chemistry for Facilitating Odontogenic Differentiation of Rat Dental Pulp Cells. International Journal of Molecular Sciences. 2021; 22(23):13130. https://doi.org/10.3390/ijms222313130
Chicago/Turabian StyleGong, Yanan, Yoshitomo Honda, Tetsuya Adachi, Elia Marin, Kazushi Yoshikawa, Giuseppe Pezzotti, and Kazuyo Yamamoto. 2021. "Tailoring Silicon Nitride Surface Chemistry for Facilitating Odontogenic Differentiation of Rat Dental Pulp Cells" International Journal of Molecular Sciences 22, no. 23: 13130. https://doi.org/10.3390/ijms222313130
APA StyleGong, Y., Honda, Y., Adachi, T., Marin, E., Yoshikawa, K., Pezzotti, G., & Yamamoto, K. (2021). Tailoring Silicon Nitride Surface Chemistry for Facilitating Odontogenic Differentiation of Rat Dental Pulp Cells. International Journal of Molecular Sciences, 22(23), 13130. https://doi.org/10.3390/ijms222313130

