Abstract
Abiotic stresses adversely affect plant growth and the yield of crops worldwide. R2R3-MYB transcriptional factors have been found to be vital for plants to confer stress response. In Arabidopsis, FOUR LIPS (FLP, MYB124) and its paralogous MYB88 function redundantly regulated the symmetric division of guard mother cells (GMCs) and abiotic stress response. Here, OsFLP was identified as an R2R3-MYB transcriptional activator and localized in the nucleus. OsFLP was transiently induced by drought, salt stress and abscisic acid (ABA). Overexpression of OsFLP showed enhanced tolerance to drought and salt stresses. The stomatal density in OsFLP-OE plants was not changed, whereas the stomatal closure was sensitive to ABA treatment compared to wild-type plants. In contrast, OsFLP-RNAi plants had abnormal stomata and were sensitive to drought. Moreover, the transcripts of stomatal closure-related genes DST and peroxidase 24 precursor, which are identified as downstream of OsNAC1, were inhibited in OsFLP-RNAi plants. The yeast-one-hybrid assay indicated that OsFLP can specifically bind and positively regulate OsNAC1 and OsNAC6. Meanwhile, stress response genes, such as OsLEA3 and OsDREB2A, were up-regulated in OsFLP-OE plants. These findings suggested that OsFLP positively participates in drought stress, mainly through regulating regulators’ transcripts of OsNAC1 and OsNAC6.
1. Introduction
Drought and salt stresses can significantly impair plants’ growth and development, leading to reduced crop productivity. The plant epidermal cell is the first barrier that separates a cell from the external environment and has a protective role as human skin. Stomata are the most important epidermal structure of terrestrial plants, and stomatal aperture and patterning control the water vapor exchange and ion transport. Therefore, stomatal pattern and movement play an important role in response to environmental stresses [1,2,3,4,5,6]. With the progression in studying stomatal development using the dicotyledonous model plant Arabidopsis thaliana, many genes related to the stomatal development pathway have been characterized, and some of them also participate in response to environmental stresses [3,4]. For example, stomatal density and distribution protein, SDD1, participates in drought and salt stresses [2]. Mitogen-activated protein kinases, MPK3 and MPK6, which are downstream of SDD1, can be activated by abiotic stresses [7,8,9,10]. Two R2R3-MYB transcriptional factors, FLP and its paralogous MYB88 act as main regulators in restricting the symmetrical cell division of the GMC, and also respond to drought and salt stresses [5,11,12]. The flp-1 myb88 double mutants are more sensitive to drought and high-salt stresses [5]. MdMYB88 and MdMYB124 promote anthocyanin accumulation and H2O2 detoxification in response to cold stress in apples [13]. According to the ChIP-chip assay, FLP can directly target promoters of cell cycle genes, auxin−related genes, transcriptional factors and ubiquitin modification protein genes, indicating that versatile regulatory pathways may exist in FLP-mediated stress responses [11].
The NAC (NAM, AFAT and CUC) transcription factors are plant-specific gene families. NACs have been largely elucidated in various species, such as Arabidopsis [14,15], rice [16,17,18], soybean [19,20,21,22,23,24,25] wheat [26,27] and maize [28,29]. The NAC proteins play vital roles in diverse aspects of plant growth, development and stress responses [15,30,31,32,33,34]. In Arabidopsis, Tran and Fujita et al reported that three NAC genes, ANAC019, ANAC055 and ANAC072 were induced by drought, salinity, and/or low temperature, and overexpressing these genes showed enhanced stress tolerance [35,36]. A previous report revealed that there are 151 NAC genes predicted in rice [16]. The roles of the NACs in response to abiotic stresses have been extensively explored, and overexpression of some rice NAC genes can improve plants’ tolerance to abiotic stresses. For example, SNAC1 can be specifically induced in the guard cells of rice under drought stress. SNAC1-overexpressing plants were more tolerant to drought and salt stresses through accelerating stomatal closing and increasing expression levels of a large number of stress-related genes [37]. Another, overexpression of rice SNAC2 produced more grains and showed significantly increased tolerance to cold, salinity and dehydration stresses. The genomic expression profile of the SNAC2-overexpressing plants showed enhanced stress response genes [32,38]. It has also been reported that OsNAC5 plays an important role in abiotic stress response, and OsNAC5 can directly regulate OsCCR10 and contribute to drought tolerance by modulating lignin accumulation in roots [39,40,41,42]. Another stress-responsive gene, OsNAC6, which is a member of the ATAF subfamily, can be induced by abiotic and biotic stresses, such as cold, high salinity, drought, ABA, JA and blast disease. Overexpression of OsNAC6 in rice resulted in enhanced tolerance to dehydration and high-salt stresses [33,43,44]. The overexpression of OsNAC9 [45], OsNAC10 [46], or OsNAP [47] improves drought and salinity tolerance in transgenic rice. Whereas, OsNAC4 is a key positive regulator of plant hypersensitive cell death and its expression is negatively controlled by miR164 [31,48].
In this study, a single R2R3-MYB transcriptional factor, OsFLP, was characterized and its function in drought stress was analyzed in detail. The expression levels of OsFLP were induced by various abiotic stresses, including drought and salt. Overexpressing OsFLP significantly enhanced drought and salt tolerance, whereas reducing OsFLP expression levels not only led to abnormal GMC division and box-shaped stomata but also resulted in plants’ sensitivity to drought stress. Further study indicated that OsFLP can specifically bind to the promoter of OsNAC1 and OsNAC6 and positively regulate their expression levels. Our study provides new insights into enabling the development of high-yielding rice varieties with increased drought tolerance by using genetic engineering strategies.
2. Results
2.1. OsFLP Functions as a Transcriptional Activator and Is Localized in the Nucleus
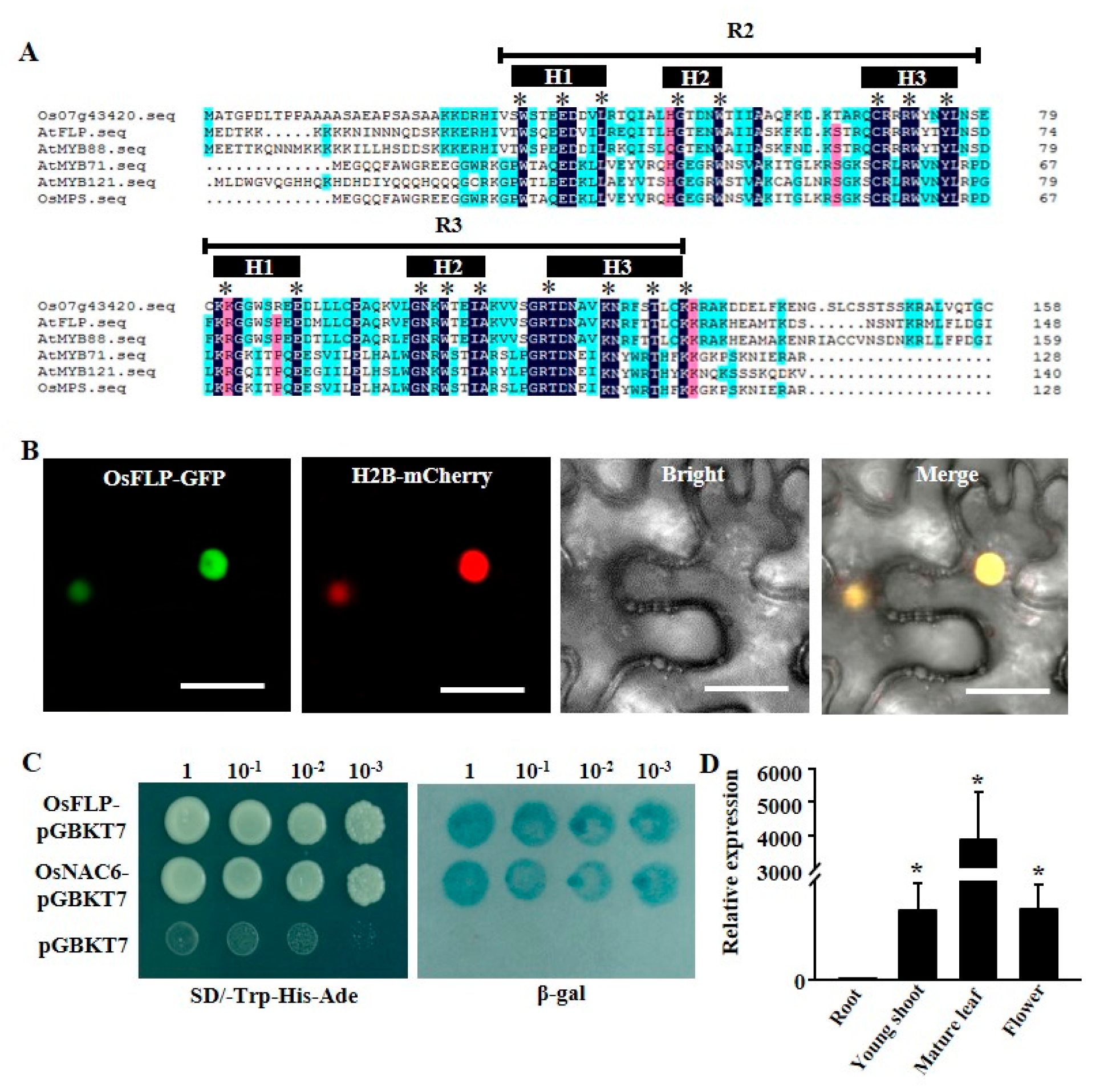
AtFLP and its paralogous MYB88 contribute to stomatal development and abiotic stress in Arabidopsis [5,11]. There was only one FLP in rice, named OsFLP, which regulates the symmetrical division of rice stomatal development [49]. Multiple sequence alignment with homolog proteins of AtFLP, AtMYB88, AtMYB121, AtGL1 and OsMPS showed that R2 and R3 MYB DNA-binding domains present at the N-terminal region of OsFLP, and each domain has the H1, H2, H3 conserved motif, indicating that OsFLP is an R2R3-MYB protein (Figure 1A). Additionally, qRT-PCR analyses showed that the expression levels of OsFLP are higher in young shoots and mature leaves than those in the roots (Figure 1B). Transient expression of the OsFLP coding sequence fused with GFP in tobacco leaves revealed that obvious fluorescence signals are found in the nucleus (Figure 1C). To examine whether OsFLP has transactivation activity, the full-length cDNA of OsFLP was fused to the pGBKT7 vector with the GAL4 DNA-binding domain. The transcription factor OsNAC6, which has transactivation activity, was used as a positive control [44]. As shown in Figure 1D, only the transformants containing OsFLP or OsNAC6 exhibited obvious β-galactosidase activity after X-gal staining. Collectively, these results indicated that OsFLP is mainly localized in the nucleus and functions as a transcriptional activator.
Figure 1.
Category, subcellular localization, transcriptional activation and tissue expression of OsFLP. (A) Alignment of amino acid sequences of the OsFLP (Os07g43420) DNA-binding domain and homologous R2R3−-MYB proteins in A. thaliana (AtFLP/At1g14350, AtMYB88/At2g02820, AtMYB71/At3g24310, AtMYB121/At3g30210) and O. sativa (OsMPS/Os02g40530). (B) The subcellular localization of OsFLP in leaf epidermis cells of tobacco. OsFLP was fused with GFP. H2B-mcherry was the nucleus localization marker. OsFLP is mainly localized at the nucleus. Bars = 20 µm. (C) Analysis of transcription activation of OsFLP. The fusion protein of the GAL4 DNA-binding domain and OsFLP were expressed in yeast strain AH109. The vector pGBKT7 was expressed as a negative control and OsNAC6 as a positive control. The transformed yeasts were grown on SD plates without tryptophan, histidine and adenine. The plates were incubated for 3 days and then subjected to a β-galactosidase assay. (D) Quantitative real−time PCR (qRT−PCR) was performed to analyze the expression of OsFLP in different tissues, including roots, young shoots, mature leaves and flowers. High expression was detected in young shoots, mature leaves and flowers. Data represent means ± SD (n = 3 replicates). The statistically significant differences are indicated with asterisks: * p < 0.05.
2.2. Expression of OsFLP Is Induced by Abiotic Stresses
Previous report elucidated that AtFLP and its paralog AtMYB88 contribute to abiotic stress in Arabidopsis [5,11,12] (Supplementary Figure S1). To confirm whether OsFLP is responsive to abiotic stresses, we investigated the expression patterns of OsFLP under different abiotic stresses by qRT-PCR. The results showed that OsFLP was induced by drought, salt and ABA treatment, but not by low temperature. Under drought treatment, the transcripts of OsFLP were significantly up-regulated at 2 h and reached a maximum level at 6 h, followed by a decrease at 12 h (Figure 2A). Meanwhile, transcript levels of OsFLP were increased by 200 mM of NaCl, showing a similar pattern to drought treatment (Figure 2B). Whereas OsFLP transcript levels were gradually increased for up to 12 h after ABA treatment (Figure 2C). However, the OsFLP transcripts were not significantly altered under the 4 °C treatment (Figure 2D). These results suggested that OsFLP was response to drought and salt stresses.
Figure 2.
OsFLP transcripts were induced by drought, salt and ABA treatments. (A) qRT−PCR analysis of OsFLP under drought stress (20% PEG), (B) salt stress (200 mM NaCl), (C) ABA (200 µM) and (D) cold stress (4 °C). Two−week rice seedlings were treated for 2 h, 6 h and 12 h. Data represent means ± SD. Asterisks indicate a significant difference to control (Student’s t−test, ** p < 0.01, * p < 0.05).
2.3. Overexpression of OsFLP in Rice Improves Plants Tolerance to Drought
To further investigate the function of OsFLP on drought resistance, the coding sequences of OsFLP driven by the CaMV 35S promoter were generated and transformed into Zhonghua 11. Of the 24 independent transgenic plants generated, 2 positive transgenic lines with high expression levels (about 28-fold in OE-#2 and 18-fold in OE-#3 compared to WT) were selected for further drought stress treatments (Figure 3D). Four-week rice seedlings grown under normal conditions were subjected to drought stress by withholding water (Figure 3A). After the withdrawal of water for 14 days and re-watered for 5 days, the leaves of the WT plants were wilted and showed an obvious dehydration phenotype, whereas OsFLP-overexpression plants grew better than WT plants (Figure 3B). Water loss assays using detached leaves showed that WT plants lose water significantly faster than the OsFLP-overexpression plants (Figure 3C). Consistent with this, the survival rate of WT under drought was only about 37%, whereas the survival rates of two OsFLP-overexpression lines were 63% and 51%, respectively (Figure 3E). Furthermore, OsFLP-overexpression lines also have a much higher fresh weight and plant height than the WT after drought stress (Figure 3F,G).
Figure 3.
Overexpressing OsFLP enhanced plants’ drought tolerance. (A) Four-week rice seedlings grown under normal conditions. (B) Four-week rice seedlings were not watered for 14 days and re-watered for 5 days. (C) Water loss of detached leaves. Error bar means ± SD. (D) The expression levels of OsFLP transgenic lines were detected by qRT-PCR. Error bar means ± SD. (E) Analysis of survival rate after drought treatment. (F) Fresh weight of wild-type and transgenic lines after drought treatment. (G) Seedling height of wild-type and transgenic lines after drought treatment. Error bar of (E−G) means ± SE (n > 36 plants). Asterisks indicate a significant difference between OsFLP−OE lines to wild-type. (Student’s t-test, ** p < 0.01, * p < 0.05).
To further identify the role of OsFLP in salt stress, we first treated the Arabidopsis flp−1 myb88 mutants with 50 mM, 100 mM and 125 mM of NaCl. Consistent with the previous report, flp−1 myb88 mutants were more sensitive to salt stress (Supplementary Figure S2A). We then obtained the transgenic plants of OsFLP ectopic overexpression in Arabidopsis Col−0 background and examined their salt sensitivity (Supplementary Figure S2B). The results showed that there are no significant differences between Col-0 and the transgenic plants under normal growth conditions. However, after being treated with 150 mM of NaCl for two weeks, OsFLP−OE plants in the Col-0 background grew better and had a higher survival rate than Col−0 plants (Supplementary Figure S2C,D). Taken together, these data indicated that OsFLP positively contributes to the drought and salt tolerance.
2.4. Knockdown of OsFLP Decreased Drought Tolerance and Showed Non−Functional Stomata
To further explore the role of OsFLP in drought stress, RNAi transgenic lines targeting OsFLP were generated. Of the 57 independent transgenic plants generated, transcript levels of OsFLP in two lines, RNAi-#5 and RNAi-#23, were suppressed to 18% and 2%, respectively, in relation to the level in WT seedlings (Figure 4C). Further, an examination of plants’ sensitivity to drought treatment indicated that the two OsFLP-RNAi transgenic lines had lower survival rates than WT plants (Figure 4A,B). The survival rate was nearly 40% in WT, whereas was only ~20% or ~10% in the two OsFLP-RNAi lines (Figure 4C).
Figure 4.
Knockdown of OsFLP results in drought sensitivity and abnormal stomata. (A) Four-week rice seedlings were grown under normal conditions and were not watered for 10 days and re-watered for 5 days. (B) The expression levels of transgenic lines were detected by qRT-PCR. Error bar means ± SD. (C) Analysis of survival rate after drought treatment. Error bar means ± SE (n > 36 plants). (D) Abnormal box-shaped guard cells were observed in OsFLP-RNAi lines. Bars = 10 µm. (E) The number of box-shaped guard cells was increased in three OsFLP-RNAi lines. Error bar means ± SD. (F) No significant difference in stomatal density was found between OsFLP-RNAi and WT mature leaves (n = 10 plants). (G,H) The transcript level of stomatal closure-related genes DST and peroxidase 24 precursor were significantly suppressed in OsFLP-RNAi lines. Error bar means ± SD. Asterisks indicate a significant difference to wild-type (Student’s t-test, ** p < 0.01).
Deletion of OsFLP resulted in the misorientation of some GMC symmetric divisions and formed non-function stomata [49]. We also observed the no-pore box-shaped GCs (Guard Cells) and undivided GCs in OsFLP-RNAi lines (Figure 4D). There were about 14% to 27% abnormal stomata in the OsFLP-RNAi lines (Figure 4E). Whereas the total stomatal density was altered neither in OsFLP-RNAi nor in OsFLP-OE lines compared to WT plants (Figure 4F and Supplementary Figure S3). Furthermore, we noticed that expression levels of DST and the peroxidase 24 precursor, which were related to stomatal movement, were dramatically suppressed in the OsFLP-RNAi transgenic plants (Figure 4G,H), suggesting that the drought sensitivity of OsFLP-RNAi transgenic might result from abnormal stomatal functions.
2.5. OsFLP Confers Plants Tolerance to Drought by Regulating Stomatal Closure
The stomatal pattern and movement control transpiration water loss of plants plays an important role in drought stress [2,28,37]. Loss of both AtFLP and AtMYB88 function leads to the formation of stomatal clusters [12]. To investigate the response of stomata under drought stress, we measured stomatal closure of Arabidopsis OsFLP-OE and WT in detached leaves treatment with ABA treatment. In normal conditions, no significant differences in stomatal aperture were found between OsFLP-OE and WT plants. However, stomatal closure in the OsFLP−OE plants was more faster than that in WT, especially in the detached leaves treated with ABA for 1 h (Figure 5A,B). These results suggest that overexpression of OsFLP can promote stomatal closure.
Figure 5.
Overexpression of OsFLP enhanced the stomatal closure. (A) Representative images of Col-0 and OsFLP-OE stomata showing stomatal closure in response to ABA treatment for 1 h and 2 h. Bars = 10 µm. (B) Quantification of stomatal pore width in Col−0 and OsFLP-OE plants in response to 10 μM exogenous ABA; the stomatal aperture is indicated by the ratio of stomatal width. Data presented are the mean ± SE of three independent biological replicates. Significant differences in comparison with the WT are indicated as ** p < 0.01 (Student’s t-test).
To further identify the function of OsFLP in stomata, cross-species complementation tests were conducted. pMUTE:OsFLP is driven by Arabidopsis MUTE promoter (MUTE is a bHLH transcription factor and especially expressed in stomatal lineage) and 35S:OsFLP were introduced into Arabidopsis flp−1 mutant, respectively. The stomatal cluster (4-GC) was partially rescued from 29% in flp−1 mutant to 16% in 35S: OsFLP-OE lines, whereas it was completely rescued to normal in pMUTE:OsFLP flp−1 plants (Supplementary Figure S4), supporting that OsFLP is a conserved regulator in stomatal development.
2.6. OsFLP Regulated Diverse Stress Response Genes in Drought Stress through Targeting OsNAC1 and OsNAC6
The NAC family is known to possess diverse roles as transcription factors in plant development and especially in stress response [26,36,50,51]. Different NACs are also regulated by specific transcription factors, such as the MYB family [5]. To identify whether NAC transcription factors are the targets of OsFLP, OsNAC1 and OsNAC4, OsNAC5 and OsNAC6 were selected as potential candidates. The expression levels of OsNAC1 and OsNAC6 were significantly induced in OsFLP-OE plants and repressed in OsFLP-RNAi plants compared to WT. However, the expression levels of OsNAC4 and OsNAC5 were not altered in OsFLP-OE and OsFLP-RNAi plants (Figure 6A,B). These results indicated that OsFLP may positively regulate the transcriptional expression levels of OsNAC1 and OsNAC6. To examine whether OsFLP directly binds to the promoter region of OsNAC1 and OsNAC6, we first analyzed the MYB binding motif by using the JASPAR CORE database. The results showed that the promoters of OsNAC1 and OsNAC6 contain 11 and 23 MYB binding motifs, respectively (Table S1). To directly confirm whether OsFLP binds to OsNAC1 and OsNAC6, a yeast one-hybrid assay was conducted. The 2000 bp upstream of the OsNAC1 and 2041 bp upstream of the OsNAC6 transcriptional start sites were identified (Figure 6C), and the results implied that OsFLP directly binds to the promoters of OsNAC1 and OsNAC6, but not to those of OsNAC4 and OsNAC5.
Figure 6.
OsFLP positively regulates the NAC genes and specially binds to the promoters of OsNAC1 and OsNAC66, respectively. (A) Expression levels of OsFLP, OsNAC1 and OsNAC6 were increased in OsFLP-overexpression lines. Error bar means ± SD. (B) Expression levels of OsFLP, OsNAC1 and OsNAC6 were reduced in OsFLP knockdown lines. Error bar means ± SD. (C) LacZ reporter genes were strongly activated and driven by OsNAC1 and OsNAC6 promoters in yeast. LacZ reporter driven by At2g00470 was used as a positive control. (D) The full length of the promoter region of OsNAC1 was truncated into seven fragments. Three fragments of −645 bp to −371 bp, −1682 bp to −1377 bp and −2000 bp to −1682 bp were identified as the binding regions of OsFLP. The full length of the promoter region of OsNAC6 was truncated into three fragments. Two fragments of −561 bp to −239 bp and −239 bp to −1 bp were identified as the binding region of OsFLP. Asterisks indicate a significant difference to wild-type (Student’s t−test, ** p < 0.01, * p < 0.05).
Furthermore, the promoter sequences of OsNAC1 and OsNAC6 were truncated into several fragments. The results showed that OsFLP can bind to three fragments, −371 to −624 bp (−542 to −551: CAACCTAAGA; −614 to −623: TGTCCTAATT), −1377 to −1682 bp and −1682 to −2000 bp (−1769 to −1778: AACCCAACCA) upstream of the OsNAC1 transcriptional start site, and bind to two fragments, −1 to −239 bp (−77 to −86:AACACTAGTA; −72 to −81: TATCCTACTA) and −239 bp to −561 bp (−291 to −300: TGACGTAAGC) upstream of the OsNAC6 transcriptional start site (Figure 6D).
We also explored the expression patterns of OsNAC1, OsNAC4, OsNAC5 and OsNAC6 under salt treatment. Transcripts of OsNAC1, OsNAC5 and OsNAC6 were significantly increased in WT under salt treatment, whereas OsNAC1 and OsNAC6 were not induced in OsFLP-RNAi plants (Supplementary Figure S5A–C). Moreover, drought response genes OsLEA and OsDREB2A were also repressed in OsFLP-RNAi plants (Supplementary Figure S5D).
Taken together, these results indicated that OsFLP plays a positive role in response to drought stress through directly binding to the promoter regions of OsNAC1 and OsNAC6, which then regulates the expression levels of stress response genes.
3. Discussion
The MYB transcription factors are one of the largest plant transcription factor families and play pleiotropic roles in plant development and in various abiotic stresses [13,52,53,54]. Especially R2R3-type MYB transcription factors, which are the main subgroup in these processes. Thus far, FLP and its paralogue MYB88 are the only R2R3-MYB transcription factors, which have been reported, especially in regulating the plant stomatal terminal division in both Arabidopsis and rice [11,12,49], and also, FLP/MYBB sense and/or transduce salt and drought stress in the root by regulating stress response genes [5]. However, the biological functions of FLP/MYB88 in rice are still unclear. Therefore, the characterization of the function and mechanism of FLP/MYB88 in monocotyledon will contribute to the improvement of crop resistance. In this study, we characterized only a single Arabidopsis FLP/MYB88 homologous OsFLP in the rice genome, which is similar to rice OsCYCA2 and OsCDKB1 [55]. Multiple alignments revealed that OsFLP shared a high identity with AtMYB124, AtMYB88, AtMYB71 and OsMPS in the N-terminal and possessed the signature motifs of a typical R2R3-type MYB, indicating that OsFLP is a putative homologue of R2R3-type MYB. Results of the nuclear localization and transcriptional activity of OsFLP indicated that OsFLP is conserved with Arabidopsis FLP/MYB88.
The transcripts of OsFLP were induced by drought, salinity and ABA, indicating that OsFLP might be involved in abiotic stress. Therefore, OsFLP was ectopically expressed in rice and Arabidopsis to elucidate its function under drought and salinity stresses. The OsFLP-OE plants had greater tolerance to drought and salt treatment, displaying higher survival rates and lower leaf water loss rates than WT plants. Correspondingly, OsFLP-RNAi transgenic rice plants exhibited more sensitivity to drought stress and abnormal GCs (no-pore box-shaped GC and undivided GMC). However, we found that the stomatal density was affected neither in OsFLP-OE nor in OsFLP-RNAi transgenic lines. This indicated that the stress response may not result from the stomatal pattern, however, the OsFLP-RNAi transgenic rice plants’ sensitivity to drought may be partially caused by abnormal stomata. Recent work has demonstrated that OsFLP controls the orientation of GMC symmetric division [49]. Nevertheless, our study showed that OsFLP-RNAi transgenic plants mainly restrict the symmetric division of GMC, or displayed the correct symmetric division; however, they do not promote cell fate transition from GC-like cells in rice, and the cell wall thickens in the pore of GC-like cells, which are necessary for functional GCs. These discrepancies between our study and the previous study may be due to the deletion function of OsFLP plants used in the previous report. Here, the knockdown plants were used in this study. The low transcription levels of OsFLP in OsFLP−RNAi plants possibly rescues the asymmetric division.
Our results showed that the expression levels of stomatal closure-related genes DST and peroxidase 24 precursor in OsFLP-RNAi lines were lower than in WT plants. Furthermore, the ABA-induced stomatal closure assay indicated that the drought tolerance of OsFLP-OE plants was at least partially due to stomatal closure. Whereas, the Arabidopsis FLP/MYB88 participates in drought and salt stress responses via a mechanism likely to be independent of stomatal opening and closing [5]. These discrepancies may be due to functional differences between monocotyledon and dicotyledon. Just as Arabidopsis FLP/MYB88 regulate the frequency division of GMC [12], whereas OsFLP controls the orientation of the GMC division and the pore formation [49].
The NAC family protein plays an important role in stress response. Our results showed that only OsNAC1 and OsNAC6 were specially regulated by OsFLP, and OsFLP has no effect on regulating OsNAC4 and OsNAC5 transcripts regardless of their roles in stress response. Furthermore, Y1H analysis revealed multiple binding sites of OsFLP at the promoter of OsNAC1 and OsNAC6. We further observed that OsNAC1, OsNAC5 and OsNAC6 were all induced under salt; even so, only OsNAC1 and OsNAC6 were not induced in OsFLP-RNAi plants, OsNAC5 was still increased. Interestingly, different NAC has different regulated stress genes. For instance, none of the up-regulated genes in the SNAC2-overexpressing plants matched the genes up-regulated in the transgenic plants overexpressing other stress-responsive NAC genes reported previously [38]. These results suggest that OsFLP is involved in abiotic stress by regulating different NACs and broadly benefit and effectively improve the stress tolerance of rice.
In addition, we cannot exclude other R2R3-MYB transcription factors that regulate drought stress response through NACs, such as AtMYB60 (GC specific) and AtMYB61, which were characterized in Arabidopsis for their different roles in the regulation of stomatal closure. Additionally, NAC transcriptional factor may feedback control the expression of OsFLP, just as rice R2R3-MYB gene (UGS5) containing a core-binding sequence of putative NACRS in the promoter regions and its expression levels were also up-regulated in the SNAC1-overexpressing plants [37]. Further investigation of the relationship between OsFLP and other NAC genes is necessary for characterizing the regulatory mechanism under drought stress.
In summary, we indicated that OsFLP played a positive role in drought tolerance in rice (Figure 7). The transcript levels of OsFLP were regulated by drought, salinity and ABA. The overexpression of OsFLP lines has a higher survival rate and lower leaf water loss rate under drought treatment. Consistently, knockdown of OsFLP increased the drought sensitivity and displayed non-function stomata. Stomatal aperture bioassays showed that ectopic expression of OsFLP plants not only rescues the stomatal defects of the Arabidopsis flp−1 mutant but also enhanced the stomatal closure, indicating that OsFLP is involved in drought stress partially by regulating the stomatal movement. The Y1H assay supported a preferential interaction between OsFLP and the promoter of OsNAC1 and OsNAC6. These results indicate that OsFLP plays a crucial role in drought stress by regulating NAC transcriptional factors and their down-response genes. However, further study has to be carried out in order to know the exact functions of other components that interact with OsFLP to obtain a better understanding of the molecular mechanisms underlying OsFLP under abiotic stress.
Figure 7.
Proposed working model of OsFLP mediated drought stress response in rice. Under drought stress conditions, OsFLP expression levels are highly induced. Then, OsFLP specifically binds to the promoter region of OsNAC1 and OsNAC6 to increase the transcriptional expression of these genes. On the one hand, OsNAC1 and OsNAC6 can exclusively induce stress response genes; and on the other hand, OsNAC1 enhanced the stomatal closure by inhibiting the DST and peroxidase 24 precursor. Ultimately, rice plants confer drought tolerance.
4. Materials and Methods
4.1. Plant Materials and Growth Conditions
Oryza sativa L. spp. japonica cultivar Zhonghua 11 was used as a transformation recipient in the rice study. Rice seeds were soaked in water at 28 °C for 2 d, and then grown in a controlled growth chamber with 30 °C/22 °C day/night temperature cycles, 12 h/12 h light/dark illumination cycles, and 60–70% relative humidity. The Columbia−0 (Col−0) ecotype of Arabidopsis thaliana L. seeds was surface sterilized (40 s) in an aqueous solution of 30% (w/v) hydrogen peroxide and 85% (v/v) ethanol in a volume ratio of 1:4 (v/v), and then sowed on the surface of half-strength Murashige and Skoog (MS) medium supplemented with 0.8% agar and 1% sucrose. Plants were grown in a controlled temperature and photoperiod chamber at 22 ± 2 °C and 16 h/8 h light/dark illumination cycles.
4.2. Plasmid Construction and Generation of Transgenic Plants
To generate the construct of gene overexpression, the full-length cDNA of OsFLP was cloned into the pH7WG2D.1 vector by using gateway technology and LR Clonase TM II Enzyme Mix (Invitrogen). The recombinant plasmids were confirmed by sequencing before the transformation into Zhonghua 11 and Col-0. To generate RNAi transgenic plants against OsFLP, the conserved sequences from base pair (bp) 78 to 310 of OsFLP cDNA were amplified and cloned into the pTCK303 vector. The primer sequences used in this study are listed in Table S2.
Transgenic plants were obtained as previously described [55]. We selected the T1 seeds on 1/2 MS liquid medium supplemented with 50 μg/mL of hygromycin. The positive transgenic lines were transplanted to soil and harvested T2 seeds by the individual plant. These seeds were further selected with hygromycin, and the ratio of nearly 3:1 positive and WT plants was selected and planted by the individual. T3 transgenic lines with a positive rate of 100% were selected with hygromycin as homozygous lines for a subsequent experiment.
4.3. Real-Time Quantitative PCR Analysis
The qRT-PCRs were performed by using SYBR Premix Ex Taq™ (TaKaRa) with a Corbett RG3000 (Corbett Research, Mortlake, Australia). The OsACTIN2 gene was used as an internal control. The primer sequences are listed in Table S2. All qRT-PCRs were carried out with independent biological replicates and three technical repeats.
4.4. Subcellular Localization and Fluorescence Observation
The full-length OsFLP CDS fragment was cloned into the pCAMBIA1300 vector resulting in the 35S:OsFLP-GFP plasmid. This construct was transformed into Agrobacterium tumefaciens GV3101. The Agrobacteria with GFP fusion plasmid and 35S:H2B-mCherry were suspended in an activation buffer (10 mM MES, 50 mM MgCl2, 100 mM AcetoSyringone), and were co-infiltrated into leaves of N. benthamiana. After dark growth for 36 h, the GFP signal was observed using an Olympus FV1000MPE multiphoton laser scanning microscope, with a 488 nm wavelength for the GFP signal and a 552 nm wavelength for the mCherry signal.
4.5. Transactivation Experiments in Yeast
The activation domain of OsFLP was examined by a yeast assay system. The full-length OsFLP CDS was cloned into the DNA-binding domain vector pGBKT7 (Clontech, Palo Alto, CA, USA). GAL4 DNA binding domain-OsFLP fusion protein would be produced when the yeast cells AH109 were transformed. The transformed yeast was grown on SD plates without tryptophan, Histidine and adenine. The plates were incubated for 3 days and then subjected to a β-galactosidase assay. The vector pGBKT7 was expressed as a negative control and OsNAC6 as a positive control.
4.6. Leaf Water Loss Assay
Arabidopsis and rice leaves of 4-week-old plants were detached, weighed immediately on a piece of weighting paper, and then place on the laboratory bench. The fresh weight (FW) was measured at the time intervals indicated at room temperature (22 °C). Water loss was calculated from the decrease in FW compared with time zero.
4.7. Assessment of Drought and Salt Tolerance
For drought stress tolerance testing, transgenic rice seeds were germinated on water containing 50 mg/l of hygromycin for a week and the seedlings were transferred into soil. The seedlings were grown for another three weeks and were withheld from water until the leaves displayed wilted and drought-stressed phenotypes (the degree of leaf-rolling), and were then re-watered for 5 days and photographed. For Arabidopsis drought stress, seedlings were grown on 1/2 medium for 7 d and then transferred to soil in the growth chamber with 16 h light/ 8 h dark. Seedlings grown for two weeks were not irrigated for 15 d and re-watered for 3 days. For salt treatment, 5-day-old Arabidopsis seedlings were transferred to a 1/2 MS medium containing different concentrations of NaCl and grown in a vertical orientation until the leaves turned to albino.
4.8. Stomatal Aperture Bioassays
The stomatal aperture was analyzed in abaxial epidermal cells from true leaves of Arabidopsis. Three weeks of rosette leaves were floated in buffer solution (50 mM KCl, 0.1 mM GaCl2 and 10 mM Mes-KOH, pH 6.1) for 3 h for the stomata full opening. Subsequently, the leaves were transferred to a buffer solution containing 10 µM of ABA for 1 h and 2 h. Then, the epidermis was separated and placed onto a slide and the images were photographed. The aperture width of each stomatal pore was determined by the image.
4.9. Yeast One-Hybrid Assay
The full-length cDNA sequence of OsFLP was amplified by using the primers listed in Table S2 and cloned into pGADT7 vectors (Clontech). The promoter of OsNAC1, OsNAC4, OsNAC5 and OsNAC6 were fused with the LacZ reporter vector. The 2000 bp promoter fragment of OsNAC1 was truncated with 7 fragments (−2000 bp to −1682 bp, −1682 bp to −1377 bp, −1377 bp to −980 bp, −980 bp to −624 bp, −624 bp to −371 bp, −371 bp to −216 bp, −216 bp to −1 bp), and fused with the LacZ reporter vector, respectively. The 2041 bp promoter fragment of OsNAC6 was truncated with 3 fragments (−2041 bp to −561 bp, −561 bp to −239 bp, −239 bp to −1 bp), and fused with the LacZ reporter vector, respectively. Afterward, the fused OsFLP-pGADT7 and fragments fused LacZ reporter vectors were co-transformed into the EGY48 yeast strain and performed X-gal staining.
4.10. Statistical Analysis
All experiments were carried out with three biological repeats and qRT-PCR also had three technical repeats. The student’s t-test was used to analyze the significant differences with the statistics t-test of SigmaPlot 10.0 software. We took p < 0.05 and p < 0.01 to indicate the significant differences.
5. Conclusions
In this study, we cloned and characterized a rice R2R3-MYB transcription factor gene, OsFLP, which is localized in the nucleus and possesses transactivation activity. OsFLP was induced by diverse abiotic stresses and OsFLP-overexpressing rice plants significantly enhanced drought resistance and salinity tolerance in rice and Arabidopsis. Our findings demonstrated that OsFLP acts as a positive regulator to mediate plant drought tolerance by regulating stomatal closure and expression of stress response genes. OsFLP can directly bind to the promoter sequences of OsNAC1 and OsNAC6, especially. Our findings expanded the understanding of complex abiotic stress signal networks, which might show great promise for the genetic improvement of stress tolerance in rice.
6. Patents
A patent for this invention has been applied for. The Patent no. is ZL 2014 1 0072652.6. The inventors are listed as follows: Jie Le; Xiaoxiao.Qu; Junjie Zou.
Supplementary Materials
The following supporting information can be downloaded at: https://www.mdpi.com/article/10.3390/ijms23115873/s1.
Author Contributions
X.Q. performed the experiments, data analysis and wrote the manuscript; J.Z. performed the rice sequence blast and analysis; J.W. performed partial experiments; K.Y. co−designed the study; J.L. and X.W. designed the study and revised the manuscript. All authors discussed the results and made comments on the manuscript. All authors have read and agreed to the published version of the manuscript.
Funding
This work was supported by grants from the National Natural Science Foundation of China (grant number 31871235 to X.-Q.W., grant numbers 31970804 and 32170722 to J.L.),China Postdoctoral Science Foundation of X.-X.Q. (grant number. 2020M680252), the National Natural Science Foundation of China (grant number 31470362 to J.-J.Z. and grant number 31871377 and 32070723 to K.-Z.Y.), and Strategic Priority Research Program of the Chinese Academy of Sciences (grant number. XDA24010303).
Institutional Review Board Statement
Not applicable.
Informed Consent Statement
Not applicable.
Data Availability Statement
Not applicable.
Acknowledgments
We thank Kang Chong for providing the pTCK303 vector. We thank Jing-quan Li from the Plant Science Facility of the Institute of Botany, Chinese Academy for her excellent technical assistance with confocal analysis.
Conflicts of Interest
The authors declare that they have no conflict of interest.
References
- Qian, D.; Zhang, Z.; He, J.; Zhang, P.; Ou, X.; Li, T.; Niu, L.; Nan, Q.; Niu, Y.; He, W.; et al. Arabidopsis ADF5 promotes stomatal closure by regulating actin cytoskeleton remodeling in response to ABA and drought stress. J. Exp. Bot. 2019, 70, 435–446. [Google Scholar] [CrossRef] [PubMed] [Green Version]
- Yoo, C.Y.; Pence, H.E.; Jin, J.B.; Miura, K.; Gosney, M.J.; Hasegawa, P.M.; Mickelbart, M.V. The Arabidopsis GTL1 transcription factor regulates water use efficiency and drought tolerance by modulating stomatal density via transrepression of SDD1. Plant Cell 2010, 22, 4128–4141. [Google Scholar] [CrossRef] [PubMed] [Green Version]
- Casson, S.; Gray, J.E. Influence of environmental factors on stomatal development. New Phytol. 2008, 178, 9–23. [Google Scholar] [CrossRef] [PubMed]
- Casson, S.A.; Hetherington, A.M. Environmental regulation of stomatal development. Curr. Opin. Plant Biol. 2010, 13, 90–95. [Google Scholar] [CrossRef]
- Xie, Z.; Li, D.; Wang, L.; Sack, F.D.; Grotewold, E. Role of the stomatal development regulators FLP/MYB88 in abiotic stress responses. Plant J. Cell Mol. Biol. 2010, 64, 731–739. [Google Scholar] [CrossRef]
- Chaerle, L.; Saibo, N.; Van Der Straeten, D. Tuning the pores: Towards engineering plants for improved water use efficiency. Trends Biotechnol. 2005, 23, 308–315. [Google Scholar] [CrossRef]
- Ichimura, K.; Mizoguchi, T.; Yoshida, R.; Yuasa, T.; Shinozaki, K. Various abiotic stresses rapidly activate Arabidopsis MAP kinases ATMPK4 and ATMPK6. Plant J. Cell Mol. Biol. 2000, 24, 655–665. [Google Scholar] [CrossRef]
- Nadeau, J.A. Stomatal development: New signals and fate determinants. Curr. Opin. Plant Biol. 2009, 12, 29–35. [Google Scholar] [CrossRef] [Green Version]
- Shpak, E.D.; McAbee, J.M.; Pillitteri, L.J.; Torii, K.U. Stomatal patterning and differentiation by synergistic interactions of receptor kinases. Science 2005, 309, 290–293. [Google Scholar]
- Liu, J.Z.; Horstman, H.D.; Braun, E.; Graham, M.A.; Zhang, C.; Navarre, D.; Qiu, W.L.; Lee, Y.; Nettleton, D.; Hill, J.H.; et al. Soybean homologs of MPK4 negatively regulate defense responses and positively regulate growth and development. Plant Physiol. 2011, 157, 1363–1378. [Google Scholar] [CrossRef] [Green Version]
- Xie, Z.; Lee, E.; Lucas, J.R.; Morohashi, K.; Li, D.; Murray, J.A.; Sack, F.D.; Grotewold, E. Regulation of cell proliferation in the stomatal lineage by the Arabidopsis MYB FOUR LIPS via direct targeting of core cell cycle genes. Plant Cell 2010, 22, 2306–2321. [Google Scholar] [CrossRef] [Green Version]
- Lai, L.B.; Nadeau, J.A.; Lucas, J.; Lee, E.K.; Nakagawa, T.; Zhao, L.; Geisler, M.; Sack, F.D. The Arabidopsis R2R3 MYB proteins FOUR LIPS and MYB88 restrict divisions late in the stomatal cell lineage. Plant Cell 2005, 17, 2754–2767. [Google Scholar] [CrossRef] [Green Version]
- Xie, Y.; Chen, P.; Yan, Y.; Bao, C.; Li, X.; Wang, L.; Shen, X.; Li, H.; Liu, X.; Niu, C.; et al. An atypical R2R3 MYB transcription factor increases cold hardiness by CBF-dependent and CBF-independent pathways in apple. New Phytol. 2018, 218, 201–218. [Google Scholar] [CrossRef]
- Duval, M.; Hsieh, T.F.; Kim, S.Y.; Thomas, T.L. Molecular characterization of AtNAM: A member of the Arabidopsis NAC domain superfamily. Plant Mol. Biol. 2002, 50, 237–248. [Google Scholar] [CrossRef]
- Takada, S.; Hibara, K.; Ishida, T.; Tasaka, M. The CUP-SHAPED COTYLEDON1 gene of Arabidopsis regulates shoot apical meristem formation. Development 2001, 128, 1127–1135. [Google Scholar] [CrossRef]
- Nuruzzaman, M.; Manimekalai, R.; Sharoni, A.M.; Satoh, K.; Kondoh, H.; Ooka, H.; Kikuchi, S. Genome-wide analysis of NAC transcription factor family in rice. Gene 2010, 465, 30–44. [Google Scholar] [CrossRef]
- Kikuchi, K.; Ueguchi-Tanaka, M.; Yoshida, K.T.; Nagato, Y.; Matsusoka, M.; Hirano, H.Y. Molecular analysis of the NAC gene family in rice. Mol. Gen. Genet. MGG 2000, 262, 1047–1051. [Google Scholar] [CrossRef]
- Ooka, H.; Satoh, K.; Doi, K.; Nagata, T.; Otomo, Y.; Murakami, K.; Matsubara, K.; Osato, N.; Kawai, J.; Carninci, P.; et al. Comprehensive analysis of NAC family genes in Oryza sativa and Arabidopsis thaliana. DNA Res. Int. J. Rapid Publ. Rep. Genes Genomes 2003, 10, 239–247. [Google Scholar] [CrossRef]
- Li, M.; Chen, R.; Jiang, Q.; Sun, X.; Zhang, H.; Hu, Z. GmNAC06, a NAC domain transcription factor enhances salt stress tolerance in soybean. Plant Mol. Biol. 2021, 105, 333–345. [Google Scholar] [CrossRef]
- Li, S.; Wang, N.; Ji, D.; Xue, Z.; Yu, Y.; Jiang, Y.; Liu, J.; Liu, Z.; Xiang, F. Evolutionary and Functional Analysis of Membrane-Bound NAC Transcription Factor Genes in Soybean. Plant Physiol. 2016, 172, 1804–1820. [Google Scholar] [CrossRef]
- Jin, H.; Xu, G.; Meng, Q.; Huang, F.; Yu, D. GmNAC5 a NAC transcription factor, is a transient response regulator induced by abiotic stress in soybean. Sci. World J. 2013, 2013, 768972. [Google Scholar] [CrossRef] [PubMed] [Green Version]
- Pimenta, M.R.; Silva, P.A.; Mendes, G.C.; Alves, J.R.; Caetano, H.D.; Machado, J.P.; Brustolini, O.J.; Carpinetti, P.A.; Melo, B.P.; Silva, J.C.; et al. The Stress-Induced Soybean NAC Transcription Factor GmNAC81 Plays a Positive Role in Developmentally Programmed Leaf Senescence. Plant Cell Physiol. 2016, 57, 1098–1114. [Google Scholar] [CrossRef] [PubMed]
- Melo, B.P.; Fraga, O.T.; Silva, J.C.F.; Ferreira, D.O.; Brustolini, O.J.B.; Carpinetti, P.A.; Machado, J.P.B.; Reis, P.A.B.; Fontes, E.P.B. Revisiting the Soybean GmNAC Superfamily. Front. Plant Sci. 2018, 9, 1864. [Google Scholar] [CrossRef] [PubMed]
- Hoang, X.L.T.; Chuong, N.N.; Hoa, T.T.K.; Doan, H.; Van, P.H.P.; Trang, L.D.M.; Huyen, P.N.T.; Le, D.T.; Tran, L.P.; Thao, N.P. The Drought-Mediated Soybean GmNAC085 Functions as a Positive Regulator of Plant Response to Salinity. Int. J. Mol. Sci. 2021, 22, 8986. [Google Scholar] [CrossRef] [PubMed]
- Hoang, X.L.T.; Nguyen, N.C.; Nguyen, Y.H.; Watanabe, Y.; Tran, L.P.; Thao, N.P. The Soybean GmNAC019 Transcription Factor Mediates Drought Tolerance in Arabidopsis in an Abscisic Acid-Dependent Manner. Int. J. Mol. Sci. 2019, 21, 286. [Google Scholar] [CrossRef] [PubMed] [Green Version]
- Mao, H.; Li, S.; Chen, B.; Jian, C.; Mei, F.; Zhang, Y.; Li, F.; Chen, N.; Li, T.; Du, L.; et al. Variation in cis-regulation of a NAC transcription factor contributes to drought tolerance in wheat. Mol. Plant 2022, 15, 276–292. [Google Scholar] [CrossRef] [PubMed]
- Borrill, P.; Harrington, S.A.; Uauy, C. Genome-Wide Sequence and Expression Analysis of the NAC Transcription Factor Family in Polyploid Wheat. G3 Genes Genomes Genet. 2017, 7, 3019–3029. [Google Scholar] [CrossRef] [PubMed] [Green Version]
- Wang, G.; Yuan, Z.; Zhang, P.; Liu, Z.; Wang, T.; Wei, L. Genome-wide analysis of NAC transcription factor family in maize under drought stress and rewatering. Physiol. Mol. Biol. Plants Int. J. Funct. Plant Biol. 2020, 26, 705–717. [Google Scholar] [CrossRef]
- Shiriga, K.; Sharma, R.; Kumar, K.; Yadav, S.K.; Hossain, F.; Thirunavukkarasu, N. Genome-wide identification and expression pattern of drought-responsive members of the NAC family in maize. Meta Gene 2014, 2, 407–417. [Google Scholar] [CrossRef]
- Puranik, S.; Sahu, P.P.; Srivastava, P.S.; Prasad, M. NAC proteins: Regulation and role in stress tolerance. Trends Plant Sci. 2012, 17, 369–381. [Google Scholar] [CrossRef]
- Kaneda, T.; Taga, Y.; Takai, R.; Iwano, M.; Matsui, H.; Takayama, S.; Isogai, A.; Che, F.S. The transcription factor OsNAC4 is a key positive regulator of plant hypersensitive cell death. EMBO J. 2009, 28, 926–936. [Google Scholar] [CrossRef] [Green Version]
- Jiang, D.; Chen, W.; Dong, J.; Li, J.; Yang, F.; Wu, Z.; Zhou, H.; Wang, W.; Zhuang, C. Overexpression of miR164b-resistant OsNAC2 improves plant architecture and grain yield in rice. J. Exp. Bot. 2018, 69, 1533–1543. [Google Scholar] [CrossRef] [Green Version]
- Lee, D.K.; Chung, P.J.; Jeong, J.S.; Jang, G.; Bang, S.W.; Jung, H.; Kim, Y.S.; Ha, S.H.; Choi, Y.D.; Kim, J.K. The rice OsNAC6 transcription factor orchestrates multiple molecular mechanisms involving root structural adaptions and nicotianamine biosynthesis for drought tolerance. Plant Biotechnol. J. 2017, 15, 754–764. [Google Scholar] [CrossRef]
- Gao, Y.; An, K.; Guo, W.; Chen, Y.; Zhang, R.; Zhang, X.; Chang, S.; Rossi, V.; Jin, F.; Cao, X.; et al. The endosperm-specific transcription factor TaNAC019 regulates glutenin and starch accumulation and its elite allele improves wheat grain quality. Plant Cell 2021, 33, 603–622. [Google Scholar] [CrossRef]
- Tran, L.S.; Nakashima, K.; Sakuma, Y.; Simpson, S.D.; Fujita, Y.; Maruyama, K.; Fujita, M.; Seki, M.; Shinozaki, K.; Yamaguchi-Shinozaki, K. Isolation and functional analysis of Arabidopsis stress-inducible NAC transcription factors that bind to a drought-responsive cis-element in the early responsive to dehydration stress 1 promoter. Plant Cell 2004, 16, 2481–2498. [Google Scholar] [CrossRef] [Green Version]
- Fujita, M.; Fujita, Y.; Maruyama, K.; Seki, M.; Hiratsu, K.; Ohme-Takagi, M.; Tran, L.S.; Yamaguchi-Shinozaki, K.; Shinozaki, K. A dehydration-induced NAC protein, RD26, is involved in a novel ABA-dependent stress-signaling pathway. Plant J. Cell Mol. Biol. 2004, 39, 863–876. [Google Scholar] [CrossRef]
- Hu, H.H.; Dai, M.Q.; Yao, J.L.; Xiao, B.Z.; Li, X.H.; Zhang, Q.F.; Xiong, L.Z. Overexpressing a NAM, ATAF, and CUC (NAC) transcription factor enhances drought resistance and salt tolerance in rice. Proc. Natl. Acad. Sci. USA 2006, 103, 12987–12992. [Google Scholar] [CrossRef] [Green Version]
- Hu, H.; You, J.; Fang, Y.; Zhu, X.; Qi, Z.; Xiong, L. Characterization of transcription factor gene SNAC2 conferring cold and salt tolerance in rice. Plant Mol. Biol. 2008, 67, 169–181. [Google Scholar] [CrossRef]
- Bang, S.W.; Choi, S.; Jin, X.; Jung, S.E.; Choi, J.W.; Seo, J.S.; Kim, J.K. Transcriptional activation of rice CINNAMOYL-CoA REDUCTASE 10 by OsNAC5, contributes to drought tolerance by modulating lignin accumulation in roots. Plant Biotechnol. J. 2021, 20, 736–747. [Google Scholar] [CrossRef]
- Takasaki, H.; Maruyama, K.; Kidokoro, S.; Ito, Y.; Fujita, Y.; Shinozaki, K.; Yamaguchi-Shinozaki, K.; Nakashima, K. The abiotic stress-responsive NAC-type transcription factor OsNAC5 regulates stress-inducible genes and stress tolerance in rice. Mol. Genet. Genom. MGG 2010, 284, 173–183. [Google Scholar] [CrossRef]
- Song, S.Y.; Chen, Y.; Chen, J.; Dai, X.Y.; Zhang, W.H. Physiological mechanisms underlying OsNAC5-dependent tolerance of rice plants to abiotic stress. Planta 2011, 234, 331–345. [Google Scholar] [CrossRef] [PubMed]
- Jeong, J.S.; Kim, Y.S.; Redillas, M.C.; Jang, G.; Jung, H.; Bang, S.W.; Choi, Y.D.; Ha, S.H.; Reuzeau, C.; Kim, J.K. OsNAC5 overexpression enlarges root diameter in rice plants leading to enhanced drought tolerance and increased grain yield in the field. Plant Biotechnol. J. 2013, 11, 101–114. [Google Scholar] [CrossRef] [PubMed]
- Ohnishi, T.; Sugahara, S.; Yamada, T.; Kikuchi, K.; Yoshiba, Y.; Hirano, H.Y.; Tsutsumi, N. OsNAC6, a member of the NAC gene family, is induced by various stresses in rice. Genes Genet. Syst. 2005, 80, 135–139. [Google Scholar] [CrossRef] [PubMed] [Green Version]
- Nakashima, K.; Tran, L.S.; Van Nguyen, D.; Fujita, M.; Maruyama, K.; Todaka, D.; Ito, Y.; Hayashi, N.; Shinozaki, K.; Yamaguchi-Shinozaki, K. Functional analysis of a NAC-type transcription factor OsNAC6 involved in abiotic and biotic stress-responsive gene expression in rice. Plant J. Cell Mol. Biol. 2007, 51, 617–630. [Google Scholar] [CrossRef] [PubMed]
- Redillas, M.C.; Jeong, J.S.; Kim, Y.S.; Jung, H.; Bang, S.W.; Choi, Y.D.; Ha, S.H.; Reuzeau, C.; Kim, J.K. The overexpression of OsNAC9 alters the root architecture of rice plants enhancing drought resistance and grain yield under field conditions. Plant Biotechnol. J. 2012, 10, 792–805. [Google Scholar] [CrossRef] [PubMed]
- Jeong, J.S.; Kim, Y.S.; Baek, K.H.; Jung, H.; Ha, S.H.; Do Choi, Y.; Kim, M.; Reuzeau, C.; Kim, J.K. Root-specific expression of OsNAC10 improves drought tolerance and grain yield in rice under field drought conditions. Plant Physiol. 2010, 153, 185–197. [Google Scholar] [CrossRef] [PubMed] [Green Version]
- Chen, X.; Wang, Y.; Lv, B.; Li, J.; Luo, L.; Lu, S.; Zhang, X.; Ma, H.; Ming, F. The NAC family transcription factor OsNAP confers abiotic stress response through the ABA pathway. Plant Cell Physiol. 2014, 55, 604–619. [Google Scholar] [CrossRef] [PubMed] [Green Version]
- Lee, M.H.; Jeon, H.S.; Kim, H.G.; Park, O.K. An Arabidopsis NAC transcription factor NAC4 promotes pathogen-induced cell death under negative regulation by microRNA164. New Phytol. 2017, 214, 343–360. [Google Scholar] [CrossRef]
- Wu, Z.; Chen, L.; Yu, Q.; Zhou, W.; Gou, X.; Li, J.; Hou, S. Multiple transcriptional factors control stomata development in rice. New Phytol. 2019, 223, 220–232. [Google Scholar] [CrossRef]
- You, J.; Zong, W.; Hu, H.; Li, X.; Xiao, J.; Xiong, L. A STRESS-RESPONSIVE NAC1-regulated protein phosphatase gene rice protein phosphatase18 modulates drought and oxidative stress tolerance through abscisic acid-independent reactive oxygen species scavenging in rice. Plant Physiol. 2014, 166, 2100–2114. [Google Scholar] [CrossRef] [Green Version]
- You, J.; Zong, W.; Li, X.; Ning, J.; Hu, H.; Li, X.; Xiao, J.; Xiong, L. The SNAC1-targeted gene OsSRO1c modulates stomatal closure and oxidative stress tolerance by regulating hydrogen peroxide in rice. J. Exp. Bot. 2013, 64, 569–583. [Google Scholar] [CrossRef] [Green Version]
- Dai, X.; Xu, Y.; Ma, Q.; Xu, W.; Wang, T.; Xue, Y.; Chong, K. Overexpression of an R1R2R3 MYB gene, OsMYB3R-2, increases tolerance to freezing, drought, and salt stress in transgenic Arabidopsis. Plant Physiol. 2007, 143, 1739–1751. [Google Scholar] [CrossRef] [Green Version]
- Ma, Q.; Dai, X.; Xu, Y.; Guo, J.; Liu, Y.; Chen, N.; Xiao, J.; Zhang, D.; Xu, Z.; Zhang, X.; et al. Enhanced tolerance to chilling stress in OsMYB3R-2 transgenic rice is mediated by alteration in cell cycle and ectopic expression of stress genes. Plant Physiol. 2009, 150, 244–256. [Google Scholar] [CrossRef]
- Wang, H.Z.; Yang, K.Z.; Zou, J.J.; Zhu, L.L.; Xie, Z.D.; Morita, M.T.; Tasaka, M.; Friml, J.; Grotewold, E.; Beeckman, T.; et al. Transcriptional regulation of PIN genes by FOUR LIPS and MYB88 during Arabidopsis root gravitropism. Nat. Commun. 2015, 6, 8822. [Google Scholar] [CrossRef] [Green Version]
- Qu, X.; Yan, M.; Zou, J.; Jiang, M.; Yang, K.; Le, J. A2-type cyclin is required for the asymmetric entry division in rice stomatal development. J. Exp. Bot. 2018, 69, 3587–3599. [Google Scholar] [CrossRef] [Green Version]
Publisher’s Note: MDPI stays neutral with regard to jurisdictional claims in published maps and institutional affiliations. |
© 2022 by the authors. Licensee MDPI, Basel, Switzerland. This article is an open access article distributed under the terms and conditions of the Creative Commons Attribution (CC BY) license (https://creativecommons.org/licenses/by/4.0/).






