Abstract
Eukaryotic precursor tRNAs (pre-tRNAs) often have an intron between positions 37 and 38 of the anticodon loop. However, atypical introns are found in some eukaryotes and archaea. In an early-diverged red alga Cyanidioschyzon merolae, the tRNAIle(UAU) gene contains three intron coding regions, located in the D-, anticodon, and T-arms. In this study, we focused on the relationship between the intron removal and formation of pseudouridine (Ψ), one of the most universally modified nucleosides. It had been reported that yeast Pus1 is a multiple-site-specific enzyme that synthesizes Ψ34 and Ψ36 in tRNAIle(UAU) in an intron-dependent manner. Unexpectedly, our biochemical experiments showed that the C. merolae ortholog of Pus1 pseudouridylated an intronless tRNAIle(UAU) and that the modification position was determined to be 55 which is the target of Pus4 but not Pus1 in yeast. Furthermore, unlike yeast Pus1, cmPus1 mediates Ψ modification at positions 34, 36, and/or 55 only in some specific intron-containing pre-tRNAIle(UAU) variants. cmPus4 was confirmed to be a single-site-specific enzyme that only converts U55 to Ψ, in a similar manner to yeast Pus4. cmPus4 did not catalyze the pseudouridine formation in pre-tRNAs containing an intron in the T-arm.
1. Introduction
Eukaryotic transfer RNA (tRNA) genes are transcribed by RNA polymerase III, and the transcript then goes through a complex maturation pathway that involves trimming of the 5′ and 3′ ends, the addition of a CCA terminus, removal of intronic sequences, and modification of multiple nucleosides [1]. The order of these processes, in particular, that of intron removal and nucleoside modification, is variable among different tRNA genes and specific nucleoside modifications [2]. Modified nucleosides that are insensitive to introns include dihydrouridine at position 17 (D17), N2,N2-dimethylguanosine at position 26 (m22G26), pseudouridine at position 39 (Ψ39), 7-methylguanosine at position 46 (m7G46), 5-methylcytidine at position 49 (m5C49), 5-methyluridine at position 54 (m5U54), and Ψ55 [3,4].
Some other modified nucleosides are introduced after splicing [5]. For example, in an in vitro experiment using a cell-free splicing system with an intron-containing precursor tRNA (pre-tRNA) specific for Tyr from tobacco, m1G37 and Ψ39 were detected only in mature tRNATyr [5]. Other nucleosides, such as 2′-O-methylguanosine at position 18 (Gm18), 2′-O-methylcytidine at position 32 (Cm32), Gm34, Ψ32, 1-methylguanosine at position 37 (m1G37), wybutosine at position 37 (yW37), N6-(isopentenyl)adenosine at position 37 (i6A37), and 2′-O-methyluridine at position 44 (Um44) have also been shown to be introduced after splicing [3,6,7,8,9].
In the most notable cases, tRNA modifications are introduced prior to the removal of the intron and added to a specific tRNA processing intermediate [6,10]. For example, the S. cerevisiae amber suppressor tRNALeu(CUA) gene encodes an intron in the anticodon arm, and the intronless tRNALeu mutant does not have the 5-methylcytidine modification at position 34 (m5C34) and position 40 (m5C40) [3,11]. Moreover, the deletion of the intron from the yeast suppressor tRNATyr gene causes a decrease in the suppressor activity, due to the absence of Ψ at position 35 [7]. Moreover, in the case of plant pre-tRNATyr, the specific intron sequence is important for the Ψ35 introduction [12].
Ψ is formed by the C5-ribosyl isomerization of U by pseudouridine synthetases and is found in quite various positions in tRNA [13]. In yeast pre-tRNAIle(UAU), which contains an intron in the anticodon arm, Ψ modifications are introduced at positions 27, 34, 36, 55, and 67 [14]. Ψ27, Ψ34, Ψ36, and Ψ67 are synthesized by Pus1 while Ψ55 is formed by Pus4 [15,16]. Pus1 is a multiple-sites-specific enzyme that also forms Ψ1, Ψ26, Ψ28, Ψ35, and Ψ65 in other tRNA species [15,17,18]. In contrast, Pus4 is a single site-specific pseudouridine synthase that mediates the formation of Ψ only at position 55. Ψ34 and Ψ36 are intron-dependent (requiring) modifications, whereas Ψ55 is insensitive to the presence of an intron [3,19].
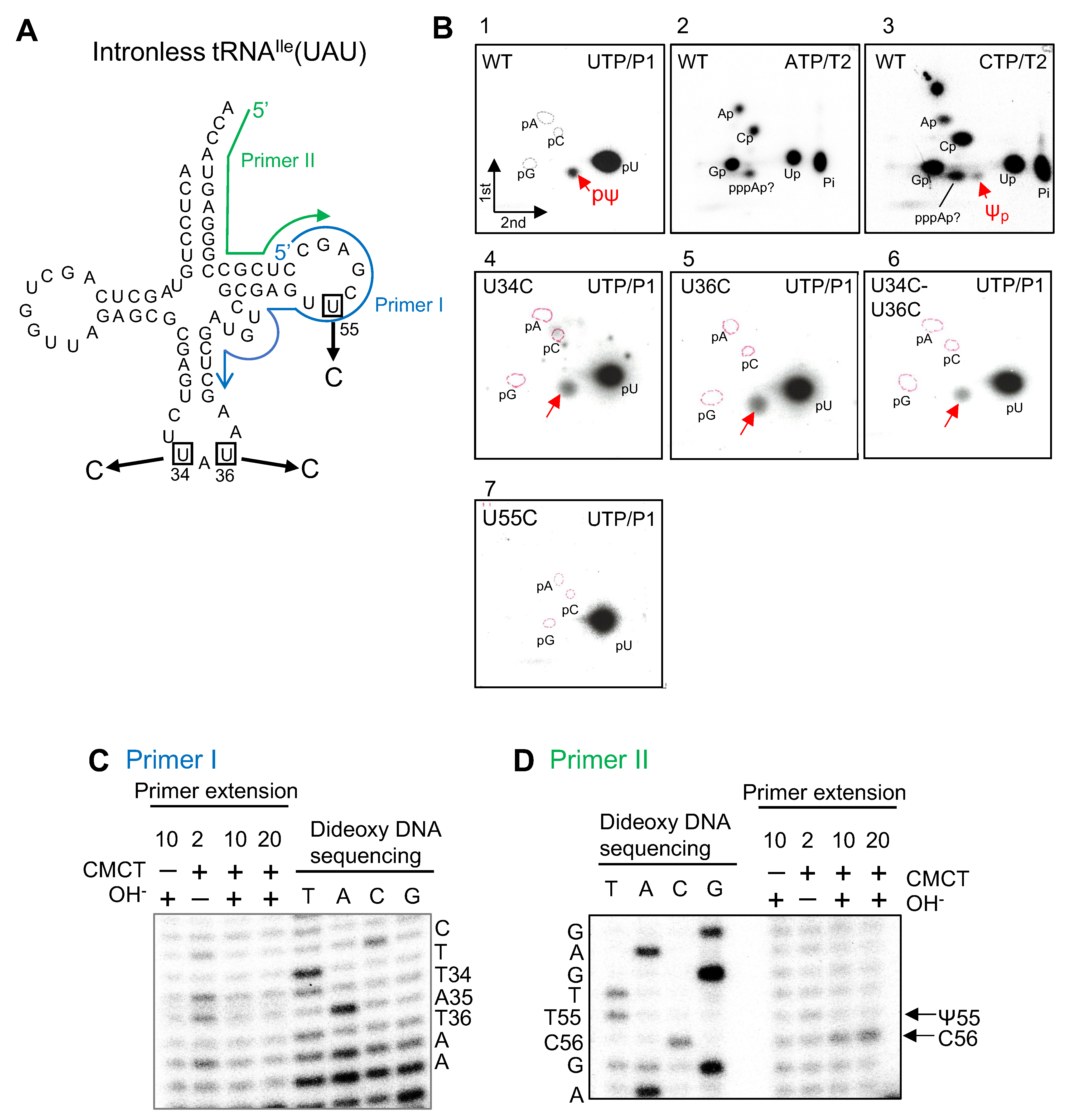
In the present work, we aimed at clarifying the relationship between introns and the Ψ synthesis in tRNAIle(UAU), in Cyanidioschyzon merolae, an acidothermophilic red alga that inhabits an extreme environment (pH1-3, 40–50 °C) [20]. C. merolae is characterized by its unusual organization of tRNA genes: Permuted tRNA genes are found in this organism, in which the 3′-half of the tRNA coding sequence is upstream of the 5′-half in the genome [21]. Furthermore, of all nuclear tRNA genes in C. merolae, over 62% of genes contain an intron coding region(s). This proportion is higher than in other eukaryotes, such as S. cerevisiae (20%), human (5%) and Arabidopsis thaliana (13%) (http://lowelab.ucsc.edu/GtRNAdb/ accessed on 1 October 2021) [22]. Multiple intron coding regions are found in no less than 12 tRNA genes of C. merolae [23] out of which three, including the tRNAIle(UAU) gene, encode three introns in the D-, anticodon, and T-arm regions (Figure 1). While the anticodon arm intron in pre-tRNAIle(UAU) is removed after processing the other two introns, nothing more is known regarding the processing mechanism. This raises the question of what happens to the relationship between the introns and nucleoside modifications in this organism. To address this question, Ψ is a good target because the mature tRNAIle(UAU) is very likely to be modified at least at 34, 36, and 55 as yeast tRNAIle(ΨAΨ) is. While the positions of Ψ modifications on C. merolae tRNAIle(UAU) have not been determined, the organism has the ortholog proteins of Pus1 (cmPus1) and Pus4 (cmPus4), which are expected to modify, by analogy from the yeast case, positions 34 and 36 and position 55, respectively.
Figure 1.
An inferred secondary structure of pre-tRNAIle(UAU) of C. merolae. Three introns, shown in lowercase letters, interrupt D-arm, anticodon arm, and T-arm of the mature tRNAIle(UAU) nucleotide, shown in uppercase letters. In yeast tRNAIle(UAU), U34/U36 and U55 are pseudouridylated by yeast Pus1 and Pus4, respectively. U34, U36, and U55, which may be pseudouridylated by cmPus1 and cmPus4, are indicated in red.
In this article, we first demonstrate that cmPus1 unexpectedly mediates Ψ modification in intronless tRNAIle(UAU), and that the Ψ modification was at 55 instead of being at 34 and 36. To some pre-tRNAIle(UAU) variants that contain one or more intron(s), cmPus1 introduced Ψ at positions 34, 36, and 55, but not to the others. cmPus4 converted U55 to Ψ55 in intron-less and -containing tRNAIle(UAU), but not in pre-tRNAIle(UAU) containing an intron in the T-arm. All these demonstrate a novel relationship between tRNA introns and the Ψ syntheses.
2. Results
2.1. Inferred Secondary Structure of Pre-tRNAIle(UAU) from C. merolae
Figure 1 shows an inferred secondary structure of pre-tRNAIle(UAU) from C. merolae [23]. This pre-tRNA contains three introns in the D-arm, anticodon-loop, and T-arm. U34, U36, and U55, which would be pseudouridylated by yeast Pus1 and Pus4, are indicated in red. Pseudouridylations of U34 and U36 by Pus1 are intron-dependent, and Ψ55 synthesized by Pus4 is insensitive to the presence of an intron in yeast [3,19]. By what mechanisms do cmPus1 and cmPus4 act on the pre-tRNA species, and how does the presence or absence of the intron affect the activity of cmPus1 and cmPus4?
2.2. Analysis of Pseudouridine Formation in Intronless tRNAIle(UAU) by cmPus1 Candidate
Initially, we investigated whether purified cmPus1 possesses pseudouridine synthase activity. Internally 32P-UTP-labeled tRNAIle(UAU) transcript, in which introns were not included (Figure 2A), was treated with purified cmPus1 (Figure S1A). Because it was reported that yeast Pus1 did not synthesize Ψ into mature size tRNA without an intron [15], we performed this experiment as a negative control. Unexpectedly, however, 2D-TLC analysis of modified nucleotides in this sample showed the formation of 32P-labeled pΨ (Figure 2B, panel 1). Thus, this result reveals that the substrate RNA specificity of cmPus1 is completely different from that of yeast Pus1.
Figure 2.
cmPus1 pseudouridylates the intronless tRNAIle(UAU) transcript in vitro. (A) The cloverleaf structure of intronless tRNAIle(UAU) of C. merolae is shown. Mutation positions are indicated by squares on the cloverleaf structure of intronless tRNAIle(UAU) of C. merolae. The regions complementary to the primers used for reverse transcription are marked as a blue arrow (primer I, position 60 to 40) and a green arrow (primer II, position 76 to 59) on the cloverleaf schematic. (B) UTP, CTP, and ATP refer to the 32P-labeled nucleotide incorporated during the transcription reaction. The 32P-internally labeled wild type (WT) or each mutant (U34C, U36C, U34C-U36C, or U55C) of the tRNAIle(UAU) transcript was incubated with cmPus1, and then the RNA was digested by nuclease P1 (P1) or RNase T2 (T2). Ψ formation was analyzed by 2D-TLC. Spots derived from pΨ and Ψp are indicated by red arrows. Positions of standard markers (pA, pG, and pC) are enclosed by red dotted circles. (C,D) A complementary primer as shown with the primer I blue (C) or primer II green (D) arrow in A was used for reverse transcription. Primer extensions were performed on the wild type tRNAIle(UAU) transcripts treated with cmPus1. The transcripts were treated with CMCT for 2, 10, or 20 min plus or minus alkaline (OH−) treatment (+ or −). Dideoxy sequencing was performed with the same primer.
We also performed a nearest neighbor analysis. Intronless tRNAIle(UAU) transcript was 32P-labeled using α-32P-CTP or α-32P-ATP, and then the labeled tRNA was incubated with purified cmPus1. The modified tRNA was digested with RNase T2 (Figure 2B, panels 2 and 3). Ψp was only detected when the tRNA was CTP-labeled (Figure 2B, panels 3). These results indicate that the Ψ formation occurs 5′-adjacent to cytidine and are limited to the positions at U3, U12, U31, U41 U47, U55, and U62 in the intronless tRNAIle(UAU).
Furthermore, we investigated Ψ formation using 32P-UTP-labeled-mutant tRNAs in which U at positions 34 and/or 36 was substituted with C because C is not subject to the Ψ formation (Figure 2B, panels 4–6). The result of the 2D-TLC showed that Ψ formations occurred in both the tRNAIle U34C and U36C mutants (Figure 2B, panels 4 and 5). At the start of this experiment, we predicted that cmPus1 would produce Ψ modifications at positions 34 and 36 in intronless tRNAIle(UAU). However, Ψ formation could also be detected in the tRNAIle U34C-U36C double mutant (Figure 2B, panel 6). On the contrary, 2D-TLC analysis using tRNAIle U55C mutants showed that cmPus1 did not mediate the formation of Ψ (Figure 2B, panel 7). Moreover, we monitored the pseudouridylation activity of cmPus1 against 32P-UTP-labeled-tRNAIle U34C-U55C, U36C-U55C, and U34C-U36C-U55C mutants. The pΨ spot was not observed in these samples (Figure S2).
In addition, the modification position(s) was analyzed by a combination of 1-cyclohexyl-3-(2-morpholinoethyl) carbodiimide metho-p-toluene sulfonate (CMCT)-chemical modification and primer extension [24]. We performed the reverse transcription with tRNA samples treated with cmPus1 using a DNA primer complementary to the sequence from position 60 to 40 (Primer I) or 76 to 59 (Primer II) of tRNAIle(UAU) (Figure 2A and Table S1). Alkaline incubation allows the hydrolysis of U and Ψ adducts, whereas Ψ-CMC adducts are insensitive, and Ψ-CMC stops reverse transcription. Thus, reverse transcription stops indicate the position of Ψ-CMC. Guanosine is also modified with CMCT, but less efficiently than U and Ψ, and the G adduct is easily removed by the alkaline treatment. No stops in the reverse transcription with primer I at either position 34 or 36 were observed (Figure 2C). On the other hand, the reverse transcription with primer II stopped at position 56 (Figure 2D), and the Ψ position was predicted to be at 55 but not at 34 and 36. These results are consistent with the 2D-TLC results. At least in our in vitro experiment, pseudouridylation by cmPus1 occurs at position 55 and not at positions 34 and 36 in intronless tRNAIle(UAU).
To investigate whether the Ψ formation at position 55 occurs only in tRNAIle(UAU), we also analyzed cmPus1 activity for tRNAIle(GAU), which possesses an intron in the anticodon-loop (Figure S3A). Although Ψ formations were detected in both the intronless and intron-containing tRNAIle(GAU), the activities diminished in the U55C mutant (Figure S3B). Thus, the pseudouridylation at position U55 by cmPus1 is not limited to tRNAIle(UAU).
2.3. CmPus4 Possesses a tRNA Ψ55 Synthase Activity
Our experimental results show that cmPus1 possesses a tRNA Ψ55 synthase activity. In yeast, Ψ55 is synthesized by Pus4. Therefore, we investigated the activity of cmPus4. As with cmPus1, wild type and the U55C mutant tRNAIle(UAU) transcripts were treated with purified cmPus4 (Figure S1B). The modified nucleotides were analyzed by 2D-TLC, and pΨ was detected in the wild type tRNA sample (Figure 3A, left panel). In contrast, pΨ formation was not observed in the U55C mutant tRNAIle(UAU) transcript (Figure 3A, right panel). This result shows that cmPus4 possesses a tRNA Ψ55 synthase activity, such as yeast Pus4. The results of primer extension confirmed this conclusion (Figure 3B).
Figure 3.
Pseudouridylation activities of cmPus4 towards intronless tRNAIle(UAU) in vitro. (A) The α-32P-UTP-labeled tRNAIle(UAU) transcript of the wild type or the U55C mutant was incubated with cmPus4, and the Ψ formation was analyzed by 2D-TLC. A pΨ spot was detected only in the wild type tRNAIle(UAU) transcript. (B) The position of Ψ in intronless tRNAIle(UAU) treated with cmPus4 was detected by CMCT-RT using the primer II as shown in Figure 2A. The transcripts were treated with CMCT for 10 or 20 min plus or minus alkaline (OH−) treatment (+ or −). Ψ modification was detected at position 55.
2.4. Analysis of Pseudouridine Formation in Pre-tRNAIle(UAU) by cmPus1 In Vitro
The wild type pre-tRNAIle(UAU) gene possesses three introns with bulge-helix-bulge (hBHBh’) structural motifs [25] in the D-stem (D-intron), anticodon-loop (AC-intron) and the T-loop (T-intron) (Figure 1) [23]. We prepared the seven presumptive types of pre- tRNA transcripts as shown in Figure 4A. These were tested for pseudouridylation by cmPus1. No pΨ spot was detected in the samples of the pre-tRNAs containing the AC-and T-introns (AC-T-introns) and the T-intron alone (Figure 4B). With the other five types of the pre-tRNAs [D-intron, AC-intron, D- and AC-intron (D-AC-introns), D-and T-introns (D-T-introns), and D-, AC-, and T-introns (full-introns)], Ψ modification(s) introduced by cmPus1 was detected (Figure 4B).
Figure 4.
In vitro pseudouridylation activity of cmPus1 towards various pre-tRNAIle(UAU) transcripts forms. (A) The secondary structures of pre-tRNAsIle(UAU) used in the experiments are shown. Intron regions are indicated in red. (B) The 32P-internally labeled pre-tRNAIle(UAU) variants were incubated with cmPus1, and Ψ formations analyzed by 2D-TLC. Spots derived from pΨ are indicated by red arrows. A pΨ spot was detected in pre-tRNAIle(UAU) containing D-AC-, D-, AC-, D-T-, or full-intron(s).
Subsequently, for the pre-tRNAs that accepted pseudouridylation, pre-tRNA mutant transcripts were prepared to allow the determination of the Ψ positions. The results are described in order as follows.
Pre-tRNAIle(UAU) Containing the D-AC-introns: Ψ formation was detected in the pre-tRNA U34C-U36C mutant (Figure 5A). This predicted that the position of Ψ would be at position 55. With the pre-tRNA U55C sample treated with cmPus1, a pΨ spot appeared in the 2D-TLC analysis. Since the position(s) of Ψ was predicted to be at 34 and/or 36, pre-tRNA U34C-U55C and U36C-U55C mutants were prepared and analyzed. A very weak but detectable Ψ formation was observed for the pre-tRNA mutants (Figure 5B), whereas it was not detectable in the nearest neighbor analysis of the ATP-labeled pre-tRNA (Figure S4). Furthermore, with the pre-tRNA U34C-U35C-U55C mutant, no Ψ spot was detected (Figure S5). These results suggest that the cmPus1 accepts pre-tRNA containing the D-AC introns, and Ψ formation occurs mainly at position 55 and slightly at positions 34 and 36.
Figure 5.
In vitro pseudouridylation activities of cmPus1 towards pre-tRNAIle(UAU) mutants. Spots derived from pΨ are indicated by red arrows. (A) The α-32P-UTP-labeled pre-tRNAIle(UAU) mutant was incubated with cmPus1, and Ψ formation analyzed by 2D-TLC. (B) In pre-tRNAIle(UAU) containing D-AC-introns, the α-32P-UTP-labeled U34C-U55C or U36C-U55C mutant was incubated with cmPus1, and Ψ formation analyzed by 2D-TLC. Ψ modifications were detected in both mutants.
Pre-tRNAIle(UAU) containing the AC-intron or the full-introns: Ψ formation was detectable in the pre-tRNA U34C-U36C mutants (Figure 5A). However, no pΨ spots appeared with the pre-tRNA U55C mutants (Figure 5A). Thus, cmPus1 forms Ψ only at position 55 in the pre-tRNAs containing the AC-intron or the full-introns. The result of the AC-intron was in agreement with that of pre-tRNAIle(GAU) carrying the AC-intron (Figure S3).
Pre-tRNAIle(UAU) containing the D-intron or the D-T-introns: Ψ formation was detectable in pre-tRNA U34C-U36C and U55C mutants (Figure 5A). In addition, the cmPus1 did not accept the pre-tRNA U34C-U35C-U55C mutant (Figure S5). Thus, the pre-tRNAs have the potential to have Ψ at positions 34 and/or 36 and 55. However, since the pre-tRNAsIle(UAU) containing the D-intron and the D-T-introns were not detected in C. merolae RNA fraction [23], the intermediate pre-tRNAs might only barely be present in cells.
Based on the experimental results, we conclude that the site specificity of cmPus1 is regulated by the presence of introns, at least in vitro. When all introns are absent, cmPus1 acts only on U55. When AC-intron is present, cmPus1 does not act on U34 and U36. Thus, AC-intron is a negative element for Ψ34 and Ψ36 modifications by cmPus1. However, this negative effect of AC-intron on Ψ34 and Ψ36 modifications is abolished by the existence of D-intron (results of D-AC-introns). Furthermore, the presence of T-intron negatively regulates the Ψ55 formation activity of cmPus1. However, this effect by T-intron is abolished by the presence of D-intron (results of full introns and D-T-introns). Moreover, U34 and U36 can be modified under the T- and D-intron regulation (results of D-T-introns). In addition, the presence of D-intron is essential for Ψ34 and Ψ36 modifications.
2.5. Analysis of cmPus4 Mediated Pseudouridine Formation in Pre-tRNAIle(UAU) In Vitro
As for cmPus1, the pseudouridine formation assay with cmPus4 was performed with pre-tRNAIle(UAU) transcripts as shown in Figure 6A. cmPus4 accepted the pre-tRNAsIle(UAU) containing the D-, AC-, and D-AC-introns (Figure 6A). Since aminoacyl-stem is close to position 55 in tRNA, the same experiment was performed for the intronless and intron-containing tRNAs with CCA attached to the 3′ end, considering the effect of the presence of the CCA terminal on the cmPus4 activity. These results were consistent with those against the tRNA variants without a CCA terminal (Figure S6). In the three pre-tRNA U55C mutants, no pΨ spots were detected in the three pre-tRNA U55C mutants (Figure 6B). Thus, the cmPus4 forms Ψ only at position 55 in the pre-tRNAsIle(UAU) without T-intron, in addition to the intronless tRNA Ile(UAU).
Figure 6.
In vitro pseudouridylation activities of cmPus4 towards pre-tRNAIle(UAU) and pre-tRNAIle(UAU) mutants. Spots derived from pΨ are indicated by red arrows. (A) The α-32P-UTP-labeled pre-tRNAIle(UAU) transcripts were incubated with cmPus4, and the Ψ formation was analyzed by 2D-TLC. A pΨ spot was detected in pre-tRNAIle(UAU) containing D-AC-, D-, or AC-intron. (B) For the U55C mutant of pre-tRNAIle(UAU) containing D-AC-, D-, or AC-intron, Ψ formation was analyzed by 2D-TLC. No Ψ spots appeared in any of the three samples.
2.6. No RT-PCR Products Derived from Pre-tRNAIle(UAU) Containing the D-Intron and D-T-Intron Were Detected
In a previous report by Soma et al. [23], it was demonstrated that no product was detected for an intermediate in which anticodon intron was removed before the D-arm intron and the T-arm intron on the RT-PCR analysis of C. merolae total RNA. Thus, it is supposed that the processing of D- and T-introns precedes that of anticodon intron [23]. We performed RT-PCR again using another primer set to detect the intermediates (Figure 7). The RT-PCR products derived from pre-tRNAIle(UAU) variants containing D-AC introns and full-introns were detected. Annotation of each PCR product was based on sequencing analysis of gel purification of the bands followed by TA-cloning. In our experiment, RT-PCR products derived from either pre-tRNAIle(UAU) containing the D-intron or D-T-intron could not be detected. Thus, these experimental results show that the Ψ modification patterns in the three pre-tRNAs (full-introns, D-AC-introns, and AC-intron) and the fully spliced intronless form reflect the physiological phenomena in the living cells. Two bands derived from D-AC-intron are indicated by the arrows in Figure 7 because these PCR products had the same sequence.
Figure 7.
RT-PCR amplification of processing intermediates of C. merolae tRNAIle(UAU). (A) The inferred secondary structures of the precursor of tRNAIle(UAU) with three introns, one at 12/13 in the D-arm, one at 37/38 in the anticodon arm, and the third at 53/54 in the T-arm. Arrowheads indicate the positions to be processed. Intron sequences are shown in lowercase. (B) Processing intermediates of tRNAIle(UAU) were amplified with 5′ -primer A (red arrow) and 3′ -primer B (green arrow) or 3′ -primer C (blue arrow) for RT-PCR. PCR products amplified from the cDNA of precursors and processing intermediates are indicated. The sizes of RT-PCR products are as follows: 146 bp for pre-tRNAIle (+ full intron); 126 bp for pre-tRNAIle (+D-AC-intron). Lane M1: DNA molecular marker (φX174/Hae III, NEB). Lane M2: DNA molecular marker (20 bp Ladder, Takara, Japan).
2.7. Position of Ψ in Native tRNAIle(UAU)
To clarify whether Ψ modifications are introduced at positions 34, 36, and 55 of the tRNAIle(UAU) in the cell, a reverse transcription-based analysis was performed for an isolated class I tRNA from C. merolae. The primer was designed to be complementary from position 76 to position 59 in the tRNA (Figure 8A). The reverse transcription was paused at position 55, whereas no stop was detected at either position 34 or 36 (Figure 8B). Since reverse transcription also paused at positions 18, 26, and 37 regardless of CMCT treatment, it is considered that some modifications were introduced in the positions. In yeast tRNA, Gm18, N2-methylguanosine (m2G26) or N2, N2-dimethylguanosine (m22G26), and N6-threonylcarbamoyladenosine (t6A37) are introduced in the positions [26]. As these modified nucleosides stop the reverse transcriptase reaction, Gm18, m2G26 (or m22G26), and t6A37 may also be introduced in the tRNAIle(UAU) of C. merolae.
Figure 8.
Detection of Ψ modifications in native tRNAIle(UAU) by CMCT-RT. (A) The region complementary to a primer used for reverse transcription is marked with a blue arrow on the cloverleaf schematics. (B) Primer extensions were performed on class I tRNA from C. merolae. The class I tRNAs were treated with CMCT for 2, 10, and 20 min followed or not by alkaline (OH−) treatment (+ or −). Dideoxy DNA sequencing ladders (lanes T,A,C,G) were prepared with the same primers. The positions indicate with dashed arrows are U(T)34 and U(T)36. Black arrows indicate reverse transcription pause positions. Asterisks indicate modified nucleosides.
3. Discussion
In this study, we determined substrate and site specificities of cmPus1 and cmPus4 for pre-tRNA containing multiple introns using various pre-tRNAIle(UAU) transcripts in vitro. A summary of the results is shown in Figure 9. cmPus1 can modify U34, U36, and U55 in some specific intron-containing pre-tRNAIle(UAU) variants and can only form Ψ55 in intronless-tRNAIle(UAU). The formation of Ψ34 and Ψ36 by cmPus1 occurs in very limited tRNA forms, and its activity is weak. The main pseudouridylation position of cmPus1 is U55, and the Ψ55 is formed except when tRNAIle(UAU) has only T-intron with or without AC-intron. cmPus4 only modifies U55 but not in the presence of the T intron.
Figure 9.
Possible Ψ positions in intron-less and -containing (pre)-tRNAIle(UAU) variants introduced by cmPus1 and cmPus4. The Ψ positions resulting from treatment with cmPus1 or cmPus1 and cmPus4 are shown in green or red circles, respectively. Dotted circles indicate weak pseudouridylation activity. In the pre-tRNAs containing D-T- and D-intron, cmPus1 mediates Ψ modification at positions 34 and/or 36. Intermediates containing AC-T- or T-intron did not produce detectable Ψ conversion catalyzed by either cmPus1 or cmPus4.
Yeast Pus1 catalyzes Ψ formation at positions 1, 26, 27, 28, 34, 35, 36, 65, and 67 in tRNAs [12,14,15,17,18] and at position 44 of U2 snRNA [27]. Therefore, Pus1 is a multiple-sites-specific enzyme and acts on multiple substrate RNAs. Yeast Pus1 is responsible for the Ψ formation at 34 and 36 of tRNAIle(ΨAΨ), while the modification is dependent on the presence of an intron in the anticodon arm. We compared the amino acid sequences of cmPus1 and yeast Pus1 as well as human and mouse Pus1 (Figure S7). cmPus1 contains two Ψ synthase domains, each of which has 32% (96–276 aa) and 29% (510–607 aa) identity with yeast Pus1 (https://www.ncbi.nlm.nih.gov accessed on 1 August 2021). The identity is not extremely low. However, over 40 amino acid residues are present between domains III and IV in cmPus1, and the amino acid identity of domain IV is low (Figure S7). Our in vitro experimental results demonstrate that the site specificity of cmPus1 is regulated by the existence of the introns. Because we used purified cmPus1 and a pre-tRNA transcript throughout the experiments, the presence of other protein factors and guide RNA should not be considered [28]. When all introns are absent, cmPus1 acts only on U55. In the pre-tRNAIle(UAU) containing AC-intron, cmPus1 does not act on U34 and U36. In addition, cmPus1 does not catalyze Ψ formation at least at position 27 from the experimental results using tRNAIle(GAU) (Figure S3). This characteristic is completely different from yeast Pus1. The effect of D- and T-introns on the site specificity of cmPus1 is unprecedented. To understand this effect, structural studies of pre-tRNA and cmPus1 are required. Furthermore, the pre-tRNAs corresponding to D- and D-T-introns (Figure 7) were not detected in our current and previous [23] analyses of pre-tRNAs from C. merolae cells. Therefore, the Ψ formation in D- and D-T-introns are only in vitro experimental results.
In contrast to Pus1, Pus4 catalyzes Ψ formation only at position 55 and is a single-site-specific Ψ synthase. Ψ55 is commonly found in eubacteria, archaea, and eukaryotes [29,30]. The archaeal Ψ55 synthases are Cbf5 and Pus10 [31,32,33,34]. Since the archaeal Pus10 can convert U54 and U55 to Ψ modifications, Pus10 is a multiple-site-specific pseudouridine synthase. cmPus4 mediates Ψ modification at position 55 in intronless tRNAIle(UAU) and pre-tRNAIle(UAU) variants except when pre-tRNAs contain a T-intron. Although Ψ55 has been proposed to be introduced at a fairly early stage after the tRNA gene is transcribed [6], cmPus4 cannot form Ψ modification in pre-tRNA containing full introns. However, another pseudouridine synthase cmPus1 catalyzes Ψ55 formation in the pre-tRNA.
The means of RNA recognition by Ψ synthetases allows the enzymes to be split into three classes. The first class consists of single-site-specific enzymes [16,35,36], the second consists of region-specific enzymes capable of modifying several neighboring positions [37,38], and the third consists of multiple-site and multiple-substrate-specific enzymes that modify distinct positions in different classes of RNAs [39]. In the current study, cmPus1 and cmPus4 are identified as belonging to the multiple-site-specific group and the single site-specific group, respectively. With regard to cmPus1, it is clear that U55 is converted to Ψ. Thus, the relationship between cmPus1 and cmPus4 is similar to that of yeast Pus1 and Pus7 [40,41]. Yeast Pus1 catalyzes Ψ formations at positions 34 and 36 in pre-tRNAIle(UAU) and also at position 35 in pre-tRNATyr in vitro. In addition, Ψ at position 35 in pre-tRNATyr is also formed by the action of yeast Pus7 which also introduces Ψ at positions 35 of U2 snRNA [40,41].
Recently, in a study of S. cerevisiae mutant strains in which tRNA introns were removed from intron-containing tRNA genes, tRNAIle(UAU) was analyzed. The tRNAIle(UAU) intronless strain lacked the Ψ34 and Ψ36 modifications, and instead had a 5-carbamoylmethyluridine (ncm5U) modification at position 34 [42]. The six-Elongator protein subunit (Elp1-Elp6) complex is required for ncm5U synthesis [43], and the Elp complex is considered to catalyze the formation of ncm5U34 after intron splicing. In other words, Ψ is not required for the removal of the intron, and it is proposed that the presence of the intron prevents the introduction of the ncm5U modification [42]. Since the ncm5U34 allows for base-paring with G [44], tRNAIle(UAU) carrying ncm5U34 may be used to decode the methionine AUG codon. In order to prevent misreading, Pus1 may form Ψ34 into tRNAIle(UAU) containing an intron in yeast. Our experiments using UTP-labeled tRNA showed that Ψ formation at positions 34 and 36 by cmPus1 occurs very weakly in pre-tRNAIle(UAU) transcript containing the D-AC-introns. Ψ34 and Ψ36 also were undetectable in the nearest neighbor experiment using ATP-labeled tRNA. In a reverse transcription-based analysis for the native tRNAIle(UAU), no pauses of the reverse transcriptase were observed at positions 34 and 36. These results indicate that in the native tRNAIle(UAU), Ψ modification might be absent or only partially introduced at positions 34 and/or 36. The experimental result using RNA from C. merolae cells is consistent with that pseudouridylation activity for U34 and U36 by cmPus1 was very weak in the in vitro experiment. We also suggest that the pseudouridylation in the pre-tRNAIle(UAU) is unlikely to be a trigger for the AC-intron cleavage. This study clarifies the relationship between introns and pseudouridylation in tRNAIle(UAU) which harbors multiple introns and provides important insights into the processing system of tRNA in C. merolae.
4. Materials and Methods
4.1. Cell Culture
C. merolae 10D cells were grown on Allen’s medium [45] with shaking under continuous light (50 W/m2) at 42 °C for 1 week. Escherichia coli was cultured in LB medium or MM9 medium (42 mM Na2HPO4, 22 mM KH2PO4, 34 mM NaCl, 20 mM glucose, 2 mM MgSO4, 0.1 mM CaCl2, 0.3% casamino acid).
4.2. Construction of the Expression Vector
The CYME_CMH251C and CYME_CMF022C genes from C. merolae have been annotated as “similar to tRNA-pseudouridine synthase I” and “tRNA pseudouridine 55 synthase”, respectively [20]. The CYME_CMH251C gene and CYME_CMF022C gene products were named cmPus1 and cmPus4 to represent candidate homologs of yeast Pus1 and Pus4, respectively. The C. merolae genomic DNA was extracted using the cetyltrimethylammonium bromide (CTAB) extraction method [46]. The two genes were amplified by PCR from the genomic DNA of C. merolae using KOD Fx neo (Toyobo, Osaka, Japan) and primers (Table S1). The obtained PCR product was assembled into a pET22b PCR fragment using NEBuilder HiFi assembly (New England BioLabs, United States). The resulting expression plasmids were designated as pET22b-cmPus1-His and pET22b-His-cmPus4.
4.3. Preparation of the cmPus1 and cmPus4 Gene Product
Recombinant cmPus1 was expressed on E. coli Rosetta 2 (DE3) at 25 °C for 19 h with induction by addition of 1 mM (final concentration) isopropyl-β-D-1-thiogalactopyranoside. Harvested cells were suspended in a buffer A [50 mM Tris-HCl (pH 8.0), 150 mM NaCl, 1 mM DTT] containing protease inhibitor (Pierce, United States) and then disrupted with an ultrasonic processor (Sonics and Materials, Inc., Newtown, CT, USA). The supernatant after centrifugation was loaded onto a Ni Sepharose High Performance (GE Healthcare, Chicago, IL, USA) column equilibrated with buffer A and eluted with a stepwise gradient of 20, 50, 150, or 250 mM imidazole in buffer A. The fraction containing cmPus1 was eluted with the 150 mM imidazole buffer and then dialyzed against buffer B [20 mM Tris-HCl (pH 8.0), 1 mM MgCl2, 1 mM DTT, 10% glycerol]. After dialysis, the sample was loaded onto a Q Sepharose Fast Flow (GE Healthcare, United States) column equilibrated with buffer B and eluted with a stepwise gradient of 50, 150, 250, 350, or 500 mM NaCl in buffer B. cmPus1 was present in the 250 mM NaCl elution sample.
E. coli Rosetta 2 (DE3) transformed with the pET22b-His-pus4 was pre-cultured at 37 °C for 16 h, and then the pre-culture medium (50 mL) was seeded into MM9 medium (1000 mL) at 37 °C for 3.5 h (~0.8 OD590). The expression of recombinant cmPus4 was performed by the addition of 1 mM (final concentration) isopropyl-β-D-1-thiogalactopyranoside and then further cultured at 37 °C for 2 h. The cmPus4 protein was purified by the same protocol for the cmPus1 purification described above. Briefly, the cmPus4 fraction was prepared using a Ni Sepharose High-Performance column. The cmPus4 fraction eluted with buffer A containing 20–150 mM imidazole was further purified using a Q Sepharose Fast Flow column. cmPus4 was eluted in buffer B containing 500 mM NaCl, and the fraction was dialyzed against buffer C [50 mM Tris-HCl (pH 8.0), 5 mM MgCl2, 6 mM β-mercaptoethanol, 50 mM NaCl].
The fraction containing cmPus1 or cmPus4 was concentrated using an Amicon Ultra-15 (Millipore, United States) and then added to an equivalent volume of 100% glycerol and stored at −30 °C. Protein concentration was measured with a Bio-Rad protein assay kit (Quick StartTM Bradford Dye Reagent, Bio-Rad Laboratories, United States) and analyzed by 12% SDS-PAGE.
4.4. tRNA Preparation
Template DNAs for T7 RNA polymerase-mediated transcription reactions for the preparation of C. merolae tRNAIle(UAU) variants and tRNAIle(GAU) were prepared using the primers (Table S1). To prepare a transcriptional template for pre-tRNAIle(UAU) containing full introns, C. merolae genome was used as a PCR template. Internally labeled tRNAIle(GAU) and tRNAIle(UAU) variants were prepared by transcription with α-32P-UTP, α-32P-CTP, or α-32P-ATP (PerkinElmer, Waltham, MA, USA). The tRNA transcripts were purified using a Q Sepharose Fast Flow column and then analyzed by 10% PAGE (7 M urea). The 32P internal labels in the transcripts were monitored using a Typhoon FLA 7000 imager (GE Healthcare, United States).
4.5. Detection of Pseudouridine Formation by Two-Dimensional Thin Layer Chromatography (2D-TLC)
The internally labeled tRNA transcript (containing 32P at around 3000 cpm) and 150 ng of the purified cmPus1 or cmPus4 in 50-µL buffer D (100 mM Tris-HCl (pH 8.0), 100 mM ammonium acetate, 5 mM MgCl2, 2 mM DTT, 0.1 mM EDTA) were incubated at 37 °C for 1 or 2 h. The tRNA was extracted with phenol-chloroform and then recovered by ethanol precipitation. 0.8 A260units total RNA from Lactobacillus plantarum was added before ethanol precipitation. The tRNA pellet was dissolved and digested overnight at 37 °C with 3 µL (1 unit) nuclease P1 (Wako, Tokyo, Japan) in 50 mM ammonium acetate (pH 5.0) or RNase T2 in 20 mM ammonium acetate (pH 5.0). Nuclease P1 or RNase T2 was used for UTP- or ATP- and CTP-labeled tRNA transcripts, respectively. An aliquot of the sample was spotted onto a thin layer plate (Merck, Darmstadt, Germany, TLC Cellulose F; 10 cm × 10 cm) and separated as described previously [47]. The 32P-labeled nucleotides were monitored using a Typhoon FLA 7000 imager (GE Healthcare, United States). Standard nucleotides were marked by UV260nm irradiation.
4.6. RNA Isolation
Small RNA fraction was extracted using ISOGEN II (Nippon Gene, Tokyo, Japan) according to the manufacturer’s manual. 140 µg of small RNA was isolated from 1 g of C. merolae 10D cells. Class I tRNA fraction was further purified by 10% PAGE (7 M urea).
4.7. CMCT Modification and Reverse Transcription
To detect the Ψ positions in tRNA, a combination of chemical modification and reverse transcription was performed. The tRNAIle(UAU) transcript was incubated with the recombinant cmPus1 or cmPus4 as described above. The tRNAs were extracted with phenol-chloroform and then collected by ethanol precipitation. The Ψ modifications of the tRNA transcripts and isolated class I tRNA were chemically modified using a CMCT according to the literature [24]. The positions of CMCT-chemical modifications were determined by reverse transcription and DNA sequencing. Reverse transcriptions were performed using 5′-32P-labeled primers (Table S1), 1 mM dNTPs, and ReverTraAce (Toyobo, Japan) as described [48].
4.8. Reverse Transcription Polymerase Chain Reaction (RT-PCR) and DNA Sequencing
The analysis of RT-PCR and DNA sequencing were performed following previously described methods [21,23].
Supplementary Materials
The following supporting information can be downloaded at: https://www.mdpi.com/article/10.3390/ijms232012058/s1, Reference [49] are cited in the supplementary materials.
Author Contributions
C.T. designed research. Y.N., H.Y., A.S. and C.T. performed the experiments. C.T., Y.N., A.S. and K.T. analyzed the data. C.T., A.S. and K.T. wrote the paper. All authors have read and agreed to the published version of the manuscript.
Funding
This work was financially supported by Grants-in-Aid for Scientific Research (19K06491 to C.T.) and Grants-in-Aid for Scientific Research (19K06483 to A.S.) from the Japan Society for the Promotion of Science (JSPS), as well as the Cooperative Research Program of “NJRC Mater. & Dev.” (20211232 to A.S.).
Institutional Review Board Statement
Not applicable.
Informed Consent Statement
Not applicable.
Data Availability Statement
Not applicable.
Acknowledgments
We thank Hiroyuki Hori (Ehime University, Japan) for the insightful comments, editing the manuscript, and the kind gift of RNase T2.
Conflicts of Interest
The authors declare no conflict of interest.
References
- Hopper, A.K.; Phizicky, E.M. TRNA Transfers to the Limelight. Genes Dev. 2003, 17, 162–180. [Google Scholar] [CrossRef] [PubMed]
- Kessler, A.C.; Silveira D’almeida, G.; Alfonzo, J.D. The Role of Intracellular Compartmentalization on TRNA Processing and Modification. RNA Biol. 2018, 15, 554–566. [Google Scholar] [CrossRef] [PubMed]
- Jiang, H.Q.; Motorin, Y.; Jin, Y.X.; Grosjean, H. Pleiotropic Effects of Intron Removal on Base Modification Pattern of Yeast TRNAPhe: An in Vitro Study. Nucleic Acids Res. 1997, 25, 2694–2701. [Google Scholar] [CrossRef] [PubMed]
- Grosjean, H.; Szweykowska-Kulinska, Z.; Motorin, Y.; Fasiolo, F.; Simos, G. Intron-Dependent Enzymatic Formation of Modified Nucleosides in Eukaryotic TRNAs: A Review. Biochimie 1997, 79, 293–302. [Google Scholar] [CrossRef]
- Stange, N.; Beier, H. A Cell-Free Plant Extract for Accurate Pre-TRNA Processing, Splicing and Modification. EMBO J. 1987, 6, 2811–2818. [Google Scholar] [CrossRef]
- Nishikura, K.; de Robertis, E.M. RNA Processing in Microinjected Xenopus Oocytes: Sequential Addition of Base Modifications in a Spliced Transfer RNA. J. Mol. Biol. 1981, 145, 405–420. [Google Scholar] [CrossRef]
- Johnson, P.F.; Abelson, J. The Yeast TRNATyr Gene Intron Is Essential for Correct Modification of Its TRNA Product. Nature 1983, 302, 681–687. [Google Scholar] [CrossRef]
- Etcheverry, T.; Colby, D.; Guthrie, C. A Precursor to a Minor Species of Yeast TRNASer Contains an Intervening Sequence. Cell 1979, 18, 11–26. [Google Scholar] [CrossRef]
- Masson, J.M.; Meuris, P.; Grunstein, M.; Abelson, J.; Miller, J.H. Expression of a Set of Synthetic Suppressor TRNA(Phe) Genes in Saccharomyces Cerevisiae. Proc. Natl. Acad. Sci. USA 1987, 84, 6815–6919. [Google Scholar] [CrossRef]
- Melton, D.A.; de Robertis, E.M.; Cortese, R. Order and Intracellular Location of the Events Involved in the Maturation of a Spliced TRNA. Nature 1980, 284, 143–148. [Google Scholar] [CrossRef]
- Strobel, M.C.; Abelson, J. Effect of Intron Mutations on Processing and Function of Saccharomyces Cerevisiae SUP53 TRNA in Vitro and in Vivo. Mol. Cell Biol. 1986, 6, 2663–2673. [Google Scholar] [CrossRef] [PubMed]
- Szweykowska-Kulinska, Z.; Beier, H. Sequence and Structure Requirements for the Biosynthesis of Pseudouridine (Psi 35) in Plant Pre-TRNA(Tyr). EMBO J. 1992, 11, 1907–1912. [Google Scholar] [CrossRef] [PubMed]
- Spenkuch, F.; Motorin, Y.; Helm, M. Pseudouridine: Still Mysterious, but Never a Fake (Uridine)! RNA Biol. 2014, 11, 1540–1554. [Google Scholar] [CrossRef] [PubMed]
- Simos, G.; Tekotte, H.; Grosjean, H.; Segref, A.; Sharma, K.; Tollervey, D.; Hurt, E.C. Nuclear Pore Proteins Are Involved in the Biogenesis of Functional TRNA. EMBO J. 1996, 15, 2270–2284. [Google Scholar] [CrossRef] [PubMed]
- Motorin, Y.; Keith, G.; Simon, C.; Foiret, D.; Simos, G.; Hurt, E.; Grosjean, H. The Yeast TRNA:Pseudouridine Synthase Pus1p Displays a Multisite Substrate Specificity. RNA 1998, 4, 856–869. [Google Scholar] [CrossRef]
- Becker, H.; Motorin, Y.; Planta, R.J.; Grosjean, H. The Yeast Gene YNL292w Encodes a Pseudouridine Synthase (Pus4) Catalyzing the Formation of Psi55 in Both Mitochondrial and Cytoplasmic TRNAs. Nucleic Acids Res. 1997, 25, 4493–4499. [Google Scholar] [CrossRef]
- Lecointe, F.; Namy, O.; Hatin, I.; Simos, G.; Rousset, J.-P.; Grosjean, H. Lack of Pseudouridine 38/39 in the Anticodon Arm of Yeast Cytoplasmic TRNA Decreases in Vivo Recoding Efficiency. J. Biol. Chem. 2002, 277, 30445–30453. [Google Scholar] [CrossRef]
- Behm-Ansmant, I.; Massenet, S.; Immel, F.; Patton, J.R.; Motorin, Y.; Branlant, C. A Previously Unidentified Activity of Yeast and Mouse RNA:Pseudouridine Synthases 1 (Pus1p) on TRNAs. RNA 2006, 12, 1583–1593. [Google Scholar] [CrossRef]
- Szweykowska-Kulinska, Z.; Senger, B.; Keith, G.; Fasiolo, F.; Grosjean, H. Intron-Dependent Formation of Pseudouridines in the Anticodon of Saccharomyces Cerevisiae Minor TRNA(Ile). EMBO J. 1994, 13, 4636–4644. [Google Scholar] [CrossRef]
- Matsuzaki, M.; Misumi, O.; Shin-i, T.; Maruyama, S.; Takahara, M.; Miyagishima, S.; Mori, T.; Nishida, K.; Yagisawa, F.; Nishida, K.; et al. Genome Sequence of the Ultrasmall Unicellular Red Alga Cyanidioschyzon Merolae 10D. Nature 2004, 428, 653–657. [Google Scholar] [CrossRef]
- Soma, A.; Onodera, A.; Sugahara, J.; Kanai, A.; Yachie, N.; Tomita, M.; Kawamura, F.; Sekine, Y. Permuted TRNA Genes Expressed via a Circular RNA Intermediate in Cyanidioschyzon Merolae. Science 2007, 318, 450–453. [Google Scholar] [CrossRef] [PubMed]
- Marck, C.; Grosjean, H. TRNomics: Analysis of TRNA Genes from 50 Genomes of Eukarya, Archaea, and Bacteria Reveals Anticodon-Sparing Strategies and Domain-Specific Features. RNA 2002, 8, 1189–1232. [Google Scholar] [CrossRef] [PubMed]
- Soma, A.; Sugahara, J.; Onodera, A.; Yachie, N.; Kanai, A.; Watanabe, S.; Yoshikawa, H.; Ohnuma, M.; Kuroiwa, H.; Kuroiwa, T.; et al. Identification of Highly-Disrupted TRNA Genes in Nuclear Genome of the Red Alga, Cyanidioschyzon Merolae 10D. Sci. Rep. 2013, 3, 2321. [Google Scholar] [CrossRef] [PubMed]
- Motorin, Y.; Muller, S.; Behm-Ansmant, I.; Branlant, C. Identification of Modified Residues in RNAs by Reverse Transcription-Based Methods. Methods Enzymol. 2007, 425, 21–53. [Google Scholar] [CrossRef]
- Marck, C.; Grosjean, H. Identification of BHB Splicing Motifs in Intron-Containing TRNAs from 18 Archaea: Evolutionary Implications. RNA 2003, 9, 1516–1531. [Google Scholar] [CrossRef]
- Juhling, F.; Morl, M.; Hartmann, R.K.; Sprinzl, M.; Stadler, P.F.; Putz, J. TRNAdb 2009: Compilation of TRNA Sequences and TRNA Genes. Nucleic Acids Res. 2009, 37, D159–D162. [Google Scholar] [CrossRef]
- Massenet, S.; Motorin, Y.; Lafontaine, D.L.; Hurt, E.C.; Grosjean, H.; Branlant, C. Pseudouridine Mapping in the Saccharomyces Cerevisiae Spliceosomal U Small Nuclear RNAs (SnRNAs) Reveals That Pseudouridine Synthase Pus1p Exhibits a Dual Substrate Specificity for U2 SnRNA and TRNA. Mol. Cell Biol. 1999, 19, 2142–2154. [Google Scholar] [CrossRef]
- Czekay, D.P.; Kothe, U. H/ACA Small Ribonucleoproteins: Structural and Functional Comparison Between Archaea and Eukaryotes. Front. Microbiol. 2021, 12, 654370. [Google Scholar] [CrossRef]
- Sprinzl, M.; Horn, C.; Brown, M.; Ioudovitch, A.; Steinberg, S. Compilation of TRNA Sequences and Sequences of TRNA Genes. Nucleic Acids Res. 1998, 26, 148–153. [Google Scholar] [CrossRef]
- Dunin-Horkawicz, S.; Czerwoniec, A.; Gajda, M.J.; Feder, M.; Grosjean, H.; Bujnicki, J.M. MODOMICS: A Database of RNA Modification Pathways. Nucleic Acids Res. 2006, 34, D145–D149. [Google Scholar] [CrossRef]
- Roovers, M.; Hale, C.; Tricot, C.; Terns, M.P.; Terns, R.M.; Grosjean, H.; Droogmans, L. Formation of the Conserved Pseudouridine at Position 55 in Archaeal TRNA. Nucleic Acids Res. 2006, 34, 4293–4301. [Google Scholar] [CrossRef] [PubMed]
- Watanabe, Y.; Gray, M.W. Evolutionary Appearance of Genes Encoding Proteins Associated with Box H/ACA SnoRNAs: Cbf5p in Euglena Gracilis, an Early Diverging Eukaryote, and Candidate Gar1p and Nop10p Homologs in Archaebacteria. Nucleic Acids Res. 2000, 28, 2342–2352. [Google Scholar] [CrossRef] [PubMed][Green Version]
- Muller, S.; Fourmann, J.-B.; Loegler, C.; Charpentier, B.; Branlant, C. Identification of Determinants in the Protein Partners ACBF5 and ANOP10 Necessary for the TRNA:Psi55-Synthase and RNA-Guided RNA:Psi-Synthase Activities. Nucleic Acids Res. 2007, 35, 5610–5624. [Google Scholar] [CrossRef] [PubMed]
- Gurha, P.; Gupta, R. Archaeal Pus10 Proteins Can Produce Both Pseudouridine 54 and 55 in TRNA. RNA 2008, 14, 2521–2527. [Google Scholar] [CrossRef] [PubMed]
- Conrad, J.; Niu, L.; Rudd, K.; Lane, B.G.; Ofengand, J. 16S Ribosomal RNA Pseudouridine Synthase RsuA of Escherichia Coli: Deletion, Mutation of the Conserved Asp102 Residue, and Sequence Comparison among All Other Pseudouridine Synthases. RNA 1999, 5, 751–763. [Google Scholar] [CrossRef]
- Nurse, K.; Wrzesinski, J.; Bakin, A.; Lane, B.G.; Ofengand, J. Purification, Cloning, and Properties of the TRNA Psi 55 Synthase from Escherichia Coli. RNA 1995, 1, 102–112. [Google Scholar]
- Kammen, H.O.; Marvel, C.C.; Hardy, L.; Penhoet, E.E. Purification, Structure, and Properties of Escherichia Coli TRNA Pseudouridine Synthase I. J. Biol. Chem. 1988, 263, 2255–2263. [Google Scholar] [CrossRef]
- Huang, L.; Ku, J.; Pookanjanatavip, M.; Gu, X.; Wang, D.; Greene, P.J.; Santi, D.V. Identification of Two Escherichia Coli Pseudouridine Synthases That Show Multisite Specificity for 23S RNA. Biochemistry 1998, 37, 15951–15957. [Google Scholar] [CrossRef]
- Wrzesinski, J.; Nurse, K.; Bakin, A.; Lane, B.G.; Ofengand, J. A Dual-Specificity Pseudouridine Synthase: An Escherichia Coli Synthase Purified and Cloned on the Basis of Its Specificity for Psi 746 in 23S RNA Is Also Specific for Psi 32 in TRNA(Phe). RNA 1995, 1, 437–448. [Google Scholar]
- Behm-Ansmant, I.; Urban, A.; Ma, X.; Yu, Y.-T.; Motorin, Y.; Branlant, C. The Saccharomyces Cerevisiae U2 SnRNA:Pseudouridine-Synthase Pus7p Is a Novel Multisite-Multisubstrate RNA:Psi-Synthase Also Acting on TRNAs. RNA 2003, 9, 1371–1382. [Google Scholar] [CrossRef]
- Ma, X.; Zhao, X.; Yu, Y.-T. Pseudouridylation (Psi) of U2 SnRNA in S. Cerevisiae Is Catalyzed by an RNA-Independent Mechanism. EMBO J. 2003, 22, 1889–1897. [Google Scholar] [CrossRef] [PubMed]
- Hayashi, S.; Mori, S.; Suzuki, T.; Suzuki, T.; Yoshihisa, T. Impact of Intron Removal from TRNA Genes on Saccharomyces Cerevisiae. Nucleic Acids Res. 2019, 47, 5936–5949. [Google Scholar] [CrossRef] [PubMed]
- Huang, B.; Johansson, M.J.O.; Byström, A.S. An Early Step in Wobble Uridine TRNA Modification Requires the Elongator Complex. RNA 2005, 11, 424–436. [Google Scholar] [CrossRef] [PubMed]
- Johansson, M.J.O.; Esberg, A.; Huang, B.; Björk, G.R.; Byström, A.S. Eukaryotic Wobble Uridine Modifications Promote a Functionally Redundant Decoding System. Mol. Cell Biol. 2008, 28, 3301–3312. [Google Scholar] [CrossRef]
- Allen, M.B. Studies with Cyanidium Caldarium, an Anomalously Pigmented Chlorophyte. Arch. Für Mikrobiol. 1959, 32, 270–277. [Google Scholar] [CrossRef]
- Doyle, J.; Doyle, J. Isolation of Plant DNA from Fresh Tissue. Focus 1990, 12, 39–40. [Google Scholar]
- Tomikawa, C.; Yokogawa, T.; Kanai, T.; Hori, H. N7-Methylguanine at Position 46 (M7G46) in TRNA from Thermus Thermophilus Is Required for Cell Viability at High Temperatures through a TRNA Modification Network. Nucleic Acids Res. 2010, 38, 942–952. [Google Scholar] [CrossRef]
- Tomikawa, C.; Auxilien, S.; Guérineau, V.; Yoshioka, Y.; Miyoshi, K.; Hori, H.; Fourmy, D.; Takai, K.; Yoshizawa, S. Characterization of Redundant TRNAIles with CAU and UAU Anticodons in Lactobacillus Plantarum. J. Biochem. 2018, 163, 233–241. [Google Scholar] [CrossRef]
- Chen, J.; Patton, J.R. Cloning and characterization of a mammalian pseudouridine synthase. RNA 1999, 5, 409–419. [Google Scholar] [CrossRef]
Publisher’s Note: MDPI stays neutral with regard to jurisdictional claims in published maps and institutional affiliations. |
© 2022 by the authors. Licensee MDPI, Basel, Switzerland. This article is an open access article distributed under the terms and conditions of the Creative Commons Attribution (CC BY) license (https://creativecommons.org/licenses/by/4.0/).








