Abstract
Salmonella enterica serovar typhimurium (S. Typhimurium) is a common Gram-negative foodborne pathogenic bacterium that causes gastrointestinal disease in humans and animals. It is well known that adhesins and invasins play crucial roles in the infection mechanism of S. Typhimurium. S. Typhimurium STM0306 has been denoted as a putative protein and its functions have rarely been reported. In this study, we constructed the STM0306 gene mutant strain of S. Typhimurium and purified the recombinant STM0306 from Escherichia coli. Deletion of the STM0306 gene resulted in reduced adhesion and invasion of S. Typhimurium to IPEC-J2, Caco-2, and RAW264.7 cells. In addition, STM0306 could bind to intestinal epithelial cells and induced F-actin modulation in IPEC-J2 cells. Furthermore, we found that STM0306 activated the nuclear factor kappa B (NF-κB) signaling pathway and increased the mRNA expression of pro-inflammatory cytokines such as IL-1β, TNF-α, as well as chemokine CXCL2, thus resulting in cellular inflammation in host cells. In vivo, the deletion of the STM0306 gene led to reduced pathogenicity of S. Typhimurium, as evidenced by lower fecal bacterial counts and reduced body weight loss in S. Typhimurium infected mice. In conclusion, the STM0306 of S. Typhimurium is an important adhesin/invasin involved in the pathogenic process and cellular inflammation of the host.
1. Introduction
Salmonella is a very large family, containing more than 2500 serotypes, which are distinguished by their different antigens. According to the specific antigenic structures, Salmonella can be divided into two categories: Salmonella bongori and Salmonella enterica [1], the latter containing at least 90% of Salmonella serotypes.
Worldwide, more than 153 million people are infected with Salmonella every year. At least 50,000 people die from Salmonella infections, of which about 52% are foodborne [2]. Foodborne diseases caused by Salmonella are a serious public health problem, and animal food is the main source of human salmonellosis [3]. In humans, approximately 50% of salmonellosis is caused by S. Typhimurium [4]. S. Typhimurium is one of the most isolated Salmonella worldwide [5], and as a foodborne and zoonotic pathogen that can infect mice, poultry, pigs and humans, S. Typhimurium has a significant impact on public health security.
After reaching the small intestine, Salmonella contacts with intestinal epithelial cells and adheres to the cell surface through various fimbriae and outer membrane proteins distributed on the thallus surface [6], moreover, the flagellum is also involved in Salmonella adhesion [7]. This is followed by internalization into host cells under the action of effectors encoded by Salmonella pathogenicity island-1 (SPI-1) and invasins such as Rck and PagN [8]. SPI-1 encodes the type III secretion system-1 (T3SS-1), which injects effectors into the host cells, leading to bacterial internalization (the “trigger” mechanism) [9]. Salmonella can also invade cells through a “zipper” mechanism mediated by invasins. The “zipper” mechanism is a cellular signaling and bacterial internalization mechanism that results from the interaction of invasins with host cell receptors [10].
Adhesion to host cells is known to be a crucial step in the pathogenesis of Salmonella. The process of adhesion is realized by the interaction between the receptor on host cells and the adhesion structures present on the bacterial surface, such as FimH (type I fimbriae), SafD (Saf fimbriae), OmpV, and SiiE [11,12,13,14,15]. Notably, in addition to their role in mediating bacterial adhesion, these adhesion structures also elicit host cell inflammatory and immune responses [16,17]. Thus, an adhesin is an important bacteria virulence factor that can enhance the bacteria pathogenicity by promoting adhesion to the host mucosa surface and triggering the body’s immune response.
STM0306 has been defined as a hypothetical adhesin/invasin by GenBank (National Center for Biotechnology Information). A previous study suggested that S. Typhimurium STM0306 is a homolog of T2544, which facilitates S. Typhi adhesion to host cells and plays an adhesive role by binding to laminin on the host cell membrane, however, STM0306 was not found to be associated with the adhesion function of S. Typhimurium [18]. In this paper, we report that STM0306 is highly homologous to PagN, which is an adhesin and an invasin regulated by the PhoP-PhoQ two-component regulatory system [19]. To further explore the relationship between STM0306 and bacterial adhesion, we conducted a comprehensive study to explore the possible role of STM0306 in bacterial adhesion and its further functions in immune responses against host cells. The results of our research may provide more information on the role of STM0306 as an adhesin/invasin in the adhesion and pathogenesis of S. Typhimurium.
2. Results
2.1. STM0306 Is a Homolog of PagN
Sequence alignment using CLUSTALW (https://www.genome.jp/tools-bin/clustalw, accessed on 12 March 2022) showed that the similarities between T2544 (S. Typhi, NCBI Protein ID: AAO70128.1), STM0306 (S. Typhimurium, NCBI Protein ID: NP_459304.1), and PagN (S. bongori, NCBI Protein ID: WP_024143149.1) are high (Figure 1). The similarity between STM0306 and T2544 reached more than 98% and the similarity between STM0306 and PagN was 83%. The identity between them reached 82%.
Figure 1.
Protein sequence homology analysis of T2544 (S. Typhi), STM0306 (S. Typhimurium), and PagN (S. bongori) by using CLUSTALW. The red background indicates the fusion loop and the red text indicates the glycosylation side.
To get a clear idea of the function of STM0306 in the S. Typhimurium, we constructed the STM0306 mutant strain (Δ0306) using the λ-red recombinase system. PCR amplification, using the specific primer of STM0306, indicated that the STM0306 gene in the mutant strain was deleted (Figure 2A). We also constructed a complemented STM0306 strain (CΔ0306) based on the mutant strain, using the high copy cloning plasmid pBR322 and restriction endonuclease (Himd III and EcoR V). The expression of the STM0306 gene in each strain was verified by qRT-PCR (Figure 2B). The results showed that the STM0306 gene was overexpressed in the CΔ0306 strain. Furthermore, we expressed the STM0306 gene in Escherichia coli using expression plasmid pET-32a and restriction endonuclease (XhoI and BamH I) and purified recombinant STM0306 protein (r0306) from the supernatant of the lysed bacteria. SDS-PAGE showed that the heteroproteins in the lysate had been removed after purification (Figure 2C).
Figure 2.
Construction of the S. Typhimurium STM0306 mutant strain and purification of the recombinant STM0306 protein. (A) Knockout of STM0306 by λ-red recombination system and PCR amplicon validation of Δ0306 and CΔ0306 strains. M: 2000 bp DNA marker; lane 1: wild-type amplification product (726 bp); lane 2: Δ0306 strain amplification product (260 bp); lane 3: CΔ0306 strain amplification product (260 bp). (B) Verification of STM0306 mRNA expression in the Δ0306 and CΔ0306 strains by qRT-PCR (n = 6). The results are shown as the mean ± standard error, ** means p < 0.01. (C) Expression of STM0306 gene in E. coli BL21 (DE3) via pET-32a containing STM0306 gene and purification of r0306 from bacterial lysate supernatant by Ni-NTA affinity chromatography. Purity analysis of r0306 by SDS-PAGE. M: 180 kDa protein marker; lane 1: the supernatant of the bacterial solution after sonication; lane 2: the impurities from the washer; lanes 3–6: the purified r0306 proteins (24 kDa).
2.2. STM0306 Is Involved in Adhesion and Invasion of S. Typhimurium
The amino acid sequences of T2544, STM0306, and PagN are similar, and both T2544 and PagN are related to bacterial adhesion and invasion. To explore the effect of STM0306 gene deletion on the adhesion and invasion ability of S. Typhimurium, we performed a standard adhesion and invasion assay by using the IPEC-J2, Caco-2, and RAW264.7 cell lines. The IPEC-J2 cell line mimics humans more closely than other cell lines of non-human origin, which is important in studies of zoonotic infections [20] and is therefore an ideal model for studying bacterial interactions with intestinal cells [21]. The Caco-2 cell line is morphologically and functionally similar to small intestinal epithelial cells [22] and is widely used to study the adhesion of pathogenic bacteria. The RAW264.7 cell line is a murine monocyte-macrophage leukemia cell line [23] and is commonly used to study Salmonella survival and growth in macrophages [24].
The numbers of adhering and invading bacteria of the Δ0306 strain were reduced (p < 0.01) compared with the WT and CΔ0306 strains, however, the ratio of invaded bacteria to adhered bacteria showed that bacterial invasiveness was not impaired (p > 0.05) (Figure 3A), indicating that the deficiency of the STM0306 gene attenuates the adhesion ability of S. Typhimurium but not invasion to IPEC-J2 cells. In the mechanism of Salmonella infection, invasion is the next step after adhesion, and the standard invasion assay cannot reduce the disparities in bacterial adhesion. Therefore, the reduction in the number of invading bacteria seemed to be attributed to the decrease in adhered bacteria. Analogous adhesion results were obtained using Caco-2 and RAW264.7 cells as the object, however, we observed a decrease (p < 0.05) in invasiveness of the mutant strain to Caco-2 and RAW264.7 cells (Figure 3B,C).
Figure 3.
STM0306 is highly related to adhesion and invasion of S. Typhimurium. (A–C) The effect of STM0306 gene deletion on adhesion and invasion of S. Typhimurium to IPEC-J2, Caco-2, and RAW264.7 cells (n = 4). Cells were infected with each of the three strains (WT strain, Δ0306 strain, and CΔ0306 strain) of S. Typhimurium. Cells were washed with PBS and lysed with PBS containing Triton X-100, followed by enumeration of S. Typhimurium using the spread plate method. Bacterial invasiveness was depicted as % of bacteria adhered. (D) Proliferation of S. Typhimurium in RAW264.7 cells (n = 4). Cells were infected with S. Typhimurium, and then cultured in medium containing low-concentration gentamicin after gentamicin treatment to kill the extracellular adherent bacteria. Bacterial survival is depicted as the ratio of invaded bacteria at 2 h. (E) Relative mRNA expression of invasion-related genes of the WT, Δ0306, and CΔ0306 strains (n = 6). All results are shown as the mean ± standard error, * means p < 0.05, and ** means p < 0.01.
Salmonella is able to survive in macrophages [25]. Once it enters macrophages, Salmonella can form Salmonella-containing vacuoles (SCVs), which provide a site for its proliferation and expression of a variety of virulence genes, including pagN [26]. Therefore, we investigated whether there was any change in the proliferation of S. Typhimurium in macrophages after deletion of the STM0306 gene. The results showed a reduction in the number of bacteria (p < 0.05) of the Δ0306 strain in RAW264.7 cells compared with the WT strain (Figure 3D). However, relative to the number of invading bacteria, there was no significant change (p > 0.05) in the intracellular proliferation of the mutant strain.
The invasiveness of S. Typhimurium was restored and enhanced by STM0306 complement in RAW264.7 cells, which could be due to the overexpression of the STM0306 gene in the CΔ0306 strain, and might also be responsible for changes in the expression of other virulence genes. To confirm this speculation, we then performed qRT-PCR. As shown in Figure 3E, the expression of multiple virulence genes such as csgA, hilA, hilD, sopB, sopD, sopE, and mipA in the CΔ0306 strain were higher (p < 0.05) than in the WT bacteria, implying that the high expression of STM0306 up-regulated the expression of other invasion and virulence genes. In addition, we found an increase (p < 0.05) in the expression of sopD in the Δ0306 strain compared with the WT strain.
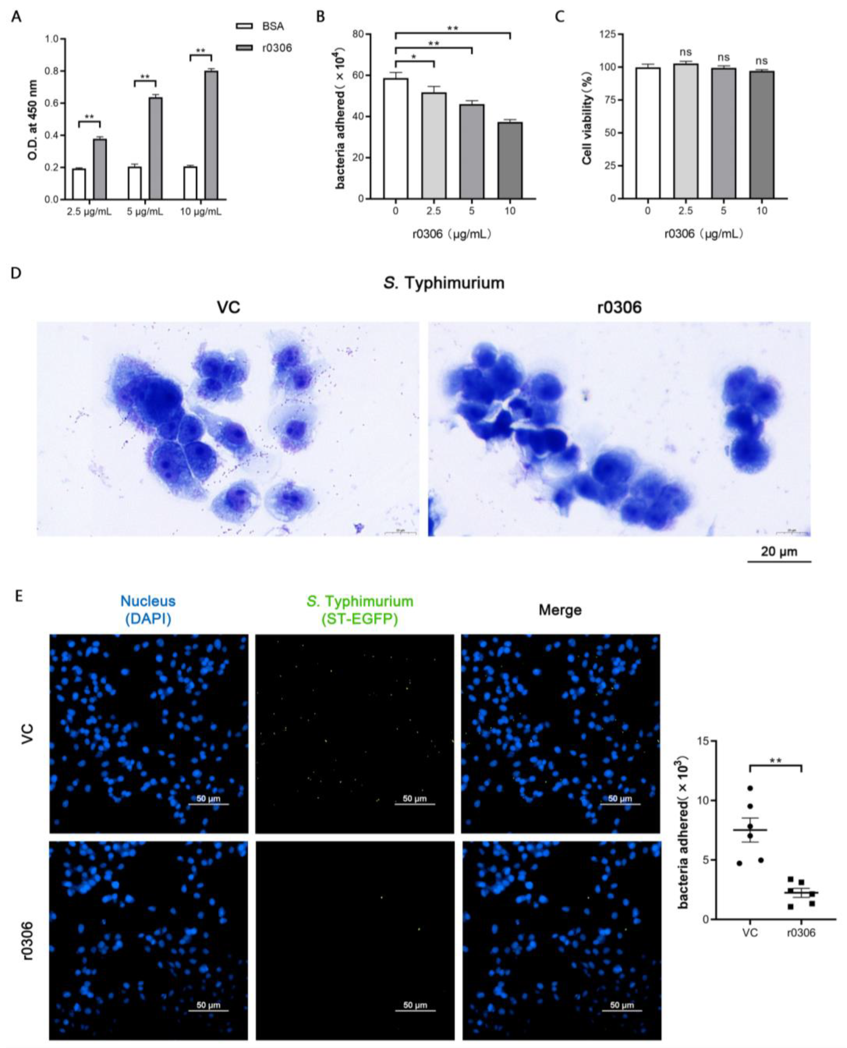
2.3. Recombinant STM0306 Reduces the Adhesion of S. Typhimurium through Binding to Host Cells
To further investigate the functions of the STM0306 gene, we expressed STM0306 (induced by IPTG) using the expression vector pET-32a and purified recombinant STM0306 (r0306) by Ni-NTA affinity chromatography, as mentioned above. An ELISA-based method was used to probe whether STM0306 has the ability to bind to host intestinal epithelial cells. As shown in Figure 4A, the optical density value of the r0306 treatment group was dose-dependently higher (p < 0.01) than that of the control group. This suggests that r0306 has the function of adhering to IPEC-J2 cells.
Figure 4.
STM0306 reduces the S. Typhimurium adhesion via binding to host cells. (A) ELISA-based assay of r0306 adhesion to IPEC-J2 cells (n = 3). The binding ability of r0306 was determined by OD450 after incubation with His-Tag antibody and HRP-conjugated secondary antibody. (B) IPEC-J2 cells were pretreated with r0306 and a study on the effect of r0306 on the adhesion of S. Typhimurium to IPEC-J2 cells was performed using a standard adhesion assay (n = 4). (C) Detection of viability of IPEC-J2 cells using CCK-8 (n = 6). (D) Wright–Giemsa staining of IPEC-J2 cells after r0306 preincubation and infection with S. Typhimurium; blue for cells, purple for bacteria. (E) Fluorescence microscopy of IPEC-J2 cells after r0306 pretreatment and S. Typhimurium infection using the spontaneous green fluorescence strain of S. Typhimurium (ST-EGFP), calculation of the number of bacteria in the 96-well culture plates according to the green fluorescence in the field of vision (n = 6). All results are shown as the mean ± standard error, ns means no significant difference compared with the control group, * means p < 0.05, and ** means p < 0.01.
Our results above strongly indicate that STM0306 is a potential adhesin of S. Typhimurium. Adhesins can bind to corresponding receptors on the cell membrane, which are also required for bacterial adhesion. Therefore, it is possible to inhibit bacterial adhesion by neutralizing the extracellular receptors using recombinant adhesins. We hypothesized that r0306 pretreatment could affect the adhesion of S. Typhimurium to intestinal epithelial cells by adhering to the specific receptors on the cell surface. Thus, IPEC-J2 cells were pretreated with r0306 and then infected with S. Typhimurium followed by a standard adhesion assay. As expected, there was a dose-dependent decrease in adherent bacteria in the r0306 preincubation group compared with the control group (Figure 4B).
To explore whether the reduction in bacterial adhesion caused by r0306 preincubation was due to the reduction in cell viability, CCK-8 reagent was used to detect the cell viability after r0306 treatment. As shown in Figure 4C, there was no distinction (p > 0.05) in the cell viability between the r0306 pretreatment group and the control group at all doses. Furthermore, the adhesion of S. Typhimurium was observed by Wright–Giemsa staining under the same treatment conditions. As shown in Figure 4D, the amount of bacterial adhesion in the r0306 pretreatment group was less than that in the control group. In order to examine this change more intuitively, we made an S. Typhimurium strain labeled with spontaneous green fluorescence, using plasmid pUC19-EGFP to observe the fluorescence distribution under a fluorescence microscope. The result showed that the intensity of green fluorescence in the r0306 pretreatment group was less (p < 0.01) than that in the control group (Figure 4E).
The above results suggest that STM0306 could serve as an adhesin/invasin that inhibits the adhesion of S. Typhimurium by binding to IPEC-J2 cells in a manner independent of cell viability.
Salmonella can invade cells through a “zipper” mechanism that is mediated by invasins such as Rck, HlyE, and PagN [27,28,29], which involve the modulation of the actin filaments [30]. Thus, we investigated whether STM0306 has the ability to induce actin regulation. As shown in Figure 5, the cytoskeleton of IPEC-J2 cells was deformed and rearranged after r0306 treatment, and the tight junction between cells was looser than that in the solvent control group, indicating that STM0306 could lead to the actin modulation of IPEC-J2 cells.
Figure 5.
Actin modulation of IPEC-J2 cells induced by r0306. The cytoskeleton (F-actin) was stained with FITC-labeled phalloidin and the cell nucleus was stained with DAPI.
2.4. STM0306 Participates in Inducing Host Cell Inflammation
Generally, bacterial adhesins are associated with cellular inflammation and immunity. To examine the effect of STM0306 adhesion on the expression of inflammatory factors in host cells, IPEC-J2 cells were treated with r0306 to determine the change in the relative mRNA expression of inflammatory factors. As shown in Figure 6A, the expression of TNF-α and IL-1β was up-regulated in the r0306 treatment group (p < 0.01) compared with the control group. In terms of inflammatory chemokines, r0306 treatment could lead to a dose-dependent increase (p < 0.01) in the expression of CXCL2, an important target gene of the nuclear factor kappa B (NF-κB) signaling pathway [31], indicating that r0306 may mediate the expression of inflammatory factors by activating the NF-κB signaling pathway. In addition, a dose-dependent decrease in the mRNA level of occludin was observed in the r0306 treatment group.
Figure 6.
STM0306 causes host cell inflammation through the NF-κB signaling pathway. (A) Relative mRNA expression of inflammatory cytokine genes of IPEC-J2 (n = 6). (B) Protein expression analysis of IPEC-J2 cells by Western blot; the densitometric analysis shows the level of p-p65 over GAPDH (n = 3). All results are shown as the mean ± standard error, * means p < 0.05, and ** means p < 0.01.
To investigate whether the r0306-mediated expression of inflammatory factors was caused by lipopolysaccharide (LPS) in the purified protein, we determined the LPS contamination in the protein solution. The results showed that the LPS level in the purified protein was 1.73 pg/μg, which did not induce inflammatory responses in IPEC-J2 cells.
Western blotting verified a dose-dependent increase in the expression of phosphorylation of p65 (p-p65) (Figure 6B) in IPEC-J2 cells treated with r0306.
The above findings indicated that r0306 can induce inflammatory responses of IPEC-J2 cells via activation of the NF-κB signaling pathway.
2.5. STM0306 Deletion Reduces the Pathogenicity of S. Typhimurium in Mice
S. Typhimurium infection can cause symptoms of typhoid fever in mice, we thus investigated the effect of STM0306 gene deletion on pathogenicity of S. Typhimurium in vivo. The results revealed a decrease (p < 0.01) in the body weight of the WT strain group compared with the control group after oral administration of S. Typhimurium (Figure 7A). In addition, the weight loss in mice infected with the Δ0306 strain was less (p < 0.05) than that in the WT strain-infected mice. We also found that the number of bacteria in the feces of Δ0306-infected mice was less (p < 0.05) than that for WT-infected mice one day after infection (Figure 7B). Furthermore, the mortality rate in mice infected with Δ0306 was lower than that in mice infected with either the WT or CΔ0306 strain (Figure 7C).
Figure 7.
STM0306 is implicated in the pathogenicity of S. Typhimurium. (A) Daily weight changes in mice after S. Typhimurium infection (n = 5). (B) The number of bacteria in the feces of mice one day after S. Typhimurium infection (n = 5). (C) Survival curve of infected mice. After bacterial infection, the status of mice was observed every day (n = 5). All results are shown as the mean ± standard error, * means Δ0306 group compared with the wild-type group p < 0.05, ## means wild-type group compared with the control group p < 0.01.
Overall, deletion of the STM0306 gene reduces the pathogenicity of S. Typhimurium to mice.
3. Discussion
Salmonella initiates the infection by attaching to the intestinal mucosa and then invading epithelial cells. This process depends on the action of flagellum, fimbriae, adhesins, and invasins. The flagellum is the motility system of Salmonella, however, recent studies have shown that flagella also play an essential role in infection processes, such as adhesion [32]. Fimbriae are filamentous protein structures existing on the surface of bacterial cells, which can mediate bacterial adhesion to host cells. In addition, the cell surface of Salmonella also contains a variety of outer membrane proteins with adhesive properties, namely adhesins, which have functions similar to fimbriae. Invasins located on the bacterial cell surface also contribute to mediating the pathogenicity of Salmonella. In general, Salmonella contain three known invasins of Salmonella: Rck, PagN, and Hyle. Among them, Rck and PagN not only have the ability to invade host cells, but also mediate bacterial adhesion to host cells.
During the past two decades, extensive research has been conducted to delete and purify certain typical adhesins and invasins of Salmonella to investigate the functions of these structures in vitro. However, it is reasonable to speculate that additional adhesins governing Salmonella adhesion remain to be discovered. In this study, we found that STM0306 of S. Typhimurium and PagN of S. bangori are highly homologous. The amino acid sequences of PagN are highly similar among many serotypes of Salmonella [19]. To identify the functions of STM0306 in S. Typhimurium, we conducted the STM0306 gene mutant and complemented strains, the qRT-PCR verification showed that the STM0306 gene was barely expressed in the mutant strain and overexpressed in the complemented strain. However, a clean complementation strain was lacking in this study, and the construction of a complementation strain with the same expression as the wild-type strain might better explain the functions of the STM0306 gene. Nevertheless, in this article, the overexpressed strain restored the adhesion and invasion phenotypes of the STM0306 mutant strain, and even slightly enhanced them in some aspects, which could confirm the functional specificity of the STM0306 gene to some extent.
The adhesion and invasion results showed that the deletion of STM0306 gene caused a reduction in the adhesion and invasion (except IPEC-J2 cells) abilities of S. Typhimurium, which were restored after a complement of the STM0306 gene, confirming a role of STM0306 in contributing to mediating the adhesion and invasion of S. Typhimurium. This was not consistent with the study of Ghosh et al. [18], who found that mutant S. Typhi lacking the STM0306 homolog T2544 showed completely blocked adhesion to HT-29 cells, but an STM0306 mutant did not. The discrepancy might be related to different cell types, as with the differences in mutant bacterial invasion on IPEC-J2 cells and other cells in our results. Notably, this study showed that the deletion of the STM0306 gene did not completely block the adhesion and invasion of S. Typhimurium to host cells. However, it has been reported that deletion of the pagN gene results in an almost complete loss of the capacity of bacteria to adhere to and invade HT-29 cells [19]. Furthermore, Lambert et al. [29] found that the invasiveness of the pagN mutant to different cells was distinct, specifically, the invasiveness of the pagN mutant strain to CHO-K1 cells was reduced to a similar degree as in the results of our study, although the pagN mutation elicited little change in bacterial invasiveness to pgsA745 cells. It was established that PagN can interact with heparan sulfate proteoglycan (HSPG), a crucial component of the mammalian cell membrane [33]. Therefore, the diversity of invasiveness of the pagN mutant strain to different cells may be related to the corresponding variation in HSPG content, which might not be the determinant of bacterial invasiveness. In support of this view, Barilleau et al. [34] suggested that cell surface HSPG content is not associated with PagN-mediated invasiveness of bacteria (recombinant Escherichia coli HB101), as supported by the fact that HT-29 cells with the lowest HSPG content showed the maximum number of invasive bacteria, while pgsA745 and Caco-2 cells had different numbers of invasive bacteria even though their HSPG contents was similar. Remarkably, PagN-mediated bacterial internalization requires the participation of β1 integrin, in addition, PagN possibly mediate bacterial internalization through the joint action of HSPG and β1 integrin [34]. The integrins are a large family of adhesion receptors consisting of two subunits (α and β subunits). β1 integrin is one of the most common integrin subunits that binds to different α subunits, such as laminin-binding integrins (α1β1, α2β1, α3β1, α6β1, and α7β1) and collagen-binding integrins (α1β1, α2β1, α3β1, α10β1, and α11β1) [35]. However, the another α subunit of integrin that binds to the STM0306 or PagN is still unknown. Indeed, the study by Wu et al. [36] revealed that different amino acid residues at 49 and 109 of pagN alleles could lead to different pathogenic properties, such as adhesion and invasion, which is consistent with our results that the amino acid residues at 49 and 109 among T2544, STM0306, and PagN are not identical. However, the differences in treatment conditions may also be responsible for different adhesion/invasion results. Using the same methods and conditions as the above researchers as controls would better explain the differences in the results of the mutant strains on different cell types. Accordingly, the degree of influence of the STM0306 gene deletion on the invasiveness of S. Typhimurium to distinct cells might be related to the different contents of receptors (HSPG, β1 integrin and related α integrin) on the cell surface, treatment conditions, and allelic variation in virulence factors.
After entering SCV, the PhoP/Q two-component system of S. Typhimurium is rapidly activated by environmental signals, such as low magnesium, cationic peptides, and antimicrobial peptides, to promote the expression of pagN (which reaches a maximum in SCV) and a large number of other virulence genes [37,38,39]. Herein, we evidenced that the STM0306 gene does not participate in the intracellular proliferation of S. Typhimurium.
Through the invasion assay, we detected that the STM0306 complement made up for the deficiency of the invasion ability of S. Typhimurium. Interestingly, the STM0306-complemented strain induced an increase in the invasiveness to a level greater than that induced by the WT strain. This result could be due to a change in the expression of other virulence or invasion genes in addition to the overexpression of STM0306 in the complemented strain. Indeed, the qRT-PCR results confirmed that the relative expression of virulence regulatory genes csgA, hilA, and hilD coupled with invasive protein genes sopB, sopD, sopE, and mipA were significantly higher in the complemented STM0306 strain than in the WT strain. CsgA is the major subunit protein of curli pili, which are participating in the adhesion and invasion of bacteria to host cells [40]. HilA and HilD are pivotal transcriptional regulators of S. Typhimurium [41]. HilA is located in SPI-1 and serves as a central regulator and transcriptional activator of SPI-1, while HilD is the core part of the HilC-RtsA-HilD feed-forward regulatory loop controlling the regulatory network of HilA [42]. Each activating factor in the HilC-RtsA-HilD loop can combine with the hilA promoter to activate the expression of the hilA gene, and the HilA protein can also induce its own expression [42,43,44]. SopB, SopD, and SopE belong to the Sops effector protein family, and are involved in different stages of polymorphonuclear leukocyte influx and cytoskeleton rearrangement [45,46,47]. MipA, a homolog of the Salmonella Rck invasin, is also one of the most important invasins of S. Typhimurium. Therefore, the increased expression of csgA, hilA, hilD, sopB, sopD, sopE, and mipA genes of S. Typhimurium following STM0306 complementation, implied a synergistic relationship between STM0306 and other invasion genes. This could account for the observed enhancements in the invasiveness of the complemented STM0306 strain to RAW264.7 cells relative to the WT strain. In addition, we did not observe an impaired invasiveness of the STM0306 mutant to IPEC-J2 cells that could be attributed to the up-regulation of sopD.
To further explore the function of the STM0306 gene and its encoded protein, we successfully expressed and purified recombinant STM0306 (r0306) using the expression vector pET-32a and Escherichia coli BL21 (DE3). Invasins mediate bacteria internalization through the “zipper” mechanism. After attachment, the bacteria closely bind to the host cell membrane, and initiate a minor cytoskeletal protein rearrangement through specific contact between the invasin and host cell surface receptors. To investigate whether r0306 induces cytoskeleton rearrangement, IPEC-J2 cells were pretreated with r0306 and then stained with FITC-labeled phalloidin. The cytoskeleton is the protein fiber network structure in eukaryotic cells and composed of microtubules, microfilaments, and intermediate fibers [48]. Phalloidin is a kind of polypeptide substance, which can selectively and tightly bind to F-actin of the cytoskeleton [49]. In this study, microscopic examination showed that r0306 treatment could lead to local deformation and rearrangement of the cytoskeleton of IPEC-J2 cells and loosen the tight connection between cells, suggesting a role of STM0306 in mediating the destructive effect of S. Typhimurium on the host cytoskeletal structure.
Fimbriae and adhesins have multiple functions in the initial stage of bacterial infection. In addition to the role in intestinal colonization, adhesins can also induce the tissue tropism for Peyer’s patches [50]. Furthermore, adhesins participate in the induction of host cell inflammatory responses by contacting with host epithelial cells. For example, Uchiya et al. [16] showed that FimH adhesin induced the expression of the inflammatory factors IL-1β, IL-6, and TNF-α by activating the NF-κB signaling pathway and the mitogen-activated protein kinase (MAPK) signaling pathway in macrophages. Similarly, the present study revealed inflammatory responses in IPEC-J2 cells caused by r0306 treatment. However, the inflammatory responses induced by r0306 treatment were not as obvious as those induced by FimH reported by Uchiya et al. [16], probably because STM0306 is not the main adhesin of S. Typhimurium.
Apart from inflammatory responses, we also found that r0306 treatment reduced the expression of occludin at the mRNA level in host cells, which was deduced to clarify the loosened tight junction within IPEC-J2 cells treated with r0306, as revealed by cytoskeleton staining.
In vitro, STM0306 adhered to host intestinal epithelial cells and then induced host cell inflammation along with disruption of tight junction proteins, which were possibly detrimental to the body weight and survival of host. Indeed, we observed that the STM0306 deletion reduced the number of intestinal bacteria and alleviated the weight loss and death of the mice.
4. Materials and Methods
4.1. Cell Lines, Bacterial Strains, and Mice
IPEC-J2, Caco-2, and RAW264.7 cell lines were cultured under standard conditions with Dulbecco’s modified Eagle’s medium (DMEM) (Hyclone, Utah, USA) supplemented with 4 mM L-glutamine, 1 mM sodium pyruvate, and 10% (v/v) fetal bovine serum (FBS, Gibco, New York, NY, USA), grown at 37 °C in 5% CO2. BALB/c mice were obtained from Guangdong experimental animal center (Guangzhou, China). All bacterial strains and plasmids used in this study are listed in Table 1.
Table 1.
Bacterial strains and plasmids used in this study.
4.2. Construction of Mutant Strain and Complemented Strain of S. Typhimurium
The STM0306 gene of the S. Typhimurium wild-type (WT) strain was deleted through the λ-red recombination system. Firstly, the target DNA fragment was amplified from the plasmid pKD4 and transformed into S. Typhimurium. Afterwards, homologous recombination was performed under the action of the recombinant enzyme expressed by the plasmids pKD46 and pCP20, followed by replacement of the STM0306 gene with its homologous sequence to obtain the STM0306 mutant strain (Δ0306). Finally, the recombinant plasmid pBR322-STM0306 (Himd III and EcoR V) was constructed and transformed into the Δ0306 strain to obtain the STM0306 complement strain (CΔ0306). The primer sequences used for molecular cloning are listed in Table S1.
4.3. Expression and Purification of Recombinant STM0306 Protein (r0306)
To obtain the recombinant protein, recombinant plasmid pET-32a-STM0306 (XhoI and BamH I) was constructed and expressed in E. coli BL21 (DE3) treated with 1 mM isopropyl-beta-D-thiogalactopyranoside (IPTG) (Sangon, Shanghai, China), at an OD600 of 0.6, for 5 h. The bacteria were then lysed with 1 mg/mL lysozyme (Sangon, Shanghai, China), and the resulting r0306 was purified using the His-Tag protein purification kit (Beyotime, Shanghai, China).
4.4. Adhesion and Invasion Assay
IPEC-J2 and Caco-2 cells were cultured in 12-well culture plates at 37 °C with 5% CO2 overnight, followed by infection with the S. Typhimurium at a multiplicity of infection (MOI) of 100 bacteria per cell, for 1 h. The cells were washed with PBS to eliminate non-adhered bacteria and then treated with PBS containing 1% Triton X-100 (v/v) for 30 min. For the invasion assay, cells were treated with gentamicin (100 μg/mL) for 1 h to kill adhered bacteria. Thereafter, cells were washed with PBS and incubated with PBS containing 1% Triton X-100 (v/v), referring to the adhesion assay, followed by enumeration of S. Typhimurium using the spread plate method. Bacterial invasiveness was depicted as a percentage of adhered bacteria. For the r0306 adhesion assay, IPEC-J2 cells were pretreated with r0306 or eluent solvent for 1 h before bacterial infection.
4.5. Intracellular Proliferation Assay of S. Typhimurium
RAW264.7 cells were cultured in 12-well culture plates at 37 °C with 5% CO2 overnight. Then, cells were infected with the S. Typhimurium (MOI 100 bacteria per cell), for 1 h, and treated with gentamicin (100 μg/mL) for 1 h. After washing, the cells were cultured in medium containing a low concentration of gentamicin (10 μg/mL) overnight, followed by enumeration of S. Typhimurium using the spread plate method. Bacterial survival was depicted as the ratio of invaded bacteria at 2 h.
4.6. Measurement of the Binding Ability of r0306
The binding ability of r0306 was detected according to the method described by Kaur et al. [14]. Briefly, IPEC-J2 cells were cultured in 96-well culture plates at 37 °C with 5% CO2 until they had grown to approximately 60% confluence. After being fixed in cooled 4% paraformaldehyde solution for 30 min and blocked with 5% bovine serum albumin (BSA) for 2 h, the cells were treated with r0306 or BSA for 1 h and then incubated with His-Tag antibody (Proteintech, Chicago, IL, USA) for 2 h and HRP-conjugated secondary antibody (Sangon, Shanghai, China), at 37 °C for 1 h. The binding ability of r0306 to IPEC-J2 cells was determined by OD450 using a microplate reader.
4.7. Cell Staining
IPEC-J2 cells were seeded on sterilized glass coverslips placed on 6-well culture plates at 37 °C with 5% CO2 until they had grown to approximately 60% confluence, r0306 treatment and bacterial infection were performed as described in the adhesion assay. After washing with PBS and fixing with methanol, the stained cells were incubated with Wright and Giemsa stain (Solarbio, Beijing, China) for 2 min. The stained cells were then observed under a microscope.
To observe the cytoskeleton, IPEC-J2 cells were treated as described above. Following incubation with r0306 and fixation, the cells were stained with FITC-labeled phalloidin (Solarbio, Beijing, China) and DAPI. The stained cells were then observed under a fluorescence microscope.
4.8. Fluoroscopy of Cells
To observe adhered bacteria by fluorescence microscope, we constructed a spontaneous green fluorescence-labeled strain of S. Typhimurium (ST-EGFP) by using plasmid pUC19-EGFP. IPEC-J2 cells were cultured in 96-well culture plates at 37 °C with 5% CO2 until they had grown to approximately 60% confluence, and then treated with r0306 (10 μg/mL) or eluent solvent for 1 h, followed by infection with the ST-EGFP strain. After washing and fixation, the cells were stained with DAPI (MIKX, Shenzhen, China) and observed under a fluorescence microscope.
4.9. Cell Viability Assay
IPEC-J2 cells were cultured in 96-well culture plates at 37 °C with 5% CO2 until they had grown to approximately 90% confluence, and then treated with r0306 or eluent solvent for 1 h. Afterwards, the cells were incubated with Cell Counting Kit-8 (CCK-8, MIKX, Shenzhen, China) at 37 °C for 2 h. The viability of the cells was calculated by measuring the OD450 with a microplate reader.
4.10. RNA Extraction and Quantitative Realtime PCR (qRT-PCR)
S. Typhimurium strains were grown in LB medium, at 37 °C and on a shaker (220 r/min), until OD600 reached 0.8–1.0, and the total RNA was extracted using a BIOG bacterial RNA extraction kit (BAIDAI, Changzhou, China). Cells were cultured in 12-well culture plates at 37 °C with 5% CO2 until they had grown to approximately 80% confluence, and treated with r0306 or eluent solvent for 10 h. The total RNA was extracted using a FastPure® Cell/Tissue Total RNA isolation Kit (Vazyme, Nanjing, China). Reverse transcription of total RNA was conducted using a HiScript® II Reverse Transcriptase Kit (Vazyme, Nanjing, China). Quantitative PCR was operated on a CFX96 Touch Real-Time PCR Detection System (Bio-Rad, Hercules, CA, USA) using AceQ qPCR SYBR green master mix (Vazyme, Nanjing, China). The mRNA expression of target genes in host cells was normalized to that of glyceraldehyde-3-phosphate dehydrogenase (GAPDH), while the mRNA expression of target genes in S. Typhimurium was normalized to that of DNA gyrase subunit A (gyrA). The results were calculated using the 2−ΔΔCt method. The sequence information for all primers used in the qRT-PCR is listed in Table S2.
4.11. Western Blot
IPEC-J2 cells were cultured in 6-well culture plates at 37 °C with 5% CO2 until they had grown to approximately 80% confluence, and treated with r0306 or eluent solvent for 10 h. After washing with PBS, the cells were lysed on ice using radio immunoprecipitation assay (RIPA) lysis buffer (Beyotime, Shanghai, China) containing phenylmethylsulfonyl fluoride (PMSF). The supernatant was collected at 4 °C and denatured at 99 °C for 10 min. Total cell protein was separated by SDS-PAGE and target proteins were detected using the rabbit anti-phospho-p65 antibody (Cell Signaling Technology, Danvers, MA, USA) and rabbit GAPDH antibody (Proteintech, Chicago, CA, USA). After visualization of the protein blots, the Gel-Pro Analyzer (Media Cybernetics, Rockville, MD, USA) was used to determine the expression of target proteins, normalized to GAPDH expression.
4.12. In Vivo Evaluation of the Virulence of S. Typhimurium Strains
A total of 15 5-week-old female BALB/c mice of similar body weight were randomly assigned to 3 groups, with 5 mice per group. Mice were housed in sterilized cages and maintained at a temperature of 24 degrees Celsius. Food was replaced and drinking water was changed every afternoon, and lights were on for 12 h per day. Mice fasted for 6 h and were given streptomycin by gavage (7.5 mg per mouse). One day later, after another 6 h fast, mice in each group were orally gavaged with 1 × 108 CFU of either the wild-type, Δ0306, or CΔ0306 strain of S. Typhimurium. Body weight changes in the mice were measured daily. To detect the colonization capacity of S. Typhimurium, fresh feces were collected after one day of infection and dissolved in PBS. Fecal S. Typhimurium was enumerated by the spread plate method on Salmonella-Shigella agar. The number of dead mice in each group was recorded daily, and a Kaplan–Meier plot of cumulative mortality was constructed to compare survival rates.
4.13. Statistical Analysis
All data are expressed as the mean ± standard error and were analyzed using the one-way ANOVA in SPSS 21.0. Differences between groups were examined using Duncan’s multiple comparisons. * p < 0.05 and ** p < 0.01 were considered statistically significant.
5. Conclusions
In summary, our study shows that STM0306, a homolog of PagN, has the ability to adhere to and invade intestinal epithelial cells, subsequently causing cellular inflammation and cytoskeleton destruction in the host. Deletion of the STM0306 gene attenuates the pathogenicity of S. Typhimurium in vivo. Notably, there may be a synergy between STM0306 and other invasion-related genes of S. Typhimurium, the specific mechanism of which deserves further investigation.
Supplementary Materials
The supporting information can be downloaded at: https://www.mdpi.com/article/10.3390/ijms24098170/s1.
Author Contributions
C.L. performed the experiments and wrote the manuscript. S.L., Q.C., H.Y. and C.Z. contributed to sample analysis. Y.L., Z.D. and D.F. assisted with data interpretation. W.W., S.L. and Y.L. revised the manuscript. J.Z. supervised the study. All authors have read and agreed to the published version of the manuscript.
Funding
This research is supported by the National Natural Science Foundation of China (32102584 and 31872390), the Natural Science Foundation of Guangdong Province (2023A1515011112) and Feed Composition and Nutritional Value Post Expert Project of Guangdong Modern Feed Industry Innovation Team (2021KJ115).
Institutional Review Board Statement
The experimental animal protocols for the present study were approved by the Animal Care and Use Committee of the South China Agricultural University (SCXK20220002).
Informed Consent Statement
Not applicable.
Data Availability Statement
All the data were published in this article.
Conflicts of Interest
The authors declare no conflict of interest.
References
- Brenner, F.W.; Villar, R.G.; Angulo, F.J.; Tauxe, R.; Swaminathan, B. Salmonella nomenclature. J. Clin. Microbiol. 2000, 38, 2465–2467. [Google Scholar] [CrossRef] [PubMed]
- Kirk, M.D.; Pires, S.M.; Black, R.E.; Caipo, M.; Crump, J.A.; Devleesschauwer, B.; Döpfer, D.; Fazil, A.; Fischer-Walker, C.L.; Hald, T.; et al. Correction: World Health Organization Estimates of the Global and Regional Disease Burden of 22 Foodborne Bacterial, Protozoal, and Viral Diseases, 2010: A Data Synthesis. PLoS Med. 2015, 12, e1001940. [Google Scholar] [CrossRef] [PubMed]
- Sun, T.; Liu, Y.; Qin, X.; Aspridou, Z.; Zheng, J.; Wang, X.; Li, Z.; Dong, Q. The Prevalence and Epidemiology of Salmonella in Retail Raw Poultry Meat in China: A Systematic Review and Meta-Analysis. Foods 2021, 10, 2757. [Google Scholar] [CrossRef]
- Sparham, S.J.; Kwong, J.C.; Valcanis, M.; Easton, M.; Trott, D.J.; Seemann, T.; Stinear, T.P.; Howden, B.P. Emergence of multidrug resistance in locally-acquired human infections with Salmonella typhimurium in Australia owing to a new clade harbouring blaCTX-M-9. Int. J. Antimicrob. Agents 2017, 50, 101–105. [Google Scholar] [CrossRef] [PubMed]
- Ochman, H.; Groisman, E.A. The origin and evolution of species differences in Escherichia coli and Salmonella typhimurium. Mol. Ecol. Evol. Approaches Appl. 1994, 69, 479–493. [Google Scholar] [CrossRef]
- Wagner, C.; Hensel, M. Adhesive mechanisms of Salmonella enterica. Adv. Exp. Med. Biol. 2011, 715, 17–34. [Google Scholar] [CrossRef]
- Horstmann, J.A.; Lunelli, M.; Cazzola, H.; Heidemann, J.; Kühne, C.; Steffen, P.; Szefs, S.; Rossi, C.; Lokareddy, R.K.; Wang, C.; et al. Methylation of Salmonella typhimurium flagella promotes bacterial adhesion and host cell invasion. Nat. Commun. 2020, 11, 2013. [Google Scholar] [CrossRef]
- Holbert, S.; Barilleau, E.; Roche, S.M.; Trotereau, J.; Georgeault, S.; Burlaud-Gaillard, J.; Wiedemann, A.; Méresse, S.; Virlogeux-Payant, I.; Velge, P. Murine AML12 hepatocytes allow Salmonella typhimurium T3SS1-independent invasion and intracellular fate. Sci. Rep. 2021, 11, 22803. [Google Scholar] [CrossRef]
- Ly, K.T.; Casanova, J.E. Mechanisms of Salmonella entry into host cells. Cell. Microbiol. 2007, 9, 2103–2111. [Google Scholar] [CrossRef]
- Velge, P.; Wiedemann, A.; Rosselin, M.; Abed, N.; Boumart, Z.; Chaussé, A.M.; Grépinet, O.; Namdari, F.; Roche, S.M.; Rossignol, A.; et al. Multiplicity of Salmonella entry mechanisms, a new paradigm for Salmonella pathogenesis. MicrobiologyOpen 2012, 1, 243–258. [Google Scholar] [CrossRef]
- van der Velden, A.W.; Bäumler, A.J.; Tsolis, R.M.; Heffron, F. Multiple fimbrial adhesins are required for full virulence of Salmonella typhimurium in mice. Infect. Immun. 1998, 66, 2803–2808. [Google Scholar] [CrossRef]
- Kisiela, D.; Laskowska, A.; Sapeta, A.; Kuczkowski, M.; Wieliczko, A.; Ugorski, M. Functional characterization of the FimH adhesin from Salmonella enterica serovar Enteritidis. Microbiology 2006, 152, 1337–1346. [Google Scholar] [CrossRef]
- Zeng, L.; Zhang, L.; Wang, P.; Meng, G. Structural basis of host recognition and biofilm formation by Salmonella Saf pili. eLife 2017, 6, e28619. [Google Scholar] [CrossRef]
- Kaur, D.; Mukhopadhaya, A. Outer membrane protein OmpV mediates Salmonella enterica serovar typhimurium adhesion to intestinal epithelial cells via fibronectin and α1β1 integrin. Cell. Microbiol. 2020, 22, e13172. [Google Scholar] [CrossRef]
- Barlag, B.; Hensel, M. The giant adhesin SiiE of Salmonella enterica. Molecules 2015, 20, 1134–1150. [Google Scholar] [CrossRef]
- Uchiya, K.I.; Kamimura, Y.; Jusakon, A.; Nikai, T. Salmonella Fimbrial Protein FimH Is Involved in Expression of Proinflammatory Cytokines in a Toll-Like Receptor 4-Dependent Manner. Infect. Immun. 2019, 87, e00881-18. [Google Scholar] [CrossRef]
- Kaur, D.; Gandhi, S.; Mukhopadhaya, A. Salmonella typhimurium Adhesin OmpV Activates Host Immunity to Confer Protection against Systemic and Gastrointestinal Infection in Mice. Infect. Immun. 2021, 89, e0012121. [Google Scholar] [CrossRef]
- Ghosh, S.; Chakraborty, K.; Nagaraja, T.; Basak, S.; Koley, H.; Dutta, S.; Mitra, U.; Das, S. An adhesion protein of Salmonella enterica serovar Typhi is required for pathogenesis and potential target for vaccine development. Proc. Natl. Acad. Sci. USA 2011, 108, 3348–3353. [Google Scholar] [CrossRef]
- Yang, Y.; Wan, C.; Xu, H.; Aguilar, Z.P.; Tan, Q.; Xu, F.; Lai, W.; Xiong, Y.; Wei, H. Identification of an outer membrane protein of Salmonella enterica serovar Typhimurium as a potential vaccine candidate for Salmonellosis in mice. Microbes Infect. 2013, 15, 388–398. [Google Scholar] [CrossRef]
- Brosnahan, A.J.; Brown, D.R. Porcine IPEC-J2 intestinal epithelial cells in microbiological investigations. Vet. Microbiol. 2012, 156, 229–237. [Google Scholar] [CrossRef]
- Vergauwen, H. The IPEC-J2 Cell Line. In The Impact of Food Bioactives on Health: In Vitro and Ex Vivo Models; Verhoeckx, K., Cotter, P., López-Expósito, I., Kleiveland, C., Lea, T., Mackie, A., Requena, T., Swiatecka, D., Wichers, H., Eds.; Springer: Cham, Switzerland, 2015; Volume 12, pp. 125–134. [Google Scholar] [CrossRef]
- Lea, T. Caco-2 Cell Line. In The Impact of Food Bioactives on Health: In Vitro and Ex Vivo Models; Verhoeckx, K., Cotter, P., López-Expósito, I., Kleiveland, C., Lea, T., Mackie, A., Requena, T., Swiatecka, D., Wichers, H., Eds.; Springer: Cham, Switzerland, 2015; Volume 10, pp. 103–111. [Google Scholar] [CrossRef]
- Li, P.; Hao, Z.; Wu, J.; Ma, C.; Xu, Y.; Li, J.; Lan, R.; Zhu, B.; Ren, P.; Fan, D.; et al. Comparative Proteomic Analysis of Polarized Human THP-1 and Mouse RAW264.7 Macrophages. Front. Immunol. 2021, 12, 700009. [Google Scholar] [CrossRef] [PubMed]
- Wrande, M.; Vestö, K.; Puiac Banesaru, S.; Anwar, N.; Nordfjell, J.; Liu, L.; McInerney, G.M.; Rhen, M. Replication of Salmonella enterica serovar Typhimurium in RAW264.7 Phagocytes Correlates with Hypoxia and Lack of iNOS Expression. Front. Cell. Infect. Microbiol. 2020, 10, 537782. [Google Scholar] [CrossRef] [PubMed]
- Richardson, L.A. How Salmonella survives the macrophage’s acid attack. PLoS Biol. 2015, 13, e1002117. [Google Scholar] [CrossRef] [PubMed]
- Belden, W.J.; Miller, S.I. Further characterization of the PhoP regulon: Identification of new PhoP-activated virulence loci. Infect. Immun. 1994, 62, 5095–5101. [Google Scholar] [CrossRef]
- Mambu, J.; Virlogeux-Payant, I.; Holbert, S.; Grépinet, O.; Velge, P.; Wiedemann, A. An Updated View on the Rck Invasin of Salmonella: Still Much to Discover. Front. Cell. Infect. Microbiol. 2017, 7, 500. [Google Scholar] [CrossRef]
- Fuentes, J.A.; Villagra, N.; Castillo-Ruiz, M.; Mora, G.C. The Salmonella Typhi hlyE gene plays a role in invasion of cultured epithelial cells and its functional transfer to S. typhimurium promotes deep organ infection in mice. Res. Microbiol. 2008, 159, 279–287. [Google Scholar] [CrossRef]
- Lambert, M.A.; Smith, S.G. The PagN protein mediates invasion via interaction with proteoglycan. FEMS Microbiol. Lett. 2009, 297, 209–216. [Google Scholar] [CrossRef]
- Rosselin, M.; Virlogeux-Payant, I.; Roy, C.; Bottreau, E.; Sizaret, P.Y.; Mijouin, L.; Germon, P.; Caron, E.; Velge, P.; Wiedemann, A. Rck of Salmonella enterica, subspecies enterica serovar enteritidis, mediates zipper-like internalization. Cell Res. 2010, 20, 647–664. [Google Scholar] [CrossRef]
- Gong, X.; Huang, Y.; Ma, Q.; Jiang, M.; Zhan, K.; Zhao, G. Quercetin Alleviates Lipopolysaccharide-Induced Cell Damage and Inflammation via Regulation of the TLR4/NF-κB Pathway in Bovine Intestinal Epithelial Cells. Curr. Issues Mol. Biol. 2022, 44, 5234–5246. [Google Scholar] [CrossRef]
- Chaban, B.; Hughes, H.V.; Beeby, M. The flagellum in bacterial pathogens: For motility and a whole lot more. Semin. Cell Dev. Biol. 2015, 46, 91–103. [Google Scholar] [CrossRef]
- Ughy, B.; Schmidthoffer, I.; Szilak, L. Heparan sulfate proteoglycan (HSPG) can take part in cell division: Inside and outside. Cell. Mol. Life Sci. 2019, 76, 865–871. [Google Scholar] [CrossRef]
- Barilleau, E.; Védrine, M.; Koczerka, M.; Burlaud-Gaillard, J.; Kempf, F.; Grépinet, O.; Virlogeux-Payant, I.; Velge, P.; Wiedemann, A. Investigation of the invasion mechanism mediated by the outer membrane protein PagN of Salmonella typhimurium. BMC Microbiol. 2021, 21, 153. [Google Scholar] [CrossRef]
- Takada, Y.; Ye, X.; Simon, S. The integrins. Genome Biol. 2007, 8, 215. [Google Scholar] [CrossRef]
- Wu, Y.; Hu, Q.; Dehinwal, R.; Rakov, A.V.; Grams, N.; Clemens, E.C.; Hofmann, J.; Okeke, I.N.; Schifferli, D.M. The Not so Good, the Bad and the Ugly: Differential Bacterial Adhesion and Invasion Mediated by Salmonella PagN Allelic Variants. Microorganisms 2020, 8, 489. [Google Scholar] [CrossRef]
- Charles, R.C.; Harris, J.B.; Chase, M.R.; Lebrun, L.M.; Sheikh, A.; LaRocque, R.C.; Logvinenko, T.; Rollins, S.M.; Tarique, A.; Hohmann, E.L.; et al. Comparative proteomic analysis of the PhoP regulon in Salmonella enterica serovar Typhi versus Typhimurium. PLoS ONE 2009, 4, e6994. [Google Scholar] [CrossRef]
- Conner, C.P.; Heithoff, D.M.; Julio, S.M.; Sinsheimer, R.L.; Mahan, M.J. Differential patterns of acquired virulence genes distinguish Salmonella strains. Proc. Natl. Acad. Sci. USA 1998, 95, 4641–4645. [Google Scholar] [CrossRef]
- Eriksson, S.; Lucchini, S.; Thompson, A.; Rhen, M.; Hinton, J.C. Unravelling the biology of macrophage infection by gene expression profiling of intracellular Salmonella enterica. Mol. Microbiol. 2003, 47, 103–118. [Google Scholar] [CrossRef]
- Sukupolvi, S.; Lorenz, R.G.; Gordon, J.I.; Bian, Z.; Pfeifer, J.D.; Normark, S.J.; Rhen, M. Expression of thin aggregative fimbriae promotes interaction of Salmonella typhimurium SR-11 with mouse small intestinal epithelial cells. Infect. Immun. 1997, 65, 5320–5325. [Google Scholar] [CrossRef]
- Lou, L.; Zhang, P.; Piao, R.; Wang, Y. Salmonella Pathogenicity Island 1 (SPI-1) and Its Complex Regulatory Network. Front. Cell. Infect. Microbiol. 2019, 9, 270. [Google Scholar] [CrossRef]
- Ellermeier, C.D.; Ellermeier, J.R.; Slauch, J.M. HilD, HilC and RtsA constitute a feed forward loop that controls expression of the SPI1 type three secretion system regulator hilA in Salmonella enterica serovar Typhimurium. Mol. Microbiol. 2005, 57, 691–705. [Google Scholar] [CrossRef]
- Schechter, L.M.; Lee, C.A. AraC/XylS family members, HilC and HilD, directly bind and derepress the Salmonella typhimurium hilA promoter. Mol. Microbiol. 2001, 40, 1289–1299. [Google Scholar] [CrossRef] [PubMed]
- Boddicker, J.D.; Knosp, B.M.; Jones, B.D. Transcription of the Salmonella invasion gene activator, hilA, requires HilD activation in the absence of negative regulators. J. Bacteriol. 2003, 185, 525–533. [Google Scholar] [CrossRef] [PubMed]
- Galyov, E.E.; Wood, M.W.; Rosqvist, R.; Mullan, P.B.; Watson, P.R.; Hedges, S.; Wallis, T.S. A secreted effector protein of Salmonella dublin is translocated into eukaryotic cells and mediates inflammation and fluid secretion in infected ileal mucosa. Mol. Microbiol. 1997, 25, 903–912. [Google Scholar] [CrossRef] [PubMed]
- Jones, M.A.; Wood, M.W.; Mullan, P.B.; Watson, P.R.; Wallis, T.S.; Galyov, E.E. Secreted effector proteins of Salmonella dublin act in concert to induce enteritis. Infect. Immun. 1998, 66, 5799–5804. [Google Scholar] [CrossRef]
- Wood, M.W.; Rosqvist, R.; Mullan, P.B.; Edwards, M.H.; Galyov, E.E. SopE, a secreted protein of Salmonella dublin, is translocated into the target eukaryotic cell via a sip-dependent mechanism and promotes bacterial entry. Mol. Microbiol. 1996, 22, 327–338. [Google Scholar] [CrossRef]
- Fletcher, D.A.; Mullins, R.D. Cell mechanics and the cytoskeleton. Nature 2010, 463, 485–492. [Google Scholar] [CrossRef]
- Pospich, S.; Merino, F.; Raunser, S. Structural Effects and Functional Implications of Phalloidin and Jasplakinolide Binding to Actin Filaments. Structure 2020, 28, 437–449.e5. [Google Scholar] [CrossRef]
- Bäumler, A.J.; Tsolis, R.M.; Heffron, F. Fimbrial adhesins of Salmonella typhimurium. Role in bacterial interactions with epithelial cells. Adv. Exp. Med. Biol. 1997, 412, 149–158. [Google Scholar]
Disclaimer/Publisher’s Note: The statements, opinions and data contained in all publications are solely those of the individual author(s) and contributor(s) and not of MDPI and/or the editor(s). MDPI and/or the editor(s) disclaim responsibility for any injury to people or property resulting from any ideas, methods, instructions or products referred to in the content. |
© 2023 by the authors. Licensee MDPI, Basel, Switzerland. This article is an open access article distributed under the terms and conditions of the Creative Commons Attribution (CC BY) license (https://creativecommons.org/licenses/by/4.0/).






