Abstract
Sulfur is an intermediate element in plants. It plays an important role in the growth and development of plants. Plant roots absorb sulfate from their external environment and produce cysteine under the catalysis of cysteine synthase. Cysteine is a synthetic precursor of sulfur-containing metabolites and critical molecules including glutathione (GSH), methionine, vitamins, coenzymes, and antioxidants. It also plays a central role in plant stress resistance. In this study, we identified the Cys family genes in tomato and analyzed the expression of SlCys genes under cold stress. A bioinformatics analysis showed that the SlCys gene promoters were rich in cis-acting elements related to stress response. Transcriptome data analysis and qRT-PCR (real-time fluorescent quantitative polymerase chain reaction) experiments showed that SlCys5 may be the key gene in the Cys gene family for cold tolerance in tomato. After cold stress treatment, the SlCys5-silenced tomato plants were more sensitive to cold stress, and wilting was more severe than in control plants. Thus, SlCys5 is a positive regulator of cold tolerance in tomato. In this study, we elucidated the evolutionary pattern and functional differentiation of the Cys gene family in tomato, deepening our understanding of the regulatory mechanism of cold stress tolerance in plants.
1. Introduction
Sulfur is an intermediate element in plants. It plays an important role in the growth and development of plants [1]. Plants obtain sulfur from soil in the form of sulfate taken up by the roots. Cysteine, the first sulfur compound, is then formed under the catalysis of cysteine synthase [2]. In the final step of cysteine synthesis, cysteine synthetase catalyzes the combination of H2S and O-acetylserine to generate cysteine [3,4]. Cysteine is a precursor not only for the synthesis of sulfur-containing metabolites (glutathione, methionine, etc.), but also for many important molecules in plants (vitamins, coenzymes, antioxidants, etc.) [5]. Cysteine is at the center of plant metabolism and plays an important role in plant life processes, especially stress resistance.
In plants, cysteine synthase can regulate metal stress resistance and harmful oxide clearance by regulating cysteine synthesis to affect GSH content [6,7]. In one study, the cytosolic CysA gene and the chloroplast CysB gene from spinach (Spinacia oleracea) were each transformed into tobacco (Nicotiana tabacum). When the two transgenic plants were crossed, it was found that GSH content, cysteine content, and tolerance to heavy metals (Se, Cd, Ni, etc.) were all significantly higher in F1 hybrid plants than in control plants and parents [8]. In another study, the overexpression of Atcys-3A in Arabidopsis (Arabidopsis thaliana) was found to significantly increase the tolerance of transgenic plants to CdCl2, compared with wild type [9]. Overexpression of the soybean (Glycine max) Cys family gene in tobacco improves the tolerance of tobacco to oxygen stress [10]. The Cys family proteins also have other functions, in addition to catalyzing the combination of H2S and O-acetylserine to cysteine. The Arabidopsis Cys family protein DES1 functions as a cysteine desulfurase to catalyze the desulfurization of cysteine, releasing hydrogen sulfide and enhancing the adaptability of plants to their environment [11]. In addition, the Cys family protein SCS in thylakoids can function as S-thiocystine synthetase and participate in photosynthesis [12]. The CYS-C1 protein in Arabidopsis can function as β-cyanopropionate synthase and CYS-C1 to participate in the detoxification cycle of cyanide, converting cyanide and cysteine to β-cyanoalanine and hydrogen sulfide, respectively, and thereby mitigate cyanide damage to plants [13].
All members of the Cys family in plants contain conserved pyridine 5′-phosphate binding sites, which were first reported in Arabidopsis [13]. Although the Cys family has been reported in sorghum (Sorghum vulgare), foxtail millet, alfalfa (Medicago sativa L.), and so on [14,15,16], the Cys gene family in the complete genome of tomato has not yet been identified. As a common horticultural crop, tomato is not only widely cultivated, but is also often studied scientifically as a model plant. The mining of its stress resistance genes is of great significance. In this study, all six of the Cys family genes in tomato were identified. The gene structure, location of genes, cis-acting elements in the promoter, collinearity among SlCys family genes, and motifs in the phylogenetic tree of Cys proteins were all analyzed. The expression pattern of SlCys genes in tomato under cold stress was also analyzed, and the function of SlCys5 in cold stress tolerance in tomato was revealed through silencing the SlCys5 gene. In this study, we elucidated the evolution and functional differentiation of tomato Cys family genes, providing a theoretical basis for further understanding of the regulatory mechanism of cold tolerance in plants.
2. Results
2.1. Identification of Cys Family Members in Tomato
The Cys protein in Arabidopsis (protein number: AT3G04940.1) was downloaded from TAIR, and the tomato total protein file was downloaded from the Ensembl Plants website. Hidden Markov models (HMMs) of the Cys protein in other plants were downloaded according to InterPro number (TIGR01136). Arabidopsis Cys protein was submitted to the tomato total protein file using BLAST to search for similar sequences, and HMM search was performed using TBtools (v2.138). The results of BLAST and HMM searches were intercrossed, and six Cys genes were ultimately identified in tomato. These Cys genes were named SlCys1–SlCys6, based on their location on the tomato chromosome. The SlCys family genes encode proteins with amino acid lengths between 323 (SlCys2) and 421 (SlCys3), and molecular weights between 34.24255 kDa (SlCys5) and 45.0241 kDa (SlCys3). Values for the pI (isoelectric point) of SlCys family proteins were between 5.28 (SlCys2) and 8.39 (SlCys6) (Table S1).
2.2. Localization Analysis of Tomato SlCys Genes on Chromosomes
The localization of SlCys genes on chromosomes and the gene density of tomato chromosomes were extracted according to the tomato genome file and the genome annotation file, respectively. The localization of SlCys family genes on tomato chromosomes was visualized using TBtools (v2.138). The results of the chromosome localization analysis showed that all six SlCys genes were unevenly distributed on five of the twelve chromosomes (chromosomes 1, 7, 8, 9, and 10), and SlCys family genes were more likely to be distributed on both ends of the chromosomes. Chromosome 1 contains two SlCys genes, while other chromosomes containing the SlCys genes contain only one SlCys gene (Figure 1).
Figure 1.
Localization analysis of SlCys genes on tomato chromosomes. Scale indicates the length of the chromosome. Chromosome color from blue to red indicates gene density (blue: less dense; red: more dense).
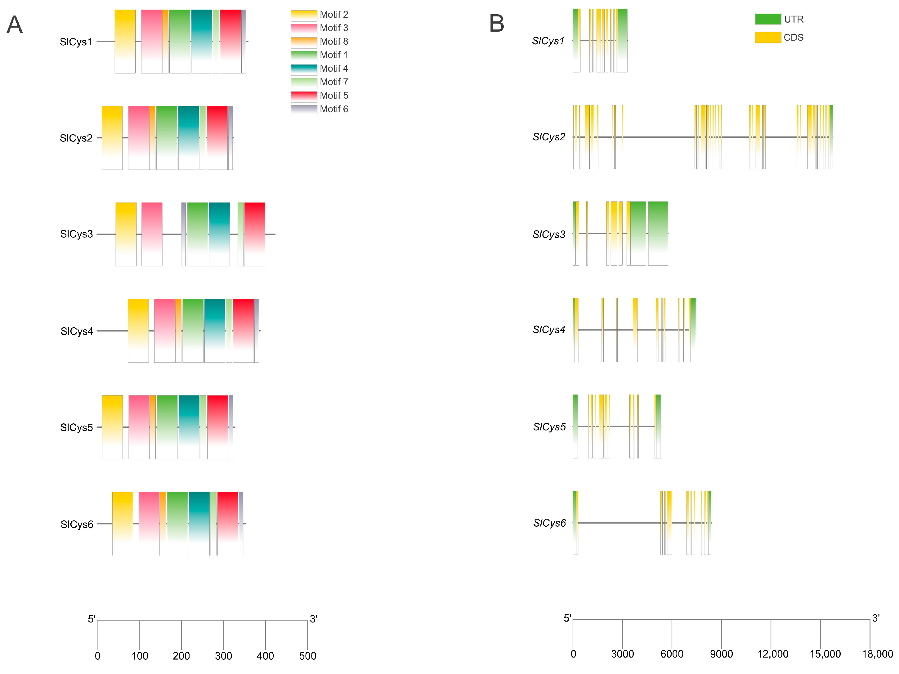
2.3. Analysis of Protein-Conserved Motifs and Gene Structures of SlCys Family Members in Tomato
A total of eight types of motif were identified in tomato SlCys family proteins, and motifs 1, 2, 3, 4, 5, 7, and 8 were found in all SlCys proteins. The SlCys3 protein contained the fewest motifs (seven motifs) among the SlCys family members. The other SlCys proteins all contained eight motifs. Motif 6 was not present in SlCys3 (Figure 2A). The gene structures of SlCys genes were analyzed according to the tomato genome annotation file. The results showed that all SlCys genes contained introns; among these genes, SlCys1 had the shortest intron length and SlCys2 had the longest intron length (Figure 2B).
Figure 2.
(A) Conserved motif analysis of SlCys family proteins, with scale indicating amino acid length. (B) Structural analysis of SlCys genes. The scale indicates gene length and black lines indicate introns.
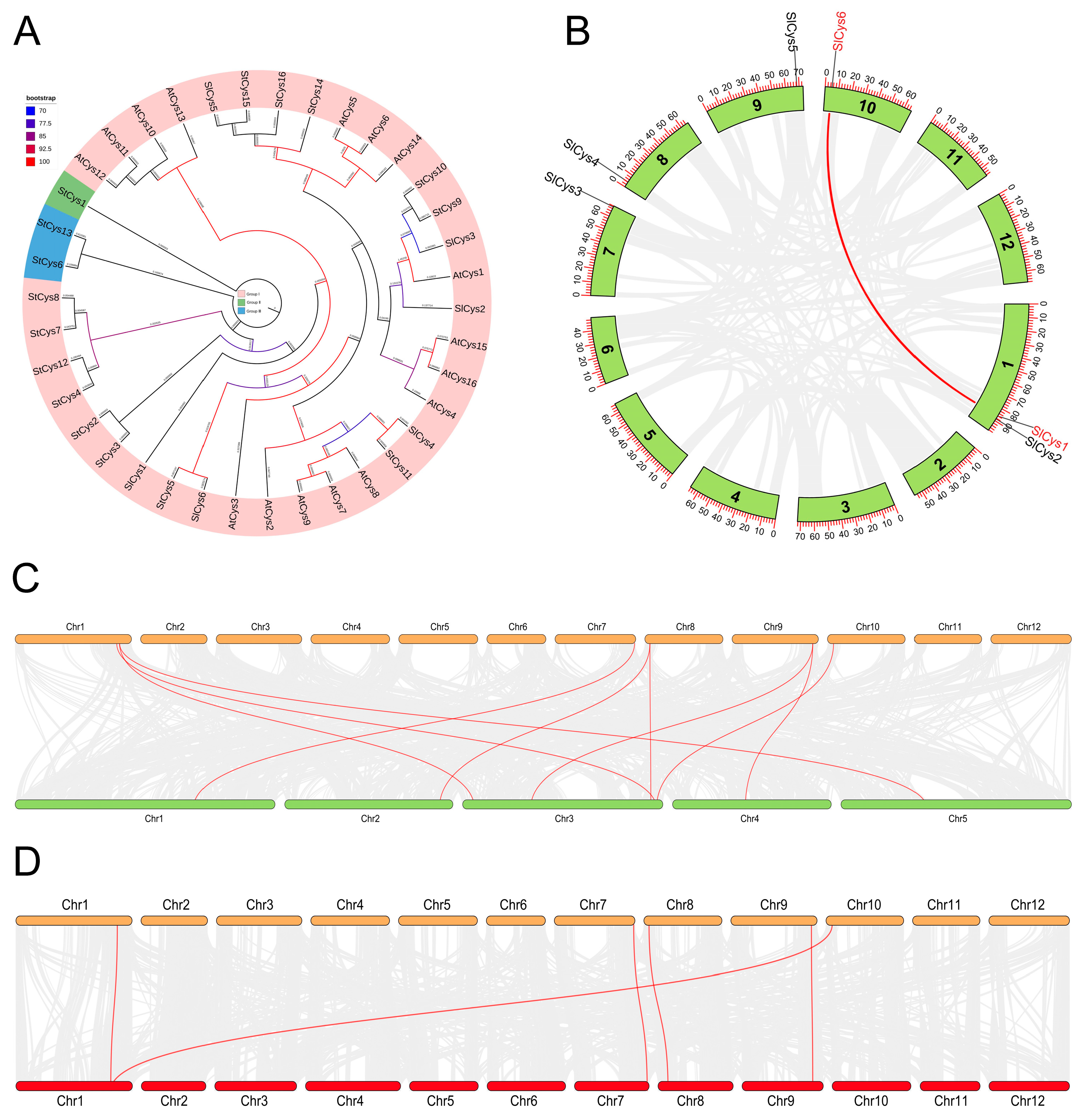
2.4. Phylogenetic Analysis of Cys Proteins and Collinearity Analysis of Cys Family Genes
Cys proteins in Arabidopsis and potato (Solanum tuberosum) were identified using BLAST and HMM search methods. A total of 16 Cys proteins were identified in the full genome scope of Arabidopsis; these were named AtCys1 to AtCys16. A total of 16 Cys proteins were identified in the full genome scope of potato; these were named StCys1 to StCys16. Phylogenetic analyses of tomato, Arabidopsis, and potato Cys proteins were performed based on the sequence of Cys proteins. The phylogenetic tree was then visualized. All of the Cys proteins (tomato, Arabidopsis, and potato) in the phylogenetic tree were divided into three groups (Groups I, II, and III) and several subgroups according to their genetic relationship. Most tomato Cys proteins, Arabidopsis Cys proteins, and potato Cys proteins were grouped into the same group (Group I). Group III contained two potato Cys proteins (StCys6 and StCys13). Group II contained only one potato Cys protein (Figure 3A). Notably, tomato Cys proteins were more likely than Arabidopsis proteins to be grouped into the same subfamily as potato Cys proteins.
Figure 3.
(A) Phylogenetic tree of tomato, Arabidopsis, and potato Cys proteins. (B) Collinearity among SlCys family genes in tomato. The scale indicates chromosome length, and the gray lines indicate collinearity among tomato non-SlCys family genes. (C) Synteny between tomato Cys genes and Arabidopsis Cys genes. Tomato chromosomes are shown in orange and Arabidopsis chromosomes in green. Gray lines represent synteny between non-Cys genes, and red lines represent synteny between Cys genes. (D) Synteny between tomato Cys genes and potato Cys genes. Tomato chromosomes are shown in orange and potato chromosomes in red. Gray lines represent synteny between non-Cys genes, and red lines represent synteny between Cys genes.
To understand the duplication events in the tomato SlCys family genes, a collinearity analysis of six SlCys genes was carried out. This revealed collinearity between SlCys1 and SlCys6 in tomato (Figure 3B). The synteny between tomato Cys and other plant Cys genes was also analyzed to understand the evolutionary mechanism of Cys genes. The results showed that all tomato Cys genes were in synteny with the Arabidopsis Cys genes (SlCys1/SlCys6-AT3G61440.1; SlCys2-AT3G04940.1/AT5G28020.1; SlCys3-AT1G55880.1; SlCys4-AT2G43750.2/AT3G59760.1; SlCys5-AT3G22460.1/AT4G14880.2) (Figure 3C). Five SlCys genes were in synteny with potato Cys genes, such as SlCys1/SlCys6 with PGSC0003DMT400000156, SlCys3 with PGSC0003DMT400057393, and SlCys4 with PGSC0003DMT400059624 (Figure 3D).
2.5. Analysis of Cis-Acting Elements in Tomato SlCys Promoter
To understand the cis-acting elements contained in the promoters of SlCys family genes, the sequences (2000 bp before the initial codon) of the promoter regions of all SlCys genes were extracted and used to identify cis-acting elements. A total of 41 cis-acting elements were identified in the ten SlCys gene promoters. These were classified into four types: hormone, light, plant development, and stress response (Figure 4). The results showed that the SlCys gene promoters contained more light-response- and stress-response-type cis-acting elements, such as AE-box, ATCT-motif, GT1-motif, STRE, ARE, and MYC elements. In addition, the SlCys gene promoters also contained a small number of element types related to plant development and hormone response, such as GARE-motif, TCA-element, AAGAA-motif, and HD-Zip elements, indicating the functional diversity of tomato Cys family genes.
Figure 4.
Heat map of cis-acting elements in the promoters of tomato SlCys family genes.
2.6. Transcriptome Data and qRT-PCR Analysis of SlCys Family Genes Under Cold Stress
To understand the expression pattern of SlCys family genes under cold stress, transcriptome data of tomato plants under cold treatment were analyzed. The FPKM values of SlCys family genes were visualized. The results showed that all SlCys family genes were expressed in the transcriptome data, but SlCys2, SlCys3, and SlCys6 had lower FPKM values. Under cold stress, the expression of SlCys4 and SlCys5 was upregulated and the expression of SlCys1 was downregulated (Figure 5A).
Figure 5.
(A) Heatmap of transcriptome data of SlCys genes under cold stress. (B) Expression patterns of SlCys family genes under cold stress based on qRT-PCR experiments. Error bars indicate the standard error of the mean (n = 3). The significance test was performed using the one-way ANOVA method, with the significance mark (*) indicating p < 0.05 and (**) indicating p < 0.001.
To verify the accuracy of the transcriptome analysis, and to analyze the expression of SlCys genes under cold stress in more depth, we analyzed the expression patterns of SlCys family genes under cold stress using qRT-PCR experiments. The results of these experiments showed that the relative expression levels of SlCys3, SlCys4, and SlCys5 were upregulated under cold stress. The relative expression of SlCys1 and SlCys2 was downregulated. The expression pattern of SlCys6 was irregular (Figure 5B). Among the upregulated SlCys family genes, the relative expression of SlCys4 and SlCys5 did not increase after 4 h of cold stress. The expression of SlCys3 first increased and then decreased, but overall expression was always upregulated. In addition, the relative expression level of SlCys5 was significantly higher than that of other SlCys genes, suggesting that SlCys5 not only responds to cold stress, but also may play a role in tomato cold stress resistance.
2.7. Silencing of the SlCys5 Gene Reduced Cold Tolerance in Tomato
The expression of SlCys5 in tomato Cys genes increased most significantly under cold stress. We therefore hypothesized that SlCys5 was a potential gene for maintaining cold tolerance in tomato and verified the function of the SlCys5 gene in tomato under cold stress using the virus-induced gene-silencing (VIGS) method. We found no significant difference in morphology between pTRV1/pTRV2-00-transfected tomatoes (control plants) and pTRV1/pTRV2-SlCys5-transfected tomatoes (SlCys5-silenced plants) at 20 days after transfection. We then measured the relative expression of the SlCys5 gene in control plants and SlCys5-silenced plants using qRT-PCR. The results showed that expression of the SlCys5 gene in most SlCys5-silenced plants (pTRV2-SlCys5#1, 3, 4, 5, 6, 7, 9, 10) was significantly lower than in the control plants (Figure 6A), indicating that the SlCys5 gene was successfully silenced in tomato. Plants with higher silencing efficiency (pTRV2-SlCys5#1, 3, 4, 6, 7, 10) were selected for subsequent experiments.
Figure 6.
(A) Silencing efficiency assay of the SlCys5 gene in tomato. Error bars indicate the standard error of the mean (n = 3). The significance test was performed using the one-way ANOVA method, with the significance mark (*) indicating p < 0.05 and (**) indicating p < 0.001. (B) Phenotypes of SlCys5-silenced plants and control plants under cold stress.
SlCys5-silenced plants and control plants were subjected to cold treatment at a temperature of 0 °C, and the phenotypes of experimental plants were observed after 12 h of cold treatment. The results showed that both SlCys5-silenced plants and control plants showed varying degrees of wilting, with SlCys5-silenced plants showing more severe wilting and poorer cold tolerance (Figure 6B). GSH content in SlCys5-silenced plants and control plants increased first and then decreased under cold stress. At 0, 1, 2, 4, 8, and 12 h of cold treatment, GSH content in SlCys5-silenced plants was significantly lower than that of control plants (Figure 7A). Notably, GSH content in SlCys5-silenced plants and control plants increased first and then decreased under cold stress. At 0, 1, 2, 4, 8, and 12 h of cold treatment, GSH content in SlCys5-silenced plants was significantly lower than that of control plants (Figure 7A). The content of H2O2 in control plants first increased and then decreased, while the content of H2O2 in SlCys5-silenced plants continued to increase and remained significantly higher than in control plants (Figure 7B); moreover, the rate of O2−• production in SlCys5-silenced plants was also significantly higher than in control plants (Figure 7C).
Figure 7.
(A) GSH content in Slcys5-silenced plants and control plants under cold treatment. Error bars indicate the standard error of the mean (n = 3). Significance was analyzed at the 0.05 significance level using the two-way ANOVA method. Capital letters indicate significant differences between different time courses of the same experimental plant material, and lowercase letters indicate significant differences between different experimental plant materials at the same time. (B) H2O2 content in Slcys5-silenced plants and control plants under cold treatment. (C) Rate of O2−• production in Slcys5-silenced plants and control plants under cold treatment. Error bars indicate the standard error of the mean (n = 3). The significance test was performed using the one-way ANOVA method, with the significance mark (*) indicating p < 0.05 and (**) indicating p < 0.001.
3. Discussion
Tomato is widely grown and sold as a vegetable around the world. Due to the different growing environments in planting areas, tomato plants often face a variety of environmental stresses (drought, flood, saline–alkali, high temperature, low temperature, etc.) [17]. Under cold stress, photosynthesis and respiration are reduced in plants [18,19,20], causing their metabolism to be disordered; this is accompanied by severe oxidative damage [21,22]. Extreme low temperatures can also lead directly to plant death. Plants use various mechanisms to regulate cold tolerance; among these, the regulation of ROS homeostasis is crucial. The ASA-GSH cycle is one of the important pathways for ROS scavenging in plants [23]. Cysteine synthetase, as a precursor of GSH synthesis [24], plays a positive role in antioxidant and stress resistance in plants [14,25,26]. In this study, a total of six Cys family genes were identified in the full genome scope of tomato (Table S1). All SlCys genes were unevenly distributed at both ends of the different chromosome, indicating that SlCys family genes may all have high expression activity, as is frequently observed in other gene family studies [27,28,29]. We analyzed the gene structures and protein conservation motifs of SlCys family members (Figure 2), as well as the phylogenies of tomato, Arabidopsis and potato Cys proteins (Figure 3A). Our results showed that, compared with Arabidopsis, tomato Cys proteins were more likely to be grouped into the same subfamily as potato Cys proteins in the phylogenetic tree, which may be due to the closer relationship between tomato and potato. We also found collinearity among the tomato SlCys genes (Figure 3B) and synteny between SlCys genes and Cys genes of other species (Figure 3C,D), indicating that Cys family genes in plants may have the same ancestor, which recurred in their evolution.
The promoter regions of SlCys genes were analyzed, and the cis-acting elements contained in their promoters were statistically analyzed. In addition to the cis-acting elements necessary for plant growth and development (such as light-responsive and hormone-responsive elements), the SlCys promoters were also rich in abiotic stress-responsive cis-acting elements (Figure 4). This may indicate the diversification of SlCys gene functions as well as their unique functions in abiotic stress resistance. Plants under stress adjust their expression of genes to increase their likelihood of survival [30]. In order to understand the expression pattern of SlCys family genes in tomato under cold stress, we used qRT-PCR to analyze the expression of SlCys genes under cold stress based on the transcriptome data of tomato under cold stress, applying a more intensive time interval. The results showed that the expression levels of all SlCys family genes in tomato changed significantly under cold stress, and SlCys5 was significantly upregulated (Figure 5). This indicated that SlCys family genes may play a role in cold stress resistance, and that SlCys5 may be the key gene regulating tomato cold stress resistance in this family. We successfully silenced the SlCys5 gene in tomato using the VIGS method (Figure 6A), and the wilting degree in SlCys5-silenced plants was found to be significantly higher than in control plants under cold stress (Figure 6B), indicating that SlCys5 is a positive regulator of cold tolerance in tomato. The GSH content of SlCys5-silenced plants and control plants first increased and then increased under cold stress, but GSH content in SlCys5-silenced plants was significantly lower than in control plants at the same time points (Figure 7A). Cysteine synthetase is the synthetic precursor of GSH [5]; therefore, the decrease in GSH content in SlCys5-silenced plants may have been due to impaired GSH synthesis after SlCys5 silencing. Previous studies have shown that plants can experience oxidative stress under stress [31], and that an excess of reactive oxygen species (such as H2O2 and O2−•) can cause oxidative damage to cells [32]. Under cold stress, the content of H2O2 and the rate of O2−• production in SlCys5-silenced plants were significantly higher than in control plants (Figure 7B,C); these findings confirmed the positive regulatory role of SlCys5 in cold tolerance in tomato. The ASA-GSH cycle plays a positive role in ROS scavenging [23]. Impaired GSH synthesis in SlCys5-silenced plants leads to a decreased ROS scavenging capacity, which may be the reason for their decreased cold tolerance. In summary, SlCys5 may positively regulate cold tolerance in tomato by increasing intracellular ROS clearance through the regulation of GSH synthesis.
4. Materials and Methods
4.1. Plant Materials and Treatments
Tomato seeds (Ailsa Craig) provided by the Tomato Genetics Resource Center were used in this study. All seeds were seeded into soil blocks and grown in plant incubators. Plant incubator parameters were as follows: light: 16 h, with a light intensity of 160 μM, photons m−2s−1, and temperature of 25.5 °C; dark: 8 h, with a temperature of 19.5 °C. Tomato seedlings were treated with cold stress at 0 °C when they were 20 days old. Tomato leaves at 0, 1, 2, 4, 8, and 12 h after cold stress were used for subsequent experiments.
4.2. Identification and Sequence Analysis of Tomato Cys Family Members
The tomato genome file (version 3.0) and genome annotation file (version 3.0) were downloaded from Ensembl Plants (https://plants.ensembl.org/index.html, accessed on 2 November 2024). The Arabidopsis Cys protein sequence (AT3G04940.1) was downloaded from TAIR (https://www.arabidopsis.org/, accessed on 2 November 2024). All of the CDS in tomato were extracted from the tomato genome file and translated into protein sequences. The Arabidopsis Cys protein sequence was submitted to the tomato protein sequence for BLAST to search for similar sequences. The HMM was selected based on existing studies of Cys protein domains and the identification of Cys family genes in other crops [13,14,15,16]. HMM files of the Cys protein were downloaded according to their InterPro number (TIGR01136) from InterPro (https://www.ebi.ac.uk/interpro/, accessed on 2 November 2024). HMM files of the Cys proteins were submitted to tomato protein sequences for HMM search using TBtools (v2.138) [33]. BLAST and HMM search results were intercrossed, and domains were confirmed. Finally, the Cys family members in tomato were identified. The sequences of Cys protein in tomato were submitted to the Expasy website (https://web.expasy.org/protparam/, accessed on 2 November 2024) for an analysis of their physical and chemical properties.
4.3. Chromosomal Localization Analysis of Tomato Cys Family Genes
The location of the SlCys family genes on tomato chromosomes and the number, length, and density of the tomato chromosomes were extracted from the tomato genome annotation file. The chromosomal localization of SlCys family genes in tomato were visualized using TBtools (v2.138).
4.4. Analysis of Conserved Motifs and Gene Structures of Tomato SlCys Family Members
The sequences of tomato SlCys family proteins were submitted to MEME (https://meme-suite.org/meme/, accessed on 2 November 2024) to identify conserved motifs, and the maximum number of motifs was set to ten. Coding sequences (CDSs) and the untranslated region (UTRs) of tomato SlCys family genes were extracted according to the tomato genome annotation file. The conserved motifs and gene structures of tomato SlCys family members were visualized using TBtools (v2.138).
4.5. Phylogenetic Analysis of Cys Family Members
Cys family proteins in Arabidopsis and potato were identified as described above. Cys proteins of tomato, Arabidopsis and potato were submitted to the “One Step Build a ML Tree” plugin in TBtools (v2.138) to construct the phylogenetic tree of Cys family proteins (maximum likelihood method), with the bootstrap number set to 5000. Phylogenetic trees of tomato, Arabidopsis, and potato Cys family proteins were visualized using the iTOL website (https://itol.embl.de/, accessed on 3 November 2024).
4.6. Collinearity Analysis of Cys Family Genes
The tomato genome file and genome annotation file were submitted to TBtools (v2.138) to analyze the collinearity between SlCys genes in tomato. The genome files and genome annotation files of Arabidopsis and potato were downloaded from the Ensembl Plants database. The Arabidopsis and potato genome files, as well as the genome annotation files, were submitted together with the tomato genome file to TBtools (v2.138) to analyze the synteny between tomato SlCys genes and Arabidopsis and potato Cys genes.
4.7. Analysis of Promoter Cis-Acting Elements of Cys Family Genes in Tomato
The 2000 bp sequences upstream of the initial codon of the tomato Cys genes (promoter region) were extracted from the tomato genome file. Promoter sequences were submitted to the PlantCARE website (https://bioinformatics.psb.ugent.be/webtools/plantcare/html/, accessed on 3 November 2024) to identify cis-acting elements in the SlCys family gene promoters. The promoter cis-acting elements of tomato Cys family genes were visualized using TBtools (v2.138).
4.8. Transcriptome Data and qRT-PCR Analysis of SlCys Genes
The transcriptome data of tomato after cold treatment were downloaded from the NCBI website (https://www.ncbi.nlm.nih.gov/, accessed on 3 November 2024) using the data numbers for GSE148887. The FPKM values of SlCys genes were extracted according to gene ID and visualized using TBtools (v2.138).
Total RNA from tomato leaves was extracted at 0 h, 1 h, 2 h, 4 h, 8 h, and 12 h after cold treatment using FreeZol Reagent (Vazyme Biotech Co., Nanjing, China). cDNA was obtained by reverse transcription reaction using HiScript III RT SuperMix for qPCR (+gDNA wiper) (Vazyme Biotech Co., Nanjing, China). The primers used for qRT-PCR were designed using the Primer-BLAST tool on the NCBI website. The primers are listed in Table S2. The qRT-PCR assay was performed using ChamQ Universal SYBR qPCR Master Mix (Vazyme Biotech Co., Nanjing, China). Reaction times and temperatures were 5 min at 95 °C, 40 cycles of 95 °C for 10 s, 20 s at 60 °C, and 20 s at 72 °C. Three machine and biological replicates were performed for each sample. The relative expression level of SlCys genes were calculated using 2−∆∆Ct method [34], and the Slβ-actin gene was selected as a reference gene.
4.9. Virus-Induced Silencing of SlCys5
The CDS of SlCys5 was submitted to the VIGS tool of the SGN website (https://solgenomics.net/, accessed on 3 November 2024), and a SlCys5-silencing target with a length of 300 bp was designed. Primers (Cys5V-F: agtggtctctgtccagtcctATGGCGGGGGAAAAGACT; Cys5V-R: ggtctcagcagaccacaagtCATCGTAATGATGAGTTTGTAGCCT) were designed according to the target site and the vector sequence, and PCR amplification was performed. After product purification, the target sequence was ligated into the pPNC-TRV2 vector using the Nimble Cloning method [35]. The pTRV1 vector, pTRV2-00 empty vector, and pTRV2-SlCys5 recombinant vector were transferred into Agrobacterium tumefaciens (GV3101). The bacteria containing the above vectors were cultured in IM medium for 24 h and resuspended in MgCl2-IM medium. The bacterial solution containing pTRV1 was mixed with equal volumes of bacterial solutions containing pTRV2-00 and pTRV2-SlCys5, respectively, and injected from the abaxial side of the leaf into 20-day-old tomato seedlings using a needle-free syringe. The tomatoes injected with the bacterial solution were treated in the dark for 24 h and then transferred to a plant incubator in a normal environment for cultivation. After 20 days, the expression of SlCys5 was detected using the qRT-PCR method.
4.10. Physiological Assays
The contents of GSH and H2O2 in tomato leaves were measured using the commercial kits GSH-2-W and H2O2-1-Y (Suzhou Keming Biotechnology Co., Ltd., Suzhou, China). The rate of O2−• production was detected according to the method proposed by Elstner and Heupel [36].
4.11. Statistical Analyses
The experimental data were statistically analyzed using SPSS (version 22) software, and the significance was analyzed using one-way ANOVA and two-way ANOVA.
5. Conclusions
In this study, we identified the Cys family at a genome-wide scale in tomato. We also detailed the chromosomal localization, protein motifs, gene structures, phylogeny, collinearity, cis-acting elements, and expression patterns of SlCys family members under cold stress. In addition, we verified the role played by SlCys5 in cold tolerance in tomato. In summary, we elucidated the evolutionary pattern and functional differentiation of the Cys gene family in tomato, deepening our understanding of the regulatory mechanisms involved in cold stress tolerance in plants.
Supplementary Materials
The supporting information can be downloaded at: https://www.mdpi.com/article/10.3390/ijms26062801/s1.
Author Contributions
K.L. and F.M. resources, software, writing—review and editing; X.Y. and R.L. data curation, writing—original draft, software; C.Z., X.L. and Y.G. software, writing—original draft. All authors have read and agreed to the published version of the manuscript.
Funding
This work was supported by the National Natural Science Foundation of China (No. 32160702) and the Jilin Province Science and Technology Development Plan (No. 20210202114NC).
Institutional Review Board Statement
Not applicable.
Informed Consent Statement
Not applicable.
Data Availability Statement
The datasets used and/or analyzed during the current study are available from the corresponding author on reasonable request. However, most of the data are shown in the Supplementary Materials.
Conflicts of Interest
The authors declare no conflicts of interest.
References
- Birke, H.; Haas, F.H.; De Kok, L.J.; Balk, J.; Wirtz, M.; Hell, R. Cysteine biosynthesis, in concert with a novel mechanism, contributes to sulfide detoxification in mitochondria of Arabidopsis thaliana. Biochem. J. 2012, 445, 275–283. [Google Scholar] [CrossRef] [PubMed]
- Khare, R.; Kumar, S.; Shukla, T.; Ranjan, A.; Trivedi, P.K. Differential sulphur assimilation mechanism regulates response of Arabidopsis thaliana natural variation towards arsenic stress under limiting sulphur condition. J. Hazard. Mater. 2017, 337, 198–207. [Google Scholar] [CrossRef] [PubMed]
- Hell, R.; Bork, C.; Bogdanova, N.; Frolov, I.; Hauschild, R. Isolation and characterization of two cDNAs encoding for compartment specific isoforms of O-acetylserine (thiol) lyase from Arabidopsis thaliana. FEBS Lett. 1994, 351, 257–262. [Google Scholar] [CrossRef] [PubMed]
- Ikegami, F.; Itagaki, S.; Murakoshi, I. Purification and characterization of two forms of cysteine synthase from Allium tuberosum. Phytochemistry 1992, 32, 31. [Google Scholar] [CrossRef]
- Koprivova, A.; Kopriva, S. Hormonal control of sulfate uptake and assimilation. Plant Mol. Biol. 2016, 91, 617–627. [Google Scholar] [CrossRef]
- Cui, W.; Chen, H.; Zhu, K.; Jin, Q.; Xie, Y.; Cui, J.; Xia, Y.; Zhang, J.; Shen, W. Cadmium-induced hydrogen sulfide synthesis is involved in cadmium tolerance in Medicago sativa by reestablishment of reduced (homo) glutathione and reactive oxygen species homeostases. PLoS ONE 2014, 9, e109669. [Google Scholar] [CrossRef]
- Cui, W.; Li, L.; Gao, Z.; Wu, H.; Xie, Y.; Shen, W. Haem oxygenase-1 is involved in salicylic acid-induced alleviation of oxidative stress due to cadmium stress in Medicago sativa. J. Exp. Bot. 2012, 63, 5521–5534. [Google Scholar] [CrossRef]
- Kawashima, C.G.; Noji, M.; Nakamura, M.; Ogra, Y.; Suzuki, K.T.; Saito, K. Heavy metal tolerance of transgenic tobacco plants over-expressing cysteine synthase. Biotechnol. Lett. 2004, 26, 153–157. [Google Scholar] [CrossRef]
- Dominguez-Solis, J.R.; Gutiérrez-Alcalá, G.; Romero, L.C.; Gotor, C. The cytosolic O-acetylserine (thiol) lyase gene is regulated by heavy metals and can function in cadmium tolerance. J. Biol. Chem. 2001, 276, 9297–9302. [Google Scholar] [CrossRef]
- Ning, H.; Zhang, C.; Yao, Y.; Yu, D. Overexpression of a soybean O-acetylserine (thiol) lyase-encoding gene GmOASTL4 in tobacco increases cysteine levels and enhances tolerance to cadmium stress. Biotechnol. Lett. 2010, 32, 557–564. [Google Scholar] [CrossRef]
- Alvarez, C.; Calo, L.; Romero, L.C.; GarcilA, I.; Gotor, C. An O-acetylserine (thiol) lyase homolog with L-cysteine desulfhydrase activity regulates cysteine homeostasis in Arabidopsis. Plant Physiol. 2010, 152, 656–669. [Google Scholar] [CrossRef] [PubMed]
- Bermudez, M.A.; Galmés, J.; Moreno, I.; Mullineaux, P.M.; Gotor, C.; Romero, L.C. Photosynthetic adaptation to length of day is dependent on S-sulfocysteine synthase activity in the thylakoid lumen. Plant Physiol. 2012, 160, 274–288. [Google Scholar] [CrossRef] [PubMed]
- Yamaguchi, Y.; Nakamura, T.; Kusano, T.; Sano, H. Three Arabidopsis genes encoding proteins with differential activities for cysteine synthase and beta-cyanoalanine synthase. Plant Cell Physiol. 2000, 41, 465–476. [Google Scholar] [CrossRef] [PubMed]
- Yuan, Y.; Song, T.; Yu, J.; Zhang, W.; Hou, X.; Ling, Z.K.; Cui, G. Genome-wide investigation of the cysteine synthase gene family shows that overexpression of CSase confers alkali tolerance to alfalfa (Medicago sativa L.). Front. Plant Sci. 2021, 12, 792862. [Google Scholar] [CrossRef]
- Akbudak, M.A.; Filiz, E.; Uylas, S. Identification of O-acetylserine (thiol) lyase (OASTL) genes in sorghum (Sorghum bicolor) and gene expression analysis under cadmium stress. Mol. Biol. Rep. 2019, 46, 343–354. [Google Scholar] [CrossRef]
- Liu, D.; Li, J.; Lu, J.; Tian, B.; Liu, X.; Yang, G.; Pei, Y. Cloning and functional analysis of four O-Acetylserine (thiol) lyase family genes from foxtail millet. Plant Physiol. Biochem. 2019, 139, 325–332. [Google Scholar] [CrossRef]
- Carolina, C.; Francisco, A.C. Tomato abiotic stress enhanced tolerance by trehalose biosynthesis. Plant Sci. 2005, 169, 75–82. [Google Scholar]
- Goulas, E.; Schubert, M.; Kieselbach, T.; Kleczkowski, L.A.; Gardeström, P.; Schröder, W.; Hurry, V. The chloroplast lumen and stromal proteomes of Arabidopsis thaliana show differential sensitivity to short-and long-term exposure to low temperature. Plant J. 2006, 47, 720–734. [Google Scholar] [CrossRef]
- Stitt, M.; Hurry, V. A plant for all seasons: Alterations in photosynthetic carbon metabolism during cold acclimation in Arabidopsis. Curr. Opin. Plant Biol. 2002, 5, 199–206. [Google Scholar] [CrossRef]
- Strand, A.; Hurry, V.; Henkes, S.; Huner, N.; Gustafsson, P.; Gardestrom, P.; Stitt, M. Acclimation of Arabidopsis leaves developing at low temperatures. Increasing cytoplasmic volume accompanies increased activities of enzymes in the Calvin cycle and in the sucrose-biosynthesis pathway. Plant Physiol. 1999, 119, 1387–1398. [Google Scholar] [CrossRef]
- Wang, Y.; Jiang, H.; Mao, Z.; Liu, W.; Jiang, S.; Xu, H.; Su, M.; Zhang, J.; Wang, N.; Zhang, Z.; et al. Ethylene increases the cold tolerance of apple via the MdERF1B-MdCIbHLH1 regulatory module. Plant J. 2021, 106, 379–393. [Google Scholar] [CrossRef]
- Nolan, T.M.; Vukašinović, N.; Liu, D.; Russinova, E.; Yin, Y. Brassinosteroids: Multidimensional regulators of plant growth, development, and stress responses. Plant Cell 2020, 32, 295–318. [Google Scholar] [CrossRef] [PubMed]
- Meng, F.; Feng, N.; Zheng, D.; Liu, M.; Zhou, H.; Zhang, R.; Huang, X.; Huang, A. Exogenous Hemin enhances the antioxidant defense system of rice by regulating the AsA-GSH cycle under NaCl stress. PeerJ 2024, 12, e17219. [Google Scholar] [CrossRef] [PubMed]
- Van Hoewyk, D.; Pilon, M.; Pilon-Smits, E.A.H. The functions of NifS-like proteins in plant sulfur and selenium metabolism. Plant Sci. 2007, 174, 117–123. [Google Scholar] [CrossRef]
- Wang, C.; Zheng, L.; Tang, Z.; Sun, S.; Ma, J.F.; Huang, X.-Y.; Zhao, F.-J. OASTL-A1 functions as a cytosolic cysteine synthase and affects arsenic tolerance in rice. J. Exp. Bot. 2020, 71, 3678–3689. [Google Scholar] [CrossRef]
- Choi, Y.E.; Kwon, K.W.; Lee, J.C.; Woo, S.Y. Expression of the rice cytoplasmic cysteine synthase gene in tobacco reduces ozone-induced damage. Plant Biotechnol. Rep. 2007, 1, 93–100. [Google Scholar] [CrossRef]
- Li, Z.; Yang, X.; Li, Z.; Zou, X.; Jiang, C.; Zhu, J.; Zhang, Y.; Han, Y.; Liu, C.; Hao, J. Genome-wide analysis of ABF gene family in lettuce (Lactuca sativa L.) reveals the negative roles of LsABF1 in thermally induced bolting. J. Hortic. Sci. Biotechnol. 2025, 100, 53–67. [Google Scholar] [CrossRef]
- Zhou, J.; Hu, F.; Berhe, M.; Zhou, R.; Li, D.; Li, H.; Yang, L.; Zhou, T.; Zhang, Y.; Wang, L.; et al. Genome-wide identification, classification, and expression profiling of LAC gene family in sesame. BMC Plant Biol. 2024, 24, 1254. [Google Scholar] [CrossRef]
- Baloch, A.A.; Kakar, K.U.; Rais, S.; Nawaz, Z.; Almoneafy, A.A.; Raza, A.M.; Khan, S.; Ullah, R. Genome-wide analysis of CNGC gene family in Brassica juncea (L.) Czern reveals key targets for stress resistance and crop improvement. Plant Gene 2025, 41, 100487. [Google Scholar] [CrossRef]
- Lian, C.; Li, Q.; Yao, K.; Zhang, Y.; Meng, S.; Yin, W.; Xia, X. Populus trichocarpa PtNF-YA9, a multifunctional transcription factor, regulates seed germination, abiotic stress, plant growth and development in Arabidopsis. Front. Plant Sci. 2018, 9, 954. [Google Scholar] [CrossRef]
- Hasanuzzaman, M.; Raihan, R.H.; Masud, A.A.C.; Rahman, K.; Nowroz, F.; Rahman, M.; Nahar, K.; Fujita, M. Regulation of reactive oxygen species and antioxidant defense in plants under salinity. Int. J. Mol. Sci. 2021, 22, 9326. [Google Scholar] [CrossRef] [PubMed]
- Hasanuzzaman, M.; Bhuyan, M.B.; Zulfiqar, F.; Raza, A.; Mohsin, S.M.; Al Mahmud, J.; Fujita, M.; Fotopoulos, V. Reactive oxygen species and antioxidant defense in plants under abiotic stress: Revisiting the crucial role of a universal defense regulator. Antioxidants 2020, 9, e681. [Google Scholar] [CrossRef] [PubMed]
- Chen, C.; Wu, Y.; Li, J.; Wang, X.; Zeng, Z.; Xu, J.; Liu, Y.; Feng, J.; Chen, H.; He, Y.; et al. TBtools-II: A “one for all, all for one” bioinformatics platform for biological big-data mining. Mol. Plant 2023, 16, 1733–1742. [Google Scholar] [CrossRef] [PubMed]
- Livak, K.J.; Schmittgen, T.D. Analysis of relative gene expression data using real-time quantitative PCR and the 2(-Delta Delta C(T)) method. Methods 2001, 25, 402–408. [Google Scholar] [CrossRef]
- Yan, P.; Zeng, Y.; Shen, W.; Tuo, D.; Li, X.; Zhou, P. Nimble cloning: A simple, versatile, and efficient system for standardized molecular cloning. Front. Bioeng. Biotechnol. 2019, 7, e460. [Google Scholar] [CrossRef]
- Elstner, E.F.; Adelheid, H. Inhibition of nitrite formation from hydroxylammoniumch loride: A simple assay for superoxide dismutase. Anal. Biochem. 1976, 70, 616–620. [Google Scholar] [CrossRef]
Disclaimer/Publisher’s Note: The statements, opinions and data contained in all publications are solely those of the individual author(s) and contributor(s) and not of MDPI and/or the editor(s). MDPI and/or the editor(s) disclaim responsibility for any injury to people or property resulting from any ideas, methods, instructions or products referred to in the content. |
© 2025 by the authors. Licensee MDPI, Basel, Switzerland. This article is an open access article distributed under the terms and conditions of the Creative Commons Attribution (CC BY) license (https://creativecommons.org/licenses/by/4.0/).






