Abstract
The South Caspian Basin of Iran (SCBI), a vital ecosystem for unique and valuable fish species, is under severe threats due to anthropogenic activities that are rapidly deteriorating its fish biodiversity. The initial step to effectively combat or mitigate threats to biodiversity is to precisely identify these threats. While such threats are often categorized qualitatively, there is a lack of a comparative quantitative assessment of their severity. This means that although we may have a general understanding of the threats, we do not have a clear picture of how serious they are relative to one another. This study aimed to quantify and prioritize these threats using a modified quantitative “SWOT” (Strengths, Weaknesses, Opportunities, Threats) analysis. Twenty multidisciplinary experts identified and evaluated 26 threats, and we used multivariate cluster analysis to categorize them as “High”, “Medium”, and “Low” based on their quantitative contributions to overall threat. Invasive non-native species and global warming emerged as the most significant threats, followed by resource exploitation, habitat destruction, and pollution. We then used this information to develop a “Situation Model” and “Results Chains” to guide responses to the threats. According to the Situation Model, these threats are interconnected, driven by factors such as population growth, unsustainable resource use, and climate change. To address these challenges, we propose the Results Chains, including two strategies focused on scientific research, land-use planning, public awareness, and community engagement. Prioritizing these actions is crucial for conserving the Caspian Sea’s unique fish fauna and ensuring the region’s ecological and economic sustainability.
Keywords:
Caspian Sea; south basin; Iran; fish species; threat quantification; conservation; SWOT analysis 1. Introduction
The world’s largest lake, the Caspian Sea with its brackish water is home to many unique and valuable fish species, about half of which are endemic to this aquatic ecosystem (53 out of 87 species), and which also have ecological, economic, and social values [1,2,3,4,5]. Among the most important services that this ecosystem provides for the local people of the South Caspian Basin in Iran (SCBI) are the fishes and fishing [6]. Meanwhile, the threats to fish biodiversity of this region and on the whole to biodiversity on a global scale have escalated and/or evolved, and new or previously unrecognized threats have become more apparent as the Earth enters the new geological epoch called the “Anthropocene” to acknowledge human influence on the state of the planet. Thus, species extinction and loss of biodiversity have become a serious and global problem [7,8]. In freshwater ecosystems, due to numerous threats and their combined and interacting influences, their species populations are declining more rapidly than marine or terrestrial ones, leading to an invisible tragedy [9,10].
The SCBI is also facing these growing challenges and despite the importance of its fish species, their populations have declined drastically due to various threats [11,12]. For instance, according to Iran Fisheries Organization statistics, the fish stocks of the region are decreasing drastically, and during the last 20 years (2001–2021), the quantity of commercially important species caught and the number of fishermen have decreased by more than 50%. All threats directly or indirectly affect the quantity and quality of Caspian water and its inhabitants, including the fishes of this ecosystem, especially the threatened and migratory ones [13] such as Salmo caspius, Rutilus lacustris, and all five species in the Acipenseridae family [1].
In addition, according to a recent study on the Caspian Sea ecoregions [14], among the threats that are considered in the study, three major threats that the Caspian Sea is facing are chemical pollution, invasive species, and poaching. Moreover, based on the mentioned research, in the southern parts of the sea, chemical pollution and invasive species (e.g., Mnemiopsis leidyi [15]) are determined as two main threats in this ecoregion, including about 54 and 23 percent of the pressure from the threats of this region, respectively.
Climate change, as an important and global threat, has cast a shadow over all the threats of the Caspian Sea, causing the deterioration of its status. It has intensified the evaporation over the lake surface [16], and predictions suggest that the Caspian Sea level will decrease by 9 to 18 m by the end of the century [17], which will increase the potential vulnerable areas [18]. Beyond the impacts of climate change on river flow regimes, river discharge in the SCBI has also declined due to unsustainable water use, including dam construction [19,20,21], agricultural irrigation [22,23], and aquaculture practices [24,25,26]. Use of biological and mineral resources has also put pressure on this ecosystem and its fish biodiversity [27,28,29,30,31]. These threats, along with other direct (e.g., overfishing and physical habitat modification) and indirect (e.g., forest fire, landslides, and subsidence) pressures that alter or destroy habitats, further increase the region’s vulnerability and threaten the persistence of its native fish fauna [32,33,34,35,36].
Considering the inherent value of the fish species in the SCBI, conservation and management of them are critical to the interests of people and the government. Yet, this precious natural heritage is in crisis, and during the last few decades, its ecological conditions have been deteriorating. Despite the growing threats, no prioritization or ranking has been undertaken for the improved management of this region. Without knowing the values of this ecosystem, and the current status and threats that these values face, it is impossible to achieve conservation goals. Therefore, evaluating the importance of the threats and the quantitative assessment can provide a powerful tool for policymakers and resource managers, equipping them with the data necessary to prioritize interventions and allocate resources judiciously. Hence, in order to determine, categorize, and most importantly, prioritize the threats to be managed, this study aims to quantify the threats to the fish fauna of the southern basin of the Caspian Sea in Iran and find the relationships between these threats.
2. Materials and Methods
2.1. Study Area
The South Caspian Basin of Iran (SCBI) (Figure 1), covering an area of approximately 173,000 km2, is one of the major hydrological basins of the country. Compared to other Iranian basins, it holds relatively high water levels and supports unique fish biodiversity, which has made this basin important in many aspects due to its endemism and fisheries. The delineation of the Iranian part of the South Caspian Basin from other Caspian Sea basins is based on natural watershed boundaries rather than political or administrative borders. Specifically, the rivers and streams flowing into the southern Caspian Sea from Iran originate in the Alborz Mountain range, forming a distinct hydrological unit [3,6,14].
Figure 1.
Map of the South Caspian Basin of Iran (SCBI). The map was created by the authors using shapefiles for the Caspian Sea, Iranian Caspian basin, sub-basins, and rivers obtained from https://gis-store.ir/ (accessed on 5 January 2024). Locations of existing dams were manually digitized by the authors using data from https://www.sceg.ir/fa/ (accessed on 5 January 2024) and satellite imagery in Google Earth (2024).
2.2. Threat Quantification
In this study, with the aim of quantifying and ranking the threats to the fish species of this basin, the assessment was performed using a modified version of quantitative SWOT (Strengths, Weaknesses, Opportunities, Threats) analysis [37]. In addition to being simple and widely used, this method has the ability to effectively combine mixed data together with multidisciplinary expert knowledge into a single structured model and provides a comprehensive, practical, and uniform metric for comparing multiple threats and prioritizing biodiversity conservation strategies. Since the main objective here was to assess the threats, the SWOT approach has been shortened to focus on “Threats”.
The threats to the fish fauna of the SCBI were identified based on the literature review and categorized according to the IUCN (International Union for the Conservation of Nature) and CMP (Conservation Measures Partnership) standards [38], and the threats were classified in 10 main categories, including 26 threats in total, considering this case study.
The next step in the SWOT analysis involves compiling the expert opinions of the assessment team after the list of threats has been finalized [39]. The team members were researchers, university professors, and specialists from research centers who are engaged in the field of fisheries, ecology, and biology and have experience in relation to the Caspian Sea basin ecosystems and fish fauna. Although the number of team members can vary and around 10 to 15 people are sufficient in most cases [39], it was possible for us to benefit from the knowledge and opinions of 20 experts in this field by sending a questionnaire for each of them via email. The questionnaire included background information on the regional status of fish species, a list of major threats, and a quantitative SWOT template with its corresponding coefficients [37], all of which were completed by the experts.
Finally, following [37], a multivariate cluster analysis was employed to classify threats based on their quantitative contribution to the overall threats to fish biodiversity in the SCBI. A 3-average Euclidean distance model was applied to group individual threat percentages into three distinct categories, according to the underlying structure of the data. Threat classification is presented graphically as a dendrogram generated from the cluster analysis. All statistical calculations were performed using the MINITAB® Version 21 Statistical Package for Windows®.
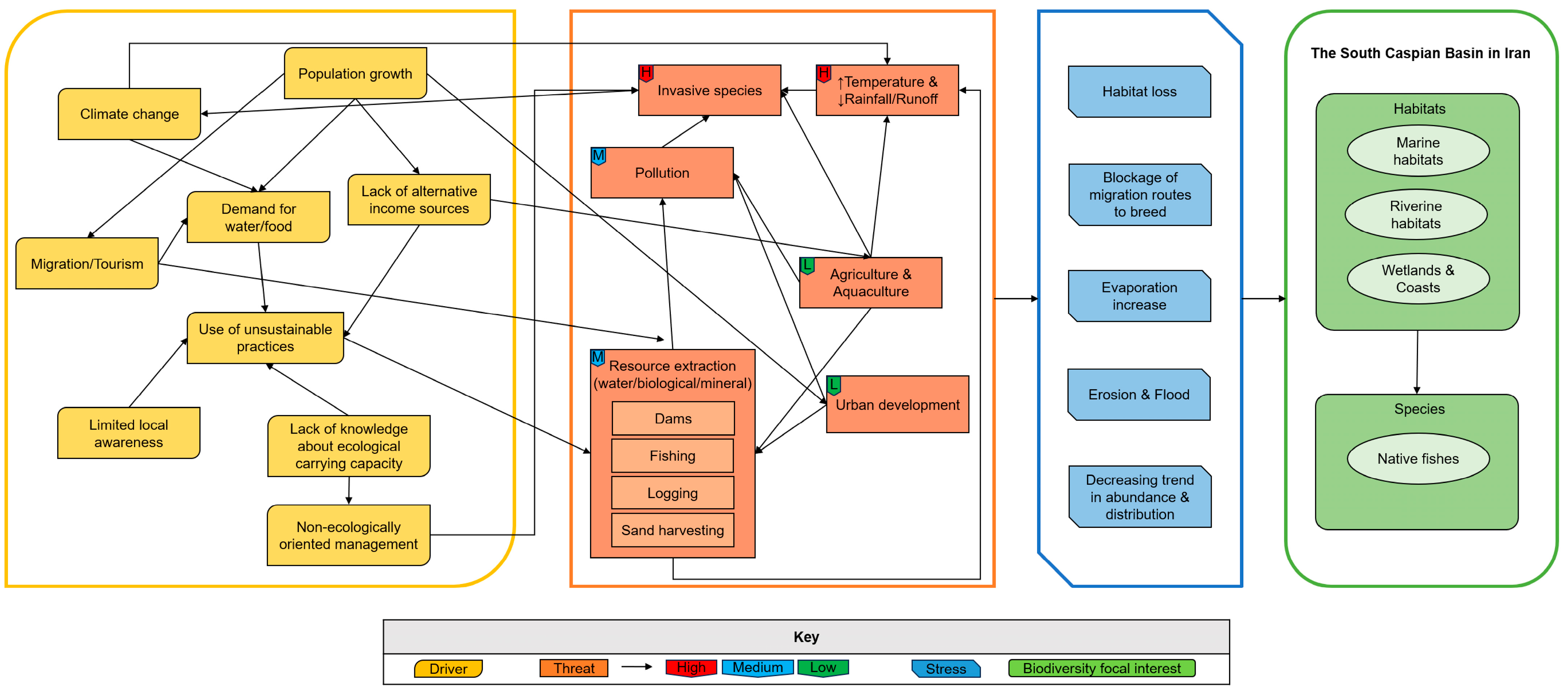
2.3. Situation Modeling
Situation modeling has been used for more than two decades in the fields of public health and international development. This model is a graphical representation of the analysis of an environmental problem, using a series of boxes and arrows succinctly representing a set of observed or presumed causal relationships among factors (drivers, threats, and stressors) that impact one or more biodiversity focal interests (ecosystems and/or species). A draft Situation Model can help design teams identify what additional information is needed and better focus the assessments. To evaluate the current status and threats to the SCBI fish biodiversity, the Situation Model guidance, provided by USAID [40] and used in the study of [37], has been employed. With the use of the literature review, observation of the current situation, and the results obtained from the quantitative SWOT analysis, this model was completed.
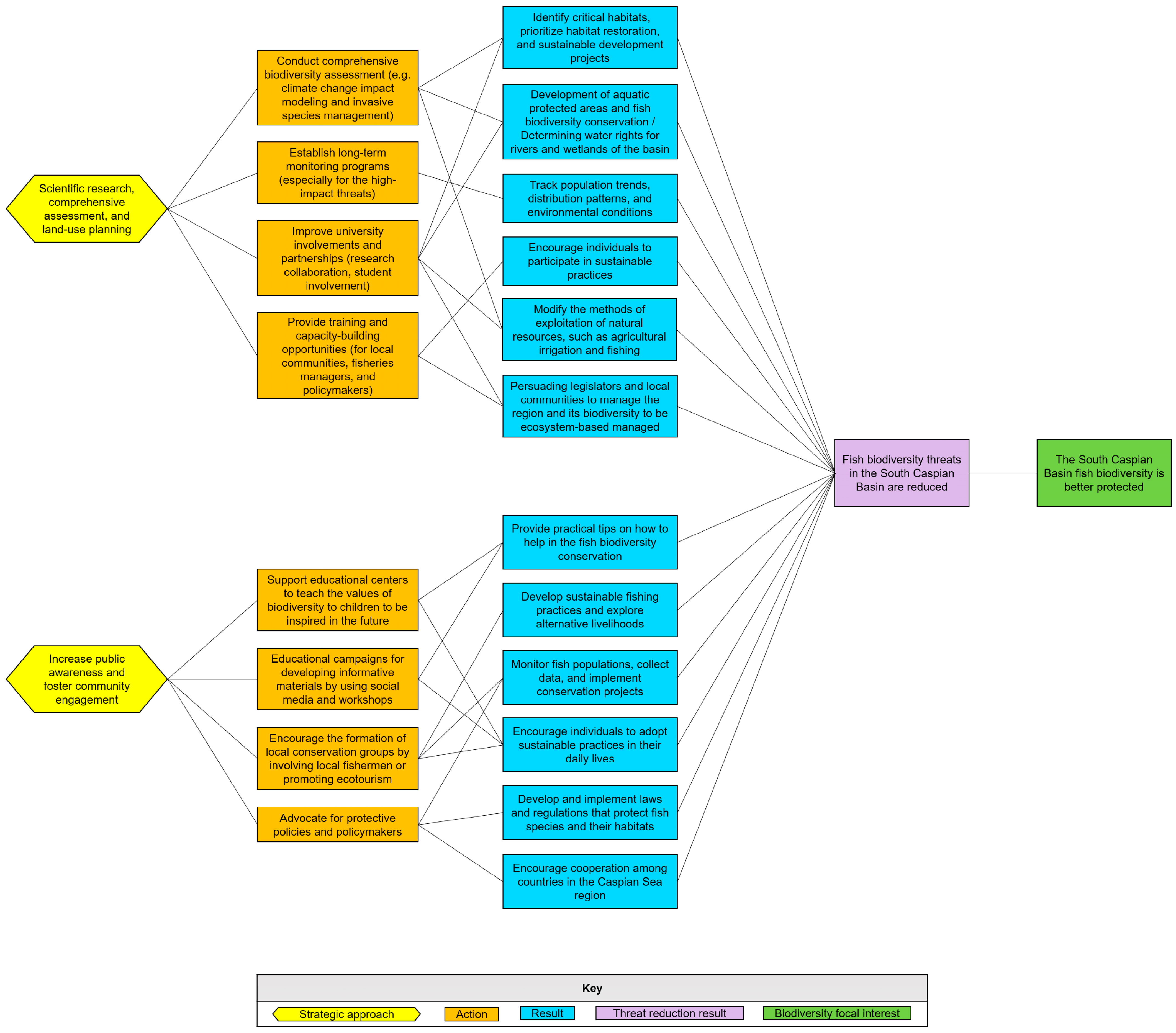
2.4. Results Chains
A Results Chain is a visual diagram that shows how a program’s actions can lead to desired outcomes. It is a logic model that illustrates the connection between a program’s activities and its intended results. In other words, the Results Chain helps a design team improve biodiversity conservation by showing the different strategic approaches and their corresponding outcomes. To suggest specific ways to reduce biodiversity threats, we examined each of the most serious threats identified in the SWOT analysis and determined which strategies could change the relationship between causes and threats or lessen the impact of threats on biodiversity. While the focus was on the most serious threats, the recommended strategies also address many less severe threats. Detailed information about Results Chains can be found in USAID [41].
3. Results
3.1. SWOT Threat Assessment and Rankings
Among the 26 individual threats to fish species of the South Caspian Basin in Iran (SCBI), 2 were ranked as “High”, 9 as “Medium”, and 15 as “Low”, as shown in Figure 2 and Table 1. Also, a complete quantitative SWOT model is given in Table A1, where the data are the average opinions and scores of 20 experts in the assessment team.
Figure 2.
Dendrogram depicting the ranking and categorization of 26 specific threats to fish biodiversity of the South Caspian Basin in Iran (SCBI) based on quantitative SWOT and multivariate cluster analyses (Red: “High” threats, Blue: “Medium” threats, and Green: “Low” threats).
Table 1.
Categorical listing of specific fish biodiversity threats in the South Caspian Basin of Iran based on quantitative SWOT and multivariate cluster analyses. Heading colors correspond to those of the cluster analysis dendrogram (Figure 2). Threat nomenclatures and associated definitions are in Appendix A.
In terms of overall impact on the fish biodiversity of the SCBI, “High” threats were on average 1.5 times more severe than “Medium” threats, which were in turn about 3 times more severe on average than “Low” threats. The two “High” threats—invasive non-native species and climate—accounted for approximately 17.5% (on average 8.7% each) of the total threats (Table A1). The “Medium” and “Low” threats also include about 52.4% (on average 5.8% each) and 29% (on average 1.9% each) of the total threats in the region, respectively. Also, the main threats that were recognized as “Medium” threats are generally types of exploitation of resources (i.e., dam construction, fishing, logging, and sand harvesting), alteration and destruction of habitats due to these activities, and pollution, which indicated that they have the potential to become more serious threats in the future.
3.2. Situation Model
The Situation Model for the SCBI fish biodiversity comprises nine drivers, six threats, and seven stressors (Figure 3). Drivers, or factors that cause and affect the threats, are entirely anthropogenic. Some, particularly climate change and population growth, are challenging to control but included in the model due to their significance in an ecosystem-based approach. To enhance clarity and avoid unnecessary complexity, categories have been simplified. Threats, for example, are grouped into six broader categories compared to the SWOT analysis classification. Additionally, stressors, which are the impacts of threats on biodiversity focal interests, are incorporated to more effectively assess the impacts of the threats on the ecosystem.
Figure 3.
Situation Model based on quantitative assessment of biodiversity threats and associated drivers in the SCBI.
3.3. Results Chains and Response Prioritizations
This process, which was based on a thorough review of available references and the findings of the quantitative SWOT analysis, led to two main strategies: (1) scientific research, comprehensive assessment, and land-use planning, and (2) increasing public awareness and fostering community engagement. For each strategic approach, we created Results Chains (Figure 4) to connect our recommendations to the SWOT analysis and the Situation Model. By mapping out these Results Chains, we created a clear and actionable framework for prioritizing initiatives and identifying potential opportunities for promoting positive changes. Actions that have a significant impact on multiple outcomes can be considered higher priority compared to those with more limited reach. This approach allows for a more targeted and effective allocation of resources, both at the national and local levels.
Figure 4.
Results Chains of two strategic approaches for the SCBI fish biodiversity conservation.
4. Discussion
The Caspian Sea and its basins have a diverse range of habitats, from riverine to wetland systems, supporting a unique fish biodiversity [42]. Unfortunately, the status of this valuable aquatic ecosystem is in decline. Numerous threats to the Caspian Sea and its southern basin in Iran, including anthropogenic changes, are occurring rapidly, making effective adaptation difficult [1,6,14]. These stressors on the SCBI and its fish species, many of which are endemic or migratory, have also put them at greater risk of extinction [8,10,21]. While there is a recognition of various threats to this ecosystem, the quantitative impacts of these threats on this region have been unclear. To address this, our research focused on the SCBI fish fauna, employing a modified version of quantitative SWOT analysis, which offers a more nuanced understanding of the threats and provides a more robust foundation for informed decision-making [37]. By narrowing the focus to “Threats”, we identified invasive non-native species and climate change as 2 “High” threats—out of 26—and the most important threats to the basin’s fish biodiversity, which require urgent management (Figure 2).
As our findings confirm, invasive non-native species are the primary threat to the SCBI fish fauna, aligning with the research of [14]. Moreover, invasive species are among the most significant threats to the environment, economy, and even human health globally. They adversely affect native species, their food web, and their habitats in various ways [43,44]. The ultimate consequence of this potential ecological disaster is the increasing pressure and threat caused by these invasive on endangered species, eventually leading to the likely extinction of native species [45,46,47]. On the other hand, rising temperatures, occurring due to climate change, accompanied by decreased rainfall and runoff, have accelerated evaporation from the Caspian Sea, further exacerbating its vulnerability [16,17,18]. Despite its significant impact, [14] overlooked this factor as a pressure on Caspian Sea ecoregions. In general, climate change has broad ecological effects on aquatic ecosystems, influencing species distributions, habitat conditions, and ecosystem processes. However, its impacts can be especially severe for endangered species or those with limited distributions, which often have a reduced capacity to adapt to rapid environmental changes [9,48]. Changes in thermal regimes, precipitation patterns, and increased water development, including direct effects and the facilitation of invasive species, as well as modifying interactions among native species, are among the indirect effects of climate change [49,50,51,52].
While the quantitative SWOT analysis provides a prioritization of threats, it does not imply that those classified as “Medium” or “Low” lack the potential to escalate in severity over time. Such threats include dam construction [13,20,53], overfishing [30,31], sand harvesting [29], logging [28], agricultural activities [22,54], and pollution [26,32,36,55,56]. Because they are all interconnected threats, they must also be addressed to ensure the survival of fish species in this vulnerable ecosystem, as illustrated by the Situation Model (Figure 3). However, there is no such concern reflected in the management actions of this region, and no efforts have been made to reduce the threats or adapt to them. For example, agriculture in this region is still based on traditional methods and associated inefficient water usage despite the destructive impacts of climate change and increased evaporation. Rice cultivation, for instance, which covers about half of the agricultural lands in this region, consumed 5.6 BCM (billion cubic meters) of water in 2016 [57,58,59], of which 3 BCM (i.e., more than half of this water) evaporated [23]. Also, dams have been built on almost all rivers in this basin, and there are few free-flowing rivers left, so that the combined volume of the reservoirs of active dams is about 12 BCM, exceeding the 10-year (2005–2015) average runoff volume of 9 BCM [22,60]. This over-damming creates a variety of problems for the fish species of this region, especially migratory ones such as species in the Acipenseridae family [21].
Our study, while comprehensive, relies on expert opinion and is thus subject to potential biases. Nevertheless, expert-based assessments have proven valuable for stimulating discussion and debate within the wider community [37,39,51,61]. By analyzing the factors contributing to fish biodiversity threats in the form of a Situation Model for the SCBI, we identified several interconnected root causes or drivers. Through a literature review and Results Chains, and in light of these key drivers, we proposed two overall strategic approaches and associated opportunities to address the threats more effectively (Figure 4). These approaches outline specific actions that communities and governments can take to conserve fish biodiversity in the region. However, failure to act promptly may have irreversible consequences for this vulnerable ecosystem. In order to effectively manage and conserve this vulnerable aquatic ecosystem, an ecosystem-based approach taking into account the inherent complexities of the interrelated threats is essential. Our quantitative threat assessment is the first step in that process.
Author Contributions
Conceptualization, A.A.; methodology, G.A. and T.H.W.J.; software, G.A.; validation, A.A. and T.H.W.J.; formal analysis, G.A.; investigation, G.A.; resources, G.A.; data curation, A.A.; writing—original draft preparation, G.A.; writing—review and editing, A.A. and T.H.W.J.; visualization, G.A.; supervision, A.A.; project administration, A.A. All authors have read and agreed to the published version of the manuscript.
Funding
This research received no external funding.
Institutional Review Board Statement
Not applicable.
Data Availability Statement
The data presented in this study are available on request from the corresponding author. The data are not publicly available due to the extensive size of the dataset.
Acknowledgments
We are grateful to Bahram Kiabi, Tahereh Bagheri, Maryam Peymani, Keyvan Abbasi, Hassan Abbasian, Shahram Abdolmaleki, Khalil Alaghi, Siamak Bagheri, Hassan Fazli, Rasoul Ghorbani, Kiavash Golzarianpour, Milad Khosravi, Javad Mirdar, Alireza Mirzajani, Darioush Moghaddas, Mehdi Naderi, Hassan Nazari, Farshad Nejat, Hamid Niksirat, and Hossein Rahmani for their contributions to this research. Their expertise and willingness to participate in our study by completing the questionnaires were instrumental in the successful completion of our project. Their insights and feedback were invaluable in refining our research questions and analysis.
Conflicts of Interest
The authors declare no conflicts of interest. The findings and conclusions in this article do not necessarily represent the views of the U.S. Fish and Wildlife Service. Use of trade names in this article does not imply endorsement by the United States government.
Abbreviations
The following abbreviations are used in this manuscript:
| SCBI | South Caspian Basin of Iran |
| SWOT | Strengths, Weaknesses, Opportunities, Threats |
| IUCN | International Union for the Conservation of Nature |
| CMP | Conservation Measures Partnership |
| BCM | Billion Cubic Meters |
Appendix A
Table A1.
The South Caspian Basin of Iran fish biodiversity threat analysis complete template based on quantitative SWOT methods; W = Weight, IC = Importance Coefficient, SC = Spatial Coefficient, TC = Temporal Coefficient, POC = Probability of Occurrence Coefficient, ICA = IC × SC × TC × POC, OV = Optimal Value, AV = Actual Value, OQ = Optimal Quality, AQ = Actual Quality, QD = Quality Deviation, %TQDi = QDi × 100/∑QDn.
Table A1.
The South Caspian Basin of Iran fish biodiversity threat analysis complete template based on quantitative SWOT methods; W = Weight, IC = Importance Coefficient, SC = Spatial Coefficient, TC = Temporal Coefficient, POC = Probability of Occurrence Coefficient, ICA = IC × SC × TC × POC, OV = Optimal Value, AV = Actual Value, OQ = Optimal Quality, AQ = Actual Quality, QD = Quality Deviation, %TQDi = QDi × 100/∑QDn.
| THREATS | W | IC | SC | TC | POC | ICA | OV | AV | OQ | AQ | QD | %TQD |
|---|---|---|---|---|---|---|---|---|---|---|---|---|
| a. Residential and commercial development | ||||||||||||
| 1. Housing and urban areas | 470 | 0.031 | 0.643 | 0.94 | 1 | 0.02 | 10 | 3.35 | 0.202 | 0.045 | 0.157 | 3.403 |
| 2. Commercial and industrial areas | 540 | 0.036 | 0.478 | 0.835 | 1 | 0.016 | 10 | 3.5 | 0.157 | 0.05 | 0.108 | 2.47 |
| 3. Tourism and recreation areas | 505 | 0.033 | 0.585 | 0.65 | 1 | 0.015 | 10 | 3.45 | 0.153 | 0.038 | 0.115 | 2.273 |
| b. Agriculture and aquaculture | ||||||||||||
| 4. Annual and perennial nontimber crops | 650 | 0.044 | 0.683 | 0.623 | 1 | 0.02 | 10 | 2.5 | 0.204 | 0.044 | 0.161 | 3.952 |
| 5. Marine and freshwater aquaculture | 527.5 | 0.036 | 0.55 | 0.79 | 1 | 0.018 | 10 | 2.85 | 0.179 | 0.05 | 0.129 | 3.153 |
| c. Energy production and mining | ||||||||||||
| 6. Power plants | 517.5 | 0.034 | 0.325 | 0.87 | 1 | 0.01 | 10 | 4.1 | 0.105 | 0.037 | 0.068 | 1.762 |
| 7. Oil and gas drilling | 605 | 0.041 | 0.395 | 0.73 | 1 | 0.012 | 10 | 3.8 | 0.116 | 0.042 | 0.074 | 1.995 |
| 8. Sand harvesting | 750 | 0.052 | 0.685 | 0.81 | 1 | 0.034 | 10 | 1.45 | 0.338 | 0.028 | 0.31 | 5.787 |
| d. Transportation and service corridors | ||||||||||||
| 9. Roads and railroads | 390 | 0.026 | 0.535 | 0.85 | 1 | 0.013 | 10 | 4.95 | 0.135 | 0.054 | 0.081 | 1.745 |
| 10. Utility and service lines | 307.5 | 0.02 | 0.51 | 0.87 | 1 | 0.009 | 10 | 4.75 | 0.087 | 0.043 | 0.045 | 1.001 |
| 11. Shipping lanes | 415 | 0.027 | 0.46 | 0.82 | 1 | 0.013 | 10 | 3.75 | 0.133 | 0.063 | 0.07 | 1.405 |
| e. Biological resource use | ||||||||||||
| 12. Logging and wood harvesting | 795 | 0.054 | 0.77 | 0.845 | 1 | 0.038 | 10 | 2 | 0.377 | 0.062 | 0.315 | 6.272 |
| 13. Fishing and harvesting aquatic resources | 795 | 0.056 | 0.79 | 0.76 | 1 | 0.035 | 10 | 1.4 | 0.348 | 0.033 | 0.315 | 6.551 |
| f. Natural system modification | ||||||||||||
| 14. Forest fire | 317.5 | 0.02 | 0.455 | 0.345 | 1 | 0.004 | 10 | 5.25 | 0.039 | 0.017 | 0.022 | 0.427 |
| 15. Flood (due to land-use change and erosion) | 547.5 | 0.036 | 0.61 | 0.4 | 1 | 0.01 | 10 | 4.3 | 0.098 | 0.035 | 0.063 | 1.406 |
| 16. Dam construction | 890 | 0.062 | 0.635 | 0.875 | 1 | 0.037 | 10 | 1.3 | 0.37 | 0.034 | 0.336 | 6.902 |
| g. Invasive and other problematic species and genes | ||||||||||||
| 17. Invasive non-native species | 870 | 0.062 | 0.8 | 0.965 | 1 | 0.05 | 10 | 1.3 | 0.499 | 0.027 | 0.472 | 9.682 |
| 18. Problematic native species | 382.5 | 0.026 | 0.54 | 0.745 | 1 | 0.014 | 10 | 4.9 | 0.138 | 0.043 | 0.095 | 2.246 |
| h. Pollution | ||||||||||||
| 19. Household sewage and urban wastewater | 760 | 0.053 | 0.755 | 0.965 | 1 | 0.04 | 10 | 2.05 | 0.399 | 0.066 | 0.332 | 7.12 |
| 20. Industrial and military effluents | 775 | 0.054 | 0.55 | 0.965 | 1 | 0.028 | 10 | 2.4 | 0.284 | 0.056 | 0.227 | 5.133 |
| 21. Agricultural and forestry effluents | 670 | 0.046 | 0.76 | 0.79 | 1 | 0.03 | 10 | 2.45 | 0.298 | 0.062 | 0.235 | 5.003 |
| 22. Garbage and solid waste | 640 | 0.043 | 0.665 | 0.91 | 1 | 0.028 | 10 | 2.55 | 0.282 | 0.054 | 0.228 | 4.238 |
| i. Geological events | ||||||||||||
| 23. Landslides and subsidence | 300 | 0.019 | 0.355 | 0.36 | 1 | 0.003 | 10 | 5.35 | 0.033 | 0.017 | 0.016 | 0.286 |
| j. Climate change | ||||||||||||
| 24. Aquatic habitat shifting and alteration | 722.5 | 0.048 | 0.77 | 0.79 | 1 | 0.034 | 10 | 2.6 | 0.336 | 0.056 | 0.28 | 5.412 |
| 25. Increase in temperature and decrease in rainfall/runoff | 865 | 0.059 | 0.895 | 0.835 | 1 | 0.047 | 10 | 1.7 | 0.472 | 0.067 | 0.404 | 7.786 |
| 26. Storms and flooding (due to severe climatic changes) | 467.5 | 0.03 | 0.6 | 0.47 | 1 | 0.012 | 10 | 4.5 | 0.121 | 0.034 | 0.087 | 1.64 |
References
- Abdoli, A.; Naderi, M. Biodiversity of Fishes of the Southern Basin of the Caspian Sea; Abzian Scientific Publication: Tehran, Iran, 2009. [Google Scholar]
- Naseka, A.M.; Bogutskaya, N.G. Fishes of the Caspian Sea: Zoogeography and updated check-list. Zoosystematica Ross. 2009, 18, 295–317. [Google Scholar] [CrossRef]
- Keivany, Y.; Nasri, M.; Abbasi, K.; Abdoli, A. Atlas of Inland Water Fishes of Iran; Iran Department of Environment: Tehran, Iran, 2016. [Google Scholar]
- Sayyadzadeh, G.; Esmaeili, H.R. Freshwater lamprey and fishes of Iran: Reappraisal and updated checklist with a note on Eagderi et al. (2022). Zootaxa 2024, 5402, 1–99. [Google Scholar] [CrossRef] [PubMed]
- Esmaeili, H.R.; Abbasi, K. Checklist of fishes of the Caspian Sea basin: Land of wetlands. In Southern Iraq’s Marshes: Their Environment and Conservation; Jawad, L.A., Ed.; Springer Nature: Cham, Switzerland, 2021; pp. 319–349. [Google Scholar]
- Leroy, S.A.; Lahijani, H.A.; Crétaux, J.-F.; Aladin, N.V.; Plotnikov, I.S. Past and current changes in the largest lake of the world: The Caspian Sea. In Large Asian Lakes in a Changing World: Natural State and Human Impact; Mischke, S., Ed.; Springer Nature: Cham, Switzerland, 2020; pp. 65–107. [Google Scholar]
- Meyer, K.; Newman, P. The Holocene, the Anthropocene, and the planetary boundaries. In Planetary Accounting: Quantifying How to Live Within Planetary Limits at Different Scales of Human Activity; Meyer, K., Newman, P., Eds.; Springer Nature: Singapore, 2020; pp. 35–52. [Google Scholar]
- Chock, R.Y.; Miller, W.B.; King, S.N.; Brehme, C.S.; Fisher, R.N.; Sin, H.; Wilcox, P.; Terp, J.; Tremor, S.; Major, M.R.; et al. Quantitative SWOT analysis: A structured and collaborative approach to reintroduction site selection for the endangered Pacific pocket mouse. J. Nat. Conserv. 2022, 70, 126268. [Google Scholar] [CrossRef]
- Dudgeon, D.; Arthington, A.H.; Gessner, M.O.; Kawabata, Z.-I.; Knowler, D.J.; Lévêque, C.; Naiman, R.J.; Prieur-Richard, A.-H.; Soto, D.; Stiassny, M.L.; et al. Freshwater biodiversity: Importance, threats, status and conservation challenges. Biol. Rev. 2006, 81, 163–182. [Google Scholar] [CrossRef] [PubMed]
- Reid, A.J.; Carlson, A.K.; Creed, I.F.; Eliason, E.J.; Gell, P.A.; Johnson, P.T.; Kidd, K.A.; MacCormack, T.J.; Olden, J.D.; Ormerod, S.J.; et al. Emerging threats and persistent conservation challenges for freshwater biodiversity. Biol. Rev. 2019, 94, 849–873. [Google Scholar] [CrossRef]
- Nasrollahzadeh, A. Caspian Sea and its ecological challenges. Casp. J. Environ. Sci. 2010, 8, 97–104. [Google Scholar]
- Nejat, S.; Bavand, D.; Farshchi, P. Environmental challenges in the Caspian Sea and international responsibility of its littoral states. Casp. J. Environ. Sci. 2018, 16, 97–110. [Google Scholar]
- Deinet, S.; Scott-Gatty, K.; Rotton, H.; Twardek, W.M.; Marconi, V.; McRae, L.; Baumgartner, L.J.; Brink, K.; Claussen, J.E.; Cooke, S.J.; et al. The Living Planet Index (LPI) for Migratory Freshwater Fish: Technical Report; World Fish Migration Foundation: Groningen, The Netherlands, 2020; Available online: https://worldfishmigrationfoundation.com/wp-content/uploads/2020/07/LPI_report_2020.pdf (accessed on 20 November 2023).
- Lattuada, M.; Albrecht, C.; Wilke, T. Differential impact of anthropogenic pressures on Caspian Sea ecoregions. Mar. Pollut. Bull. 2019, 142, 274–281. [Google Scholar] [CrossRef]
- Fazli, H.; Nasrollahzadeh, H.; Pourang, N.; Roohi, A.; Eslami, F. Assessment of Mnemiopsis leidyi on catch structure of fish in southern part of the Caspian Sea. Fish. Sci. Technol. 2017, 5, 111–127. [Google Scholar]
- Chen, J.; Pekker, T.; Wilson, C.R.; Tapley, B.D.; Kostianoy, A.; Cretaux, J.F.; Safarov, E. Long-term Caspian Sea level change. Geophys. Res. Lett. 2017, 44, 6993–7001. [Google Scholar] [CrossRef]
- Prange, M.; Wilke, T.; Wesselingh, F.P. The other side of sea level change. Commun. Earth Environ. 2020, 1, 69. [Google Scholar] [CrossRef]
- Akbari, M.; Baubekova, A.; Roozbahani, A.; Gafurov, A.; Shiklomanov, A.; Rasouli, K.; Ivkina, N.; Kløve, B.; Haghighi, A.T. Vulnerability of the Caspian Sea shoreline to changes in hydrology and climate. Environ. Res. Lett. 2020, 15, 115002. [Google Scholar] [CrossRef]
- Darwall, W.; Freyhof, J. Lost fishes, who is counting? The extent of the threat to freshwater fish biodiversity. In Conservation of Freshwater Fishes; Closs, G.P., Krkosek, M., Olden, J.D., Eds.; Cambridge University Press: Cambridge, UK, 2016; pp. 1–36. [Google Scholar]
- Mazaheri, M.; Abdolmanafi, N. Study of Dam Status and Dam Construction Performance in the Country; Council Research Center of Iran: Tehran, Iran, 2016; Available online: https://rc.majlis.ir/fa/news/show/994624 (accessed on 23 August 2023).
- Grill, G.; Lehner, B.; Thieme, M.; Geenen, B.; Tickner, D.; Antonelli, F.; Babu, S.; Borrelli, P.; Cheng, L.; Crochetiere, H.; et al. Mapping the world’s free-flowing rivers. Nature 2019, 569, 215–221. [Google Scholar] [CrossRef]
- Mazaheri, M.; Abdolmanafi, N. Study of Water Crisis and Its Consequences in the Country; Islamic Council Research Center of Iran: Tehran, Iran, 2017; Available online: https://rc.majlis.ir/fa/report/show/1040201 (accessed on 23 August 2023).
- Modiri, E.; Barari-Tari, D.; Amiri, E.; Niknezhad, Y.; Fallah, H.; Khazaei, M. Assessment and estimation of evapotranspiration of rice plant in northern provinces of Iran. Q. Geogr. Reg. Plan. 2019, 8, 561–572. [Google Scholar]
- Hosseinzadeh-Sahafi, H.; Sharif-Rohani, M.; Motallebi, A.; Safavi, E.; Vahabnezhad, A. Road Map of Warm Water Fish Culture; Iranian Fisheries Science Research Institute: Tehran, Iran, 2013; Available online: http://hdl.handle.net/1834/14045 (accessed on 8 April 2023).
- Matinfar, A.; Salehi, H.; Sharif-Rohani, M.; Hosseinzadeh-Sahafi, H.; Hafeziyeh, M.; Sharifian, M.; Mehrabi, M.; Hassannia, M.; Rahmati, M.; Ramin, M.; et al. Evaluation Criteria for Responsible Aquaculture and Develop Procedures to Optimize Management of Aquaculture Farms; Iranian Fisheries Science Research Institute: Tehran, Iran, 2016; Available online: http://hdl.handle.net/1834/13792 (accessed on 8 April 2023).
- Sharifian, M.; Parafkandeh, F.; Pourkazemi, M.; Farabi, V.; Mortezaei, R. Instruction for Cage Culture; Iranian Fisheries Science Research Institute: Tehran, Iran, 2020; Available online: https://shaghool.ir/Files/434891_7196.pdf (accessed on 8 April 2023).
- Aghebaty, M.; Rahimi-Bashar, M.; Mirzajani, A. Study of beach seine fishery effect on macroinvertebrate community changes in the South of Caspian Sea. J. Mar. Sci. Technol. Res. 2017, 12, 70–84. [Google Scholar]
- Mirakhorlou, K.; Akhavan, R. Area changes of Hyrcanian Forests during 2004 to 2016. Iran Nat. 2017, 2, 40–45. [Google Scholar] [CrossRef]
- Hosseinzadeh, M.; Shiroud-Isa, N.; Esmaeili, R. Undesirable effects of sand and gravel harvesting on river system, Case study: Shiroud River (Mazandaran province). Res. Earth Sci. 2018, 9, 165–175. [Google Scholar]
- Yahyaei, M.; Gorgin, S.; Stepputis, D.; Saffaei, M.; Paighambari, Y. Standardization of mesh size in codend of the Miankaleh beach seine. Iran. Sci. Fish. J. 2019, 28, 13–21. [Google Scholar] [CrossRef]
- Fazli, H.; Kaymaram, F.; Daryanabard, G. Effects of fishing and environmental parameters on the commercial bony fish assemblage in the southern Caspian Sea. Oceanol. Hydrobiol. Stud. 2022, 51, 90–99. [Google Scholar] [CrossRef]
- Vahabzadeh, G. The effect of Neka’s power plant in pollution of the Caspian Sea. J. Water Wastewater 2001, 12, 38–42. [Google Scholar]
- Zebardast, L.; Yavari, A.; Salehi, E.; Makhdoum, M. Using landscape ecological metrics to investigate impacts of road on structural changes in Golestan National Park during 1987 to 2010. Environ. Res. 2012, 2, 11–20. [Google Scholar]
- Monavari, M.; Tajziehchi, S.; Rahimi, R. Environmental impacts of solid waste landfills on natural ecosystems of southern Caspian Sea coastlines. J. Environ. Prot. 2013, 2013, 1453–1460. [Google Scholar] [CrossRef][Green Version]
- Bagheri, S.; Makaremi, M.; Mirzajani, A. Distribution, phytoplankton abundance and impact of Eichhornia crassipes in the Eynak Wetland, Guilan province. Iran. Sci. Fish. J. 2019, 27, 93–103. [Google Scholar] [CrossRef]
- Tavakol, M.; Shayeghi, M.; Monavari, M.; Karbasi, A. Assessment of pollution from trout farms (Case study: Haraz River). J. Environ. Sci. Technol. 2020, 22, 327–348. [Google Scholar]
- White, T.H.; Bickley, P.; Brown, C.; Busch, D.E.; Dutson, G.; Freifeld, H.; Krofta, D.; Lawlor, S.; Polhemus, D.; Rounds, R. Quantifying threats to biodiversity and prioritizing responses: An example from Papua New Guinea. Diversity 2021, 13, 248. [Google Scholar] [CrossRef]
- Salafsky, N.; Salzer, D.; Stattersfield, A.J.; Hilton-Taylor, C.; Neugarten, R.; Butchart, S.H.; Collen, B.; Cox, N.; Master, L.L.; O’Connor, S.; et al. A standard lexicon for biodiversity conservation: Unified classifications of threats and actions. Conserv. Biol. 2008, 22, 897–911. [Google Scholar] [CrossRef]
- White, T.H.; de Melo Barros, Y.; Develey, P.F.; Llerandi-Román, I.C.; Monsegur-Rivera, O.A.; Trujillo-Pinto, A.M. Improving reintroduction planning and implementation through quantitative SWOT analysis. J. Nat. Conserv. 2015, 28, 149–159. [Google Scholar] [CrossRef]
- USAID. Developing Situation Models in USAID Biodiversity Programming. 2016. Available online: https://www.conservationstandards.org/wp-content/uploads/sites/3/2017/01/USAID_Biodiversity_HowToGuide1_2016_Summary_508.pdf (accessed on 14 October 2022).
- USAID. Using Results Chains to Depict Theories of Change in USAID Biodiversity Programming. 2016. Available online: https://www.ccnetglobal.com/wp-content/uploads/sites/3/2017/01/USAID_Biodiversity_HowToGuide2_2016_pa00m8mw-1.pdf (accessed on 14 October 2022).
- Mamaev, V.; Gugele, B.; Strobel, B.; Taylor, P.; Ritter, M.; Jaoshvili, S. The Caspian Sea; European Environment Agency: Copenhagen, Denmark, 2002; Available online: https://www.eea.europa.eu/publications/report_2002_0524_154909/regional-seas-around-europe/CaspianSea.pdf (accessed on 1 April 2022).
- Cucherousset, J.; Olden, J.D. Ecological impacts of nonnative freshwater fishes. Fisheries 2011, 36, 215–230. [Google Scholar] [CrossRef]
- David, P.; Thébault, E.; Anneville, O.; Duyck, P.-F.; Chapuis, E.; Loeuille, N. Impacts of invasive species on food webs: A review of empirical data. Adv. Ecol. Res. 2017, 56, 1–60. [Google Scholar] [CrossRef]
- Clavero Pineda, M.; García-Berthou, E. Invasive species are a leading cause of animal extinctions. Trends Ecol. Evol. 2005, 20, 110. [Google Scholar] [CrossRef]
- McClure, M.; Burdett, C.; Farnsworth, M. A globally-distributed alien invasive species poses risks to United States imperiled species. Sci. Rep. 2018, 8, 5331. [Google Scholar] [CrossRef]
- Pyšek, P.; Hulme, P.E.; Simberloff, D.; Bacher, S.; Blackburn, T.M.; Carlton, J.T.; Dawson, W.; Essl, F.; Foxcroft, L.C.; Genovesi, P.; et al. Scientists’ warning on invasive alien species. Biol. Rev. 2020, 95, 1511–1534. [Google Scholar] [CrossRef]
- Gallardo, B.; Aldridge, D.C. Evaluating the combined threat of climate change and biological invasions on endangered species. Biol. Conserv. 2013, 160, 225–233. [Google Scholar] [CrossRef]
- Cuthbert, R.N.; Briski, E. Temperature, not salinity, drives impact of an emerging invasive species. Sci. Total Environ. 2021, 780, 146640. [Google Scholar] [CrossRef] [PubMed]
- Barbarossa, V.; Bosmans, J.; Wanders, N.; King, H.; Bierkens, M.F.; Huijbregts, M.A.; Schipper, A.M. Threats of global warming to the world’s freshwater fishes. Nat. Commun. 2021, 12, 1701. [Google Scholar] [CrossRef] [PubMed]
- Essl, F.; Lenzner, B.; Bacher, S.; Bailey, S.; Capinha, C.; Daehler, C.; Dullinger, S.; Genovesi, P.; Hui, C.; Hulme, P.E.; et al. Drivers of future alien species impacts: An expert-based assessment. Glob. Change Biol. 2020, 26, 4880–4893. [Google Scholar] [CrossRef]
- Rahel, F.J.; Bierwagen, B.; Taniguchi, Y. Managing aquatic species of conservation concern in the face of climate change and invasive species. Conserv. Biol. 2008, 22, 551–561. [Google Scholar] [CrossRef] [PubMed]
- Sepaskhah, A. Evaporation reduction from water reservoir of dams. Strateg. Res. J. Agric. Sci. Nat. Resour. 2018, 3, 13–26. [Google Scholar]
- Modabberi, A.; Noori, R.; Madani, K.; Ehsani, A.; Mehr, A.D.; Hooshyaripor, F.; Kløve, B. Caspian Sea is eutrophying: The alarming message of satellite data. Environ. Res. Lett. 2020, 15, 124047. [Google Scholar] [CrossRef]
- Manbohi, A.; Mehdinia, A.; Rahnama, R.; Dehbandi, R. Microplastic pollution in inshore and offshore surface waters of the southern Caspian Sea. Chemosphere 2021, 281, 130896. [Google Scholar] [CrossRef]
- Bastami, K.D.; Neyestani, M.; Shemirani, F.; Soltani, F.; Haghparast, S.; Akbari, A. Heavy metal pollution assessment in relation to sediment properties in the coastal sediments of the southern Caspian Sea. Mar. Pollut. Bull. 2015, 92, 237–243. [Google Scholar] [CrossRef] [PubMed]
- Shoaei-Parchin, N.; Biglouei, M.; Mohsenabadi, G.; Farhangi, M. The effect of combining flood and drip irrigation methods in different levels of nitrogen fertilizer and number of seedlings on yield and water productivity of rice. Water Manag. Agric. 2022, 9, 135–148. [Google Scholar]
- Rahimi-Pool, M.; Akbari-Nodehi, D.; Asadi, R.; Bagheri, A.; Shirdel-Shahmiri, F. Effect of drip and flood irrigation on water productivity and yield in two methods of rice cultivation. J. Water Res. Agric. 2022, 35, 391–404. [Google Scholar] [CrossRef]
- Kiani, A.; Yazdani, M.; Feyzbakhsh, M. Comparison of rice direct seeding and transplanting methods under different irrigation methods. Water Soil 2022, 35, 779–790. [Google Scholar] [CrossRef]
- SCEG. List of Dams of Iran. Available online: https://www.sceg.ir/fa/ (accessed on 5 January 2024).
- Battisti, C.; Fanelli, G.; Marini, F.; Amori, G.; Luiselli, L. Assessing the nature reserve management effort using an expert-based threat analysis approach. Diversity 2020, 12, 145. [Google Scholar] [CrossRef]
Disclaimer/Publisher’s Note: The statements, opinions and data contained in all publications are solely those of the individual author(s) and contributor(s) and not of MDPI and/or the editor(s). MDPI and/or the editor(s) disclaim responsibility for any injury to people or property resulting from any ideas, methods, instructions or products referred to in the content. |
© 2025 by the authors. Licensee MDPI, Basel, Switzerland. This article is an open access article distributed under the terms and conditions of the Creative Commons Attribution (CC BY) license (https://creativecommons.org/licenses/by/4.0/).



