Transcriptional Profiling of Testis Development in Pre-Sexually-Mature Hezuo Pig
Abstract
1. Introduction
2. Materials and Methods
2.1. Ethics Statement
2.2. Sample Collection and HE Staining
2.3. Preparation of Single-Cell Suspensions
2.4. 10× Genomics Library Preparation and Sequencing
2.5. Genome Alignment and Gene Expression Quantification
2.6. Cell Clustering and DGE Annotation
2.7. Cell Trajectory Analysis
3. Results
3.1. Overview of scRNA-seq Data and Histomorphological Analysis of Testis
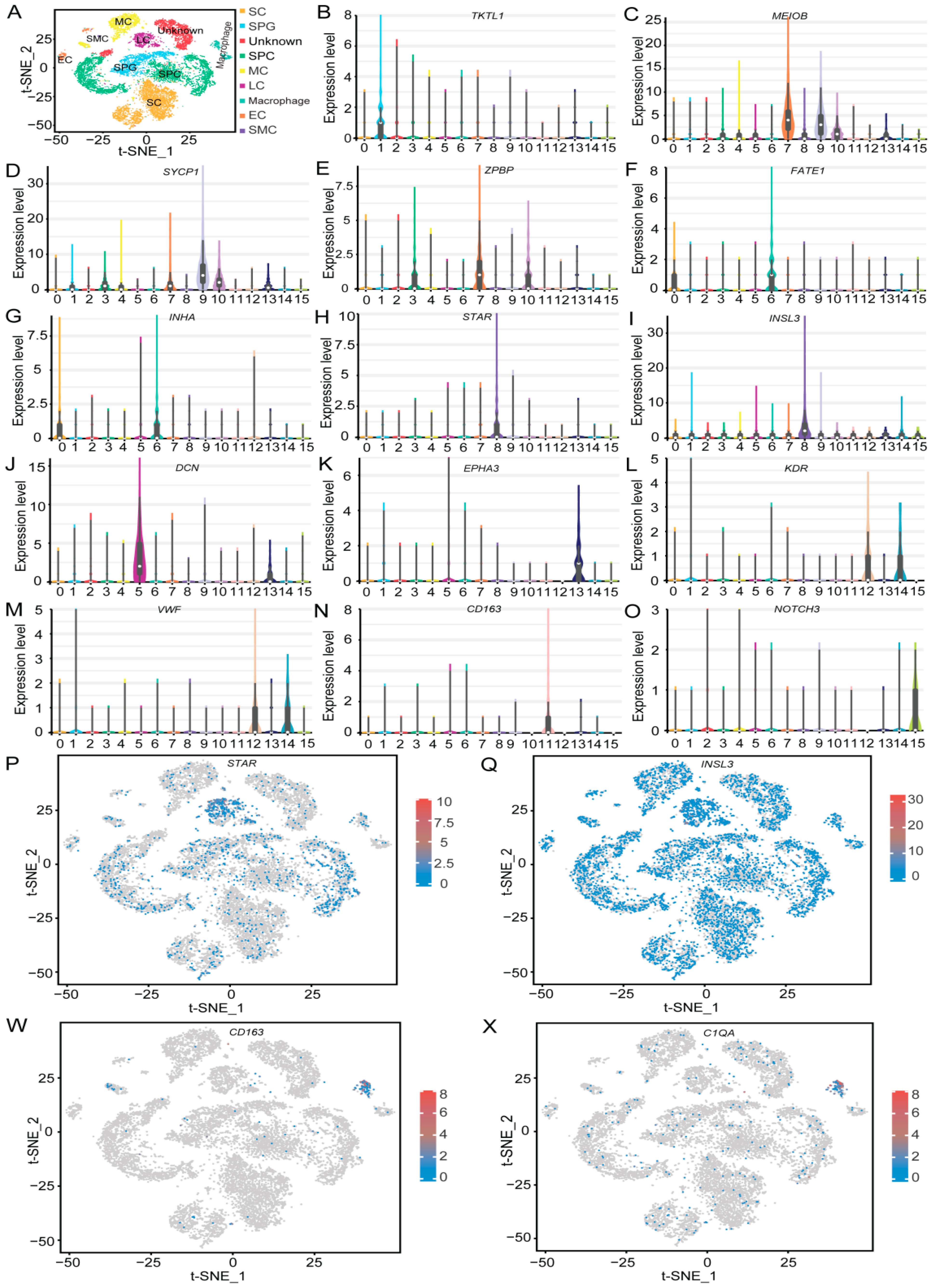
3.2. Determination of Testicular Cell Types Using Cluster Analysis
3.3. MCs and LCs Derived and Differentiated from a Shared Progenitor Lineage
3.4. Analysis of Functional Enrichment in Germ Cells
3.5. Analysis of Functional Enrichment in Somatic Cells
4. Discussion
5. Conclusions
Supplementary Materials
Author Contributions
Funding
Institutional Review Board Statement
Informed Consent Statement
Data Availability Statement
Acknowledgments
Conflicts of Interest
References
- Tang, Y.; Zhang, B.; Shi, H.; Yan, Z.; Wang, P.; Yang, Q.; Huang, X.; Gun, S. Molecular characterization, expression patterns and cellular localization of BCAS2 gene in male Hezuo pig. Peerj 2023, 11, e16341. [Google Scholar] [CrossRef] [PubMed]
- Wang, L.; Wang, P.; Yan, Z.; Zhang, P.; Yin, X.; Jia, R.; Li, Y.; Yang, J.; Gun, S.; Yang, Q. Whole-plant silage maize to improve fiber digestive characteristics and intestinal microbiota of Hezuo pigs. Front. Microbiol. 2024, 15, 1360505. [Google Scholar] [CrossRef]
- Yan, Z.; Song, K.; Wang, P.; Gun, S.; Long, X. Evaluation of the genetic diversity and population structure of four native pig populations in Gansu Province. Int. J. Mol. Sci. 2023, 24, 17154. [Google Scholar] [CrossRef]
- Yan, J.; Wang, P.; Yan, Z.; Yang, Q.; Huang, X.; Gao, X.; Li, J.; Wang, Z.; Gao, Y.; Gun, S. Cloning of STC-1 and analysis of its differential expression in Hezuo pig. Anim. Biotechnol. 2023, 34, 4687–4694. [Google Scholar] [CrossRef] [PubMed]
- Yin, X.; Wang, P.; Yan, Z.; Yang, Q.; Huang, X.; Gun, S. Effects of whole-plant corn silage on growth performance, serum biochemical indices, and fecal microorganisms in Hezuo pigs. Animals 2024, 14, 662. [Google Scholar] [CrossRef] [PubMed]
- Zhang, B.; Yan, Z.; Wang, P.; Yang, Q.; Huang, X.; Shi, H.; Tang, Y.; Ji, Y.; Zhang, J.; Gun, S. Identification and characterization of lncRNA and mRNA in testes of Landrace and Hezuo boars. Animals 2021, 11, 2263. [Google Scholar] [CrossRef] [PubMed]
- Zhang, B.; Yan, Z.; Gao, Y.; Li, J.; Wang, Z.; Wang, P.; Yang, Q.; Huang, X.; Gun, S. Integrated analysis of miRNA and mRNA expression profiles in testes of Landrace and Hezuo boars. Front. Veter Sci. 2022, 9, 942669. [Google Scholar] [CrossRef]
- Li, L.; Lin, W.; Wang, Z.; Huang, R.; Xia, H.; Li, Z.; Deng, J.; Ye, T.; Huang, Y.; Yang, Y. Hormone regulation in testicular development and function. Int. J. Mol. Sci. 2024, 25, 5805. [Google Scholar] [CrossRef]
- Karimi, H.; Saraskanroud, M.R.; Koucheh, F.B. Influence of laterality on testis anatomy and histology in Ghezel rams. Veter Med. Sci. 2019, 5, 151–156. [Google Scholar] [CrossRef]
- Potter, S.J.; DeFalco, T. Role of the testis interstitial compartment in spermatogonial stem cell function. Reproduction 2017, 153, 151–162. [Google Scholar] [CrossRef]
- Fayomi, A.P.; Orwig, K.E. Spermatogonial stem cells and spermatogenesis in mice, monkeys and men. Stem Cell Res. 2018, 29, 207–214. [Google Scholar] [CrossRef] [PubMed]
- Ramm, S.A.; Schaerer, L.; Ehmcke, J.; Wistuba, J. Sperm competition and the evolution of spermatogenesis. Mol. Hum. Reprod. 2014, 20, 1169–1179. [Google Scholar] [CrossRef] [PubMed]
- Wanjari, U.R.; Gopalakrishnan, A.V. Blood-testis barrier: A review on regulators in maintaining cell junction integrity between Sertoli cells. Cell Tissue Res. 2024, 396, 157–175. [Google Scholar] [CrossRef]
- Stanton, P.G. Regulation of the blood-testis barrier. Semin. Cell Dev. Biol. 2016, 59, 166–173. [Google Scholar] [CrossRef] [PubMed]
- O’Donnell, L.; Smith, L.B.; Rebourcet, D. Sertoli cells as key drivers of testis function. Semin. Cell Dev. Biol. 2022, 121, 2–9. [Google Scholar] [CrossRef] [PubMed]
- You, X.; Chen, Q.; Yuan, D.; Zhang, C.C.; Zhao, H.X. Common markers of testicular Sertoli cells. Expert. Rev. Mol. Diagn. 2021, 21, 613–626. [Google Scholar] [CrossRef]
- Griswold, M.D. The central role of Sertoli cells in spermatogenesis. Semin. Cell Dev. Biol. 1998, 9, 411–416. [Google Scholar] [CrossRef]
- Meroni, S.B.; Galardo, M.N.; Rindone, G.; Gorga, A.; Riera, M.F.; Cigorraga, S.B. Molecular mechanisms and signaling pathways involved in Sertoli cell proliferation. Front. Endocrinol. 2019, 10, 224. [Google Scholar] [CrossRef]
- Griswold, M.D. 50 years of spermatogenesis: Sertoli cells and their interactions with germ cells. Biol. Reprod. 2018, 99, 87–100. [Google Scholar] [CrossRef]
- Papadopoulos, V.; Zirkin, B.R. Leydig cell aging: Molecular mechanisms and treatments. Vitam. Horm. 2021, 115, 585–609. [Google Scholar] [PubMed]
- Shima, Y. Development of fetal and adult Leydig cells. Reprod. Med. Biol. 2019, 18, 323–330. [Google Scholar] [CrossRef] [PubMed]
- Svechnikov, K.; Landreh, L.; Weisser, J.; Izzo, G.; Colón, E.; Svechnikova, I.; Söder, O. Origin, development and regulation of human Leydig cells. Horm. Res. Paediatr. 2010, 73, 93–101. [Google Scholar] [CrossRef] [PubMed]
- Zhou, R.; Wu, J.R.Z.; Liu, B.; Jiang, Y.Q.; Chen, W.; Li, J.; He, Q.Y.; He, Z.P. The roles and mechanisms of Leydig cells and myoid cells in regulating spermatogenesis. Cell Mol. Life Sci. 2019, 76, 2681–2695. [Google Scholar] [CrossRef]
- Varga, I.; Bódi, I.; Kachlík, D.; Mestanová, V.; Klein, M. The enigmatic thymic myoid cells—Their 130 years of history, embryonic origin, function and clinical significance. Biologia 2019, 74, 521–531. [Google Scholar] [CrossRef]
- Neto, F.T.L.; Phil Vu, B.; Najari, B.B.; Li, P.S.; Goldstein, M. Spermatogenesis in humans and its affecting factors. Semin. Cell Dev. Biol. 2016, 59, 10–26. [Google Scholar] [CrossRef] [PubMed]
- O’Shaughnessy, P.J. Hormonal control of germ cell development and spermatogenesis. Semin. Cell Dev. Biol. 2014, 29, 55–65. [Google Scholar] [CrossRef] [PubMed]
- White-Cooper, H.; Bausek, N. Evolution and spermatogenesis. Philos. Trans. R. Soc. Lond. B Biol. Sci. 2010, 365, 1465–1480. [Google Scholar] [CrossRef]
- Dong, F.; Ping, P.; Ma, Y.; Chen, X.-F. Application of single-cell RNA sequencing on human testicular samples: A comprehensive review. Int. J. Biol. Sci. 2023, 19, 2167–2197. [Google Scholar] [CrossRef] [PubMed]
- Papalexi, E.; Satija, R. Single-cell RNA sequencing to explore immune cell heterogeneity. Nat. Rev. Immunol. 2018, 18, 35–45. [Google Scholar] [CrossRef]
- Suzuki, T. Overview of single-cell RNA sequencing analysis and its application to spermatogenesis research. Reprod. Med. Biol. 2023, 22, e12502. [Google Scholar] [CrossRef] [PubMed]
- Huang, L.; Zhang, J.; Zhang, P.; Huang, X.; Yang, W.; Liu, R.; Sun, Q.; Lu, Y.; Zhang, M.; Fu, Q. Single-cell RNA sequencing uncovers dynamic roadmap and cell-cell communication during buffalo spermatogenesis. Iscience 2023, 26, 105733. [Google Scholar] [CrossRef]
- Wang, X.; Pei, J.; Xiong, L.; Guo, S.; Cao, M.; Kang, Y.; Ding, Z.; La, Y.; Liang, C.; Yan, P.; et al. Single-cell RNA sequencing reveals atlas of yak testis cells. Int. J. Biol. Sci. 2023, 24, 7982. [Google Scholar] [CrossRef] [PubMed]
- Wang, X.; Pei, J.; Xiong, L.; Kang, Y.; Guo, S.; Cao, M.; Ding, Z.; Bao, P.; Chu, M.; Liang, C.; et al. Single-cell RNA sequencing and UPHLC-MS/MS targeted metabolomics offer new insights into the etiological basis for male cattle-yak sterility. Int. J. Biol. Macromol. 2023, 253, 126831. [Google Scholar] [CrossRef]
- Ren, F.; Xi, H.; Qiao, P.; Li, Y.; Xian, M.; Zhu, D.; Hu, J. Single-cell transcriptomics reveals male germ cells and Sertoli cells developmental patterns in dairy goats. Front. Cell Dev. Biol. 2022, 10, 944325. [Google Scholar] [CrossRef] [PubMed]
- Yu, X.; Li, T.; Du, X.; Shen, Q.; Zhang, M.; Wei, Y.; Yang, D.; Xu, W.; Chen, W.; Bai, C.; et al. Single-cell RNA sequencing reveals atlas of dairy goat testis cells. Zool. Res. 2021, 42, 401–405. [Google Scholar] [CrossRef] [PubMed]
- Tang, X.; Chen, C.; Yan, S.; Yang, A.; Deng, Y.; Chen, B.; Gu, J. Single-nucleus RNA-seq reveals spermatogonial stem cell developmental pattern in shaziling pigs. Biomolecules 2024, 14, 607. [Google Scholar] [CrossRef] [PubMed]
- Zhang, L.; Guo, M.; Liu, Z.; Liu, R.; Zheng, Y.; Yu, T.; Lv, Y.; Lu, H.; Zeng, W.; Zhang, T.; et al. Single-cell RNA-seq analysis of testicular somatic cell development in pigs. J. Genet. Genom. 2022, 49, 1016–1028. [Google Scholar] [CrossRef] [PubMed]
- Yang, H.; Ma, J.; Wan, Z.; Wang, Q.; Wang, Z.; Zhao, J.; Wang, F.; Zhang, Y. Characterization of sheep spermatogenesis through single-cell RNA sequencing. FASEB J. 2021, 35, e21187. [Google Scholar] [CrossRef] [PubMed]
- Wu, Y.; Guo, T.; Li, J.; Niu, C.; Sun, W.; Zhu, S.; Zhao, H.; Qiao, G.; Han, M.; He, X.; et al. The transcriptional cell atlas of testis development in sheep at pre-sexual maturity. Curr. Issues Mol. Biol. 2022, 44, 483–497. [Google Scholar] [CrossRef] [PubMed]
- Zheng, Y.; Liu, Y.; Hou, R.; Shi, K.; Chen, Y.; Feng, T.; An, J. Single-cell RNA-sequencing analysis and characterisation of testicular cells in giant panda (Ailuropoda melanoleuca). Reprod. Fertil. Dev. 2022, 34, 933–943. [Google Scholar] [CrossRef]
- Jia, R.; Huang, X.Y.; Yang, J.J.; Wang, L.L.; Li, J.; Li, Y.; Gun, S.; Yan, Z.Q.; Wang, P.F.; Yang, Q.L. Gender-specific DNA methylation profiles associated with adult weight in Hezuo pigs. Int. J. Mol. Sci. 2024, 25, 11488. [Google Scholar] [CrossRef] [PubMed]
- Dobin, A.; Davis, C.A.; Schlesinger, F.; Drenkow, J.; Zaleski, C.; Jha, S.; Batut, P.; Chaisson, M.; Gingeras, T.R. STAR: Ultrafast universal RNA-seq aligner. Bioinformatics 2013, 29, 15–21. [Google Scholar] [CrossRef] [PubMed]
- Lun, A.T.L.; Riesenfeld, S.; Andrews, T.; The Phuong, D.; Gomes, T.; Marioni, J.C. Emptydrops: Distinguishing cells from empty droplets in droplet-based single-cell RNA sequencing data. Genome Biol. 2019, 20, 63. [Google Scholar] [CrossRef] [PubMed]
- Butler, A.; Hoffman, P.; Smibert, P.; Papalexi, E.; Satija, R. Integrating single-cell transcriptomic data across different conditions, technologies, and species. Nat. Biotechnol. 2018, 36, 411–420. [Google Scholar] [CrossRef]
- Camp, J.G.; Sekine, K.; Gerber, T.; Loeffler-Wirth, H.; Binder, H.; Gac, M.; Kanton, S.; Kageyama, J.; Damm, G.; Seehofer, D.; et al. Multilineage communication regulates human liver bud development from pluripotency. Nature 2017, 546, 533–538. [Google Scholar] [CrossRef] [PubMed]
- Qiu, X.; Mao, Q.; Tang, Y.; Wang, L.; Chawla, R.; Pliner, H.A.; Trapnell, C. Reversed graph embedding resolves complex single-cell trajectories. Nat. Methods 2017, 14, 979–982. [Google Scholar] [CrossRef] [PubMed]
- Guo, J.; Nie, X.; Giebler, M.; Mlcochova, H.; Wang, Y.; Grow, E.J.; DonorConnect; Kim, R.; Tharmalingam, M.; Matilionyte, G.; et al. The dynamic transcriptional cell atlas of testis development during human puberty. Cell Stem Cell 2020, 26, 262–276. [Google Scholar] [CrossRef] [PubMed]
- Figueiredo, M.G.; Gagliano-Juca, T.; Basaria, S. Male reproduction and aging. Endocrinol. Metab. Clin. N. Am. 2023, 52, 211–228. [Google Scholar] [CrossRef] [PubMed]
- Qu, N.; Ogawa, Y.; Kuramasu, M.; Nagahori, K.; Sakabe, K.; Itoh, M. Immunological microenvironment in the testis. Reprod. Med. Biol. 2020, 19, 24–31. [Google Scholar] [CrossRef]
- Makela, J.-A.; Koskenniemi, J.J.; Virtanen, H.E.; Toppari, J. Testis development. Endocr. Rev. 2019, 40, 857–905. [Google Scholar] [CrossRef]
- Walker, W.H. Molecular mechanisms of testosterone action in spermatogenesis. Steroids 2009, 74, 602–607. [Google Scholar] [CrossRef] [PubMed]
- Wang, Y.; Navin, N.E. Advances and applications of single-cell sequencing technologies. Mol. Cell 2015, 58, 598–609. [Google Scholar] [CrossRef]
- Zhang, L.; Li, F.; Lei, P.; Guo, M.; Liu, R.; Wang, L.; Yu, T.; Lv, Y.; Zhang, T.; Zeng, W.; et al. Single-cell RNA-sequencing reveals the dynamic process and novel markers in porcine spermatogenesis. J. Anim. Sci. Biotechnol. 2021, 12, 122. [Google Scholar] [CrossRef] [PubMed]
- Choi, Y.H.; Kim, J.K. Dissecting cellular heterogeneity using single-cell RNA sequencing. Mol. Cells 2019, 42, 189–199. [Google Scholar] [PubMed]
- Smith, L.B.; Walker, W.H. The regulation of spermatogenesis by androgens. Semin. Cell Dev. Biol. 2014, 30, 2–13. [Google Scholar] [CrossRef]
- Yan, Y.; Zhu, S.; Jia, M.; Chen, X.; Qi, W.; Gu, F.; Valencak, T.G.; Liu, J.; Sun, H. Advances in single-cell transcriptomics in animal research. J. Anim. Sci. Biotechnol. 2024, 15, 102. [Google Scholar] [CrossRef]
- Lukassen, S.; Bosch, E.; Ekici, A.B.; Winterpacht, A. Single-cell rna sequencing of adult mouse testes. Sci. Data 2018, 5, 180192. [Google Scholar] [CrossRef] [PubMed]
- Xia, K.; Luo, P.; Yu, J.; He, S.; Dong, L.; Gao, F.; Chen, X.; Ye, Y.; Gao, Y.; Ma, Y.; et al. Single-cell RNA sequencing reveals transcriptomic landscape and potential targets for human testicular ageing. Hum. Reprod. 2024, 39, 2189–2209. [Google Scholar] [CrossRef] [PubMed]









Disclaimer/Publisher’s Note: The statements, opinions and data contained in all publications are solely those of the individual author(s) and contributor(s) and not of MDPI and/or the editor(s). MDPI and/or the editor(s) disclaim responsibility for any injury to people or property resulting from any ideas, methods, instructions or products referred to in the content. |
© 2024 by the authors. Licensee MDPI, Basel, Switzerland. This article is an open access article distributed under the terms and conditions of the Creative Commons Attribution (CC BY) license (https://creativecommons.org/licenses/by/4.0/).
Share and Cite
Yan, Z.; Yang, Q.; Wang, P.; Gun, S. Transcriptional Profiling of Testis Development in Pre-Sexually-Mature Hezuo Pig. Curr. Issues Mol. Biol. 2025, 47, 10. https://doi.org/10.3390/cimb47010010
Yan Z, Yang Q, Wang P, Gun S. Transcriptional Profiling of Testis Development in Pre-Sexually-Mature Hezuo Pig. Current Issues in Molecular Biology. 2025; 47(1):10. https://doi.org/10.3390/cimb47010010
Chicago/Turabian StyleYan, Zunqiang, Qiaoli Yang, Pengfei Wang, and Shuangbao Gun. 2025. "Transcriptional Profiling of Testis Development in Pre-Sexually-Mature Hezuo Pig" Current Issues in Molecular Biology 47, no. 1: 10. https://doi.org/10.3390/cimb47010010
APA StyleYan, Z., Yang, Q., Wang, P., & Gun, S. (2025). Transcriptional Profiling of Testis Development in Pre-Sexually-Mature Hezuo Pig. Current Issues in Molecular Biology, 47(1), 10. https://doi.org/10.3390/cimb47010010
