Dynamic Performance Enhancement of a Renewable Energy System for Grid Connection and Stand-Alone Operation with Battery Storage
Abstract
:1. Introduction
- The paper proposes a new predictive voltage control scheme (PVC) to enhance the performance of a wind-driven surface permanent magnet synchronous generator under grid connection and stand-alone operating conditions.
- The paper introduces a systematic design for the overall wind generation system starting with the wind turbine and its power management system, then the generation unit, followed by the power converters and its control, and finally with the grid model, the battery storage system and isolated load.
- To confirm the validity of the proposed predictive controller, a wind driven generator performance is also evaluated using different classical control algorithms and a detailed comparison is carried out.
- The proposed control algorithm proved its validity in enhancing generator dynamics by achieving low computational burdens, low ripples, a simple structure and low current harmonics compared to classic techniques.
- The proposed control algorithm can be used to manage the operation of other types of wind-based generators considering the theory of operation and structure of each type.
2. Wind Energy Conversion System
2.1. Wind Turbine Model
2.2. Mathematical Model of Synchronous Generator
2.3. Modeling of the Converters, DC Bus and Filter for Grid Connection Purpose
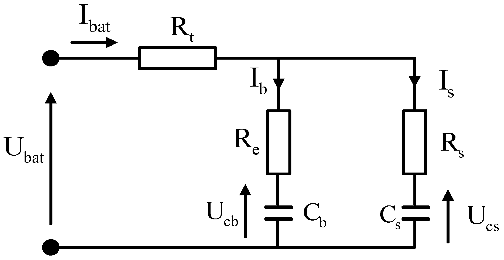
2.4. Modeling of Battery Storage System for Standalone Operation Purpose
3. Control System Designs
3.1. Design of Model Predictive Current Control for Grid Side Converter
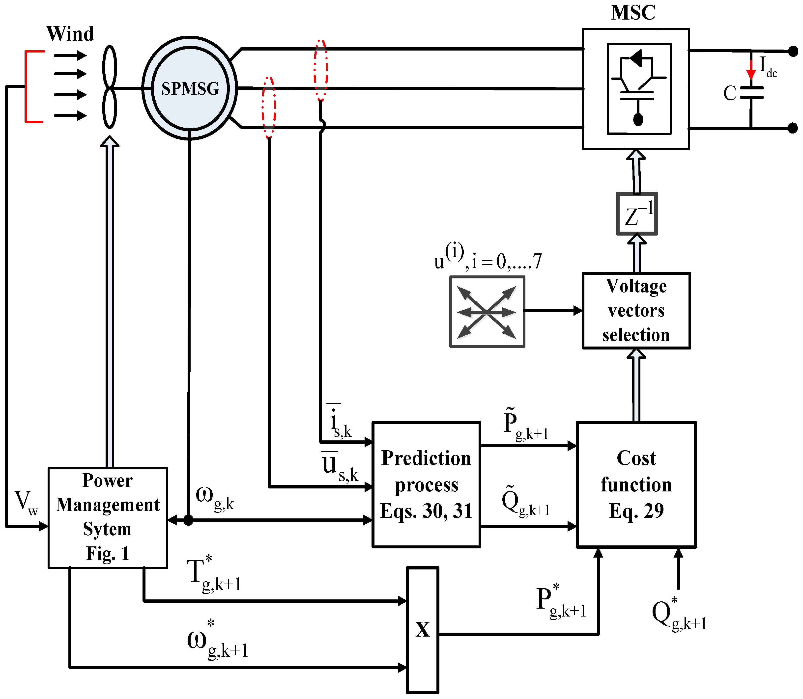
3.2. Control of Machine Side Converter for Grid Connected and Standalone Operations
3.2.1. Design of Model Predictive Direct Power Control Scheme
3.2.2. Design of the Model Predictive Direct Torque Control Scheme
3.2.3. Design of Model Predictive Current Control Scheme
3.2.4. Proposed Predictive Voltage Control Scheme
Design of Flux and Torque Regulators
4. Test Results
4.1. Grid Connected Operating Regime
4.2. Stand-Alone Operating Regime
4.2.1. Power Flow Using Model Predictive Direct Power Control
4.2.2. Power Flow Using Model Predictive Direct Torque Control
4.2.3. Power Flow Using Model Predictive Current Control
4.2.4. Power Flow Using Proposed Predictive Voltage Control
5. Conclusions
- The study presented a novel predictive voltage control technique to improve the dynamic performance of a wind driven permanent magnet synchronous generator under two operating conditions.
- A wind turbine driving system was constructed and described in detail.
- A detailed design of a battery storage system is presented to manage power flow exchange between the different units of the wind generation system.
- The research involved comprehensive performance comparison between the proposed control scheme and three classical controllers to show the features of each control system and outline their advantages and shortcomings.
- The results revealed that the proposed predictive voltage controller had the most effective dynamic performance among the four used controllers. This was based on its simple structure, low ripples, low computation burdens, and low current harmonics.
Author Contributions
Funding
Institutional Review Board Statement
Informed Consent Statement
Data Availability Statement
Acknowledgments
Conflicts of Interest
Abbreviations and Nomenclature
| SPMSG | Surface permanent magnet synchronous generator |
| MPC | Model predictive control |
| MP DPC | Model predictive direct power control |
| MP DTC | Model predictive direct torque control |
| MP CC | Model predictive current control |
| PVC | Predictive voltage control |
| MPPT | Maximum power point tracking |
| DFIG | Doubly fed induction generator |
| FOC | Field oriented control |
| DTC | Direct torque control |
| THD | Total harmonics distortion |
| PWM | Pulse width modulation |
| SVPWM | Space vector pulse width modulation |
| FCS | Finite control set |
| MSC | Machine side converter |
| GSC | Grid side converter |
| DC | Direct current |
| LAB | Lead acid battery |
| APS | Autonomous power supply |
| DOD | Depth of discharge |
| β | Blade pitch angle |
| µ | Tip speed ratio |
| Optimal tip speed ratio | |
| Wind speed | |
| Nominal wind speed | |
| Turbine power coefficient | |
| Maximum turbine power coefficient | |
| Turbine power | |
| Maximum turbine power | |
| Wind power | |
| , | Actual and reference active generator powers |
| , | Actual and reference reactive generator powers |
| , | Nominal active and reactive powers of the generator |
| , | DC link and load powers |
| , , | Turbine, generator and friction torques. |
| , | Turbine and generator inertias, respectively. |
| F | Friction coefficient |
| R | Generator stator resistance |
| Generator stator inductance | |
| Generator shaft speed | |
| Generator electrical speed | |
| Angular frequency of the grid | |
| p | Pole pairs number |
| Generator flux | |
| Permanent magnet flux | |
| , | d-q components of generator stator current |
| , | d-q components of generator stator voltage |
| , | d-q components of grid voltage |
| , | Resistance and inductance of the grid filter |
| , | d-q axis current components of electric utility |
| , | Actual and reference DC link voltages |
| C | DC link capacitance |
| , | Bulk and surface capacitances of the battery |
| , , | Surface, end and terminal resistances of the battery |
| , | Bulk and surface capacitance voltages |
| , , | Battery, bulk and surface currents |
| , | DC link and load currents, respectively |
| Weighting factor | |
| Generator torque angle | |
| Sampling time |
Appendix A
| Parameter | Value | Parameter | Value |
|---|---|---|---|
| r | 2 m | p | 4 |
| CPmax | 0.472 | R | 0.82 Ω |
| µopt | 8.1 | Ls | 15.1 mH |
| Pnom | 3.9 KW | ψf | 0.5 Vs |
| Vw,nom | 10 m/s | Rf and Lf | 0.1 Ω and 3 mH |
| K | 3.83 | Cdc | 2200 µF |
| Parameter | Value | Parameter | Value |
|---|---|---|---|
| Rt | 2.75 mΩ | Lbat | 30 mH |
| Re | 3.75 mΩ | Capacity | 50 Ah |
| Rs | 3.75 mΩ | Rated voltage | 240 V |
| Cb | 8.8373 F | DOD (%) | 60% |
| Cs | 82.1 mF | ηbat % | 85% |
References
- Xie, X.; Zhang, Y.; Meng, K.; Dong, Z.Y.; Liu, J. Emergency control strategy for power systems with renewables considering a utility-scale energy storage transient. CSEE J. Power Energy Syst. 2021, 7, 986–995. [Google Scholar]
- Gu, Y.; Huang, Y.; Wu, Q.; Li, C.; Zhao, H.; Zhan, Y. Isolation and Protection of the Motor-Generator Pair System for Fault Ride-Through of Renewable Energy Generation Systems. IEEE Access 2020, 8, 13251–13258. [Google Scholar] [CrossRef]
- Telukunta, V.; Pradhan, J.; Agrawal, A.; Singh, M.; Srivani, S.G. Protection challenges under bulk penetration of renewable energy resources in power systems: A review. CSEE J. Power Energy Syst. 2017, 3, 365–379. [Google Scholar] [CrossRef]
- Albatran, S.; Harasis, S.; Alomoush, I.M.; Alsmadi, Y.; Awawdeh, M. Realistic Optimal Power Flow of a Wind-Connected Power System With Enhanced Wind Speed Model. IEEE Access 2020, 8, 176973–176985. [Google Scholar] [CrossRef]
- Kong, X.; Liu, X.; Ma, L.; Lee, K.Y. Hierarchical Distributed Model Predictive Control of Standalone Wind/Solar/Battery Power System. IEEE Trans. Syst. Man Cybern. Syst. 2019, 49, 1570–1581. [Google Scholar] [CrossRef]
- Eltamaly, A.M.; Alotaibi, M.A. Novel Fuzzy-Swarm Optimization for Sizing of Hybrid Energy Systems Applying Smart Grid Concepts. IEEE Access 2021, 9, 93629–93650. [Google Scholar] [CrossRef]
- Mossa, M.A.; Al-Sumaiti, A.S.; Do, T.D.; Diab, A.A.Z. Cost-Effective Predictive Flux Control for a Sensorless Doubly Fed Induction Generator. IEEE Access 2019, 7, 172606–172627. [Google Scholar] [CrossRef]
- Abeynayake, G.; Van Acker, T.; Van Hertem, D.; Liang, J. Analytical Model for Availability Assessment of Large-Scale Offshore Wind Farms Including Their Collector System. IEEE Trans. Sustain. Energy 2021, 12, 1974–1983. [Google Scholar] [CrossRef]
- Mossa, M.A.; Echeikh, H.; Iqbal, A. Enhanced control technique for a sensor-less wind driven doubly fed induction generator for energy conversion purpose. Energy Rep. 2021, 7, 5815–5833. [Google Scholar] [CrossRef]
- Mossa, M.A.; Mohamed, Y.S. Novel Scheme for Improving the Performance of a Wind Driven Doubly Fed Induction Generator during Grid Fault. Wind. Eng. 2012, 36, 305–334. [Google Scholar] [CrossRef]
- Jahangiri, M.; Shamsabadi, A.A. Designing a horizontal-axis wind turbine for South Khorasan province: A case study. Int. J. Precis. Eng. Manuf. 2017, 18, 1463–1473. [Google Scholar] [CrossRef]
- Sedaghat, A.; Alkhatib, F.; Eilaghi, A.; Mehdizadeh, A.; Borvayeh, L.; Mostafaeipour, A.; Hassanzadeh, A.; Jahangiri, M. Optimization of capacity factors based on rated wind speeds of wind turbines. Energy Sources Part A Recovery Util. Environ. Eff. 2020, 43, 1–22. [Google Scholar] [CrossRef]
- Islam, R.; Guo, Y.; Zhu, J. A review of offshore wind turbine nacelle: Technical challenges, and research and developmental trends. Renew. Sustain. Energy Rev. 2014, 33, 161–176. [Google Scholar] [CrossRef]
- Vanco, W.E.; Silva, F.; Goncalves, F.A.S.; Bissochi, C.A. Evaluation of the Capacitor Bank Design for Self-Excitation in Induction Generators. IEEE Lat. Am. Trans. 2018, 16, 482–488. [Google Scholar] [CrossRef]
- Teng, K.; Lu, Z.; Long, J.; Wang, Y.; Roskilly, A.P. Voltage Build-Up Analysis of Self-Excited Induction Generator With Multi-Timescale Reduced-Order Model. IEEE Access 2019, 7, 48003–48012. [Google Scholar] [CrossRef]
- Meng, F.; Sun, D.; Zhou, K.; Wu, J.; Zhao, F.; Sun, L. A Sub-Synchronous Oscillation Suppression Strategy for Doubly Fed Wind Power Generation System. IEEE Access 2021, 9, 83482–83498. [Google Scholar] [CrossRef]
- Mossa, M.A.; Echeikh, H.; Diab, A.A.Z.; Quynh, N.V. Effective Direct Power Control for a Sensor-Less Doubly Fed Induction Generator with a Losses Minimization Criterion. Electronics 2020, 9, 1269. [Google Scholar] [CrossRef]
- Mohamad, A.M.; Arani, M.F.M.; Mohamed, Y.A.R.I. In-vestigation of Impacts of Wind Source Dynamics and Stability Options in DC Power Systems With Wind Energy Conversion Systems. IEEE Access 2020, 8, 18270–18283. [Google Scholar] [CrossRef]
- Prince, M.K.K.; Arif, M.T.; Gargoom, A.; Oo, A.M.T.; Haque, E. Modeling, Parameter Measurement, and Control of PMSG-based Grid-connected Wind Energy Conversion System. J. Mod. Power Syst. Clean Energy 2021, 9, 1054–1065. [Google Scholar] [CrossRef]
- Islam, M.M.; Chowdhury, D. Advanced and comprehensive control methods in wind energy systems. In Emerging Power Converters For Renewable Energy And Electric Vehicles; Taylor & Francis: Abingdon, UK, 2021; pp. 191–224. [Google Scholar]
- He, L.; Li, Y.; Harley, R.G. Adaptive Multi-Mode Power Control of a Di-rect-Drive PM Wind Generation System in a Microgrid. IEEE J. Emerg. Sel. Top. Power Electron. 2013, 1, 217–225. [Google Scholar] [CrossRef]
- Basak, R.; Bhuvaneswari, G.; Pillai, R.R. Low-Voltage Ride-Through of a Synchronous Generator-Based Variable Speed Grid-Interfaced Wind Energy Conversion System. IEEE Trans. Ind. Appl. 2019, 56, 752–762. [Google Scholar] [CrossRef]
- Corradini, M.L.; Ippoliti, G.; Orlando, G. Robust Control of Variable-Speed Wind Turbines Based on an Aerodynamic Torque Observer. IEEE Trans. Control. Syst. Technol. 2013, 21, 1199–1206. [Google Scholar] [CrossRef]
- Zhang, Z.; Zhao, Y.; Qiao, W.; Qu, L. A Discrete-Time Direct Torque Control for Direct-Drive PMSG-Based Wind Energy Conversion Systems. IEEE Trans. Ind. Appl. 2015, 51, 3504–3514. [Google Scholar] [CrossRef] [Green Version]
- Zhang, Z.; Zhao, Y.; Qiao, W.; Qu, L. A Space-Vector-Modulated Sensorless Direct-Torque Control for Direct-Drive PMSG Wind Turbines. IEEE Trans. Ind. Appl. 2014, 50, 2331–2341. [Google Scholar] [CrossRef]
- Dos Santos Neto, P.J.; Pinto, A.C.; Ruppert Filho, E. A Proposal to Control Active and Reactive Power in Distributed Generation Systems Using Small Wind Turbines. IEEE Lat. Am. Trans. 2020, 18, 1699–1706. [Google Scholar] [CrossRef]
- Torres, J.; Pena, R.; Tapia, J.; Riedemann, J.; Pesce, C. Direct power control of an axial flux permanent magnet synchronous machine. In Proceedings of the 2017 IEEE Southern Power Electronics Conference (SPEC), Puerto Varas, Chile, 4–7 December 2017; pp. 1–6. [Google Scholar]
- Harrouz, A.; Benatiallah, A. Direct power control of a PMSG dedicated to standalone wind energy systems. In Proceedings of the 2013 Eighth International Conference and Exhibition on Ecological Vehicles and Renewable Energies (EVER), Monte Carlo, Monaco, 27–30 March 2013; IEEE: New York, NY, USA, 2013; pp. 1–5. [Google Scholar]
- Mozayan, S.M.; Saad, M.; Vahedi, H.; Fortin-Blanchette, H.; Soltani, M. Sliding Mode Control of PMSG Wind Turbine Based on Enhanced Exponential Reaching Law. IEEE Trans. Ind. Electron. 2016, 63, 6148–6159. [Google Scholar] [CrossRef]
- Yu, Y.; Mi, Z.; Guo, X.; Niu, X.; Zheng, X.; Sun, C. Control design and im-plementation of a spiral spring energy storage system connected to a grid via PMSG. CSEE J. Power Energy Syst. 2018, 4, 339–351. [Google Scholar] [CrossRef]
- Muyeen, S.M.; Al-Durra, A. Modeling and Control Strategies of Fuzzy Logic Controlled Inverter System for Grid Interconnected Variable Speed Wind Generator. IEEE Syst. J. 2013, 7, 817–824. [Google Scholar] [CrossRef] [Green Version]
- Bigarelli, L.; Di Benedetto, M.; Lidozzi, A.; Solero, L.; Odhano, S.A.; Zanchetta, P. PWM-Based Optimal Model Predictive Control for Variable Speed Generating Units. IEEE Trans. Ind. Appl. 2019, 56, 541–550. [Google Scholar] [CrossRef]
- Wang, H.; Yang, J.; Chen, Z.; Ge, W.; Ma, Y.; Xing, Z.; Yang, L. Model Predictive Control of PMSG-Based Wind Turbines for Frequency Regulation in an Isolated Grid. IEEE Trans. Ind. Appl. 2018, 54, 3077–3089. [Google Scholar] [CrossRef]
- Linder, A.; Kanchan, R.; Stolze, P.; Kennel, R. Model-Based Predictive Control of Electric Drives; Cuvillier Verlag: Gottingen, Germany, 2010. [Google Scholar]
- Yaramasu, V.; Wu, B. Model Predictive Control of Wind Energy Conversion Systems; John Wiley & Sons, Ltd.: New Jersey, NJ, USA, 2017. [Google Scholar]
- Zhang, Z.; Li, Z.; Kazmierkowski, M.P.; Rodriguez, J.; Kennel, R. Robust Predictive Control of Three-Level NPC Back-to-Back Power Converter PMSG Wind Turbine Systems With Revised Predictions. IEEE Trans. Power Electron. 2018, 33, 9588–9598. [Google Scholar] [CrossRef]
- Zhang, Z.; Fang, H.; Gao, F.; Rodriguez, J.; Kennel, R. Multiple-Vector Model Predictive Power Control for Grid-Tied Wind Turbine System With Enhanced Steady-State Control Performance. IEEE Trans. Ind. Electron. 2017, 64, 6287–6298. [Google Scholar] [CrossRef]
- Jlassi, I.; Cardoso, A.J.M. Enhanced and Computationally Efficient Model Predictive Flux and Power Control of PMSG Drives for Wind Turbine Applications. IEEE Trans. Ind. Electron. 2021, 68, 6574–6583. [Google Scholar] [CrossRef]
- Mahmoudi, H.; Aleenejad, M.; Moamaei, P.; Ahmadi, R. Fuzzy adjustment of weighting factor in model predictive control of permanent magnet synchronous machines using current membership functions. In Proceedings of the 2016 IEEE Power and Energy Conference, Urbana, IL, USA, 19–20 February 2016; pp. 1–5. [Google Scholar]
- Guazzelli, P.R.U.; Pereira, W.C.D.A.; de Oliveira, C.M.R.; De Castro, A.G.; Aguiar, M. Weighting Factors Optimization of Predictive Torque Control of Induction Motor by Multiobjective Genetic Algorithm. IEEE Trans. Power Electron. 2019, 34, 6628–6638. [Google Scholar] [CrossRef]
- Abdelrahem, M.; Hackl, C.M.; Zhang, Z.; Kennel, R. Robust Predictive Control for Direct-Driven Surface-Mounted Permanent-Magnet Synchronous Generators Without Mechanical Sensors. IEEE Trans. Energy Convers. 2018, 33, 179–189. [Google Scholar] [CrossRef]
- Rodriguez, J.; Cortes, P. Predictive Control of Power Converters and Electrical Drives, 1st ed.; Wiley: New York, NY, USA, 2012. [Google Scholar]
- Landsmann, P.; Kennel, R.K. Saliency-based sensorless predictive torque control with reduced torque ripple. IEEE Trans. Power Electron. 2012, 27, 4311–4320. [Google Scholar] [CrossRef]
- Zhang, Y.; Xie, W.; Li, Z.; Zhang, Y. Model predictive direct power control of a PWM rectifier with duty cycle optimization. IEEE Trans. Power Electron. 2013, 28, 5343–5351. [Google Scholar] [CrossRef]
- Fang, H.; Zhang, Z.; Feng, X.; Kennel, R. Ripple-reduced MPDPC for active front end power converters with extended switching vectors and time-optimized control. IET Power Electron. 2016, 9, 1914–1923. [Google Scholar] [CrossRef]
- Zhang, Z.; Fang, H.; Kennel, R. Novel ripple reduced Direct Model Predictive Control of three-level NPC active front end with reduced computational effort. In Proceedings of the 2015 IEEE International Symposium on Predictive Control of Electrical Drives and Power Electronics (PRECEDE), Valparaiso, Chile, 5–6 October 2015; pp. 32–37. [Google Scholar]
- Mossa, M.A.; Do, T.D.; Al-Sumaiti, A.; Quynh, N.V.; Diab, A.A.Z. Effective Model Predictive Voltage Control for a Sensorless Doubly Fed Induction Generator. IEEE Can. J. Electr. Comput. Eng. 2021, 44, 50–64. [Google Scholar] [CrossRef]
- Zhou, D.; Tu, P.; Tang, Y. Multi-vector model predictive power control of three-phase rectifiers with reduced power ripples under nonideal grid condi-tions. IEEE Trans. Ind. Electron. 2018, 65, 6850–6859. [Google Scholar] [CrossRef]
- Zarei, M.E.; Ramirez, D.; Veganzones, C.; Rodriguez, J. Predictive Direct Control of SPMS Generators Applied to the Machine Side Converter of an OWC Power Plant. IEEE Trans. Power Electron. 2020, 35, 6719–6731. [Google Scholar] [CrossRef]
- Zarei, M.E.; Nicolas, C.V.; Arribas, J.R. Improved Predictive Direct Power Control of Doubly Fed Induction Generator During Unbalanced Grid Voltage Based on Four Vectors. IEEE J. Emerg. Sel. Top. Power Electron. 2016, 5, 695–707. [Google Scholar] [CrossRef]
- Xie, W.; Wang, X.; Wang, F.; Xu, W.; Kennel, R.M.; Gerling, D.; Lorenz, R.D. Finite-Control-Set Model Predictive Torque Control With a Deadbeat Solution for PMSM Drives. IEEE Trans. Ind. Electron. 2015, 62, 5402–5410. [Google Scholar] [CrossRef]
- Zhang, J.Z.; Sun, T.; Wang, F.; Rodriguez, J.; Kennel, R. A computationally efficient quasi-centralized DMPC for Back-to-Back converter PMSG wind tur-bine systems without DC-Link tracking errors. IEEE Trans. Ind. Electron. 2016, 63, 6160–6171. [Google Scholar] [CrossRef]
- Lin, C.-K.; Liu, T.-H.; Yu, J.-T.; Fu, L.-C.; Hsiao, C.-F. Model-Free Predictive Current Control for Interior Permanent-Magnet Synchronous Motor Drives Based on Current Difference Detection Technique. IEEE Trans. Ind. Electron. 2014, 61, 667–681. [Google Scholar] [CrossRef]
- Geng, H.; Liu, L.; Li, R. Synchronization and Reactive Current Support of PMSG-Based Wind Farm During Severe Grid Fault. IEEE Trans. Sustain. Energy 2018, 9, 1596–1604. [Google Scholar] [CrossRef]
- Shinoda, K.; Guillaud, X.; Bacha, S.; Benchaib, A.; Francois, B. Modelling of a VSCbased multi-terminal HVDC network for dynamic stability analysis. COMPEL Int. J. Comput. Math. Electr. Electron. Eng. 2017, 36, 240–257. [Google Scholar] [CrossRef] [Green Version]
- Abdelkafi, A.; Masmoudi, A.; Krichen, L. Assisted power management of a stand-alone renewable multi-source system. Energy 2018, 145, 195–205. [Google Scholar] [CrossRef]
- Shuai, Z.; Fang, J.; Ning, F.; Shen, Z.J. Hierarchical structure and bus voltage control of DC microgrid. Renew. Sustain. Energy Rev. 2018, 82, 3670–3682. [Google Scholar] [CrossRef]
- Vasebi, A.; Bathaee, S.; Partovibakhsh, M. Predicting state of charge of lead-acid batteries for hybrid electric vehicles by extended Kalman filter. Energy Convers. Manag. 2008, 49, 75–82. [Google Scholar] [CrossRef]
- Jallouli, R.; Krichen, L. Sizing, techno-economic and generation management analysis of a stand alone photovoltaic power unit including storage devices. Energy 2012, 40, 196–209. [Google Scholar] [CrossRef]

































































| MP DPC | MP DTC | MP CC | PVC | |
|---|---|---|---|---|
| Generator active power ripples | ||||
| Generator reactive power ripples | ||||
| Generator torque ripples | ||||
| D-axis stator current ripples | ||||
| Q-axis stator current ripples |
| MP DPC | MP DTC | MP CC | PVC | |
|---|---|---|---|---|
| Grid active power ripples | ||||
| Grid reactive power ripples | ||||
| D-axis grid current ripples | ||||
| Q-axis grid current ripples | ||||
| DC link voltage ripples |
| Technique | Number of Commutations |
|---|---|
| MP DPC | 31430 |
| MP DTC | 30130 |
| MP CC | 65340 |
| PVC | 8394 |
| Current Phase | MP DPC | MP DTC | MP CC | Proposed PVC |
|---|---|---|---|---|
| Phase ‘a’ | Fundamental (6.31943 A) THD (10.56%) | Fundamental (7.04328 A) THD (5.12%) | Fundamental (7.65033 A) THD (3.26%) | Fundamental (7.5305 A) THD (1.87%) |
| Phase ‘b’ | Fundamental (6.31223 A) THD (11.26%) | Fundamental (7.21395 A) THD (4.55%) | Fundamental (7.5826 A) THD (3.41%) | Fundamental (7.5062 A) THD (1.88%) |
| Phase ‘c’ | Fundamental (5.91479 A) THD (17.97%) | Fundamental (7.03298 A) THD (6.04%) | Fundamental (7.6745 A) THD (2.44%) | Fundamental (7.6875 A) THD (1.34%) |
| Current Phase | MP DPC | MP DTC | MP CC | Proposed PVC |
|---|---|---|---|---|
| Phase ‘a’ | Fundamental (10.6698 A) THD (15.05%) | Fundamental (9.60881 A) THD (16.64%) | Fundamental (10.5553 A) THD (6.38%) | Fundamental (10.7981 A) THD (3.32%) |
| Phase ‘b’ | Fundamental (10.6817 A) THD (16.04%) | Fundamental (9.20723 A) THD (12.64%) | Fundamental (10.6452 A) THD (6.30%) | Fundamental (10.9086 A) THD (4.07%) |
| Phase ‘c’ | Fundamental (9.80714 A) THD (12.51%) | Fundamental (8.7651 A) THD (9.21%) | Fundamental (10.432 A) THD (5.67%) | Fundamental (10.6933 A) THD (2.39%) |
| Technique | Number of Commutations |
|---|---|
| MP DPC | 308300 |
| MP DTC | 299800 |
| MP CC | 321700 |
| PVC | 39710 |
Publisher’s Note: MDPI stays neutral with regard to jurisdictional claims in published maps and institutional affiliations. |
© 2022 by the authors. Licensee MDPI, Basel, Switzerland. This article is an open access article distributed under the terms and conditions of the Creative Commons Attribution (CC BY) license (https://creativecommons.org/licenses/by/4.0/).
Share and Cite
Mossa, M.A.; Gam, O.; Bianchi, N. Dynamic Performance Enhancement of a Renewable Energy System for Grid Connection and Stand-Alone Operation with Battery Storage. Energies 2022, 15, 1002. https://doi.org/10.3390/en15031002
Mossa MA, Gam O, Bianchi N. Dynamic Performance Enhancement of a Renewable Energy System for Grid Connection and Stand-Alone Operation with Battery Storage. Energies. 2022; 15(3):1002. https://doi.org/10.3390/en15031002
Chicago/Turabian StyleMossa, Mahmoud A., Olfa Gam, and Nicola Bianchi. 2022. "Dynamic Performance Enhancement of a Renewable Energy System for Grid Connection and Stand-Alone Operation with Battery Storage" Energies 15, no. 3: 1002. https://doi.org/10.3390/en15031002
APA StyleMossa, M. A., Gam, O., & Bianchi, N. (2022). Dynamic Performance Enhancement of a Renewable Energy System for Grid Connection and Stand-Alone Operation with Battery Storage. Energies, 15(3), 1002. https://doi.org/10.3390/en15031002

