Abstract
The use of phase change material (PCM) as a thermal energy storage system integrated in new buildings, and as retrofits in old buildings, proved its merit as promising renewable energy source. Heating and cooling building applications of PCM have been studied by plenty of scientists, globally, on the basis of numerical and experimental analysis. The performed experiments have mainly focused on one application—active or passive—using permanent prototype design for a certain duration and weather condition. The current study is a new review that focuses on two complementary aspects: (1) Reviewing latest studies in PCM domain and assessing the thermal performance of implemented prototypes within the conducted PCM experimental studies, namely, the effect of the design on the number of acceptable variables and possible PCM applications; and (2) suggesting a new, advanced, flexible, and modular prototype designed to enable several applications of PCM to be adapted and combined within the model. It was implied that the new design allows different configurations that are lacking in the literature and serves for future PCM building applications of thermal analysis towards PCM integration optimization, as an attempt for transforming residential compartments into net zero energy buildings. The designed prototype overcomes the deficiencies found in previous reviewed experimental facilities.
1. Introduction
With the remarkable increase in the world’s energy demand as a consequence of accelerating world population growth and rapid economic development that have led to a petrifying environmental crisis, current research focus is directed towards advancements in the share of renewable and sustainable energy [1,2,3,4,5,6,7,8]. According to the global energy and CO2 status report of 2019, published by the International Energy Agency (IEA), the increase in energy demand globally has led to a historic rise in global energy-related CO2 emissions by 1.7% in 2018, to reach 33.1 Gt CO2 [9]. This emphasizes the fact that fossil fuels fulfill about 75% of total energy requirements [10]. Besides being the main cause of global warming, CO2 emissions due to fossil fuels—namely due to coal combustion—have proven to be responsible for 0.3 °C of the 1 °C increase of average annual global surface temperature above pre-industrial levels [9]. Buildings contribute about 40% of total energy consumption globally, and account for 30% of CO2 emissions, reflecting their involvement in global warming [11]. Statistical figures from different regions show that, out of total regional energy demand, the energy consumption of buildings has reached: 28% in Tunisia [12], 24% in USA [13], 20% in China [14], and 40% in EU [15,16]. These high percentages are mainly the draw backs caused by building materials fabrication and electrical energy production for sustaining occupants thermal comfort in modern erections [17]. Nevertheless, scientists estimate a 50% increase in global energy demand by 2050 if no energy solutions are arranged and applied [18].
Due to thermal comfort enhancement needs, with the fact that the replacement of low thermal capacity lightweight structures with high thermal mass materials in modern residents have led to high heating and cooling loads [19], 50% of buildings sector energy consumption is caused by heating, ventilating, and air conditioning (HVAC) systems [20].
All of this encouraged scientists and policymakers to invest in projects that are directed toward reducing greenhouse gas emissions, basically relying on the application of energy efficiency strategies and the development of renewable energy technologies, comprising buildings applications [21]. Knowing that a 20% reduction in building consumption can result in an up-to 50% reduction in CO2 emissions of the current state [19], renewable energy technologies—such as integrating latent heat storage (LHS) systems in buildings—are introduced as energy conservation management tools [22].
TES is subdivided into three main categories: sensible heat storage (SHS), latent heat storage (LHS), and thermochemical energy storage (TCES), or a combination of these [11]. The benefits of LHS systems seems superior over the others due to their high thermal energy storage densities over nearly a constant narrow temperature range, referred to as phase change temperature range [23,24,25,26]. For instance, the storage capacity of LHTES is 5 to 14 times greater than SHS capacity per unit volume [27]. Experiments conducted by Morrison and Abdel-khalik [28] and Ghoneim [29] showed that to store the same amount of energy stored in rock as SHS material, paraffin wax (LHS) storage mass required is less than seven-times that of rock, while a storage mass of eight-times less than that of rock is required for Na2SO4·10H2O. LHS materials are mainly phase change materials (PCMs), and are classified into three main subdivisions, depending on their phase change states: (1) liquid–gaseous, (2) solid–liquid, and (3) solid–solid, with the second type being used in buildings [30]. For example, Chhugani et al. [31] proved that PCM wallboard is capable of storing double the amount of heat a conventional gypsum board can store, and the produced passive cooling power for the PCM wallboard (1.27 cm thick) is equivalent to that produced by a 15-cm-thick concrete wall.
Research published in the domain of PCM integrated to building applications is increasing and could be classified into various categories. PCM applications in buildings can be classified according to the following:
- Thermal storage driving force;
- Thermal load nature;
- Type of scientific study;
- Test facility type and size.
According to the thermal storage driving force, two sub-categories arise: (1) active systems, where the charging/discharging of PCM is influenced by forced convection of a fluid passing with thermal contact; and (2) passive systems, by which PCM charging/discharging is caused by the temperature difference between the PCM and surroundings, and consequently depends on daily solar radiation variations. Moreover, the thermal load nature is influenced by the climate of the region under test. It is either heating or cooling, or a combination between both which is referred to as hybrid systems. Add to that the possible types of study on PCM applications: experimental or numerical/simulation. Finally, the facility type and size play a big role in altering the results of PCM studies. This classification contains four main categories found in literature, and they are: (1) full-scale prototypes, (2) small-scale prototypes, (3) retrofitting of large-scale compartments, and (4) building partitions in laboratory-controlled chambers. A hierarchy diagram presented in Figure 1 summarizes the classification criteria for PCM building applications.
Figure 1.
Classification criteria for PCM building applications.
It is essential when studying PCM in buildings to cover the maximum possible studies and increase the number of variables to best meet real conditions. Several PCM studies are focused on one PCM application in terms of thermal storage driving force, such as active radiant heating system integrated with PCM [32,33]. Most applications are either directed toward cooling or heating. Researchers perform numerical studies to eliminate high costs, and if experiments were done for validating simulations, most of the time they are directed on partitions of building components, such as floor, roof, or walls. Test facilities prepared in literature are capable of determining the effect of integrating PCM within limited variables. For instance, studies directed toward investigating the effect of PCM position in walls are deprived from the ability of combing active systems to the studied passive case; and studies directed toward investigating the type of PCM used are deprived from their ability to study the position of PCM, etc. Thus, it is of high importance to address the design glitches in previous experimental studies and suggest a new prototype design that is modular, advanced, and appropriate in size and shape. This study is a new type of review article that is directed toward summarizing PCM experimental tests of different sizes and forms, and ends up with conclusions, main findings, and recommendations in the PCM domain. Novelty in this review article is reflected as it proposes a new, advanced, flexible, and modular prototype design that allow several configurations to meet a high number of possible application combinations with different configurations. The current work is the initiation of upcoming research using the suggested prototype. Additionally, the design is detailed so that researchers working in the domain of PCM are enabled to implement the model and invest their analytical skills to conduct more studies that are still lacking.
1.1. Summary of Recent PCM Building Application Reviews
In the past two decades, PCM technology kept developing continuously with special focus from scientists and researchers. Plenty of research articles were published and a lot of reviewers issued papers to summarize a variety of PCM studies and classify them to direct future work toward unveiling the unknown. Review studies took different forms, focuses, concerns, and aims. From studies concerned with cooling applications of PCM [11,34], to studies related to encapsulation techniques of PCMs [35], to studies focusing on active and passive classification of PCM applications [36], passing by studies directed toward enhancements in LHS performance [37], life cycle assessment (LCA) of PCMs used in buildings [38], etc.; collectively establishing scientific PCM frameworks.
Du et al. [1] prepared a massive review article on the recent applications of PCM for heating, cooling, and power generation. Navarro et al. [39,40] published a massive review study in two parts covering active and passive storage systems integrated in buildings as TES systems. Part 1, concerned with active systems, focused on seven different active applications based on the location of the TES system in the building. The applications were namely: Integrating the PCM-TES in (1) activated building core; (2) suspended ceilings; (3) ventilation systems; (4) external solar façade; (5) solar collectors; (6) photovoltaic panels for their thermal management; and (7) heat storage water tanks. On the other hand, the second part of the study, concerned with passive applications, focused on using PCM within building envelope as: (1) PCM impregnated in building materials; (2) PCM used as a new layer that is added to building components; and (3) adding the PCM into windows and sun protection.
Mengjie et al. [41] published a review article on the enhancement of building energy performance by utilizing PCM. The authors considered the applications of PCM in buildings in two categories: PCMs in building envelope (side walls, roof, and floor), and PCMs in building equipment (air cooling, air heating, and ventilation systems). It was shown that the temperature ranges of PCMs used for building envelope and building equipment vary between 10 °C and 39 °C and between −15.4 °C and 77 °C, respectively. Lizana et al. [42] reviewed studies related to the use of thermal energy storage systems integrated for cooling and heating applications of building and their advancements on low-carbon energy measures. Romdhane et al. [43] reviewed passive building applications using PCMs as thermal energy storage systems. Results showed that the integration of PCM in passive building applications improves building energy efficiency and thermal comfort, and decreases the cost of energy consumed. A comprehensive review on building heating applications with PCMs was published by Li et al. [44]. The study summarizes literature related to advancements in solar heaters and heat pumps combined with PCM-TES. Passive applications of PCM in building roof, ceiling, floor, walls, windows, and solar chimneys—as well as active applications such as solar heaters, heat pumps, and electrical heaters—are analyzed. The authors recommendations included encouragement for further research containing real implementation long-term experimental investigations, economic and exergy analyses, environmental investigation, and performance optimization. Recent reviews also contain more specified studies. Javadi et al. [45] reviewed literature on solar thermal systems and their thermal performance improvement by the integration of PCM. Magrini et al. [46] conducted a critical review following the European trends in transferring net zero energy buildings (NZEB) into positive energy buildings (PEB) by the use of advanced technologies and materials including PCMs. The study culminated in a real case study of a PEB that reflected promising technologies.
The current work is directed toward summarizing recent research articles in the domain of PCM building applications. The study focuses on experimental type of studies reviewing design considerations in prototypes, retrofitting, and laboratory tests and the respective outcomes and recommendations. After that, a new design for a modular prototype is suggested. The prototype design is detailed covering all its capabilities, configurations, and dimensions. The new design permits researchers to perform a large set of experiments that are still lacking.
1.2. Scope of the Current Study
The current study is divided into seven sections beyond the introduction. Section 2 deals with the methodology behind experimental aspects and considerations, and the comparison between different classification criteria. The following four sections cover studies that are categorized based on the last classification mentioned in the introduction, and related to test facility specification: full-scale prototype experimental studies (Section 3), small-scale prototype experimental studies (Section 4), compartment retrofit experimental studies (Section 5), and laboratory building partition experimental studies (Section 6). Then comes Section 7 to propose the new design of the modular prototype, and finally vital conclusions and relevant recommendations are addressed and then summarized in Section 8.
2. PCM Experiment Classification Criteria and Methodology
In the current article, studies are categorized based on the used prototypes and are classified according to their purpose, method, and volume. Experimental huts that simulate zones of real dimensions with a volume ≥5 m3 are classified as ‘large-scale prototypes’; Experimental huts utilizing conventional construction materials with a volume V such that: 1 m3 ≤ V ≤ 5 m3 are classified as ‘small-scale prototypes’; Experiments done on an already existing compartment of large scale by integrating PCM into its sections are grouped under the title ‘retrofitting in full-scale compartment’; and experimental facilities that represent a partition from a system containing PCM that does not simulate a complete model are classified as ‘laboratory-based building partitions’. Table 1 summarizes the criteria followed in classifying the studied literature according to test facility.
Table 1.
Experimental studies classification based on test facility and the followed criteria.
3. Large-Scale Prototype PCM Experimental Studies
Experimental investigation of the thermal performance of PCM integration in buildings aims to commercialize PCM products and establish genuine framework for architects and builders to follow. One method in the path of framework establishment is to prepare full-scale test cells that best match reality and reflect possible outcomes of similar present households. Literature on active and passive large-scale applications are reviewed.
3.1. Active Large-Scale Applications
Two full-scale cubicles designed and implemented by Mourid et al. [47] were tested under real weather conditions of the cold winter season. The test facilities’ walls were manufactured from double brick layers (72 mm each with an additional mortar of 10 mm) with an air cavity in between (116 mm) by which a PCM wallboard is installed on the internal layers. Experiments covered the investigation of the thermal performance of the rooms if the PCM was adhered to one wall internal layer, and if the PCM was installed in the ceiling. The main results showed that a 20% reduction in heat energy required can be reached. Comparing the effect of PCM position within the envelope, it is proved that placing the PCM in the ceiling is more efficient where 50% reduction in thermal losses across it is attained. Lu et al. [48] combined in their study the advantages of PCM integrated in floor with the conventional solar water heating system. The designed prototype was modeled on TRNSYS and the respective experimental and numerical results were compared to validate the model. 95.1% consistency was triggered. Experiments proved that for an indoor temperature of 20 °C, the PFCSS building is capable of saving 5.87% of energy consumption compared to the reference prototype.
Gholamibozanjani and Farid [49] published a study on the performance of active PCM storage systems for heating and cooling load reduction. Two identical huts were built, each being supplied with an electrical heating system, a solar air heater (for heating), and an AC system (for cooling). One of the huts was equipped with two identical PCM heat storage units. The novelty behind the investigated study is testing the effectiveness of combining active PCM storage system with an air-based solar collector It was shown that 40% of accumulative energy-saving was achieved during May (heating load reduction) and 30% was achieved during March/April (cooling load reduction). In another study [50], the authors compared the effectiveness of passive and active systems applied to two identical large-scale prototypes in Auckland, New Zealand during both winter and summer. The passive system is presented by integrating PCM wallboards on the walls of one hut and the active system in the second hut utilized a PCM storage unit with a fan. Both huts were equipped with a control system, AC for cooling, solar air heater, and electric heater for heating. Figure 2 illustrates the differences in both systems. Results proved that the active system has more potential in load shifting (energy cost being 32% less than in passive system). For identical storage capacity of used PCM in both systems, an increase in the reduction of energy consumption by 22% was achieved when active system was used during winter. The passive system was more efficient for cooling purposes as the electricity consumption increased by 8% for active system.
Figure 2.
Passive and active systems integrated in tested prototypes [50].
Gracia et al. [51] performed an experimental study on a ventilated double-skin solar façade equipped with PCM. Two identical large-scale testing prototypes were built at Puigverd de Lleida, Spain. Results showed that by integrating PCM in the solar façade, thermal performance is enhanced and the enhancement can be increased if thermal control was introduced.
The application of PCM combined with radiant heating systems has been studied by several researchers using large scale prototypes. Zhou et al. [52] compared the thermal performance enhancement for four different system combinations encountering latent and sensible heat storages, and by varying the pipe type (polyethylene coils and capillary mat). Results proved that utilizing capillary mats is more efficient in terms of indoor vertical temperature uniformity and charging time (less by 50%) if compared to the case when polyethylene coils are used. Additionally, it was shown that during discharging, latent heat storage by PCM is two times more efficient than sand (sensible storage material). Radiant heating in walls coupled by solar thermal heat source and PCM was experimentally studied by Kong et al. [53]. Two identical test rooms were prepared, with room A serving as reference room equipped with a conventional heating radiator, and room B serving as a PCM room equipped with PCM wallboard integrated to capillary tubes forming the proposed PCM wall. Both test rooms were linked to solar thermal heating systems that represented the renewable energy source for heating. Figure 3 shows the difference between the two systems. Results showed that the daily energy consumption was reduced by 44.16% by means of PCM, thus enhancing the building energy efficiency and ensuring indoor thermal comfort.
Figure 3.
Schematic representation of the studied hybrid system: (a) PCM room and (b) reference room [53].
Sinka et al. [54] studied the effect of integrating PCM into internal surfaces of building walls and ceilings using four test rooms located in an experimental compound at Riga, Latvia. Two types of PCMs were used: DuPont Energain® plates installed in LOG building (representing light weight construction and referenced with PLY building), and Bio-PCM Q25 M51 installed in the walls and ceiling of the CER building (representing massive building construction and referenced with AER building). Radiant cooling with capillaries in conjunction with PCM was used in the ceiling. The buildings had different construction materials but had identical overall heat transfer U-values. Authors concluded that mechanical ventilation is an important requirement to prevent overheating and high temperature climates. The highest effectiveness was achieved when the used system included a radiant cooling ceiling with PCM. Finally, complex control systems are recommended to enhance the efficiency.
3.2. Passive Large-Scale Applications
A study on the thermal performance of a PCM-enhanced cellulose insulation integrated in the cavities of a small scale prototype walls was prepared by Lee et al. [55]. The experimental investigation was performed on two identical large-scale prototypes under full weather conditions. Results showed that reductions of 25.4% and 20.1% in daily average heat flux of individual walls and hourly average heat flux for the sum of all four walls, respectively, were obtained. Wang et al. [56] investigated the performance of a brick wall coupled to PCM at the exterior of a large scale prototype. The study was performed on a yearly basis covering: hot summer, autumn, and cold winter of Shanghai, China. Results revealed that reductions of 24.32% and 10–30% in cooling and heating loads, respectively, were achieved by the composite PCM wall. Luo et al. [57] focused on the application of a modified Trombe wall system serving as a passive solar heating system, with the ability of heat preservation, and a passive cooling system with the ability of insulating heat. The system shows potential in summer overheating prevention capability and a good heating effect during cold season, which was observed through the high indoor temperature of the test room compared to the reference room. Figure 4 illustrates the mechanism of the solar Trombe wall studied within the research. Sun and Wang [58] studied the heat transfer performance of a solar wall with PCM for winter heating, using two identical test prototypes located in Jilin, China. Results indicated that the indoor temperature fluctuations are reduced and air circulation is enhanced. Indoor thermal comfort achieved by the proposed system indicates it to be an approach worth being optimized and commercialized.
Figure 4.
Modified Trombe wall mechanism studied by Luo et al. [57].
Guarino et al. [59] investigated the thermal behavior of a PCM wall placed on the other side of a glazed window during winter in Montreal, Canada. Results showed that the integration of PCM leads to the storage of solar energy and its release after 6–8 h. This contributes to a decrease in stratification and reduction in heating demand that reaches 17% on yearly basis. Another study on the optimization of PCM position in the wall layers was investigated by Lee et al. [21]. The authors prepared two identical test prototypes and tested the effectiveness of PCM thermal shield (PCMTS) which is a thin layer of macro-encapsulated PCM covered with aluminum sheets on the two faces. Results showed that with a maximum reduction in peak heat flux that reached 51.3% and 29.7% in south and west walls respectively, the optimum location of PCM inside the wall depends highly on the wall orientation. For instance, the time delays achieved for peak heat flux were 2.3 h for location 2 (west wall) and 6.5 h for location 1 (south wall). A study by Souayfane et al. [60] was performed to test the effectiveness of a novel PCM-TIM wall acting as a heat storage medium, thermal-acoustic insulator, and daylighting passage into the interior of the building. The wall mainly consisted of glazing, silica aerogel transparent insulation, and macro-encapsulated PCM (glass bricks). The system was tested under real weather conditions for both winter and summer using a large-scale prototype. Results revealed that the effectiveness of using the wall is higher in winter and utilizing it in summer might cause overheating problems due to the incomplete solidification of PCM during the night. The authors extended their study by performing numerical simulations that were validated by the tests of seven consecutive days. Recommendations stated that the use of shading systems reduces the problem of overheating.
Hu and Heiselberg [61] designed a full scale prototype equipped with a new ventilated window and a PCM heat exchanger to test its thermal performance and validate a numerical model for optimizing the design. The concept of the window is illustrated in Figure 5. and is close to the Trombe wall concept. The window is double glazing with a PCM heat exchanger in between at the lower part. Two openings at the bottom allows air to enter the heat exchanger and then continue to the upper opening: either toward the indoor environment (case of night free cooling or daytime ventilation pre-cooling) or toward outdoor environment (case of night ventilation). Results reflected the benefits behind the proposed and examined ventilated window where the optimum thickness of PCM HX was 10 mm. A reduction in average temperature of the ventilated air of 6.5 °C can be achieved in 3.9 h. Prior to window applications, coupling PCM to roof assembly is a promising method for decreasing heat gain to spaces in hot summer seasons. A study by Li et al. [62] traced a novel method of integrating PCM to building roof. The concept was integrating multiple layer PCM into a double layer roof separated by an air cavity for ventilation. Two identical full-scale prototypes were utilized with one set as a control test with a conventional roof, while the other contained the novel roof structure shown in Figure 6. The upper PCM layer has phase change temperature of 31 °C to 32 °C, and the lower PCM layer has a phase change temperature of 24 °C. Results revealed that a reduction in indoor peak temperature by 16.9–18.8% was achieved by the new system compared to conventional roofs.
Figure 5.
Ventilated window with PCM heat exchanger [61].
Figure 6.
Ventilated roof with multilayer PCM cross-section [62].
4. Small-Scale Prototype PCM Experimental Studies
In an attempt to solve the problem of high costs required for preparing large-scale prototypes and to facilitate installation and test preparation, small-scale prototypes are introduced. Small-scale prototypes are known posess qualities of low cost, low weight, and installation simplicity.
4.1. Active Small-Scale Applications
He and Yang et al. [63] conducted an experimental study on the use of a novel radiant cooling PCM wall. The novel wall combined the advantages of PCM serving as LHTES material with high energy density, micro-channel heat pipes (MCHPs) serving as a solution for the insufficient solidification of PCM at night and the release of accumulated heat into the room, due to its high thermal conductivity, and a radiative cooling plate having high emissivity. Three prototypes—A, B, and C—having a conventional brick wall, PCM wall, and the novel RC-PCM wall, respectively, were tested. Results showed respective reductions in cooling loads of 47.9% and 23.8%, from the south wall, were achieved by room C compared to rooms A and B. A small-scale prototype was constructed by Garg et al. [64] allowing the comparative study of three roof systems: (1) thermally activated ceiling, (2) radiant panel in the chamber, and (3) encapsulated PCM based heat exchanger cooling system. Encapsulating PCM within the heat exchanger cooling system allowed a reduction of 50% in the heat gained by the room, corresponding to a decrease of 6 °C of the mean air temperature.
Small-scale prototypes are used for experimental investigations of specific application and are usually coupled with numerical models. The essence behind coupling both experiments and numerical analysis is to validate the numerical model to be used for full-scale building investigations. Another cause is the need for extending the studies for long-term periods which is tough and expensive as for experiments. Capillary tube embedded PCM component (CT-PCM)—installed in the wall and ceiling of a testing chamber—was investigated by Jobli et al. [65]. The authors proposed a numerical model that was validated by the experiments done. The system was composed of three main units: CT-PCM panel utilizing a 140 m long capillary tube for charging and discharging of PCM, dynamic thermal chamber and water bath system (see Figure 7). Results revealed that experimental data and numerical simulations agree for capillary flow rates above 800 mL/min, whereas varying correction factors (between 1.2 and 1.6) are applied for lower flow rates.
Figure 7.
Thermally activated roof testing equipment [65].
Underfloor heating with electric radiant heating system equipped with PCM for energy saving purposes is a promising application. Fang et al. [66] prepared a novel eutectic PCM mixture of sodium acetate trihydrate-formamide and expanded graphite as a carrier. The thermophysical properties tests showed that the proposed PCM had favorable phase change enthalpy (187.6 kJ/kg), high thermal conductivity (3.11 W/m·K), suitable transitional temperature (38.54 °C), and improved shape stability and thermal reliability. The prepared PCMs were added into a test room above an electrical radiant heater. Experimental investigations revealed that the addition of the PCM layer enhances the thermal comfort greatly, where the total comfort time was 12.65 h for PCM room and 1.836 h for the room without PCM. Additionally, it was proven that the vertical temperature fluctuations were reduced effectively with PCM. Guo et al. [67] performed an experimental study on ventilated mortar block integrated with micro-encapsulated PCM in the floor for space heating. The concept relies on pumping hot air into copper tubes that are located at the central layer of the floor. Results indicated that PCM distribution in the floor has a strong impact on the performance of the system.
4.2. Passive Small-Scale Applications
A study by Abbas et al. [68] aimed to investigate the thermal performance of a hollow-brick wall equipped with PCM capsules in a small-scale test room. It was found that the encapsulation of PCM in the wall lead to reduction of indoor and wall inner surface temperatures by about 4.7 °C and a reduction of 23.84% in temperature fluctuation. Rathore and Shukla [69] constructed two identical small test cubicles in Mathura, India. One of the test cubicles was equipped with tubular macro-capsules filled with PCM at the walls and roof, whereas the other was considered a reference. The study performed by the authors focused on examining the thermal behavior of the passive PCM application for the tropical summer conditions. The test facilities were made from concrete, mortar of cement, and aluminum capsules such that the facilities are permanent in the structure. Results showed that the integration of macro-encapsulated OM37 PCM lead to a reduction in thermal amplitude in all walls and roof ranging between 40.67% and 59.79%, a delay ranging between 60 and 120 min in attaining the peak temperatures at different faces, and a reduction in cooling load that reached 38.76%, triggering a cost saving equivalent to ~0.4 US$/day. Khan et al. [70] prepared two models of composite walls to investigate the effect of using paraffin wax PCM on the wall heat transfer. The model was composed of rectangular layers insulated with wood and placed axially beside each other, ensuring complete thermal contact. Model 1 contained PCM and model 2 was deprived from PCM. Results showed that for cooling load reduction, PCM position is preferred to be near the heat source within the wall fragment. With the PCM used, a time shift was monitored for the process of achieving a given temperature compared with other building materials. Integrating double-layer shape stabilized PCM wallboards in building walls was investigated by Lu et al. [71] through two identical test rooms located in Wuhan, China. Exterior and interior layers were proved to be active in both summer and winter, respectively. Overheating in summer and undercooling in winter could be prevented using PCM.
To manage the drawbacks behind high window to wall ratio (glazing walls) buildings, Berardi and Soudian [72] studied the effect of integrating passive PCM composites in walls and ceiling. The aim was to reduce the high heat gains due to solar radiation and minimize temperature swings within the cooling zone. Two test facilities were prepared (see Figure 8), one acting as a reference and the other as the one equipped with PCM in walls and ceiling. The system included composite PCM layers (Energain® and BioPCMTM) having different melting ranges that best suit indoor conditions during hot and cold seasons of Toronto, Canada. The hybrid system ensures thermal regulation through variable weather conditions (summer and winter). Results showed that using PCM decreased the indoor and surface temperatures by up to 6 °C. In addition, the low thickness of the double layered PCM system (2 cm) makes it favorable in retrofit projects for building thermal enhancement. Sun et al. [73] prepared residential building walls enhanced with pipe-encapsulated PCMs. The designed prototype was tested in the laboratory during summer season, with two main variables: pipe size and pipe depth (position) within the wall. It was shown that: (1) The reductions in heat fluxes through the PCM wall compared to control wall were 36.5% and 22.5% for the cases of middle depth and next to wallboard, respectively. However, in both cases the complete solidification of the PCM was not attained after the first experiment day. Moreover, it was proved that smaller pipe sizes with higher surface area to volume ratio are preferred. For 14 consecutive days of testing, Mehdaoui et al. [12] investigated the thermal performance of a PCM wall installed inside a small-scale prototype. Results showed that the installation of the PCM wall led to enhancement in thermal comfort by reducing the indoor temperature fluctuations. A numerical simulation was added to the study making a significant proof that PCM melting occurs at the upper side of the PCM wall more than the bottom.
Figure 8.
Cross-section of composite PCM test facility and reference facility [72].
Zhang et al. [74] constructed a dynamic wall simulator to test the effect of PCMSIP on building thermal comfort enhancement in hot conditions. The test was directed toward optimizing PCMSIP regarding: core material, PCM encapsulating material, and capsule configuration. The tests were made such that the interior of the chamber represented the hot outdoor weather and the exterior of the chamber represented the indoor cooled zone. Each wall from the four sides featured a change in one of the aforementioned testing specifications. Results show that: (1) urethane cored SIP wall had lower heat flux than EPS cored SIP; (2) PCMSIP reduced heat flux compared to SIP deprived from PCM; (3) copper encapsulation proved to be more efficient than PVC encapsulation; and (4) vertical PCM encapsulation configuration of PCMSIP resulted in higher indoor heat fluxes than the horizontal PCM encapsulation configuration.
The application of PCM in the whole envelope of a prototype was investigated by Meng et al. [75]. The study focused on comparing two testing huts: a reference with an ordinary wall and a testing facility containing composite PCM plates covering all the internal faces other than the glass door. The novelty behind using composite PCM of different melting temperatures is to take advantage of continuous functioning of the latent thermal energy storage system throughout the whole year (winter and summer). Results showed that the indoor air temperature fluctuations decreased by 28.8–67.8% and 17.7–25.4% for summer and winter cases respectively, reflecting the capabilities behind using composite PCM in the envelope.
5. Compartments Retrofitting PCM Experimental Studies
The majority of compartments are already teeming with residents. It is required to enhance their thermal environment inside their households without reformation of building features (walls, roof, floor, or ceilings). The method of integrating new layers within constructed envelopes as retrofits gained the attention of engineers. Experimental investigation of retrofitted PCM applications were conducted by several researchers.
5.1. Active Retrofits Applications
Underfloor heating thermal performance with enhanced thermal conductivity shape stabilized PCM was tested by Cheng et al. [76]. Paraffin, high density polyethylene, and expanded graphite were melt-mixed to form the SSPCM plates, which were placed above electrical mats in a conventional house room. The tested room located at the second floor of the house being located at Anhui province (subtropical weather) is 4 m long, 3 m wide, and 3 m high. Results proved that among the three studied heating systems, the phase change energy storage system has the lowest economic consumption and highest cost-effective performance. Lu et al. [77] performed an experimental study on double pipe PCM floor heating system for a testing house located in Zhangjiakou, China. PCM was encapsulated within the annulus of the double-pipe. Three modules of heat pipe loops were installed in the floor of the 6.4 m long, 4 m wide, and 2.7 m high room as shown in Figure 9. Results revealed that with the suitable operation strategy performed, thermal comfort could be achieved with fluctuations being reduced and controlled (average of 3 °C).
Figure 9.
Underfloor double pipe PCM heating system studied by Lu et al. [77].
Stritih et al. [78] studied the effect of integrating PCM-LHTES at the termination of a solar air heater, mounted in a solar façade at the office building in Ljubljana, on the heating annual energy savings of the module. Operational cost savings have reached 24% using the PCM-LHTES compared to the system deprived from LHTES. Lamnatou et al. [79] investigated the performance of a novel building-integrated solar thermal system (BIST) equipped with myristic acid as PCM in Ajaccio, France. The system is composed of flat plate solar water heating collectors that are integrated into the building gutters. The study focused on performing life cycle assessment for two systems: with and without PCM to test the effect of PCM on environmental profile of the proposed system. Results showed that PCM has the highest impact related to ecosystem compared to the effect of other components in the system.
The effect of integrating a PCM component into conventional HVAC system was studied by Nada et al. [80]. A PCM module composed of SP-24E PCM plates was installed after the heating and cooling coil sections. Results showed that by increasing ambient temperature and the flow rate of fresh air, the number of required plates increases while the PCM discharge time decreases.
5.2. Passive Retrofits Applications
Wang et al. [81] performed an experimental study on the thermal behavior of disaster-relief prefabricated temporary houses (PTHs) equipped with PCM plates mounted on its internal faces. The aim of the study was to enhance the thermal environment of such houses that lack electrical thermal environmental control systems. Results were promising, by which both internal surface temperature and indoor temperature were monitored to be decreasing upon the integration of fixed PCM plates. Moreover, the authors concluded that using a movable PCM-based energy storage system is preferred so that the PCM is brought outdoor to benefit from low temperatures during night and thus ensure complete solidification. However, such a method full of hard continuous work (fixing and dismantling plenty of plastic net-shape containers) is inconvenient for victims that are already in disastrous conditions, and can no more withstand daily aggression. For that, the authors recommended a new practical design that permits the moving the PCM plates from indoor to outdoor to benefit from nocturnal cooling, and that is by manufacturing the conventional wall with PCM fixed to it being divided into several pieces that can rotate on its axis and turn inside faces outside. Lee et al. [82] introduced the concept of plug-and-play walls that allows testing several construction materials, for residential and commercial applications, easily and under full weather conditions. The insertion of a PCM layer allowed an average daily reduction of 27.4% and 10.5% in heat transferred through the south and west walls, respectively. It was also shown that an average delay of two to three hours with the integration of PCM. The integration of PCM plates as suspended ceiling and side wall was investigated by Vik et al. [83]. After studying five different scenarios, authors concluded that using PCM plates as suspended ceiling without being covered by aluminum ceiling panels attained the highest effect, and that the PCM proved to be able to decrease the energy consumption needed for mechanical cooling of the building.
Li et al. [84] prepared a novel PCM blind system and installed it within a double skin façade to minimize the overheating problem in summer season filling the gap in the present knowledge in such domain. The prepared blind encountered an aluminum plate covered with micro-encapsulated PCM on its top surface by using epoxy resin material. The study also optimized the tilt angle of the PCM blind and its position to show that the best tilt angle was 30 degrees. The system was able to make a difference of 1 to 2.9 °C between the temperatures of the internal and external glass skins during daytime. Trombe wall systems can also be added to renovations, and suitable PCM integration and control systems can enhance their performance. Favier et al. [85] prepared an automatic control system for a Trombe wall equipped with PCM located in a renovation located in Croisilles, France. The study was focused on diminishing the disadvantages behind such systems that are summarized to be: unpredictable heat transfer, night heat losses, and the thermosiphon phenomenon. Experimental results of the designed system showed high effectiveness regarding solar energy capturing and energy management.
A novel design for a dynamic PCM layer incorporated in building envelopes was proposed Gracia et al. [86]. The system was concerned with removing the two main drawbacks of passive PCM applications in building envelopes: (1) the incomplete solidification of the PCM at night; and (2) the discharge of the absorbed internal gains (cooling load) back to indoors. The author proved the new concept by the promising results using a numerical tool that showed a cooling load reduction that can reach 379%. That means the system is able to provide cooling as well as being a thermal barrier. A schematic diagram for the proposed design is presented in Figure 10 below; The system is composed of two layers of plastic polymers containing an insulation wool layer in-between, where one side contains the PCM. It uses actuated rollers that can switch the position of the PCM from the near inside to the near outside, so that the discharge can be directed outdoors and the PCM will completely solidify.
Figure 10.
Dynamic wall concept proposed by Alvaro Gracia [86].
6. Laboratory-Based PCM Building Partition Experimental Studies
Experiments of reduced scale prototypes or specified designed module/partition experimental studies contribute to further exploration of system performance with the advantage of higher control of variables, relatively low-cost, and the ability of working in laboratory-controlled environments. Laboratory-based PCM building partition experimental studies can take the form of: (1) building partition (i.e., walls, wallboards, window unit…etc.), (2) heating/cooling system (i.e., HVAC with PCM unit, etc.); and (3) reduced scale prototype (V ≤ 1 m3). Active and passive laboratory-based applications are reviewed ahead.
6.1. Active Laboratory-Based Applications
Guo et al. [87] performed several experiments to assess the space heating performance and energy consumption characteristics; four ventilated blocks with different operation modes, and three blocks with different micro-encapsulated phase change material (PCM) distributions. The critical parameters under study where surface temperature of mortar block, the average temperature of space air, the temperature of black globe and the power consumption. The best result reached was a 41.5% increase in heating power consumption when PCM was concentrated on the upper part, and ventilation started at the same time as heating. In addition, the effect of some geometrical and operational parameters was also studied including the thickness of mortar block, air speed, and diameter of tube.
As an attempt for the removal of released heat during discharging of PCM in summer nights, Yan et al. [88] proposed a novel self-activated PCM wall utilizing gravity heat-pipes embedded into pipe-encapsulated PCM system, and linked to nocturnal radiative cooling. Figure 11 shows the mechanism of the system proposed were the working fluid used operates at its phase change temperature and pressure. During daytime, PCM stores heat by transforming into its liquid state with the working fluid being transformed into gaseous state completely. During night, the gas currying energy passes into the nocturnal radiator and releases its energy and condenses then returns into the PCM wall so that the PCM releases its stored energy into the working liquid that continues its cycle. By that, PCM will release its stored energy away from the internal zone and compete solidification is ensured. Results proved that, within a week of hot climate, a reduction of 74.5% in heat transferred accumulated at the interior surface of the novel PCM wall can be achieved, compared to a conventional wall.
Figure 11.
Novel self-activated PCM wall mechanism [89].
Qiao et al. [89] established a personal cooling system (PCS) integrated with PCM heat exchanger (PCMHX) as an active cooling system for local residential zones. The system comprises a vapor compression cycle where an enhanced compressed expanded natural graphite (CENG) shell-and-tube heat exchanger, filled with organic PCM, is located between the compressor and the expansion valve serving as a condenser in the cooling cycle. Two sets of thermostatic expansion valves with necessary check valves and a reversing valve allow the cycle to be reversed so that the PCM can recharge while the PCMHX serves as an evaporator. Results showed that steady cooling, surrounding environment broad adaptive response, and enhanced recharging rate are achieved by the proposed PCM-PCS. Utilizing PCM cylindrical macro-capsules within an LHTES tank for heating load management in a mechanical heat pump system was studied by Xu et al. [90]. The study investigated the effect of tank orientation with specific parametric examinations. Results revealed that the temperature difference between HTF and melting PCM, and HTF flow rates are inversely proportional with PCM charging/discharging time in case of horizontal tank. Comparing the orientations, vertical tank shortens the charging/discharging time by 20% however the thermal capacity of PCM is decreased by 8.2%. A study by Saeed et al. [91] focused on investigating the effectiveness of plate type heat exchanger with phase change material as a thermal storage medium for load shifting. Results indicated that, compared to conventional systems, the prescribed design showed outstanding performance with an effectiveness reaching 83.1% regardless of poor thermal conductivity of used PCM. Sun et al. [92] designed and implemented a novel flat-heat-pipe heating system incorporating PCM and thermoelectric unit. The system was proven to be highly efficient in continuous intermittent heating. The thermoelectric unit was capable of supplying sufficient heat with a high coefficient of performance (exceeding 1.7) when the heat from the PCM is insufficient.
Sun et al. [93] prepared a small laboratory wind tunnel to investigate the thermal performance of ventilated slabs enhanced with paraffin-based PCM encapsulated with HDPE. The studied variables were the effect of wind speed, air temperature, and inclination angles. It was found that an increase in the charging rate of the PCM equivalent to 201.7% was achieved with the increase of inlet air temperature from 35 °C to 55 °C. However, with a unit increase in air speed (from 4 to 5 m/s), a small increase of 8.7% in the average charging speed was recorded.
Solar air heaters equipped with PCMs are studied by various researchers on a laboratory basis. Wadhawan et al. [94] analyzed the effect of using Lauric acid as PCM integrated in a thermal energy storage device (TESD) and installed in an active solar air heater module. The experimental set up used an electrical heater as a heating source while the whole setup was inside the lab. Results showed that the use of TESD yielded an average incremental rise of 86.47% regarding the output air temperature if compared to the system deprived from PCM. Abuska et al. [95] studied the effect of honeycomb core as PCM plate internal fin structure in a solar air heater. Three SAHs were used: (I) with PCM and honeycomb fins, (II) with PCM, and (III) without PCM. For different mass flow rates, results revealed that using the honeycomb matrix reduces the charge–discharge time of PCM with a slight reduction in instantaneous daily thermal efficiency. A recent study by Chen et al. [96] introduced the concept of closed collector-solar air heater system with PCM. The system was a closed loop that utilized a solar air collector with flat micro-heat pipe array linked to a duct that allows the circulation of air through a multichannel flat-tube thermal storage unit containing PCM. Results proved that the proposed system can quickly increase PCM temperature with a maximum attainable value that has been recorded to be 68.52 °C within 132 min.
6.2. Passive Laboratory-Based Applications
Fateh et al. [19] prepared a numerical dynamic model for investigating the effect pf PCM adoption in wall insulation layers. The model was validated by experiments done on a wall partition inside a laboratory insulated test facility simulating real environment. Results revealed that with the placement of PCM layer in positions 3 and 4 (i.e., in-between the layers of insulation at the wall center), a maximum reduction of 15% in heat energy consumption was achieved with a delay effect on the maximum heat flux of approximately 2 h. Evers et al. [97] tested the thermal performance of PCM-enhanced cellulose insulation placed as a wall partition in a dynamic wall simulator. The simulator was a small-scale cubicle that includes cavities in which different layers can be inserted. Two types of PCM were mixed with the insulation at 10% and 20% by weight of the wallboard: paraffin and salt-hydrate. Results proved that a reduction of 9.2% in the average peak heat flux was achieved by the wall containing paraffin, while no benefit was monitored regarding the salt-hydrate wall due to the hydroscopic behavior of unencapsulated hydrate salt. Ryms and Klugmann-Radziemska [98] compared the thermal performances of three different building bricks equipped with PCM: The first containing microencapsulated PCM powder (Micronal DS 5040 X), the second containing RT22 in the form of liquid and the third containing RT22 impregnated in building porous aggregate as a carrier. Results revealed that the third method is the most promising. The problem of high expenses following the integration of microencapsulated PCMs can be solved by the presence of aggregate carrier and RT22.
A study by Li et al. [99] focused on investigating the thermal performance of a novel PCM wallboard containing three types of PCMs having consecutive melting points of 12, 18, and 29 °C. The novelty behind the proposed wallboard is the ability to perform heat storage and enhance thermal comfort over a wide temperature range covering the whole year climates. Three identical reduced-scale test boxes were prepared and adopted with different wallboards: Mode 1 PCM wallboard, Mode 2 PCM wallboard, and gypsum wallboard as shown in Figure 12. Preliminary results proved that thermal comfort is achieved throughout the year. Additionally, it was found that Mode 2 is more suitable in regulating indoor temperature.
Figure 12.
Experimental reduced-scale prototypes with PCM wallboards of different modes [99].
A study by Drissi et al. [100] covered the performance of a solar energy storage concrete panel equipped with PCM aggregates. The novel core–shell aggregates prevented the leakage of PCM and the overall concrete panels showed enhancement in their thermal performance. A reduction of 1 °C in peak temperature was monitored by means of the enhanced concrete panel ensuring a high potential for thermal comfort and electrical energy saving. Another study by Saxena et al. [101] investigated bricks embedded with PCM for building passive cooling. PCM bricks showed a reduction of 4–9.5 °C in temperature across their bodies compared to conventional ones. Enhancements in PCM wallboards have followed different scopes. Wang et al. [102] investigated the thermal performance of PCM honeycomb wallboard that was designed and fabricated using micro-encapsulated PCM and aluminum plate with honeycomb core. The preliminary results showed that indoor thermal conditions affect the performance of the wallboard, which proved to be capable of improving heat management the next day.
Li et al. [103] studied the effect of integrating PCM with nanoparticles in a window unit for increasing building thermal inertia. The used PCM was paraffin wax having low thermal conductivity that affects the optical performance of the window presenting a disadvantage that was removed by dispersed nanoparticles. Results revealed that the PCM-nanoparticles window system encountered favorable enhancements in thermal and optical performances compared to pure PCM window. Authors recommended CuO nanoparticles, a volume fraction < 1%, and a nanoparticle size < 15 nm.
7. Discussion
As depicted from the reviewed articles above, different facilities of diverse purposes, components, sizes, and methods yield different results and variable feasibility in data treatment and analysis. However, for multi-purpose tests, parametric studies, and optimization analysis, modular prototypes that best simulate reality with several possible configurations are essential. The reviewed articles vary in their approach towards optimal modular design. To ensure building up the proper design of an advanced modular prototype, it is crucial to identify discrepancies and glitches of recent studied facilities.
The first aspect to be discussed is the assembling and disassembling methods and possibilities of the prototype used. Welded frames of prototypes [63,73] prohibit their rearrangement and packaging for long distance transportation (to be tested in different sites/different weather). Side walls that are made from a single layer of insulation [63,75] do not reflect conventional real wall compositions. Additionally, permanent constructed testing rooms—as in the case of large-scale prototypes—are limited in the possibility to interchange layers and introduce applications. Rooms that utilize cement and bricks as the foundation of their frames and envelopes lack the ability to be disassembled and thus are limited to few PCM applications and are located in permanent sites [47,48,51]. Although, in some studies different layers could be added/removed so that certain modified applications may be investigated [49,50]; still, complete disassembly is difficult. On the other hand, removable plate walls [73,97] are highly esteemed, where the method of plug-and-play wall panels seems to be more efficient [82].
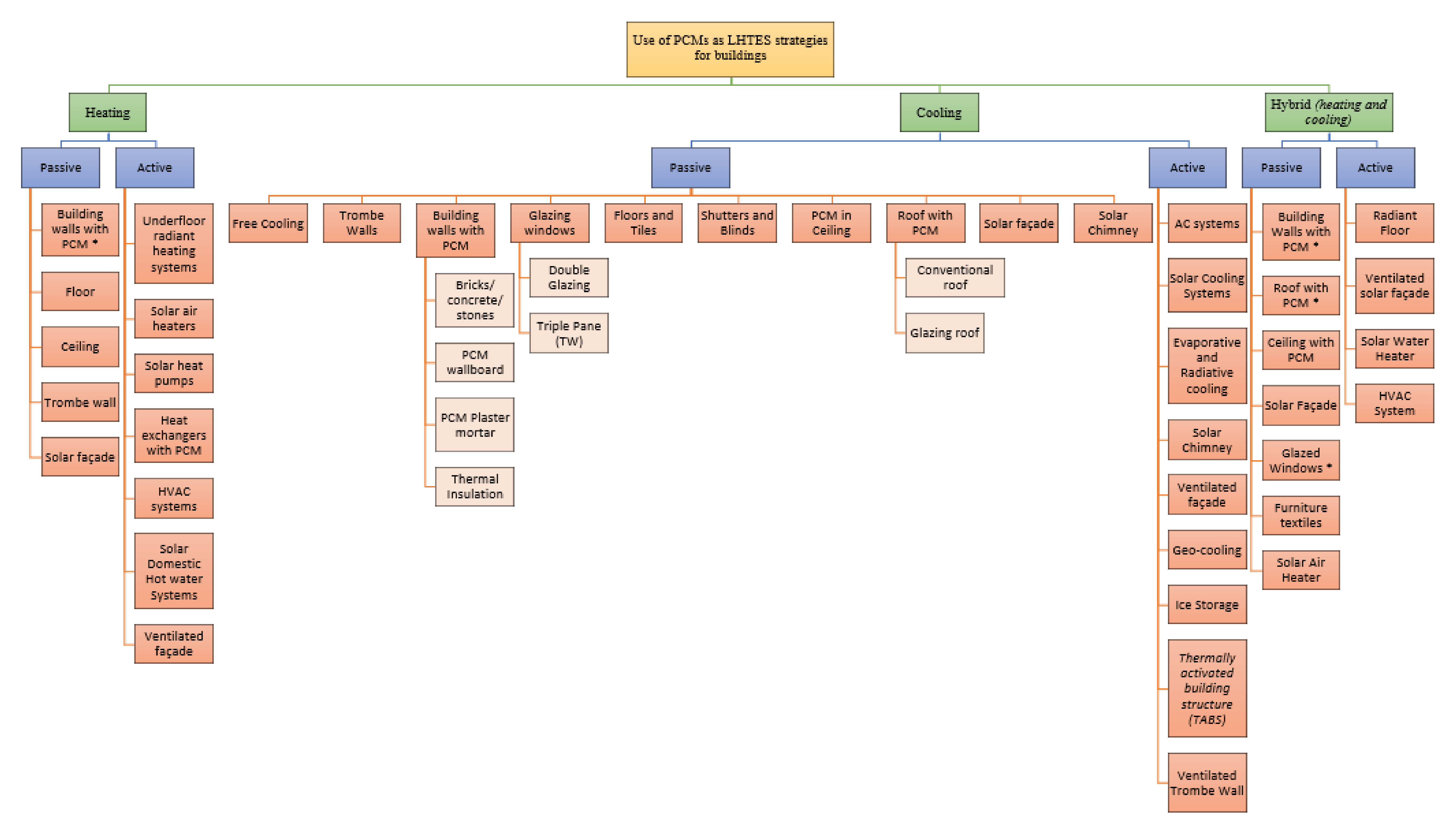
Parametric feasibility, being the second aspect, is related to but not only: variable wall thicknesses (which were limited to 75 mm for the roof and 50 mm for other envelope components in [63]); variable location of layers, especially PCM (PCM placement was not varied in most studies, for instance, SP29 was placed in floor, ceiling and west walls while RT18 was placed in north and east walls throughout the whole study of Meng et al. [75]); and probable application integration and applications combinations. In this case, studies seem poor with combined applications. Limitation to one specific application was encountered by Guarino et al. (solar wall [59]), Hu and Heiselberg (window [61]), Garg et al. (radiant heat exchanger in the roof [64]), etc. A summary of all possible applications for active/passive, heating/cooling/hybrid PCM building applications is presented in the hierarchy diagram of Figure 13. All applications can be studied using one of the aforementioned experimental methods/facilities: large-scale prototype, small-scale prototype, retrofitting/renovation, or laboratory-based modules/partitions. However, interests must be directed toward modular large-scale or small-scale prototypes as combinations of several applications fit with their capabilities if proper design was followed.
Figure 13.
Summary of heating, cooling, and hybrid PCM applications in buildings [30,104].
As for PCM position, changing the location of PCM could be done manually or by means of automated system. However, manual movement of the PCM layer by occupants cannot withstand continuous dismantling of the envelope PCM layer for night cooling as this is contrary to human comfort [81]. The method given by Gracia et al. [86] for PCM location variation encounters some challenges, where having a movable layer inside the building construction builds up the need of complete thermal contact. Friction while moving the layer is another problem and regular maintenance of the mechanical system is critical in this case.
Proper selection of PCM for each application and weather condition maximizes the benefit from PCMs as in the case of Li et al. [84]. However, modular prototypes are affected with PCM utilization method in terms of encapsulation technique and possibility for type variation. PCMs that are embedded as shape-stabilized plates are permanent and the study of different PCM type requires preparation from the beginning. Macro-encapsulation with permanent containers that are sealed with no possibility to refill are not considered parametric containers. Zhou et al. [52] used two sizes of bags containing an inorganic PCM with no conductivity enhancement and compared their effect on thermal comfort with sensible sand. Sinka et al. [54] used commercial DuPont Energain® wallboards (containing paraffin) and Bio PCM pouches. On the other hand, Wang et al. [102] PCM board was enhanced with a honeycomb metal matrix. The used PCMs in the studied literature are summarized with their thermophysical properties, application, and incorporation methods in Table 2.
Table 2.
Thermophysical properties of key PCMs used in experimental building applications.
The fourth aspect is related to thermal performance under real or near-real weather conditions, and parameter sensing tools (and control systems in the case of active applications). It is acceptable to a certain extent, but not quite relevant, to swap between indoor and outdoor environments. Having a solar energy source inside the prototype and an AC outside was followed by Zhang et al. [74] and Sun et al. [73], where the environments are swapped. This questions the effect of room to surrounding relative volume. In addition, most laboratory-based partitions are subjected to heat transfer fluxes that do not reflect real weather [100,103]. Even though some studies [95,101] investigate a partition under real weather conditions, the real effect on thermal comfort and energy savings within a typical construction fully realizable. Control systems for cooling/heating play an important role in energy management and are complimentary to PCM applications; this was recommended by Berardi and Soudian [72] and implemented by Favier et al. [85].
The fifth aspect is related to economic approaches and life cycle analysis, and is still a common issue lacking in most studies. For instance, Kong et al. [53] terminated their research with an economic study to show that the payback time is 3.32 years. Stritih et al. [78] found that payback time was 1 year for the conventional system and 2 years for that with LHTES. In this aspect, expensive prototypes and experiments lose interest, so advancements in prototype designs that are cost effective are highly desirable.
Finally, the whole study focused on reviewing experimental investigations using different facilities to generate a new design of a modular prototype. For that, a summary of the studied literature system/prototype designs and specifications is made and tabulated in Table 3. including application, testing duration and climate, design interchangeable sections, design dimensions, and instrumentation used. The design of the new modular prototype can be then initiated and proposed.
Table 3.
Summary of literature prototype designs and specifications for PCM building applications.
8. Proposed Design of the New Modular Prototype
Recent studies have been directed toward optimizing the use of PCM in TES systems and benefitting from their outstanding characteristics and properties. Optimization through software simulators still lacks the ability to integrate a completely liable real picture of the suitable PCM type, position, application, and amount. Experimental investigation directed toward optimization is the key answer for a better integration of PCM in buildings. In previous studies [30], it was shown that literature on PCMs are mainly focused on active and passive systems being studied separately. However, more research is needed to study the effectiveness of combining different systems. Possible combinations require modular prototypes that best fit with the changing variables, and ease in assembling and reassembling different partitions forming different systems.
Based on the studied literature, an advanced small-scale modular prototype is proposed and designed using a drawing CAD software: SolidWorks, with all dimensions, views, and finishing are presented in illustrations. The designed prototype target is to give the researcher during experiments an ability to perform comparative testing on a building model that reflects real erections utilizing real construction materials, and following local and international standards. The prototype design process follows a deliberated criterion that fulfills three main goals: (1) the designed prototype must allow the integration of different configurations and system combinations; (2) the designed prototype must allow the integration and adaptation of different PCM types, amounts, and positions; and (3) the designed prototype must be of a suitable scale and reflect real building compartments. A summary of the goals and their detailed features is presented in Figure 14.
Figure 14.
Summary of the goals and their details corresponding to the criterion followed in the design.
The designed prototype is suitable for varying configurations based on thermal load nature by which heating, cooling, and hybrid PCM systems are enabled through the model. It also allows variant combinations of passive–passive, passive–active, or active–active systems in correspondence to the TS driving force. Suitable macro-encapsulation technique is proposed such that different PCM types and amounts as well as position are allowed. Finally, the prototype scale is considered to be a small-scale prototype that can be used for real testing weather conditions as well as laboratory-controlled environments (or other suitable controlled environment chambers such as agricultural refrigerators). The proposed test facility utilizes standardized construction materials such as aluminum studs, conventional insulation, and wallboards, and contains real building features such as windows, doors, solar façade, Trombe wall, etc.
The design steps of the prototype are presented in chronological order starting with the skeletal structure and its dimensions, methods followed for assembling and resembling the facility, prototype features presenting different application modules and a summary of the capabilities and possible combinations, and finally the instrumentation prescribed for obtaining a complete set of data for analysis.
8.1. Structure and Dimensions
The prototype skeletal structure is illustrated in Figure 15. The skeleton is constructed from squared aluminum hollow beams (Ac,1 = mm2) with an edge thickness of 2 mm. The skeleton uses L-shaped aluminum connectors with suitable screws (presented in Figure 16) to be linked tightly allowing high weights. Two additional aluminum studs of a rectangular cross-section (Ac,2 = mm2) are joined to the frame of the wall that will be containing the prototype door. The assembled skeletal structure is composed of squared frames of side S = 1600 mm (floor and roof) connected to each other by four beams and two studs having a length of 1200 mm. On the internal edges of each face lies aluminum L-channels that are prescribed to hold different layers such that the total internal volume is preserved to be 2.352 m3 (Vint = mm3) regardless of the application or layer thickness used.
Figure 15.
Skeletal structure of the prototype and its dimensions.
Figure 16.
Joining the frames and L-channels: (a) outside view of the corner, (b) inside view of the corner, (c) suitable screws, and (d) L-connectors used.
Different internal wall layers are added to each side such that their total thickness in normal situations varies such that 0 < t ≤ 98 mm. However, the possibility to have larger thicknesses is enabled if the second method of assembling is followed (refer to Section 8.2). The prescribed added layers are conventional materials used for construction of residents and their properties and dimensions are presented in Table 4. An example illustrating the installation of different layers is presented in Figure 17. The prototype is designed to have a door fixed on the vertical side that contains the studs, and a window on any other vertical side. The door is 450 mm wide and 700 mm long, made of aluminum frame and double glazing with air as insulation. The window is 600 mm wide, 420 mm wide, composed of two sliding parts (double glazing with aluminum frames). The prototype is mounted on four heavy-duty wheels, allowing its free transformation. Two of the wheels are equipped with breaks to enable regular building stability during the test.
Table 4.
Characteristics of possible wall layers used in the initial assembly of the prototype.
Figure 17.
Installation of different layers to form a complete prototype.
The method of engaging PCM in the prototype is of high importance. Incorporation techniques are mainly the following: (1) direct mixing, (2) impregnation, (3) macro-encapsulation, (4) microencapsulation, and (5) shape stabilization. The method proposed in the design is macro-encapsulation using fabricated aluminum containers. Aluminum is known to be of high thermal conductivity and relatively low weight (compared to other metals), and is able to withstand high loads. The container is designed such that two options of the overall size are adopted: (1) small size and (2) large size, as presented in Figure 18. The final fabricated plate is formed of a rectangular aluminum foil (with a 1.5 mm thickness) bent at its edges to form a shell of 1400 mm length and 466 mm width. Another foil is bent at its edges and flipped upside down to form the cover of the first foil. Then they are welded together and two valves with screws are added on one top end of the plate for filling and draining PCM.
Figure 18.
The enhanced plate: (a) a real picture, and detailed dimensions of: (b) small and (c) large containers.
Since most PCMs suffer from low thermal conductivities, enhancement techniques are proposed by several researchers. For instance, vacuum impregnation of n-Octadecane PCM by a supportive material: nanoporous carbon was prepared by Ji et al. [119]. The composite obtained PCM proved to be promising in terms of thermal energy storage. Mayilvelnathan et al. [120] dispersed graphene nano-particles into erythritol base PCM which by experimental evidence led to significant enhancement in the thermophysical properties of the PCM where an increase of 53.1% in thermal conductivity was achieved by adding 1 wt. % of graphene. The method of dispersing nano-particles was also used by Aqib et al. [121] who studied the effect of adding metallic and non-metallic nano-particles to PCM. Results showed that adding 6 wt. % of multiwall carbon nanotubes to paraffin wax PCM achieves the best results. Righetti et al. [122] studied the effectiveness of using 3D periodic structures of aluminum macro-containers embedded with paraffin wax PCM, having several base pore sizes. It was shown that the charging and discharging of the LHTES system was enhanced by the innovative metallic structures coupled to PCM. Santos et al. [123] investigated the effect of finned tubes on the thermal performance of PCM, and it was shown that for attaining maximum enhancement an optimal diameter for fins is required. Adding fins to storage tanks was examined by Gil et al. [124] which showed an enhancement in thermal conductivity up to 25.83%. Lin et al. [125] reviewed recent studies on thermal conductivity enhancement for PCMs. The review states that thermal enhancement of PCM can be realized by adding high thermal conductivity additives, such as carbon and encapsulation of PCM. Iasiello et al. [126] studied the performance of PCMs coupled to metallic aluminum foams judging the effect of heat flux, porosities, number of pores per inch (PPI), and orientation. It was found that the melting time is affected by the porosity whereas small effect is observed for orientation and no effect for PPI. Another study on metallic foams coupled to PCM conducted by Ghahremannezhad et al. [127] showed that gradient porous thermal conductivity enhancer improves PCM thermal performance, which was also an outcome from research conducted by Baby and Balaji [128].
In the current study, a novel method that combines two ways of PCM thermal conductivity enhancement is proposed. Macro-encapsulation with refillable high-thermal-conductivity aluminum containers is coupled with the addition of aluminum buffers crossed with copper wires at the middle layer of the plate. Aluminum buffers of 350 mm length are placed 100 mm apart one by one on each consecutive side. These buffers are drilled at their middle fiber each 50 mm, by which 3 mm diameter copper wires are crossed as shown in Figure 18 and the final plate is shown in Figure 19. In addition to thermal conductivity enhancement, copper wires could be connected to electrical suppliers—with suitable insulators at the buffer’s pores around the wires—to form a thermally activated PCM layer in case of active heating application.
Figure 19.
Enhanced PCM macro-encapsulating container.
8.2. Method of Installation and Disassembly
The prototype is designed to be modular, thus, different layers at each side, roof, and floor are to be installed and adapted frequently (changing material, position, thickness, etc.) while ensuring complete thermal contact. The installation process follows two different methods or a combination of both:
- Vertical installation of all layers;
- Horizontal installation of sides and vertical installation of roof and floor.
The first method is done by eliminating the upper aluminum frame from the structure by unfastening the relevant screws and inserting the proper layers between two L-shape channels within a clearance of 96 mm, presenting the maximum allowable thickness of each side. For varying the thickness, a convenient rigid frame of plastic or any other low conductivity material is to be used as a virtual layer. The role of the frame is to fill the gap between the outer layer and the supporting L-shape channel. After that, the roof skeletal frame is rejoined to the walls and screws are fastened. Roof layers are installed and finally the covering ALUCOBOND® wallboards are added. It is worth mentioning that there will be a clearance of 2 mm between the last two layers forming an insulation.
The second method is done by conserving the skeleton of the room, with only one L-shape channel at the internal edges as prescribed previously in the design, and placing the layers of the floor and roof vertically. In the case of sides, the layers are installed horizontally by plugging them over each other and finally locking/compressing them by means of hold down toggle clamps that are fixed to the skeleton of the room. The pin in the clamp is adjustable, such that variable thicknesses are allowed. Latching toggle clamps may be used to support the hold down toggle clamps and ensure that the layers do not buckle (refer to Figure 20). The implementation steps of the prototype are shown in real photographs on-site in Figure 21. The final ALUCOBOND layers can now be fixed by screws covering the skeleton and the final layer. The assembled prototype and the exploded view showing all layers in the case of a combined hybrid application: “Underfloor heating with PCM integrated in all layers” is shown in Figure 22. The designed prototype is named ‘ThermoGreen®’(Manufactured by the authors of the current article, at Al-Rafid Village, Bekaa, Lebanon. Equipment were sourced from local suppliers in Lebanon).
Figure 20.
Toggle clamps used in the designed prototype: (a) latching toggle clamp and (b) hold down toggle clamp.
Figure 21.
Real pictures showing different installed components in the implemented prototype.
Figure 22.
Proposed prototype design: final assembly and exploded view.
8.3. Capabilities and Possible Combinations
The applications that are enabled by the prototype are possible combinations of passive–passive, active–active, or passive–active, heating, cooling, or hybrid systems. A summary of the possible variable features ‘ThermoGreen®’ is capable of is presented in Figure 23, and any combination of these applications is permitted. Two identical prototypes following the proposed design are prepared and built in Al-Rafid, Bekaa Valley, Lebanon. Figure 24 shows a photographed picture of one of the prototypes prepared.
Figure 23.
Capabilities of the proposed prototype.
Figure 24.
Real photo of a prepared prototype following the design proposed in the study.
Building walls (including bricks with PCM), wallboards, PCM-enhanced insulations, and PCM-enhanced plastering mortars are enabled in all the prototype faces: walls, roof, and floor. Figure 25 illustrates a brick wall installed on one side with covering plastering mortar. An extra plastic frame can be added on the internal sides of the aluminum skeletal frame preventing its damage upon building up brick wall with cement. Double glazing window and door are removable and can be filled with PCM. A solar are heater can be installed after editing the side wall with another set of layers containing two openings at the upper and lower regions as shown in Figure 25. The same layers can be equipped with solar façade module (Figure 26) or Trombe wall system (Figure 27), all being easily installed and removed by adjustable tensioning screws that are located at pre-designed locations covering all applications. All layers could be removed, and special radiant heating/cooling layers are added. These layers are enhanced full size plates containing PCM and have radiant copper/PEX pipes embedded within. The piping system terminals of all layers passes through the internal cavity of the skeletal aluminum structure and are finally joined using a collector manifold that is linked to a circulating pump with necessary valves and pressure gauges.
Figure 25.
Brick wall sections for application P1 (to the left) and solar air heater installed with necessary edits of the side wall of ThermoGreen® (to the right).
Figure 26.
Solar façade sections mounted on the side wall of ThermoGreen®.
Figure 27.
Modified Trombe wall sections mounted on the side wall of ThermoGreen®.
Finally, any combination of the aforementioned applications and other applications mentioned in Figure 28 can be implemented with the prototype for the sake of conducting investigative experiments. The objective behind such experiments is the optimization of: PCM type, quantity, position, application, and combination. All is toward giving best set of applications and PCMs toward NZEB.
Figure 28.
Thermally activated building structure (TABS) applied within the prototype using radiant pipes embedded in PCM plates.
8.4. Measurement Instrumentations
Adequate experimental results that are directed toward optimization and further standardization require advanced measurement instrumentation that is: (1) reliable with low uncertainty values; (2) available and cost-effective; (3) covers all required data of all influencing variables; (4) positioned in relevant sensing locations; (5) highly sensitive; and (6) referenced to international/local standards. From this point, instruments used in reviewed studies by researchers (summarized in Table 3) are organized in a table of measurement instruments possibilities that can be used for experimental studies covered by ThermoGreen® (See Table 5). An example of connecting measuring system of the application of underfloor active radiant heating with PCM is illustrated in Figure 29.
Table 5.
Measured parameters and their possible instrumentations from literature.
Figure 29.
Schematic diagram showing the locations of different sensing instruments (heat flux meters, thermocouples, pyranometer, and data acquisition tool with a computer) for underfloor heating with PCM using ThermoGreen®.
8.5. Economical Study for the Prototype
One important parameter in any research work is its economical effectiveness. The designed prototype, with its complementary systems—hydronic heating, control, and measurement systems—is implemented within acceptable margins of implementation and operational costs. Table 6 summarizes the prototype assembly parts, their specifications and respective costs. It is shown that for two identical prototypes, the cost is considered low ($1700.0 total cost) if compared to conventional rooms built with the same size.
Table 6.
Economical study of the two ThermoGreen prototypes showing the assembly parts, their specifications, and their respective prices.
The heating system implemented in the prototype is a hydronic water heating system, and the corresponding costs of its components are summarized in Table 7. On the other hand, the LHTES systems integrated within the prototype for direct comparison are coconut oil PCM and paraffin wax. The aforementioned macro-containers described previously with the PCMs specifications and costs are detailed in Table 8. It is shown that the complete project covering the prototypes, PCMs, containers and heating system are still below $5000.0 in cost ($4141.6) which is a competing value for a complete research set-up.
Table 7.
PCMs and macro-containers economical study adressing their specifications and their respective prices.
Table 8.
Hydronic system specifications and respective costs.
9. Conclusions and Recommendations
A summary review of recent research articles covering experimental investigations of thermal performance for PCM-LHTES building applications in heating, cooling, and hybrid modes is presented here. Experimental studies require a facility that best reflects the performance of PCM on real-basis. After introducing the concept of LHTES in buildings, the study reviewed recent articles and classified them into four main categories constituting Section 3, Section 4, Section 5 and Section 6: (1) large-scale prototypes; (2) small-scale prototypes; (3) retrofitting; and (4) laboratory-based partitions/modules. Presented literature in each category were then classified into two sets: active and passive systems, and a helical diagram that summarizes all applications was illustrated. Then, two tables were generated; The first summarized the used PCMs in each classified application with their respective thermo-physical properties and encapsulation techniques; while the second table summarized the facilities used in literature studies, their design specifications, and instrumentations. After monitoring the prototypes presented in experiments of literature, a proposed modular design was introduced and explained. The section firstly described the structure and its dimensions, then methods of assembling and disassembling were summarized. After that, capabilities of the designed prototype for different applications were abridged. The section ended with an economical study summarizing the costs of the complete set-up.
Conclusions are then drawn showing that:
- -
- Phase change material serving as latent heat storage system is a promising technology that permits building energy consumption reduction and thermal comfort sustainability.
- -
- Experimental studies were classified into four categories based on the size of the used facility:
- •
- Small-scale prototypes do have plenty of advantages—e.g., variable control, etc.—with a risk of not accurately reflecting reality.
- •
- Large-scale prototypes are expensive, but have a high level of matching real weather performance.
- •
- Retrofitting applications are limited in possibilities
- •
- Laboratory-based studies are easily adapted but includes high level of uncertainty compared to other realistic studies (utilizing prototypes).
- -
- Heat transfer enhancement for the incorporated PCM is critical for diminishing its incomplete solidification is solved by the designed enhanced macro-encapsulated plates.
- -
- A new design of an advanced modular prototype: ‘ThermoGreen®’ is proposed and is proven to allow experimental investigation of several PCM applications and their combinations toward NZEB.
- -
- Experimental optimization is a major capability offered by the designed prototype (variable thickness, position, material, application, etc.)
Finally, it is worth mentioning that PCMs is a promising evolving technology that can help in energy consumption reduction toward sustainable living. This limitless horizon of unknown potentials in such domain requires more research that is organized and direct properly.
Author Contributions
Conceptualization, M.K.; methodology, K.F. and M.K.; validation, K.F.; formal analysis, K.F, M.K., F.H., J.F., and C.C.; investigation, K.F, M.K., F.H., J.F., and C.C.; data curation, K.F.; writing—original draft preparation, K.F.; writing—review and editing, M.K., F.H., J.F, and C.C.; supervision, M.K.; project administration, M.K. All authors have read and agreed to the published version of the manuscript.
Funding
This research received no external funding. The APC was funded by the Lebanese International University (LIU).
Institutional Review Board Statement
Not applicable.
Informed Consent Statement
Not applicable.
Data Availability Statement
Not applicable.
Conflicts of Interest
The authors declare no conflict of interest.
References
- Du, K.; Calautit, J.; Wang, Z.; Wu, Y.; Liu, H. A Review of the Applications of Phase Change Materials in Cooling, Heating and Power Generation in Different Temperature Ranges. Appl. Energy 2018, 220, 242–273. [Google Scholar] [CrossRef]
- Plytaria, M.T.; Bellos, E.; Tzivanidis, C.; Antonopoulos, K.A. Numerical Simulation of a Solar Cooling System with and without Phase Change Materials in Radiant Walls of a Building. Energy Convers. Manag. 2019, 188, 40–53. [Google Scholar] [CrossRef]
- Liu, J.; Mei, C.; Wang, H.; Shao, W.; Xiang, C. Powering an Island System by Renewable Energy—A Feasibility Analysis in the Maldives. Appl. Energy 2018, 227, 18–27. [Google Scholar] [CrossRef]
- Peker, M.; Kocaman, A.S.; Kara, B.Y. Benefits of Transmission Switching and Energy Storage in Power Systems with High Renewable Energy Penetration. Appl. Energy 2018, 228, 1182–1197. [Google Scholar] [CrossRef]
- Zia, M.F.; Elbouchikhi, E.; Benbouzid, M. Microgrids Energy Management Systems: A Critical Review on Methods, Solutions, and Prospects. Appl. Energy 2018, 222, 1033–1055. [Google Scholar] [CrossRef]
- Husein, M.; Chung, I.Y. Optimal Design and Financial Feasibility of a University Campus Microgrid Considering Renewable Energy Incentives. Appl. Energy 2018, 225, 273–289. [Google Scholar] [CrossRef]
- Zhu, C.; Li, B.; Yan, S.; Luo, Q.; Li, C. Experimental Research on Solar Phase Change Heat Storage Evaporative Heat Pump System. Energy Convers. Manag. 2021, 229, 113683. [Google Scholar] [CrossRef]
- Wu, D.; Rahim, M.; El, M.; Djedjig, R.; Bennacer, R.; Liu, B. Experimental Investigation on the Hygrothermal Behavior of a New Multilayer Building Envelope Integrating PCM with Bio-Based Material. Build. Environ. 2021, 201, 107995. [Google Scholar] [CrossRef]
- IEA. Global Energy & CO2 Status Report 2019; IEA: Paris, France, 2019. [Google Scholar]
- Preet, S. Water and Phase Change Material Based Photovoltaic Thermal Management Systems: A Review. Renew. Sustain. Energy Rev. 2018, 82, 791–807. [Google Scholar] [CrossRef]
- Zeinelabdein, R.; Omer, S.; Gan, G. Critical Review of Latent Heat Storage Systems for Free Cooling in Buildings. Renew. Sustain. Energy Rev. 2018, 82, 2843–2868. [Google Scholar] [CrossRef]
- Mehdaoui, F.; Hazami, M.; Messaouda, A.; Taghouti, H.; Guizani, A. Thermal Testing and Numerical Simulation of PCM Wall Integrated inside a Test Cell on a Small Scale and Subjected to the Thermal Stresses. Renew. Energy 2018, 135, 597–607. [Google Scholar] [CrossRef]
- Saeed, R.M.; Schlegel, J.P.; Castano, C.; Sawafta, R.; Kuturu, V. Preparation and Thermal Performance of Methyl Palmitate and Lauric Acid Eutectic Mixture as Phase Change Material (PCM). J. Energy Storage 2017, 13, 418–424. [Google Scholar] [CrossRef]
- Yan, T.; Luo, Y.; Xu, T.; Wu, H.; Xu, X.; Li, J. Experimental Study of the Coupled Wall System of Pipe-Encapsulated PCM Wall and Nocturnal Sky Radiator for Self-Activated Heat Removal. Energy Build. 2021, 241, 110964. [Google Scholar] [CrossRef]
- Memarian, S.; Mohammad, B.; Fayaz, R.; Asadi, S. Single and Combined Phase Change Materials: Their Effect on Seasonal Transition Period. Energy Build. 2018, 169, 453–472. [Google Scholar] [CrossRef]
- Erlbeck, L.; Schreiner, P.; Fasel, F.; Methner, F.; Rädle, M. Investigation of Different Materials for Macroencapsulation of Salt Hydrate Phase Change Materials for Building Purposes. Constr. Build. Mater. 2018, 180, 512–518. [Google Scholar] [CrossRef]
- Drissi, S.; Ling, T.; Hung, K.; Eddhahak, A. A Review of Microencapsulated and Composite Phase Change Materials: Alteration of Strength and Thermal Properties of Cement-Based Materials. Renew. Sustain. Energy Rev. 2019, 110, 467–484. [Google Scholar] [CrossRef]
- Marin, P.; Saffari, M.; De Gracia, A.; Zhu, X.; Farid, M.M.; Cabeza, L.F.; Ushak, S. Energy Savings Due to the Use of PCM for Relocatable Lightweight Buildings Passive Heating and Cooling in Different Weather Conditions. Energy Build. 2016, 129, 274–283. [Google Scholar] [CrossRef] [Green Version]
- Fateh, A.; Klinker, F.; Brütting, M.; Weinläder, H. Numerical and Experimental Investigation of an Insulation Layer with Phase Change Materials (PCMs). Energy Build. 2017, 153, 231–240. [Google Scholar] [CrossRef]
- Young, B.A.; Falzone, G.; Wei, Z.; Sant, G.; Pilon, L. Reduced-Scale Experiments to Evaluate Performance of Composite Building Envelopes Containing Phase Change Materials. Constr. Build. Mater. 2018, 162, 584–595. [Google Scholar] [CrossRef]
- Lee, K.O.; Medina, M.A.; Raith, E.; Sun, X. Assessing the Integration of a Thin Phase Change Material ( PCM ) Layer in a Residential Building Wall for Heat Transfer Reduction and Management Q. Appl. Energy 2014, 137, 699–706. [Google Scholar] [CrossRef]
- Yang, L.; Huang, J.; Zhou, F. Thermophysical Properties and Applications of Nano-Enhanced PCMs: An Update Review. Energy Convers. Manag. 2020, 214, 112876. [Google Scholar] [CrossRef]
- Liu, A.F.; Zhu, J.; Liu, J.; Ma, B. Preparation and Properties of Capric-Stearic Acid / White Carbon Black Composite for Thermal Storage in Building Envelope. Energy Build. 2017, 158, 1781–1789. [Google Scholar] [CrossRef]
- Kara, Y.; Kurnuc, A. Performance of Coupled Novel Triple Glass and Phase Change Material Wall in the Heating Season: An Experimental Study. Sol. Energy 2012, 86, 2432–2442. [Google Scholar] [CrossRef]
- Farid, M.M.; Khudhair, A.M.; Razack, S.; Al-Hallaj, S. A Review on Phase Change Energy Storage: Materials and Applications. Energy Convers. Manag. 2004, 45, 1597–1615. [Google Scholar] [CrossRef]
- Li, C.; Yu, H.; Song, Y.; Liu, Z. Novel Hybrid Microencapsulated Phase Change Materials Incorporated Wallboard for Year-Long Year Energy Storage in Buildings. Energy Convers. Manag. 2019, 183, 791–802. [Google Scholar] [CrossRef]
- Wei, G.; Wang, G.; Xu, C.; Ju, X.; Xing, L.; Du, X.; Yang, Y. Selection Principles and Thermophysical Properties of High Temperature Phase Change Materials for Thermal Energy Storage: A Review. Renew. Sustain. Energy Rev. 2017, 81, 1771–1786. [Google Scholar] [CrossRef]
- Morrison, D.J.; Abdel-Khalik, S.I. Effects of Phase-Change Energy Storage on the Performance of Air-Based and Liquid-Based Solar Heating Systems. Sol. Energy 1978, 20, 57–67. [Google Scholar] [CrossRef]
- Ghoneim, A.A. Comparison of Theoretical Models of Phase Change and Sensible Heat Storage for Air and Water-Based Solar Heating Systems. Sol. Energy 1989, 42, 209–220. [Google Scholar] [CrossRef]
- Faraj, K.; Khaled, M.; Faraj, J.; Hachem, F.; Castelain, C. Phase Change Material Thermal Energy Storage Systems for Cooling Applications in Buildings: A Review. Renew. Sustain. Energy Rev. 2019, 119, 109579. [Google Scholar] [CrossRef]
- Chhugani, B.; Klinker, F.; Weinlaeder, H.; Reim, M. Energetic Performance of Two Different PCM Wallboards and Their Regeneration Behavior in Office Rooms. Energy Procedia 2017, 122, 625–630. [Google Scholar] [CrossRef]
- Barzin, R.; Chen, J.J.J.; Young, B.R.; Farid, M.M. Application of PCM Underfloor Heating in Combination with PCM Wallboards for Space Heating Using Price Based Control System. Appl. Energy 2015, 148, 39–48. [Google Scholar] [CrossRef]
- Faraj, K.; Faraj, J.; Hachem, F.; Bazzi, H.; Khaled, M.; Castelain, C. Analysis of Underfloor Electrical Heating System Integrated with Coconut Oil-PCM Plates. Appl. Therm. Eng. 2019, 158, 113778. [Google Scholar] [CrossRef]
- Souayfane, F.; Fardoun, F.; Biwole, P.H. Phase Change Materials (PCM) for Cooling Applications in Buildings: A Review. Energy Build. 2016, 129, 396–431. [Google Scholar] [CrossRef]
- Giro-paloma, J.; Martínez, M.; Cabeza, L.F.; Fernández, A.I. Types, Methods, Techniques, and Applications for Microencapsulated Phase Change Materials (MPCM): A Review. Renew. Sustain. Energy Rev. 2016, 53, 1059–1075. [Google Scholar] [CrossRef] [Green Version]
- Kasaeian, A.; bahrami, L.; Pourfayaz, F.; Khodabandeh, E.; Yan, W.M. Experimental Studies on the Applications of PCMs and Nano-PCMs in Buildings: A Critical Review. Energy Build. 2017, 154, 96–112. [Google Scholar] [CrossRef]
- Tao, Y.B.; He, Y. A Review of Phase Change Material and Performance Enhancement Method for Latent Heat Storage System. Renew. Sustain. Energy Rev. 2018, 93, 245–259. [Google Scholar] [CrossRef]
- Kylili, A.; Fokaides, P.A. Life Cycle Assessment (LCA) of Phase Change Materials (PCMs) for Building Applications: A Review. J. Build. Eng. 2016, 6, 133–143. [Google Scholar] [CrossRef]
- Navarro, L.; De Gracia, A.; Colclough, S.; Browne, M.; Mccormack, S.J.; Grif, P.; Cabeza, L.F. Thermal Energy Storage in Building Integrated Thermal Systems: A Review. Part 1. Active Storage Systems. Renew. Energy 2016, 88, 526–547. [Google Scholar] [CrossRef] [Green Version]
- Navarro, L.; De Gracia, A.; Niall, D.; Castell, A.; Browne, M.; Mccormack, S.J.; Grif, P.; Cabeza, L.F. Thermal Energy Storage in Building Integrated Thermal Systems: A Review. Part 2. Integration as Passive System. Renew. Energy 2016, 85, 1334–1356. [Google Scholar] [CrossRef] [Green Version]
- Mengjie, S.; Fuxin, N.; Ning, M.; Yanxin, H.; Shiming, D. Review on Building Energy Performance Improvement Using Phase Change Materials. Energy Build. 2018, 158, 776–793. [Google Scholar] [CrossRef]
- Lizana, J.; Chacartegui, R.; Barrios-padura, A.; Ortiz, C. Advanced Low-Carbon Energy Measures Based on Thermal Energy Storage in Buildings: A Review. Renew. Sustain. Energy Rev. 2018, 82, 3705–3749. [Google Scholar] [CrossRef]
- Ben Romdhane, S.; Amamou, A.; Ben Khalifa, R.; Saïd, N.M.; Younsi, Z.; Jemni, A. A Review on Thermal Energy Storage Using Phase Change Materials in Passive Building Applications. J. Build. Eng. 2020, 32, 101563. [Google Scholar] [CrossRef]
- Li, Y.; Nord, N.; Xiao, Q. Building Heating Applications with Phase Change Material: A Comprehensive Review. J. Energy Storage 2020, 31, 101634. [Google Scholar] [CrossRef]
- Javadi, F.S.; Metselaar, H.S.C.; Ganesan, P. Performance Improvement of Solar Thermal Systems Integrated with Phase Change Materials (PCM), a Review. Sol. Energy 2020, 206, 330–352. [Google Scholar] [CrossRef]
- Magrini, A.; Lentini, G.; Cuman, S.; Bodrato, A.; Marenco, L. From Nearly Zero Energy Buildings (NZEB) to Positive Energy Buildings ( PEB ): The next Challenge—The Most Recent European Trends with Some Notes on the Energy Analysis of a Forerunner PEB Example. Dev. Built Environ. 2020, 3, 100019. [Google Scholar] [CrossRef]
- Mourid, A.; El Alami, M.; Kuznik, F. Experimental Investigation on Thermal Behavior and Reduction of Energy Consumption in a Real Scale Building by Using Phase Change Materials on Its Envelope. Sustain. Cities Soc. 2018, 41, 35–43. [Google Scholar] [CrossRef]
- Lu, S.; Zhao, Y.; Fang, K.; Li, Y.; Sun, P. Establishment and Experimental Verification of TRNSYS Model for PCM Floor Coupled with Solar Water Heating System. Energy Build. 2017, 140, 245–260. [Google Scholar] [CrossRef]
- Gholamibozanjani, G.; Farid, M. Application of an Active PCM Storage System into a Building for Heating/Cooling Load Reduction. Energy 2020, 331–358. [Google Scholar] [CrossRef]
- Gholamibozanjani, G.; Farid, M. A Comparison between Passive and Active PCM Systems Applied to Buildings. Renew. Energy 2020, 162, 113–123. [Google Scholar] [CrossRef]
- de Gracia, A.; Navarro, L.; Castell, A.; Ruiz-Pardo, Á.; Alvárez, S.; Cabeza, L.F. Experimental Study of a Ventilated Facade with PCM during Winter Period. Energy Build. 2013, 58, 324–332. [Google Scholar] [CrossRef]
- Zhou, G.; He, J. Thermal Performance of a Radiant Floor Heating System with Different Heat Storage Materials and Heating Pipes. Appl. Energy 2015, 138, 648–660. [Google Scholar] [CrossRef]
- Kong, X.; Wang, L.; Li, H.; Yuan, G.; Yao, C. Experimental Study on a Novel Hybrid System of Active Composite PCM Wall and Solar Thermal System for Clean Heating Supply in Winter. Sol. Energy 2020, 195, 259–270. [Google Scholar] [CrossRef]
- Sinka, M.; Bajare, D.; Jakovics, A.; Ratnieks, J.; Gendelis, S. Experimental Testing of Phase Change Materials in a Warm-Summer Humid Continental Climate. Energy Build. 2019, 195, 205–215. [Google Scholar] [CrossRef]
- Lee, K.O.; Medina, M.A.; Sun, X.; Jin, X. Thermal Performance of Phase Change Materials (PCM)-Enhanced Cellulose Insulation in Passive Solar Residential Building Walls. Sol. Energy 2018, 163, 113–121. [Google Scholar] [CrossRef]
- Wang, X.; Yu, H.; Li, L.; Zhao, M. Experimental Assessment on the Use of Phase Change Materials (PCMs)-Bricks in the Exterior Wall of a Full-Scale Room. Energy Convers. Manag. 2016, 120, 81–89. [Google Scholar] [CrossRef]
- Luo, C.; Xu, L.; Ji, J.; Liao, M.; Sun, D. Experimental Study of a Modified Solar Phase Change Material Storage Wall System. Energy 2017, 128, 224–231. [Google Scholar] [CrossRef] [Green Version]
- Sun, D.; Wang, L. Research on Heat Transfer Performance of Passive Solar Collector-Storage Wall System with Phase Change Materials. Energy Build. 2016, 119, 183–188. [Google Scholar] [CrossRef]
- Guarino, F.; Athienitis, A.; Cellura, M.; Bastien, D. PCM Thermal Storage Design in Buildings: Experimental Studies and Applications to Solaria in Cold Climates. Appl. Energy 2017, 185, 95–106. [Google Scholar] [CrossRef]
- Souayfane, F.; Henry, B.; Fardoun, F. Thermal Behavior of a Translucent Superinsulated Latent Heat Energy Storage Wall in Summertime. Appl. Energy 2018, 217, 390–408. [Google Scholar] [CrossRef]
- Hu, Y.; Heiselberg, P.K. A New Ventilated Window with PCM Heat Exchanger –performance Analysis and Design Optimization. Energy Build. 2018, 169, 185–194. [Google Scholar] [CrossRef]
- Li, H.; Li, J.; Xi, C.; Chen, W.; Kong, X. Experimental and Numerical Study on the Thermal Performance of Ventilated Roof Composed with Multiple Phase Change Material (VR-MPCM). Energy Convers. Manag. 2020, 213, 112836. [Google Scholar] [CrossRef]
- He, W.; Yu, C.; Yang, J.; Yu, B.; Hu, Z.; Shen, D.; Liu, X.; Qin, M.; Chen, H. Experimental Study on the Performance of a Novel RC-PCM-Wall. Energy Build. 2019, 199, 297–310. [Google Scholar] [CrossRef]
- Garg, H.; Pandey, B.; Saha, S.K.; Singh, S.; Banerjee, R. Design and Analysis of PCM Based Radiant Heat Exchanger for Thermal Management of Buildings. Energy Build. 2018, 169, 84–96. [Google Scholar] [CrossRef]
- Jobli, M.; Yao, R.; Luo, Z.; Shahrestani, M.; Li, N.; Hong, L. Numerical and Experimental Studies of a Capillary-Tube Embedded PCM Component for Improving Indoor Thermal Environment. Appl. Therm. Eng. 2019, 148, 466–477. [Google Scholar] [CrossRef]
- Fang, Y.; Ding, Y.; Tang, Y.; Liang, X.; Jin, C.; Wang, S.; Gao, X. Thermal Properties Enhancement and Application of a Novel Sodium Acetate Trihydrate-Formamide/Expanded Graphite Shape-Stabilized Composite Phase Change Material for Electric Radiant Floor Heating. Appl. Therm. Eng. 2019, 150, 1177–1185. [Google Scholar] [CrossRef]
- Guo, J.; Jiang, Y.; Wang, Y.; Zou, B. Thermal Storage and Thermal Management Properties of a Novel Ventilated Mortar Block Integrated with Phase Change Material for Floor Heating: An Experimental Study. Energy Convers. Manag. 2020, 205, 112288. [Google Scholar] [CrossRef]
- Abbas, H.M.; Jalil, J.M.; Ahmed, S.T. Experimental and Numerical Investigation of PCM Capsules as Insulation Materials Inserted into a Hollow Brick Wall. Energy Build. 2021, 246, 111127. [Google Scholar] [CrossRef]
- Kumar, P.; Rathore, S. An experimental evaluation of thermal behavior of the building envelope using macroencapsulated pcm for energy savings. Renew. Energy 2019, 149, 1300–1313. [Google Scholar] [CrossRef]
- Khan, R.J.; Bhuiyan, Z.H.; Ahmed, D.H. Investigation of Heat Transfer of a Building Wall in the Presence of Phase Change Material (PCM). Energy Built Environ. 2020, 1, 199–206. [Google Scholar] [CrossRef]
- Zhu, N.; Hu, N.; Hu, P.; Lei, F.; Li, S. Experiment Study on Thermal Performance of Building Integrated with Double Layers Shape-Stabilized Phase Change Material Wallboard. Energy 2018, 167, 1164–1180. [Google Scholar] [CrossRef]
- Berardi, U.; Soudian, S. Experimental Investigation of Latent Heat Thermal Energy Storage Using PCMs with Different Melting Temperatures for Building Retrofit. Energy Build. 2019, 185, 180–195. [Google Scholar] [CrossRef]
- Sun, X.; Medina, M.A.; Lee, K.O.; Jin, X. Laboratory Assessment of Residential Building Walls Containing Pipe-Encapsulated Phase Change Materials for Thermal Management. Energy 2018, 163, 383–391. [Google Scholar] [CrossRef]
- Zhang, Y.; Sun, X.; Medina, M.A. Experimental Evaluation of Structural Insulated Panels Outfitted with Phase Change Materials. Appl. Therm. Eng. 2020, 178, 115454. [Google Scholar] [CrossRef]
- Meng, E.; Yu, H.; Zhou, B. Study of the Thermal Behavior of the Composite Phase Change Material (PCM) Room in Summer and Winter. Appl. Therm. Eng. 2017, 126, 212–225. [Google Scholar] [CrossRef]
- Cheng, W.; Xie, B.; Zhang, R.; Xu, Z.; Xia, Y. Effect of Thermal Conductivities of Shape Stabilized PCM on Under-Floor Heating System. Appl. Energy 2015, 144, 10–18. [Google Scholar] [CrossRef]
- Lu, S.; Xu, B.; Tang, X. Experimental Study on Double Pipe PCM Floor Heating System under Different Operation Strategies. Renew. Energy 2020, 145, 1280–1291. [Google Scholar] [CrossRef]
- Stritih, U.; Charvat, P.; Koželj, R.; Klimes, L.; Osterman, E.; Ostry, M.; Butala, V. PCM Thermal Energy Storage in Solar Heating of Ventilation Air—Experimental and Numerical Investigations. Sustain. Cities Soc. 2017, 37, 104–115. [Google Scholar] [CrossRef]
- Lamnatou, C.; Motte, F.; Notton, G.; Chemisana, D.; Cristofari, C. Building-Integrated Solar Thermal System with/without Phase Change Material: Life Cycle Assessment Based on ReCiPe, USEtox and Ecological Footprint. J. Clean. Prod. 2018, 193, 672–683. [Google Scholar] [CrossRef]
- Nada, S.A.; Alshaer, W.G.; Saleh, R.M. Experimental Investigation of PCM Transient Performance in Free Cooling of the Fresh Air of Air Conditioning Systems. J. Build. Eng. 2020, 29, 101153. [Google Scholar] [CrossRef]
- Wang, C.; Huang, X.; Deng, S.; Long, E.; Niu, J. An Experimental Stydy on Applying PCMs to Disaster-Relief Prefabricated Temporary Houses for Improving Internal Thermal Environment in Summer. Energy Build. 2018, 179, 301–310. [Google Scholar] [CrossRef]
- Lee, K.O.; Medina, M.; Sun, X. On the Use of Plug-and-Play Walls (PPW) for Evaluating Thermal Enhancement Technologies for Building Enclosures: Evaluation of a Thin Phase Change Material (PCM) Layer. Energy Build. 2015, 86, 86–92. [Google Scholar] [CrossRef]
- Vik, T.A.; Madessa, H.B.; Aslaksrud, P.; Folkedal, E.; Øvrevik, O.S. Thermal Performance of an Office Cubicle Integrated with a Bio-Based PCM: Experimental Analyses. Energy Procedia 2017, 111, 609–618. [Google Scholar] [CrossRef]
- Li, Y.; Darkwa, J.; Kokogiannakis, G.; Su, W. Phase Change Material Blind System for Double Skin Façade Integration: System Development and Thermal Performance Evaluation. Appl. Energy 2019, 252, 113376. [Google Scholar] [CrossRef]
- Favier, P.; Zalewski, L.; Lassue, S.; Anwar, S. Designing an Automatic Control System for the Improved Functioning of a Solar Wall with Phase Change Material (PCM). Open J. Energy Effic. 2016, 5, 19–29. [Google Scholar] [CrossRef] [Green Version]
- Gracia, A. De Dynamic Building Envelope with PCM for Cooling Purposes—Proof of Concept. Appl. Energy 2019, 235, 1245–1253. [Google Scholar] [CrossRef]
- Guo, J.; Zou, B.; Wang, Y.; Jiang, Y. Space Heating Performance of Novel Ventilated Mortar Blocks Integrated with Phase Change Material for Floor Heating. Build. Environ. 2020, 185, 107175. [Google Scholar] [CrossRef]
- Yan, T.; Gao, J.; Xu, X.; Xu, T.; Ling, Z.; Yu, J. International Journal of Thermal Sciences Dynamic Simpli Fi Ed PCM Models for the Pipe-Encapsulated PCM Wall System for Self-Activated Heat Removal. Int. J. Therm. Sci. 2019, 144, 27–41. [Google Scholar] [CrossRef]
- Qiao, Y.; Cao, T.; Muehlbauer, J.; Hwang, Y.; Radermacher, R. Experimental Study of a Personal Cooling System Integrated with Phase Change Material. Appl. Therm. Eng. 2020, 170, 115026. [Google Scholar] [CrossRef]
- Xu, T.; Chiu, J.N.; Palm, B.; Sawalha, S. Experimental Investigation on Cylindrically Macro-Encapsulated Latent Heat Storage for Space Heating Applications. Energy Convers. Manag. 2019, 182, 166–177. [Google Scholar] [CrossRef]
- Saeed, R.M.; Schlegel, J.P.; Sawafta, R.; Kalra, V. Plate Type Heat Exchanger for Thermal Energy Storage and Load Shifting Using Phase Change Material. Energy Convers. Manag. 2019, 181, 120–132. [Google Scholar] [CrossRef]
- Sun, H.; Lin, B.; Lin, Z.; Zhu, Y. Experimental Study on a Novel Flat-Heat-Pipe Heating System Integrated with Phase Change Material and Thermoelectric Unit. Energy 2019, 189, 116181. [Google Scholar] [CrossRef]
- Sun, X.; Chu, Y.; Medina, M.A.; Mo, Y.; Fan, S.; Liao, S. Experimental Investigations on the Thermal Behavior of Phase Change Material (PCM) in Ventilated Slabs. Appl. Therm. Eng. 2019, 148, 1359–1369. [Google Scholar] [CrossRef]
- Wadhawan, A.; Dhoble, A.S.; Gawande, V.B. Analysis of the Effects of Use of Thermal Energy Storage Device (TESD) in Solar Air Heater. Alex. Eng. J. 2017, 57, 1173–1183. [Google Scholar] [CrossRef]
- Abuşka, M.; Şevik, S.; Kayapunar, A. A Comparative Investigation of the Effect of Honeycomb Core on the Latent Heat Storage with PCM in Solar Air Heater. Appl. Therm. Eng. 2018, 148, 684–693. [Google Scholar] [CrossRef]
- Chen, C.Q.; Diao, Y.H.; Zhao, Y.H.; Wang, Z.Y.; Liang, L.; Wang, T.Y.; Zhu, T.T.; Ma, C. Thermal Performance of a Closed Collector-Storage Solar Air Heating System with Latent Thermal Storage: An Experimental Study. Energy 2020, 202, 117764. [Google Scholar] [CrossRef]
- Evers, A.C.; Medina, M.A.; Fang, Y. Evaluation of the Thermal Performance of Frame Walls Enhanced with Paraf Fi n and Hydrated Salt Phase Change Materials Using a Dynamic Wall Simulator. Build. Environ. 2010, 45, 1762–1768. [Google Scholar] [CrossRef]
- Ryms, M.; Klugmann-radziemska, E. Possibilities and Benefits of a New Method of Modifying Conventional Building Materials with Phase Change Materials (PCMs). Constr. Build. Mater. 2019, 211, 1013–1024. [Google Scholar] [CrossRef]
- Li, C.; Yu, H.; Song, Y.; Tang, Y.; Chen, P.; Hu, H.; Wang, M.; Liu, Z. Experimental Thermal Performance of Wallboard with Hybrid Microencapsulated Phase Change Materials for Building Application. J. Build. Eng. 2019, 28, 101051. [Google Scholar] [CrossRef]
- Drissi, S.; Ling, T.; Hung, K. Thermal Performance of a Solar Energy Storage Concrete Panel Incorporating Phase Change Material Aggregates Developed for Thermal Regulation in Buildings. Renew. Energy 2020, 160, 817–829. [Google Scholar] [CrossRef]
- Saxena, R.; Rakshit, D.; Kaushik, S.C. Experimental Assessment of Phase Change Material (PCM) Embedded Bricks for Passive Conditioning in Buildings. Renew. Energy 2020, 149, 587–599. [Google Scholar] [CrossRef]
- Wang, S.M.; Matiašovský, P.; Mihálka, P.; Lai, C.M. Experimental Investigation of the Daily Thermal Performance of a MPCM Honeycomb Wallboard. Energy Build. 2018, 159, 419–425. [Google Scholar] [CrossRef]
- Li, D.; Wu, Y.; Liu, C.; Zhang, G.; Arıcı, M. Numerical Investigation of Thermal and Optical Performance of Window Units Filled with Nanoparticle Enhanced PCM. Int. J. Heat Mass Transf. 2018, 125, 1321–1332. [Google Scholar] [CrossRef]
- Faraj, K.; Khaled, M.; Faraj, J.; Hachem, F.; Castelain, C. A Review on Phase Change Materials for Thermal Energy Storage in Buildings: Heating and Hybrid Applications. J. Energy Storage 2020, 33, 101913. [Google Scholar] [CrossRef]
- Entropy Solutions. PureTemp 20 Technical Information; Entropy Solutions: Minneapolis, MN, USA, 2020. [Google Scholar]
- Yoo, D.H.; Jeon, I.K.; Woo, B.H.; Kim, H.G. Performance of Energy Storage System Containing Cement Mortar and PCM/Epoxy/SiC Composite Fine Aggregate. Appl. Therm. Eng. 2021, 198, 117445. [Google Scholar] [CrossRef]
- Mousavi, S.; Rismanchi, B.; Brey, S.; Aye, L. Lessons Learned from PCM Embedded Radiant Chilled Ceiling Experiments in Melbourne. Energy Rep. 2022, 8, 54–61. [Google Scholar] [CrossRef]
- Wang, Z.; Qiao, Y.; Liu, Y.; Bao, J.; Gao, Q.; Chen, J.; Yao, H.; Yang, L. Thermal Storage Performance of Building Envelopes for Nearly-Zero Energy Buildings during Cooling Season in Western China: An Experimental Study. Build. Environ. 2021, 194, 107709. [Google Scholar] [CrossRef]
- Cai, Y.; Song, L.; He, Q.; Yang, D.; Hu, Y. Preparation, Thermal and Flammability Properties of a Novel Form-Stable Phase Change Materials Based on High Density Polyethylene/ Poly (Ethylene-Co-Vinyl Acetate)/Organophilic Montmorillonite Nanocomposites/Paraffin Compounds. Energy Convers. Manag. 2008, 49, 2055–2062. [Google Scholar] [CrossRef]
- Bogatu, D.; Kazanci, O.B.; Olesen, B.W. An Experimental Study of the Active Cooling Performance of a Novel Radiant Ceiling Panel Containing Phase Change Material (PCM). Energy Build. 2021, 243. [Google Scholar] [CrossRef]
- Larwa, B.; Cesari, S.; Bottarelli, M. Study on Thermal Performance of a PCM Enhanced Hydronic Radiant Floor Heating System. Energy 2021, 225, 120245. [Google Scholar] [CrossRef]
- Young, H.D. Values for Diamond and Silica Aerogel from CRC Handbook of Chemistry and Physics. Available online: http://hyperphysics.phy-astr.gsu.edu/hbase/Tables/thrcn.html (accessed on 30 September 2020).
- Thermtest Common Material Thermal Properties. Available online: https://thermtest.com/materials-database (accessed on 30 September 2020).
- Owens-Corning Foamular Extruded Plystyrene (XPS) Insulation: SI and IP Units for Selected Properties. Available online: https://dcpd6wotaa0mb.cloudfront.net/mdms/dms/EIS/10015703/10015703-FOAMULAR-SI-and-I-P-Units-for-Selected-Properties-Tech.-Bulletin.pdf (accessed on 30 September 2020).
- Hammond, G.; Jones, C. Enventory of Carbon and Energy, 2nd ed.; Elsevier: Amsterdam, The Netherlands, 2011. [Google Scholar]
- Engineering Toolbox Specific Heat of Some Common Substances. Available online: https://www.engineeringtoolbox.com/specific-heat-capacity-d_391.html (accessed on 30 September 2020).
- Maclean, J.D.; Madison, W. Thermal Conductivity of Wood. Heatig Pip. Air Cond. 1941, 13, 380–391. [Google Scholar]
- 3A Composites ALUCOBOND Technical Data. Available online: https://alucobond.com.sg/products/alucobond/technical-data/ (accessed on 30 September 2020).
- Ji, R.; Wei, S.; Xia, Y.; Huang, C.; Huang, Y.; Zhang, H. Enhanced Thermal Performance of Form-Stable Composite Phase-Change Materials Supported by Novel Porous Carbon Spheres for Thermal Energy Storage. J. Energy Storage 2020, 27, 101134. [Google Scholar] [CrossRef]
- Mayilvelnathan, V.; Arasu, A.V. Characterisation and Thermophysical Properties of Graphene Nanoparticles Dispersed Erythritol PCM for Medium Temperature Thermal Energy Storage Applications. Thermochim. Acta 2019, 676, 94–103. [Google Scholar] [CrossRef]
- Aqib, M.; Hussain, A.; Muhammad Ali, H.; Naseer, A.; Jamil, F. Case Studies in Thermal Engineering Experimental Case Studies of the Effect of Al 2 O 3 and MWCNTs Nanoparticles on Heating and Cooling of PCM. Case Stud. Therm. Eng. 2020, 22, 100753. [Google Scholar] [CrossRef]
- Righetti, G.; Savio, G.; Meneghello, R.; Doretti, L.; Mancin, S. Experimental Study of Phase Change Material (PCM) Embedded in 3D Periodic Structures Realized via Additive Manufacturing. Int. J. Therm. Sci. 2020, 153, 106376. [Google Scholar] [CrossRef]
- dos Santos, F.S.; Ismail, K.A.R.; Lino, F.A.M.; Arabkoohsar, A.; Lago, T.G.S. Parametric Investigation of the Enhancing Effects of Finned Tubes on the Solidification of PCM. Int. J. Heat Mass Transf. 2020, 152, 119485. [Google Scholar] [CrossRef]
- Gil, A.; Peiró, G.; Oró, E.; Cabeza, L.F. Experimental Analysis of the Effective Thermal Conductivity Enhancement of PCM Using Finned Tubes in High Temperature Bulk Tanks. Appl. Therm. Eng. 2018, 142, 736–744. [Google Scholar] [CrossRef]
- Lin, Y.; Jia, Y.; Alva, G.; Fang, G. Review on Thermal Conductivity Enhancement, Thermal Properties and Applications of Phase Change Materials in Thermal Energy Storage. Renew. Sustain. Energy Rev. 2018, 82, 2730–2742. [Google Scholar] [CrossRef]
- Iasiello, M.; Mameli, M.; Filippeschi, S.; Bianco, N. Metal Foam/PCM Melting Evolution Analysis: Orientation and Morphology Effects. Appl. Therm. Eng. 2021, 187, 116572. [Google Scholar] [CrossRef]
- Ghahremannezhad, A.; Xu, H.; Salimpour, M.R.; Vafai, K.; Wang, P. Thermal Performance Analysis of Phase Change Materials (PCMs); Elsevier Ltd.: Amsterdam, The Netherlands, 2020; ISBN 8415683111. [Google Scholar]
- Baby, R.; Balaji, C. Experimental Investigations on Thermal Performance Enhancement and Effect of Orientation on Porous Matrix Filled PCM Based Heat Sink. Int. Commun. Heat Mass Transf. 2013, 46, 27–30. [Google Scholar] [CrossRef]
- Vanaga, R.; Blumberga, A.; Freimanis, R.; Mols, T.; Blumberga, D. Solar Facade Module for Nearly Zero Energy Building. Energy 2018, 157, 1025–1034. [Google Scholar] [CrossRef]
Publisher’s Note: MDPI stays neutral with regard to jurisdictional claims in published maps and institutional affiliations. |
© 2022 by the authors. Licensee MDPI, Basel, Switzerland. This article is an open access article distributed under the terms and conditions of the Creative Commons Attribution (CC BY) license (https://creativecommons.org/licenses/by/4.0/).




























