Abstract
In modern power systems, conventional energy production units are being replaced by clean and environmentally friendly renewable energy resources (RESs). Integrating RESs into power systems presents numerous challenges, notably the need for enhanced grid stability and reliability. RES-dominated power systems fail to meet sufficient demand due to insufficient inertia responses. To address this issue, various virtual inertia emulation techniques are proposed to bolster power system stability amidst the increased integration of renewable energy sources into the grid. This review article explores state-of-the-art virtual inertia support strategies tailored to accommodate the increased penetration of RESs. Beginning with an overview of this study, it explores the existing virtual inertia techniques and investigates the various methodologies, including control algorithms, parameters, configurations, key contributions, sources, controllers, and simulation platforms. The promising virtual inertia control strategies are categorised based on the techniques used in their control algorithms and their applications. Furthermore, this review explains evolving research trends and identifies promising avenues for future investigations. Emphasis is placed on addressing key challenges such as dynamic response characteristics, scalability, and interoperability with conventional grid assets. The initial database search reveals 1529 publications. Finally, 106 articles were selected for this study, adding 6 articles manually for the review analysis. By synthesising current knowledge and outlining prospective research directions, this review aims to facilitate the current state of research paths concerning virtual inertia control techniques, along with the categorisation and analysis of these approaches, and showcases a comprehensive understanding of the research domain, which is essential for the sustainable integration of renewable energy into modern power systems via power electronic interface.
1. Introduction
The demand for electric power is flying high daily because of rapid industrial advancement, fulfilling people’s necessities worldwide [1,2]. As demand increases, additional conventional power deployment units are being built in different places [3,4]. However, these fossil fuel-based conventional power generation plants are producing harmful chemicals, such as carbon dioxide, nitrogen monoxide, carbon monoxide, sulphur dioxide, and other toxic pollutants in the open environment, which is catastrophically breaking the ozone layer of the environment, in turn contributing to high global warming every year [5,6]. Previous research studies have shown that the amount of carbon dioxide released into the atmosphere yearly from traditional power plants is 2.2 billion tons, which needs to be reduced by around 40%, according to the Paris Agreement, by 2030 [7,8]. In response to this environmental crisis and future energy demand, power electronic converter-based renewable energy resources (RESs), such as wind energy, solar photovoltaic, and other distributed energy storage systems, could be a fruitful alternative to conventional power sources [9,10].
RESs have prominent features such as environmental friendliness, low-cost power, and zero harmful emission elements [11,12]. However, a large-scale power electronic converter is needed to integrate these RESs into the grid, which exhibits some challenging features, such as frequency and voltage stability issues [13], low damping responses [14], and significant zero-inertia responses, because of the absence of rotating parts in RESs [15]. Inertia is a characteristic of synchronous generators, a fundamental component of most power systems [16]. Inertia refers to the inherent resistance of an electrical grid to changes in frequency, primarily caused by fluctuations in supply and demand [17]. It is crucial to power system stability and reliability [18]. Earlier synchronous generators (SGs) and induction motors were primary sources of the inertia for maintaining system stability, but because of the high number of RES-based power-generating units integrating into the grid, the power system is probable to face frequency events during load and generation fluctuations, which need to be addressed through the control mechanism of the power electronic converter [19,20].
Because of the zero-inertia response from power electronic converters, power systems have faced several consequences, such as blackouts. According to the AEMO report 2016, a severe storm in South Australia, with a high penetration of wind power, caused a statewide blackout, leading to concerns about the grid’s ability to recover without conventional generators. While wind farms automatically shut down during grid disturbances to avoid damage, restoring power after such events can be challenging due to the need for stable grid conditions for renewables to return online [21].
Figure 1a presents the outlook of renewable energy penetration worldwide by scenario [22] collected from the report of IEA 2023 and in Australia, according to the Clean Energy Australia Report 2024 [23]. The trends in the figure clearly illustrate the increase in RES penetration worldwide and in most of Australia’s states.

Figure 1.
(a) Worldwide renewable energy penetration by scenario [22]; (b) the outlook of renewable energy penetration by different states in 2023 and 2022 according to the proportion of actual generation in Australia [23].
Several review articles on these topics have already been published to comprehensively investigate inertia response and stability studies for the high penetration of RESs using power electronic interfaces in the power system network. In reference [8], a critical review of non-synchronous frequency reserve mechanisms within converter-integrated RESs into power systems networks has been presented.
In the review article [24], the authors comprehensively analyse the different high-power energy storage systems (ESS) and how they contribute to improving the system’s inertia response to uphold the system frequency stability. This study explicitly establishes the comparisons between different control techniques based on the control equation of ESS and their operating characteristics. Also, this article proposes a weighted metric to make the comparison techniques easier for the researcher to understand. The article also discusses the implementation challenges of different optimisation-based control techniques with the optimal placement of ESS in the power system networks. In reference [25], different inertia estimation techniques are discussed to improve the grid stability of RES-dominated power systems. The study analyses the regional inertia requirement based on the disturbance scenarios and provides insights into different VI control techniques according to the requirements. Also, the configuration of control techniques with the power flow equations is presented. In this critical review, the future research trends on VI control techniques are also summarised thoroughly.
Another extensive work [26] addresses the challenges and proposes solutions for integrating renewable energy sources into grid utility systems at high penetration levels. As the deployment of RES increases, grid operators encounter numerous technical and operational challenges due to the intermittent nature of these energy sources. The authors comprehensively examine these challenges, including grid stability, power quality issues, voltage control, and the need for grid reinforcement. They analyse various solutions proposed in the literature to mitigate these challenges, such as advanced control strategies, energy storage systems, demand-side management, and flexible grid infrastructure. Additionally, the review discusses the role of smart grid technologies and communication systems in facilitating the integration of RES into existing utility grids.
The work [27] demonstrates an overview of fast primary frequency adjustment technology specifically tailored for future low-inertia systems with a significant presence of wind power generation. It also discusses the importance of fast primary frequency adjustment in ensuring grid stability and reliability in low-inertia systems dominated by wind power. With the increasing integration of wind energy into power systems, wind power’s inherent variability and uncertainty pose challenges to grid stability, particularly regarding primary frequency control. The authors thoroughly examine various fast primary frequency adjustment technologies to mitigate the impact of wind power fluctuations on system frequency. Using different analyses based on methodologies, principles and implementation of different control techniques, the authors suggested the best approach for improving system frequency and the inertia of wind-dominated power systems.
In reference [28], the paper examines control methods tailored for both standalone and grid-connected micro-hydro power plants, with a specific emphasis on synthetic inertia frequency support. The study delves into various control strategies employed to enhance the performance of micro-hydro systems in terms of synthetic inertia provision and frequency regulation. These strategies include but are not limited to droop control, VI emulation, and energy storage integration. The paper discusses these control methods’ principles, implementation, and performance evaluation, considering theoretical analyses and practical applications. Furthermore, it examines the role of micro-hydro power plants in supporting grid stability, particularly in remote areas or in conjunction with intermittent RES. Through this comprehensive review, the authors aim to provide valuable insights into the design and operation of micro-hydropower systems, contributing to advancing sustainable and resilient energy solutions. However, there is a lack of analysis on the effects of high penetration of RESs on industrial and commercial applications.
In reference [29], a detailed application of VI control techniques is tailored for islanded microgrids, focusing on improving microgrid stability and reliability in decentralised-based power systems. Based on the study, the author investigates the different VI control techniques and their theoretical and numerical challenges with different disturbance scenarios. Additionally, the paper examines the impact of communication delays, renewable energy variability, and load dynamics on the effectiveness of VI control strategies. They also discuss some intelligence-based VI control strategies with their application constraints. The current scope of research in this field is limited as it primarily focuses on the islanded operation of RESs. However, there is potential for expansion of this research to include grid-connected power systems.
In reference [30], the authors aim to provide insights into the current state-of-the-art challenges and potential avenues for further advancement of virtual synchronous generator (VSG) technology, facilitating its widespread adoption in modern power systems with high levels of renewable energy integration. VSGs have emerged as a promising technology for integrating renewable energy sources into power systems while maintaining stability and grid support functions traditionally provided by synchronous generators. The authors review various projects and implementations of VSGs worldwide, discussing their architectures, control strategies, and performance characteristics. Furthermore, they analyse the challenges associated with VSG integration, such as grid synchronisation, control complexity, and communication requirements. Additionally, the paper explores emerging trends and future directions in VSG research and development, including advanced control algorithms, hardware-in-the-loop simulations, and real-world validation studies. The research article is lacking due to the absence of investigation into intelligent VSG-based control techniques.
In reference [31], the author reveals that with the increasing integration of renewable energy sources and the retirement of conventional synchronous generators, low-inertia systems face frequency stability and control challenges. The author extends the study by analysing the various frequency response techniques discussed to mitigate these challenges and ensure greater grid stability. The paper discusses the limitations and advantages of different VI control techniques considering system dynamics and grid resilience. A comprehensive analysis provides valuable insight into smart frequency control strategies’ design, implementation, and optimisation, contributing to developing more resilient and efficient power systems. In reference [32], the authors demonstrated different methods of improving non-synchronous RES-based power systems’ frequency stability problems using rapid inertia power reserves in the industrial and commercial communities. The research also identifies the non-synchronous fast frequency reserve sources for RESs with their limitations. The challenges and limitations are discussed considering the current industrial concerns regarding the loss of inertia property during the high RESs’ integration into grid networks. The current research appears to be insufficient due to the lack of an in-depth exploration of various control techniques, along with their corresponding mathematical models. This comprehensive analysis is crucial for a more robust understanding of the subject matter.
As the RES penetration increases, the conventional SGs are being replaced by power electronic-interfaced REEs, posing challenging issues to frequency stability and grid control. This paper thoroughly investigates several non-synchronous fast frequency reserve techniques, including BEES and other energy storage techniques. They evaluate each technique’s performance, benefits, and limitations, considering factors such as response time, cost-effectiveness, and grid reliability. Moreover, the paper discusses integrating RES mechanisms into renewable energy-integrated power systems, highlighting the importance of coordination with existing frequency control strategies. The lack of research includes the absence of investigation of the application area. The key research findings of the previous review research and an overview of the contribution of this study in comparison to the existing research are presented in Table 1 and Table 2, respectively.
Table 1.
Key summary of previous review research findings.
Table 2.
Overview of the proposed research work’s contribution compared to previous research studies.
Several research works have established various stability studies based on optimal performance while the system is subjected to high RES penetration through power electronic interfaces. In the research work [33], adaptive VI control topology has been presented for a solar PV-based power system considering irradiance variation using a synchronverter through balancing between governor speed and stability. Also, this work can handle post-fault voltage recovery to maintain enhanced grid stability. However, this case does not consider the practical solar PV-based system scenario. Also, long-term weather patterns are not considered in simulation studies, which is a major disadvantage of this research work.
In the article [34], an inertia estimation method is developed to forecast the minimum inertia required for maintaining frequency stability using a linear relationship between renewable energy output and system inertia based on reinforcement-based learning for islanded microgrids. This technique helps assess the system security for the fast frequency support during disturbance events, which helps to accelerate the decision for preventive measures to protect against instability. This method needs to be explored for its viability for larger-scale power systems in different regions where huge numbers of synchronous generators interconnect with each other.
Reference [9] addresses the critical issue of enhancing grid stability in low-inertia power systems by implementing inertia emulation control for permanent magnet synchronous generator (PMSG)-based wind turbines. The research contributes to mitigating the challenges associated with the instability issues by proposing a practical VI control for frequency stability improvements. Further studies can be extended to check the robustness of the proposed control strategy to variations in wind speed, grid conditions, and other environmental factors, which need to be thoroughly investigated. Also, ensuring reliable performance under diverse operating conditions is essential for practical deployment.
Article [4] investigated the need for seamless switching of virtual synchronous generator (VSG)-based inverters, which is crucial for ensuring stability and reliability in modern power systems with high penetration of renewable energy sources. The article proposes a modified control strategy that enables VSG-based inverters to seamlessly switch between grid-connected and islanded modes while maintaining frequency, phase, and voltage regulation. Further research can be extended to analyse the different disturbance conditions like symmetrical and unsymmetrical faults to ensure reliability under actual operating conditions.
Reference [35] presents an optimised VI support strategy for wind turbine-based interconnected power systems for improving rotor angle stability. By addressing stability issues at the system level, the proposed virtual inertia optimisation strategy offers a comprehensive solution to improve the stability and reliability of large-scale power grids with significant wind power penetration. The lack of investigation on the effect of other RES integration, such as solar or energy storage, is not considered.
Reference [36] proposed an adaptive droop-based model predictive controller for frequency stability improvements in a wind turbine-based power system. The experiment and simulation outcome reveal that the wind turbine effectively uses the stated control strategy for controlling the frequency regulation with improved system inertia performance. However, this work does not consider the power reserve’s exact time of wind output discharge. Reference [37] presents a study on the power decoupling control of paralleled VSGs using virtual complex impedance. This research proposes a novel control approach that enables seamless parallel operation of VSGs while achieving power decoupling and improving system stability by enhancing VI.
The variation of RES integration is not considered to check the robustness of the system performance in this work. Reference [38] investigates the impact of modified inertia constants and damping coefficients on the frequency response of power systems. This study explores how adjustments to inertia constants and damping coefficients can influence the frequency response of power systems, providing insights into strategies for enhancing grid stability in the presence of renewable energy. The constant DC source is considered for the inverter input, which is not possible in actual systems, which is the drawback of this work. In addition, ref. [39] proposed a compensation technique to improve the distributed VI of the grid-integrated power system by solving coupling issues of d- and q-control axes in a weak grid system. The compensation technique utilises a capacitor, which might create instability issues for multilevel power electronic converters. Reference [40] proposed a cooperative control strategy in a wind farm-based power system to improve system frequency regulation. The proposed technique extracts the rotor side converter’s hidden kinetic energy, virtually utilising converter control techniques. Also, resonance-based bridge-type fault current limiters work cooperatively with the converter control mechanism to improve low-voltage ride-through capability. The controller is not optimally placed in the considered system, which is the drawback of the article.
In article [41], the authors proposed an intelligent VI control strategy for DG-interfaced power electronic converter based on fuzzy logic for improving microgrid frequency regulation. The proposed technique is tested under different disturbance scenarios. The techniques require the use of optimisation algorithms, which is time-consuming for fuzzy interfaces. Reference [42] provides an adaptive VI control strategy for an AC/DC microgrid that can provide enough inertia support during ancillary services. The system is considered a DC source with a diesel generator, which is responsible for slow system dynamics, which is the pitfall of the proposed control technique. Reference [43] establishes a modified adaptive droop-based VI control utilising an initial fast swing of the droop curve in the voltage droop to provide inertial support during disturbance, which can be easily integrated with the conventional droop control. The control system is implemented only for the DC-DC converter part, not for the entire converter control strategy such as DC-AC, which is the identified problem of the research work. Reference [44] introduced an improved VI control strategy for three-phase VSC integrated into a weak grid utilising a DC link capacitor for inertia emulation to improve voltage and frequency stability. Although the work is essential for integrating VSC into the grid, it lacks analysis of dynamic stability with RES like solar PV or BESS.
Reference [45] discussed a consensus-based VI algorithm utilising droop control through a virtual synchronous generator for an isolated microgrid to improve frequency stability. The work utilised a consensus algorithm correcting the line impedance matching problem for emulating VI. The study does not include the transient analysis, which is why this research is lacking. Reference [45] addresses a control strategy for converter-interfaced type-IV wind turbines for synchronisation during weak grid conditions. The work utilised virtual capacitors to improve inertial response using PSCAD/EMTDC platforms. The work does not consider HVDC dynamics, which this research lacks.
Reference [46] proposes a derivative virtual synchronous generator-based VI controller for limiting the RoCoF of the microgrid system during contingencies. In this work, the technique considered inertia coefficient, frequency imbalance events and the inability of the RESs to provide kinetic energy for designing a derivative controller based on VSG. The solar system used in microgrids to test the efficacy of the control strategy takes a longer time to compensate for frequency differences, which is the drawback of the system. An adaptive VI control strategy for energy storage systems that incorporates coordination between fuzzy logic and fractional-order PI controllers has been proposed in [3]. In this work, several optimisation techniques have been applied for optimal performance of the PI controller, and the frequency output of the system reflects the improvement over the traditional controller, which is the primary contribution of the research. The system exhibits complex system dynamics with high response time, which is the proposed system’s drawback.
In the article [47], the authors proposed a VI strategy for improving system inertia support for superconducting magnetic energy storage (SMES) devices to reduce frequency deviation in modern power systems. The works suggested that the SMES-based energy storage system responds faster than other storage systems in case of inertia emulation, which is the major contribution of the research work. Also, the reactive power has been compensated using the proposed control system via voltage control. The SMES-based storage system requires a higher cost of installation and higher maintenance time, which is the drawback of the proposed system. Reference [48] proposed a synthetic inertia emulation technique for aggregating frequency behaviour using a fuzzy accumulated system using differential evolution optimisation techniques. The techniques utilise different drastic load events to evaluate the control strategies, and the output reflects the realistic improvement. The tuning process while using the wind farm to replace the synchronous generator requires more time, which is the major drawback of the proposed system. Also, the implementation of the control system is not tested in the larger power system, which is the pitfall of the system.
However, reference [49] proposed a VSG-based improved VI control strategy for digital frequency protection. The method utilises a new coordination strategy between VSG and load to assess the dynamic security of the considered microgrid system. The result shows the efficacy of the proposed techniques based on the practical experiments carried out on the Egyptian power system. Reference [50] addresses a novel VI control strategy for redox batteries to improve system frequency behaviour during unbalanced system dynamics. The control system utilises inertia and damping together to obtain reduced power system frequency oscillation with the help of a nonlinear model predictive control strategy. Overall, the system exhibits better performance, but the system appears complex, which is due to the lack of research. Reference [51] exhibits a control strategy for system inertia improvement utilising an intelligent predictive controller for reducing RoCoF. The work is carried out utilising an under-frequency load-shedding device to minimise the load shedding.
Based on the scrutinisation of the literature review, it becomes evident that numerous research efforts have been directed towards enhancing inertia responses in RES-integrated power systems. However, these investigations lack systematic classification or detailed comparative analysis concerning parameters, setups, and operational methodologies for different inertia control techniques. Consequently, this paper offers the following contributions:
- It presents a comprehensive review of the status of various virtual inertia control (VIC) techniques aimed at enhancing inertia response and frequency stability and classifies these strategies into adaptive, droop, coordinated, derivative, integral, intelligent, virtual synchronous generator, and prediction-based methodologies;
- It provides a critical evaluation of diverse VIC systems concerning their configurations, fundamental attributes, simulation platforms, features, and contributions.
This paper is divided into six sections. Section 1 discussed the initial background for this review with an assessment of different VI control techniques. This section discusses the motivation and the contribution of the proposed work. Section 2 illustrates the review methodology that has been adopted for choosing articles and writing this work. Section 3 discusses the different VI control techniques based on their classification. Section 4 discusses the findings of the literature studies. Finally, Section 5 and Section 6 conclude this article with future research directions, respectively.
2. Review Methodology
It is necessary to gather all the relevant information to research a key topic. The preferred reporting items for systematic review and meta-analysis (PRISMA) guidelines were followed for this review. Authors identified the keywords and separately screened the titles and abstracts of the published articles found in the database search and then carried out a full articles review of the relevant studies. The process follows the following steps described below.
2.1. Identification of Research Question
To perform this systematic review, one research question was adopted:
Available virtual inertia control algorithms for power system stability improvement: How accurate and suitable are they for integrating RESs via power electronic interface?
This inquiry delves into the accuracy and applicability of existing VI control algorithms for integration into power electronic device-based power systems. The findings promise to refine VIC strategies and pinpoint research voids within current methodologies tailored for power electronic applications.
2.2. Database
Five databases were chosen for a comprehensive search for suitable literature. The repositories are IEEE Xplore, Scopus, MDPI, Springer, and ScienceDirect.
2.3. Literature Search Strategy
The authors discussed several times with each other in teams to select the keywords for searching the databases for this research work. The most relevant keywords are ‘virtual inertia control’, ‘high penetration of renewable energy’, and ‘power system stability’. Five databases, IEEE, MDPI, ScienceDirect, Springer, and Scopus, were chosen to search for these keywords. The search string was as follows: (“frequency control” OR “power system stability” OR “low inertia system”) AND (“high penetration” OR “renewable energy sources” OR “synthetic inertia”) AND (virtual inertia control). The search was limited to articles published in English. We scrutinised the primary references of the chosen full-text articles to identify additional relevant publications. Exclusions were made for articles concerning posters, conferences, and book chapters.
2.4. Results of Literature Search
The initial database search reveals 1529 publications. A total of 779 articles were removed because 679 were duplicates, 10 were unpublished, 50 were non-English, 30 contained only abstracts, and 10 were incomplete. Seven hundred fifty articles were set aside for secondary screening based on titles and abstracts. A total of 373 articles were excluded for title skimming, followed by 210 through abstract skimming. Seven articles were not retrieved. Then, a total of 160 articles were chosen to be checked for their eligibility. After that, 60 articles, including 4 book chapters, 35 conference papers, 6 posters, and 15 review articles, were excluded. Finally, 106 articles were selected for this study, adding 6 articles manually. In this paper, the authors identified various VI control strategies based on their applications and analysed them thoroughly. Figure 2 illustrates the systematic review process. In Figure 3a, the pie chart presents the percentage of articles from different databases chosen initially. Also, the different publication years for the reviewed paper are presented in Figure 3b using a bar graph. The bar graph showcasing the selection of research papers from various years indicates a clear upward trend, underscoring the increasing importance and interest in research about VI. This upward trajectory suggests a growing recognition within the academic community of VI’s significance in power systems and renewable energy integration via power electronic interface. As the transition towards renewable energy sources accelerates, particularly in the context of micro-hydro power plants and grid-connected systems, the need for innovative solutions to address frequency stability and grid reliability becomes ever more pressing. As a concept and technology, VI holds immense promise in providing effective frequency support and enhancing the stability of power systems, thus playing a crucial role in facilitating the seamless integration of RESs into existing grids. The consistent rise in research activity reflected in the bar graph underscores the urgency and relevance of advancing knowledge and understanding in this critical area, with implications for the future sustainability and resilience of global power systems.
Figure 2.
Review methodology workflow.

Figure 3.
Representations of publications published in (a) different databases and (b) different years (2015–2024).
3. Categorisation of Virtual Inertia Control Strategies
In conventional power systems, synchronous generators are used to supply inertia power to maintain the system and frequency stability. But in modern power systems, a high proportion of RESs integrate into the grid using an power electronic interface. As a result, inertia with frequency stability is decreasing. Numerous research works have been undertaken to improve inertia response with frequency stability. This section will discuss the different VI control strategies and classify the techniques based on their operating characteristics. Initially, these techniques are categorised into three types: traditional, classical, and intelligent VI control strategies. Then, each distinctive category is divided into two subcategories. A total of six subcategories are droop, virtual synchronous machine, optimal, coordinated, machine learning, and prediction-based strategies. Different control strategies are categorised into traditional VI control strategies, which are implemented based on voltage and frequency droop characteristics and mimic the SG behaviour virtually using virtual synchronous machines placed in this category. Also, the derivative PI control-based control strategies are categorised into this category. On the other hand, the coordinated VI control strategies include controlling system frequency, voltage, and active power coordination with the different additional controller parameters, such as a PI controller in an power electronics-interfaced grid integrated power system. Classical control strategies consist of optimal and adaptive VI control strategies. Different control parameters of several converter control strategies are subjected to different optimisation algorithms, such as genetic algorithms, particle swarm optimisation, and metaheuristic-based optimisation techniques. Hence, these strategies are categorised and classified into optimal VI control strategies. The adaptive control approaches include the adaptive VI and damping control techniques for minimising frequency and power oscillations techniques through adjusting governor gain. The control strategies that utilise intelligent techniques, such as machine learning algorithms and prediction-based control algorithms, are categorised into intelligent VI control techniques. Figure 4 shows the different categories of VI control techniques that have been proposed in this article.
Figure 4.
Classification of VI control strategies for power electronics-interfaced RES-integrated power system.
3.1. Traditional Strategies
This section analyses different traditional VI control strategies and discusses coordinated VSG/VSM and derivative-based PI control strategies.
To reduce grid voltage sag, a VSG-based topology coordinated with virtual resistance is proposed in [52]. This analysis helps understand the dynamic behaviour of VSGs and their response to grid disturbances, aiding in developing robust control strategies for transient stability improvement during high integration of RESs. Battery energy storage system-based inertia emulation using VSM compared to a PLL-based solution has been proposed [53]. The work proved that the PLL is unnecessary for inertia emulation and synchronisation. To minimise the low-frequency power oscillation, an effective VI control mechanism is provided in [54]. The VSM is used for dynamic simulation in Simulink. The system can reduce active power oscillations and contribute to frequency stability improvements.
Coordinated droop with VI control is implemented in [55]. The proposed frequency control technique is based on IE, and PFC presents a comprehensive solution for controlling RoCoF. To demonstrate the frequency stability enhancement, a coordinated control strategy between BEES and WTs has been proposed [56]. A hybrid energy storage system for VI emulation is utilised with coordinated control for DC voltage as well as frequency stability [57]. The system output depicts the importance of the controller for overall system stability enhancement. The inverter-based resources are integrated into the grid using an power electronic interface, which is required to improve system performance by providing VI. To achieve this goal, a coordinated control scheme is demonstrated in [58]. Coordinated VI allocation is implemented based on inertia demand in a WT-based power system network [59]. Different optimisation techniques have been used to optimise the VI control parameters with a coordinated derivative control scheme [60]. The simulation is carried out using EMT platforms. Overall, the system dynamics present an enhanced method for VI support for the power electronic interface. During high penetration of IBRs, the system can extend VI support.
A two-area, four-machine-based system is subjected to high penetration of WTs, and the VI control strategy is augmented via GSC of WT to restore frequency [61]. A hybrid AC/DC microgrid is subjected to stability improvement via VI control [62]. The distributed energy resources can harness additional inertia via a converter control scheme. The overall simulation is carried out on PSCAD/EMTDC software platforms. A two-area, two-machine power system is designed via HOMER, and the results are analysed in Python software in the work [63]. The overall control scheme based on VI provided an in-depth analysis of the techno-economic assessment of the ESS and proved that the control technique is robust for controlling RoCoF. A single SG with a single WT is connected to a system for VI control via a wind energy system. The system is analysed using the eigenvalue analysis method to realise the behaviour of rotor dynamics for inertia emulation [64]. A control system is proposed to emulate the SG characteristics virtually in [65]. The author described in detail how the inertia value can be designed for the system subjected to high penetration of DG.
A work has been proposed by [66] to understand how DFIG synthetic inertia provision impacts small signal stability during grid integration of high RESs, especially WTs, using an power electronic interface. Overall, the work provides insight into the damping characteristics and eigenvalue distribution of the system, which is crucial for stability assessment. To improve the frequency stability through an SMES-based energy storage system, VI support has been provided via an power electronic converter [67]. The system depicted a derivative VI scheme that effectively handles disturbances. In the article [68], the active power output fluctuations are controlled using an optimised derivative VI controller utilising a wind farm. The proposed system reduces the frequency of deterioration.
A PID-based controller with derivative action for controlling frequency regulation is depicted in [69]. The supercapacitor supplies sufficient inertia during disturbances via the proposed control strategy. The system is simulated in MATLAB. Also, a real-time simulator is used to test the efficacy of the controller. An IEEE 118 bus test distribution network is subjected to high penetration of IBRs [70]. In this system, the renewables are controlled via a power electronic converter control scheme based on a derivative VI control scheme. Overall, the system possesses a lower amount of RoCoF. To achieve the challenge of a 100% renewable energy-based power system via an power electronic interface, a distinguished solution is presented [71]. Overall, this VI control approach showed a roughly 23% improvement in frequency regulation, which is evident via experiments. A self-controlled solar PV-based system aggregated without a battery is designed to enhance system inertia reserves [72]. The derivative controller de-loads the solar-based system to solve frequency events with damping support.
A PLL-based inertia emulation technique is simulated in PSSE to test the 118-bus test system [73]. The overall system stability is enhanced by suppressing power oscillations through proposed VI control techniques. Smart loads such as electric springs can be utilised for inertia emulation, as discussed in [74]. The VI requirements based on system demand are implemented in this paper via VSG. A measurement-based approach for inertia emulation is applied in a grid-interactive converter for RES integration, which is proposed in [75]. The system can add additional active power independently while the frequency behaviour is abnormal.
A derivative VI control technique is described in [76]. In this work, the dynamic behaviour of the microgrid system is considered to design a VI controller in MATLAB/Simulink. To enable dynamic inertia emulation with virtual damping, a derivative VI control is implemented via MATLAB to improve frequency regulations during disturbance periods, especially load fluctuations [77]. In this work, the damping and the inertia parameters are evaluated thoroughly. Considering the dynamic effects of generations and loads, including inertia, primary, and secondary control, the system frequency deviation is obtained as [77]
In Equation (1), represents generated mechanical power, means generated power from wind, means generated power from solar, means generated power from VI, and is the load power.
In Figure 5, the studied microgrid system based on the derivative VI control [77] is presented with the conceptual microgrid diagram.
Figure 5.
The studied microgrid system: (a) conceptual diagram [77]; (b) the dynamic structure of derivative technique-based VI control to imitate virtual damping and inertia [77].
In Table 3, all the traditional VI control strategies that have been proposed for RES integration into the grid via an power electronic interface are summarised.
Table 3.
Comparative analysis of different traditional VI control strategies based on different factors.
3.2. Classical Strategies
In classical strategies, several optimisation techniques and adaptive VI control strategies are discussed. In [78], the VI controller is designed for PV-based systems. The controller supports variable inertia during disturbance to improve the transient stability of the considered system utilising transient energy variations of the energy storage. The article [79] proposed a robust VI emulation process based on an H controller. The system identifies the uncertainties in designing the robust controller.
Whale optimisation algorithm-based derivative VI enhance technique is proposed for microgrids utilising SMES-based energy storage [80]. The system limits the RoCoF during frequency events by eliminating uncertainties. By choosing inertia-dependent frequency constraints as the objective function, a controller for VI improvement is proposed with the help of a Newton-based eigenvalue optimisation technique [81]. The work is performed using digSilent Power Factory, and the system’s output proves the technique’s effectiveness in improving stability. PMSG-based WTs are efficient for inertia enhancement.
The work proposed [82] clearly demonstrated that the proposed controller can improve dynamic and transient stability during small and large disturbances. CDM-based VI control techniques are proposed for islanded microgrids [83]. The CDM controller bounds the uncertainties as frequency constraints to improve frequency regulation for the considered microgrid.
For short-interval faults, an improved control technique for handling frequency problems is presented [84]. The heuristic-based artificial bee colony algorithm helps to tune the controller parameter for the WECS-based power system. Fuzzy logic-based VSG is demonstrated to improve dynamic frequency output [85]. The genetic algorithm is utilised to obtain better controller performance to reduce the time burden of the fuzzy system.
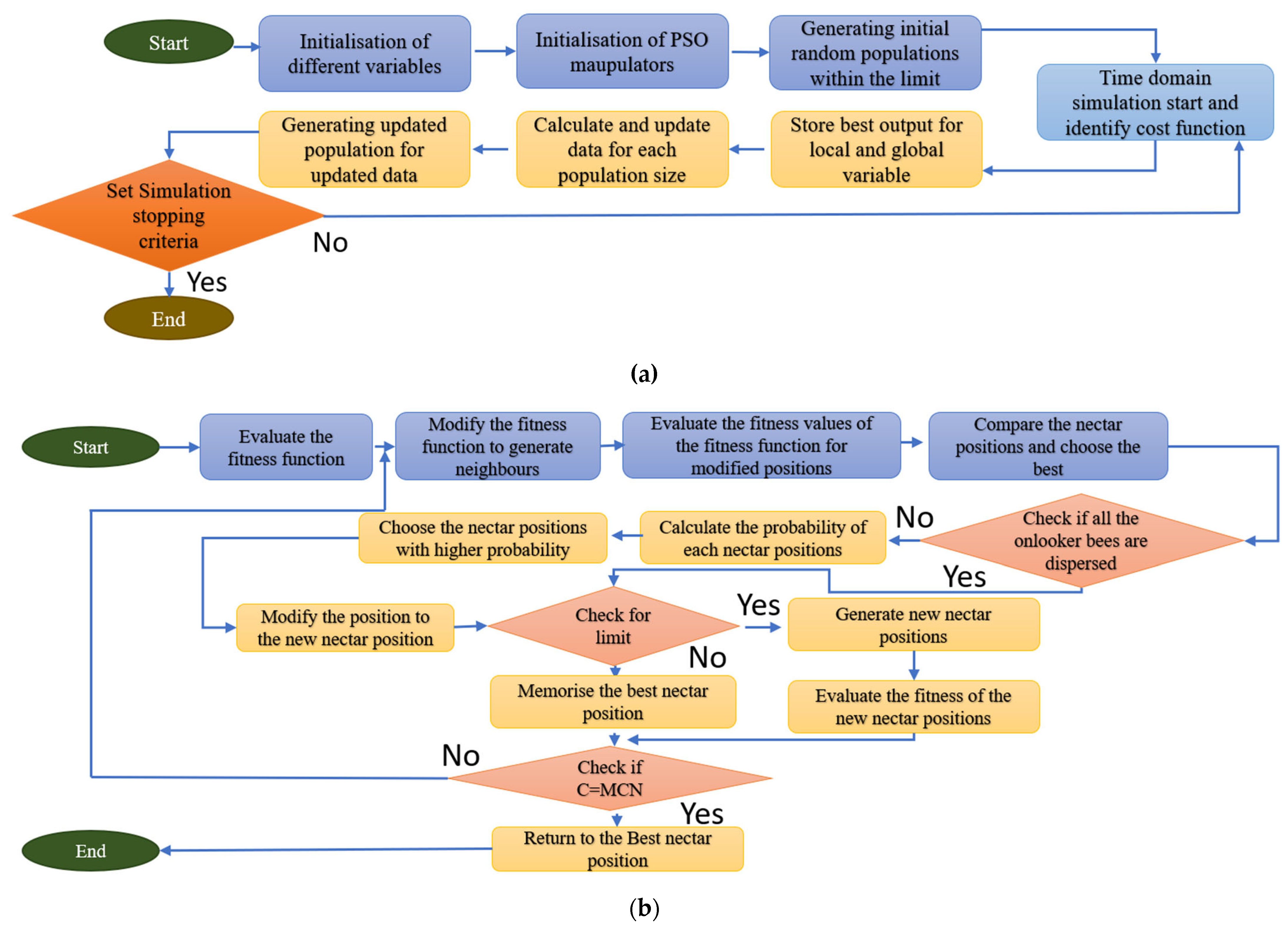
A fractional-order PI controller-based VI control strategy is proposed for the high integration of RESs [86]. The PSO optimisation technique helps to optimise the controller gain to achieve better performance. The system is verified in MATLAB/Simulink. In Table 4, comprehensive optimal VI techniques are shown, along with their respective contributions and limitations. In Figure 6, the PSO [86] and ABC [84] algorithm flowchart is presented, which is applied to improve system performance.
Table 4.
Comparative analysis of optimal VI control strategies based on different factors.
Figure 6.
The flowchart of the (a) PSO [86] and (b) ABC [84] optimisation technique.
Different work has been carried out to improve system inertia performance where the system behaves adaptively with the disturbance events during high RES penetration via an power electronic converter. Based on adaptive VSG, a controller is proposed in [87] for a PV system without energy storage support. The technique effectively provides variable inertia to limit frequency disturbance perfectly. Another adaptive VSG-based inertia improvement strategy is elaborated through the bang–bang optimisation technique [88]. The controller performance is evaluated via time domain simulation. The proposed strategy restored the steady-state frequency for the considered system.
A self-adaptive fuzzy-based VI control strategy is implemented to improve frequency regulation [89]. The work is verified using time domain simulations in MATLAB platforms. The system is capable of tracking different penetration levels of DG via power electronics. A dynamic control approach is proposed for the Java Indonesian electric grid to enhance VI [90]. The controller performance is adaptable to fluctuations in different operating conditions. The Archimedes optimisation technique is utilised to design the VI control technique for high penetration of RESs and responds very quickly during frequency events [91]. In Table 5, different optimisation-based VI control techniques are comprehensively presented for better understanding.
Table 5.
Comparative analysis of adaptive VI control strategies based on different factors.
3.3. Intelligent Strategies
In this section, all types of intelligent VI control techniques based on machine learning and prediction will be discussed. Variable-order polynomial curve fitting-based estimation of inertia has been proposed in [92]. The duration of the frequency output with the polynomial order is fitted using the curve fitting method for estimating inertia for the system. This method is enabled to distinguish synchronous and non-synchronous inertia in the considered system. The control system is implemented using a DFIG-based wind turbine in the MATLAB/Simulink platform. A prediction-based inertia estimation technique for different penetration levels of wind farms has been analysed thoroughly [93]. In all penetration levels, the system identifies the inertia level that is needed to limit the RoCoF. The estimated inertia calculated in this method is presented by the equation below [93]:
In Equation (2), is the disturbance function, is the disturbance time, is the disturbance of power, and is the power loss for the voltage dependence.
As an power electronic converter makes 100% clean energy possible via the integration of RESs into a grid and solves the instability issues caused by RESs’ interface with power electronics converter, a new stability assessment tool, CSTEP, is proposed [94]. The tool is effective for analysing instability issues and suggesting possible solutions entirely based on disturbance scenarios. Artificial neural network-based VSG prevents manual tuning and automatically adjusts the controller parameters to improve the system stability by reducing RoCoF [95]. The swing equation for designing the VSG with the frequency deviation can be written as [95]
where and are the input and output inverter power, respectively; and are the inertia and droop-damping coefficients; is the angular frequency of the virtual rotor; the angular frequency deviation of the virtual rotor ; is the reference angular frequency; and is the rotor phase.
The cost function for designing critical neural networks is written as [95]
The discount factor is presented by . is the utility function, and , , and are the active power, reactive power, and frequency coefficient, respectively. Figure 7 shows the neural network-based HDP controller for system inertia enhancement.
Figure 7.
The grid-connected VSG controlled by a neural network-based HDP [95].
To examine the reactive power impact on VI, a strategy has been demonstrated based on low-carbon expansion generation optimisation algorithms to limit frequency difference during penetration of high inverter-based renewables [96]. The results are validated using an IEEE 9 bus standard test system. The simulation results prove that the system can handle the disturbance effectively to tackle frequency events. A model predictive controller is proposed for adaptive VI emulation in an islanded microgrid to control load frequency [97]. The system is verified through MATLAB/Simulink simulation platforms. The output reveals the efficacy of the system for controlling secondary frequency regulation. Also, the controller output is compared with the traditional VI control system to check the robustness of the controller.
Another artificial neural network-based VI controller is critically analysed using VSG in [98]. The double artificial network is very effective in constraining frequency variation for the microgrid system. The work [99] illustrated a multi-objective model predictive controller to enhance system performance by elevating VI during IBR penetration via power electronics. The PMSG-based system effectively addressed all the cost functions related to frequency difference and handled the contingencies for high penetration of PMSG into the power system networks.
A novel ML-based fuzzy logic controller is proposed to eliminate steady-state grid frequency differences during load variations [100] based on a synchronverter. The proposed ML controller introduces neural networks to design an optimal controller for eliminating the tuning efforts of conventional derivative PI controller gains. However, another VSG control scheme with a model predictive controller was performed co-ordinately to improve frequency stability without changing reference active power, as demonstrated in [101]. The system is validated in both MATLAB and HIL, revealing the efficacy of the system. It is essential to know the minimum inertia required for handling frequency differences during load fluctuations or IBR penetration. Considering this fact, the work [102] proposed calculating the required inertia level from both synchronous and non-synchronous sources by calculating the centre of inertia from voltage and frequency measurements. The control method is implemented utilising ML algorithms and validated in the IEEE 39 bus test system on the Gujrat grid model of India. As the high penetration of RES integration into the grid causes zero inertia, it is required to estimate accurate inertia levels.
In the work [103], Kalman filter-based inertia estimation is proposed, which can predict the inertia level online based on penetration level. This approach employs an autoregressive model to depict the changing dynamics of power system inertia. To elaborate, the inertia is represented as the combination of a periodic element and a stochastic noise process following a non-Gaussian distribution. Overall, the strategy is very effective for handling frequency deviation. In the work [104], a VI control system is implemented based on model predictive control for high penetration of wind generation handling. The controller incorporates VI into the microgrid control loop, thereby ensuring the stability of the microgrid frequency even during times of RES integration. This additional controller, implementing VI, is integrated into the microgrid system, utilising model predictive control (MPC) with a response mechanism for VI. Using the TD3 scheme, an estimation method for inertia level is demonstrated in [105].
A secondary control system, employing the TD3 algorithm, is implemented for managing frequency and voltage in the islanded microgrid (MG). This control system ensures a coordinated and smooth transition of the microgrid between islanded and grid-connected modes, whether prompted by contingencies or planned economic operations, all guided by the TD3 algorithm. In the article [106], a control method is illustrated for robust minimisation of frequency deviation based on model predictive control. The output is compared with the conventional control, demonstrating the suitability of the application in controlling microgrid frequency control. The objective function of the ESS controller is formulated as follows [106]:
As the control variable is proportional to the ESS power in Equation (5), both the targeted frequency deviation, noted as , and the targeted control variable, noted as , are set to 0 initially. Moreover, the following soft constraint has been specified to avoid the frequency deviation rising above 0.05 Hz.
Such a constraint can be violated under an added penalty to the cost function. Finally, the objective function used in this study can be simplified as follows [106]:
The coefficients q, r, and p in Equation (6) have been selected to demonstrate that an MPC solution can be found that performs better than the optimal values for P and PI controllers. In Figure 8, the proposed control strategy is shown using block diagram representation. Table 6 outlines the description of different intelligent-based VI control strategies for power electronic applications.
Figure 8.
Schematic of the microgrid plant model with MPC-controlled power management system [106].
Table 6.
Comparative analysis of different intelligent VI control strategies based on different factors.
4. Analysis of Review Findings
RESs, like PV, wind, and ESSs, have sparked significant research interest in VI control approaches. These methodologies, essential for maintaining stability in power systems with high penetration of RESs, encompass a range of techniques, including emulating inertia through ESSs. As the cornerstone of VI implementation, ESS devices are poised to play a pivotal role in shaping the future of power system stability.
A comparative analysis of VI control approaches reveals diverse methodologies, each leveraging the unique characteristics of RESs and ESSs. While some approaches rely on power electronic interfaces with ESSs for inertia emulation, others explore hybrid energy storage systems, combining batteries and supercapacitors to enhance performance. These distinctions in VI strategies offer valuable insights into the evolving landscape of power electronic -integrated power systems.
One key observation from the analysis is the integration of dynamic and small signal models in assessing VI effects and frequency dynamics during disturbances. This comprehensive modelling approach not only accounts for system dynamics but also facilitates accurate stability studies, which are crucial for ensuring grid reliability.
Simulation platforms are indispensable tools for evaluating VI implementations, with MATLAB/Simulink emerging as a prevalent choice for inertia emulation studies. Additionally, platforms like PSCAD/EMTDC and DigSilent PowerFactory find applications in building simulation models, catering to diverse research requirements. Real-time simulation platforms such as hardware-in-the-loop (HIL), OPAL-RT, and CSTEP complement traditional simulation environments, offering robust validation capabilities for VI control strategies.
Experimental validation in laboratory settings further underscores the efficacy of VI control approaches. Test systems, typically emulating microgrids or small-scale power systems, provide valuable insights into real-world performance and validate theoretical findings under controlled conditions.
In essence, the synthesis of diverse VI control approaches, coupled with rigorous simulation and experimental validation, accelerates progress towards achieving grid stability in the face of increasing RES integration. As ESS technologies continue to evolve, their seamless integration into VI strategies holds promise for enhancing the resilience and efficiency of future power systems.
5. Conclusions
In this article, several VI control methods that have been developed to improve inertial value and frequency stability for RES integration are illustrated, utilising an power electronic -interfaced power system. Different VI control methods have been developed and classified based on their operating features in the literature. This study carefully considered different key aspects related to developed VI control methods like sources, simulation platforms, publication year, contributions, advantages, and disadvantages and considered control techniques and working strategies. The summary of applying inertia using various traditional, classical, and intelligent control methods across diverse simulation platforms inspires researchers to engage in efforts to enhance frequency stability and inertia emulation. The key points of the conclusions are outlined below:
- The droop-based VI control strategies utilised the voltage outer and inner current control loop to improve frequency regulation.
- The VSM-based VI control approaches utilised the outer active power loop to mimic the SG behaviour in the control loop of voltage and current for inertia emulation for microgrid/power stability improvement.
- The derivative VI control strategies adhere to the frequency derivative term to manipulate VI for improving frequency stability;
- The coordinated VI control strategies utilise PID control techniques coordination with other control techniques in the same system where different types of RES-based sources are integrated into the same system;
- Optimal VI control approaches utilised different optimisation techniques to optimise the controller tuning parameter. GA, ABC, PSO, mountain gazelle, fuzzy logic, and other optimisation techniques can influence the improvement of frequency stability;
- The adaptive VI control methods focused on developing the frequency performance during a disturbance by manipulating the controlling parameter changes adaptively with the system behaviour, making this controller unique;
- The model predictive intelligent VI control utilises prediction features to estimate the future need of inertia, predicting the contingencies and analysing the objective functions;
- The machine learning-based VI control approach estimates the inertia with different ML algorithms accurately for the RES integration into the grid. This method is a promising technique that can be tested for larger grid-integrated systems.
6. Future Research Directions
From the above comprehensive review for VI emulation to improve the frequency stability in a power electronic-integrated power system, the following future research might be investigated:
- Contributing to developing standards and protocols for the VI control techniques to facilitate interoperability and seamless integration of VI control solutions with existing power system networks utilising power electronic interface;
- Conducting in-depth studies on the performance and stability of VI control strategies under various operating conditions and system inconsistencies. The system sensitivities can be analysed for different proportions of RES penetration for testing the developed VI control approaches;
- Integrating RESs with machine learning-based intelligent VI control approaches is very promising. Only a few studies have explored this approach, which might be a good research direction for the future;
- It is still necessary to explore the coordination between the existing VI control approach and different optimisation algorithms. Exploring different differential evolution-based optimisation techniques combined with ML techniques will be a good future research direction;
- Very little literature addressed cybersecurity challenges associated with the implementation of VI control techniques to ensure the resilience and integrity of grid operations. So, this could be the future research that can be explored;
- Nonlinear controllers like nonlinear model predictive-based controllers utilising traditional VSM techniques could be promising future research directions;
- Future research needs to assess the economic implications and policy considerations associated with deploying VI control techniques, including incentives for grid operators and regulatory frameworks to encourage the implementation of VI control techniques;
- The grid-forming approach for inertia emulation techniques is a very promising technique for frequency stability and transient stability improvements.
The authors intend to conduct technical investigations by incorporating different nonlinear control techniques utilising intelligent methods to manage frequency and inertia responses effectively. Utilising power electronic converters to regulate the inertia responses of renewable energy source (RES)-connected microgrids could offer substantial advancements in this area of research.
Author Contributions
M.A.S.: Conceptualization, Methodology, Validation, Investigation, and Writing—Original Draft Preparation. N.A.C.: Writing and Review. M.A.H., M.J.S., J.L. and F.Y.: Review and Editing. All authors have read and agreed to the published version of the manuscript.
Funding
This research received no external funding.
Data Availability Statement
Not applicable.
Conflicts of Interest
The authors declare no conflicts of interest.
Nomenclature
| Abbreviations | |||
| VI | Virtual inertia | RESs | Renewable energy resources |
| ESS | Energy storage system | SGs | Synchronous generators |
| BEES | Battery energy storage system | VSG | Virtual synchronous generator |
| WT | Wind turbine | VSM | Virtual synchronous machine |
| WTGs | Wind turbine generators | VIC | virtual inertia control |
| WECS | Wind Energy Conversion System | PMSG | Permanent magnet synchronous generator |
| RoCoF | Rate of Change of Frequency | PV | Photovoltaic |
| HVDC | High-voltage DC | PI | Proportional Integral |
| PID | Proportional Integral Derivative | DFIG | Doubly Fed Induction Generator |
| SMES | Static Magnetic Energy Storage System | PLL | Programmable Logic Controller |
| EMT | Electromagnetic Transients | SIC | Synthetic inertia control |
| DE | Diffrential Evolution | IBR | Inverter-based resource |
| DG | Distributed Generation | ML | Machine learning |
| MG | Microgrid | MPC | Model predictive control |
| RL | Reinforcement Learning | NN | Neural network |
| FPMC | Flexible model predictive control | ANN | Artificial neural network |
| HDP | Heuristic Dynamic Programming | LEGO | Low-carbon expansion Generation optimisation |
| GA | Genetic algorithm | PSO | Particle swarm optimisation |
| VIC | Virtual inertia control | OPF | Optimal Power Flow |
| Symbols | |||
| The generated mechanical power | The load power | ||
| The generated power from wind | The disturbance function | ||
| The generated power from solar | The disturbance time | ||
| The generated power from virtual inertia | The power loss for the voltage dependence | ||
| The disturbance power | and | The input and output inverter power, respectively | |
| The reference angular frequency | The angular frequency of the virtual rotor | ||
| The virtual inertia | The virtual damping | ||
| The rotor phase angle | The frequency deviation | ||
| The discount factor | The utility function | ||
| , , and | The active power, reactive power, and frequency coefficient, respectively | The targeted frequency deviation | |
| The targeted control variable | |||
References
- Yang, C.; Liao, H.; Liang, G.; Gao, H.; Xin, H.; Zhao, J. Coordinated restoration of inverter-based power sources and synchronous generators for the high renewable penetrated power system considering the dynamic frequency regulation capability. IET Renew. Power Gener. 2024, 18, 1292–1303. [Google Scholar] [CrossRef]
- Aragon, D.A.; Unamuno, E.; De Muro, A.G.; Ceballos, S.; Barrena, J.A. Second-Order Filter-Based Inertia Emulation (SOFIE) for Low Inertia Power Systems. IEEE Trans. Power Deliv. 2024, 39, 530–541. [Google Scholar] [CrossRef]
- Sajadinia, M. An adaptive virtual inertia control design for energy storage devices using interval type-2 fuzzy logic and fractional order PI controller. J. Energy Storage 2024, 84, 110791. [Google Scholar] [CrossRef]
- Tahir, W.; Farhan, M.; Bhatti, A.R.; Butt, A.D.; Farid, G. A modified control strategy for seamless switching of virtual synchronous generator-based inverter using frequency, phase, and voltage regulation. Int. J. Electr. Power Energy Syst. 2024, 157, 109805. [Google Scholar] [CrossRef]
- Thommessen, A.; Hackl, C.M. Virtual Synchronous Machine Control for Doubly-Fed Induction Machine based Wind Energy Conversion Systems. IEEE Open J. Ind. Electron. Soc. 2024, 5, 264–301. [Google Scholar] [CrossRef]
- Benhmidouch, Z.; Moufid, S.; Ait-Omar, A.; Abbou, A.; Laabassi, H.; Kang, M.; Chatri, C.; Hammou Ou Ali, I.; Bouzekri, H.; Baek, J. A novel reinforcement learning policy optimization based adaptive VSG control technique for improved frequency stabilization in AC microgrids. Electr. Power Syst. Res. 2024, 230, 110269. [Google Scholar] [CrossRef]
- Areed, E.F.; Yan, R.; Saha, T.K. Impact of Battery Ramp Rate Limit on Virtual Synchronous Machine Stability During Frequency Events. IEEE Trans. Sustain. Energy 2024, 15, 567–580. [Google Scholar] [CrossRef]
- Liang, K.; Wang, H.; Pozo, D.; Terzija, V. Power system restoration with large renewable Penetration: State-of-the-Art and future trends. Int. J. Electr. Power Energy Syst. 2024, 155, 109494. [Google Scholar] [CrossRef]
- Khan, A.; Aragon, D.A.; Seyedmahmoudian, M.; Mekhilef, S.; Stojcevski, A. Inertia emulation control of PMSG-based wind turbines for enhanced grid stability in low inertia power systems. Int. J. Electr. Power Energy Syst. 2024, 156, 109740. [Google Scholar] [CrossRef]
- Muftić Dedović, M.; Mujezinović, A.; Dautbašić, N.; Alihodžić, A.; Memić, A.; Avdaković, S. Estimation of Power System Inertia with the Integration of Converter-Interfaced Generation via MEMD during a Large Disturbance. Appl. Sci. 2024, 14, 681. [Google Scholar] [CrossRef]
- Lin, T.; Das, M.; Gole, A.; Isaacs, A. Adaptive fault ride through control of VSM Grid-forming converters. Electr. Power Syst. Res. 2023, 223, 109606. [Google Scholar] [CrossRef]
- Awda, Y.; Alowaifeer, M. Adaptive optimization of virtual synchronous generator based on fuzzy logic control and differential evolution. Ain Shams Eng. J. 2023, 15, 102606. [Google Scholar] [CrossRef]
- de Oliveira, J.D.A.; de Araújo Lima, F.K.; Tofoli, F.L.; Branco, C.G.C. Synchronverter-based frequency control technique applied in wind energy conversion systems based on the doubly-fed induction generator. Electr. Power Syst. Res. 2023, 214, 108820. [Google Scholar] [CrossRef]
- Shi, R.; Lan, C.; Huang, J.; Ju, C. Analysis and Optimization Strategy of Active Power Dynamic Response for VSG under a Weak Grid. Energies 2023, 16, 4593. [Google Scholar] [CrossRef]
- Zhu, L.; Liu, Q.; Liu, S.; Wang, Z.; Meng, J.; Gu, L.; Zhou, Z. An adaptive neural fuzzy virtual inertia control method for VSC-HVDC system. Front. Energy Res. 2023, 10, 1109277. [Google Scholar] [CrossRef]
- Liu, Y.; Chen, H.; Fang, R. Virtual Inertia Implemented by Quasi-Z-Source Power Converter for Distributed Power System. Energies 2023, 16, 6667. [Google Scholar] [CrossRef]
- Hasen, S.A.; Sönmez, Ş.; Ayasun, S. Enhancement of Stability Region by Virtual Inertia and Damping Control for Micro-Grids with Communication Time Delay. Iran. J. Sci. Technol.-Trans. Electr. Eng. 2023, 47, 177–191. [Google Scholar] [CrossRef]
- Nour, M.; Magdy, G.; Bakeer, A.; Telba, A.A.; Beroual, A.; Khaled, U.; Ali, H. A New Fractional-Order Virtual Inertia Support Based on Battery Energy Storage for Enhancing Microgrid Frequency Stability. Fractal Fract. 2023, 7, 855. [Google Scholar] [CrossRef]
- Bastiani, B.A.; Oliveira, R.V. de Frequency Dynamics of Power Systems with Inertial Response Support from Wind Generation. Energies 2023, 16, 5280. [Google Scholar] [CrossRef]
- Santra, S.; De, M. Mountain gazelle optimisation-based 3DOF-FOPID-virtual inertia controller for frequency control of low inertia microgrid. IET Energy Syst. Integr. 2023, 5, 405–417. [Google Scholar] [CrossRef]
- Yan, R.; Al-Masood, N.; Kumar Saha, T.; Bai, F.; Gu, H. The anatomy of the 2016 South Australia blackout: A catastrophic event in a high renewable network. IEEE Trans. Power Syst. 2018, 33, 5374–5388. [Google Scholar] [CrossRef]
- IEA. Global Renewable Energy Capacity by Scenario, 2022 and 2030, IEA. 2024. Available online: https://www.iea.org/data-and-statistics/charts/global-renewable-energy-capacity-by-scenario-2022-and-2030 (accessed on 21 May 2024).
- Clean Energy Australia Report 2024. Available online: https://www.cleanenergycouncil.org.au/resources/resources-hub/clean-energy-australia-report/Accessed/25-03-2024/ (accessed on 25 March 2024).
- Niu, D.; Fang, J.; Yau, W.; Goetz, S.M. Comprehensive evaluation of energy storage systems for inertia emulation and frequency regulation improvement. Energy Rep. 2023, 9, 2566–2576. [Google Scholar] [CrossRef]
- Hu, P.; Li, Y.; Yu, Y.; Blaabjerg, F. Inertia estimation of renewable-energy-dominated power system. Renew. Sustain. Energy Rev. 2023, 183, 113481. [Google Scholar] [CrossRef]
- Alam, S.; Al-ismail, F.S.; Member, S.; Abido, M.A.; Member, S. High-Level Penetration of Renewable Energy Sources Into Grid Utility: Challenges and Solutions. IEEE Access 2020, 8, 190277–190299. [Google Scholar] [CrossRef]
- Besheer, A.H.; Liu, X.; Fathalla, S.; Rabah, M.; Mahgoub, A.; Rashad, H. Overview on fast primary frequency adjustment technology for wind power future low inertia systems. Alex. Eng. J. 2023, 78, 318–338. [Google Scholar] [CrossRef]
- Sami, I.; Ullah, N.; Muyeen, S.M.; Member, S. Control Methods for Standalone and Grid Connected Micro-Hydro Power Plants With Synthetic Inertia Frequency Support: A Comprehensive Review. IEEE Access 2020, 8, 176313–176329. [Google Scholar] [CrossRef]
- Skiparev, V.; Machlev, R.; Chowdhury, N.R.; Levron, Y.; Petlenkov, E.; Belikov, J. Virtual Inertia Control Methods in Islanded Microgrids. Energies 2021, 14, 1562. [Google Scholar] [CrossRef]
- Abuagreb, M.; Allehyani, M.F. Overview of Virtual Synchronous Generators: Existing Projects, Challenges, and Future Trends. Electronics 2022, 11, 2843. [Google Scholar] [CrossRef]
- Cheng, Y.; Azizipanah-abarghooee, R.; Azizi, S.; Ding, L.; Terzija, V.; Eso, N.G.; Warwick, C. Smart frequency control in low inertia energy systems based on frequency response techniques: A review. Appl. Energy 2020, 279, 115798. [Google Scholar] [CrossRef]
- Karbouj, H.; Hussain, Z.; Flynn, D.; Qazi, H.W. Non-synchronous fast frequency reserves in renewable energy integrated power systems: A critical review. Electr. Power Energy Syst. 2019, 106, 488–501. [Google Scholar] [CrossRef]
- Yap, K.Y.; Lim, J.M.-Y.; Sarimuthu, C.R. A novel adaptive virtual inertia control strategy under varying irradiance and temperature in grid-connected solar power system. Int. J. Electr. Power Energy Syst. 2021, 132, 107180. [Google Scholar] [CrossRef]
- Afifi, M.A.; Marei, M.I.; Mohamad, A.M.I. Reinforcement-Learning-Based Virtual Inertia Controller for Frequency Support in Islanded Microgrids. Technologies 2024, 12, 39. [Google Scholar] [CrossRef]
- Zhang, X.; Zhu, Z.; Fu, Y.; Li, L. Optimized virtual inertia of wind turbine for rotor angle stability in interconnected power systems. Electr. Power Syst. Res. 2020, 180, 106157. [Google Scholar] [CrossRef]
- Zhang, J.; Hu, S.; Zhang, Z.; Li, Y.; Lin, J.; Wu, J.; Gong, Y.; He, L. An adaptive frequency regulation strategy with high renewable energy participating level for isolated microgrid. Renew. Energy 2023, 212, 683–698. [Google Scholar] [CrossRef]
- Wang, L.; Li, T.; Hu, X.; Cheng, Z.; Zhang, B. Power decoupling control of paralleled virtual synchronous generators based on virtual complex impedance. Energy Rep. 2023, 9, 43–47. [Google Scholar] [CrossRef]
- Zaman, M.S.U.; Bukhari, S.B.A.; Haider, R.; Khan, M.O.; Kim, C.-H. Effects of Modified Inertia Constant and Damping Coefficient on Power System Frequency Response. Int. J. Renew. Energy Res. 2019, 9, 525–531. Available online: https://www.scopus.com/inward/record.uri?eid=2-s2.0-85072864285&partnerID=40&md5=ef2389f800882b0aa43411d042ad9f87 (accessed on 25 January 2024).
- Saeedian, M.; Eskandari, B.; Taheri, S.; Hinkkanen, M.; Pouresmaeil, E. A Control Technique Based on Distributed Virtual Inertia for High Penetration of Renewable Energies Under Weak Grid Conditions. IEEE Syst. J. 2021, 15, 1825–1834. [Google Scholar] [CrossRef]
- Verma, P.; Seethalekshmi, K.; Dwivedi, B. A Cooperative Approach of Frequency Regulation Through Virtual Inertia Control and Enhancement of Low Voltage Ride-through in DFIG-based Wind Farm. J. Mod. Power Syst. Clean Energy 2022, 10, 1519–1530. [Google Scholar] [CrossRef]
- Nema, S.; Prakash, V.; Pandzic, H. Adaptive Synthetic Inertia Control Framework for Distributed Energy Resources in Low-Inertia Microgrid. IEEE Access 2022, 10, 54969–54979. [Google Scholar] [CrossRef]
- Perez, F.; Damm, G.; Verrelli, C.M.; Ribeiro, P.F. Adaptive Virtual Inertia Control for Stable Microgrid Operation Including Ancillary Services Support. IEEE Trans. Control Syst. Technol. 2023, 31, 1552–1564. [Google Scholar] [CrossRef]
- Wang, Y.; Wang, C.; Xu, L.; Meng, J.; Hei, Y. Adjustable Inertial Response from the Converter with Adaptive Droop Control in DC Grids. IEEE Trans. Smart Grid 2019, 10, 3198–3209. [Google Scholar] [CrossRef]
- Fang, J.; Lin, P.; Li, H.; Yang, Y.; Tang, Y. An improved virtual inertia control for three-phase voltage source converters connected to a weak grid. IEEE Trans. Power Electron. 2019, 34, 8660–8670. [Google Scholar] [CrossRef]
- Lu, L.-Y.; Chu, C.-C. Consensus-Based Secondary Frequency and Voltage Droop Control of Virtual Synchronous Generators for Isolated AC Micro-Grids. IEEE J. Emerg. Sel. Top. Circuits Syst. 2015, 5, 443–455. [Google Scholar] [CrossRef]
- Saxena, P.; Singh, N.; Pandey, A.K. Enhancing the dynamic performance of microgrid using derivative controlled solar and energy storage based virtual inertia system. J. Energy Storage 2020, 31, 101613. [Google Scholar] [CrossRef]
- Salama, H.S.; Bakeer, A.; Magdy, G.; Vokony, I. Virtual inertia emulation through virtual synchronous generator based superconducting magnetic energy storage in modern power system. J. Energy Storage 2021, 44, 103466. [Google Scholar] [CrossRef]
- Chamorro, H.R.; Riaño, I.; Gerndt, R.; Zelinka, I.; Gonzalez-Longatt, F.; Sood, V.K. Synthetic inertia control based on fuzzy adaptive differential evolution. Int. J. Electr. Power Energy Syst. 2019, 105, 803–813. [Google Scholar] [CrossRef]
- Magdy, G.; Shabib, G.; Elbaset, A.A.; Mitani, Y. Renewable power systems dynamic security using a new coordination of frequency control strategy based on virtual synchronous generator and digital frequency protection. Int. J. Electr. Power Energy Syst. 2019, 109, 351–368. [Google Scholar] [CrossRef]
- Yildirim, B.; Gheisarnejad, M.; Mohammadzadeh, A.; Khooban, M.H. Intelligent frequency stabilization of low-inertia islanded power grids-based redox battery. J. Energy Storage 2023, 71, 108190. [Google Scholar] [CrossRef]
- Khazali, A.; Rezaei, N.; Saboori, H.; Guerrero, J.M. Using PV systems and parking lots to provide virtual inertia and frequency regulation provision in low inertia grids. Electr. Power Syst. Res. 2022, 207, 107859. [Google Scholar] [CrossRef]
- Xiong, X.; Wu, C.; Blaabjerg, F. Effects of Virtual Resistance on Transient Stability of Virtual Synchronous Generators Under Grid Voltage Sag. IEEE Trans. Ind. Electron. 2022, 69, 4754–4764. [Google Scholar] [CrossRef]
- Asensio, A.P.; Gonzalez-Longatt, F.; Arnaltes, S.; Rodríguez-Amenedo, J.L. Analysis of the converter synchronizing method for the contribution of battery energy storage systems to inertia emulation. Energies 2020, 13, 1478. [Google Scholar] [CrossRef]
- Baruwa, M.; Fazeli, M. Impact of Virtual Synchronous Machines on Low-Frequency Oscillations in Power Systems. IEEE Trans. Power Syst. 2021, 36, 1934–1946. [Google Scholar] [CrossRef]
- Datta, U.; Kalam, A.; Shi, J. Battery energy storage system for aggregated inertia-droop control and a novel frequency dependent state-of-charge recovery. Energies 2020, 13, 2003. [Google Scholar] [CrossRef]
- Pazmiño, I.; Martinez, S.; Ochoa, D. Analysis of control strategies based on virtual inertia for the improvement of frequency stability in an islanded grid with wind generators and battery energy storage systems. Energies 2021, 14, 698. [Google Scholar] [CrossRef]
- Sarojini, R.K.; Kaliannan, P.; Teekaraman, Y.; Nikolovski, S.; Baghaee, H.R. An enhanced emulated inertia control for grid-connected pv systems with hess in a weak grid. Energies 2021, 14, 1721. [Google Scholar] [CrossRef]
- Orihara, D.; Kikusato, H.; Hashimoto, J.; Otani, K.; Takamatsu, T.; Oozeki, T.; Taoka, H.; Matsuura, T.; Miyazaki, S.; Hamada, H.; et al. Contribution of voltage support function to virtual inertia control performance of inverter-based resource in frequency stability. Energies 2021, 14, 4220. [Google Scholar] [CrossRef]
- Mahajan, S.; Verma, Y.P. Performance of fast responding ultracapacitor energy storage for virtual inertia emulation control. Energy Storage 2022, 4, e346. [Google Scholar] [CrossRef]
- Liu, H.; Yang, S.; Yuan, X. Inertia control strategy of DFIG-based wind turbines considering low-frequency oscillation suppression. Energies 2022, 15, 29. [Google Scholar] [CrossRef]
- Xu, B.; Zhang, L.; Yao, Y.; Yu, X.; Yang, Y.; Li, D. Virtual inertia coordinated allocation method considering inertia demand and wind turbine inertia response capability. Energies 2021, 14, 5002. [Google Scholar] [CrossRef]
- Li, X.; Li, Z.; Guo, L.; Zhu, J.; Wang, Y.; Wang, C. Enhanced dynamic stability control for low-inertia hybrid AC/DC microgrid with distributed energy storage systems. IEEE Access 2019, 7, 91234–91242. [Google Scholar] [CrossRef]
- Kumar, D.S.; Lau, P.; Sharma, A.; Khambadkone, A.; Srinivasan, D. Improvement of transient response in grid-tied photovoltaic systems using virtual inertia. IET Smart Grid 2021, 4, 1–14. [Google Scholar] [CrossRef]
- Ying, J.; Yuan, X.; Hu, J.; He, W. Impact of Inertia Control of DFIG-Based WT on Electromechanical Oscillation Damping of SG. IEEE Trans. Power Syst. 2018, 33, 3450–3459. [Google Scholar] [CrossRef]
- Soni, N.; Doolla, S.; Chandorkar, M.C. Inertia Design Methods for Islanded Microgrids Having Static and Rotating Energy Sources. IEEE Trans. Ind. Appl. 2016, 52, 5165–5174. [Google Scholar] [CrossRef]
- Lucas, E.; Campos-Gaona, D.; Anaya-Lara, O. Assessing the impact of DFIG synthetic inertia provision on power system small-signal stability. Energies 2019, 12, 3440. [Google Scholar] [CrossRef]
- Kerdphol, T.; Watanabe, M.; Mitani, Y.; Phunpeng, V. Applying Virtual Inertia Control Topology to SMES System for Frequency Stability Improvement of Low-Inertia Microgrids Driven by High Renewables. Energies 2019, 12, 3902. [Google Scholar] [CrossRef]
- Cai, Y.; Li, Z.; Cai, X. Optimal inertia reserve and inertia control strategy for wind farms. Energies 2020, 13, 1067. [Google Scholar] [CrossRef]
- Sarojini, R.K.; Kaliannan, P. Inertia Emulation through Supercapacitor for a Weak Grid. IEEE Access 2021, 9, 30793–30802. [Google Scholar] [CrossRef]
- Ke, D.; Chung, C.Y.; Xu, J.; Shen, Y.; Sun, Y. Inertia Emulation Uncorrelated with Electromechanical Dynamics to Improve Frequency Transients Using Center of Inertia (COI) Frequency Signal. IEEE Trans. Power Syst. 2021, 36, 1736–1749. [Google Scholar] [CrossRef]
- Saeedian, M.; Pournazarian, B.; Taheri, S.; Pouresmaeil, E. Provision of Synthetic Inertia Support for Converter-Dominated Weak Grids. IEEE Syst. J. 2022, 16, 2068–2077. [Google Scholar] [CrossRef]
- Saxena, P.; Singh, N.; Pandey, A.K. Self-Regulated Solar PV Systems: Replacing Battery via Virtual Inertia Reserve. IEEE Trans. Energy Convers. 2021, 36, 2185–2194. [Google Scholar] [CrossRef]
- Wang, Y.; Yuan, Y. Inertia Provision and Small Signal Stability Analysis of a Wind-Power Generation System Using Phase-Locked Synchronized Equation. Sustainability 2019, 11, 1400. [Google Scholar] [CrossRef]
- Chen, T.; Guo, J.; Chaudhuri, B.; Hui, S.Y. Virtual Inertia From Smart Loads. IEEE Trans. Smart Grid 2020, 11, 4311–4320. [Google Scholar] [CrossRef]
- Saeedian, M.; Pournazarian, B.; Seyedalipour, S.S.; Eskandari, B.; Pouresmaeil, E. Emulating rotational inertia of synchronous machines by a new control technique in grid-interactive converters. Sustain. 2020, 12, 5346. [Google Scholar] [CrossRef]
- Kerdphol, T.; Rahman, F.S.; Mitani, Y. Virtual inertia control application to enhance frequency stability of interconnected power systems with high renewable energy penetration. Energies 2018, 11, 981. [Google Scholar] [CrossRef]
- Kerdphol, T.; Turschner, D.; Beck, H. Enhanced Virtual Inertia Control Based on Derivative Technique to Emulate Simultaneous Inertia and Damping Properties for Microgrid Frequency Regulation. IEEE Access 2019, 7, 14422–14433. [Google Scholar] [CrossRef]
- Liu, J.; Yang, D.; Yao, W.; Fang, R.; Zhao, H.; Wang, B. PV-Based Virtual Synchronous Generator with Variable Inertia to Enhance Power System Transient Stability Utilizing the Energy Storage System. Prot. Control Mod. Power Syst. 2017, 2, 39. [Google Scholar] [CrossRef]
- Kerdphol, T.; Rahman, F.S.; Mitani, Y.; Watanabe, M.; Küfeoǧlu, S.K. Robust Virtual Inertia Control of an Islanded Microgrid Considering High Penetration of Renewable Energy. IEEE Access 2018, 6, 625–636. [Google Scholar] [CrossRef]
- Magdy, G.; Bakeer, A.; Alhasheem, M. Superconducting energy storage technology-based synthetic inertia system control to enhance frequency dynamic performance in microgrids with high renewable penetration. Prot. Control Mod. Power Syst. 2021, 6, 36. [Google Scholar] [CrossRef]
- Liu, J.; Yang, Z.; Yu, J.; Huang, J.; Li, W. Coordinated control parameter setting of DFIG wind farms with virtual inertia control. Int. J. Electr. Power Energy Syst. 2020, 122, 106167. [Google Scholar] [CrossRef]
- Muftau, B.; Fazeli, M.; Egwebe, A. Stability analysis of a PMSG based Virtual Synchronous Machine. Electr. Power Syst. Res. 2020, 180, 106170. [Google Scholar] [CrossRef]
- Ali, H.; Magdy, G.; Li, B.; Shabib, G.; Elbaset, A.A.; Xu, D.; Mitani, Y. A New Frequency Control Strategy in an Islanded Microgrid Using Virtual Inertia Control-Based Coefficient Diagram Method. IEEE Access 2019, 7, 16979–16990. [Google Scholar] [CrossRef]
- Aluko, A.O.; Dorrell, D.G.; Carpanen, R.P.; Ojo, E.E. Heuristic optimization of virtual inertia control in grid-connected wind energy conversion systems for frequency support in a restructured environment. Energies 2020, 13, 564. [Google Scholar] [CrossRef]
- Thomas, V.; Kumaravel, S.; Ashok, S. Fuzzy Controller-Based Self-Adaptive Virtual Synchronous Machine for Microgrid Application. IEEE Trans. Energy Convers. 2021, 36, 2427–2437. [Google Scholar] [CrossRef]
- Alam, M.S.; Al-Ismail, F.S.; Abido, M.A. Pv/wind-integrated low-inertia system frequency control: Pso-optimized fractional-order pi-based smes approach. Sustainability 2021, 13, 7622. [Google Scholar] [CrossRef]
- Zhong, C.; Li, H.; Zhou, Y.; Lv, Y.; Chen, J.; Li, Y. Virtual synchronous generator of PV generation without energy storage for frequency support in autonomous microgrid. Int. J. Electr. Power Energy Syst. 2022, 134, 107343. [Google Scholar] [CrossRef]
- Elwakil, M.M.; El Zoghaby, H.M.; Sharaf, S.M.; Mosa, M.A. Adaptive virtual synchronous generator control using optimized bang-bang for Islanded microgrid stability improvement. Prot. Control Mod. Power Syst. 2023, 8, 57. [Google Scholar] [CrossRef]
- Kerdphol, T.; Watanabe, M.; Hongesombut, K.; Mitani, Y. Self-Adaptive Virtual Inertia Control-Based Fuzzy Logic to Improve Frequency Stability of Microgrid With High Renewable Penetration. IEEE Access 2019, 7, 76071–76083. [Google Scholar] [CrossRef]
- Setiadi, H.; Shah, R.; Islam, M.R.; Asfani, D.A.; Nasution, T.H.; Abdillah, M.; Megantoro, P.; Krismanto, A.U. An Extreme Learning Machine Based Adaptive VISMA for Stability Enhancement of Renewable Rich Power Systems. Electronics 2022, 11, 247. [Google Scholar] [CrossRef]
- Fawzy, A.; Mobarak, Y.; Osheba, D.S.; Hemeida, M.G.; Senjyu, T.; Roshdy, M. An Online Archimedes Optimization Algorithm Identifier-Controlled Adaptive Modified Virtual Inertia Control for Microgrids. Energies 2022, 15, 8884. [Google Scholar] [CrossRef]
- Phurailatpam, C.; Rather, Z.H.; Bahrani, B.; Doolla, S. Measurement-Based Estimation of Inertia in AC Microgrids. IEEE Trans. Sustain. Energy 2020, 11, 1975–1984. [Google Scholar] [CrossRef]
- Fernández-Guillamón, A.; Vigueras-Rodríguez, A.; Molina-García, Á. Analysis of power system inertia estimation in high wind power plant integration scenarios. IET Renew. Power Gener. 2019, 13, 2807–2816. [Google Scholar] [CrossRef]
- Serrano-Jiménez, D.; Unamuno, E.; Gil-de-Muro, A.; Aragon, D.A.; Ceballos, S.; Barrena, J.A. Stability tool for electric power systems with a high penetration of electronic power converters. Electr. Power Syst. Res. 2022, 210, 108115. [Google Scholar] [CrossRef]
- Saadatmand, S.; Shamsi, P.; Ferdowsi, M. Adaptive critic design-based reinforcement learning approach in controlling virtual inertia-based grid-connected inverters. Int. J. Electr. Power Energy Syst. 2021, 127, 106657. [Google Scholar] [CrossRef]
- Wogrin, S.; Tejada-Arango, D.; Delikaraoglou, S.; Botterud, A. Assessing the impact of inertia and reactive power constraints in generation expansion planning. Appl. Energy 2020, 280, 115925. [Google Scholar] [CrossRef]
- Fawzy, A.; Bakeer, A.; Magdy, G.; Atawi, I.E.; Roshdy, M. Adaptive Virtual Inertia-Damping System Based on Model Predictive Control for Low-Inertia Microgrids. IEEE Access 2021, 9, 109718–109731. [Google Scholar] [CrossRef]
- Xu, Q.; Dragicevic, T.; Xie, L.; Blaabjerg, F. Artificial Intelligence-Based Control Design for Reliable Virtual Synchronous Generators. IEEE Trans. Power Electron. 2021, 36, 9453–9464. [Google Scholar] [CrossRef]
- Qin, S.; Chang, Y.; Xie, Z.; Li, S. Improved Virtual Inertia of PMSG-Based Wind Turbines Based on Multi-Objective Model-Predictive Control. Energies 2021, 14, 3612. [Google Scholar] [CrossRef]
- Yap, K.Y.; Sarimuthu, C.R.; Lim, J.M.-Y. Grid Integration of Solar Photovoltaic System Using Machine Learning-Based Virtual Inertia Synthetization in Synchronverter. IEEE Access 2020, 8, 49961–49976. [Google Scholar] [CrossRef]
- Long, B.; Liao, Y.; Chong, K.T.; Rodríguez, J.; Guerrero, J.M. MPC-Controlled Virtual Synchronous Generator to Enhance Frequency and Voltage Dynamic Performance in Islanded Microgrids. IEEE Trans. Smart Grid 2021, 12, 953–964. [Google Scholar] [CrossRef]
- Dhara, P.K.; Rather, Z.H. Non-synchronous Inertia Estimation in a Renewable Energy Integrated Power System with Reduced Number of Monitoring Nodes. IEEE Trans. Sustain. Energy 2023, 14, 864–875. [Google Scholar] [CrossRef]
- Allella, F.; Chiodo, E.; Giannuzzi, G.M.; Lauria, D.; Mottola, F. On-Line Estimation Assessment of Power Systems Inertia with High Penetration of Renewable Generation. IEEE Access 2020, 8, 62689–62697. [Google Scholar] [CrossRef]
- Kerdphol, T.; Rahman, F.S.; Mitani, Y.; Hongesombut, K.; Küfeoğlu, S. Virtual inertia control-based model predictive control for microgrid frequency stabilization considering high renewable energy integration. Sustainability 2017, 9, 773. [Google Scholar] [CrossRef]
- Egbomwan, O.E.; Liu, S.; Chaoui, H. Twin Delayed Deep Deterministic Policy Gradient (TD3) Based Virtual Inertia Control for Inverter-Interfacing DGs in Microgrids. IEEE Syst. J. 2023, 17, 2122–2132. [Google Scholar] [CrossRef]
- Sockeel, N.; Gafford, J.; Papari, B.; Mazzola, M. Virtual Inertia Emulator-Based Model Predictive Control for Grid Frequency Regulation Considering High Penetration of Inverter-Based Energy Storage System. IEEE Trans. Sustain. Energy 2020, 11, 2932–2939. [Google Scholar] [CrossRef]
Disclaimer/Publisher’s Note: The statements, opinions and data contained in all publications are solely those of the individual author(s) and contributor(s) and not of MDPI and/or the editor(s). MDPI and/or the editor(s) disclaim responsibility for any injury to people or property resulting from any ideas, methods, instructions or products referred to in the content. |
© 2024 by the authors. Licensee MDPI, Basel, Switzerland. This article is an open access article distributed under the terms and conditions of the Creative Commons Attribution (CC BY) license (https://creativecommons.org/licenses/by/4.0/).









