Abstract
The global energy crisis has spurred increased investments in energy efficiency and clean energy initiatives; however, the results have fallen short of expected effectiveness. Concurrently, population growth and urbanisation drive a persistent surge in energy demands, especially within the residential sector, significant to overall building energy consumption. Current research focuses on residents’ responses to one-shot investments for energy efficiency or clean sources. The renovation wave, involving a massive number of existing buildings, calls for the mobilisation of huge investments that can be hard to afford in the short run. Sustainable behavioural change is complementarily rising as a key asset for maximising the overall estimated energy saving potential. Despite significant efforts to analyse household energy use and promote behavioural transformations, the literature remains gaping about future users, particularly the younger generation, as future leaders of sustainable development who exhibit a more responsible approach towards climate-related issues but also a strong dependency on digital-based solutions, which may influence energy use patterns and living habits, also impacting relations among peers and overall societal sustainability and energy efficiency. This article proposes a systematic literature review to analyse the variables affecting young people’s energy behaviour at home. The aim is to investigate the engines and gaps between strategies or tools for behaviour change and the expected effects, then find potential methods to address that barrier to identify a more promising approach, encouraging the younger generation to translate towards more sustainable energy behaviours.
1. Introduction
Climate change is one of the most severe challenges facing the world today. In this context, the frequent occurrence of extreme weather events has caused more profound concern about energy issues. In fact, the energy system is a significant contributor to global climate problems, with about 75% of greenhouse gas emissions coming from energy systems [1]. Improving energy efficiency in all sectors is seen as an effective strategy to reduce energy consumption, not only by reducing the cost of infrastructure investment and dependence on fossil fuels but also by reducing greenhouse gas emissions and local air pollution, improving economic competitiveness and the well-being of citizens [2].
In this context, the construction sector—the central area of global energy consumption—has a significant responsibility. According to statistics, more than one-third of global energy consumption and emissions can be attributed to buildings, which include construction, heating, cooling, lighting and electrical equipment and office space energy use [3]. The same share is registered in Europe, where the most significant household energy consumption is space heating, accounting for 64.4% of the sector’s final energy consumption [4].
Over the past few years, countries have made substantial efforts to improve the energy efficiency of their residential sectors. However, although global policymakers are increasingly concerned about energy efficiency, evidence from the International Energy Agency (IEA) shows that there is still a significant gap between the 2050 net zero emission (NZE) scenario and the target [3], while behavioural change is increasingly deemed as a key point to achieving this goal [5].
Studies have confirmed this view, suggesting that residents may save up to 25% on their behaviour in the housing sector [6]. In fact, according to the findings of the United States Economic Commission on energy efficiency, even when efficient energy-saving technologies are used, the overall energy-saving effect can be reduced by 30% or more due to irrational patterns of energy use behaviour [7]. Therefore, it is difficult to determine the actual impact of energy policies, as their implementation is highly dependent on user behaviour.
For this reason, many researchers have committed to researching the motivations and driving forces of residential energy-saving behaviour and have made many contributions. These studies cover several subjects, including engineering, sociology, psychology, economics and other cross-disciplines [8,9,10]. As research has developed, academia has realised that age is an important variable, and there are significant differences in the response to energy-saving behaviour among users of specific age groups. For example, the elderly typically spend more time at home, which may increase their energy consumption to maintain comfort and health, tending toward more traditional low-intensity energy consumption [11]. The younger generation is more likely to adopt pro-environmental behaviours, driven by social approval and displayed through social media to gain positive appraisal [12]. Specifically, many factors affect the energy use behaviour of the younger generation, such as ethical standards, various incentives and barriers and energy-saving awareness and attitudes, including regulations and policies that are seen as key influencing factors [13]. Therefore, despite the critical findings that have been made in the existing studies, due to the complexity and heterogeneity of the energy behaviour of the younger generation, the critical point focuses on the gaps between the applicability of measures and technical instruments and expectations, it is not possible to determine which strategy (or set of strategies) is more effective and needs to be evaluated.
This paper aims to research trends and frontiers in this field, analyse the effectiveness of different behaviour change approaches, identify potential ways to close the strategy gaps and encourage younger generations to shift to more sustainable energy demand. With reference to the “younger generation”, it means the age band in which individuals can shape their own choices and demands regarding energy use. According to DeWaters, this usually starts from the teenage years on [14]; however, it is in the 18–30 range that people typically leave the family home and begin to manage in first person domestic expenditures, including energy bills. Additionally, the Z-generation—which the investigation largely addresses—is mainly involved in global awareness raising towards climate-responsive long-term strategies.
Through a systematic literature review, the authors propose critical reflections on ways to encourage household energy behaviour change among young people. Additionally, based on CiteSpace bibliometric analysis, this article examines the causes of energy behaviour in young residents to understand the differences in energy behaviour among this group and ways to improve it.
The results promote cross-fertilisation and methodological innovation in this area, providing greater possibilities for future energy efficiency improvements and policy development to achieve the global energy transition and support achieving the net zero emission (NZE) scenario.
2. Materials and Methods
This review was performed following the PRISMA (preferred reporting items for systematic reviews and meta-analyses) guidelines. According to the widest-used review methodologies, the initial data collection was carried out using the Web of Science (WoS) and Scopus databases. These two databases serve as mainstream bibliometrics tools; both cover a wide range of subject areas and are regularly maintained and updated by professional organisations. Therefore, these databases are recognised as high-impact and trustworthy search engines [15,16,17].
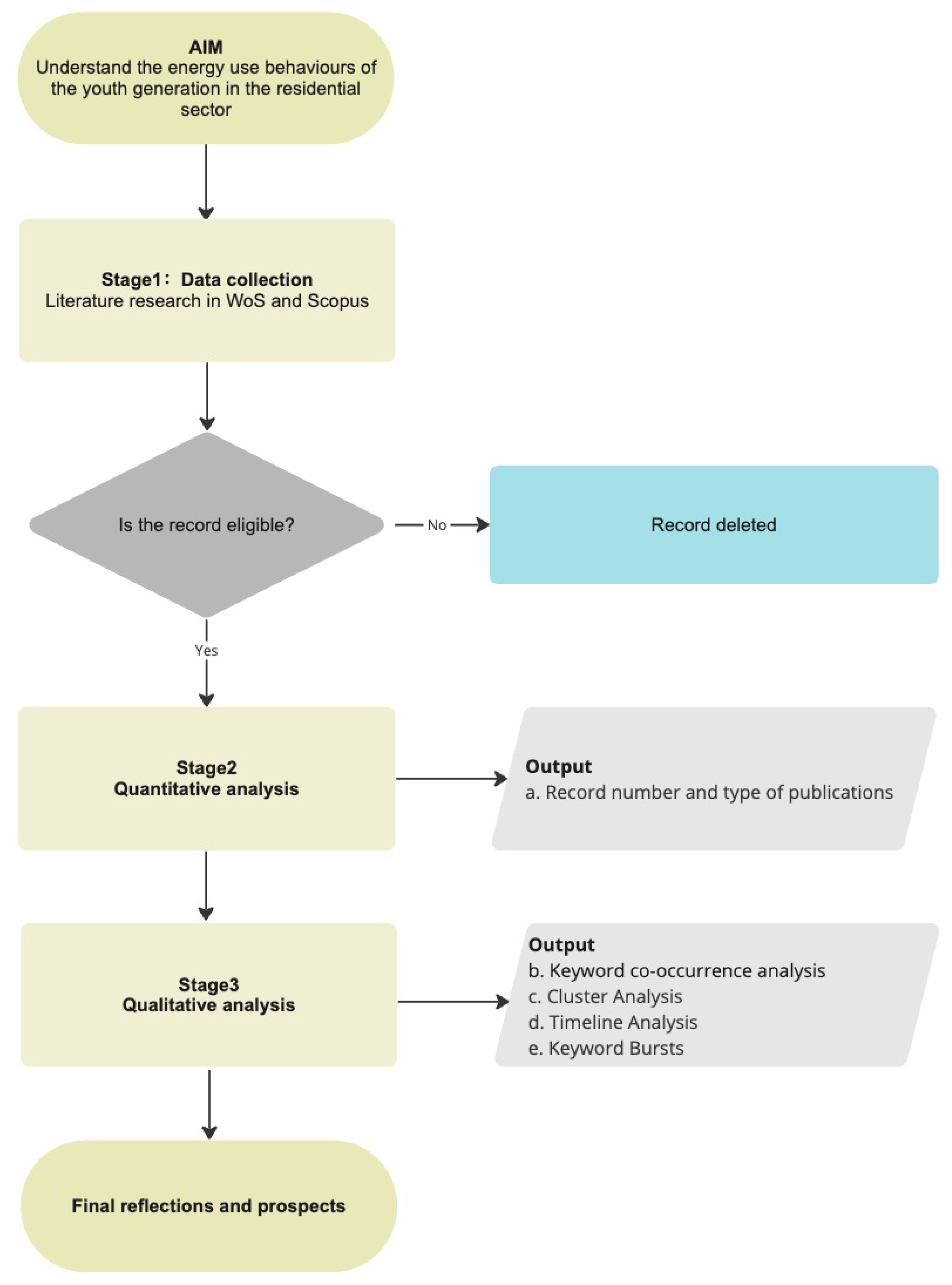
As shown in Figure 1, the overall methodology can be summarised in three main stages as follows: the first one is devoted to data collection according to the pre-defined search criteria and related defined string according to the stated scope, then the collected results are filtered according to eligibility criteria before being further processed; the second one is dedicated to quantitative analysis to provide a clear picture of the effort and production in the investigated field to have a context framework; the third one is indeed devoted to qualitative analysis with the specific objective to highlight the barriers, trends and research clusters emerging within the scientific community involved in this particular research segment.
Figure 1.
The literature search workflow diagram.
Targeting the clearly defined research areas, specific age groups and building types in this study, 3W criterion and Boolean operations were used to construct a string search strategy:
- What: energy AND (behavio* OR action* OR use OR attitude* OR performance* OR practice* OR habit* OR consumption);
- Who: youth OR university student* OR college student* OR young people* OR young adult* OR college-age* OR young;
- Where: resident* OR house* OR dormitor* OR home* OR dwelling*.
Therefore, the complete string is fixed as follows: (energy AND (behavio* OR action* OR use OR attitude* OR performance* OR practice* OR habit* OR consumption)) AND (youth OR university student* OR college student* OR young people* OR young adult* OR college-age* OR young) AND (resident* OR house* OR dormitor* OR home* OR dwelling*).
The complete string was searched in the database by title, keywords and abstract. At this stage of the work, the strings were formatted slightly differently in the Scopus database, requiring quotation marks to qualify between phrases. Therefore, the strings were adapted in the Scopus search and the following filters were applied to narrow down the search:
- Years: 2013–2023.
- Language: English.
- Types of work in WoS: articles, review articles and book chapters.
- Types of work in Scopus: articles, reviews and book/book chapters.
- Research area: there are differences between WoS and Scopus, as shown in Table 1.
Table 1. Selected categories in WoS and Scopus databases.
The review was conducted between February and April 2024 with regular updates. After completing the initial search, the preferred reporting items for systematic reviews and meta-analyses (PRISMA) guide provided a record of article extracts, as shown in Figure 2.
Figure 2.
PRISMA workflow with the number of records processed per stage.
A total of 882 records were initially identified. Considering the probability of duplicate search results in WoS and Scopus, 111 duplicate records were detected by automatically de-duplicating the title columns in Excel. An additional 27 duplicate records were manually detected and subsequently eliminated. In the end, 744 results could be entered into the screening process. Strict evaluation criteria were established to ensure the relevance and quality of the sample literature to the study content. Based on these criteria, the literature was categorized as “included” or “excluded” in the Excel file, as shown in Table 2. The review process was carried out in three steps, with the initial screening being performed by title and keywords.
Table 2.
Reasons for inclusion and exclusion criteria.
After the initial step, 126 eligible samples were recorded. Moving on to the next step, nearly identical screening criteria to those employed in the first step were applied, involving the assessment of abstracts to ascertain inclusion outcomes.
- Reason 1: the scale was too large, involved areas other than the residential sector (e.g., school buildings, offices, cities) or was limited (specific equipment, appliances).
- Reason 2: the scope extended to residential sector energy use behaviours such as thermal comfort, building energy retrofits, fuels, energy systems, green purchasing and environmental pollution.
- Reason 3: the target population is beyond the younger generation, such as minors and the elderly.
- Reason 4: consumption other than household energy use is involved, such as transportation, land use and clothing.
- Reason 5: information is not accessible, including keywords and abstracts.
The third step was performed after reading 96 full-text articles; of these, 4 records were inaccessible, and 33 records were excluded as they were determined to be irrelevant to the study, with the reasons for exclusion being:
- Reason 1: the scale was too large or limited.
- Reason 2: beyond the scope of the study.
- Reason 3: beyond the target age group.
In the end, a total of 59 records were considered suitable for inclusion in this study.
The second stage of the review aimed to conduct a quantitative analysis of records per temporal distribution of publication and document types. Moving forward to Stage 3, the keyword co-occurrence map was generated using the CiteSpace tool (version 6.2.R4). CiteSpace is a visual analysis tool for bibliometric analysis, facilitating the exploration of topic trends, developmental changes and clustering within the targeted research field [18], for example, by examining keyword co-occurrence connections [19]. Overall, 59 records in plain text (including authors, titles, abstracts, keywords and sources) were imported into the CiteSpace system. The time slicing was set from 2013 to 2023, with node types set as keywords. The option for pruning sliced networks was selected, while other settings remained as the system default options. These settings allowed for the creation of knowledge maps depicting keyword co-occurrences, keyword clustering, keyword timelines and keyword bursts.
As the last step, included records were analysed in detail, and main trends and drivers and gaps and barriers to young generation energy saving practices were discussed.
3. Results
3.1. Quantitative Analysis
The output is the analysis of the time distribution of records at the third stage (published articles included in the criteria).
Figure 3 includes the time distribution of articles chosen for the review. Being that the subject strongly connected with a specific age range, the related production is relatively recent, and the investigation was limited to the last decade, in which significant growth has been detected only after the fifth year. Surprisingly, a flection can be noted during the COVID-19 pandemic peak. However, it must be remarked that this reflects only the publication production trends and not the observation of the users’ attitudes during the same period. The following 2021 and 2022 increases provide evidence in the analysed products that there was a consequent interest towards the potential impacts and effects on energy use trends after two years of remote learning and home-based activities. Universities in various countries have adopted closure or partial closure strategies, forcing students to move out of schools. During the pandemic, the maturation of remote collaboration facilitated academic exchanges and publication outputs, resulting in a slight increase in data in 2020. Prolonged periods of working from home by residents led to higher demands for residential energy, while energy shortages drove up energy prices. Additionally, this trend could be linked to growing international concern over energy issues amid extreme climate changes. A slight delay between research development and publication timing can explain the flection in 2023.
Figure 3.
Time distribution of articles included in this review.
As for the document types in the results, based on the text output results, of the 59 samples, 58 were “Articles” and the other was “Reviews”.
3.2. Qualitative Analysis
3.2.1. Keyword Co-Occurrence Analysis
A co-occurrence analysis of keywords in the domain of energy usage behaviour among young residents was conducted, with a threshold set at 4, resulting in a co-occurrence diagram. The nodes’ size and the keywords’ font size reflect the frequency of occurrences in the sample literature. The thickness of the purple circle indicates betweenness centrality, i.e., a thicker border signifies more significant academic influence [20].
In Figure 4, the most frequent keywords were “consumption”, followed by “household”, “energy conservation”, “energy consumption”, “behaviour”, “electricity consumption”, “conservation”, “climate change”, “determinants” and “occupant behaviour”.
Figure 4.
Keywords co-occurrence network in CiteSpace.
As for energy consumption, this is often cited as “electricity consumption”, which suggests electricity use is one of the primary focuses in research within the field. Additionally, the high frequency of “saving” and “energy conservation” signifies that researchers focus mainly on promoting energy-saving practices for this age band (reasonably, little if no attention is given to building energy retrofit concerning youngsters).
In line with this, the strong link visible between “energy conservation” and “knowledge” suggests efforts to raise awareness and education among younger generations about energy use. Interestingly, the energy–climate nexus appears particularly relevant for research on this topic: indeed, climate change has attracted scholars’ attention in high-frequency words, including problems caused by behavioural factors and environmental awareness.
In summary, behavioural patterns of energy use for the younger generation appear to be the most studied area, where promising trends are related to raising the energy literacy of users, especially towards saving practices.
3.2.2. Cluster Analysis
Keyword clustering in the network was conducted using CiteSpace’s automatic algorithm. The network clustering quality evaluation typically refers to modularity, specifically modularity Q and mean silhouette. Generally, values above Q > 0.3 and silhouette S > 0.7 indicate high credibility. In this instance, the generated modularity value Q is 0.54 > 0.3, indicating significant modularisation of the clustering network, with an S value of 0.76 > 0.5, reflecting high homogeneity. Therefore, the clustering is deemed highly convincing.
The first nine clusters with the highest homogeneity were highlighted as follows: #0, theory of planned behaviour; #1, energy literacy; #2, occupant behaviour; #3, risk and benefit perception; #4, energy conservation; #5, energy efficiency; #6, building energy consumption; #7, electricity consumption; #8, daily peak consumption.
Figure 5 illustrates that these clusters can be grouped into three dimensions affecting the energy transition in housing as follows: behavioural perception, social domain and technical dimensions.
Figure 5.
Keyword cluster visualisation.
In behavioural perception, #0 (theory of planned behaviour) explores the psychological aspects of energy transition for the younger generation. In contrast, #3 (risk and benefit perception) focuses on perceptions of associated risks and benefits, highlighting renewable energy and climate change.
The social dimension includes #1 (energy literacy) and #2 (occupant behaviour), delving into social awareness, peer influence, value transformation, understanding energy-related knowledge and barriers.
At the technical level, #4 (energy conservation), #5 (energy efficiency), #6 (building energy consumption), #7 (electricity consumption) and #8 (daily peak consumption) centre on energy use realities, technological systems and energy performance, with less emphasis on broader implications of the energy transition.
Overall, the cluster analyses confirm the importance of user-centred studies in this field, with energy literacy, occupant behaviour and risk and benefit perception being the top three clusters per homogeneity.
3.2.3. Timeline Analysis
The keyword timeline, shown in Figure 6, presents trends over the field’s history in the selected time frame. Household was one of the hot topics in 2013. Then, during the last decade, it can be observed that the research trend shifted from energy conservation, consumption and electricity usage towards more user-centric themes such as intention, knowledge, perception and attitude. This transition may reflect the significant effectiveness and widespread application of past energy-saving technologies and measures. Consequently, employing user-centred approaches to study the younger generation’s complex and diverse energy usage behaviours has become more promising. Between 2015 and 2020, the term “climate change” may have emerged because global energy consumption was exacerbating its effects, leading to more discussion of consumption behaviour, energy literacy and determinants. At the same time, the authors observed another trend from 2020 to 2023, i.e., a reflection of renewable energy and a discussion of behaviour, knowledge and attitudes that might have been influenced by the political discourse, even if scholars were still considering energy efficiency when discussing residential energy use.
Figure 6.
Keyword timeline in the literature.
3.2.4. Keyword Bursts
As shown in Figure 7, based on the previous clustering results, the setting of the Burstness tab in CiteSpace was made with a minimum duration of 2 years and, γ, the sensitivity of the burst detection (0, 1) = 0.3. CiteSpace returned the figure below based on the Kleinberg algorithm [20]. The appearance of these keywords can reflect the latest trends in the field, and the first 15 were selected for analysis. The graphs are arranged in chronological order, with keywords at the bottom representing the frontiers of science in the field. Cyan lines represent complete periods, while red lines represent the term burst. Generally, the higher the strength value, the more significant the frequency of changes in the keyword within a limited period.
Figure 7.
Top 15 keywords with strongest burst time during (2013–2023). Strength represents burst intensity; Begin represents the year when the burst begins, and End represents the time when the burst ends.
As for the strength of the keyword bursts, the shift from technology-driven energy use to more behavioural-driven ones appears quite evenly divided in the two halves of the decade. So, the change can be considered steady, without peaks or sudden ups and downs of keyword occurrence. This indicates that, over the past few years, scholars have begun to focus on the relationship between energy-saving intentions and the younger generation’s actual behaviours.
From 2017 to 2018, with increasing attention to climate change and sustainability, the themes shifted towards “performance”, “climate change” and “carbon emissions” as addressing climate change, measures to enhance energy efficiency and reduce carbon emissions became crucial.
By 2019, there was significant variation in the keyword “policy”, perhaps indicating academia’s recognition of the importance of policies. Without appropriate support from public institutions, influencing user behaviour became challenging.
“Renewable energy”, “thermal comfort” and “energy knowledge” were reflected in 2021. Scholars have started to explore new energy-saving strategies, including considerations for clean energy alongside energy efficiency, aiming to overcome obstacles in existing knowledge and technology barriers from past research.
Overall, the trends in keywords regarding the energy usage behaviour of the younger generation indicate that academia is exploring broader themes, seeking to understand the impact of the gap between user intentions and actions on energy behaviour and striving to formulate effective policies and strategies to guide young residents.
4. Discussion
The results showed that the search results of the two databases were highly relevant to the research topic. In the literature, many studies attempt to overcome the gap between theory and action about energy use and savings using strategies in different fields. Of the 744 original records, 59 were selected for critical analysis to explore the drivers and gaps in this field. Thanks to CiteSpace outputs, two main topics to be discussed further were detected as deemed relevant for advancing the knowledge in this field: (a) adopted methods to investigate youth energy behaviours and (b) leverage to change youth energy behaviours. Articles included in the literature were critically read accordingly and clustered, as shown in Table 3.
Table 3.
Methodologies and strategies that drive behavioural change.
4.1. Adopted Methods to Investigate Youth Energy Behaviours
Research indicates that age is a critical factor influencing residential energy efficiency, especially young families or people with higher education, which shows huge energy-saving potential [21,22]. Consequently, a more accurate understanding of how users of the future behave in relation to energy at home is essential to meet the expected targets. To this end, methods adopted to delve into the issue and their possible drawbacks must be studied to detect any room for improvement.
- The main methods found in the literature so far pertain to two main groups and the investigation of actual energy use efficiency, which includes electricity consumption and peak electricity consumption. The technological dimension emphasises changes in user behaviour and is based on direct measurements, monitoring systems, smart devices, questionnaires, interviews and other methods through which data are statistically analysed.
- Psychological theoretical frameworks combined with questionnaire methods are used to investigate the energy behaviours, cognitions and attitudes of the younger generation and to understand the various driving factors of young people’s energy use.
The first category of methods involves the technical elements that shape changes in user behaviour. A review of the existing literature has delineated multiple data collection techniques as viable approaches to calculating energy demand. The first is to collect data directly on-site, including distributing surveys to catalogue users’ appliances list and energy consumption, then analysing statistical data to decipher end-user behaviour. This approach was applied, for instance, in a university dormitory to investigate the energy consumption of communal living [23,24]. From this study, it can be derived that this method can provide accurate and reliable data in the short term, thus enhancing the analysis’ validity.
Nevertheless, comprehending young people’s individual energy consumption data and patterns through whole-building analyses to foster behavioural changes presents a significant challenge. Conversely, energy consumption monitoring systems partially mitigate this issue and could be instrumental for long-term observation. These systems upload real-time data at designated intervals to elucidate critical consumption points within energy usage; accurate data enable the quantification of energy consumption behaviour and appliance utilisation, pinpointing opportunities for energy conservation. Based on the monitoring platform, Zhou et al. investigated the imperative that consumption data be assessed with distinctions made based on occupant grade [25]. In particular, younger residents often incur minimal or no cost for energy, leading to a lack of economic incentive and awareness regarding energy use. Bustamante et al. researched personal energy consumption between hours to improve individual energy-saving potential [26]. Potential risks associated with sensor monitoring, such as malfunctions, maintenance and transmission issues, could compromise data accuracy.
In many cases, as individual electricity meters represent an additional cost, research data were derived from observations, questionnaires and interviews. However, this approach could reveal potential causes of unexpected user behaviour [28]. Jami et al. argued that the conventional survey questionnaires and observation methods struggle to distinguish between individual behaviours and user declarations, thereby affecting the sources of personal energy use data, and memory biases may impair the accuracy of the results [29]. Moreover, due to privacy protection, this method may encounter limitations in its application [30].
Another group of studies propose to use data from energy suppliers to investigate whether residents’ behaviours and household characteristics can explain seasonal variations in energy consumption. Research indicates a negative correlation between age and energy consumption, with elders having higher energy needs than younger ones due to spending more time at home. However, this approach has limitations in distinguishing between heating, cooling energy consumption and other final uses; hence, it lacks detailed data analysis for specific purposes. Moreover, there may be measurement discrepancies, as energy suppliers calculate electricity charges based on predicted values or previous consumption levels and do not consider the impact of building structures [32,33].
Placed at the crossing point between the two relevant methods above, in the study by Liu et al., combining eye-tracking techniques and questionnaires can be used to explore how information influences intention through psychological mechanisms. This method can accurately measure the user’s sensitivity to detail without conscious awareness, providing a unique perspective. The social media platform Weibo—similar to Facebook—was used to display and test energy consumption. The basis for young people’s energy decision making comes from content consistent with their views. The authors suggested that the instant information sharing and interactive features of social media can inspire and measure participants’ attitudes toward energy-saving behaviours [31].
The second method category concentrates on social psychology and behavioural science, aiming to elucidate the drivers of behavioural patterns and cognitive and attitudinal tendencies in energy use among young people. For example, research by Chen et al. pointed out that the expanded “theory of planned behaviour” (TPB) psychological theory framework is particularly effective for university students possessing higher education and moral awareness, as they tend to exhibit a positive attitude towards energy conservation, developing and disseminating energy conservation information, which can enhance behavioural intentions.
A particular focus is on student dormitories as shared spaces where personal behaviour can easily influence others. Accordingly, scholars have proposed that engaging in energy-saving promotional activities, such as game strategies, can provide long-term intervention in dormitory energy behaviour [34]. Personal values and energy-saving habits are crucial factors to make the expanded TPB framework effective [37]. However, youth groups are generally deemed not sensitive enough to energy consumption. The TPB model can be integrated with questionnaires and interviews to comprehensively consider energy behavioural intentions and underlying causes, for example, factors such as interpersonal relationships and time, gender differences, green purchasing, energy-saving habits, comfort preferences and career attributes [35,38,39,40,41,43]. The combination of social cognitive theory (SCT) and TPB discusses the joint effect of perceived value and personal norms on energy-saving intentions [44]. Another framework, value-belief-norm (VBN), also shows its worth in investigating young people’s efforts to minimise energy consumption and foster conservation practices. It is beneficial for cultivating personal norms and encouraging pro-environmental behaviours, but it overlooks the enhancement of the social influence effect [45,46].
Finally, although the behaviour modification framework can aid in changing consumers’ attitudes about energy consumption, assistive technology cannot replace technological intervention [42]. Such theory-guided approaches are useful in identifying differences in motivations and perceptions among users, allowing for the creation of personalised strategies for specific groups; however, it is difficult to bridge the gap between intentions and actions. Surveys and interviews assess the impact of multiple variables on the behavioural changes of young people, including socio-demographic factors [13,48,53,54]; attitudes including cognitive and emotional [49,50,55,56,58,59,60,61], economical [62,65] and environmental [57]; and behaviours [51,52,63,64]. This method quickly collects primary data, and the cost is much lower than the investment in smart devices. However, because the data are self-reported by users, they may be biased by social expectations and peer pressure and cannot provide long-term evaluation. Additionally, this approach may induce the Hawthorne effect, in which users know they are in a test and tend to perform to the experimenter’s expectations.
Notably, the literature illustrates the impact of intersectional approaches, such as the impact of interventions of varying intensity on student energy expenditure. Surprisingly, the composite intervention did not result in lower energy expenditure than a single intervention (only providing information via email), suggesting that simple strategies might be sufficiently effective in university sectors [27]. Furthermore, the effectiveness of behaviour change can be discussed by combining a behavioural theoretical framework with questionnaires to classify users and simulate different behavioural scenarios through on-site monitoring and building energy modelling. However, the prediction results significantly depend on the model’s accuracy [47]. Interventions from a psychological perspective can also influence individual behavioural performance, such as comparative feedback mechanisms and self-construal. Upward comparative feedback may inspire stronger energy-saving intentions. However, independent self-construal is more sensitive to comparative feedback and is reluctant to be influenced by the performance of others, which could impede energy-saving intentions. Therefore, implementing this measure should focus on considering individual differences and psychosocial factors [36].
In summary, concerning research on the residential energy behaviour of young people, on-site measurements are suitable for group living, such as university dormitories, with similar energy equipment and appliance restrictions. These measurements are required for fast and accurate data collection. In the long term, they have limitations in recording energy consumption and observing dynamic changes in behaviour and cannot record individual consumption. While energy monitoring systems are anticipated to overcome this barrier, the issues of cost and data stability must be addressed. Moreover, data provided by energy suppliers demonstrate that energy behaviour changes over time more effectively. The integration of emerging technologies and social media, such as smart devices, has opened new avenues for research. However, the guiding principles of this approach could potentially influence the objectivity of the research findings.
In addition, psychological methods can help design behaviour change strategies based on motivation and attitude, and the accuracy of reviewing data to reduce bias is still crucial. In particular, low-intensity measures may also be effective in interventions for young people.
4.2. Leverage to Change Youth Energy Behaviours
Although many efforts have been made to study variables such as technological support and psychological factors to identify patterns and causes of energy behaviour in young people, statistics suggest that it is still insufficient to inspire or promote behavioural change. Therefore, many scholars have investigated strategies and interventions to guide youth energy behavioural changes, along with the most effective leverages and drivers behind them.
Real-time eco-feedback seems highly promising to this end, but, in the long run, major flaws are still detected in terms of effectiveness. For example, Emeakaroha et al. designed a “persuasion system” using real-time feedback and energy representations (i.e., interpersonal relationships) in the university dormitory environment to encourage students to adopt energy-saving behaviours to reduce energy consumption [66,67]. Given that the lack of eco-feedback impedes young people’s motivation to change their behaviour, real-time feedback approaches may close this gap. Also, Chiang et al. conducted a controlled experiment to monitor and feedback real-time information on energy usage in university dormitories, with set reminders and visualising energy consumption information, which can effectively reduce energy demand and consumption peaks [68,69,70].Nevertheless, the ecological feedback system’s effectiveness highly relies on users’ long-term participation. Additionally, Ma et al. suggested that the eco-feedback system should adapt to user needs and consider the influence of residents with different cultural backgrounds [71].
Although travelling, watching movies, lectures and other activities are used as strategies of energy education to attract young people, according to research by Wisecup et al., these strategies frequently make it difficult to stimulate their interest, which makes the strategy more passive. Therefore, exploring which methods can effectively encourage young people to accept energy education is a critical point that needs to be discussed [72]. Accurate data can guide users to optimise high-energy-consuming equipment, thus providing a sustainable behavioural change incentive to achieve energy conservation [73].
On the other hand, the combination of data feedback and energy competition demonstrates that simple behavioural changes can have optimal outcomes. Bull et al. used energy measurement data, questionnaires and focus groups to track and analyse the effects of energy-saving behaviours in university dormitories. While the experiment’s initial effects were significant, and students were optimistic about the role of real-time feedback, the long-term impact is still unclear [74,75]. In general, integrating energy delegates and energy competitions effectively leveraged peer influence to foster energy-saving behaviour changes among youngsters. Agent-based modelling (ABM) considers young people’s behaviour’s heterogeneity and dynamic evolution. Nevertheless, using questionnaires for assessment may be compromised by user self-reporting, and the method depends on the university’s specific culture, challenging its reproducibility in broader settings [7,76].
As both a surveying method and a driver to change, self-report diaries can be extremely useful in youths’ energy transition. They can gain insight into self-energy consumption patterns, improve energy literacy and intervene in user behaviour. However, the effectiveness of this method depends on the quality of the information provided by individuals, and it is challenging for users to maintain long-term participation [77].
Overall, the effectiveness of different strategies or interventions is influenced by the specific contexts in which they are applied. Eco-feedback systems are particularly effective in shared residences and living spaces, such as student housing. Although there may not be a direct benefit for the person, these can encourage users to adjust their behaviour promptly. The sustainability and long-term impact of this behavioural change are yet to be determined.
Moreover, considering the attributes of young people as digital natives, social media might be more appealing to them in the future than participating in offline activities. These latest ones are still based on costly equipment, which is then poorly spread in dwellings, even if, in a typical residential context, monitoring data to identify high-energy-consuming equipment and improve usage patterns proves to be an effective driver for longer-term behaviour change. In both cases, the above interventions must consider the user’s acceptance of the information to ensure the measures meet expectations.
Energy competition-based approaches have also shown positive effects among youth, particularly in groups where peer pressure accelerates behavioural change. The persistence of motivation following initial incentives is still uncertain, and future research should address this challenge. In this regard, agent-based modelling provides insights into the complex behavioural dynamics of young people and may provide opportunities for researchers when developing interventions, therefore it should be considered when designing interventions to ensure lasting impact.
5. Conclusions
This article discusses the role of various approaches in changing the younger generation’s behaviour regarding residential energy use. The aim is to analyse the strategies’ driving forces and limitations and find more promising ways to overcome these barriers. The literature about the topic demonstrates increased attention towards energy saving and behavioural change but still needs to focus on users of tomorrow.
Among the selected records, many studies address public living environments, like student housing or campuses, as interesting case studies from where to start to raise the energy literacy of youngsters. However, the knowledge about a large share of youth living in these contexts remains largely untapped. Indeed, this observation focuses on general whole groups’ performances and overlooks the individualisation and diversity of young people’s housing choices. Living choices from campus dormitories to rental accommodations and shared housing have energy-saving potential, which should be adapted to different intervention strategies. Therefore, future research should reflect this broader perspective, covering different residential contexts. Understanding young people’s residential energy use behaviour is crucial to developing more effective energy-saving interventions.
As for the adopted investigation methods, although on-site measurement and collection data can offer accurate data support for energy consumption in a group in the short term, they do not enable the identification of individual consumption and generally fail to capture long-term trends and dynamic changes in energy consumption. Historical data from energy suppliers can help show users’ long-term energy consumption. However, the absence of precise insight into the specific purposes of users’ residential energy consumption makes it challenging to intervene in behaviours, especially for young people with access to low-cost energy and limited information about their consumption. The younger generation is skilful in using smart devices, but their inherent biases must also be acknowledged.
Furthermore, simple interventions on university campuses may hit the mark. On the other hand, when using simulation technology for behavioural prediction, the gathered data must be thoroughly examined to minimise deviations and guarantee the results’ accuracy. Applying psychological theoretical frameworks is a critical means of understanding young people’s behavioural motivations and attitudes, which assists in designing more effective strategies for behavioural change. The data sources for such research are often influenced by the quality of the sample. Hence, the possible impact of individual differences and social psychological factors on energy-saving intentions should be considered when formulating energy-saving strategies. Future research could provide insights into young people’s behavioural patterns and attitudes to enhance strategies for addressing climate change.
As research continues to develop, there is a growing recognition that traditional energy education methods do not fully engage young people’s interest and close the gap in energy knowledge. The most effective method of energy-saving education still needs to be determined, and studying the interests and tools of energy-saving education among young people may be a promising strategy, especially in today’s era of rapid development of technology and information. Therefore, leveraging cutting-edge technology and exploring leverage from a user-centred perspective can potentially increase young people’s engagement in energy education.
In conclusion, future research must strive to develop personalised and sustainable interventions that foster behavioural change among younger generations. Employing comprehensive strategies that address the multifaceted barriers to energy behaviour change can better inspire and equip the next generation to advance the energy transition, also considering the climate change scenarios projected by scientists. This endeavour will include a combination of technological, psychological or other approaches and an understanding of the diverse living contexts of young individuals, ensuring that interventions are both inclusive and impactful.
Author Contributions
Conceptualization, Y.P., L.M. and J.G.; methodology, Y.P., L.M. and J.G.; formal analysis, Y.P. and L.M.; investigation, Y.P.; writing—original draft preparation, Y.P.; writing—review and editing, Y.P., L.M. and J.G.; visualisation, Y.P.; supervision, J.G. All authors have read and agreed to the published version of the manuscript.
Funding
This research received no external funding.
Data Availability Statement
No new data were created or analysed in this study. Data sharing is not applicable to this article.
Conflicts of Interest
The authors declare no conflicts of interest.
References
- IEA—International Energy Agency. Available online: https://www.iea.org (accessed on 12 April 2024).
- Taylor, P.G.; d’Ortigue, O.L.; Francoeur, M.; Trudeau, N. Final Energy Use in IEA Countries: The Role of Energy Efficiency. Energy Policy 2010, 38, 6463–6474. [Google Scholar] [CrossRef]
- Buildings—Energy System. Available online: https://www.iea.org/energy-system/buildings (accessed on 22 March 2024).
- Energy Consumption in Households. Available online: https://ec.europa.eu/eurostat/statistics-explained/index.php?title=Energy_consumption_in_households (accessed on 22 March 2024).
- Behavioural Changes—Energy System. Available online: https://www.iea.org/energy-system/energy-efficiency-and-demand/behavioural-changes (accessed on 12 April 2024).
- Zhang, Y.; Bai, X.; Mills, F.P.; Pezzey, J.C.V. Rethinking the Role of Occupant Behavior in Building Energy Performance: A Review. Energy Build. 2018, 172, 279–294. [Google Scholar] [CrossRef]
- Ding, Z.; Hu, T.; Li, M.; Xu, X.; Zou, P.X.W. Agent-Based Model for Simulating Building Energy Management in Student Residences. Energy Build. 2019, 198, 11–27. [Google Scholar] [CrossRef]
- Hu, S.; Yan, D.; Guo, S.; Cui, Y.; Dong, B. A Survey on Energy Consumption and Energy Usage Behavior of Households and Residential Building in Urban China. Energy Build. 2017, 148, 366–378. [Google Scholar] [CrossRef]
- Brounen, D.; Kok, N.; Quigley, J.M. Energy Literacy, Awareness, and Conservation Behavior of Residential Households. Energy Econ. 2013, 38, 42–50. [Google Scholar] [CrossRef]
- Zhang, Y.; Bai, X.; Mills, F.P.; Pezzey, J.C.V. Examining the Attitude-Behavior Gap in Residential Energy Use: Empirical Evidence from a Large-Scale Survey in Beijing, China. J. Clean. Prod. 2021, 295, 126510. [Google Scholar] [CrossRef]
- Pais-Magalhães, V.; Moutinho, V.; Robaina, M. Is an Ageing Population Impacting Energy Use in the European Union? Drivers, Lifestyles, and Consumption Patterns of Elderly Households. Energy Res. Soc. Sci. 2022, 85, 102443. [Google Scholar] [CrossRef]
- Dai, M.; Chen, T. They Are Just Light Bulbs, Right? The Personality Antecedents of Household Energy-Saving Behavioral Intentions among Young Millennials and Gen Z. Int. J. Environ. Res. Public Health 2021, 18, 13104. [Google Scholar] [CrossRef]
- Zhao, S.; Song, Q.; Wang, C. Characterizing the Energy-Saving Behaviors, Attitudes and Awareness of University Students in Macau. Sustainability 2019, 11, 6341. [Google Scholar] [CrossRef]
- DeWaters, J.E.; Powers, S.E. Energy Literacy of Secondary Students in New York State (USA): A Measure of Knowledge, Affect, and Behavior. Energy Policy 2011, 39, 1699–1710. [Google Scholar] [CrossRef]
- Pranckutė, R. Web of Science (WoS) and Scopus: The Titans of Bibliographic Information in Today’s Academic World. Publications 2021, 9, 12. [Google Scholar] [CrossRef]
- Zhu, J.; Liu, W. A Tale of Two Databases: The Use of Web of Science and Scopus in Academic Papers. Scientometrics 2020, 123, 321–335. [Google Scholar] [CrossRef]
- Thelwall, M.; Kousha, K. ResearchGate versus Google Scholar: Which Finds More Early Citations? Scientometrics 2017, 112, 1125–1131. [Google Scholar] [CrossRef]
- Shao, H.; Kim, G.; Li, Q.; Newman, G. Web of Science-Based Green Infrastructure: A Bibliometric Analysis in CiteSpace. Land 2021, 10, 711. [Google Scholar] [CrossRef]
- Chen, C.; Dubin, R.; Kim, M.C. Emerging Trends and New Developments in Regenerative Medicine: A Scientometric Update (2000–2014). Expert Opin. Biol. Ther. 2014, 14, 1295–1317. [Google Scholar] [CrossRef]
- Chen, Y.; Wang, Y.; Zhou, D. Knowledge Map of Urban Morphology and Thermal Comfort: A Bibliometric Analysis Based on CiteSpace. Buildings 2021, 11, 427. [Google Scholar] [CrossRef]
- Pan, S.; Wang, X.; Wei, Y.; Zhang, X.; Gal, C.; Ren, G.; Yan, D.; Shi, Y.; Wu, J.; Xia, L.; et al. Cluster Analysis for Occupant-Behavior Based Electricity Load Patterns in Buildings: A Case Study in Shanghai Residences. Build. Simul. 2017, 10, 889–898. [Google Scholar] [CrossRef]
- Yu, M.; Wang, C.; Liu, Y.; Olsson, G.; Bai, H. Water and Related Electrical Energy Use in Urban Households—Influence of Individual Attributes in Beijing, China. Resour. Conserv. Recycl. 2018, 130, 190–199. [Google Scholar] [CrossRef]
- Liu, X.-Q.; Zhang, C.; Zhou, Y.; Liao, H. Temperature Change and Electricity Consumption of the Group Living: A Case Study of College Students. Sci. Total Environ. 2021, 781, 146574. [Google Scholar] [CrossRef]
- Deng, Y.; Gou, Z.; Gui, X.; Cheng, B. Energy Consumption Characteristics and Influential Use Behaviors in University Dormitory Buildings in China’s Hot Summer-Cold Winter Climate Region. J. Build. Eng. 2021, 33, 101870. [Google Scholar] [CrossRef]
- Zhou, Y.; Sun, L.; Hu, X.; Ma, L. Clustering and Statistical Analyses of Electricity Consumption for University Dormitories: A Case Study from China. Energy Build. 2021, 245, 110862. [Google Scholar] [CrossRef]
- Bustamante, C.; Bird, S.; Legault, L.; Powers, S.E. Energy Hogs and Misers: Magnitude and Variability of Individuals’ Household Electricity Consumption. Sustainability 2023, 15, 4171. [Google Scholar] [CrossRef]
- Erlene Parece, T.; Younos, T.; Grossman, L.S.; Geller, E.S. A Study of Environmentally Relevant Behavior in University Residence Halls. Int. J. Sustain. High. Educ. 2013, 14, 466–481. [Google Scholar] [CrossRef]
- Zhou, T.; Luo, X.; Liu, X.; Liu, G.; Li, N.; Sun, Y.; Xing, M.; Liu, J. Analysis of the Influence of the Stay-at-Home Order on the Electricity Consumption in Chinese University Dormitory Buildings during the COVID-19 Pandemic. Energy Build. 2022, 277, 112582. [Google Scholar] [CrossRef]
- Jami, S.; Forouzandeh, N.; Zomorodian, Z.S.; Tahsildoost, M.; Khoshbakht, M. The Effect of Occupant Behaviors on Energy Retrofit: A Case Study of Student Dormitories in Tehran. J. Clean. Prod. 2021, 278, 123556. [Google Scholar] [CrossRef]
- Eslamnoor, N.; Vural, S.M. User Behavior and Energy Efficiency in North Cyprus University Dormitories: A Case Study. J. Hous. Built Environ. 2022, 37, 1159–1178. [Google Scholar] [CrossRef]
- Liu, N.; Xing, M.; Luo, X.; Liu, X. Characterising the Effect of Model Dormitory on Energy-Saving Intention of College Students through the Lens of Reference Points. J. Build. Eng. 2023, 77, 107488. [Google Scholar] [CrossRef]
- Damari, Y.; Kissinger, M. An Integrated Analysis of Households’ Electricity Consumption in Israel. Energy Policy 2018, 119, 51–58. [Google Scholar] [CrossRef]
- Chen, J.; Wang, X.; Steemers, K. A Statistical Analysis of a Residential Energy Consumption Survey Study in Hangzhou, China. Energy Build. 2013, 66, 193–202. [Google Scholar] [CrossRef]
- Chen, X.; Gou, Z. Bridging the Knowledge Gap between Energy-Saving Intentions and Behaviours of Young People in Residential Buildings. J. Build. Eng. 2022, 57, 104932. [Google Scholar] [CrossRef]
- Alomari, M.M.; EL-Kanj, H.; Topal, A.; Alshdaifat, N.I. Energy Conservation Behavior of University Occupants in Kuwait: A Multigroup Analysis. Sustain. Energy Technol. Assess. 2022, 52, 102198. [Google Scholar] [CrossRef]
- Liu, M.; Liu, L.; Shi, M.; He, G.; Zhang, S.; Shi, M.; Ren, Y.; Luan, B. Effect of Comparative Feedback on Consumers’ Energy-Saving Behavior: A College Dormitory Example. IEEE Trans. Eng. Manag. 2022, 69, 589–601. [Google Scholar] [CrossRef]
- Chen, C.; Xu, X.; Cao, Z.; Mockus, A.; Shi, Q. Analysis of Social–Psychological Factors and Financial Incentives in Demand Response and Residential Energy Behavior. Front. Energy Res. 2023, 11, 932134. [Google Scholar] [CrossRef]
- Liu, X.; Yang, Y.; Guo, L.; Liao, L.; Xiao, L. Research on the Factors Influencing College Students’ Energy-Use Behavior in Dormitories: Group-Level Factors and Time Factors. Int. J. Low-Carbon Technol. 2023, 18, 836–849. [Google Scholar] [CrossRef]
- Du, J.; Pan, W. Gender Differences in Reasoning Energy-Saving Behaviors of University Students. Energy Build. 2022, 275, 112458. [Google Scholar] [CrossRef]
- Bhutto, M.Y.; Soomro, Y.A.; Yang, H. Extending the Theory of Planned Behavior: Predicting Young Consumer Purchase Behavior of Energy-Efficient Appliances (Evidence from Developing Economy). Sage Open 2022, 12, 21582440221078289. [Google Scholar] [CrossRef]
- Yang, R.; Yue, C.; Li, J.; Zhu, J.; Chen, H.; Wei, J. The Influence of Information Intervention Cognition on College Students’ Energy-Saving Behavior Intentions. Int. J. Environ. Res. Public Health 2020, 17, 1659. [Google Scholar] [CrossRef]
- Cheah, S.K.A.; Yeow, P.H.P.; Nair, S.R.; Tan, F.B. Behavioural Modification Framework to Address Wastage in Household Electricity Consumption. Ergonomics 2018, 61, 627–643. [Google Scholar] [CrossRef]
- Wang, J.; Yi, F.; Zhong, Z.; Qiu, Z.; Yu, B. Diversity and Causality of University Students’ Energy-Conservation Behavior: Evidence in Hot Summer and Warm Winter Area of China. J. Clean. Prod. 2021, 326, 129352. [Google Scholar] [CrossRef]
- Xing, M.; Luo, X.; Liu, X.; Ma, Z.; Li, N. Impacts of Building Energy Consumption Information on Energy-Saving Intention of College Students. Buildings 2022, 12, 769. [Google Scholar] [CrossRef]
- Hamilton, E.M.; Rane, A. Speaking Their Language: Does Environmental Signage Align to Personal Dimensions of Environmentally Responsible Behavior in Undergraduate Residence Halls? Sustainability 2022, 14, 2025. [Google Scholar] [CrossRef]
- Al Mamun, A.; Hayat, N.; Masud, M.M.; Yang, Q.; Salameh, A.A.; Salleh, M.F. Energy Conservation Behaviour Among the Malaysian Youth: A Study Under the Premises of Value-Belief-Norm Model. Front. Energy Res. 2022, 10, 902619. [Google Scholar] [CrossRef]
- Du, J.; Pan, W. Diverse Occupant Behaviors and Energy Conservation Opportunities for University Student Residences in Hong Kong. Build. Environ. 2021, 195, 107730. [Google Scholar] [CrossRef]
- Ren, G.; Sunikka-Blank, M.; Zhang, X. Young Urban Households in Shanghai, China: Characteristics of Energy Use and Attitudes. Sustain. Cities Soc. 2020, 60, 102174. [Google Scholar] [CrossRef]
- Franco, D.; Macke, J.; Cotton, D.; Paço, A.; Segers, J.-P.; Franco, L. Student Energy-Saving in Higher Education Tackling the Challenge of Decarbonisation. Int. J. Sustain. High. Educ. 2022, 23, 1648–1666. [Google Scholar] [CrossRef]
- Gródek-Szostak, Z.; Malinowski, M.; Suder, M.; Kwiecień, K.; Bodziacki, S.; Vaverková, M.D.; Maxianová, A.; Krakowiak-Bal, A.; Ziemiańczyk, U.; Uskij, H.; et al. Energy Conservation Behaviors and Awareness of Polish, Czech and Ukrainian Students: A Case Study. Energies 2021, 14, 5599. [Google Scholar] [CrossRef]
- Ortiz, M.A.; Bluyssen, P.M. Proof-of-Concept of a Questionnaire to Understand Occupants’ Comfort and Energy Behaviours: First Results on Home Occupant Archetypes. Build. Environ. 2018, 134, 47–58. [Google Scholar] [CrossRef]
- Thondhlana, G.; Hlatshwayo, T.N. Pro-Environmental Behaviour in Student Residences at Rhodes University, South Africa. Sustainability 2018, 10, 2746. [Google Scholar] [CrossRef]
- Vogiatzi, C.; Gemenetzi, G.; Massou, L.; Poulopoulos, S.; Papaefthimiou, S.; Zervas, E. Energy Use and Saving in Residential Sector and Occupant Behavior: A Case Study in Athens. Energy Build. 2018, 181, 1–9. [Google Scholar] [CrossRef]
- Woźniak, M.; Kud, K.; Badora, A.; Woźniak, L. Electricity Production and Consumption Perspectives in the Opinion of the Youth of South-Eastern Poland. Energies 2022, 15, 4776. [Google Scholar] [CrossRef]
- Fang, X.; Qu, Z.; Sun, C.; Wu, C.; Wei, J. Public Attitude and Policy Selection of Future Energy Sustainability in China: Evidence of the Survey of the College Students. Energy Policy 2022, 165, 112961. [Google Scholar] [CrossRef]
- Gryz, J.; Kaczmarczyk, B. Toward Low-Carbon European Union Society: Young Poles’ Perception of Climate Neutrality. Energies 2021, 14, 5107. [Google Scholar] [CrossRef]
- Sippel, M.; Meyer, D.; Scholliers, N. What about Greenhouse Gas Emissions from Students? An Analysis of Lifestyle and Carbon Footprints at the University of Applied Science in Konstanz, Germany. Carbon Manag. 2018, 9, 201–211. [Google Scholar] [CrossRef]
- Bordallo, M.C.A. Indirect Effect of Climate Change Experience on Household Energy Conservation Behavior of College Students Through Risk Perception and Intention. Asia-Pac. Soc. Sci. Rev. 2023, 23, 31–47. [Google Scholar]
- Wang, L.; Watanabe, T.; Wakui, K. Acceptance of Main Power Generation Sources among Japan’s Undergraduate Students: The Roles of Knowledge, Experience, Trust, and Perceived Risk and Benefit. Sustainability 2021, 13, 12416. [Google Scholar] [CrossRef]
- Janmaimool, P.; Chontanawat, J. Do University Students Base Decisions to Engage in Sustainable Energy Behaviors on Affective or Cognitive Attitudes? Sustainability 2021, 13, 10883. [Google Scholar] [CrossRef]
- Lasuen, U.O.; Iragorri, M.A.O.; Diez, J.R. Towards Energy Transition at the Faculty of Education of Bilbao (UPV/EHU): Diagnosing Community and Building. Int. J. Sustain. High. Educ. 2020, 21, 1277–1296. [Google Scholar] [CrossRef]
- Harvey, C.P.; Kuang, J.; Rhodes, A.; Posman, K.M. Drawing On College Student Attitudes and Behaviors to Instigate Energy Efficiency Improvements in Rental Housing. J. Ext. 2016, 54, 18. [Google Scholar] [CrossRef]
- Nazarahari, A.; Ghotbi, N.; Tokimatsu, K. Energy Poverty among College Students in Japan in a Survey of Students’ Knowledge, Attitude and Practices towards Energy Use. Sustainability 2021, 13, 8484. [Google Scholar] [CrossRef]
- Białynicki-Birula, P.; Makieła, K.; Mamica, Ł. Energy Literacy and Its Determinants among Students within the Context of Public Intervention in Poland. Energies 2022, 15, 5368. [Google Scholar] [CrossRef]
- Mamica, Ł.; Głowacki, J.; Makieła, K. Determinants of the Energy Poverty of Polish Students during the COVID-19 Pandemic. Energies 2021, 14, 3233. [Google Scholar] [CrossRef]
- Emeakaroha, A.; Ang, C.S.; Yan, Y.; Hopthrow, T. Integrating Persuasive Technology with Energy Delegates for Energy Conservation and Carbon Emission Reduction in a University Campus. Energy 2014, 76, 357–374. [Google Scholar] [CrossRef]
- Emeakaroha, A.; Ang, C.S.; Yan, Y.; Hopthrow, T. A Persuasive Feedback Support System for Energy Conservation and Carbon Emission Reduction in Campus Residential Buildings. Energy Build. 2014, 82, 719–732. [Google Scholar] [CrossRef]
- Karp, A.; McCauley, M.; Byrne, J. The Value of Adding Ambient Energy Feedback to Conservation Tips and Goal-Setting in a Dormitory. Int. J. Sustain. High. Educ. 2016, 17, 471–488. [Google Scholar] [CrossRef]
- Chiang, T.; Mevlevioglu, G.; Natarajan, S.; Padget, J.; Walker, I. Inducing [Sub]Conscious Energy Behaviour through Visually Displayed Energy Information: A Case Study in University Accommodation. Energy Build. 2014, 70, 507–515. [Google Scholar] [CrossRef]
- Jorgensen, B.S.; Fumei, S.; Byrne, G. Reducing Peak Energy Demand among Residents Who Are Not Billed for Their Electricity Consumption: Experimental Evaluation of Behaviour Change Interventions in a University Setting. Int. J. Environ. Res. Public Health 2021, 18, 8406. [Google Scholar] [CrossRef]
- Ma, G.; Lin, J.; Li, N.; Zhou, J. Cross-Cultural Assessment of the Effectiveness of Eco-Feedback in Building Energy Conservation. Energy Build. 2017, 134, 329–338. [Google Scholar] [CrossRef]
- Wisecup, A.K.; Grady, D.; Roth, R.A.; Stephens, J. A Comparative Study of the Efficacy of Intervention Strategies on Student Electricity Use in Campus Residence Halls. Int. J. Sustain. High. Educ. 2017, 18, 503–519. [Google Scholar] [CrossRef]
- Albatayneh, A. The Share of Energy Consumption by End Use in Electrical Residential Buildings in Jordan. Environ. Clim. Technol. 2022, 26, 754–766. [Google Scholar] [CrossRef]
- Sintov, N.; Dux, E.; Tran, A.; Orosz, M. What Goes on behind Closed Doors?: How College Dormitory Residents Change to Save Energy during a Competition-Based Energy Reduction Intervention. Int. J. Sustain. High. Educ. 2016, 17, 451–470. [Google Scholar] [CrossRef]
- Bull, R.; Romanowicz, J.; Jennings, N.; Laskari, M.; Stuart, G.; Everitt, D. Competing Priorities: Lessons in Engaging Students to Achieve Energy Savings in Universities. Int. J. Sustain. High. Educ. 2018, 19, 1220–1238. [Google Scholar] [CrossRef]
- Bloodhart, B.; Swim, J.K.; Zawadzki, M.J. Spreading the Eco-Message: Using Proactive Coping to Aid Eco-Rep Behavior Change Programming. Sustainability 2013, 5, 1661–1679. [Google Scholar] [CrossRef]
- van der Horst, D.; Staddon, S. Types of Learning Identified in Reflective Energy Diaries of Post-Graduate Students. Energy Effic. 2018, 11, 1783–1795. [Google Scholar] [CrossRef]
Disclaimer/Publisher’s Note: The statements, opinions and data contained in all publications are solely those of the individual author(s) and contributor(s) and not of MDPI and/or the editor(s). MDPI and/or the editor(s) disclaim responsibility for any injury to people or property resulting from any ideas, methods, instructions or products referred to in the content. |
© 2024 by the authors. Licensee MDPI, Basel, Switzerland. This article is an open access article distributed under the terms and conditions of the Creative Commons Attribution (CC BY) license (https://creativecommons.org/licenses/by/4.0/).






