Abstract
Fuels should behave appropriately in all sections of the engine system: the engine, fuel delivery system, and tank. Fuel quality can be linked to the following three crucial areas: performance, fitness for current use, and stability. Classical methods of diesel fuel examination mostly rely on the absolute value measurement of one specific parameter while stabilizing outside conditions. In contrast, multiparametric methods depend on simultaneously measuring a set of parameters. Therefore, multiparametric methods open the possibility of intriguing new examinations and classifications of diesel fuel quality while raising specific issues relating to the instrumentation and construction of sensing devices. This paper presents a review, based on the published literature and the authors’ research, of the current state-of-the-art multiparametric methods for rapid diesel fuel quality classification and related instrumentation, systematizing the various types of methods from the point of view of the principles of their operation. The main conclusion is that different measuring procedures use similar methods of data processing. Moreover, the heavy, costly, and complex devices that enable standard examinations can be converted to simpler devices in the future, whose cost of use is significantly lower. However, to achieve this, progress in electronic devices is required.
1. Introduction
The energy for automotive engines can come from fossil fuels, alternative fuels, fuel blends of various types, and batteries charged from power grids that can draw electricity from power plants powered by these fuels and power plants using renewable energy sources [1,2]. On the user side, the shared assessment of an automotive’s energy source is based on its quality, availability, affordability, and cleanliness [3,4]. Unfortunately, these factors are not easily categorized [5,6]. It should be noted here that the classification of all types of energy source parameters for automotive engines is an extensive topic and that diesel fuel in the 2020s remains dominant in Africa, Europe, and North and South America [7]. As diesel vehicles are still popular, this article deals with the multiparametric classification of diesel fuel quality in automotive applications [8].
This publication is addressed to all readers who want to expand or systematize their knowledge about current trends in the design and software of modern measurement systems and sensors dedicated to the quick and in situ analysis of fuels for diesel engines. This publication uses the abbreviations of names, and the mentioned abbreviations and their full names are shown in Table 1.
Table 1.
Terminology used in this publication.
1.1. Automotive Diesel Fuel Definitions
Diesel fuel is the generic name for a family of fuels used in compression ignition engines. Its components can be produced from various sources, while crude oil is the most significant today [9,10]. Other popular sources include biomass, edible and non-edible oils, animal fats, microalgae products, natural gas, waste plastics, used tires, and coal [11,12,13,14]. As such, diesel fuel can be classified as a non-renewable, semi-renewable, or renewable resource, depending on the type of sources used for its components production [15].
In the United States (US), three basic types of diesel fuel are mass-produced. These types in the American Society for Testing and Materials (ASTM) Standard Specification for Diesel Fuels D975 [16] are called 1-D, 2-D, and 4-D. The most popular kind, 2-D, is aimed at automobile applications where engines work with frequent and wide variations in load and speed while used in warm conditions. The 1-D type is oriented for similar applications but is angled for cold weather. Fuels 1-D and 2-D are often mixed. The 4-D type is oriented for use in low- and medium-speed engines with sustained loads and speeds, such as trains, ships, and stationary engines. The 4-D type is sometimes called marine diesel fuel. Supplementary categories of diesel fuel are high-speed diesel (HSD) and light diesel oil (LDO). HSD is directed at applications for high-speed diesel engines used in trucks and buses. LDO is used for low- and medium-speed diesel engines that often work in power generators. In the maritime industry, a dedicated classification of fuels is used. The main groups of marine diesel fuels are marine gas oil, approximately equivalent to 2-D; marine diesel oil, almost comparable to 3-D fuel oil; intermediate fuel oil; heavy fuel oil; and navy special fuel oil. It should be noted that marine diesel oil is not a pure distillate; unlike automotive diesel oil, its composition contains heavy fuel oil.
In the European Union (EU), diesel fuel parameters primarily focused on automotive applications are defined in the EN 590 standard [17]. The standard EN 590, like D975, divides diesel fuel into two groups for use in temperate or arctic climates. Moreover, the sets of fuel sub-classes are defined for each climatic zone. In addition, for health and environmental reasons, the Parliament and the Council of the European Union have imposed obligations on the quality of fuels for road and non-road applications [18]. Also, diesel fuel for maritime transport in the EU is under discussion from a decarbonization point of view [19].
For this review, we assume that automotive fuel in the US is 2-D, and in the EU, it is B7.
1.2. Automotive Diesel Fuel Components and Standards
Diesel fuel has the following three main components: base, improvers, and impurities. There are a few types of diesel fuel base constituents: petroleum diesel (petrodiesel) is produced from crude oil; biodiesel is obtained from vegetable oil or animal fats with a transesterification process, particularly alkali-catalyzed transesterification, that results in fatty acid alkyl esters (FAAEs) [20] that consist mainly of fatty acid methyl esters (FAMEs) and fatty acid ethyl esters (FAEEs) [21,22]; green diesel or hydrotreated vegetable oil (HVO) can be made from identical feedstocks as biodiesel, but with different processes called hydrotreating, hydro-refining, or deoxygenation [23,24], and HVO is sometimes called renewable diesel fuel instead of biodiesel, which is reserved for FAMEs [25]; synthetic diesel (syndiesel) is produced from any carbonaceous material that is gasified, purified, and converted by the Fischer–Tropsch process [26,27].
Petrodiesel is a complex mixture produced by the fractional distillation of crude oil. It consists of a mixture of aliphatic hydrocarbons (C9–C20), aromatic hydrocarbons including benzene and polycyclic aromatic hydrocarbons (PAHs), and olefinic hydrocarbons [28]. HVOs are mainly mixtures of paraffinic hydrocarbons (C15–C18), and because of the processing of biocomponents, they are free of sulfur, oxygen, and aromatics. Chemically, FAME is a mixture of methyl esters with long-chain fatty acids, while the most common constituents contain 16 and 18 carbon atoms [29,30]. FAME as a petrodiesel may contain saturated and unsaturated constituents [31]. It is worth mentioning that certain unsaturated constituents of fatty acids, particularly with double bonds, are subject to chemical oxidation and can create acids and water [32]. Syndiesel is typically a mixture of aliphatic hydrocarbons (C9–C22) [33,34]. Thus, it is also considered excellent quality diesel fuel [35,36].
Standard fuel base constituents include petrodiesel and sometimes syndiesel. The optional fuel base components include FAME or HVO [37]. In some conditions, diesel fuel bases can be used independently but, in most cases, FAME must be blended with petrodiesel [38]. Standard blends use petrodiesel and biodiesel [39]. In the US, popular blends marked B5 include 5% of biodiesel and 95% of petrodiesel, and B20 contains 20% of biodiesel. The EU standard diesel fuel blend is marked as B7, which includes 7% of biodiesel. As FAME is chemically different from petrodiesel, its overdose in a fuel blend can result in some issues [40]. Sometimes, mixing petrodiesel and FAME can lead to chemical reactions that result in undesired products [41]. The main advantage of HVO over biodiesel is the possibility of using it at a much higher proportion in mixtures with petrodiesel [42].
Diesel fuel typically contains a composition of additives, for example, antioxidants, cold flow improvers, lubricity improvers, corrosion inhibitors, conductivity improvers, detergents, and ignition improvers [43]. The composition of additives is usually affected by the fuel for which they are projected [44,45]. For example, a lubricating additive is required to protect the injection system in HVO and petrodiesel [46]. Popular additives to raise the cetane number include alkyl nitrates, principally 2-ethylhexyl nitrate (2-EHN), and di-tert-butyl peroxide. Diesel fuel contamination can result from the fossil fuel composition, the petrochemical process, the FAME components, and the fuel contact with its environment [47,48].
The main properties and test methods of diesel fuels and selected diesel fuel bases are presented in Table 2. It should be noted that the ratio of the masses of contaminations and water to the weight of the diesel fuel is subject to standardization. Most importantly, a simple comparison shows that the parameters of the base fuels in the US and EU and test methods are different. The same situation applies to FAME and HVO.
Table 2.
Main properties and test methods of diesel fuels and selected diesel fuel bases.
Fuel standards include a set of parameters and references to the standards of their testing methods. However, the standards differ between the US and the EU. For example, US and EU base fuel standards give distillation parameters in the following different parametrizations:
- US standard [73] uses a temperature range of 282–338 °C for the recovery of 90 [% (v/v)].
- EU standard EN ISO 3405 [74] uses the range of temperatures for 65, 85, and 95 [% (v/v)] recovered limits.
Thus, constructing a distillation curve is necessary to compare the fuels examined in both standards [75]. It should be stated that using the same petrochemical process on different crude oils can result in different petrodiesel properties, such as the cetane number, sulfur content, cloud point, and heating value [76].
Moreover, different standards apply to different types of diesel fuels, even within a single standards organization. For example:
- The EN 14214 standard of FAME contains 24 properties and refers to 32 standards of testing methods.
- The EN 590 standard of base fuel comprises 16 properties and refers to 20 standards of testing methods.
It should also be stated that vegetable oil’s unsaturation level was found to influence most FAME properties significantly [77].
In addition, fuel test methods typically define fuel sampling, preparation, and measurement using expert laboratory equipment. Fuel sampling involves collecting a representative sample of the fuel to be tested, using proper sampling procedures, and equipment preparation to prevent contamination or other measurement errors. Still, standard methods for diesel fuel testing do not per se guarantee reproducibility and repeatability scores [78,79]. Thus, directly comparing diesel fuels between standards is not simple.
Fortunately, fuel properties may be segmented into three main areas [80]. The first is related to the operational properties of the fuel, which includes the cetane number, heating value, and low-temperature flow characteristics. The low-temperature flow characteristics are described with the following three parameters: the cloud point, low-temperature flow, and cold filter plugging point. The second is aimed at fuel transportation and storage safety, such as the flashpoint. The third is oriented to the properties related to environmental requirements, with the sulfur and PAH content being the most important [81].
1.3. Diesel Fuel Quality Definitions and the Premise of the Work
Diesel fuel affects the engine operating characteristics, such as the starting speed, power, noise, stalling at low speeds, the low-temperature operability, and engine wear [82]. Thus, the quality of the diesel fuel is crucial and complex [83].
A set of fuel parameters illustrating its quality can be defined differently by different interest groups. For example, various sets of parameters indicated as the most important are reported by fuel producers, fuel sellers, fuel users, environmental associations, and public health organizations [84,85,86,87]. On the fuel manufacturer’s side, the quality of the diesel fuel is determined by a standard that defines a set of parameters and standard procedures for measuring these parameters. On the fuel traders’ side, the maintenance of fuel parameters from the refinery to the consumer is critical. From the diesel fuel user’s position, acceptable cost and problem-free diesel engine performance filled with fuel purchased at fuel stations are essential [88]. Moreover, from ecological associations, diesel fuel quality can be defined according to its current position on the well-to-tank route [89]. It should be noted that, in the 1990s, some fuel quality aspects were based on many single-parameter methods, for example, based on the boiling point, viscosity, heat of vaporization, heat of combustion, number of carbons, surface tension, melting point, density, FAME share, as well as the refraction index [90]. These single-parametric models were not entirely satisfactory. Thus, multiparametric examination evaluation began in the 2000s [91,92]. Multiparametric methods of fuel quality classification can use the following two domains of examination: physical and chemical.
Many analytical methodologies were adapted for the analysis of diesel fuel blends, such as Gas Chromatography (GC), High-Performance Liquid Chromatography (HPLC), Nuclear Magnetic Resonance (NMR) spectroscopy, Mass Spectroscopy (MS), and Fourier Transform Infrared (FTIR) spectrometry [93,94]. Most chromatographic techniques are time-consuming and demand qualified personnel for sample preparation [95]. GC and HPLC are standards for determining the diesel fuel chemical composition [96,97]. The GC’s drawback is that some diesel fuel components, such as biodiesel and selected impurities, are not volatile enough to be evaporated and thus examined [98]. However, the last results show the possibility of finding the concentration of FAMEs in the diesel fuel blends using GC [99]. Some experiments using spectral analysis during biodiesel production showed that the FTIR and GC results were similar, while the FTIR analysis was more accessible, faster, and more economical [100]. NMR is a powerful method in the specific contamination analysis of diesel fuel [101]. However, current NMR spectroscopy studies show that using it to estimate fuel parameters may be less efficient than using physical parameters or a broader full-spectrum information set [102,103]. Thus, NMR technology is not a subject of deeper analysis in this review. As a complication, these advanced techniques are combined with others [104,105]. In this way, exact laboratory analysis methods have been created, which are mainly acceptable in scientific papers due to the multiplied costs of research and sample examination [106,107].
Presently, the fundamental parameters set related to fuel quality include the cetane number, density, viscosity, surface tension, the fractional composition of distillation, cold flow, as well as FAME, oxygen, unsaturated hydrocarbons, the improver type, adulterations, the PAH share in the fuel composition, the oxidation stability, and biocontamination [108]. Thus, separate quality factors analysis and the measurements of the parameters mentioned are expensive and time-consuming.
The current state of the art allows us to put forward the thesis that the quality of diesel fuel can be related to the following three main matters: performance, the fit for current use, and the stability.
1.4. Multiparametric Methods and Aim of the Work
Fuel parameters in the chemical and physical domains are not entirely independent [109]. Hence, logically, diesel fuel quality classification should be considered by scientists of physics, chemistry, measurement device constructors, mechanical engineers, and data scientists.
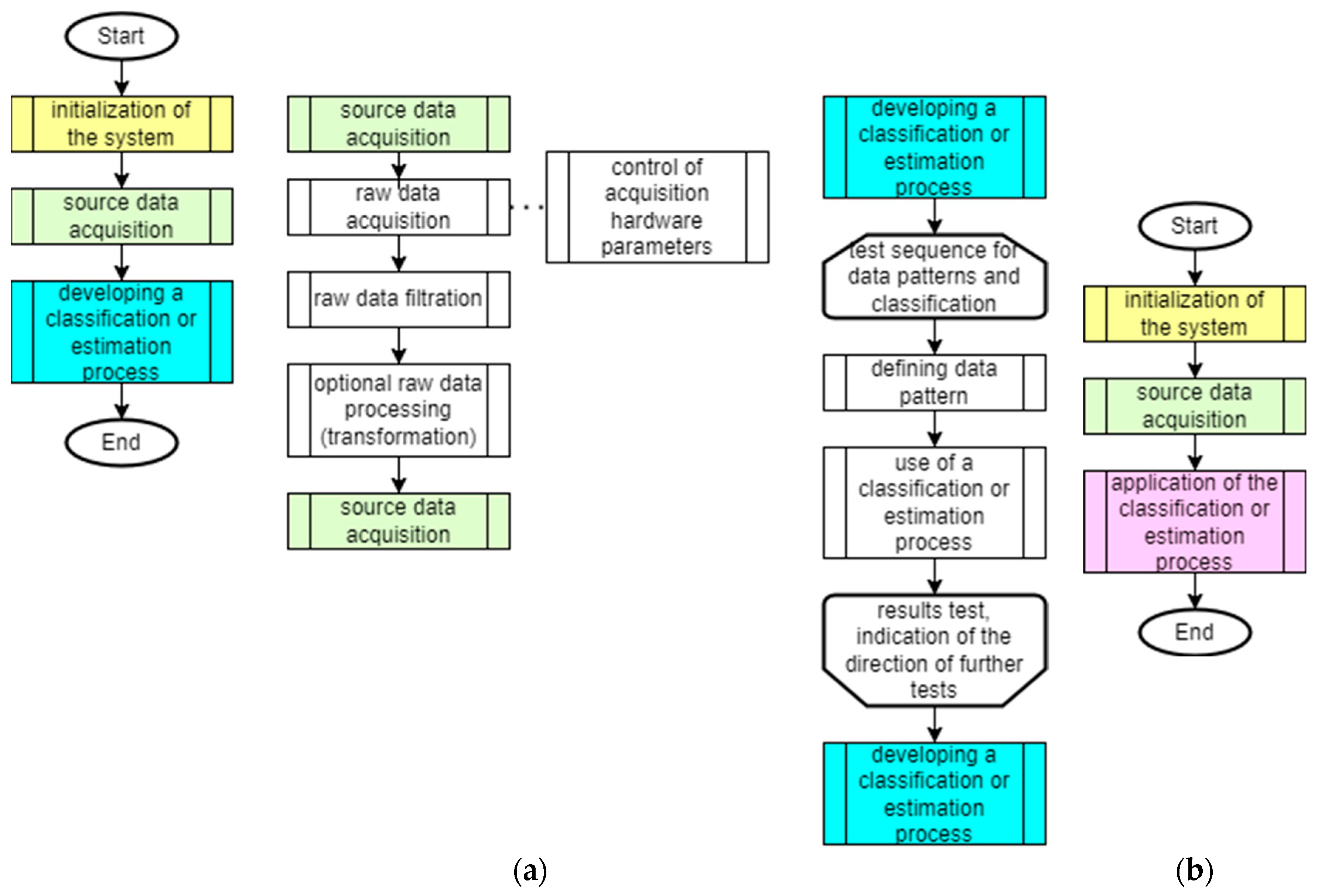
From a data analysis perspective, multiparametric methods used to classify or estimate parameters of interest typically use two algorithms. The first, shown in Figure 1a, is oriented towards developing a classification or estimation process. The second, shown in Figure 1b, is oriented towards using the developed classification or estimation of the current evaluation of the samples.
Figure 1.
Generalized algorithm for multiparametric classification or estimation methods: (a) development of a classification or estimation process; (b) use of the developed classification or estimation for the current samples.
Both algorithms contain a procedure called the initialization of the system, marked in yellow in Figure 1, used for equipment and measurement initiation [110]. The system initialization procedure often deals with issues related to the synchronization of the operation of the measuring equipment with the acquisition system. The initiation procedure frequently involves performing reference measurements in a system without a sample. In addition, the initialization typically determines the measurement’s thermal parameters, including the sample’s temperature and the environment. These data are used for temperature regulation or are transferred to data acquisition procedures, as well as classification and estimation, to correct the effect of temperature on the results obtained.
Both algorithms also contain procedures for source data acquisition, as marked in green in Figure 1. The procedure consists of a few steps, including raw data acquisition, filtration, and processing. The acquisition of raw data is often correlated with the control of the acquisition hardware parameters, such as the crank angle, chamber temperature, or fuel injection pressure. The implementation of raw data filtration is often related to the parameters of the acquisition system. In most systems, these are averaging functions to reduce the impact of noise, but in advanced systems, they are functions that eliminate outliers or baseline drift compensation [111]. Optional raw data processing is most often used for built-in procedures in complex systems. For example, the built-in function in FTIR spectroscopes is the Fourier Transform.
A procedure named developing a classification or estimation process, marked blue in Figure 1a, is often presented as the most crucial part of scientific publications. This procedure aims to define a data pattern based on raw data and reduce its irrelevant parameters. Data pattern development can be made based on the physical or chemical interpretation of measured data and the correlation between measured and reference data [112]. The procedure of classification is built sequentially together with the analysis of the results of the algorithms for matching values from the analyzed and test sets. During this procedure, the parameters of the algorithms and the data pattern are changed until a satisfactory result is obtained. For the mentioned purposes, well-established statistical tools like principal component analysis (PCA), partial least squares (PLS), and hierarchical cluster analysis (HCA) were used [113].
Tedious mathematical modeling of raw data can be replaced with artificial intelligence (AI) [114,115]. Moreover, the field of instrumentation and measurement is also influenced by AI [116]. Thus, the developed classification procedure can belong to the estimation or artificial intelligence group. Introducing storage time-marked samples to the analysis can lead to predictive algorithm developments.
The second algorithm, shown in Figure 1b, uses the developed method with the current samples. In chemic applications, the mentioned methodology is sometimes named as chemometric methods. It should be noted that modern chemometric methods include the same two significant steps of data classification, called data pattern development, which is equivalent to the algorithm from Figure 1a, and classification model use, which is equal to the algorithm from Figure 1b.
Consequently, the multiparametric method of rapid diesel fuel quality classification is the subject of many interdisciplinary investigations. This work aims to review the fundamental classes of these methods used in the three main matters of diesel fuel quality classifications. Another aim is to indicate the potential of modern multiparametric sensor devices that the fuel consumer can use directly. This review assumes that rapid methods do not require sample pre-preparation, are not a combination of several different measurement setups, and provide significantly shorter time-to-results than a real-world test. The classification results should be obtained in less than an hour. For example, the stability assessment of fuel can take an hour. A test conducted for the suitability for the current use of fuel in natural conditions would require testing the set of fuel parameters twice, at the current time and after a specified period. This approach sometimes requires several days, and sometimes more.
According to the principal matters of quality, this review is organized into three sections, starting with Section 2. The diesel fuel performance discussed in Section 2 is mainly analyzed using dominant physical methods. The diesel fuel classification as fit for current use presented in Section 3 is evaluated with physical and chemical-centered methods. The diesel fuel stability issues are discussed in Section 4, emphasizing chemical methods. The discussion and conclusions are provided in Section 5 and Section 6.
2. Diesel Fuel Performance and Emission Evaluation
From a methodological point of view, the evaluation of diesel fuel properties, including combustion, can be investigated using a diesel engine. The measurements must be performed at the engine’s steady-state operating point [117]. The engine warming time is approximately 30 min. It can be confirmed by stable combustion characteristics, such as a constant exhaust gas temperature measurement [118]. In a stable operating point (SOP), the measurement may last 15 min. The Worldwide Harmonized Light Vehicles Test Procedure (WLTP) has been introduced to measure fuel consumption and CO2 emissions [119]. Also, tests for actual vehicle exploitation were proposed—the New European Driving Cycle (NEDC) and the Worldwide Harmonized Light-duty Test Cycle (WLTC)—whose methodologies include measurements for cold and hot starts of the engine [120,121].
2.1. Head of a Measurement System Using Modern Engines
Using a diesel engine to test the quality of diesel fuel is an intuitive approach for mechanical engineers. The sample setup of diesel fuel examinations, including performance, is presented in Figure 2.
Figure 2.
Sample setup of diesel fuel examinations with the use of a modern engine.
The sample setup includes a standard diesel engine sectioned into modules necessary for today’s engine and a set of modules for multiparametric measurements. Modern engine modules include turbochargers, an exhaust gas recirculation unit (EGR), and an engine control unit (ECU). The ECU can obtain information from installed engine sensors. The sensors can be mounted in air inlets, fuel lines, the exhaust, the EGR, and drive shafts. The ECU acts on the set of engine actuators, such as the fuel injectors, intake valves, and valves in the EGR unit. The modules for the multiparametric measurements include fuel consumption sensors, air intake, exhaust gas analysis, and an eddy current dynamometer. Such setup configurations enable the monitoring of the engine power, torque, speed, and exhaust gas emissions for many examination principles.
The results obtained from measurements such as the torque, speed, power, and fuel consumption reflect the fuel quality understood by the engine user and the purchaser of the fuel. At the same time, gas emission measurement results can be attractive to ecological organizations. Furthermore, as modern diesel engines can vary significantly, most diesel fuel performance evaluations use reference fuels to compare results. The exemplary set of different modern engines and tested fuels is presented in Table 3.
The examination of US standard diesel fuels, 2-D and B20 (ASTM 6751 [122]), was performed in System 1, presented in Table 3. The system was built using a naturally aspirated engine, typically used in mid-size cars. The examinations demonstrated the compatibility of the diesel engine oriented to the use of both fuels. The 2-D and B20 fuels have relatively close parameters. Hence, no hardware modifications are required. The evaluation of the engine power and exhaust smoke at full throttle showed that the tested fuels were comparable. However, a minor reduction in the engine power was observed at all speeds with the use of the B20 compared to the 2-D fuel [123]. However, using certain B20 types may result in a higher maximum torque than using 2-D fuel [124].
Systems 2 and 3, presented in Table 3, describe the examinations of B7 (EN590) and HVO using Euro 5 and Euro 6 turbocharged diesel engines applied in passenger cars. The results show that modern diesel engines can run on 100% HVO without substantially modifying the hardware and control software settings. However, the high difference in the cetane number for the B7 (EN 590) and HVO (EN 15940) requires some adjustments in the engine control software settings. The observed difference was that the HVO provides a better thermal efficiency [125].
Table 3.
Selected parameters of the setups of the diesel fuel examination with the use of modern engines.
Table 3.
Selected parameters of the setups of the diesel fuel examination with the use of modern engines.
| System 1 [126] | System 2 [127] | System 3 [128] | ||
|---|---|---|---|---|
| Engine parameters | number of cylinders | 4 | 4 | 4 |
| cubic capacity [L] | 1.4 | 2.3 | 1.4 | |
| bore × stroke [mm] | 75 × 79.5 | 88 × 94 | 73.0 × 81.5 | |
| max power [kW] | 39 | 102 | 66 | |
| compression ratio | 22 | 16.0 | 16.5 | |
| engine control | Electric IDI | ECU | ECU | |
| characteristic | mid-size car of India | Euro 6 | Euro 5 | |
| Fuel tested | 2-D (D975) | B7(EN 590) | B7 (EN 590) | |
| B20 | HVO | HVO (EN 15940) | ||
| Test type | SOP | WLTC | SOP and NEDC | |
| Measured parameters | torque | yes | yes | yes |
| speed | yes | yes | yes | |
| fuel consumption | yes | yes | ||
| smoke and gas emissions | yes | yes | yes | |
| additional | effectiveness of DOC | air intake pressure in-cylinder | ||
| Selectable settings | speed | rail pressure, MIT 1 | MIT | |
| loads | HP and LP EGR 2 | EGR |
1 MIT—main injection timing. 2 HP—high pressure; LP—low pressure.
It should be noted that modern engines with advanced injection timing that automatically optimizes the time available for air–fuel mixing can enable the testing of FAME (B100) or B7 fuels [129]. It was observed that the combustion characteristics improved during the combustion of B100 fuel compared with B7 fuel. The advanced injection timing with FAME (B100) has been beneficial in reducing CO and particle exhaust emissions [130].
Similar setups, such as butanol–diesel blends, are also used for substandard fuel analysis. The obtained results show that, with proper injection timing and pressure, some n-butanol with 2-D blends improve emissions compared to the neat 2-D [131].
2.2. Cetane Number as Multiparametric Ignition Quality Measurement Method
One of the primary and standard criterium for diesel performance is the cetane number (CN). It is sometimes called a measure of the ease of ignition or ignition quality. The CN is related to ignition delay, which is associated with the time required for the reaction between the fuel and oxidizer. A low cetane number describes a considerable fuel ignition delay. A high cetane number results in a low ignition delay [132]. The CN is directly related to combustion characteristics, and indirectly impacts combustion noise and gas emission formation. The EU and US standards for the determination of the CN are shown in Table 2. The accurate measurement of the CN requires examination according to ASTM standard D613. It involves burning fuel at a constant speed in a dedicated diesel engine, first introduced in 1938 by CFR Engine Inc. (Pewaukee, WI, USA). The CFR F5 Cetane Rating Unit must run for about 47 min to maintain constant oil pressure and constant temperatures of coolant and intake air. Then, defined calculations must be made using a series of parameters, such as the fuel flow rate, injection timing, and compression ratio values. The results are analyzed using the data obtained from low- and high-CN reference fuels. The method result is a single qualifier (CN). Thus, the single procedure result of the CN is a strictly multiparametric qualifier. It should be noted that the D613 test method may be used for unconventional and substandard fuels. However, the association with the performance of such substandard fuels in full-scale engines is not entirely understood [51].
The modern CFR Engines Inc. CFR F5 Cetane Rating Unit is equipped with an electronic control unit, but its weight of 1754 kg is significant [133,134]. Thus, smaller and lighter engines are used in many laboratories for scientific purposes [135]. Simple bare diesel engines, based on a single-cylinder, four-stroke cycle, air-cooled engine, are often used for experimental setups. For example, TV 1 and TAF 1 HSD from Kirloskar Oil Engines Ltd. are popular bases for experiments and modifications [136,137]. The advantage of such a construction is the engine weight, which, for the TAF 1 HSD, is 163 kg. Also, AVL single-cylinder research engines are in use [138].
The modern examination of the diesel fuel ignition delay requires the equipment of such an engine with a series of sensors and electronic actuators. The fundamental functions of the sensors are to monitor the pressure inside of the cylinder and the crank angle. The temperature and heat release can be assessed based on the pressure, while the moment of ignition can be deduced from the crank angle position [139]. The peak heat release rate estimates an ignition moment, while the ignition delay computes the period from the start of the injection to the ignition [140]. The ignition delay time (IDT) is the time from the beginning of the injection to the ignition moment. A sample setup of the diesel fuel CN measurement with the use of a laboratory engine is presented in Figure 3.
Figure 3.
Sample setup of diesel fuel CN measurement using a laboratory engine.
The light intensity sensor directly measures the ignition moment and combustion duration. Thus, additional pressure information can be used to correct measurement errors and eliminate outliers. Sometimes, modern engines are customized in such a way that it enables the optical investigation of the combustion process with the use of spectrometric and visual data [141]. Such modifications may require using a piston with a quartz window, mirror, window in the crankcase, and fiber optic input in the cylinder [142].
While CFR F5 can be used to measure almost any substandard diesel fuel, the small engines are not so universal. An examination of fuels with high FAME components requires using a low heat rejection (LHR) diesel engine. The LHR diesel engines commonly use thermally insulated components such as cylinder liners, cylinder heads, pistons, and valves. Thermal insulation is frequently made of ceramic coatings [143,144]. In some constructions, an air gap is used as insulation between the piston’s crown and the gasket mounted on its body [145]. The selected parameters of the setups of the diesel fuel CN examination with the use of laboratory engines are presented in Table 4.
Table 4.
Selected parameters of setups of diesel fuel CN examination with the use of laboratory engines.
The systems presented in Table 4 were applied to the examination of substandard fuels, such as tire pyrolytic oil (TPO), lemongrass oil (LGO), and in-house-made biodiesel from jatropha seed oil B100 (JSO), and compared to standard fuels.
The examinations of System 4 from Table 4 show that TPO has a significantly lower CN, which is 32.6, than the 2-D fuel. However, a diesel engine with multi-pulse injection can handle up to 40% of the TPO mixture with 2-D or 4-D fuels without calibration. However, PM emissions from engines fueled with mixtures higher than 40% TPO are significantly higher than for 2-D fuel. Thus, the quality of the TPO is considerably worse than that of the 2-D fuel.
The examinations of System 5 from Table 4 show that LGO has a lower CN, which is 45, than the B7 fuel. The ignition delay of the LGO and B7 mixtures with different ratios shows nonlinear characteristics, but differences from clear B7 are less than 5%. Thus, LGO can be used as a replacement fuel in the examined engine. However, using different straight oils made from vegetables as fuel often causes the coking of the injector nozzles, piston ring sticking, engine oil degradation, and additional complications [149,150].
The examination of System 6 from Table 4 shows that disadvantages associated with the use of FAME, such as high viscosity and low volatility, can be significantly reduced in LHR engines. The variation in the cylinder pressure with the crank angle for methyl esters of different origins, FAME and its 2-D blends, shows that peak cylinder pressure is lower for all methyl ester blends than for the 2-D diesel. At all engine loads, combustion starts earlier for the FAME blends than for the 2-D diesel, which can be solved by applying advanced injection timing [151]. However, the cumulative work done for a 2-D powered LHR motor is still higher than for a B100 powered LHR motor. Thus, the fuel type is an important parameter affecting the ignition delay period [152].
2.3. Combustion Research Unit and Derived Cetane Number (DCN)
The autoignition process of high-pressure liquid fuel sprays are of great interest in engine combustion research. However, the simulation of this process is computationally costly, as it must consider coinciding physical and chemical processes [153]. The physical ignition delay, closely correlated to the fuels’ physical properties, includes atomization, vaporization, and mixing with air. The chemical ignition delay, related to the chemical composition of the fuels, comes from a chemical oxidation reaction between air and fuel [154]. The chemical reactions directly result in heat release and emission products [155].
The autoignition properties of fuels can also be determined, according to standards, based on the derived cetane number (DCN) using constant volume combustion chamber (CVCC) methods [52,122]. The DCN is calculated based on the measured ignition delay [156]. As in the case of the CN measurement, according to the standards, CFR Engines Inc. proposed a fully automated device, the IQT TALM, which is a direct alternative to the CFR F5, but the device’s weight is reduced to 68 kg. Also, the time of examinations was reduced to about 17 min, and the examined fuel volume was decreased to 17 mL [157]. The IQT base functional modules include a combustion chamber, pressure regulator, air supply, nitrogen supply, cooling system, fuel injection system, waste fuel container, measurement unit, and control unit with software [158].
The measurement of the ignition delay can be realized in modified engines with the use of a pressure signal or with the use of optical information [159,160]. The optical information can be obtained by light intensity probes, spectrometers, and high-speed cameras, as well as by using Schlieren imaging or the chemiluminescence method [161].
Schlieren techniques are used to visualize density phenomena in transparent media [162]. Schlieren imaging enables the visualization of the pressure field with the use of an acousto-optic effect that links the optical refractive index of the transparent media with its density and pressure. This approach needs a direct collimated light source that works in a band of 450 nm. Thus, Schlieren’s method is considered perfect for the observation of the injected spray formation [163].
The fuel-burning process produces a significant quantity of excited OH*, which self-emits chemical fluorescence. This chemical fluorescence can be examined in a 310 nm band with the use of a band-pass filter mounted on the front of the camera optics [164]. As the signal of the chemical fluorescence is relatively low, the camera must have an optoelectronic path capable of working in ultraviolet light, with a proper sensitivity that enables flame change observations. The chemical fluorescence method is perfect for measuring the flame characteristics as the lift-off length, that is, the distance from the tip of the fuel injector to the point where combustion begins upstream of the fuel injection [165].
The sample configuration of the laboratory ignition quality tester is presented in Figure 4.
Figure 4.
Sample setup of diesel fuel DCN measurement using a combustion research unit.
The ignition moment and combustion duration could be observable by analyzing the total intensity of adjacent images or signals recorded by a light power meter. Selected parameters of the setups of the diesel fuel DCN examination with the use of laboratory CVCC are presented in Table 5.
Table 5.
Selected parameters of the setups of the diesel fuel examination with the use of a combustion research unit.
The examinations of System 7 from Table 5 show that the ignition delay times of all of the tested fuels increase with the increasing the n-butanol proportion. Moreover, for a 50% ratio of n-butanol with a B100 blend, the ignition flame only occurs in a small region, and the combustion duration decreases compared to pure B100. Therefore, adding a significant ratio of n-butanol into B100 is not helpful for the combustion process.
The examinations of System 8 from Table 5 show that the ignition delay of pure diesel and blends with 15 and 30 percent ethanol in diesel decreases with the increasing ambient temperature of CVCC. As the temperature continues to rise, the ignition delay of the fuels is not a simple function of the temperature and blend ratio between ethanol and diesel. However, it was shown that a proportional correlation can characterize the flame lift-off length and ignition delay of the examined fuels.
The results of the examinations using System 9 from Table 5 show that the chamber temperature significantly affects the associated combustion indicators, such as the ignition delay. The OME addition to B7 can reduce the ignition delay at low chamber temperatures. The flame development examination based on natural luminosity imaging can be used for the qualitative soot volume emission characterization, as stated in [169]—the results of such an assessment show that B7 mixtures with OME combustion generate virtually no soot. Moreover, the results show that fast pyrolysis bio-oil has a lower sooting tendency than B7 mixtures [170]. Using a similar system, the ignition and combustion characteristics of fast pyrolysis bio-oil (FPBO) with 2-EHN, that is, the CN-improving additive examination, shows that higher proportions of 2-EHN result in more and earlier low-temperature heat release [171].
A combustion research unit was also applied to examine the quality of accepted fuels by Chinese standards for petrodiesel (D100 CN = 55.8), syndiesel, biodiesel (B100), and some blends, as well as syndiesel–biodiesel blends with a blend ratio of 20% (SB20) and 50% (SB50). The examination results show that the syndiesel and biodiesel have shorter ignition delays and flame lift-off lengths than the petrodiesel, while the properties of the biodiesel–syndiesel blends become worse with an increased biodiesel ratio [172].
2.4. Spray Formation as Multiparametric Fuel Quality Measurement Methods
Direct fuel injection into the chamber results in spray formation, autoignition, and combustion [173]. The autoignition of the diesel fuel spray is related to a set of parameters, such as the density of the liquid fuel, the specific heat of the liquid fuel, mixture-specific heat, the activation energy, the activation temperature, the thermal conductivity, the velocity, and the density of the gas mixture [174,175]. A hybrid model to simulate the autoignition process of a fuel spray in engine-like conditions was proposed [176]. It included the model of quasi-steady flames and the model of the liquid fuel spray. The results show that the proposed model can capture the complex interaction between turbulent mixing and chemistry at the spray core during the multiple-step ignition process. The practical consequence of such an investigation was that high-pressure liquid fuel spray transport plays the dominant role in autoignition. Thus, multi-component fuel sprays can be used to model the properties of diesel fuels [177]. However, the nozzle diameter and injection pressures must be considered [178].
Diesel fuel spray formation can be monitored using a CVCC equipped with Schlieren imaging modules, as discussed in Section 2.3, or with simplified laboratory devices. A simplified laboratory setup for the examination of spray formation was built to maintain the engine-like conditions [179]. It should be noted here that the measurement of the penetration of the spray tip, spray volume, and mass was limited by the capabilities of the measuring equipment and the evaluation method [180]. There are two approximations to resolve that construction assumption.
The first classical method is to use high-temperature and high-pressure conditions in a constant volume spray chamber (CVSC), which is often power-hungry, as it requires 30 kW for heaters. The spray formation can be realized with the use of classic engine injectors or with the use of the rapid local heating of a liquid sample positioned in a nozzle. Such a method is sometimes called flash boiling [181]. The CVSC is typically filled with nitrogen gas to avoid combustion. The setup for the spray formation examination with the use of a CVSC and visual equipment is shown in Figure 5. Additional modification may enable simultaneous spray formation process observation using a high-speed camera and laser spray particle size analyzer [182].
Figure 5.
Example of a laboratory setup for a spray formation examination with the use of a CVSC with natural light and Schlieren monitoring equipment.
The second method is to use disposable capillary optrodes, which act as both a tank for the tested fuel and as a chamber in which, as a result, the rapid local heating spray formation takes place (CVCO—constant volume capillary optrode). In setups with a capillary optrode, due to a considerable reduction in the volume of the chamber, the required powers to ensure the correct conditions of the spray formation are also much lower and amount to about 10 W [183]. Laboratory setup for the spray formation examination with the use of a disposable capillary optrode and light intensity measurement equipment is shown in Figure 6.
Figure 6.
Example of a laboratory setup for a spray formation examination with the use of a disposable and constant volume capillary optrode (CVCO).
Selected setups of the diesel fuel examination with the use of spray formation monitoring are presented in Table 6.
Table 6.
Setups for diesel fuel examination with the use of spray formation monitoring.
The examinations of System 10 from Table 6 show that the spray tip penetration and velocity increase with increasing injection pressure and decrease with an increasing chamber gas working pressure. But, most importantly, fuel mixing with gas is increased with an increased injection pressure. Examining the diesel fuel, B100, and its blends shows that the B100 exhibits poor gas–fuel mixing compared to the B20 and diesel fuels. However, the calculation shows that the oxygen concentration ratio in a spray is comparable in B100, B20, and diesel fuel due to the inherent oxygen content in the FAME structure [191].
Examinations using System 11 from Table 6 show that the fuels’ physical properties directly affect the spray characteristics. Ethyl esters (FAEE) were very similar to those of methyl esters (FAME). The higher density, viscosity, and contact angle values of FAEE and FAME led to poorer atomization, deeper penetrations, and narrower spray angles than the marked-type diesel fuel. These results can be confirmed by a diesel engine operation examination [192].
The examinations of System 12 from Table 6 show that a capillary sensor with a disposable optrode can be used to classify known and unknown fuel samples in a few minutes, including one minute of sample examination in the sensor. The measured dynamic parameters of the fuel time series reflect the necessary energy of the vapor phase creation and the types of turbulent flow, including atomization. The ANN enables fuel performance classification in the following three groups: first, conditionally acceptable fuel; second, standard fuel; the third, premium fuel. The automatic outlier data elimination reduces classification errors to an acceptable minimum of less than one-ninth [193].
A CVSC with non-evaporating conditions was also applied to analyze the biofuels of various feedstocks, such as castor and jatropha. The examination results show that the higher the viscosity, surface tension, and density of the biodiesel fuel, the longer the penetration length and the larger the drop diameters, as well as reduced spray areas compared to diesel [194]. Also, the CVCO was used for the FAME and diesel fuel blend examinations. The results show that increasing the FAME ratio increases the energy requirements for the spray formation and the local time of the spray formation [195].
2.5. Cetane Index
The cetane index is attractive as a multiparametric projection of diesel fuel parameters. The CI was historically calculated based on the fuel’s density and distillation range with the use of D976 [196]. The present method, according to D4737 [197], uses four properties. Further modifications of the ASTM D4737 standard have been proposed, for example, including the effect of temperature on the density of esters [198]. The introduction of new calculation methods optimized by evolutionary algorithms was also considered [199]. Still, the cetane index calculations cannot account for cetane improver additives and, therefore, do not measure the total cetane number for all types of diesel fuels [200]. The cetane index is simply an estimation of the fuel base cetane number, and, as such, the cetane index should be equal to or lower than the cetane number. Thus, using the CI measure to determine the performance section of fuel quality is improper. However, when we have the CN and CI measures, it is possible to conclude the quality of the fuel base and the amount of CN improvers used [201].
3. Fuel Fit for Current Use
A fuel with acceptable performance should also meet the conditions for trouble-free use. At the same time, trouble-free use is related to fueling the engine and ensuring proper long-term operation. The engine’s mechanical components should be lubricated so the fuel can flow from the tank to the injectors without problems. The lubricity of diesel fuel is a pointer to the thermophysical and surface properties of liquid, which are related to the heat capacity, density, surface tension, and contact angle [202].
Fuel is delivered to the engine from the fuel tank using the low-pressure fuel sub-system, which includes a fuel pump, fuel filter, water separator, and fuel temperature control module [203]. Thus, fuel fit for current use is associated with liquid flow characteristics related to the viscosity, density, surface tension, and contact angles associated with temperature, and it also depends on contaminations.
Viscosity and cold flow FAME can vary significantly with temperature and storage time [204]. The reported data on the viscosity and density of FAME are usually limited regarding temperature, with most results restricted to between 293 °K and 350 °K [205]. Data availability, in general, is limited to popular esters. Many diesel fuel blends with FAME use cold flow improvers [206]. It is worth noting that cold flow properties can also affect the engine performance [207]. These parameters belong to the physical domain. However, from a chemical point of view, the molecular structure of fuel acts on physical fuel parameters [208].
The chemical structure of fuel can be investigated with spectroscopy methods. The results of the spectroscopy examinations can differ significantly depending on the equipment used. The spectra can be characterized in an electromagnetic band and mass-to-charge ratio. Classic electromagnetic bands include UV, VIS, and IR, which cover three areas that are defined as near-infrared (NIR), from 780 to 2500 nm, middle-infrared (MIR), from 2.5 to 25 µm, and far-infrared (FIR), from 25 to 300 µm. The spectra of the electromagnetic band can also be observed when a sample is under the direct influence of another energy source, such as a magnetic field, as in nuclear magnetic resonance (NMR) spectroscopy.
It is worth noting that the type and concentration of pollutants also determine the suitability of the fuel for use.
3.1. Fuel-Fit-for-Current-Use Classifications Based on a Set of Direct Physical Parameters
The evaluation of fuel fit for current use commonly requires the analysis of the set of physical parameters, including the viscosity, density, surface tension, and contact angle [209]. Such parameter measurement requires stabilizing or compensating for environmental conditions such as atmospheric pressure and sample temperature [210]. Absolute value measurements require advanced calibration procedures and liquid vessel cleaning [211]. In most cases of diesel fuel evaluation, researchers use dedicated devices for parameter measurements [212].
The mentioned set of parameters can be examined using the capillary action, as presented in Figure 7. Capillary action speed depends on capillary radius and inclination, as well as the liquid viscosity, density, surface tension, and contact angle, which depend strongly on the rising velocity [213]. Thus, complete liquid characterization requires at least five measurements [214]. Such measurements require two detection tracks. Each track enables local velocity measurement and meniscus shape characterization. Two tracks together enable the average velocity estimation. The information can also be read using the capacitance method [215].
Figure 7.
Example of laboratory setup for optical capillary action monitoring.
The other measurement system of the mentioned parameters, including the viscosity and density, can be made using two electromechanical resonators [216]. The measurement setup with two piezoelectric cantilevers in the head and temperature control unit is proposed in Figure 8. Typically, vibrations are excited by piezoelectric, electromagnetic, or thermal means or by the Brownian motion of the surrounding fluid.
Figure 8.
An example of a laboratory setup for two resonant frequency monitoring.
The vibrating elements are not limited to cantilevers. They may have the shape of bridges, tuning forks, and diaphragms. The measurement can also be made using electrodynamic heads [217]. It should be noted that surface acoustic wave sensors, due to the limited penetration of waves to liquids, can be used to detect surfactants [218,219].
Other intelligent sensors can also be used to qualify diesel fuel as fit for current use [220]. For example, a liquid sensor with a novel shielded vertically stacked ring resonator design has been proposed and investigated to detect diesel samples [221]. Dependencies of the resonating frequency and input impedance of the resonator on the structure size and material properties of the tested liquid layer show that the complex permittivity of petroleum liquids can be verified with full-wave simulation software and confirmed experimentally [222].
The selected setups of the diesel fuel-fit-for-current-use classifications based on a set of direct physical parameters are presented in Table 7.
System 13 from Table 7 works with a sensor that uses the dynamic capillary rise method with optoelectronic three-channel data reading in an inclined capillary. The capillary is a disposable element. The sensor’s ability to classify was tested in two stages. The first stage used freshly prepared diesel fuel blends with FAME. In the second stage, the blends stored for two years were used. The analysis of the measured signals of the fuels showed the relationship between the times of the fuel flow in the capillary and the fuel classification built on the reference fuel.
Integrated Sensing Systems Inc. commercialized System 14, shown in Table 7, as a density sensor for monitoring fuel quality. The sensor measures the density of the liquid as a function of the temperature and relates it to stored data about different types of fuel and their components. Therefore, the fuel quality indicated by the sensor can be applied to determine the fuel fit for current use.
System 15 in Table 7 includes a liquid sensor with a microstrip transmission line. The proposed sensor’s head structure employs a sensing layer along the patch antenna’s radiating edge. The sensor’s sensitivity is related to the resonance frequency shift, as with micromechanical sensors. The construction is suitable for detecting branded and non-branded diesel fuel samples. The fuel classification shown can and should be understood as fuel appropriate for current use or fuel not meeting the requirements.
The electric conductivity of diesel fuel blends was discussed and analyzed with the aim of the FAME ratio estimation. Some of the reported results of the conductivity showed a difference between the petrodiesel and FAME [223]. Also, a correlation between the electric permittivity and conductivity with the kinematic viscosity of pure biodiesel (FAME) was proposed [224]. However, clear petrodiesel is a mixture of hydrocarbons, which is an electric insulator, while FAME conductivity follows an Arrhenius dependence with activation energy [225]. Moreover, sometimes, additives are used to increase the conductive properties to reduce/eliminate the electrostatic problem of diesel fuel transportation [226]. Thus, making a classifier of FAME presence based on conductivity is not very specific.
Table 7.
Selected setups of the diesel fuel-fit-for-current-use classifications based on a set of direct physical parameters.
Table 7.
Selected setups of the diesel fuel-fit-for-current-use classifications based on a set of direct physical parameters.
| System 13 [227] | System 14 [228] | System 15 [229] | ||
|---|---|---|---|---|
| Measurement chamber | technology | capillary | vessel | vessel |
| volume [L] | 10−5 | 10−2 | 5 × 10−2 | |
| Measurement principle | capillary action | mechanical resonance | electromagnetic resonance | |
| Parameters estimated | viscosity, density, surface tension | density versus temperature | dielectric coefficients, loss tangents | |
| Fuel tested | market diesel market biodiesel | market diesel | branded diesel, | |
| out-of-date fuel | market biodiesel | non-branded diesel | ||
| Measurement and control devices | 3× optoelectronic interface | frequency meter | vector network analyzer | |
| 3× LED light source | microcontroller | |||
| 6× optical fibers | ||||
| micromechanical bed | ||||
| data acquisition system | ||||
| PC | ||||
| Data pre-processing | demodulation and time-series recording | vibration excitation | frequency band of 8–12 GHz | |
| characteristic point detection | rejection of external signals | dielectric coefficients and loss tangents measurement | ||
| current data comparison with reference fuel parameters | slope estimation | |||
| Fit for current use | ANN classification | threshold classification | resonant frequency assignment |
3.2. Fuel-Fit-for-Current-Use Classifications Based on Spectroscopic Measurement and Chemometric Methods
Fast and reliable spectroscopic techniques for fuel-fit-for-current-use classifications that do not require sample preparation have become the primary focus of research [230]. The spectroscopic measurements of diesel fuels are mainly made in the infrared (IR) electromagnetic spectrum. In MIR, there are many bands where absorption measurements can provide fuel composition-related data. For example, the wavelength of 3.32 µm is linked to a stretch of benzene H, and that of 3.37 µm is associated with an asymmetric stretch of –CH3 [231]. Thus, IR measurement data are the subject of chemometrics [232]. Chemometric methods can be used to predict many fuel parameters such as the density, viscosity, cold filter plugging point, volatility properties, distillation, polycyclic aromatic hydrocarbons, and FAME content. It is worth noticing that some chemical properties of diesel fuel, such as the ratio of saturated to unsaturated components, influence the physical parameters of the fuel [233].
From the spectroscopic measurement techniques, Fourier Transform Infrared (FTIR) and near-infrared (NIR) spectroscopy have gained recognition, as they require no sample preparation for the analysis [234]. NIR spectroscopy in the range from 700 to 1100 nm is one of the main techniques of instrument measurement as a component technology that enables the manufacturing of a linear array of detectors, optical gratings, and stable light sources. Thus, NIR spectral scanning often does not require any movable components.
FTIR spectroscopy uses hardware solutions that are different from NIR. The simplified scheme of the FTIR spectroscope is presented in Figure 9.
Figure 9.
Simplified scheme of FTIR spectroscope.
The typical FTIR spectrometer consists of an IR light source with a beamforming module, Michelson interferometer, sample compartment, detector, distance meter, and computer. The light source generates radiation that passes through the interferometer, which strikes the sample and reaches the detector. The signal acquisition process is controlled while the signal converted to digital form is translated to a spectrum through the fast Fourier Transform algorithm [235].
A comparison of the selected parameters of the spectroscopic systems for the qualification of diesel fuel as suitable for current use is presented in Table 8.
System 16 from Table 8 used partial least squares regression with NIR spectra for the multiparameter analysis of the fuel boiling point, cetane number, density, freezing temperature, total aromatics, and viscosity. The examination results show that the chemometrics depend on creating an initial model data pattern and assigning an initial sample to a reference group. A similar NIR setup was also used to analyze the 50% distillation temperature, cetane number, viscosity, and freezing temperature. The obtained results show that semi-automatic data pattern creation is possible using the Monte Carlo sampling method and two-wavelength selection algorithms. On such data patterns, the use of the support vector machine classifications (SVM) with the use of stability competitive adaptive reweighted sampling (SCARS) results in a maximum of 1.0% of the RMSE of the mentioned parameter estimations in the training set [236]. Other works explain that, in the NIR spectrum, diesel fuel includes information on improvers such as a cold flow improver, a conductivity–lubricity improver, and a cetane number improver [237]. Thus, the NIR spectroscopy combined with chemometrics models could be helpful in the estimation of cold flow parameters and the analysis of the cetane number.
System 17 from Table 8 using FT-MIR shows that two characteristic peaks at 5727 nm and 5740 nm are associated with FAME and FAEE components irrespective of the feedstock from which the biodiesel was made. The intensity of the biodiesel peaks was almost linearly related to the blend ratio with the petrodiesel, with a 0.9704 correlation factor. Thus, the mathematical modeling of the FTIR signals in the MIR band can be based on straightforward methods.
UV–VIS spectroscopy is an option to obtain information on linoleic and linolenic acid methyl ester presence in biodiesel samples. Adding a refractive index measurement can provide information on the composition of the fuel blend. The refractive index generally increases with increasing levels of unsaturation, and thus increases with the fuel viscosity.
Table 8.
Selected spectroscopic setups used to qualify diesel fuel as fit for current use.
Table 8.
Selected spectroscopic setups used to qualify diesel fuel as fit for current use.
| System 16 [238] | System 17 [239] | System 18 [240] | |
|---|---|---|---|
| Measurement chamber | cuvette | KBr liquid cell | ATR vessel with ZnSe crystal |
| Measurement principle | NIR spectra | FTIR in MIR band | ATR-FTIR in MIR band |
| Parameters estimated | density, viscosity, boiling point, cetane number, freezing temperature, | FAME/FAEE ratio (FT-IR), viscosity by the refractive index | carbon and oxygen in methyl carboxylate-(CO)-OCH3 concentrations |
| Fuel tested | market diesel | market diesel | biodiesels made in-house 2 |
| inferior diesel | biodiesels made in-house 1 | ||
| Measurement and control | integrated spectrometer | integrated spectrometer | LabSolutions IR Data Collection program |
| UV–VIS spectrometer | Spectragryph program | ||
| refractive index (IR) meter | |||
| Data processing | background subtracting and data pattern creation | integrated initial equipment calibration | background spectrum |
| partial least squares regression | characteristic intensity peak wavelength and intensity detection | spectra analysis for different stages of transesterification | |
| the direct orthogonal signal correction | correlation of the peak intensity with the FAME/FAEE ratio in petrodiesel | correlation analysis | |
| least squares support vector machine classifications | |||
| Output | fit for current use | fit for current use | transesterification progress |
1 Coconut oil methyl ester (CME), rapeseed methyl ester (RME), palm oil methyl ester (PME), sunflower oil methyl ester (SuME), and sunflower ethyl ester (SuEE). 2 Biodiesel obtained by transesterification in one step of waste cooking oils.
System 18 from Table 8 was used to trace the biodiesel production from waste frying oils and methanol, using mid-infrared spectra acquired from an attenuated total reflectance (ATR) vessel by the FTIR spectroscope. The bands’ analysis shows that the progress of the used cooking oil transesterification reaction can be related to the peak at 8368 nm.
In addition to spectroscopic methods for light absorption and refraction, fluorescence methods are also used to determine the proportion of FAME petrodiesel mixtures.
Besides absorption and reflection signals analysis, spectroscopy also includes fluorescence methods. Fluorescence spectroscopy can indicate biodiesel and vegetable oil content in diesel blends due to fluorophores in chlorophylls, riboflavin, conjugated tetraenes, vitamins, and tocopherols [241]. An excitation–emission matrix (EEM) analysis was proposed to classify and discriminate different fuel types. In particular, the excitation–emission matrices were used in association with parallel factor analysis. The EEMs were recorded using steady-state fluorescence. The examined results show that the limit of detection with the chemometric method is 2.5% FAME presence [242,243]. A better resolution can be achieved using time-resolved fluorescence [244].
3.3. Detection of Contaminations and Adulterations of Diesel Fuel
The contaminations and adulterations of diesel fuel affect its properties. One of the significant reasons for the adulteration of automotive fuel is the cost of adulterants. The adulterant mixed with petrol and diesel is generally kerosene [245].
There is a series of methods for kerosene detection [246]. One method uses sample heating to a temperature equal to the boiling point of kerosene [247]. In the presence of kerosene, the gas phase appears, which can be detected using optoelectronic modules such as a camera or a dedicated light-emitting diode (LED)–photodetector (PD) pair [248]. The laboratory setups that use single-parametric refractive index measurements of liquids were also examined. Long-period fiber grating (LPFG) was used for refractive index measurements with a specially designed Teflon cell [249]. The detection resolution was about 10% of the kerosene blend [250].
Common adulterants like kerosene, blue marked kerosene, crude hexane, and cyclohexane can be detected with fluorescence spectroscopy by excitation–emission matrix fluorescence analysis, but only with reference sample presence. The excitation–emission matrix spectral subtraction method has an advantage over other methods, as its resolution is 1% v/v [251].
The common reason for diesel fuel contamination is the lack of tightness of the tank or the low-pressure fuel system [252]. Salted water is one of the most dangerous pollutants in such a situation because particulate matter and clear water are filtered up to a certain point [253]. Salt contamination of diesel fuel happens in maritime transport and vehicles used on salted roads in winter [254]. Water-in-tank detection can be performed using NIR spectroscopy methods. Developed models allow for the prediction of the water content in biodiesel with an error of less than 77 mg kg−1 [255].
The presence of FAME in a tank which is used after a long storage time promotes biocontamination [256,257,258]. Two primary problems caused by microbes are corrosion and the presence and growth of biofilm. Biofilm is an aggregate of microorganisms and can be easily detected with visual inspection [259]. The fluorescence method can be used to detect microbes that still do not produce biofilm [260]. To identify microorganisms, a denaturing gradient gel electrophoresis and electron microscopy were tested [261,262].
4. Fuel Stability
Fuel stability, which can be defined as its resistance to change due to chemical reactions, is a crucial issue from the manufacturer, distributor, and consumer points of view. Among the factors mainly affecting the stability of fuels are auto-oxidation and thermal or light-excited decomposition [263]. Fuel degradation causes changes in its composition, deteriorates its properties, and might cause significant damage to the engine [264].
Fuel’s tendency to react with oxygen in near-ambient temperatures is often referred to as the oxidation stability. As oxygen occurs naturally in fuels, the auto-oxidation process starts immediately after the production phase. Hydrocarbon oxidation happens in accordance with the radical mechanism. In its first stage, oxygen molecules react with hydrocarbon radicals, leading to the occurrence of highly reactive peroxide radicals. Furthermore, fast reactions produce hydroperoxides. During the second stage of oxidation, hydroperoxides are decomposed, and polar compounds containing C=O and C-H groups, volatile products, polymers, and high-molecular insolubles are produced [265].
Fuel internal stability refers to its resistance to degradation in storage. Storage stability is a term associated with the fuel’s short- and long-term storage. This degradation requires energy, which can be delivered in thermal or ultraviolet radiation. As thermal energy is naturally accessible in fuel use, thermal stability is a subject of deep investigation. Short-term thermal stability is relevant since unburned fuel can recirculate several times through the injection system and fuel tank [266]. Long-term storage stability is mainly linked with water contamination and microbial growth, for which the detection methods were discussed in Section 3.3.
Single-parametric ASTM D4625 [267] and ASTM D 6468 [268] standards describe the methods for establishing fuel storage and thermal stability based on a mass of total insoluble components. Due to long storage periods, the ASTM D4625 test method is unsuitable for quality control testing [269].
4.1. Diesel Fuel Oxidation Stability Measurements with Standardized Methods
Rancimat is currently the most widespread method for testing the accelerated oxidation stability. In this method, the resistance of a fuel to oxidation is measured and referred to as an induction period (IP) or oxidative stability index (OSI), denoted as the length of time before the rapid acceleration of oxidation occurs in the sample [270]. The Rancimat test method is widely accepted, especially in Europe, and is included in several specifications. EN 14112 [271] describes the Rancimat method as a standard for determining the oxidation stability of biodiesel. According to the EN 14112 standard, the oxidation stability of oils and fats can be determined using a Rancimat 743 instrument produced by Metrohm AG. In the Rancimat method, a 3 g sample of fuel is placed in a reaction vessel and kept at a constant temperature (110 °C according to EN 14112), as presented in Figure 10.
Figure 10.
Schematic diagram of automatized setup for the Rancimat test.
Oxidation of the sample is induced by subjecting it to a continuous stream of air at the rate of 10 L/h. The air coming out of the sample and vapors released during oxidation are then passed to a measuring cell containing 60 mL of demineralized water and an electrode connected to a recording device. Conductivity and time are recorded and monitored continuously during the examination, and an oxidation curve is plotted based on the results obtained. A sharp rise in conductivity observed during the test is attributed to the formation of volatile short-chain carboxylic acids from decomposed products of hydroperoxide. The induction period, indicating the fuel’s oxidation stability, is then calculated as the time from the beginning of the measurement to the point of intersection of tangents along conductivity curves. The higher its value, the higher the oxidation stability of the sample. The method was further developed to EN 15751:2014 (modified Rancimat) to account for diesel fuel blends containing at least 2% of FAME. European standard EN 14214:2019 for automotive biodiesel fuels specifies the required Rancimat induction period as longer than six hours. A comparison of the methods for determining the oxidation, storage and temperature stability of diesel fuel is shown in [272].
The PetroOXY method, also known as the rapid small-scale oxidation test (RSSOT), is a standardized method for measuring the oxidation stability of middle distillates, FAME fuels, and blends. It is described in EN 16091 [273] and ASTM D7545 [274]. During the test, a 5 mL volume of a fuel sample is placed in a small, hermetically sealed chamber and is initially pressurized to 700 kPa with pure oxygen. The reaction vessel is then heated to 140 °C, and time and pressure are continuously monitored and recorded. Since the volume remains constant inside of the chamber, this addition of energy will cause the pressure to increase [275]. As the oxygen in the chamber is consumed and oxidation processes initiate, a pressure drop can be observed. Based on that, the induction period is calculated as an elapsed time from the start of the test to the breakpoint, defined as a 10% pressure drop below the maximum pressure value obtained in the pressure versus the time curve.
PDSC is a method for testing fuel stability based on a modification of ASTM D5483. It is used to directly measure differential heat flow between the sample and the referential thermocouple, which is associated with phase transitions and chemical reactions occurring in the fuel sample. In the test, fuel degradation is accelerated by high temperature and pressure. A small sample of fuel (typically 10 mg) is placed in an aluminum crucible and oxidized with pressurized dry air at 1400 kPa. The heating of thermal degradation begins at 50 °C with a rate of 10 °C/min and ends at 350 °C, but it varies depending on the research. This method requires continuous heat flow and temperature recording during measurement. When the test is run using an isothermal procedure, the oxidation induction time (OIT) is then determined as the time required to detect an exothermic reaction. When running the test using a non-isothermal procedure, the oxidation temperature (OT) is measured as the temperature at which the rate of oxidation rapidly increases and is obtained as the intersection point between the tangent of the first exothermic peak and the extrapolation of the baseline [276].
Standardized methods for fuel-accelerated oxidation stability measurements are compared in Table 9.
Table 9.
Evaluation of standardized methods for fuel accelerated oxidation stability measurements.
The examination of the Rancimat method in System 19, from Table 9, shows that it is sensitive to different transition metals present in FAME made from jatropha, proving that trace amounts of iron, nickel, copper, manganese, and cobalt decrease the induction period of the sample, with the most potent effect obtained for copper. Similar research for FAME made from palm oil was conducted, where copper contaminants caused a notable decrease in the oxidation stability, and a significant drop in the induction period by about one-quarter was observed when the test temperatures increased from 110 °C to 130 °C [280]. Examining the effects of temperature on the induction period of safflower oil shows a decrease in the induction period with an increase in the reaction temperature. This suggests that a long induction period might not represent long storage stability due to the different temperature coefficients for biodiesels manufactured from various sources [281].
The examination of System 20 from Table 9, named PetroOXY, shows good reproducibility and repeatability between the different replicates, while providing good sensitivity, discrimination between different samples, and results that are well correlated with the Rancimat test, even though the samples follow different oxidation mechanisms in both methods. It was noted that the PetroOXY method results have a correlation with Rancimat when the examined fuel contains more than 2% of FAME [282]. However, it was proved that adding a 2-EHN cetane improver to a diesel fuel may worsen the PetroOXY results due to 2-EHN decomposition at temperatures of approximately 110 °C [283].
The examination of System 21, from Table 9 (PDSC), shows the possibility of using small fuel samples and a short analysis time. Studies on the oxidation stability of FAME using an isothermal procedure confirmed that the induction times measured using the PDSC and PetroOXY methods were similar, but differed from the results obtained from the Rancimat method [284].
4.2. Diesel Fuel Oxidation Stability Estimation with FTIR Spectroscopy Implementations
Near-infrared spectroscopy methods are being investigated for their suitability for oxidation stability estimation. Experimental methods are analogous to the classification of suitability for use presented in Section 3.2. However, the task for chemometrics is different here. It is to develop a relation of measured spectra to the oxidation stability. Thus, FTIR instrumentation is in widespread use. Selected spectroscopic setups for the qualification of diesel oxidation stability are presented in Table 10.
Table 10.
Selected parameters of spectroscopic setups for qualification of diesel fuel oxidation stability.
System 22 from Table 10 used the oxidative stability estimation for a series of chemometric procedures in the PCA, followed by standard normal variate (SNV) scaling and mean centering. The calibration model was built based on PLS regression, followed by SNV and mean centering with additional orthogonal signal correction when samples containing antioxidants were introduced. The estimations were verified with a Rancimat generating error for fuel oxidative stability of 0.6 h in the range between 0.66 and 1775 h.
System 23 from Table 10 is equipped with precisely developed calibration models for fuel oxidative stability using PLS and MLR models with full cross-validation. The Savitzky–Golay derivative with a varied number of window points was used for the pre-processing. The system shows a correlation with the Rancimat method, with correlation factors ranging from 0.94 to 0.98 for the examined cases.
System 24 from Table 10 proposed a technique of oxidation stability based on nine oxidation parameters. The PLS and MLR models were used for the quantification of spectral data using the second derivative. The models allowed for a determination of the oxidation stability of a fuel sample in less than 60 s. It was also suggested that the developed method might produce fewer errors than Rancimat.
4.3. Diesel Fuel Internal Stability Estimation with Fluorescence Spectroscopy
Fluorescence spectroscopy, when applied to petroleum products, mainly resembles fluorophores associated with polycyclic aromatic hydrocarbons (PAHs) [288]. As unsaturated components of fuels, PAHs tend to be highly reactive and form high-molecular-weight compounds and deposits during fuel deterioration. As such, changes in the PAH profiles occurring during degradation may be good indicators of fuel stability. PAHs and endogenous fuel components tend to emit light in the 350–560 nm region induced by a 340–475 nm excitation. A redshift of the spectral profile can be observed during fuel degradation. The biocomponents of fuel exhibit fluorescence emission in the range of 630–700 nm, although the emission signal is significantly less intense [289]. As diesel fuels are mixtures of many individual compounds with carbon numbers between 9 and 23, including alkanes, cycloalkanes, and aromatics, they are very complex matrices with overlapping spectra and are challenging to analyze. Further complications are the results of the inclusion of biodiesel blends containing glycerides, esters, pigments, and antioxidants [290].
A selected set of systems for internal fuel stability qualification with the use of fluorescence spectroscopy is presented in Table 11.
Table 11.
A set of systems for internal fuel stability qualification with the use of fluorescence spectroscopy.
System 25 from Table 11 supports the sequence of separate measurements and diesel fuel degradation. The prediction of the oxidation stability of the FAME prepared from soy had a 0.97951 correlation with the Rancimat method. The oxidation stability of soy biodiesel was depicted by only two principal components, which acquired 93.36% of the variance.
System 26 from Table 11 enables the continuous degradation and on-line fluorescence examination of fuel-heated fuel. The heater is a laboratory oven equipped with a temperature controller providing a temperature resolution of 0.1 °C. The samples were maintained at 110 °C for 180 min. The biodiesel degradation was determined by an acid number measurement and correlated to the fluorescence. The results confirm that excitation UV light may degrade the samples during the monitoring of biodiesel degradation, resulting in a misleading analysis.
System 27 from Table 11 provides a method for the examination of an ultra-small volume of fuel with coupled dedicated degradation and measurement cycles that consist of cyclic thermal and UV degradation. Due to the ultra-small volume of liquid, heated and room-temperature samples can be tested with a response time of 1 min. In such a way, despite sample heating, the examined method enables the proper reading of the fluorescence. A schematic view of the system is presented in Figure 11, which is similar to the CVCO system presented in Figure 6, but the differences are significant. First, the microheater temperature generated at the surface is kept at 90 ± 0.5 °C to prevent the appearance of water vapor bubbles. The second position of the microheater is then directly under the UV light spot. UV degradation is made by an optical fiber connected to a high-power LED source at 365 nm. DASYLab 13 software is equipped with a dedicated multipurpose script that is utilized for the synchronization and management of the degradation factors. Spectral data are gathered using detection fiber and consist of fluorescence and residual parasitic signals. The HR2000+ spectrometer from Ocean Optics Inc., Orlando, FL, USA, is controlled by the SpectraSuite software also from Ocean Optics Inc., which runs simultaneously with DASYLab 13. An LED M365FP light source operates as a degradation factor and excitation of fluorescence.
Figure 11.
Schematic view of the setup for measurement of fuel internal stability.
The measurement of the fuel samples is conducted in hybrid degradation and examination cycles with the modulation of both the temperature and UV light to account for the fluorescence and thermal fading, as well as signal regeneration. The method proposed provides information on the change in the PAH profile during degradation, which is related to the real-time long-term storage of diesel fuel—up to 5 years of different market diesel samples, including premium and standard fuels in summer and winter types.
5. Discussion
Advanced and standard-compliant equipment is typically available at laboratories located at refineries. Their operation is most often related to the control of the petrochemical process. Retail fuel customers are in a different situation. Due to costs, retail customers do not have such laboratories, but they would like to obtain fuel with satisfactory parameters, i.e., quality, at the lowest possible price. Hence, there may be an interest in fast and in situ methods of fuel quality assessment. The results of such methods should be considered as an indication of acceptance, transfer for laboratory testing, or rejection of the fuel supplied. Multiparametric methods are helpful in the quick analysis of fuel quality.
Fuel performance is commonly associated with the fuel ignition quality, described in the standards as the cetane number (CN). According to the standards, the CN is evaluated in expensive, weighty, rare reference engines. The CN estimation uses a series of measurements and is a classic dimensionless multiparametric classifier [294,295,296].
The application of the derived cetane number (DCN) reduces the weight of the equipment from about one ton to a hundred kilograms without worsening the quality estimation. It is intriguing that the measuring systems currently being investigated for CN and DCN measurement are also oriented towards weight reduction and the use of real modern engines in research. Combustion research unit measurements enable the almost fully automatic and precise measurement of the DCN, highly correlated to the CN, based on the flame characteristics. In most cases, combustion research units are more accessible to design and operate than diesel engines. On the other hand, some optical equipment implemented in the CVCC introduces the possibility of the advanced direct analysis of spray formation and its combustion [297].
Experimental configurations that use modern engines make it possible to directly assess the performance of standard fuels, compare the performance of different standard fuels, and perform emissions analysis for the ecological aspects of the used fuels. Because the cost of the bare engine is significantly lower than the reference engine, trial configurations using modified simple engines make it possible to evaluate the performance of standard and non-standard fuels by comparing the test results. From the examined fuel side, some disadvantages introduced by the performance quality of petrodiesel blends with FAME can be reduced by optimizing the injection timing. Still, such a procedure is limited [298].
The spray formation examination of the fuel performance quality introduces some intriguing possibilities for the miniaturization of the measurement technology without significantly reducing the significance of the results compared to the combustion methods. Firstly, the spray formation method does not require the management of exhaust gases. Secondly, without combustion, the critical aspects of the spray formation can be monitored in miniaturized capillary optrodes. Moreover, these optrodes are disposable, so there is a unique possibility of abandoning time-consuming procedures for measuring system cleaning. It should be noted that optical measurement equipment integrated with the CVSC is now equipped with well-developed software procedures.
In addition to the required performance, a fuel fit for current use should enable trouble-free fuel transfer from the tank through a system of filters to injectors positioned in the engine. Thus, the associated parameters usually include the density, viscosity, cold flow, and lubricity [299]. It can be observed that the classification of fuel fitting for current use can be carried out using the measurement of the liquid flow parameters as well as the estimation of the parameters resulting from the comparisons of the tested fuels with the reference fuels. Capillary methods show their advantage here, allowing for the introduction of parameters related to surface phenomena to the assessment. The diesel fuel-fit-for-current-use classifications with the analysis of electromagnetic resonance is a big challenge, as fuels have a close dielectric response. Thus, the examinations must be realized in GHz bands, and the resonators must be cleaned. The newly proposed sensor design is comprised of a glass capillary inside of the resonator [300].
The stability of the fuel parameters refers to the stability of the fuel during transportation, tank filling, and storage. The storage may be considered long-term at fuel depots and short-term in vehicle tanks [301]. However, the most well-known stability standards and research refer to the oxidation stability [302]. The Rancimat method gives only approximate information on biodiesel long-storage stability, as it is not directly sensitive to the influence of different concentrations of antioxidants due to their volatility at high temperatures [303]. Recent research has concentrated on the long-term storage properties that are critical for fuel stability. However, future research should investigate the degradation of diesel blends, considering standard storage conditions and employing analytical methods to examine the stability thoroughly as the water content increases over time, reflecting biodiesel’s hygroscopic nature [304].
Spectroscopy combined with advanced AI-supported data processing is a promising, non-expensive method for the simultaneous detection of diesel multiparameter properties. However, assigning each band and functional group in the NIR spectra is difficult compared to other infrared spectra, such as MIR [305]. FTIR applications in MIR enable the development of general and dedicated ester component estimation. FTIR also can provide information that can be converted into fuel-fit-for-use classification. Current examinations show the possibility of the simultaneous determination of the set parameters, FAME percentage, CN, Heat of Combustion Gross, and ASTM color of the diesel blends using synchronous fluorescence and multivariate analysis [306].
Based on the analyzed investigations, sensing device construction using NIR spectra seems complicated, as there are many bands involved in NIR diesel fuel data patterns. On the contrary, constructing a hypothetical optoelectronic intensity MIR sensor that can directly differentiate 5727 nm and 5740 nm signals seems simple. However, nowadays, such construction development is not practical because the access to the required band-pass filters is limited [307], and the current state of the art of MIR band-pass filters enables a 250 nm resolution [308].
6. Conclusions
Our review shows that even multiparametric methods have limitations in the simultaneous analysis of the overall fuel quality related to the data obtained from a single device. Hence, we proposed dividing the overall fuel quality into the following three main sets: efficiency, current usability, and stability. We show that testing a few parameters from each quality set simultaneously with a dedicated multiparametric sensor device is possible.
An exciting conclusion of this review is that several classic fuel parameters, such as the CN, DCN, CI, and FAME ratio in fuel blends, determined by spectroscopy measurements and oxidation stability data provided by the Rancimat method, are essentially the result of multiparametric classification. It is probably the reason why these parameters are sometimes called quality factors.
Many methods allow for diesel fuel multiparametric examination without pre-sample preparation. Multiparametric methods of fuel quality estimation or classifications consist of the following two groups of examination: chemical and physical. But, despite this, fuel quality factors can be logically grouped into the performance, fit for current use, and stability.
Significant progress has been made in the indicated areas in constructing equipment and classification methods over the last several years. Reducing the weight of measuring equipment primarily used to test fuel performance, and newly developed techniques and procedures that simplify and hurry examinations in all fuel quality areas, are signs of scientific and technological advancement. In our opinion, it is now possible to develop commercial versions of more straightforward and lighter devices than standard measurement systems, which can indicate that the tested fuel belongs in situ to a specific quality group defined by reference fuels. Further progress is related to developing new electronic and optical modules, which will enable the application of the developed methods in the form of portable sensing devices that make the examination and qualification of diesel fuel quality acceptable to operate by an ordinary person. However, measurement systems that comply with the standard should be used to measure the absolute value of a given parameter.
Author Contributions
Conceptualization, M.B.; methodology, M.B.; validation, P.P. and L.Z.; formal analysis, M.L.K.-P.; investigation, M.B. and M.G.; resources, L.Z. and P.P.; data curation, M.B. and M.G.; writing—original draft preparation, M.B.; writing—review and editing, M.B.; visualization, M.B.; supervision, M.L.K.-P.; project administration, M.B. All authors have read and agreed to the published version of the manuscript.
Funding
This research received no external funding.
Conflicts of Interest
The authors declare no conflicts of interest.
References
- Dincer, I.; Zamfirescu, C. Fossil Fuels and Alternatives. In Advanced Power Generation Systems; Dincer, I., Zamfirescu, C., Eds.; Elsevier: Amsterdam, The Netherlands, 2014; pp. 95–141. [Google Scholar]
- Kumar, N.; Sonthalia, A.; Pali, H.S. Alternative Fuels for Diesel Engines: New Frontiers. In Diesel and Gasoline Engines; Viskup, R., Ed.; IntechOpen: Rijeka, Croatia, 2020; pp. 1–18. [Google Scholar] [CrossRef]
- Yao, X.; Yasmeen, R.; Padda, I.U.H.; Shah, W.U.H.; Kamal, M.A. Inequalities by energy sources: An assessment of environmental quality. PLoS ONE 2020, 15, e0230503. [Google Scholar] [CrossRef] [PubMed]
- Hor, C.J.; Tan, Y.H.; Mubarak, N.M.; Tan, I.S.; Ibrahim, M.L.; Yek, P.N.; Karri, R.R.; Khalid, M. Techno-economic assessment of hydrotreated vegetable oil as a renewable fuel from waste sludge palm oil. Environ. Res. 2023, 220, 115169. [Google Scholar] [CrossRef] [PubMed]
- Searcy, E.; Flynn, P.C. Should straw/stover be turned into syndiesel or ethanol? Biomass Bioenergy 2010, 34, 1978–1981. [Google Scholar] [CrossRef]
- Hasnain, S.M.M.; Chatterjee, R.; Ranjan, P.; Kumar, G.; Sharma, S.; Kumar, A.; Salah, B.; Ullah, S.S. Performance, Emission, and Spectroscopic Analysis of Diesel Engine Fuelled with Ternary Biofuel Blends. Sustainability 2023, 15, 7415. [Google Scholar] [CrossRef]
- British Petroleum. Statistical Review of World Energy, 70th ed.; British Petroleum: London, UK, 2021; pp. 1–69. [Google Scholar]
- Cames, M.; Helmers, E. Critical evaluation of the European diesel car boom-global comparison, environmental effects, and various national strategies. Environ. Sci. Eur. 2013, 25, 15. [Google Scholar] [CrossRef]
- Zhang, W.; Luckert, M.; Qiu, F. Asymmetric price transmission and impulse responses from U.S. crude oil to jet fuel and diesel markets. Energy 2023, 283, 128425. [Google Scholar] [CrossRef]
- Mahmudul, H.M.; Hagos, F.Y.; Mamat, R.; Abdul Adam, A.; Ishak, W.F.W.; Alenezi, R. Production, characterization, and performance of biodiesel as an alternative fuel in diesel engines—A review. Renew. Sustain. Energy Rev. 2017, 72, 497–509. [Google Scholar] [CrossRef]
- Hossain, F.M.; Nabi, M.N.; Brown, R.J. Investigation of diesel engine performance and exhaust emissions of microalgae fuel components in a turbocharged diesel engine. Energy Convers. Manag. 2019, 186, 220–228. [Google Scholar] [CrossRef]
- Zhang, Z.; Zhang, C.; Cai, P.; Jing, Z.; Wen, J.; Li, Y.; Wang, H.; An, L.; Zhang, J. The potential of coal-to-liquid as an alternative fuel for diesel engines: A review. J. Energy Inst. 2023, 109, 101306. [Google Scholar] [CrossRef]
- Faisal, F.; Rasul, M.G.; Chowdhury, A.A.; Schaller, D.; Jahirul, M.I. Uncovering the differences: A comparison of properties of crude plastic pyrolytic oil and distilled and hydrotreated plastic diesel produced from waste and virgin plastics as automobile fuels. Fuel 2023, 350, 128743. [Google Scholar] [CrossRef]
- Arya, S.; Sharma, A.; Rawat, M.; Agrawal, A. Tyre pyrolysis oil as an alternative fuel: A review. Mater. Today Proc. 2020, 28, 2481–2484. [Google Scholar] [CrossRef]
- Lee, C.Y.; Lin, J.K.; Wang, W.C.; Chen, R.H.; Lin, K.M.; Saputro, H.; Cong, H.T.; Hong, T.D.; Tongroon, M. The production of the hydro-processed renewable diesel (HRD) and its performances from a turbo-charged diesel engine. Energy 2023, 270, 126924. [Google Scholar] [CrossRef]
- ASTM D975-21; ASTM Subcommittee: D02.E0. D975 Standard Specification for Diesel Fuel. ASTM International: West Conshohocken, PA, USA, 2020; Volume 5, pp. 1–28. [CrossRef]
- EN 590; European Committee for Standarization. Automotive Fuels—Diesel—Requirements and Test Methods. CEN Management Centre: Brussels, Belgium, 2009; pp. 1–12. Available online: https://www.envirochem.hu/www.envirochem.hu/documents/EN_590_2009_hhV05.pdf (accessed on 27 June 2024).
- Pottering, H.G.; Necas, P. Directive 2009/30/EC of the European Parliament and of the Council of 23 April 2009. Off. J. Eur. Union 2009, 5, 88–113. Available online: https://eur-lex.europa.eu/LexUriServ/LexUriServ.do?uri=OJ:L:2009:140:0088:0113:EN:PDF (accessed on 15 April 2024).
- Pape, M. Decarbonising Maritime Transport: The EU Perspective; European Parliamentary Research Service: Brussels, Belgium, 2020; pp. 1–10. Available online: https://www.europarl.europa.eu/RegData/etudes/BRIE/2020/659296/EPRS_BRI(2020)659296_EN.pdf (accessed on 8 April 2024).
- Gotovusa, M.; Pucko, I.; Racar, M.; Faraguna, F. Biodiesel Produced from Propanol and Longer Chain Alcohols—Synthesis and Properties. Energies 2022, 15, 4996. [Google Scholar] [CrossRef]
- Vignesh, P.; Kumar, A.R.P.; Ganesh, N.S.; Jayaseelan, V.; Sudhakar, K. Biodiesel and green diesel generation: An overview. Oil Gas Sci. Technol. Rev. IFP Energ. Nouv. 2021, 76, 6. [Google Scholar] [CrossRef]
- Leung, D.Y.; Wu, X.; Leung, M.K. A review on biodiesel production using catalyzed transesterification. Appl. Energy 2010, 87, 1083–1095. [Google Scholar] [CrossRef]
- Zeman, P.; Honig, V.; Kotek, M.; Táborský, J.; Obergruber, M.; Marik, J.; Hartova, V.; Pechout, M. Hydrotreated Vegetable Oil as a Fuel from Waste Materials. Catalysts 2019, 9, 337. [Google Scholar] [CrossRef]
- Lucantonio, S.; Di Giuliano, A.; Rossi, L.; Gallucci, K. Green Diesel Production via Deoxygenation Process: A Review. Energies 2023, 16, 844. [Google Scholar] [CrossRef]
- Mikkonen, S. Second-generation renewable diesel offers advantages. Hydrocarb. Process. 2008, 87, 63–66. [Google Scholar]
- van Vliet, O.P.R.; Faaij, A.P.C.; Turkenburg, W.C. Fischer–Tropsch diesel production in a well-to-wheel perspective: A carbon, energy flow and cost analysis. Energy Convers. Manag. 2009, 50, 855–876. [Google Scholar] [CrossRef]
- Louhi, E.H.; Kasiri, N.; Khalili-Garakani, A.; Heydari-Fard, M.; Ivakpour, J. Design and optimization of distillation column sequencing for the GTL process. Chem. Eng. Res. Des. 2021, 173, 119–128. [Google Scholar] [CrossRef]
- Pitz, W.J.; Mueller, C.J. Recent progress in the development of diesel surrogate fuels. Prog. Energy Combust. Sci. 2011, 37, 330–350. [Google Scholar] [CrossRef]
- Sahoo, P.K.; Das, L.M.; Babu, M.K.G.; Naik, S.N. Biodiesel development from high acid value polanga seed oil and performance evaluation in a CI engine. Fuel 2007, 86, 448–454. [Google Scholar] [CrossRef]
- Alsultan, A.G.; Asikin-Mijan, N.; Ibrahim, Z.; Yunus, R.; Razali, S.Z.; Mansir, N.; Islam, A.; Seenivasagam, S.; Taufiq-Yap, Y.H. A short review on catalyst, feedstock, modernised process, current state, and challenges on biodiesel production. Catalysts 2021, 11, 1261. [Google Scholar] [CrossRef]
- Filho, N.R.A.; Lanças, F.M. Identification of FAMEs using ECL values and a three-dimensional Kováts retention index system. J. High Resolut. Chromatogr. 1995, 18, 167–170. [Google Scholar] [CrossRef]
- Sugiyama, G.; Maeda, A.; Nagai, K. Oxidation Degradation and Acid Generation in Diesel Fuel Containing 5% FAME. SAE Tech. Pap. 2007, 1, 2027. [Google Scholar] [CrossRef]
- Dry, M.E. The Fischer–Tropsch process: 1950–2000. Catal. Today 2002, 71, 227–241. [Google Scholar] [CrossRef]
- Ram, V.; Salkuti, S.R. An Overview of Major Synthetic Fuels. Energies 2023, 16, 2834. [Google Scholar] [CrossRef]
- Aatola, H.; Larmi, M.; Sarjovaara, T.; Mikkonen, S. Hydrotreated vegetable oil (HVO) as a renewable diesel fuel: Trade-off between NOx, particulate emission, and fuel consumption of a heavy duty engine. SAE Int. J. Engines 2009, 1, 1251–1262. [Google Scholar] [CrossRef]
- Zao, H.; Liu, J.; Chen, G.; Yan, B.; Yao, J.; Yi, W.; Liu, S.; Zhao, Y.; Liu, S. Enhanced conversion of syngas to high-quality diesel fuel over ZrO2 and acidized carbon nanotube bifunctional catalyst. Fuel Process. Technol. 2023, 250, 107920. [Google Scholar] [CrossRef]
- Knothe, G. Biodiesel and renewable diesel: A comparisonq. Prog. Energy Combust. Sci. 2010, 36, 364–373. [Google Scholar] [CrossRef]
- Mustika, S.; Purwanto, W.W. Multi-Objective Optimization of Blending Strategy of FAME, HVO, and Petroleum Diesel. IOP Conf. Ser. Mater. Sci. Eng. 2021, 1143, 012046. [Google Scholar] [CrossRef]
- Chauhan, B.S.; Singh, R.K.; Cho, H.; Lim, H. Practice of diesel fuel blends using alternative fuels: A review. Renew. Sustain. Energy Rev. 2016, 59, 1358–1368. [Google Scholar] [CrossRef]
- Das, K.; Bajia, S.C.; Sharma, J.C.; Singh, S.P.; Malhan, M.; Kumar, S.; Das, D.K. Improvement in cold flow properties of diesel fuel by changing its composition: A case study. Pet. Sci. Technol. 2023, 41, 665–676. [Google Scholar] [CrossRef]
- Krahl, J.; Munack, A.; Schaper, K.; Fey, B.; Schmidt, L.; Schroeder, O. Interactions among Fuel Components from Diesel Fuel and Biodiesel. SAE Tech. Pap. 2013, 1, 2594. [Google Scholar] [CrossRef]
- Tuli, D.; Kasture, S. Biodiesel and green diesel. In Advanced Biofuel Technologies; Tuli, D., Kasture, S., Kuila, A., Eds.; Elsevier: Amsterdam, The Netherlands, 2022; pp. 119–133. [Google Scholar] [CrossRef]
- Bennett, J. Advanced fuel additives for modern internal combustion engines. In Alternative Fuels and Advanced Vehicle Technologies for Improved Environmental Performance; Folkson, R., Ed.; Woodhead Publishing: Sawston, UK, 2014; pp. 165–194. [Google Scholar] [CrossRef]
- Imdadul, H.K.; Masjuki, H.H.; Kalam, M.A.; Zulkifli, N.W.M.; Rashed, M.M.; Rashedul, H.K.; Monirul, I.M.; Mosarof, M.H. A comprehensive review on the assessment of fuel additive effects on combustion behavior in CI engine fuelled with diesel biodiesel blends. RSC Adv. 2015, 83, 67541–67567. [Google Scholar] [CrossRef]
- Hosseinzadeh-Bandbafha, H.; Tabatabaei, M.; Aghbashlo, M.; Khanali, M.; Demirbas, A. A comprehensive review on the environmental impacts of diesel/biodiesel additives. Energy Convers. Manag. 2018, 174, 579–614. [Google Scholar] [CrossRef]
- Makinen, R.; Nylund, N.; Erkkila, K.; Amberla, A.; Saikonen, P. Bus fleet Operation on Renewable Paraffinic Diesel Fuel. In SAE Technical Paper; SAE International: Warrendale, PA, USA, 2011. [Google Scholar] [CrossRef]
- Macioszek, L.; Sobczynski, D. Moisture Content Assessment of Commercially Available Diesel Fuel Using Impedance Spectroscopy. Energies 2024, 17, 1903. [Google Scholar] [CrossRef]
- Stamps, B.W.; Bojanowski, C.L.; Drake, C.A.; Nunn, H.S.; Lloyd, P.F.; Floyd, J.G.; Emmerich, K.A.; Neal, A.R.; Crookes-Goodson, W.J.; Stevenson, B.S. In situ Linkage of Fungal and Bacterial Proliferation to Microbiologically Influenced Corrosion in B20 Biodiesel Storage Tanks. Front. Microbiol. 2020, 11, 167. [Google Scholar] [CrossRef]
- EN 14214; European Committee for Standarization. Liquid Petroleum Products—Fatty Acid Methyl Esters (FAME) for Use in Diesel Engines and Heating Applications—Requirements and Test Methods. CEN Management Centre: Brussels, Belgium, 2012; pp. 1–32.
- EN 15940; European Committee for Standarization. Automotive Fuels—Paraffinic Diesel Fuel from Synthesis or Hydrotreatment—Requirements and Test Methods. CEN Management Centre: Brussels, Belgium, 2023; pp. 1–28.
- ASTM D613-24; ASTM Subcommittee: D02.01 Standard Test Method for Cetane Number of Diesel Fuel Oil. ASTM International: West Conshohocken, PA, USA, 2024; pp. 1–18. [CrossRef]
- EN 15195; European Committee for Standarization. Liquid Petroleum Products—Determination of Ignition Delay and Derived Cetane Number (DCN) of Middle Distillate Fuels by Combustion in a Constant Volume Chamber. CEN Management Centre: Brussels, Belgium, 2014; pp. 1–27. Available online: https://aimg8.dlssyht.cn/u/2065667/ueditor/file/1033/2065667/1612847441728887.pdf (accessed on 27 June 2024).
- ISO 5165; Petroleum Products—Determination of the Ignition Quality of Diesel Fuels—Cetane Engine Method. International Organization for Standardization: Geneva, Switzerland, 2020; Fifth edition. pp. 1–20.
- ISO 12185; Crude Petroleum, Petroleum Products and Related Products—Determination of Density—Laboratory Density Meter with an Oscillating U-Tube Sensor. International Organization for Standardization: Geneva, Switzerland, 2024; Second edition. pp. 1–11.
- ISO 3675; Crude Petroleum and Liquid Petroleum Products — Laboratory Determination of Density—Hydrometer Method. International Organization for Standardization: Geneva, Switzerland, 1998; Third edition. pp. 1–7.
- ASTM D1319-20a; ASTM Subcommittee: D02.04.0C. Standard Test Method for Hydrocarbon Types in Liquid Petroleum Products by Fluorescent Indicator Adsorption. ASTM International: West Conshohocken, PA, USA, 2020; Volume 5, pp. 1–11. [CrossRef]
- EN 12916; European Committee for Standarization. Petroleum Products—Determination of Aromatic Hydrocarbon Types in Middle Distillates—High Performance Liquid Chromatography Method with Refractive Index Detection. CEN Management Centre: Brussels, Belgium, 2016; pp. 1–20.
- ASTM D445-24; ASTM Subcommittee: D02.07. Standard Test Method for Kinematic Viscosity of Transparent and Opaque Liquids (and Calculation of Dynamic Viscosity). ASTM International: West Conshohocken, PA, USA, 2024; Volume 5, pp. 1–16. [CrossRef]
- ISO 3104; Petroleum Products—Transparent and Opaque Liquids—Determination of Kinematic Viscosity and Calculation of Dynamic Viscosity. International Organization for Standardization: Geneva, Switzerland, 2020; Third edition. pp. 1–24.
- EN 14105; European Committee for Standarization. Fat and Oil Derivatives—Fatty Acid Methyl Esters (FAME)—Determination of Free and Total Glycerol and Mono-, Di-, Triglyceride Contents. CEN Management Centre: Brussels, Belgium, 2020; pp. 1–27.
- EN 14078; European Committee for Standarization. Liquid Petroleum Products—Determination of Fatty Acid Methyl Ester (FAME) Content in Middle Distillates—Infrared Spectrometry Method. CEN Management Centre: Brussels, Belgium, 2014; pp. 1–18.
- EN 14103; European Committee for Standarization. Fat and Oil Derivatives—Fatty Acid Methyl Esters (FAME)—Determination of Ester and Linolenic Acid Methyl Ester Contents. CEN Management Centre: Brussels, Belgium, 2020; pp. 1–21.
- ASTM D5453-19a; ASTM Subcommittee: D02.03. Standard Test Method for Determination of Total Sulfur in Light Hydrocarbons, Spark Ignition Engine Fuel, Diesel Engine Fuel, and Engine Oil by Ultraviolet Fluorescence. ASTM International: West Conshohocken, PA, USA, 2024; Volume 5, pp. 1–12. [CrossRef]
- ISO 20884; Petroleum Products—Determination of Sulfur Content of Automotive Fuels—Wavelength-Dispersive X-ray Fluorescence Spectrometry. International Organization for Standardization: Geneva, Switzerland, 2019; Third edition. pp. 1–9.
- ASTM D2709-22; ASTM Subcommittee: D02.14. Standard Test Method for Water and Sediment in Middle Distillate Fuels by Centrifuge. ASTM International: West Conshohocken, PA, USA, 2022; Volume 5, pp. 1–3. [CrossRef]
- ISO 12937; Petroleum Products—Determination of Water—Coulometric Karl Fischer Titration Method. International Organization for Standardization: Geneva, Switzerland, 2000; First edition. pp. 1–11.
- ISO 12205; Petroleum Products—Determination of the Oxidation Stability of Middle-Distillate Fuels. International Organization for Standardization: Geneva, Switzerland, 1995; First edition. pp. 1–8.
- EN 14112; European Committee for Standarization. Fat and Oil Derivatives. Fatty Acid Methyl Esters (FAME). Determination of Oxidation Stability (Accelerated Oxidation Test). CEN Management Centre: Brussels, Belgium, 2021; pp. 1–20.
- EN 12662; European Committee for Standarization. Liquid Petroleum Products—Determination of Total Contamination—Part 1: Middle Distillates and Diesel Fuels. CEN Management Centre: Brussels, Belgium, 2024; pp. 1–15.
- ASTM D2500-17a; ASTM Subcommittee: D02.07. Standard Test Method for Cloud Point of Petroleum Products and Liquid Fuels. ASTM International: West Conshohocken, PA, USA, 2023; Volume 5, pp. 1–6. [CrossRef]
- ISO 3015; Petroleum and Related Products from Natural or Synthetic Sources—Determination of Cloud Point. International Organization for Standardization: Geneva, Switzerland, 2019; Third edition. pp. 1–9.
- EN 15751; European Committee for Standarization. Automotive Fuels—Fatty Acid Methyl Ester (FAME) Fuel and Blends with Diesel Fuel—Determination of Oxidation Stability by Accelerated Oxidation Method. CEN Management Centre: Brussels, Belgium, 2014; pp. 1–19.
- ASTM D86-23a; ASTM Subcommittee: D02.08. Standard Test Method for Distillation of Petroleum Products and Liquid Fuels at Atmospheric Pressure. ASTM International: West Conshohocken, PA, USA, 2024; Volume 5, pp. 1–31. [CrossRef]
- ISO 3405; Petroleum and Related Products from Natural or Synthetic Sources—Determination of Distillation Characteristics at Atmospheric Pressure. International Organization for Standardization: Geneva, Switzerland, 2019; Fifth edition. pp. 1–54.
- Hosseinifar, P.; Shahverdi, H. A predictive method for constructing the distillation curve of petroleum fluids using their physical bulk properties. J. Pet. Sci. Eng. 2021, 200, 108403. [Google Scholar] [CrossRef]
- Lois, E.; Keating, E.L.; Gupta, A.K. Fuels. In Encyclopedia of Physical Science and Technology, 3rd ed.; Meyers, R.A., Ed.; Academic Press: Cambridge, MA, USA, 2003; pp. 275–314. [Google Scholar] [CrossRef]
- Giakoumis, E.G. Analysis of 22 vegetable oils’ physico-chemical properties and fatty acid composition on a statistical basis, and correlation with the degree of unsaturation. Renew. Energy 2018, 126, 403–419. [Google Scholar] [CrossRef]
- Ulberth-Buchgraber, M.; Charoud-Got, J.; Held, A. Certified reference materials for effective automotive diesel fuel testing. Fuel 2021, 286, 119367. [Google Scholar] [CrossRef]
- Yanowitz, J.; Ratcliff, M.A.; McCormick, R.L.; Taylor, J.D.; Murphy, M.J. Compendium of Experimental Cetane Numbers; National Renewable Energy Laboratory: Golden, CO, USA, 2017; pp. 1–69. Available online: https://www.nrel.gov/docs/fy17osti/67585.pdf (accessed on 23 April 2024). [CrossRef]
- Matijosius, J.; Sokolovskij, E. Research into the quality of biocomponents on the fuel quality. Transport 2009, 24, 212–217. [Google Scholar] [CrossRef]
- Abdel-Shafy, H.I.; Mansour, M.S.M. A review on polycyclic aromatic hydrocarbons: Source, environmental impact, effect on human health and remediation. Egypt. J. Pet. 2016, 25, 107–123. [Google Scholar] [CrossRef]
- Bacha, J.; Freel, J.; Gibbs, A.; Gibbs, L.; Hemighaus, G.; Hoekman, K.; Horn, J.; Ingham, M.; Jossens, L.; Kohler, D.; et al. Diesel Fuels Technical Review; Chevron Corporation: San Ramon, CA, USA, 2007; pp. 3–25. [Google Scholar]
- Dixson-Decleve, S. Fuel Policies in the EU: Lessons Learned from the Past and Outlook for the Future. In Cars and Carbon; Zachariadis, T., Ed.; Springer: Dordrecht, The Netherlands, 2012; pp. 97–126. [Google Scholar] [CrossRef]
- Tang, H.; Abunasser, N.; Wang, A.; Clark, B.R.; Wadumesthrige, K.; Zeng, S.; Kim, M.; Salley, S.O.; Hirschlieb, G.; Wilson, J.; et al. Quality survey of biodiesel blends sold at retail stations. Fuel 2008, 87, 2951–2955. [Google Scholar] [CrossRef]
- Balali, Y.; Stegen, S. Review of energy storage systems for vehicles based on technology, environmental impacts, and costs. Renew. Sustain. Energy Rev. 2021, 135, 110185. [Google Scholar] [CrossRef]
- Fayad, M.A.; Chaichan, M.T.; Dhahad, H.A.; Al-Amiery, A.A.; Wan Isahak, W.N.R. Reducing the effect of high sulphur content in diesel fuel on NO x emissions and PM characteristics using a PPCI mode engine and gasoline–diesel blends. ACS Omega 2022, 7, 37328–37339. [Google Scholar] [CrossRef] [PubMed]
- Yusop, A.F.; Mamat, R.; Yusaf, T.; Najafi, G.; Yasin, H.M.; Khathri, A.M. Analysis of Particulate Matter (PM) Emissions in Diesel Engines Using Palm Oil Biodiesel Blended with Diesel Fuel. Energies 2018, 11, 1039. [Google Scholar] [CrossRef]
- Kwao-Boateng, E.; Ankudey, E.G.; Darkwah, L.; Danquah, K.O. Assessment of diesel fuel quality. Heliyon 2024, 10, e24733. [Google Scholar] [CrossRef] [PubMed]
- Garrain, D.; Herrera, I.; Lechon, Y.; Lago, C. Well-to-Tank environmental analysis of a renewable diesel fuel from vegetable oil through co-processing in a hydrotreatment unit. Biomass Bioenergy 2014, 63, 239–249. [Google Scholar] [CrossRef]
- Freedman, B.; Bagby, M.O. Predicting cetane numbers of n-alcohols and methyl esters from their physical properties. J. Am. Oil Chem. Soc. 1990, 67, 565–571. [Google Scholar] [CrossRef]
- Sharafutdinov, I.; Dinkov, R.; Stratiev, D.; Shishkova, I.; Marinov, I.; Rudnev, N. Evaluation of available corrections for prediction of diesel fuel cetane number from physical properties. Oil Gas Eur. Mag. 2013, 39, 92–97. [Google Scholar]
- Vera-Rozo, J.R.; Saez-Bastante, J.; Carmona-Cabello, M.; Riesco-Avila, J.M.; Avellaneda, F.; Pinzi, S.; Dorado, M.P. Cetane index prediction based on biodiesel distillation curve. Fuel 2022, 321, 124063. [Google Scholar] [CrossRef]
- Harvey, D. Modern Analytical Chemistry; McGraw Hill: Boston, MA, USA, 2000; pp. 35–231. Available online: https://vyomaonline.com/studymaterial/uploads/pdf/2020/12/06_41062795d0ee9146d8f3635d0b34f288.pdf (accessed on 17 June 2024).
- Knothe, G. Analytical methods used in the production and fuel quality assessment of biodiesel. Trans. ASABE 2001, 44, 193–200. [Google Scholar] [CrossRef]
- Monteiro, M.R.; Ambrozina, A.R.P.; Lião, L.M.; Ferreira, A.G. Critical review on analytical methods for biodiesel characterization. Talanta 2008, 77, 593–605. [Google Scholar] [CrossRef]
- Brondz, I. Development of fatty acid analysis by high-performance liquid chromatography, gas chromatography, and related techniques. Anal. Chim. Acta 2002, 465, 1–37. [Google Scholar] [CrossRef]
- Segudovic, N.; Tomic, T.; Skrobonja, L.; Kontic, L. Local round robin test for determination of aromatics in diesel fuels by HPLC. J. Sep. Sci. 2004, 27, 65–70. [Google Scholar] [CrossRef]
- Sudol, P.E.; Pierce, K.M.; Prebihalo, S.E.; Skogerboe, K.J.; Wright, B.W.; Synovec, R.E. Development of gas chromatographic pattern recognition and classification tools for compliance and forensic analyses of fuels: A review. Anal. Chim. Acta 2020, 1132, 157–186. [Google Scholar] [CrossRef]
- Mogollon, N.G.S.; Ribeiro, F.A.d.L.; Lopez, M.M.; Hantao, L.W.; Poppi, R.J.; Augusto, F. Quantitative analysis of biodiesel in blends of biodiesel and conventional diesel by comprehensive two-dimensional gas chromatography and multivariate curve resolution. Anal. Chim. Acta 2013, 796, 130–136. [Google Scholar] [CrossRef]
- Rosset, M.; Perez-Lopez, O.W. FTIR spectroscopy analysis for monitoring biodiesel production by heterogeneous catalyst. Vib. Spectrosc. 2019, 105, 102990. [Google Scholar] [CrossRef]
- de Aguiar, L.M.; Galvan, D.; Bona, E.; Colnago, L.A.; Killner, M.H.M. Data fusion of middle-resolution NMR spectroscopy and low-field relaxometry using the Common Dimensions Analysis (ComDim) to monitor diesel fuel adulteration. Talanta 2022, 236, 122838. [Google Scholar] [CrossRef]
- Portela, N.A.; Oliveira, E.C.S.; Neto, A.C.; Rodrigues, R.R.T.; Silva, S.R.C.; Castro, E.V.R.; Filgueiras, P.R. Quantification of biodiesel in petroleum diesel by 1H NMR: Evaluation of univariate and multivariate approaches. Fuel 2016, 166, 12–18. [Google Scholar] [CrossRef]
- Killner, M.H.M.; Danieli, E.; Casanova, F.; Rohwedder, J.J.R.; Blümich, B. Mobile compact 1H NMR spectrometer promises fast quality control of diesel fuel. Fuel 2017, 203, 171–178. [Google Scholar] [CrossRef]
- Bayona, J.M.; Markides, K.E.; Lee, M.L. Characterization of polar polycyclic aromatic compounds in a heavy-duty diesel exhaust particulate by capillary column gas chromatography and high-resolution mass spectrometry. Environ. Sci. Technol. 1988, 22, 1440–1447. [Google Scholar] [CrossRef] [PubMed]
- Harvey, S.D.; Jarman, K.H.; Moran, J.J.; Sorensen, C.M.; Wright, B.W. Characterization of diesel fuel by chemical separation combined with capillary gas chromatography (GC) isotope ratio mass spectrometry (IRMS). Talanta 2012, 99, 262–269. [Google Scholar] [CrossRef]
- Eberlin, L.S.; Abdelnur, P.V.; Passero, A.; de Sa, G.F.; Daroda, R.J.; de Souza, V.; Eberlin, M.N. Analysis of biodiesel and biodiesel—Petrodiesel blends by high performance thin layer chromatography combined with easy ambient sonic-spray ionization mass spectrometry. Analyst 2009, 134, 1652–1657. [Google Scholar] [CrossRef] [PubMed]
- de Juan, A.; Tauler, R. Multivariate Curve Resolution: 50 years addressing the mixture analysis problem—A review. Anal. Chim. Acta 2021, 1145, 59–78. [Google Scholar] [CrossRef]
- Ba, A.; Eckert, E.; Vanik, T. Procedures for the selection of real components to characterize petroleum mixtures. Chem. Pap. 2003, 57, 53–62. [Google Scholar]
- Albahri, T.A. Developing correlations for the properties of petroleum fuels and their fractions. Fluid Phase Equilibria 2012, 315, 113–125. [Google Scholar] [CrossRef]
- Adel, T.; Bilson, S.; Levene, M.; Thompson, A. Trustworthy Artificial Intelligence in the Context of Metrology. In Producing Artificial Intelligent Systems: The Roles of Benchmarking, Standardisation and Certification; Studies in Computational Intelligence; Springer: Berlin, Germany, 2024. [Google Scholar] [CrossRef]
- Kumar, R.; Sharma, V. Chemometrics in forensic science. TrAC Trends Anal. Chem. 2018, 105, 191–201. [Google Scholar] [CrossRef]
- Baptista, P.; Felizardo, P.; Menezes, J.C.; Neiva Correia, M.J. Multivariate near infrared spectroscopy models for predicting the methyl esters content in biodiesel. Anal. Chim. Acta 2008, 607, 153–159. [Google Scholar] [CrossRef]
- Mahammad, A.S. Using AI in Dimensional Metrology. In Handbook of Metrology and Applications; Aswal, D.K., Yadav, S., Takatsuji, T., Rachakonda, P., Kumar, H., Eds.; Springer: Singapore, 2023; pp. 1025–1042. [Google Scholar] [CrossRef]
- Kassem, Y.; Çamur, H. Prediction of biodiesel density for extended ranges of temperature and pressure using adaptive neuro-fuzzy inference system (ANFIS) and radial basis function (RBF). Procedia Comput. Sci. 2017, 120, 311–316. [Google Scholar] [CrossRef]
- Chandrasekaran, J.; Feng, H.; Lei, Y.; Kacker, R.; Kuhn, D.R. Effectiveness of dataset reduction in testing machine learning algorithms. In Proceedings of the 2020 IEEE International Conference on Artificial Intelligence Testing (AITest), Oxford, UK, 3–6 August 2020; pp. 133–140. [Google Scholar] [CrossRef]
- Khanafer, M.; Shirmohammadi, S. Applied AI in instrumentation and measurement: The deep learning revolution. IEEE Instrum. Meas. Mag. 2020, 23, 10–17. [Google Scholar] [CrossRef]
- Sujesh, G.; Ramesh, S. Modeling, and control of diesel engines: A systematic review. Alex. Eng. J. 2018, 57, 4033–4048. [Google Scholar] [CrossRef]
- Sivaramakrishnan, K.; Ravikumar, P. Optimization of operational parameters on performance and emissions of a diesel engine using biodiesel. Int. J. Environ. Sci. Technol. 2014, 11, 949–958. [Google Scholar] [CrossRef]
- May, J.; Favre, C.; Bosteels, D. Emissions from Euro 3 to Euro 6 light-duty vehicles equipped with a range of emissions control technologies. In Internal Combustion Engines: Performance, Fuel Economy, and Emissions; IMechE, Ed.; Woodhead Publishing: Cambridge, UK, 2013; pp. 55–65. [Google Scholar] [CrossRef]
- Degraeuwe, B.; Weiss, M. Does the New European Driving Cycle (NEDC) really fail to capture the NOX emissions of diesel cars in Europe? Environ. Pollut. 2017, 222, 234–241. [Google Scholar] [CrossRef]
- Sileghem, L.; Bosteels, D.; May, J.; Favre, C.; Verhelst, S. Analysis of vehicle emission measurements on the new WLTC, the NEDC and the CADC. Transp. Res. Part D Transp. Environ. 2014, 32, 70–85. [Google Scholar] [CrossRef]
- ASTM D6571-23A; ASTM Subcommittee: D02.E0. Standard Specification for Biodiesel Fuel Blend Stock (B100) for Middle Distillate Fuels. ASTM International: West Conshohocken, PA, USA, 2023; pp. 1–10. [CrossRef]
- Sahoo, P.K.; Das, L.M.; Babu, M.K.G.; Arora, P.; Singh, V.P.; Kumar, N.R.; Varyani, T.S. Comparative evaluation of performance and emission characteristics of jatropha, karanja and polanga based biodiesel as fuel in a tractor engine. Fuel 2009, 88, 1698–1707. [Google Scholar] [CrossRef]
- Dhar, A.; Agarwal, A.K. Performance, emissions, and combustion characteristics of Karanja biodiesel in a transportation engine. Fuel 2014, 119, 70–80. [Google Scholar] [CrossRef]
- d’Ambrosio, S.; Mancarella, A.; Marello, O. Characterization of Hydrotreated Vegetable Oil (HVO) in a Euro 6 Diesel Engine as a Drop-In Fuel and with a Dedicated Calibration. J. Phys. Conf. Ser. 2023, 2648, 012074. [Google Scholar] [CrossRef]
- Shukla, P.C.; Gupta, T.; Labhsetwar, N.K.; Agarwal, A.K. Physico-chemical speciation of particulates emanating from Karanja biodiesel fuelled automotive engine. Fuel 2015, 162, 84–90. [Google Scholar] [CrossRef]
- d’Ambrosio, S.; Mancarella, A.; Manelli, A. Utilization of Hydrotreated Vegetable Oil (HVO) in a Euro 6 Dual-Loop EGR Diesel Engine: Behavior as a Drop-In Fuel and Potentialities along Calibration Parameter Sweeps. Energies 2022, 15, 7202. [Google Scholar] [CrossRef]
- Dimitriadis, A.; Natsios, I.; Dimaratos, A.; Katsaounis, D.; Samaras, Z.; Bezergianni, S.; Lehto, K. Evaluation of a Hydrotreated Vegetable Oil (HVO) and Effects on Emissions of a Passenger Car Diesel Engine. Front. Mech. Eng. 2018, 4, 7. [Google Scholar] [CrossRef]
- Labecki, L.; Lindner, A.; Winklmayr, W.; Uitz, R.; Cracknell, R.; Ganippa, L. Effects of injection parameters and EGR on exhaust soot particle number-size distribution for diesel and RME fuels in HSDI engines. Fuel 2013, 112, 224–235. [Google Scholar] [CrossRef]
- Dhahad, H.A.; Fayad, M.A.; Chaichan, M.T.; Jaber, A.A.; Megaritis, T. Influence of fuel injection timing strategies on performance, combustion, emissions, and particulate matter characteristics fueled with rapeseed methyl ester in modern diesel engine. Fuel 2021, 306, 121589. [Google Scholar] [CrossRef]
- Valentino, G.; Corcione, F.E.; Iannuzzi, S.E.; Serra, S. Experimental study on performance and emissions of a high speed diesel engine fuelled with n-butanol diesel blends under premixed low temperature combustion. Fuel 2012, 92, 295–307. [Google Scholar] [CrossRef]
- Heywood, J.B. Internal Combustion Engine Fundamentals, 2nd ed.; McGraw-Hill: New York, NY, USA, 1988. [Google Scholar]
- CFR Engines Inc. F5 Cetane Ratng System with XCP® TECHNOLOGY, CFR Enginees Inc.: Pewaukee, WI, US, form C635, rev. B. Available online: https://cfrengines.com/wp-content/uploads/2024/04/CFR-F5_brochure_3-14-24_.pdf (accessed on 8 May 2024).
- Parsi, M.; Ladommatos, N.; McGrath, N. Assessment and Optimisation of the Instrumentation Used for Cetane Tests on Diesel Fuels; SAE Technical Paper, No. 922269; SAE International: Warrendale, PA, USA, 1992. [Google Scholar] [CrossRef]
- Szymkowicz, P.G.; Benajes, J. Single-cylinder engine evaluation of a multi-component diesel surrogate fuel at a part-load operating condition with conventional combustion. Fuel 2018, 226, 286–297. [Google Scholar] [CrossRef]
- Jesu Martin, M.L.; Geo, V.E.; Jeba Singh, D.K.; Nagalingam, B. A comparative analysis of different methods to improve the performance of cotton seed oil fueled diesel engine. Fuel 2012, 102, 372–378. [Google Scholar] [CrossRef]
- Sharma, A.; Murugan, S. Effect of nozzle opening pressure on the behaviour of a diesel engine running with non-petroleum fuel. Energy 2017, 127, 236–246. [Google Scholar] [CrossRef]
- AVL List GmbH. Single Cylinder Research Engines; AVL List GmbH: Graz, Austria, 2014; Available online: https://www.avl.com/documents/10138/885965/AVL+SCRE+ProductDescription+eng+2014.pdf (accessed on 6 May 2024).
- Cuisano, J.; Flores, F.; Chirinos, L.; Vaudrey, A. In-cylinder pressure statistical analysis and digital signal processing methods for studying the combustion of a natural gas/diesel heavy-duty engine at low load conditions. Energy Convers. Manag. 2022, 269, 116089. [Google Scholar] [CrossRef]
- Shehata, M.S. Cylinder pressure, performance parameters, heat release, specific heats ratio and duration of combustion for spark ignition engine. Energy 2010, 35, 4710–4725. [Google Scholar] [CrossRef]
- Kokjohn, S.L.; Musculus, M.P.B.; Reitz, R.D. Evaluating temperature and fuel stratification for heat-release rate control in a reactivity-controlled compression-ignition engine using optical diagnostics and chemical kinetics modeling. Combust. Flame 2015, 162, 2729–2742. [Google Scholar] [CrossRef]
- Tang, Q.; Liu, H.; Yao, M. Simultaneous measurement of natural flame luminosity and emission spectra in a RCCI engine under different fuel stratification degrees. SAE Int. J. Engines 2017, 10, 1155–1162. [Google Scholar] [CrossRef]
- Hazar, H. Effects of biodiesel on a low heat loss diesel engine. Renew. Energy 2009, 34, 1533–1537. [Google Scholar] [CrossRef]
- Taymaz, I.; Cakir, K.; Gur, M.; Mimaroglu, A. Experimental investigation of heat losses in a ceramic coated diesel engine. Surf. Coat. Technol. 2003, 169–170, 168–170. [Google Scholar] [CrossRef]
- Murali-Krishna-M, V.S.; Seshagiri-Rao-V, V.R.; Reddy-T, K.K.; Murthy-P, V.K. Performance evaluation of medium grade low heat rejection diesel engine with carbureted methanol and crude jatropha oil. Renew. Sustain. Energy Rev. 2014, 34, 122–135. [Google Scholar] [CrossRef]
- Mikulski, M.; Hunicz, J.; Duda, K.; Kazimierski, P.; Suchocki, T.; Rybak, A. Tyre pyrolytic oil fuel blends in a modern compression ignition engine: A comprehensive combustion and emissions analysis. Fuel 2022, 320, 123869. [Google Scholar] [CrossRef]
- Alagumalai, A. Combustion characteristics of lemongrass (Cymbopogon flexuosus) oil in a partial premixed charge compression ignition engine. Alex. Eng. J. 2015, 54, 405–413. [Google Scholar] [CrossRef]
- Rajendra Prasath, B.; Tamilporai, P.; Shabir, M.F. Analysis of combustion, performance and emission characteristics of low heat rejection engine using biodiesel. Int. J. Therm. Sci. 2010, 49, 2483–2490. [Google Scholar] [CrossRef]
- McDonnell, K.P.; Ward, S.M.; Mcnulty, P.B.; Howard-Hildige, R. Results of engine and vehicle testing of semirefined rapeseed oil. Trans. ASAE 2000, 43, 1309–1316. [Google Scholar] [CrossRef]
- Bari, S.; Yu, C.W.; Lim, T.H. Performance deterioration and durability issues while running a diesel engine with crude palm oil. Proc. Inst. Mech. Eng. Part D J. Automob. Eng. 2002, 216, 785–792. [Google Scholar] [CrossRef]
- Devan, P.K.; Mahalakshmi, N.V. Utilization of unattended methyl ester of paradise oil as fuel in diesel engine. Fuel 2009, 88, 1828–1833. [Google Scholar] [CrossRef]
- Gumus, M. A comprehensive experimental investigation of combustion and heat release characteristics of a biodiesel (hazelnut kernel oil methyl ester) fueled direct injection compression ignition engine. Fuel 2010, 89, 2802–2814. [Google Scholar] [CrossRef]
- Kim, S.; Hwang, J.W.; Lee, C.S. Experiments and modeling on droplet motion and atomization of diesel and bio-diesel fuels in a cross-flowed air stream. Int. J. Heat Fluid Flow 2010, 31, 667–679. [Google Scholar] [CrossRef]
- Ryan, T.W. Correlation of physical and chemical ignition delay to cetane number. SAE Tech. Pap. Ser. 1985, 94, 687–699. [Google Scholar] [CrossRef]
- Kim, K.; Lee, W.; Wiersema, P.; Mayhew, E.; Temme, J.; Kweon, C.-B.M.; Lee, T. Effects of the cetane number on chemical ignition delay. Energy 2023, 264, 126263. [Google Scholar] [CrossRef]
- Dahmen, M.; Marquardt, W. A novel group contribution method for the prediction of the derived cetane number of oxygenated hydrocarbons. Energy Fuels 2015, 29, 5781–5801. [Google Scholar] [CrossRef]
- CFR Engines Inc. CFR Ignition Quality Tester (IQT™). IQT Information Brochure. 2000, pp. 1–4. Available online: https://iqt.cfrengines.com/wp-content/uploads/IQT%20Information%20Brochure%20(November%202019).pdf (accessed on 9 May 2024).
- Allard, L.; Webster, G.; Hole, N.; Ryan, T.; Ott, D.; Fairbridge, C.W. Diesel Fuel Ignition Quality as Determined in the Ignition Quality Tester (IQT); SAE Technical Paper No. 961182; SAE International: Warrendale, PA, USA, 1996. [Google Scholar] [CrossRef]
- ASTM D6890-21; ASTM Subcommittee: D02.01. Standard Test Method for Determination of Ignition Delay and Derived Cetane Number (DCN) of Diesel Fuel Oils by Combustion in a Constant Volume Chamber. ASTM International: West Conshohocken, PA, USA, 2021; pp. 1–19. [CrossRef]
- Yang, S.Y.; Naser, N.; Chung, S.H.; Cha, J. Effect of Temperature, Pressure and Equivalence Ratio on Ignition Delay in Ignition Quality Tester (IQT): Diesel, n-Heptane, and iso-Octane Fuels under Low Temperature Conditions. SAE Int. J. Fuels Lubr. 2015, 8, 537–548. Available online: http://www.jstor.org/stable/26273353 (accessed on 9 May 2024). [CrossRef]
- Bogin, G.; Dean, A.M.; Ratcliff, M.A.; Luecke, J.; Zigler, B.T. Expanding the Experimental Capabilities of the Ignition Quality Tester for Autoigniting Fuels. SAE Int. J. Fuels Lubr. 2010, 3, 353–367. Available online: http://www.jstor.org/stable/26272662 (accessed on 9 May 2024). [CrossRef]
- Settles, G.S.; Hargather, M.J. A review of recent developments in schlieren and shadowgraph techniques. Meas. Sci. Technol. 2017, 28, 042001. [Google Scholar] [CrossRef]
- Payri, R.; García-Oliver, J.M.; Xuan, T.; Bardi, M. A study on diesel spray tip penetration and radial expansion under reacting conditions. Appl. Therm. Eng. 2015, 90, 619–629. [Google Scholar] [CrossRef]
- Benajes, J.; Payri, R.; Bardi, M.; Martí-Aldaraví, P. Experimental characterization of diesel ignition and lift-off length using a single-hole ECN injector. Appl. Therm. Eng. 2013, 58, 554–563. [Google Scholar] [CrossRef]
- Li, G.; Dai, J.; Liu, Z.; Lee, T.H.; Zhang, C. Optical study on spray, combustion, and flame characteristics of n-hexanol/diesel blends under various diesel engine-like conditions. Fuel 2022, 325, 124941. [Google Scholar] [CrossRef]
- Zhang, Q.; Xia, J.; Wang, J.; He, Z.; Zhao, W.; Qian, Y.; Zheng, L.; Liu, R.; Lu, X. Experimental study on ignition and combustion characteristics of biodiesel-butanol blends at different injection pressures. Renew. Sustain. Energy Rev. 2022, 160, 112289. [Google Scholar] [CrossRef]
- Chen, J.; Liu, Q.; Huang, Y.; Pachiannan, T.; Zhou, S.; Wang, Q.; Zhong, W. An optical study on spray and combustion characteristics of ethanol/hydrogenated catalytic biodiesel blends in a constant volume combustion chamber. Therm. Sci. Eng. Prog. 2024, 49, 102448. [Google Scholar] [CrossRef]
- Sun, Z.; Coolen, R.; Wang, Y.; Cuijpers, M.; Somers, B.; Maes, N. Combustion characteristics of oxymethylene dimethyl ether-diesel blends: An experimental investigation using a constant-volume combustion chamber. Fuel 2024, 360, 130587. [Google Scholar] [CrossRef]
- Hessel, R.; Yue, Z.; Reitz, R.; Musculus, M.; O’Connor, J. Guidelines for interpreting soot luminosity imaging. SAE Int. J. Engines 2017, 10, 1174–1192. [Google Scholar] [CrossRef]
- Wang, Y.; Maes, N.; Cuijpers, M.; Somers, B. Spray combustion of fast-pyrolysis bio-oils under engine-like conditions. Energy Convers. Manag. X 2023, 20, 100433. [Google Scholar] [CrossRef]
- Wang, Y.; Han, J.; Maes, N.; Cuijpers, M.; Somers, B. Ignition and combustion characteristics of n-Butanol and FPBO/n-Butanol blends with addition of ignition improver. Front. Energy Res. 2022, 10, 832509. [Google Scholar] [CrossRef]
- Geng, L.; Zhao, Y.; Shan, S.; Kang, B.; Gao, N.; Chen, H. Study on spray and combustion characteristics of Fischer-Tropsch diesel/biodiesel blends in a constant volume chamber. J. Energy Inst. 2023, 111, 101422. [Google Scholar] [CrossRef]
- Mehra, K.S.; Pal, J.; Goel, V. A comprehensive review on the atomization and spray characteristics of renewable biofuels. Sustain. Energy Technol. Assess. 2023, 56, 103106. [Google Scholar] [CrossRef]
- Bergeron, C.A.; Hallett, W.L.H. Ignition characteristics of liquid hydrocarbon fuels as single droplets. Can. J. Chem. Eng. 1989, 67, 142–149. [Google Scholar] [CrossRef]
- Aggarwal, S.K. Single droplet ignition: Theoretical analyses and experimental findings. Prog. Energy Combust. Sci. 2014, 45, 79–107. [Google Scholar] [CrossRef]
- Wang, Y.; Bao, H.; Somers, B.; Maes, N. Evaluation of fuel spray ignition delay behavior using a two-stage Lagrangian model. Combust. Flame 2024, 265, 113449. [Google Scholar] [CrossRef]
- Ra, Y.; Reitz, R.D. A vaporization model for discrete multi-component fuel sprays. Int. J. Multiph. Flow 2009, 35, 101–117. [Google Scholar] [CrossRef]
- Xia, J.; Zhang, Q.; Huang, Z.; Ju, D.; Lu, X. Experimental study of injection characteristics under diesel’s sub/trans/supercritical conditions with various nozzle diameters and injection pressures. Energy Convers. Manag. 2020, 215, 112949. [Google Scholar] [CrossRef]
- Peraza, J.E.; Payri, R.; Gimeno, J.; Martí-Aldaraví, P. ECN Spray D visualization of the spray interaction with a transparent wall under engine-like conditions, Part II: Impinging spray combustion. Fuel 2022, 308, 121964. [Google Scholar] [CrossRef]
- Chaudhari, V.D.; Kulkarni, A.; Deshmukh, D. Spray characteristics of biofuels for advance combustion engines. Clean. Eng. Technol. 2021, 5, 100265. [Google Scholar] [CrossRef]
- Li, X.; Wang, S.; Yang, S.; Qiu, S.; Sun, Z.; Hung, D.L.; Xu, M. A review on the recent advances of flash boiling atomization and combustion applications. Prog. Energy Combust. Sci. 2024, 100, 101119. [Google Scholar] [CrossRef]
- Ma, X.; Li, F.; Wang, S.; Zhang, H. Evolution of biodiesel flow spray inside and near field in pressure swirl nozzles: Flow rate, atomization angle, and droplet size. Energy 2024, 291, 130337. [Google Scholar] [CrossRef]
- Geca, M.; Borecki, M.; Kociubinski, A. Multiparametric capillary sensor: Stabilization of local heating. Proc. SPIE 2018, 10808, 108080Z. [Google Scholar] [CrossRef]
- Mohan, B.; Yang, W.; Tay, K.L.; Yu, W. Macroscopic spray characterization under high ambient density conditions. Exp. Therm. Fluid Sci. 2014, 59, 109–117. [Google Scholar] [CrossRef]
- Ulu, A.; Yildiz, G.; Özkol, Ü.; Rodriguez, A.D. Experimental investigation of spray characteristics of ethyl esters in a constant volume chamber. Biomass Convers. Biorefinery 2024, 14, 2643–2660. [Google Scholar] [CrossRef] [PubMed]
- Borecki, M.; Prus, P.; Korwin-Pawlowski, M.L. Capillary Sensor with Disposable Optrode for Diesel Fuel Quality Testing. Sensors 2019, 19, 1980. [Google Scholar] [CrossRef]
- Otsu, N. A threshold selection method from gray-level histograms. Automatica 1975, 11, 23–27. [Google Scholar] [CrossRef]
- Canny, J. A computational approach to edge detection. IEEE Trans. Pattern Anal. Mach. Intell. 1986, 8, 679–698. [Google Scholar] [CrossRef]
- ImageJ Download. Available online: https://imagej.net/downloads (accessed on 16 May 2024).
- Prus, P.; Borecki, M.; Korwin-Pawlowski, M.L.; Kociubiński, A.; Duk, M. Automatic detection of characteristic points and form of optical signals in multiparametric capillary sensors. Proc. SPIE 2014, 9290, 929009. [Google Scholar] [CrossRef]
- Mohan, B.; Yang, W.; Tay, K.L.; Yu, W. Experimental study of spray characteristics of biodiesel derived from waste cooking oil. Energy Convers. Manag. 2014, 88, 622–632. [Google Scholar] [CrossRef]
- Alptekin, E.; Sanli, H.; Canakci, M. Combustion and performance evaluation of a common rail DI diesel engine fueled with ethyl and methyl esters. Appl. Therm. Eng. 2019, 149, 180–191. [Google Scholar] [CrossRef]
- Borecki, M.; Prus, P.; Korwin-Pawlowski, M.L.; Doroz, P.; Szmidt, J. Automatic detection of outlier data received in multi-parametric capillary sensors of diesel fuels fit for use. Proc. SPIE 2018, 10808, 108080A. [Google Scholar] [CrossRef]
- Haq, M.U.; Jafry, A.T.; Abbasi, M.S.; Jawad, M.; Ahmad, S.; Cheema, T.A.; Abbas, N. Numerical and experimental spray analysis of castor and jatropha biodiesel under non-evaporating conditions. Energies 2022, 15, 7808. [Google Scholar] [CrossRef]
- Borecki, M.; Doroz, P.; Prus, P.; Pszczolkowski, P.; Szmidt, J.; Korwin-Pawlowski, M.L.; Frydrych, J.; Kociubinski, A.; Duk, M. Fiber optic capillary sensor with smart optrode for rapid testing of the quality of diesel and biodiesel fuel. Int. J. Adv. Syst. Meas. 2014, 7, 57–67. Available online: https://scholar.google.pl/scholar?oi=bibs&cluster=11479633249071461508&btnI=1&hl=pl (accessed on 22 May 2024).
- ASTM D976-06; ASTM Subcommittee: D02.E0. Standard Test Method for Calculated Cetane Index of Distillate Fuels (Reapproved 2016). ASTM International: West Conshohocken, PA, USA, 2023; Volume 5, pp. 1–4. [CrossRef]
- ASTM D4737-21; ASTM Subcommittee: D02.E0. Standard Test Method for Calculated Cetane Index by Four Variable Equation. ASTM International: West Conshohocken, PA, USA, 2021; Volume 5, pp. 1–5. [CrossRef]
- Lapuerta, M.; Rodríguez-Fernández, J.; Armas, O. Correlation for the estimation of the density of fatty acid esters fuels and its implications. A proposed Biodiesel Cetane Index. Chem. Phys. Lipids 2010, 163, 720–727. [Google Scholar] [CrossRef] [PubMed]
- Baghban, A.; Adelizadeh, M. On the determination of cetane number of hydrocarbons and oxygenates using Adaptive Neuro Fuzzy Inference System optimized with evolutionary algorithms. Fuel 2018, 230, 344–354. [Google Scholar] [CrossRef]
- Luning Prak, D.; Cooke, J.; Dickerson, T.; McDaniel, A.; Cowart, J. Cetane number, derived cetane number, and cetane index: When correlations fail to predict combustibility. Fuel 2021, 289, 119963. [Google Scholar] [CrossRef]
- Haq, M.U.; Jafry, A.T.; Ali, M.; Ajab, H.; Abbas, N.; Sajjad, U.; Hamid, K. Influence of nano additives on Diesel-Biodiesel fuel blends in diesel engine: A spray, performance, and emissions study. Energy Convers. Manag. X 2024, 23, 100574. [Google Scholar] [CrossRef]
- Coelho de Sousa Marques, M.A.; Guimarey, M.J.G.; Domínguez-Arca, V.; Amigo, A.; Fernández, J. Heat capacity, density, surface tension, and contact angle for polyalphaolefins and ester lubricants. Thermochim. Acta 2021, 703, 178994. [Google Scholar] [CrossRef]
- Petiteaux, M. Innovative Water Separation Technology and Electrostatic Discharge System Developed and Validated for the New Diesel Fuel Filtration Module of the Future Ford Diesel F-Series; SAE Technical Paper; SAE International: Warrendale, PA, USA, 2009. [Google Scholar] [CrossRef]
- Nwadike, I.; Yahaya, M.; O’Donnell, S.; Demshemino, I.; Okoro, L. Cold flow properties and kinematic viscosity of biodiesel. Univers. J. Chem. 2013, 1, 135–141. [Google Scholar] [CrossRef]
- Wedler, C.; Trusler, J.P.M. Review of density and viscosity data of pure fatty acid methyl ester, ethyl ester and butyl ester. Fuel 2023, 339, 127466. [Google Scholar] [CrossRef]
- Saxena, V.; Kumar, N.; Saxena, V.K. Methodologies for modification of characteristics of biodiesel for wider acceptability as diesel engine fuel. In Oxygenated Fuels for Sustainable Development Advancement; Kumar, N., Mathiyazhagan, K., Sreedharan, V.R., Kalam, M.A., Eds.; Elsevier: Amsterdam, The Netherlands, 2023; pp. 139–160. [Google Scholar] [CrossRef]
- Maleki, B.; Talesh, S.S.A. Cold flow properties and CI engine parameters synchronic improvement of biodiesel/diesel/ C3 and C4 alcohol blends: Mixture design approach. Process Saf. Environ. Prot. 2022, 160, 310–326. [Google Scholar] [CrossRef]
- Hellier, P.; Talibi, M.; Eveleigh, A.; Ladommatos, N. An overview of the effects of fuel molecular structure on the combustion and emissions characteristics of compression ignition engines. Proc. Inst. Mech. Eng. Part D J. Automob. Eng. 2018, 232, 90–105. [Google Scholar] [CrossRef]
- Marmur, A.; Della Volpe, C.; Siboni, S.; Amirfazli, A.; Drelich, J.W. Contact angles and wettability: Towards common and accurate terminology. Surf. Innov. 2017, 5, 3–8. [Google Scholar] [CrossRef]
- Murphy, F.; McDonnell, K.; Butler, E.; Devlin, G. The evaluation of viscosity and density of blends of Cyn-diesel pyrolysis fuel with conventional diesel fuel in relation to compliance with fuel specifications EN 590:2009. Fuel 2012, 91, 112–118. [Google Scholar] [CrossRef]
- Fortin, T.J.; Laesecke, A.; Freund, M.; Outcalt, S.L. Advanced calibration, adjustment, and operation of a density and sound speed analyzer. J. Chem. Thermodyn. 2013, 57, 276–285. [Google Scholar] [CrossRef]
- Alptekin, E.; Canakci, M. Determination of the density and the viscosities of biodiesel–diesel fuel blends. Renew. Energy 2008, 33, 2623–2630. [Google Scholar] [CrossRef]
- Seibold, A.; Nardin, M.; Schultz, J.; Walliser, A.; Oppliger, M. Effect of dynamic contact angle on capillary rise phenomena. Colloids Surf. A Physicochem. Eng. Asp. 2000, 161, 81–87. [Google Scholar] [CrossRef]
- Shiri, Y.; Seyed, S.; Seyed, M.J. Analytical, experimental, and numerical study of capillary rise dynamics from inertial to viscous flow. Phys. Fluids 2022, 34, 102105. [Google Scholar] [CrossRef]
- Wang, X.; Dai, C.; Huo, J.; Liu, J.; Peng, C.; Zhong, R.; Wang, J.; Fang, L. Design and evaluation of viscosity measurement device based on capacitance method. IEEE Sens. J. 2024, 24, 24560–24569. [Google Scholar] [CrossRef]
- Voglhuber-Brunnmaier, T.; Jakoby, B. Electromechanical resonators for sensing fluid density and viscosity—A Review. Meas. Sci. Technol. 2022, 33, 012001. [Google Scholar] [CrossRef]
- Langdon, R.M. Resonator sensors—A review. J. Phys. E Sci. Instrum. 1985, 18, 103–115. [Google Scholar] [CrossRef]
- Szpakowski, A.; Pustelny, T. Analyzing system of acoustic field. In Proceedings of the Acousto-Optics and Applications IV, Gdańsk-Jurata, Poland, 22–29 May 2001; SPIE: Bellingham, WA, USA, 2001; p. 447609. [Google Scholar] [CrossRef]
- Jakoby, B.; Vellekoop, M.J. Physical sensors for water-in-oil emulsions. Sens. Actuators A 2004, 110, 28–32. [Google Scholar] [CrossRef]
- Abdulkarim, Y.I.; Deng, L.; Luo, H.; Huang, S.; Karaaslan, M.; Altintas, O.; Bakir, M.; Muhammadsharif, F.F.; Awl, H.N.; Sabah, C.; et al. Design and study of a metamaterial based sensor for the application of liquid chemicals detection. J. Mater. Res. Technol. 2020, 9, 10291–10304. [Google Scholar] [CrossRef]
- Kulkarni, S.; Joshi, M.S. Design and analysis of shielded vertically stacked ring resonator as complex permittivity sensor for petroleum oils. IEEE Trans. Microw. Theory Tech. 2015, 63, 2411–2417. [Google Scholar] [CrossRef]
- Alahnomi, R.A.; Zakaria, Z.; Yussof, Z.M.; Althuwayb, A.A.; Alhegazi, A.; Alsariera, H.; Rahman, N.A. Review of Recent Microwave Planar Resonator-Based Sensors: Techniques of Complex Permittivity Extraction, Applications, Open Challenges and Future Research Directions. Sensors 2021, 21, 2267. [Google Scholar] [CrossRef] [PubMed]
- Corach, J.; Sorichetti, P.A.; Romano, S.D. Electrical and ultrasonic properties of vegetable oils and biodiesel. Fuel 2015, 139, 466–471. [Google Scholar] [CrossRef]
- Corach, J.; Sorichetti, P.A.; Romano, S.D. Electrical properties and kinematic viscosity of biodiesel. Fuel 2021, 299, 120841. [Google Scholar] [CrossRef]
- Park, S.-J.; Seo, M.-K. Intermolecular Force. In Interface Science and Technology; Park, S.-J., Seo, M.-K., Eds.; Elsevier: Amsterdam, The Netherlands, 2011; Volume 18, pp. 1–57. [Google Scholar] [CrossRef]
- Paraian, M.; Ghicioi, E.; Vatavu, N.; Gabor, D.; Mangu, S.I. The risk of static electricity at handling diesel Fuel. Proc. MATEC Web Conf. 2021, 343, 10013. [Google Scholar] [CrossRef]
- Borecki, M.; Korwin-Pawlowski, M.L.; Duk, M.; Kociubinski, A.; Frydrych, J.; Prus, P.; Szmidt, J. Dynamical Capillary Rise Photonic Sensor for Testing of Diesel and Biodiesel Fuel. Sens. Transducers 2015, 193, 11–22. Available online: https://www.sensorsportal.com/HTML/DIGEST/october_2015/Vol_193/P_2730.pdf (accessed on 3 May 2024).
- Sparks, D.; Smith, R.; Schneider, R.; Cripe, J.; Massoud-Ansari, S.; Chimbayo, A.; Najafi, N. A variable temperature, resonant density sensor made using an improved chip-level vacuum package. Sens. Actuators A 2003, 107, 119–124. [Google Scholar] [CrossRef]
- Tamer, A.; Karadağ, F.; Ünal, E.; Abdulkarim, Y.I.; Deng, L.; Altintas, O.; Bakır, M.; Karaaslan, M. Metamaterial based sensor integrating transmission line for detection of branded and unbranded diesel fuel. Chem. Phys. Lett. 2020, 742, 137169. [Google Scholar] [CrossRef]
- Zhang, W.-B. Review on analysis of biodiesel with infrared spectroscopy. Renew. Sustain. Energy Rev. 2012, 16, 6048–6058. [Google Scholar] [CrossRef]
- Wang, Y.; Cao, Y.; Wei, W.; Davidson, D.F.; Hanson, R.K. A new method of estimating derived cetane number for hydrocarbon fuels. Fuel 2019, 241, 319–326. [Google Scholar] [CrossRef]
- Zhan, X.; Lin, J.; Wang, Z.; Wu, Z. The Application of Chemometric Methods in Near Infrared Spectroscopy Analysis, 2nd ed.; IEEE Conference on Industrial Electronics and Applications: Harbin, China, 2007; pp. 1771–1774. [Google Scholar] [CrossRef]
- Giakoumis, E.G. A statistical investigation of biodiesel physical and chemical properties, and their correlation with the degree of unsaturation. Renew. Energy 2013, 50, 858–878. [Google Scholar] [CrossRef]
- de Souza, D.C.M.; Cabrita, L.; Galinha, C.F.; Rato, T.J.; Reis, M.S. A Spectral AutoML approach for industrial soft sensor development: Validation in an oil refinery plant. Comput. Chem. Eng. 2021, 150, 107324. [Google Scholar] [CrossRef]
- Khan, S.A.; Khan, S.B.; Khan, L.U.; Farooq, A.; Akhtar, K.; Asiri, A.M. Fourier Transform Infrared Spectroscopy: Fundamentals and Application in Functional Groups and Nanomaterials Characterization. In Handbook of Materials Characterization; Sharma, S., Ed.; Springer: Cham, Switzerland, 2018; pp. 317–344. [Google Scholar] [CrossRef]
- Wang, S.; Liu, S.; Yuan, Y.; Zhang, J.; Wang, J.; Kong, D. Simultaneous detection of different properties of diesel fuel by near infrared spectroscopy and chemometrics. Infrared Phys. Technol. 2020, 104, 103111. [Google Scholar] [CrossRef]
- Hradecká, I.; Vráblík, A.; Frątczak, J.; Sharkov, N.; Černý, R.; Hönig, V. Near-Infrared Spectroscopy as a Tool for Simultaneous Determination of Diesel Fuel Improvers. ACS Omega 2023, 8, 4038–4045. [Google Scholar] [CrossRef]
- Feng, F.; Wu, Q.; Zeng, L. Rapid analysis of diesel fuel properties by near infrared reflectance spectra. Spectrochim. Acta Part A Mol. Biomol. Spectrosc. 2015, 149, 271–278. [Google Scholar] [CrossRef]
- Chuck, C.J.; Bannister, C.D.; Hawley, J.G.; Davidson, M.G. Spectroscopic sensor techniques applicable to real-time biodiesel determination. Fuel 2010, 89, 457–461. [Google Scholar] [CrossRef]
- Castellanos-Cuellar, I.C.; Avella-Moreno, E.; Vargas-Molina, P.M.; Bejarano, A.M. An Interference free absorption in the mid-infrared to follow the obtaining of biodiesel by transesterification of waste frying oils. Momento 2023, 67, 39–54. [Google Scholar] [CrossRef]
- Magalhães, K.F.; Caires, A.R.L.; Silva, M.S.; Alcantara, G.B.; Oliveira, S.L. Endogenous fluorescence of biodiesel and products thereof: Investigation of the molecules responsible for this effect. Fuel 2014, 119, 120–128. [Google Scholar] [CrossRef]
- Silva, M.A.A.; Correa, R.A.; de O. Tavares, M.G.; Filho, N.R.A. A new spectrophotometric method for determination of biodiesel content in biodiesel/diesel blends. Fuel 2015, 143, 16–20. [Google Scholar] [CrossRef][Green Version]
- Prakash, J.; Mishra, A.K. Introduction of a novel fluorescence based method for the composition estimation of petroleum fuel–biofuel blends. Fuel 2013, 108, 351–355. [Google Scholar] [CrossRef]
- Wlodarski, M.; Bombalska, A.; Mularczyk-Oliwa, M.; Kaliszewski, M.; Kopczyński, K. Fluorimetric techniques in analysis and classification of fuels. Proc. SPIE 2012, 8703, 87030B. [Google Scholar] [CrossRef]
- Kumar, S.D.; Sivasubramonia-Pillai, T.V. Estimating fuel adulteration in automobiles using robust optical fiber sensors. Microprocess. Microsyst. 2020, 79, 103289. [Google Scholar] [CrossRef]
- Bharath, L.V.; Himanth, M. Review on the Detection of Fuel Adulteration through Sensor based Techniques. Int. J. Sci. Res. Publ. 2017, 7, 447–451. Available online: https://www.ijsrp.org/research-paper-0917/ijsrp-p6955.pdf (accessed on 20 June 2024).
- Felix, V.J.; Udaykiran, P.A.; Ganesan, K. Fuel adulteration detection system. Indian J. Sci. Technol. 2015, 8, 90–95. [Google Scholar] [CrossRef]
- Patil, S.; Shaligram, A.D. Refractometric fiber optic adulteration level detector for diesel. Int. J. Adv. Eng. Technol. 2011, 1, 195–203. Available online: https://citeseerx.ist.psu.edu/document?repid=rep1&type=pdf&doi=2e56f320c6761391ad472d4c629beb1a4fcaec79 (accessed on 20 June 2024).
- Kher, S.; Chaubey, S.; Kishore, J.; Oak, S.M. Detection of Fuel Adulteration with High Sensitivity Using Turnaround Point Long Period Fiber Gratings in B/Ge Doped Fibers. IEEE Sens. J. 2013, 13, 4482–4486. [Google Scholar] [CrossRef]
- Mishra, V.; Singh, N.; Poddar, G.C.; Kapur, P. Fuel adulteration detection using long period fiber grating sensor technology. Indian J. Pure Appl. Phys. 2008, 46, 106–110. [Google Scholar]
- Patra, D.; Mishra, A.K. Study of diesel fuel contamination by excitation emission matrix spectral subtraction fluorescence. Anal. Chim. Acta 2002, 454, 209–215. [Google Scholar] [CrossRef]
- Passman, F.J. Microbial contamination and its control in fuels and fuel systems since 1980—A review. Int. Biodeterior. Biodegrad. 2013, 81, 88–104. [Google Scholar] [CrossRef]
- Estevam, B.R.; dos Santos Vieira, F.F.; Gonçalves, H.L.; Moraes, Â.M.; Vasconcelos Fregolente, L. Cellulose hydrogels for water removal from diesel and biodiesel: Production, characterization, and efficacy testing. Fuel 2023, 347, 128449. [Google Scholar] [CrossRef]
- Hou, X.; Wang, Y.; Dai, L.; Yang, Y.; Du, J.; Wang, Y.; Wan, H. Study on the corrosion and wear behaviors of cylinder liner in marine diesel engine burning low sulfur fuel oil. Eng. Fail. Anal. 2023, 147, 107151. [Google Scholar] [CrossRef]
- Felizardo, P.; Baptista, P.; Menezes, J.C.; Neiva Correia, M.J. Multivariate near infrared spectroscopy models for predicting methanol and water content in biodiesel. Anal. Chim. Acta 2007, 595, 107–113. [Google Scholar] [CrossRef]
- Rodríguez-Rodríguez, C.E.; Rodríguez-Cavallini, E.; Blanco, R. Bacterial contamination of automotive fuels in a tropical region: The case of costa rica. Rev. De Biol. Trop. 2008, 57, 489–504. [Google Scholar] [CrossRef]
- Lockridge, D. New fuels, new problems. Heavy Duty Truck. 2007, 86, 30–48. [Google Scholar]
- Melero, J.A.; Calleja, G.; Garcia, A.; Clavero, M.; Hernandez, E.A.; Miravalles, R.; Galindo, T. Storage stability and corrosion studies of renewable raw materials and petrol mixtures: A key issue for their co-processing in refinery units. Fuel 2010, 89, 554–562. [Google Scholar] [CrossRef]
- Funari, R.; Shen, A.Q. Detection and Characterization of Bacterial Biofilms and Biofilm-Based Sensors. ACS Sens. 2022, 7, 347–357. [Google Scholar] [CrossRef]
- Pavlyuk, O.M.; Ruiz, O.N. Peptide-Based Fluorescent Biosensing for Rapid Detection of Fuel Biocontamination. Energy Fuels 2017, 31, 3747–3758. [Google Scholar] [CrossRef]
- Lee, J.S.; Ray, R.I.; Little, B.J. An assessment of alternative diesel fuels: Microbiological contamination and corrosion under storage conditions. Biofouling 2010, 26, 623–635. [Google Scholar] [CrossRef]
- Ray, R.; Little, B. Environmental electron microscopy applied to biofilms. In Biofilms in Medicine, Industry and Environmental Biotechnology; Lens, P., Moran, A.P., Mahony, T., Stoodley, P., O’FLaherty, V., Eds.; IWA Publishing: London, UK, 2003; pp. 331–351. [Google Scholar]
- Jakeira, M.R.; Fazal, M.A.; Haseeb, A.S.M.A. Influence of different factors on the stability of biodiesel: A review. Renew. Sustain. Energy Rev. 2014, 30, 154–163. [Google Scholar] [CrossRef]
- Knothe, G. Dependence of biodiesel fuel properties on the structure of fatty acid alkyl esters. Fuel Process. Technol. 2005, 86, 1059–1070. [Google Scholar] [CrossRef]
- Czarnocka, J.; Matuszewska, A.; Odziemkowska, M. Autooxidation of fuel during storage. In Storage Stability of Fuels; Biernat, K., Ed.; IntechOpen: Rijeka, Croatia, 2015; pp. 157–188. [Google Scholar] [CrossRef]
- Pullen, J.; Saeed, K. An overview of biodiesel oxidation stability. Renew. Sustain. Energy Rev. 2012, 16, 5924–5950. [Google Scholar] [CrossRef]
- ASTM D4625-21; ASTM Subcommittee: D02.14. Standard Test Method for Distillate Fuel Storage Stability at 43 °C (110 °F). ASTM International: West Conshohocken, PA, USA, 2012; pp. 1–6. [CrossRef]
- ASTM D6468-22; ASTM Subcommittee: D02.14. Standard Test Method for High Temperature Stability of Middle Distillate Fuels. ASTM International: West Conshohocken, PA, USA, 2022; pp. 1–6. [CrossRef]
- Saluja, R.K.; Kumar, V.; Sham, R. Stability of biodiesel—A review. Renew. Sustain. Energy Rev. 2016, 62, 866–888. [Google Scholar] [CrossRef]
- Jain, S.; Sharma, M.P. Thermal stability of biodiesel and its blends: A review. Renew. Sustain. Energy Rev. 2011, 1, 438–448. [Google Scholar] [CrossRef]
- EN 14112; European Committee for Standarization. Fat and Oil Derivatives. Fatty Acid Methyl Esters (FAME). Determination of Oxidation Stability (Accelerated Oxidation Test). CEN Management Centre: Brussels, Belgium, 2020; pp. 1–22.
- Jain, S.; Sharma, M.P. Review of different test methods for the evaluation of stability of biodiesel. Renew. Sustain. Energy Rev. 2010, 14, 1937–1947. [Google Scholar] [CrossRef]
- EN 16091; European Committee for Standarization. Liquid Petroleum Products—Middle Distillates and Fatty Acid Methyl Ester (FAME) Fuels and Blends—Determination of Oxidation Stability by Rapid Small Scale Oxidation Test (RSSOT). CEN Management Centre: Brussels, Belgium, 2022; pp. 1–17.
- ASTM D7545-14; ASTM Subcommittee: D02.14. Standard Test Method for Oxidation Stability of Middle Distillate Fuels—Rapid Small Scale Oxidation Test (RSSOT). ASTM International: West Conshohocken, PA, USA, 2019; Volume 5, pp. 1–7. [CrossRef]
- Machado, Y.L.; Aragao, M.C.; Luna, F.M.T.; Rios, M.A.S.; Cavalcante, C. Accelerated oxidation of fresh and stored biodiesel samples obtained from castor and soybean oils using the petrooxy method. Biofuels 2021, 12, 543–547. [Google Scholar] [CrossRef]
- Moser, R.M. Comparative Oxidative Stability of Fatty Acid Alkyl Esters by Accelerated Methods. J. Am. Oil Chem. Soc. 2009, 86, 699–706. [Google Scholar] [CrossRef]
- Albuquerque, A.d.R.; Maul, J.; dos Santos, J.P.; dos Santos, I.M.G.; de Souza, A.G. Estimation of the oxidation temperature of biodiesels from a limited number of chemical parameters. Fuel 2012, 102, 585–591. [Google Scholar] [CrossRef]
- Sarin, A.; Arora, R.; Singh, N.; Sharma, M.; Malhotra, R. Malhotra. Influence of metal contaminants on oxidation stability of Jatropha biodiesel. Energy 2009, 34, 1271–1275. [Google Scholar] [CrossRef]
- Zhou, J.; Xiong, Y.; Xu, S. Evaluation of the oxidation stability of biodiesel stabilized with antioxidants using the PetroOXY method. Fuel 2016, 184, 808–814. [Google Scholar] [CrossRef]
- Shiotani, H.; Goto, S. Studies of Fuel Properties on Oxidation Stability of Biodiesel Fuel. SAE Trans. 2007, 116, 70–75. [Google Scholar]
- Xin, J.; Imahara, H.; Saka, S. Kinetics on the oxidation of biodiesel stabilized with antioxidant. Fuel 2009, 88, 282–286. [Google Scholar] [CrossRef]
- Murta-Valle, M.L.; Leonardo, R.S.; Dweck, J. Comparative study of biodiesel oxidation stability using Rancimat, PetroOXY, and low P-DSC. J. Therm. Anal. Calorim. 2014, 116, 113–118. [Google Scholar] [CrossRef]
- Kuronen, A.K.; Hartikka, T.; Kiiski, U. Diesel Fuel Oxidation Study: A Comparative Study Part II. SAE Int. J. Fuels Lubr. 2014, 7, 737–741. [Google Scholar] [CrossRef]
- Freire, L.M.S.; Filho, J.R.C.; Moura, C.V.R.; Soledade, L.E.B.; Stragevitch, L.; Cordeiro, A.M.T.M.; Santos, I.M.G.; Souza, A.G. Evaluation of the oxidative stability and flow properties of quaternary mixtures of vegetable oils for biodiesel production. Fuel 2012, 95, 126–130. [Google Scholar] [CrossRef]
- Canha, N.; Felizardo, P.; Menezes, J.C.; Neiva Correia, M.J. Multivariate near infrared spectroscopy models for predicting the oxidative stability of biodiesel: Effect of antioxidants addition. Fuel 2012, 97, 352–357. [Google Scholar] [CrossRef]
- de Lira, L.F.B.; de Albuquerque, M.S.; Pacheco, J.G.A.; Fonseca, T.M.; de Siqueira Cavalcanti, E.H.; Stragevitch, L.; Pimentel, M.F. Infrared spectroscopy and multivariate calibration to monitor stability quality parameters of biodiesel. Microchem. J. 2010, 96, 126–131. [Google Scholar] [CrossRef]
- Varghese, G.; Saeed, K.; Rutt, K.J. Determination of the oxidative stability of biodiesel fuels by near-infrared spectroscopy. Fuel 2021, 290, 120015. [Google Scholar] [CrossRef]
- Mirnaghi, F.S.; Soucy, N.; Hollebone, B.P.; Brown, C.E. Rapid fingerprinting of spilled petroleum products using fluorescence spectroscopy coupled with parallel factor and principal component analysis. Chemosphere 2018, 208, 185–195. [Google Scholar] [CrossRef]
- Conceição, F.R.; Michels, F.S.; Falcão, E.A.; Nicolodelli, G.; Oliveira, S.L.; Caires, A.R.L. A fluorescence-based multivariate method for biodiesel quantification in undiluted diesel-biodiesel blends without sample preparation. Spectrochim. Acta Part A Mol. Biomol. Spectrosc. 2024, 308, 123773. [Google Scholar] [CrossRef] [PubMed]
- Zhang, S.-R.; Wu, H.-L.; Chen, Y.; Zhang, X.-H.; Wang, J.-Y.; Li, Y.; Yu, R.-Q. An investigation on hydrogen bonding between 3-methylindole and ethanol using trilinear decomposition of fluorescence excitation–emission matrices. Chemom. Intell. Lab. Syst. 2013, 121, 9–14. [Google Scholar] [CrossRef]
- Meira, M.; Quintella, C.M.; Tanajura, A.d.S.; da Silva, H.R.G.; Fernando, J.D.S.; Neto, P.R.d.C.; Pepe, I.M.; Santos, M.A.; Nascimento, L.L. Determination of the oxidation stability of biodiesel and oils by spectrofluorimetry and multivariate calibration. Talanta 2011, 85, 430–434. [Google Scholar] [CrossRef]
- Michels, F.S.; Trindade, M.A.G.; Falcão, E.A.; Guimarães, R.C.A.; Oliveira, S.L.; Caires, A.R.L. The effect of the excitation light intensity during on-line monitoring of biodiesel by fluorescence spectroscopy. Fuel 2017, 193, 395–400. [Google Scholar] [CrossRef]
- Borecki, M.; Geca, M.; Korwin-Pawlowski, M.L. Automotive diesel fuel internal stability testing with the use of UV and temperature as degradation factors. Materials 2022, 15, 8548. [Google Scholar] [CrossRef]
- Adaileh, W.M.; AlQdah, K.S. Performance of Diesel Engine Fuelled by a Biodiesel Extracted from A Waste Cocking Oil. Energy Procedia 2012, 18, 1317–1334. [Google Scholar] [CrossRef]
- Min, K.; Valco, D.J.; Oldani, A.; Kim, K.; Temme, J.; Kweon, C.B.M.; Lee, T. Autoignition of varied cetane number fuels at low temperatures. Proc. Combust. Inst. 2019, 37, 5003–5011. [Google Scholar] [CrossRef]
- Shahrabadi, S.; Adão, T.; Peres, E.; Morais, R.; Magalhães, L.G.; Alves, V. Automatic Optimization of Deep Learning Training through Feature-Aware-Based Dataset Splitting. Algorithms 2024, 17, 106. [Google Scholar] [CrossRef]
- Peraza, J.E.; Salvador, F.J.; Gimeno, J.; Ruiz, S. ECN Spray D visualization of the spray interaction with a transparent wall under engine-like conditions. Part I: Non-reactive impinging spray. Fuel 2022, 307, 121699. [Google Scholar] [CrossRef]
- Wang, D.; Shi, Z.; Yang, Z.; Chen, H.; Li, Y. Numerical study on the wall-impinging diesel spray mixture formation, ignition, and combustion characteristics in the cylinder under cold-start conditions of a diesel engine. Fuel 2022, 317, 123518. [Google Scholar] [CrossRef]
- Molea, A.; Visuian, P.; Barabas, I.; Suciu, R.C.; Burnete, N.V. Key fuel properties and engine performances of diesel-ethanol blends, using tetrahydrofuran as surfactant additive. IOP Conf. Ser. Mater. Sci. Eng. 2017, 252, 012077. [Google Scholar] [CrossRef]
- Chuma, E.L.; Iano, Y.; Fontgalland, G.; Roger, L.L.B.; Loschi, H. PCB-integrated non-destructive microwave sensor for liquid dielectric spectroscopy based on planar metamaterial resonator. Sens. Actuators A Phys. 2020, 3121, 112112. [Google Scholar] [CrossRef]
- Marshman, S.J.; David, P. Storage Stability of Distillate Diesel Fuels: Changes in Phenalene and Phenalenone Concentrations During Long Term Ambient Storage. Prepr. Pap. Am. Chem. Soc. Div. Fuel Chem. 1990, 35, 1108–1116. [Google Scholar]
- Rajamohan, S.; Gopal, A.H.; Muralidharan, K.R.; Huang, Z.; Paramasivam, B.; Ayyasamy, T.; Nguyen, X.P.; Le, A.T.; Hoang, A.T. Evaluation of oxidation stability and engine behaviors operated by Prosopis juliflora biodiesel/diesel fuel blends with presence of synthetic antioxidant. Sustain. Energy Technol. Assess. 2022, 52, 102086. [Google Scholar] [CrossRef]
- Lapuerta, M.; Rodríguez-Fernández, J.; Ramos, Á.; Álvarez, B. Effect of the test temperature and anti-oxidant addition on the oxidation stability of commercial biodiesel fuels. Fuel 2012, 93, 391–396. [Google Scholar] [CrossRef]
- Fathurrahman, N.A.; Ginanjar, K.; Devitasari, R.D.; Maslahat, M.; Anggarani, R.; Aisyah, L.; Soemanto, A.; Solikhah, M.D.; Thahar, A.; Wibowo, E. Long-term storage stability of incorporated hydrotreated vegetable oil (HVO) in biodiesel-diesel blends at highland and coastal areas. Fuel Commun. 2024, 18, 100107. [Google Scholar] [CrossRef]
- Workman, J., Jr.; Weyer, L. Practical Guide to Interpretive Near-Infrared Spectroscopy; CRC Press Taylor & Francis Group: Boca Raton, FL, USA, 2008; pp. 23–61. [Google Scholar]
- Insausti, M.; Romano, C.; Pistonesi, M.F.; Fernández-Band, B.S. Simultaneous determination of quality parameters in biodiesel/diesel blends using synchronous fluorescence and multivariate analysis. Microchem. J. 2013, 108, 32–37. [Google Scholar] [CrossRef]
- Hakkel, K.D.; van Elst, D.M.; Petruzzella, M.; Ebermann, M.; Pagliano, F.; van Klinken, A.; Fiore, A. High-performance integrated mid-infrared filter arrays. Electron. Lett. 2022, 58, 884–886. [Google Scholar] [CrossRef]
- He, X.; Beckett, P.; Cai, Z.; Unnithan, R.R.; Sun, D.; Hao, X.; Yang, G.; Liu, X. Multispectral filters for MIR spectral imaging applications. In Proceedings of the Asia Communications and Photonics Conference, Shenzhen, China, 5–8 November 2022; pp. 2090–2092. [Google Scholar] [CrossRef]
Disclaimer/Publisher’s Note: The statements, opinions and data contained in all publications are solely those of the individual author(s) and contributor(s) and not of MDPI and/or the editor(s). MDPI and/or the editor(s) disclaim responsibility for any injury to people or property resulting from any ideas, methods, instructions or products referred to in the content. |
© 2024 by the authors. Licensee MDPI, Basel, Switzerland. This article is an open access article distributed under the terms and conditions of the Creative Commons Attribution (CC BY) license (https://creativecommons.org/licenses/by/4.0/).










