Modeling Magnetic Transition Temperature of Rare-Earth Transition Metal-Based Double Perovskite Ceramics for Cryogenic Refrigeration Applications Using Intelligent Computational Methods
Abstract
1. Introduction
2. Mathematical Formulation of the Intelligent Algorithms Implemented
2.1. Support Vector Regression Mathematical Background
2.2. Genetic Algorithm Theory and Description
2.3. Extreme Learning Machine Theory and Description
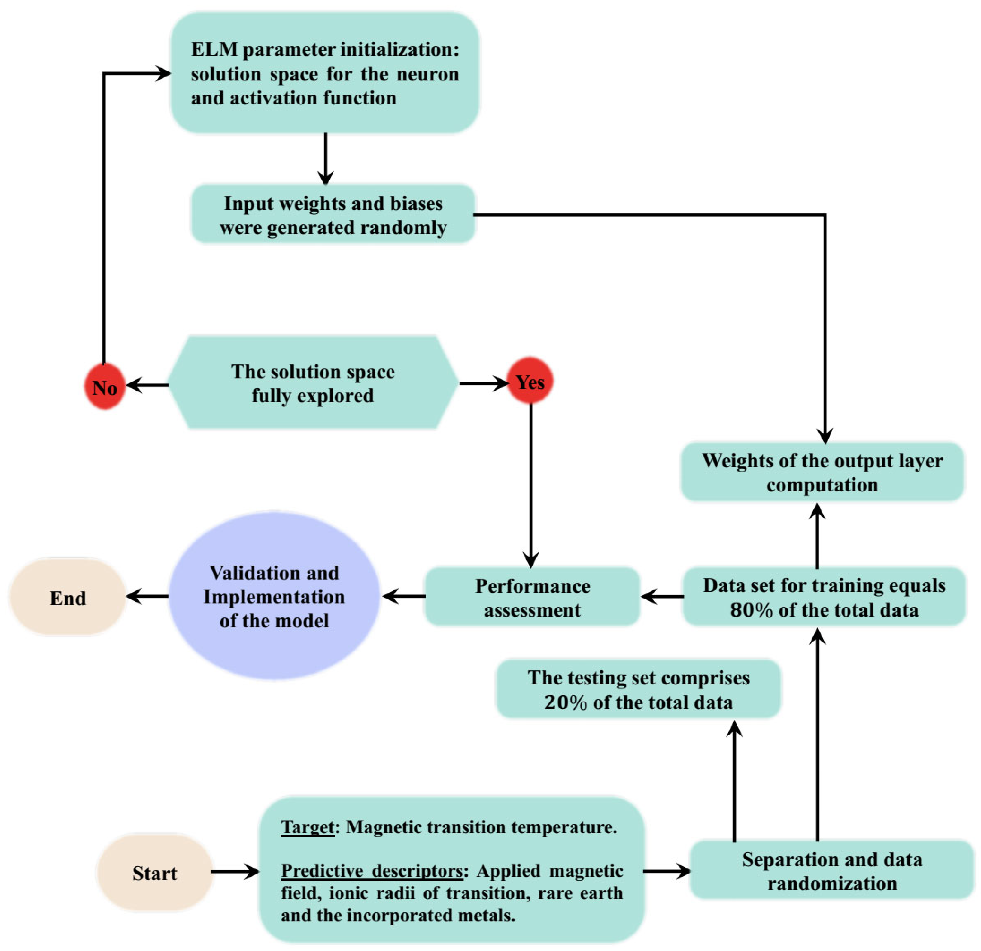
3. Computational Methodology and Approaches
3.1. E2TMO6 Rare-Earth Transition Metal-Based Double Perovskite Ceramic Samples Acquisition and Description
3.2. Computational Development of Hybrid Genetic Algorithm and Support Vector Regression
3.3. Computational Development of ELM-Based Model for Magnetic Transition Temperature Prediction in E2TMO6 System of Ceramics
4. Results and Discussion
4.1. Convergence of GEN-SVR Parameters at Different Chromosome Sizes
4.2. Generalization Strength Comparison Between Developed Models Using Different Metrics
4.3. Computed Predictions of SE-ELM, GEN-SVR, and SM-ELM Models and Comparison with the Measured Magnetic Transition Temperatures
4.4. Dependence of Magnetic Transition Temperature on Applied Magnetic Field Using the SE-ELM Predictive Model
5. Conclusions
Funding
Data Availability Statement
Acknowledgments
Conflicts of Interest
Appendix A
| k | Biases | Output Weight | Magnetic Field Weight | Rare-Earth Weight | Transition Metal Weight | Any Metal Weight |
|---|---|---|---|---|---|---|
| 1 | 0.7225130617 | 1.2427827374 | 0.1148810873 | −0.3055849693 | −0.4482516227 | −0.3552237815 |
| 2 | 0.6849300618 | −1.2434195665 | 0.5617067582 | 0.9311123273 | −0.6659882046 | −0.3743215913 |
| 3 | 0.1373017009 | −0.9468194910 | −0.7209497397 | 0.6701749553 | 0.1015746494 | 0.5451241719 |
| 4 | 0.3599920346 | −0.8540009678 | 0.9754589655 | 0.6552374364 | 0.6345787698 | 0.7214028533 |
| 5 | 0.7907223920 | −1.7162123937 | 0.5423318793 | 0.3483318196 | −0.6136811884 | 0.9418167148 |
| 6 | 0.5750831796 | −0.1828785703 | −0.0829940562 | −0.9131051465 | −0.9170666451 | −0.1276684793 |
| 7 | 0.7662664029 | −0.1886235946 | −0.3753636682 | 0.5743482016 | 0.5065171562 | 0.7923093773 |
| 8 | 0.3746464268 | −2.0139427494 | 0.3628797001 | 0.8929218978 | 0.9170336391 | 0.9389560284 |
| 9 | 0.3788092433 | 1.5966158208 | 0.5453768478 | −0.9265712958 | 0.6234800595 | 0.5056407731 |
| 10 | 0.2536340812 | −2.4636479977 | −0.5706482370 | −0.4988611117 | 0.0145844402 | −0.2040967660 |
| 11 | 0.0851201958 | −1.9694387409 | 0.2371332802 | −0.8610782845 | 0.7489166993 | −0.4903197092 |
| 12 | 0.5709101967 | 0.9993483906 | −0.0777118592 | 0.2285536523 | 0.3535786575 | −0.2811934590 |
| 13 | 0.0961277755 | −0.8102393115 | 0.6526073931 | −0.5661174172 | −0.0803850368 | −0.2983802274 |
| 14 | 0.9619358872 | 0.0098323448 | 0.4677085810 | 0.6354738468 | −0.1657509879 | −0.9582320391 |
| 15 | 0.4707914879 | −0.9885653735 | 0.9540538818 | 0.6839049860 | 0.8879276198 | 0.7799287663 |
| 16 | 0.9907834343 | 0.1539170883 | −0.7996574998 | 0.8301807255 | −0.7243864790 | 0.2819266159 |
| 17 | 0.6678873888 | −1.1401651798 | −0.3234151686 | −0.8743317604 | 0.6950044196 | −0.3578771669 |
| 18 | 0.2376634038 | −2.5425554676 | −0.2767898283 | −0.9726729576 | 0.7707882551 | −0.6746939395 |
| 19 | 0.8323018721 | 1.3888443024 | −0.4830145061 | 0.3207876845 | 0.2593221792 | 0.4063154274 |
| 20 | 0.8194160401 | −0.3749088644 | 0.0116857832 | 0.0526458289 | 0.9834831412 | −0.4806278364 |
| 21 | 0.0971327487 | 2.2993310034 | −0.7055143547 | −0.5006812624 | −0.0324958504 | −0.0889978758 |
| 22 | 0.7127082668 | −0.6617365338 | −0.1490523076 | −0.7719032061 | −0.3058343469 | 0.9576661155 |
| 23 | 0.1340897564 | 1.5865820472 | 0.2140103342 | −0.1862000203 | −0.6480876838 | 0.1971435022 |
| 24 | 0.0908430111 | 0.1061975617 | 0.2004428755 | 0.5649868639 | 0.1986894682 | 0.8913778924 |
| 25 | 0.1763236663 | 1.4488020633 | 0.1456248639 | 0.6091153115 | −0.9922893515 | 0.7853739345 |
| 26 | 0.3369806420 | 0.0170290950 | −0.9517564978 | −0.6518093938 | 0.7986093796 | 0.0718938964 |
| 27 | 0.3993371707 | −1.1988152483 | 0.1083380068 | 0.3303917366 | 0.9758626664 | 0.1973593519 |
| 28 | 0.8156553780 | −1.2920576406 | −0.9893664948 | 0.4878220974 | 0.5938554601 | −0.0111496625 |
| 29 | 0.8616999802 | 0.8958653101 | −0.8782046097 | −0.8199701610 | 0.7457298903 | −0.3736714070 |
| 30 | 0.2959886774 | 1.8906007808 | −0.7107386440 | −0.6714505524 | 0.5855811204 | 0.2868872656 |
| 31 | 0.8027759212 | −0.3547897695 | −0.1767079645 | −0.0553678761 | 0.0374571552 | −0.6203722170 |
| 32 | 0.4577495535 | −1.2054657890 | −0.1451153480 | 0.2015119160 | −0.8250790407 | 0.1787523728 |
| 33 | 0.5550028032 | −0.6662053968 | −0.9912670099 | −0.6222089491 | 0.1131391622 | −0.4404763277 |
| 34 | 0.6299283784 | −0.8174409202 | −0.3841335379 | 0.8541546066 | −0.3748884618 | 0.4725273257 |
| 35 | 0.5235554725 | 0.7602517861 | −0.3363700556 | 0.2798180761 | −0.7516126422 | 0.8595361434 |
| 36 | 0.0424642718 | 1.6497831412 | −0.7371612765 | −0.5793845617 | 0.8957253281 | −0.3219466027 |
| 37 | 0.0915139834 | 0.3941299563 | 0.9751241704 | −0.8004130391 | −0.8693519293 | −0.0690114476 |
| 38 | 0.4281027425 | 0.1463530322 | 0.5421960181 | 0.9561890553 | 0.8029879394 | 0.1257953417 |
| 39 | 0.5275663121 | −1.0685898382 | −0.4911547089 | 0.9272725271 | 0.8448522109 | 0.0587709823 |
| 40 | 0.1603795738 | 0.9283264592 | 0.1849563719 | −0.3475082642 | 0.3965291135 | 0.3069042295 |
| 41 | 0.4305470222 | 0.4131597378 | −0.5995995543 | 0.7244229740 | −0.8321645532 | 0.9202493589 |
| 42 | 0.2068522910 | 0.2696125287 | −0.3370570009 | −0.4464422039 | −0.2413942285 | −0.4854087816 |
| 43 | 0.4290686318 | 1.1591516256 | 0.7986277631 | 0.3216888986 | 0.2778271091 | −0.4802365031 |
| 44 | 0.4770785345 | −0.9223261932 | 0.6241152260 | −0.7863318218 | −0.5401958250 | 0.3819927897 |
| 45 | 0.4159877211 | −0.5150763561 | 0.6444774872 | 0.2565413758 | 0.6034543746 | 0.0052674018 |
| 46 | 0.1784944762 | −0.8020380120 | −0.2233216232 | 0.1447972871 | 0.8271586672 | −0.6615341834 |
| 47 | 0.1457612105 | 0.3408460247 | 0.0216856667 | −0.5782159655 | −0.6303544444 | −0.6247065050 |
| 48 | 0.4023157185 | 1.6104171411 | −0.7846329653 | −0.4301464485 | 0.5429205965 | −0.5299353098 |
| 49 | 0.6686333493 | 0.6502204882 | 0.7275401732 | −0.1850086859 | −0.5542099123 | 0.5078068078 |
| 50 | 0.0332940348 | −0.1509337001 | 0.4192856973 | 0.6203744041 | −0.9066815615 | 0.6009994086 |
| 51 | 0.5225941328 | 1.1298387384 | 0.6785805165 | 0.5402834724 | −0.4368491298 | −0.3836899471 |
| 52 | 0.3953559593 | 0.5474267870 | −0.8001374564 | 0.4103617836 | 0.9035865611 | 0.1532144541 |
| 53 | 0.7039555868 | 0.4711073221 | −0.4430033100 | 0.8014009430 | 0.8652038311 | −0.5053491936 |
| k | Biases | Output Weight | Magnetic Field Weight | Rare-Earth Weight | Transition Metal Weight | Any Metal Weight |
|---|---|---|---|---|---|---|
| 1 | 0.495103 | 28.212456 | −0.479931 | 0.101244 | −0.964970 | 0.929804 |
| 2 | 0.920545 | −10,466,701.398800 | −0.995693 | −0.802332 | −0.937378 | 0.796610 |
| 3 | 0.550515 | −545,220.272782 | 0.414773 | −0.483924 | −0.059765 | −0.484183 |
| 4 | 0.328303 | −1,933,091,513.243830 | 0.992638 | 0.115491 | 0.983123 | −0.207775 |
| 5 | 0.851456 | −1,930,103,987.452320 | −0.472958 | 0.753577 | −0.760417 | 0.475394 |
| 6 | 0.489914 | −1,929,438,129.932470 | 0.641215 | 0.631100 | −0.459157 | 0.917257 |
| 7 | 0.193632 | −1,929,820,803.582070 | −0.191521 | 0.532867 | 0.518408 | 0.609534 |
| 8 | 0.509486 | 10,591.377512 | 0.981898 | −0.650621 | 0.070397 | −0.790181 |
| 9 | 0.482300 | −41,322,937,065.435100 | −0.933548 | −0.107854 | 0.199715 | −0.307776 |
| 10 | 0.927984 | −5,547,088,752.814350 | 0.539871 | 0.902726 | −0.790297 | −0.841089 |
| 11 | 0.923499 | 6.321526 | −0.499757 | −0.480659 | −0.217418 | −0.734662 |
| 12 | 0.236260 | 11,588.533673 | −0.288171 | −0.041518 | 0.221237 | −0.024587 |
| 13 | 0.516165 | 11,397,360.963912 | 0.517438 | 0.783815 | −0.822271 | −0.810507 |
| 14 | 0.862271 | −1,924,164,276.895450 | −0.438467 | 0.981014 | −0.141672 | −0.635907 |
| 15 | 0.903994 | −697,562.494739 | 0.243786 | −0.856419 | 0.403565 | 0.977871 |
| 16 | 0.071308 | −1,929,801,307.588630 | 0.522076 | 0.620839 | −0.272625 | 0.421814 |
| 17 | 0.498830 | −0.000016 | 0.404737 | −0.443972 | −0.184315 | −0.419679 |
| 18 | 0.954388 | −1,929,801,307.589110 | 0.219814 | 0.590575 | 0.496875 | 0.701237 |
| 19 | 0.262015 | −1,929,801,307.589120 | −0.852440 | 0.846436 | −0.187352 | 0.430702 |
| 20 | 0.881432 | −1,408,516.015777 | −0.456174 | 0.606453 | −0.663270 | 0.102670 |
| 21 | 0.990681 | −1,929,801,307.589120 | −0.334289 | 0.504171 | 0.138129 | 0.352268 |
| 22 | 0.003085 | −1,929,801,307.589120 | −0.222435 | 0.446963 | 0.927462 | 0.161070 |
| 23 | 0.546374 | −1,929,801,307.589120 | 0.575198 | 0.573692 | 0.760851 | −0.637897 |
| 24 | 0.213634 | −1,929,801,307.589120 | −0.563331 | −0.285640 | 0.359468 | 0.799460 |
| 25 | 0.174239 | 0.000000 | −0.046091 | −0.827885 | −0.630638 | 0.562965 |
| 26 | 0.641141 | −21,629,467.263229 | 0.053857 | −0.277972 | 0.988591 | −0.321922 |
| 27 | 0.119745 | −35,206,996.791366 | 0.787812 | −0.627138 | 0.788610 | −0.526778 |
| 28 | 0.199852 | −50.706935 | 0.505250 | 0.049929 | −0.671512 | 0.644013 |
| 29 | 0.410902 | 1.502535 | −0.944841 | −0.306882 | −0.806581 | 0.548474 |
| 30 | 0.447623 | 0.819332 | 0.631349 | 0.366138 | −0.584833 | −0.657705 |
| 31 | 0.689286 | 0.000000 | 0.405988 | −0.856346 | 0.352394 | −0.250506 |
| 32 | 0.772646 | −895,325,993.235744 | 0.053254 | 0.007612 | −0.338845 | 0.799921 |
| 33 | 0.209038 | −1,929,801,307.589120 | 0.914569 | 0.790592 | −0.339547 | 0.188207 |
| 34 | 0.595910 | −1,929,801,307.589120 | −0.875421 | 0.703366 | −0.195368 | −0.008984 |
| 35 | 0.738968 | −0.000009 | −0.991784 | −0.960065 | 0.925270 | −0.468429 |
| 36 | 0.590238 | 0.000000 | 0.520370 | −0.603955 | −0.341003 | −0.313557 |
| 37 | 0.950994 | −0.301471 | 0.927915 | −0.438877 | −0.296218 | 0.817231 |
| 38 | 0.108907 | 7,832,794.611025 | 0.643694 | 0.347742 | 0.006215 | −0.802348 |
| 39 | 0.967554 | −1,929,801,307.589120 | 0.062504 | 0.991729 | 0.960567 | 0.426048 |
| 40 | 0.528661 | −1,929,801,307.589120 | −0.827708 | −0.447798 | 0.637542 | 0.932061 |
| 41 | 0.034482 | 45,519,425,253.511100 | 0.392963 | 0.921239 | −0.814654 | −0.048659 |
| 42 | 0.066202 | −149,341.524572 | −0.304685 | −0.002606 | −0.273450 | 0.136545 |
| 43 | 0.041879 | 0.000000 | 0.371048 | 0.190920 | −0.762302 | −0.430662 |
| 44 | 0.302667 | −12.302782 | 0.560988 | 0.232797 | 0.677680 | −0.872136 |
| 45 | 0.340062 | −89,457,091.390429 | 0.492860 | 0.795073 | −0.921520 | 0.157988 |
| 46 | 0.408860 | −1,929,801,307.589120 | 0.431660 | 0.165800 | 0.587793 | 0.419660 |
| 47 | 0.038721 | −7,847,081,357.644930 | 0.215880 | −0.741172 | 0.871389 | 0.568222 |
| 48 | 0.883392 | −1,929,801,307.589120 | 0.609993 | 0.432708 | 0.726688 | 0.079436 |
| 49 | 0.227191 | −55,056,957.589018 | 0.039576 | −0.540297 | 0.901206 | −0.499696 |
| 50 | 0.621551 | 208.011219 | −0.668210 | −0.060474 | 0.980425 | −0.677664 |
| 51 | 0.702999 | −277,631,017,251.814000 | 0.194818 | 0.113756 | 0.268420 | −0.863770 |
| 52 | 0.981236 | −1,929,801,307.589120 | 0.651614 | 0.092626 | 0.152455 | 0.683079 |
References
- Owolabi, T.O. Modeling magnetocaloric effect of doped EuTiO3 perovskite for cooling technology using swarm intelligent based support vector regression computational method. Mater. Today Commun. 2023, 36, 106688. [Google Scholar] [CrossRef]
- Tian, S.; Phan, M.; Yu, S.; Hwi, N. Magnetocaloric effect in a La0.7Ca0.3MnO3 single crystal. Phys. B 2003, 327, 221–224. [Google Scholar] [CrossRef]
- Ayadi, F.; Ammar, S.; Nowak, S.; Cheikhrouhou-Koubaa, W.; Regaieg, Y.; Koubaa, M.; Monnier, J.; Sicard, L. Importance of the synthesis and sintering methods on the properties of manganite ceramics: The example of La0.7Ca0.3MnO3. J. Alloys Compd. 2018, 759, 52–59. [Google Scholar] [CrossRef]
- Li, L.; Yan, M. Recent progresses in exploring the rare earth based intermetallic compounds for cryogenic magnetic refrigeration. J. Alloys Compd. 2020, 823, 153810. [Google Scholar] [CrossRef]
- Ji, R.; Du, Y.; Na, X.; Wang, X.; Li, L. Investigation of the structural and cryogenic magnetic properties in Gd2CrCoO6 oxide. Inorg. Chem. Commun. 2025, 174, 113964. [Google Scholar] [CrossRef]
- Hamad, M.A.; Hemeda, O.M.; Alamri, H.R.; Mohamed, A.M. Extremely relative cooling power of Cu0.35Zn0.65Fe2O4. Phys. Lett. A 2021, 394, 127204. [Google Scholar] [CrossRef]
- Li, L.; Yi, Y.; Su, K.; Qi, Y.; Huo, D.; Pöttgen, R. Magnetic properties and large magnetocaloric effect in Ho2Cu2In and Ho2Au2In compounds. J. Mater. Sci. 2016, 51, 5421–5426. [Google Scholar] [CrossRef]
- Hcini, F.; Hcini, S.; Almoneef, M.M.; Houcine, M.; Alshammari, M.S.; Mallah, A.; Zemni, S.; Lefi, N.; Bouazizi, M.L. Thermal, microstructural, optical, magnetic and magnetocaloric studies for Ni0.5Mn0.5Cr2O4 chromite spinel prepared using sol-gel method. J. Mol. Struct. 2021, 1243, 130769. [Google Scholar] [CrossRef]
- Laouyenne, M.R.; Baazaoui, M.; Mahjoub, S.; Cheikhrouhou-koubaa, W. Enhanced magnetocaloric effect with the high tunability of bismuth in La0.8Na0.2Mn1−xBixO3 (0≤x≤0.06) perovskite manganites. J. Alloy. Compd. 2017, 720, 212–220. [Google Scholar] [CrossRef]
- Thaljaoui, R.; Pękała, M.; Fagnard, J.-F.; Vanderbemden, P. Effect of Ag substitution on structural, magnetic and magnetocaloric properties of Pr0.6Sr0.4–xAgxMnO3 manganites. J. Rare Earths 2017, 35, 875–882. [Google Scholar] [CrossRef]
- Kesarwani, R.; Khanal, S.; Zacek, M.; Veverka, M.; Varade, V.; Dolezal, P.; Horak, L.; Holy, V.; Kalbac, M.; Vejpravova, J. Investigation of temperature-dependent structural and magnetic phase transitions in CrCl3 nanocrystals. J. Alloys Compd. 2025, 1027, 180468. [Google Scholar] [CrossRef]
- Lee, C.G.; Nallathambi, V.; Kang, T.H.; Aota, L.S.; Reichenberger, S.; El-Zoka, A.A.; Choi, P.P.; Gault, B.; Kim, S.H. Magnetocaloric effect of Fe47.5Ni37.5Mn15 bulk and nanoparticles for room temperature magnetic refrigeration. J. Alloys Compd. 2025, 1036, 181743. [Google Scholar] [CrossRef]
- Jaballah, H.; Charbonnier, V.; Bessais, L.; Mliki, N. Investigation of spin reorientation and magnetocaloric behavior in PrCo5−xCux compounds. Mater. Res. Bull. 2023, 165, 112326. [Google Scholar] [CrossRef]
- Jebathew, A.J.; Karunakaran, M.; Arun, K.D.; Valanarasu, S.; Ganesh, V.; Shkir, M.; Alfaify, S.; Kathalingam, A. Physica B: Condensed Matter Effect of novel Nd3+ doping on physical properties of nebulizer spray pyrolysis fabricated ZnS thin films for optoelectronic technology. Phys. B Phys. Condens. Matter. 2019, 572, 109–116. [Google Scholar] [CrossRef]
- Zhou, X.; Zhou, Y.; Zhou, L.; Wei, J.; Wu, J.; Yao, D. Effect of Gd and La doping on the structure, optical and magnetic properties of NiZnCo ferrites. Ceram. Int. 2019, 45, 6236–6242. [Google Scholar] [CrossRef]
- Almessiere, M.A.; Güner, S.; Slimani, Y.; Baykal, A.; Shirsath, S.E.; Korkmaz, A.D.; Badar, R.; Manikandan, A. Investigation on the structural, optical, and magnetic features of Dy3+ and Y3+ co-doped Mn0.5Zn0.5Fe2O4 spinel ferrite nanoparticles. J. Mol. Struct. 2022, 1248, 131412. [Google Scholar] [CrossRef]
- Shamsah, S.M.I. Modeling of Magnetocaloric Effect in A2B′BO6 Transition Metal Double Perovskite-Based Oxides for Cooling Applications Using Random Forest and Hybrid Support Vector Regression Intelligent Methods. J. Mater. Eng. Perform. 2025, 16, 1–12. [Google Scholar] [CrossRef]
- Raffah, B.M.; Owolabi, T.O.; Latif, M.B.; Al-Hadeethi, Y.; Alruqi, A.B.; Jammal, N.H. Modeling refrigeration cooling power of R2TMO6 oxides for green magnetic cooling applications using intelligent learning computational methods. Mater. Today Commun. 2025, 44, 111943. [Google Scholar] [CrossRef]
- Jia, Y.; Wang, Q.; Qi, Y.; Li, L. Multiple magnetic phase transitions and magnetocaloric effect in double perovskites R2NiMnO6 (R = Dy, Ho, and Er). J. Alloys Compd. 2017, 726, 1132–1137. [Google Scholar] [CrossRef]
- Shinde, K.P.; Hwang, C.; Manawan, M.; Choi, Y.; Park, S.; Jo, Y.; Lee, S. Magnetocaloric effect and Griffiths phase analysis in a nanocrystalline Ho2NiMnO6 and Ho2CoMnO6 double perovskite. RSC Adv. 2023, 13, 9099–9108. [Google Scholar] [CrossRef]
- Zhao, J.; Liu, X.; Kan, X.; Liu, C.; Wang, W.; Hu, J.; Lv, Q.; Huang, J.; Shazeda, M. Investigating the structural, magnetic, magnetocaloric and critical behavior. Ceram. Int. 2021, 47, 7906–7917. [Google Scholar] [CrossRef]
- Fortas, N.; Belkahla, A.; Ouyahia, S.; Dhahri, J.; Hlil, E.K.; Taibi, K. Effect of Ni substitution on the structural, magnetic and magnetocaloric properties of Zn0.5−xNixMg0.5Fe2O4 (x = 0, 0.125 and 0.250) ferrites. Solid State Sci. 2020, 101, 106137. [Google Scholar] [CrossRef]
- Sandoval, M.V.; Durán, S.; Prada, A.; Pirovano, C.; Gardoll, O.; Roussel, P.; Gauthier, G.H. Synthesis and preliminary study of NdxAE2−xMnO4±δ (AE: Ca, Sr) for symmetrical SOFC electrodes. Solid State Ion. 2018, 317, 194–200. [Google Scholar] [CrossRef]
- Hamad, M.A.; Alamri, H.R. Room temperature magnetocaloric effect of Ce0.65Mg0.35Co3. J. Mater. Res. Technol. 2022, 17, 2670–2674. [Google Scholar] [CrossRef]
- Zhong, W.; Au, C.-T.; Du, Y.-W. Review of magnetocaloric effect in perovskite-type oxides. Chin. Phys. B 2013, 22, 057501. [Google Scholar] [CrossRef]
- Xie, H.; Su, W.; Lu, H.; Mo, Z.; Wang, D.; Sun, H.; Tian, L.; Gao, X.; Li, Z.; Shen, J. Enhanced low-field magnetocaloric effect in Nb and Al co-substituted EuTiO3 compounds. J. Mater. Sci. Technol. 2022, 118, 128–135. [Google Scholar] [CrossRef]
- Crmno, R.E.; La, R.E.; Jia, Y.; Cheng, Y.; Wang, H.; Zhang, Z.; Li, L. Magnetocaloric properties and critical behavior in double perovskite. Ceram. Int. 2020, 46, 25043–25049. [Google Scholar] [CrossRef]
- Wang, H.; Lu, G.; Tan, W.; Li, J.; Su, K.; Huang, S.; Yang, L.; Wang, H. Giant Negative Temperature Coefficient of Resistance and Magnetotransport in Antiferromagnetic CaMnO3. J. Low Temp. Phys. 2025, 012345678. [Google Scholar] [CrossRef]
- Jia, Y.; Wang, Q.; Wang, P.; Li, L. Structural, magnetic and magnetocaloric properties in R2CoMnO6 (R = Dy, Ho, and Er). Ceram. Int. 2017, 43, 15856–15861. [Google Scholar] [CrossRef]
- Chakraborty, T.; Nhalil, H.; Yadav, R.; Wagh, A.A.; Elizabeth, S. Magnetocaloric properties of R2NiMnO6 (R = Pr, Nd, Tb, Ho and Y) double perovskite family. J. Magn. Magn. Mater. 2017, 428, 59–63. [Google Scholar] [CrossRef]
- Chen, W.; Na, Y.; Chen, F.; Zhang, Y. Cryogenic magnetic and magnetocaloric properties in anhydrous rare-earth sulfate RE2(SO4)3 (RE = Tb, Dy, Ho, Er). Cryogenics 2025, 146, 104012. [Google Scholar] [CrossRef]
- Sabzekar, M.; Hasheminejad, S.M.H. Robust regression using support vector regressions. Chaos Solitons Fractals 2021, 144, 110738. [Google Scholar] [CrossRef]
- Owolabi, T.O.; Akande, K.O.; Olatunji, S.O. Development and validation of surface energies estimator (SEE) using computational intelligence technique. Comput. Mater. Sci. 2015, 101, 143–151. [Google Scholar] [CrossRef]
- Khan, A.; Shamsi, M.H.; Choi, T.S. Correlating dynamical mechanical properties with temperature and clay composition of polymer-clay nanocomposites. Comput. Mater. Sci. 2009, 45, 257–265. [Google Scholar] [CrossRef]
- Tokuyama, H.; Mori, H.; Hamaguchi, R.; Kato, G. Prediction of the lower critical solution temperature of poly(N-isopropylacrylamide-co-methoxy triethyleneglycol acrylate) in aqueous salt solutions using support vector regression. Chem. Eng. Sci. 2021, 231, 116325. [Google Scholar] [CrossRef]
- Chou, J.-S.; Pham, A.-D. Enhanced artificial intelligence for ensemble approach to predicting high performance concrete compressive strength. Constr. Build. Mater. 2013, 49, 554–563. [Google Scholar] [CrossRef]
- Lou, I.; Xie, Z.; Ung, W.K.; Mok, K.M. Integrating Support Vector Regression with Particle Swarm Optimization for numerical modeling for algal blooms of freshwater. Appl. Math. Model. 2015, 39, 5907–5916. [Google Scholar] [CrossRef]
- Owolabi, T.O. Determination of the Velocity of Detonation of Primary Explosives using Genetically Optimized Support Vector Regression. Propellants, Explosives, Pyrotechnics. 2019, 12, 1282–1292. [Google Scholar] [CrossRef]
- Obadawo, B.S.; Oyeneyin, O.E.; Anifowose, M.M.; Fagbohungbe, K.H.; Amoko, J.S. QSAR Evaluation of C-8-Tert-Butyl Substituted as Potent Anti-enterovirus Agents. Sci. Lett. 2020, 8, 28–35. [Google Scholar]
- Katoch, S.; Chauhan, S.S.; Kumar, V. A review on genetic algorithm: Past, present, and future. Multimed. Tools Appl. 2021, 80, 8091–8126. [Google Scholar] [CrossRef]
- Alqahtani, A. Single Hidden Layer Intelligent Approach to Modeling Relative Cooling Power of Rare-Earth-Transition-Metal-Based Refrigerants for Sustainable Magnetic Refrigeration Application. Sustainability 2024, 16, 1542. [Google Scholar] [CrossRef]
- Oyeneyin, O.E.; Obadawo, B.S.; Olanrewaju, A.A.; Owolabi, T.O.; Gbadamosi, F.A.; Ipinloju, N.; Modamori, H.O. Predicting the bioactivity of 2-alkoxycarbonylallyl esters as potential antiproliferative agents against pancreatic cancer (MiaPaCa-2) cell lines: GFA-based QSAR and ELM-based models with molecular docking. J. Genet. Eng. Biotechnol. 2021, 19, 38. [Google Scholar] [CrossRef]
- Liu, X.; Ge, Q.; Chen, X.; Li, J.; Chen, Y. Extreme learning machine for multivariate reservoir characterization. J. Pet. Sci. Eng. 2021, 205, 108869. [Google Scholar] [CrossRef]
- Valipour, A.; Shirgahi, H. Estimation of rip density on intermediate beaches using an extreme learning machine model. Reg. Stud. Mar. Sci. 2022, 52, 102332. [Google Scholar] [CrossRef]
- Parsa, P.; Naderpour, H. Shear strength estimation of reinforced concrete walls using support vector regression improved by Teaching–learning-based optimization, Particle Swarm optimization, and Harris Hawks Optimization algorithms. J. Build. Eng. 2021, 44, 102593. [Google Scholar] [CrossRef]
- Murillo-escobar, J.; Sepulveda-suescun, J.P.; Correa, M.A.; Orrego-metaute, D. Urban Climate Forecasting concentrations of air pollutants using support vector regression improved with particle swarm optimization: Case study in Aburrá Valley, Colombia. Urban Clim. 2019, 29, 100473. [Google Scholar] [CrossRef]
- Chen, R.; Liang, C.Y.; Hong, W.C.; Gu, D.X. Forecasting holiday daily tourist flow based on seasonal support vector regression with adaptive genetic algorithm. Appl. Soft Comput. 2015, 26, 435–443. [Google Scholar] [CrossRef]
- Akinpelu, A.A.; Ali, M.E.; Owolabi, T.O.; Johan, M.R.; Saidur, R.; Olatunji, S.O.; Chowdbury, Z. A support vector regression model for the prediction of total polyaromatic hydrocarbons in soil: An artificial intelligent system for mapping environmental pollution. Neural Comput. Appl. 2020, 32, 14899–14908. [Google Scholar] [CrossRef]
- Dong, Z.; Yang, D.; Reindl, T.; Walsh, W.M. A novel hybrid approach based on self-organizing maps, support vector regression and particle swarm optimization to forecast solar irradiance. Energy 2015, 82, 570–577. [Google Scholar] [CrossRef]
- Akomolafe, O.; Owolabi, T.O.; Rahman, M.A.A.; Kechik, M.M.A.; Yasin, M.N.M.; Souiyah, M. Modeling superconducting critical temperature of 122-iron-based pnictide intermetallic superconductor using a hybrid intelligent computational method. Materials 2021, 14, 4604. [Google Scholar] [CrossRef]
- Hamdi, T.; Ben Ali, J.; Di Costanzo, V.; Fnaiech, F.; Moreau, E.; Ginoux, J.M. Accurate prediction of continuous blood glucose based on support vector regression and differential evolution algorithm. Biocybern. Biomed. Eng. 2018, 38, 362–372. [Google Scholar] [CrossRef]
- Whitley, D. A genetic algorithm tutorial. Statistics and Computing 1994, 4, 65–85. [Google Scholar] [CrossRef]
- Khozani, Z.S.; Bonakdari, H.; Zaji, A.H. Application of a genetic algorithm in predicting the percentage of shear force carried by walls in smooth rectangular channels. Measurement 2016, 87, 87–98. [Google Scholar] [CrossRef]
- Bian, X.Q.; Han, B.; Du, Z.M.; Jaubert, J.N.; Li, M.J. Integrating support vector regression with genetic algorithm for CO2-oil minimum miscibility pressure (MMP) in pure and impure CO2 streams. Fuel 2016, 182, 550–557. [Google Scholar] [CrossRef]
- Wang, Y.; Wei, C. Design optimization of office building envelope based on quantum genetic algorithm for energy conservation. J. Build. Eng. 2021, 35, 102048. [Google Scholar] [CrossRef]
- Yan, C.; Qi, J.; Ma, J.; Tang, H.; Zhang, T.; Li, H. Determination of carbon and sulfur content in coal by laser induced breakdown spectroscopy combined with kernel-based extreme learning machine. Chemom. Intell. Lab. Syst. 2017, 167, 226–231. [Google Scholar] [CrossRef]
- Olatunji, S.O.; Selamat, A.; Raheem, A.A.A. Modeling Permeability Prediction Using Extreme Learning Machines. In Mathematical/Analytical Modelling and Computer Simulation (AMS), 2010 Fourth Asia International Conference; IEEE: Piscataway, NJ, USA, 2010; pp. 29–33. [Google Scholar] [CrossRef]
- Oyeneyin, O.E.; Obadawo, B.S.; Metibemu, D.S.; Owolabi, T.O.; Olanrewaju, A.A.; Orimoloye, S.M.; Ipinloju, N.; Olubosede, O. An Exploration of the Antiproliferative Potential of Chalcones and Dihydropyrazole Derivatives in Prostate Cancer via Androgen Receptor: Combined QSAR, Machine Learning, and Molecular Docking Techniques. Phys. Chem. Res. 2022, 10, 211–223. [Google Scholar] [CrossRef]
- Wang, Y.; Cao, F.; Yuan, Y. A study on effectiveness of extreme learning machine. Neurocomputing 2011, 74, 2483–2490. [Google Scholar] [CrossRef]
- Zhu, Q.-Y.; Qin, A.K.; Suganthan, P.N.; Huang, G.-B. Evolutionary extreme learning machine. Pattern Recognit. 2005, 38, 1759–1763. [Google Scholar] [CrossRef]
- Wu, B.; Guo, D.; Wang, Y.; Zhang, Y. Crystal structure, magnetic properties, and magnetocaloric e ff ect in B-site disordered RE2CrMnO6 (RE = Ho and Er) perovskites. Ceram. Int. 2020, 46, 11988–11993. [Google Scholar] [CrossRef]
- Li, L.; Xu, P.; Ye, S.; Li, Y.; Liu, G.; Huo, D.; Yan, M. Acta Materialia Magnetic properties and excellent cryogenic magnetocaloric performances in B-site ordered RE2ZnMnO6 (RE = Gd, Dy and Ho) perovskites. Acta Mater. 2020, 194, 354–365. [Google Scholar] [CrossRef]
- Dong, Z.; Wang, Z.; Yin, S. Structural, magnetic and cryogenic magneto-caloric properties in RE2FeCrO6 (RE = Er and Tm) compounds. Ceram. Int. 2020, 46, 26632–26636. [Google Scholar] [CrossRef]
- Zhang, Y.; Zhang, B.; Li, S.; Zhu, J.; Wu, B.; Wang, J.; Ren, Z. Cryogenic magnetic properties and magnetocaloric effects (MCE) in B -site disordered RE2CuMnO6 (RE = Gd, Dy, Ho and Er) double perovskites (DP) compounds. Ceram. Int. 2021, 47, 18205–18212. [Google Scholar] [CrossRef]
- Wu, B.; Zhang, Y.; Guo, D.; Wang, J.; Ren, Z. Structure, magnetic properties and cryogenic magneto-caloric effect (MCE) in RE2FeAlO6 (RE = Gd, Dy, Ho) oxides. Ceram. Int. 2021, 47, 6290–6297. [Google Scholar] [CrossRef]
- Fecoo, H. Nonlinear magnetodielectric and magnetocaloric properties of double. Phys. B Phys. Condens. Matter. 2019, 571, 32–35. [Google Scholar] [CrossRef]
- Dong, Z.; Yin, S. Structural, magnetic and magnetocaloric properties in perovskite RE2FeCoO6 (RE = Er and Gd) compounds. Ceram. Int. 2020, 46, 1099–1103. [Google Scholar] [CrossRef]






| Magnetic Transition Temperature (K) | H (T) | E | T | M | |
|---|---|---|---|---|---|
| Mean | 6.47 | 5.96 | 104.67 | 77.76 | 77.91 |
| Maximum | 12.20 | 7.00 | 107.80 | 94.00 | 94.00 |
| Standard deviation | 2.86 | 1.02 | 1.75 | 7.17 | 5.83 |
| Minimum | 2.00 | 5.00 | 102.00 | 68.00 | 67.50 |
| Correlation coefficient | 1.00 | −0.39 | −0.14 | −0.12 | 0.60 |
| Hyperparameter | Optimum Value |
|---|---|
| Penalty factor | 7970.066 |
| Chromosome size | 100 |
| Epsilon | 0.154694 |
| Option | 1 |
| Function | Gaussian |
| hyper-plane | E-7 |
| Training | Testing Testing Testing | |||
|---|---|---|---|---|
| CC | CC | RMSE | MAE | |
| SE-ELM | 100.00 | 96.92 | 0.92 | 0.74 |
| GEN-SVR | 99.95 | 92.84 | 0.98 | 0.87 |
| SM-ELM | 94.66 | 71.16 | 1.96 | 1.52 |
| Superiority of SE-ELM over GEN-SVR | 0.05 | 4.21 | 6.33 | 15.67 |
| Superiority of SE-ELM over SM-ELM | 5.34 | 26.58 | 53.27 | 51.57 |
| Superiority of GEN-SVR over SM-ELM | 5.30 | 23.35 | 50.11 | 42.58 |
| Compound | MTT (K) | SE-ELM | SE-ELM Residual | SM-ELM | SM-ELM Residual | GEN-SVR | GEN-SVR Residual |
|---|---|---|---|---|---|---|---|
| Ho2CrMnO6 | 6.1 [61] | 6.1 | 0.0 | 6.1 | 0.0 | 6.1 | 0.0 |
| Gd2ZnMnO6 | 6.4 [62] | 6.4 | 0.0 | 6.4 | 0.0 | 6.2 | 0.2 |
| Er2FeCrO6 | 11.7 [63] | 11.7 | 0.0 | 11.7 | 0.0 | 11.5 | 0.2 |
| Er2CuMnO6 | 3.6 [64] | 3.6 | 0.0 | 5.3 | 1.7 | 3.8 | 0.2 |
| Er2CoMnO6 | 7.5 [29] | 7.5 | 0.0 | 6.5 | 1.0 | 7.3 | 0.2 |
| Ho2NiMnO6 | 6.0 [19] | 6.0 | 0.0 | 5.5 | 0.5 | 5.4 | 0.6 |
| Dy2FeAlO6 | 7.8 [65] | 7.8 | 0.0 | 7.8 | 0.0 | 7.6 | 0.2 |
| Dy2NiMnO6 | 6.0 [19] | 6.0 | 0.0 | 5.6 | 0.4 | 5.9 | 0.1 |
| Dy2CoMnO6 | 5.0 [29] | 5.0 | 0.0 | 5.4 | 0.4 | 5.2 | 0.2 |
| Gd2FeAlO6 | 2.0 [65] | 2.0 | 0.0 | 2.0 | 0.0 | 2.2 | 0.2 |
| Ho2ZnMnO6 | 6.8 [62] | 6.8 | 0.0 | 6.8 | 0.0 | 8.4 | 1.6 |
| Er2NiMnO6 | 5.0 [19] | 5.0 | 0.0 | 6.3 | 1.3 | 5.2 | 0.2 |
| Gd2CuMnO6 | 7.5 [64] | 7.5 | 0.0 | 7.4 | 0.1 | 7.3 | 0.2 |
| Er2NiMnO6 | 5.0 [19] | 5.0 | 0.0 | 5.7 | 0.7 | 5.2 | 0.2 |
| Ho2FeCoO6 | 4.0 [66] | 4.0 | 0.0 | 3.9 | 0.1 | 4.2 | 0.2 |
| Er2FeCoO6 | 2.7 [67] | 2.7 | 0.0 | 2.7 | 0.0 | 2.9 | 0.2 |
| Er2CrMnO6 | 5.2 [61] | 5.2 | 0.0 | 5.2 | 0.0 | 6.1 | 0.9 |
| Ho2FeAlO6 | 2.0 [65] | 2.0 | 0.0 | 2.0 | 0.0 | 2.2 | 0.2 |
| Dy2CuMnO6 | 12.1 [64] | 12.1 | 0.0 | 13.5 | 1.4 | 11.1 | 1.0 |
| Dy2NiMnO6 | 6.0 [19] | 6.0 | 0.0 | 5.5 | 0.5 | 6.2 | 0.2 |
| Gd2FeCoO6 | 4.9 [67] | 4.9 | 0.0 | 5.0 | 0.1 | 5.1 | 0.2 |
| Ho2CuMnO6 | 12.2 [64] | 12.2 | 0.0 | 9.2 | 3.0 | 12.0 | 0.2 |
| Tm2FeCrO6 | 10.5 [63] | 10.6 | 0.1 | 12.2 | 1.7 | 10.3 | 0.2 |
| Ho2CoMnO6 | 8.0 [29] | 6.8 | 1.2 | 6.4 | 1.6 | 7.8 | 0.2 |
| Gd2FeCoO6 | 4.9 [67] | 4.3 | 0.6 | 5.5 | 0.6 | 5.1 | 0.2 |
| Dy2ZnMnO6 | 10.4 [62] | 11.9 | 1.5 | 6.7 | 3.7 | 10.2 | 0.2 |
| Ho2NiMnO6 | 5.5 [19] | 5.3 | 0.2 | 5.4 | 0.1 | 5.7 | 0.2 |
| Mean absolute error (K) | 0.1 | 0.7 | 0.3 | ||||
Disclaimer/Publisher’s Note: The statements, opinions and data contained in all publications are solely those of the individual author(s) and contributor(s) and not of MDPI and/or the editor(s). MDPI and/or the editor(s) disclaim responsibility for any injury to people or property resulting from any ideas, methods, instructions or products referred to in the content. |
© 2025 by the author. Licensee MDPI, Basel, Switzerland. This article is an open access article distributed under the terms and conditions of the Creative Commons Attribution (CC BY) license (https://creativecommons.org/licenses/by/4.0/).
Share and Cite
Ibn Shamsah, S.M. Modeling Magnetic Transition Temperature of Rare-Earth Transition Metal-Based Double Perovskite Ceramics for Cryogenic Refrigeration Applications Using Intelligent Computational Methods. Materials 2025, 18, 4594. https://doi.org/10.3390/ma18194594
Ibn Shamsah SM. Modeling Magnetic Transition Temperature of Rare-Earth Transition Metal-Based Double Perovskite Ceramics for Cryogenic Refrigeration Applications Using Intelligent Computational Methods. Materials. 2025; 18(19):4594. https://doi.org/10.3390/ma18194594
Chicago/Turabian StyleIbn Shamsah, Sami M. 2025. "Modeling Magnetic Transition Temperature of Rare-Earth Transition Metal-Based Double Perovskite Ceramics for Cryogenic Refrigeration Applications Using Intelligent Computational Methods" Materials 18, no. 19: 4594. https://doi.org/10.3390/ma18194594
APA StyleIbn Shamsah, S. M. (2025). Modeling Magnetic Transition Temperature of Rare-Earth Transition Metal-Based Double Perovskite Ceramics for Cryogenic Refrigeration Applications Using Intelligent Computational Methods. Materials, 18(19), 4594. https://doi.org/10.3390/ma18194594

