Abstract
The rise of value networks in the new economic era and the emergence of a common competitive advantage pose enormous challenges to the value-added approach of enterprises based on traditional value chains. Based on the customer-centered concept, the complementary effect of agents, and other competition characteristics of the value network, this paper constructs a multi-agent-based value network evolution model. The influencing mechanism of customer preference on the number of value network entities and overall income is discussed through simulation analysis. The research shows that the influence of customer preference on the evolution and steady-state of the overall value of the value network is not significant. Customer preference plays a decisive role in the number of service subjects and the evolution of attributes. In different situations, the influence of customer preference on the number of subjects is significantly different. This means that customer power preference in the value network of port services is much higher than other preferences. The research results provide a decision-making basis for enterprises to break through the shackles of traditional value-added concepts, actively seek value network optimization schemes, and achieve timely responses to customer preferences.
1. Introduction
With economic globalization and the formation of value division networks, competition among enterprises has increasingly evolved into competition among value chains, shared platforms, and complex networks. Enterprise value creation activities beyond individual behavior, gradually transforming into network value creation behavior. A value network with competitive advantages occupies a dominant position in business competition in the new economic era. Based on the traditional value chain and value creation methods, many shortcomings in organizational flexibility, alliance stability, and value appreciation of enterprises have become important factors hindering corporate value and income growth. The rise of value networks urges enterprises to change their thinking of value creation from competitive thinking to cooperative thinking and attach importance to overcoming the shortcomings of the traditional value chain and obtaining common benefits through the construction of value networks [1]. Therefore, how to objectively analyze the evolution law of the value network and how to construct and maintain a relatively stable value network with income growth has become an urgent problem to be solved in current academic research and business model practice.
The concept of value network was first proposed by enterprise strategy consultant Adrian Slywotzky and refers to the value creation system of related collaborative enterprises driven by customer demand. Since then, scholars have discussed the value network’s value realization mechanism and believe that the improvement of enterprise profitability results from the value network changing the zero-value-added competition between upstream and downstream entities in the value chain [2,3]. They realize that value is created through the joint action of competition and cooperation, enhancing the overall profit space of the value network [4,5,6]. The competition and cooperation relationship between subjects is an organic connection established based on the recognition system of value demand and value creation ability of subjects, and its dynamic nature promotes the evolution of the value network as a whole [7,8,9,10,11]. Therefore, the cognition of the evolution of value network is helpful for enterprises to grasp the trend of value demand, improve the ability of value creation as the growth path, and obtain sustainable competitive advantage and profitability. Current research mainly focuses on analyzing the value network’s constituent elements and evolution mechanism [12,13,14]. It is believed that customers are the co-creators of value, and customer demand is the determinant of the direction of corporate value activities, which affects the evolution of the value network [15]. However, these studies have not been able to identify the specific impact of differences in customer preferences on the evolution of the value network. Through realizing value demand, customer preference determines the type, level, and combination of the core capabilities of value network service entities [16,17,18]. These elements of core capabilities restrict the collaboration between value network service entities and promote the self-organization of the value network Evolution [19]. Therefore, the unique feature of this paper is that it considers the preferences of participants in the network when objectively analyzing the evolution of the value network. It can help enterprises rationally optimize core competency elements, establish an efficient and stable value-added cooperation system, and help enterprises in the value network grasp the dynamic evolution direction of competitive advantage in the process of evolution.
The process of analyzing the evolutionary law of the value network involves tracking the dynamic interaction between customers, suppliers, core enterprises, channel partners, and competitors [20] and simulating coupling mechanisms between multiple subjects based on attributes such as price, service, strength, and credit [21,22]. The multi-agent model is a commonly used method in research involving the evolutionary laws of multiple different types of agents [23,24,25]. The multi-agent model simulates the evolutionary process in which multiple kinds of interactive behaviors occur autonomously by each subject through communication and negotiation based on local knowledge [26], given that the initial conditions are determined. It is widely used in related research, such as the selection of cooperative agents and the influencing factors of cooperative networks, and has achieved rich results [27,28,29,30]. Ding and Sun (2012) simulate the selection behavior of multiple business partners during the evolution of virtual enterprises and predict the pros and cons of decision-making [31]. Jin et al. (2014) simulate consumer behavior under website promotion based on the agent model and analyze and predict consumer behavior’s emergence [32]. He et al. (2015) construct a multi-recycler closed-loop supply chain model based on the multi-agent model and conduct contract selection research [33]. Nishino et al. (2017) use multi-agent simulation modeling to study the impact of capability differences and strategy imitation on the evolution of cooperative networks [34].
Therefore, based on the research on the evolution law of the value network and the need to build a stable and economic value network, this paper uses the perspective of customer preference and puts the value network under the specific conditions of Chinese ports to study the value flow law between the subjects in the value network. First, aiming at the mechanism of the two core elements of the value network, namely customer centralization and the complementary effect of the value center and network nodes, the theoretical research is closely combined with the Chinese port service value chain’s actual situation to build a multi-agent value network evolution model. Secondly, the simulation analysis discusses the changes in the number, structural characteristics, and overall income of the value network subject under the influence of no preference and multiple types of preferences. Finally, it summarizes the transformation from a single chain of enterprise value-added value to the network and the optimization elements of value-added value in various situations, which provides new ideas for building a sustainable and economic value network.
2. Analysis of the Multi-Agent Composition and Evolution of Value Network
The value network is a relationship network formed by competition and cooperation among multiple agents [35,36,37,38,39]. There are different roles in the division of labor, including the value center that plays the role of resource integration, the basic unit to realize value creation, and the value co-creator that determines the value orientation [40,41,42,43]. Differences and migrations in the roles, attributes, and core competencies of the various actors have led to changes in relationships and subject turnover, resulting in a self-organizing evolution of value networks at a macro level [44,45]. In order to realize the model analysis of the evolution process of the value network, it is necessary to design the framework of conceptual models such as initial conditions, basic assumptions, and evolution rules based on the type definition of the subject abstracted in the natural environment, and realize the simulation of the self-organization evolution process with the help of computer technology [46,47]. However, this article takes the Chinese port service value network as an example. To change the current situation of redundant investment and inefficient value-added operations in the Chinese port industry, under the guidance of the fourth-generation port concept, the Chinese port service industry has begun to focus on resource integration and integrate multiple service chains, gradually evolving from a single port loading, unloading, and transshipment service value chain to a port platform service value network. The port service value network is a complex interactive value creation system. The simulation of its evolution process involves defining the value flow between multiple heterogeneous subjects and their ethnic groups and the dynamic network structure and scale changes under this effect [48,49,50,51].
From realizing the value of port services, five types of subjects that constitute the value network of port services can be abstracted: shippers, freight forwarders, shipping companies, shipping agents, and ports. Each entity dynamically interacts with heterogeneous entities through business cooperation to form a directed relationship network. Through competition, information sharing, and other interactive relationships, it establishes connections with other entities within the same entity to form an undirected relationship network. The abstract network structure is shown in Figure 1.
Figure 1.
Port Service Value Network.
Among them, as the value center, the port can integrate the advantageous resources of various service entities to promote the overall value creation, value-added and flow of the network. Freight forwarders, shipping companies, and ship agents are the basic units of value creation, and the overall operational efficiency can be improved through efficient and coordinated operations and competitive advantage; cargo owners are value co-creators, and the variability of their needs is the starting point and final determinant of enterprise value activities and the overall value of the network. In the port service value network, the cargo owner belongs to the main body of service demand and is the source of value creation for the entire network, while the other four types of the main body belong to the main body of multi-level service supply, which realizes value creation and value-added by providing different services. At the same time, it is also the demand side of the subordinate subjects, forming the directional connection of the value network. Among them, the customer is the subject who is willing to buy and has the ability to pay for shipping services. Its purchase intention is mainly manifested in choice preference, which is affected by transportation cost, price, shipping date, route shipping date, delivery time, transportation time. A freight forwarder is the main body in the shipping field that provides intermediate services for cargo transportation demanders and capacity providers. It transmits information directly or indirectly to each node in the value network to realize synchronous adjustment. Shipping enterprise is the main body of transport capacity supply with ship transportation service as its business project. It needs a lot of ship asset investment to complete the physical flow of goods. It has high requirements for the strength of the main body and is easy to form monopoly competition. Shipping agent is the main body of ship operation, which provides services such as handling ship-related operation business and port entry and exit procedures. There are interactive relationships between various entities, the intermediary roles between customers and service entities, creating and maintaining customer loyalty and dependence.
Moreover, there is also an interactive platform for each service entity to achieve business transactions. After reading some literature [52,53,54,55] and analyzing the business of each subject, we have summarized the attributes and characteristics of each subject, which are mainly defined from four aspects in Table 1. The attribute characteristics of the subjects are mainly defined from the four aspects: strength level, price level, service level, and credit level.
Table 1.
Attribute characteristics of supply agents of port value network service.
3. Construction of Port Service Value Network Evolution Model Based on Multi-Agent
The five types of heterogeneous service entities included in the port service value network have competition, cooperation, and imitation learning within each type of entity. At the same time, there are business cooperation, gaming, and collaborative operations on the outside. Due to the differences in subject attribute characteristics and preference orientation, there are bounds to be different choices in establishing inward and outward relations. As the degree of evolution deepens, the relationship choices of the same subject will also change. In order to observe the overall evolution of the agent’s behavior differences, this section takes characteristic attributes and preferred orientation as the agent’s genetic genes introduce the fitness evaluation mechanism guided by the agent’s income. In addition, the convergence rule is represented by the difference in growth and withdrawal of agents.
3.1. Assumption
Hypothesis 1 (H1).
The service demand of the port value network is constantly changing. To simulate the cyclical fluctuations in the demand for shipping services, the service demand in the port value network is set to a randomly generated non-constant value.
Hypothesis 2 (H2).
The establishment of relationships between ports and other entities is not affected by preference orientation. In the simulated reality environment, due to the objectivity of port companies in terms of geographic location, customer, freight forwarder, and shipping agent in the region will not choose or reject the subject due to changes in their preferences during the process of establishing contact with the port.
Hypothesis 3 (H3).
All entities aim at maximizing revenue.
Hypothesis 4 (H4).
Each entity group selects subjects according to a certain probability to adjust the service level and credit level strategy. The choice of adjustment path depends on the relative level of the subject, and both paths will incur corresponding costs. In addition, as the company’s strength has increased, its credit level and service level have also increased in a certain proportion.
Hypothesis 5 (H5).
Entities in each entity group grow and die with a certain probability. After each interaction, various entities increase or decrease according to a certain probability to simulate the joining or exit of an actual enterprise, and the number of entities never exceeds a certain upper limit.
3.2. Model Formulation
Based on assumptions, the evolution model constructed in this paper includes three steps: the agent set, the revenue function, and the evolution rule.
3.2.1. Build the Set of Entity
According to the analysis of the main body component of the value network, the port value network can be expressed as , where denotes the point set composed of different subjects in the value network , denotes the set of links in the value network . denotes the connection relationship between entity i and j, and when , it means a connection between entity i and j.
Each type of main entity in the port value network includes multiple members. The inside of the main entity forms an undirected network of relationships through competition and cooperation among members, and the outside forms a directed network of relationships through business relationships. Among them, cargo owners, freight forwarders, shipping companies, and shipping agents will take into account multiple factors such as price, credit, and efficiency when choosing their service providers to achieve choices that are beneficial to their interests. Different entities consider slightly different factors when choosing, as shown in Table 2.
Table 2.
Analysis of factors affecting agents’ selection.
Based on the basic assumptions and the key attributes of the subject, the selection influence in the table can be classified into price, strength, credit, and service level. In the process of selection, different subjects have different preferences for each influencing factor. The subjects dominated by single factors show price preference, power preference, credit preference, and service preference, while the subjects containing multiple factors show combination preference. Therefore, the subject selection preference set is defined . Among them: expresses price preference, expresses power preference, indicates credit preference, expresses service preference, represents combination preference. Among them, , is single-factor preference probability, the probability and . The subject set with the above selection preference is formally described as Equation (2)
In Equation (2), is the class subject with type preference in the port service value network. , respectively, represents cargo owner, freight agent, shipping enterprise, shipping agent, and port. is a naturally positive integer. , successively, represents price preference, strong preference, credit preference, service preference, and combination preference. The members with different preferences in the above types of agent sets are defined as basic node units in the complex network model. Each node in the same type of agent is connected with other member nodes to form undirected edges in the network model. However, the connection between heterogeneous agents is established through the external business relationship between service demand and supply, forming the undirected edge in the network model.
When a principal establishes an external business relationship, the service principal is selected according to probability . Its probability is determined by the proportion of the number of preferences of various subject members. The proportion of the number of members with different preferences is different in all kinds of main body sets, but the sum of the proportion of the number of members with different preferences in each kind of main body set is always kept as 1. In model (3), the proportion of the number of subjects favored by species in class subjects is represented by .
3.2.2. Construct Revenue Function
According to the assumption of revenue maximization, the revenue function of each subject in a unified period is defined as:
Among them is the service income of subject ; is the connection between subject and subject , the value can be 0 or 1; is the service demand of subject to subject ; is the service price of subject to subject ; is the service cost of subject to subject ; and are the service level of the main body respectively. The strategy adjustment coefficient of credit level, with the value of 0 or 1; and are the costs generated by the improvement of the subject’s credit level and service level, respectively.
In the port service value network model, the mean value of the main revenue function connected with the main body is used as the fitness, and the fitness function in a unified period is defined as:
Among them, represents the income of the subject connected with subject ; represents the profit value of the subject connected with subject ; represents the number of subjects connected to subject .
Through the size of the fitness of the main body to evaluate the relative advantages and disadvantages of the main node, and judge whether the main body to adjust the strategy. When agent ‘s payoff in period ,the main body needs to carry out strategic adjustments, including improving credit level, service level, reducing price level, etc. If the credit level of the subject in the period is lower than the average credit level of its connected nodes , the subjects boost their credit at a rate during the period. However, the improvement of credit level is not greater than the upper limit . The improvement of credit level will incur corresponding costs in the period, namely
The same, if the service level of principal in period is lower than the average service level of the nodes connected to it , the subject improves its service level at the rate during . However, the improvement of the service level shall not exceed the upper limit of the service level , the improvement of service level will result in a corresponding cost of in the period.
When making price strategy adjustment decisions, if the price level of the subject in period is higher than the average of the service price of the node connected to it , the subject reduces its price at a rate during . However, the price level should not be lower than the price floor ,namely,
when the payoff for subject is , subject i keeps the basic strategy unchanged.
3.2.3. Build Evolution—Convergence Rules
First of all, the evolution rules of the model include principal entry and exit rules: the main body accession rule is shown in Equation (9). It sets a natural growth rate for each type of subject, . At the same time, each type of subject sets a different environment tolerance . , respectively, recorded as owner’s capacity , freight forwarder capacity , the capacity of shipping enterprise , shipping agency capacity , harbor capacity . The addition rule for the subject is, for every interaction, each type of principal increases the number of principals by a growth rate ,but the peak number of subjects of each class is not greater than the environmental capacity of the subjects of that class, namely,
Among them is the number of subjects at time , after an interaction the is raised to . Then, the subject naturally increases the variable value in period .
The main exit rule is shown in Equation (10). In the port service value network, there are two ways for service subjects to withdraw. One is natural withdrawal caused by their own unfavorable operation, and the other is selective withdrawal caused by environmental factors. Two paths are simulated in the initial stage of model construction. The initial strength value is set for the four types of subjects to reflect their own business ability, and a natural mortality rate is represented by . When is less than the threshold , the enterprise on the node exits. Then the number of nodes exited by this path in the class body in the period are . On this preference, the number of subjects in each category is randomly reduced from the set of subjects with lower by mortality , to simulate major emergencies caused by the main bankruptcy or death, namely,
Then, the variation value of death of subject in period , the rules define the options for principal nodes to join and exit after an interaction, the state of convergence of a homogeneous agent can be written as . That is, the number of nodes joining and exiting of the same subject is different; its formal expression is:
An infinitely small quantity () is defined. If , is used as the main node base for period interaction; if ,then the main environment of this class reaches a stable state.
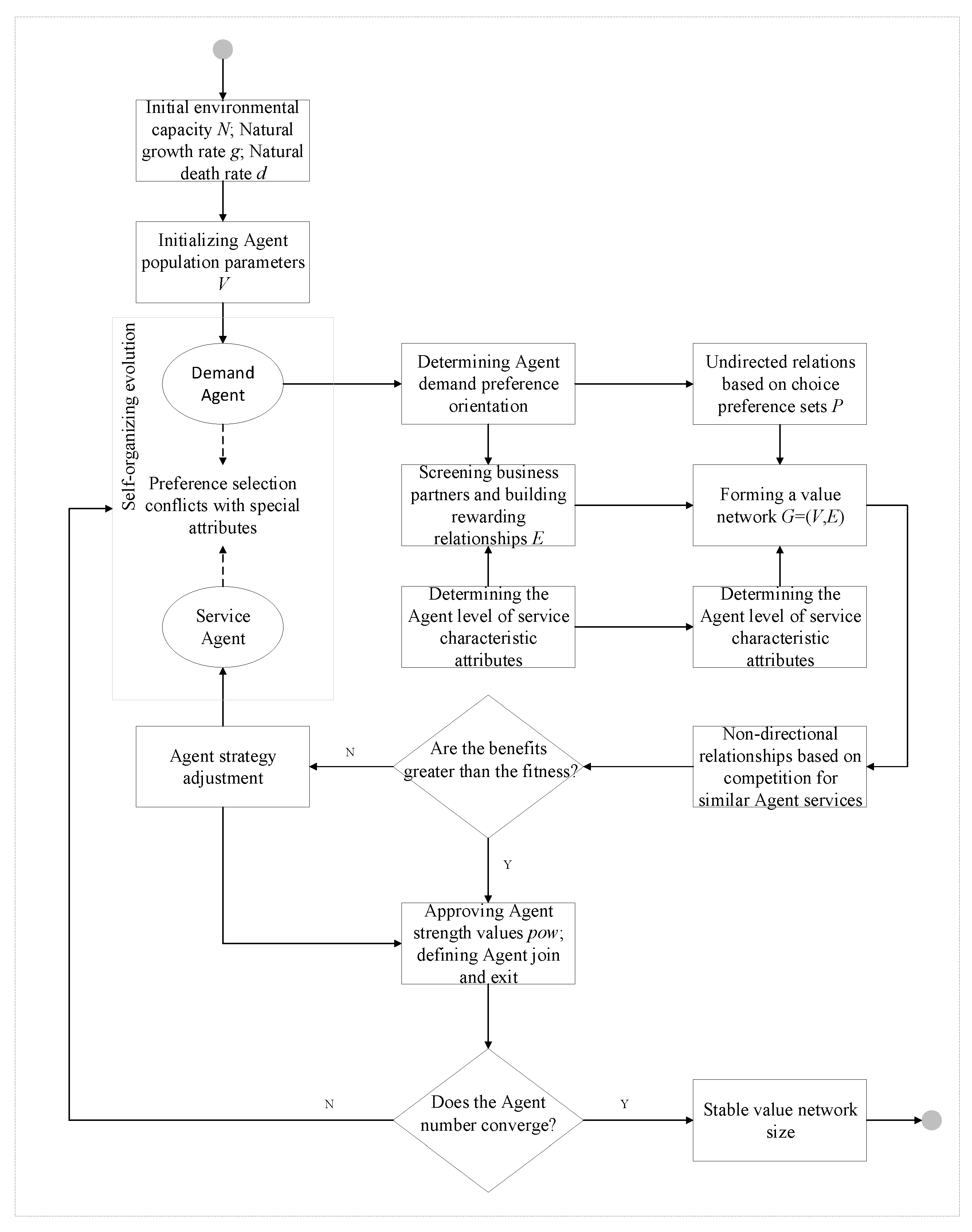
Secondly, in the initial external environment, a demand agent in the port service value network has a behavior conflict between preference selection and characteristic attributes with corresponding multiple service agents. The object is screened and matched to form a directed flow relationship of resources in the network. The undirected relationship within the population is formed based on the preference difference set and attribute hierarchy within the same kind of subjects. All agent and their directed and undirected relationships form the value network structure. Furthermore, we make some definitions here. The agent is based on the characteristics of supply and demand services to set intentions and commitments and meet them. Our paper divides all agents into demand and service agents into two categories. An agent such as a freight forwarder that meets the cargo transportation needs of the owner is called a demand agent. In addition, an agent such as a shipping agent that provides services such as entry and exit ports for shipping companies is called a service agent. The self-organizing evolution of the value network promotes the income accounting of all agents through a certain cycle, compares the fitness of each agent in each period, and decides the strategy adjustment direction of the next cycle. The final stable state of evolution is to achieve convergence under the adaptation to a certain agent variation bundle. The conceptual process of the specific process is shown in Figure 2.
Figure 2.
Adaptive evolution of the port service value network—convergence rule.
4. Evolution Simulation and Result Analysis of Port Service Value Network
To deeply explore the characteristics of the port value network in the evolution process and the changes of various subjects, we use the multi-agent modeling method in the paper to build the principal’s properties and their relationship and interaction rules. We use the NetLogo simulation platform and the R Programming Language to conduct simulation and analysis. The initial simulation interface is shown in Figure 3. Triangles of different colors represent different subjects: the customer is yellow; the freight forwarder is green; the shipping enterprise is red; the shipping agent is blue, and the port is grey. The directed arrow line in the figure indicates the cooperative relationship between different types of subjects. Undirected lines represent the competition and cooperation relationship between similar subjects. This paper takes the Fuzhou port, Jiangyin port, Quanzhou port, Xiamen port, Xiaocuo port, and Meizhou port as examples; according to the statistics of more than 11,000 enterprises included in the directory of Chinese freight forwarding enterprises, there are about 600 freight forwarding enterprises in Fujian Province, as the six ports belong to three prefecture-level cities. Therefore, the three prefecture-level cities account for about 200 freight forwarders. These statistical enterprises include freight forwarders, shipping forwarders, and shipping enterprises. Due to a large number of shipping agents and freight forwarders as well as the small number of shipping enterprises, it is estimated that the number of shipping agents and freight forwarders is set to 80. The number of shipping enterprises is set to 50, and the number of customers must be greater than the number of freight forwarders. The number of freight forwarders is set to 150.
Figure 3.
Initial interface of port value network evolution.
In this paper, the simulation parameters are initialized as follows.
- (1)
- The environmental capacity of port cities in Fujian Province for various subjects is: ;
- (2)
- The initial strength value conforming to the normal distribution randomly generated for each subject ;
- (3)
- Natural mortality of various subjects is . The natural growth rate is .
After initializing the emulator, we conducted simulation tests with interaction times of 300 ticks and interaction times of 100 for the five groups of tests in Table 3, respectively. After the test, to prevent the instability caused by a single test, the obtained data are arithmetically averaged to reduce the test’s fluctuation and improve the simulation’s accuracy. Due to the small number of port enterprises and the particularity, the quantity, price, service, and credit change slowly, and the generated data have little volatility during the simulation process. To ensure the visualization and rationality of the overall image, we deal with port enterprises with reservations when generating graphics.
Table 3.
Simulation test table.
4.1. Analysis of Evolution Results without Different Customer Preferences
Under the condition of no difference in customer preferences, we simulate the evolution simulation of multi-agent in different periods. The evolution results of test 1 are shown in Figure 4 and Figure 5. In Figure 4, the changing trend of the number of various entities is that the number increases continuously at the beginning and then fluctuates continuously in a small range after reaching a certain number, and finally develops to final stability. This is in line with the evolution process of port value networks from the formation. In the early stage of the formation of the value network, due to the low industry barriers, driven by customer demand and value-added, all subjects continue to join the value creation process of the network, which is mainly reflected in the increasing number of subjects. In the process of continuous participation, similar entities compete for effective resources. Within a certain period, the resources competed by entities in a certain area are restricted by the economic environment of the region and the hinterland, leading to poor management and weak entities gradually withdrawing from the market or being merged. The continuous competitive evolution process enables the strong subjects in the port value network to survive, and the cooperative relationship between network nodes gradually tends to mature. Although the number of different subjects fluctuates, it also tends to be relatively stable.
Figure 4.
Evolution process of the number of agents.
Figure 5.
Evolution process of the overall income.
The overall income of the value network is the sum of the average income of four types of subjects: freight forwarder, shipping enterprise, shipping agent, and port enterprise. It is a quantitative expression of the value created by multiple subjects. As shown in Figure 5, the total return curve shows a fluctuating growth trend, and it can be divided into three stages: In the first stage, with the formation of port value network and the increase in value creation activities, the overall income is rising rapidly, the slope of the curve is large, and the income growth rate is high. In the second stage, with the formation and expansion of the port value network, affected by the scale effect, the overall income growth rate slowed down. In the third stage, the port value network tends to be stable, the overall income growth rate is more gentle, and the overall income also tends to be stable. We can see that the change process of the overall income of the port value network is consistent with the evolution process of the port value network. It reflects the change of the overall value creation ability of the service value network with the port core in the evolution and development process.
In the evolution of the port service value network, the average price level, credit level, service level, and strength level of the three types of freight forwarders, shipping companies, and shipping agents show an evolution related to the overall evolutionary process of sprout-growth-stability situation. As shown in Figure 6, the average credit level, service level, and strength level of three types of service entities are growing, presenting a trend: rapid growth, growth slowdown, and stable fluctuations. However, in Figure 6, the price level decreases, showing an evolutionary trend of “rapid decline-deceleration decline-stable fluctuation” with time.
Figure 6.
Price, credit, service, strength evolution map.
Overall, the changes in the four attributes stem from the internal competition and cooperation of the agents in the port value network. To enhance their competitiveness and consolidate cooperative relationships, each member in the port value network will continue to enhance its service level and credit level, as well as comprehensive strength, and will reasonably reduce service prices. As the service agents compress profit margins to attract customers, the enterprise is also continuously optimizing its core capabilities while the value network cooperation relationship is established, which ultimately reduces the cost and leads to the continuous decline of the price level.
4.2. Evolution Result Analysis with Different Customer Preferences
As the driving factor of the port’s value network, customers’ demand behavior largely determines the company’s activities and value-added. Figure 7, Figure 8, Figure 9 and Figure 10 show the evolution of the number of three types of agents: freight forwarder, shipping enterprise, and shipping agent when customer preferences are dominated by price, credit, service, and strength. In terms of the overall trend, the evolution process diagrams reflect similar characteristics of the evolution of the number of agents, and the number of agents with different customer preferences shows a phenomenon consistent with the overall number change trend in Figure 4. That is, growth-steady fluctuations indicate that the evolution of each agent conforms to the evolution process of port value networks from formation development to final stability under different customer preferences driven.
Figure 7.
Evolution process of the number of agents under customer price preference.
Figure 8.
Evolution process of the number of agents under customer strength preference.
Figure 9.
Evolution process of the number of agents under customer credit preference.
Figure 10.
Evolution process of the number of agents under customer service preference.
4.2.1. Price Preference
As shown in Figure 7, when customers are dominated by price preferences, freight forwarders, shipping companies, and ship agency subjects with price preferences in the steady-state all have a higher quantitative advantage relative to other preferences. Firstly, through analyzing the price preference in freight forwarders, we find that this result is mainly determined by the price preference of customers. When the customers focus on price to select service, most of the customers will give priority to choose a freight forwarder with a lower service price to save costs. Therefore, price-preferred freight forwarders have a competitive advantage. At the same time, to obtain more customer resources, freight forwarders will respond to corresponding price reductions. However, the downward adjustment of service prices is mainly achieved by freight forwarders with higher strength, leading to the strength-preferred freight forwarders presenting a competitive advantage second only to the price-preferred freight forwarder under the guidance of the customer price preference. Secondly, the prices-preferred shipping enterprises have a competitive advantage, and the services-preferred shipping enterprises have the least competitive advantage. This is because a better service quality needs a higher price. Finally, it is the same that the prices-preferred shipping agents have the greatest advantages. There is a narrow gap in the competitive advantages of the credit, service, and strength-preferred shipping agents.
4.2.2. Strength Preference
As shown in Figure 8, when customers are dominated by strength preference, agents with strength preference in a stable state have a strong competitive advantage. The number of survivals is much higher than other agents. The level of strength is the manifestation of the agent’s comprehensive competitiveness, and strength preference is the most influential customer preference. Take the shipping companies in Figure 8 as an example of analysis, which performs the most obvious differences. When customers choose strength as their priority, they mainly focus on the shipping companies’ ships in possession, routing design, and fleet structure. Shipping companies with high levels of strength can make a continuous capital investment to upgrade ships in possession, expand the range of routes and optimize the structure of the fleet, and then form a sustainable competitive advantage. With the increase in customer dependence, high-strength shipping companies continue to develop and grow. By merging competitors and weak companies, they continue to improve their own strength, thereby gaining greater competitive advantages. The prices-preferred shipping enterprises and shipping gents develop with an increase in strength preference. This is because powerful companies attract more resources, which is beneficial to reduce service prices. However, the prices-preferred freight forwarders decrease with the stress of strength-preferred ones, which means presented resources do not optimize the total costs for freight forwarders.
4.2.3. Credit Preference
As shown in Figure 9, when customers are dominated by credit preference, all agents with credit preference show quantitative advantages. However, this advantage is formed after the value network reaches a stable scale through multiple interaction processes. As the credibility and trust relationship is formed through long-term accumulation in the process of business contacts, enterprises must go through long-term integrity image shaping to form customer dependence and gradually form a stable cooperative relationship. Therefore, if a company prefers to form a credit-preferred one, they need to spend more time and money to realize it. That is, becoming a credit-preferred company is hard to achieve in a short time. We suggest that it is unnecessary for port enterprises to build a credit-preferred company when they are starting to operate it.
4.2.4. Service Preference
As shown in Figure 10, when customers are dominated by service preferences, agents with corresponding preferences have certain advantages in a stable state. However, the advantage gap with other agents is not obvious. The main reason is that as the basic product of the shipping industry, the ability to meet customer service needs is the foundation of the survival of an enterprise. Since the service products provided by similar competitors are not very differentiated and basically belong to homogeneous competition, service agents only focusing on satisfying the basic service needs of customers are difficult to obtain a significant advantage. Therefore, it is difficult to operate service-preferred port enterprises since they need to pursue more breakthroughs in service. If they can break service bottlenecks, they will be of core competitiveness quickly.
In addition, the overall income of the port value network under different customer preferences is consistent with the trend of the overall income under the same preference in Figure 5, which also presents a trend of rapid-decelerating-stable growth trend, and the overall income curve under different preferences is in a sticky state with no obvious gap, as shown in Figure 11.
Figure 11.
Average earnings under different preferences.
Regardless of the customer’s preferences, the service agents in the port value network will take the provision of customer value as their internal motivation, constantly adjust their core capabilities, optimize the cooperative relationship, and always strive to maximize the overall value.
5. Conclusions and Countermeasure Analysis
Although the multi-agent model-based evolutionary model is widely used in studies related to the selection of cooperative subjects and factors influencing cooperative networks [27,28,29,30], the research in studying the relationship among customer centricity and value hub-network node deserves further study in a port service value network. Previous research mainly focused on studying port service value networks without customer preferences [33,34]. They concluded that the members of the port value network would continue to enhance their service level, credit level, and comprehensive strength in order to strengthen their competitiveness and cooperation and reasonably reduce service prices. However, In this paper, based on the emergence and the huge competitive advantages of corporate value networks in the new economic era, and on the basis of the full analysis of the mechanism of customer-centered concept and value center-network node complementary effects, we integrated value-added theory with evolutionary theory to construct a multi-agent-based value network evolution model and analyzed the influence of customer choice on the attribute characteristics of the value network with the focus on customer preference. Combining with the example of China’s port service value network, the theoretical model is applied to the practical situation for simulation analysis. The results show that the number of agents and income in the evolution of the port value network show a trend from increase to stable, and the changing trend of each attribute of the service agent also shows the sameness. Customer preferences play a decisive role in the evolution of the number and attributes of service agents. Agents that are consistent with the dominant preferences of customers can usually have an advantage in the competition. The influence of different customer preferences on the number of agents varies greatly, and the degree of influence is ranked from large to small: preference, price preference, credit preference, and service preference. In this paper, from the theoretical level, the research is a supplement and in-depth study of value-added enterprise theory, further deepening the value network evolution theory. From the practical level, it provides a new idea for enterprises to break through the shackles of traditional value-added concepts and obtain sustainable competitive advantage through the construction and maintenance of a value network.
Through theoretical research and discussion of calculation test results, the following suggestions are provided for enterprise and value network management in a differentiated situation: (1) When discussing value processing and decision-making, port companies should take customer centralization as their core concept. (2) Companies should monitor the regularity of customers’ preferences in real-time and promote the long-term development of the company by adjusting corporate management strategies in time. (3) From the example of port value network evolution, an enterprise will either eventually become a core enterprise or develop a value construction process around the core enterprise. (4) An enterprise should make a strategic positioning based on its own situation during its development process and clarify whether the enterprise should develop into a core enterprise or need to develop complementary businesses around the core enterprise to promote the rapid development of the enterprise. (5) The future development of enterprises should be based on customer value preferences and the common interests of the value network, forming a network of benign competition and cooperation to maximize the overall value.
This paper proposed a multi-agent model-based evolutionary model to analyze port service value network and decision preferences. The application of the proposed model is of the following implications, which are effective in developing port service value service. Firstly, the proposed model is practical in the development of a port service value network. The situations of the evolution of the value network and the influences of customer preferences in this paper are mainly set in the value network of port service of China’s transportation industry, which is an important industry for the development of China’s national economy, as well as an industry where the current customer centralization and core enterprise (ports)-network node complementary effects are very obvious. Therefore, it has certain representativeness in the discussion and enlightenment of the results. In addition, it is improved in analyzing the mechanism of action of the complementary effects of customer centricity and value hub-network nodes. It focuses on the changes in the number of value network subjects, structural characteristics, and overall benefits of customers under the influence of no preference and multiple types of preferences. This provides a basis for decision-making on the transformation of a single chain of value-added enterprises into a network and the optimization of value-added elements in multiple contexts. Finally, this model complements and deepens the study of the value-added theory of enterprises and further deepens the theory of the evolutionary law of value networks. It also has corresponding limitations. We will continue to enrich the situation of the value network evolution, thus exploring the unique and common problems between multiple industries. In addition, the proposed model mainly used computational test methods. The number of assumptions is high, and the settings of parameters and subject categories are complicated. Therefore, we will further relax assumptions, increase parameters, and increase subject categories in future research. Since customer preferences are often not unique, the next step of research needs to break through the current single-preference discussion framework and conduct in-depth research from the perspective of customers’ combined preferences (including two-dimensional preferences, multi-dimensional preferences, etc.).
Author Contributions
Conceptualization, Y.Z. and S.S.; methodology, Y.Z.; software, S.S.; validation, Y.Z.; S.S. and S.W.; formal analysis, S.W.; writing—original draft preparation, S.S.; writing—review and editing, Y.Z.; visualization, S.W.; supervision, Y.Z. All authors have read and agreed to the published version of the manuscript.
Funding
This research received no external funding.
Data Availability Statement
Not applicable.
Conflicts of Interest
The authors declare no conflict of interest.
References
- Qin, W. Business Model Innovation Based on the Reconfiguration of Value Network. China Ind. Econ. 2011, 1, 79–88. [Google Scholar]
- Grey, H.; Cassandra, P. Value-Creating Ecologies: Understanding Next Generation Business Systems. Foresight J. Futures Stud. Strateg. Think. Pllicy 2006, 1, 147–149. [Google Scholar]
- Allee, V. Reconfiguring the Value Network. J. Bus. Strat. 2000, 21, 36–39. [Google Scholar] [CrossRef] [Green Version]
- Peppard, J.; Rylander, A. From Value Chain to Value Network: Insights for Mobile Operators. Eur. Manag. J. 2006, 24, 128–141. [Google Scholar] [CrossRef] [Green Version]
- Bagheri, S.; Kusters, R.J.; Trienekens, J.J.M. Customer knowledge transfer challenges in a co-creation value network: Toward a reference model. Int. J. Inf. Manag. 2019, 47, 198–214. [Google Scholar] [CrossRef]
- Black, H.G.; Gallan, A.S. Transformative service networks: Cocreated value as well-being. Serv. Ind. J. 2015, 35, 826–845. [Google Scholar] [CrossRef]
- Yuan, L.; Yi, L. Value Creation-Based Value Network Management(I):Characteristics and Formation. J. Ind. Eng. Eng. Manag. 2001, 115, 38–41. [Google Scholar]
- Gang, L. Stakeholder value states, collaborative relationships and value network performances. J. Syst. Eng. 2012, 27, 847–853. [Google Scholar]
- Haiping, W.; Guoliang, X. A Model for Building a Value Network Based on DEA and Multiple Objective Decision Making. Syst. Eng.-Theory Pract. 2004, 24, 20–25. [Google Scholar]
- Jun, J.; Yuan, L. The Green Value Chain and its Effect on Firm’s Sustainable Competitive Advantage. Sci. Technol. Prog. Policy 2008, 11, 100–104. [Google Scholar]
- Runsheng, F.; Yuan, L. Value-creation mechanism of sci-tech periodicals based on value network. Acta Editol. 2002, 4, 244–246. [Google Scholar]
- Al-Debei, M.M.; Avison, D. Developing a unified framework of the business model concept. Eur. J. Inf. Syst. 2010, 19, 359–376. [Google Scholar] [CrossRef]
- Fang, K.; Wang, X.; Zhang, W.; Zhang, Z.; Xie, Y.; Chen, L.; Zhu, G.; Furuya, N. Characteristics of space network system formed by the constituent elements in urban streets: Tianzifang in Shanghai as a case study. J. Asian Arch. Build. Eng. 2020, 20, 627–639. [Google Scholar] [CrossRef]
- Sun, Y.; Cheng, Y. Constituent Elements of Internet Customers’ Driving Ability from the Perspective of Process Orientation. In Proceedings of the International Conference on Applications and Techniques in Cyber Security and Intelligence, Fuyang, China, 19–21 June 2020; pp. 65–72. [Google Scholar]
- Guoliang, L.; Lichao, F.; Jia, L. Research on Enterprise Value Creation and Acquisition: Based on Value Network. Study Explor. 2016, 12, 124–127. [Google Scholar]
- Prahalad, C.K.; Ramaswamy, V. Co-opting customer competence. Harv. Bus. Rev. 2000, 78, 79–87. [Google Scholar]
- Assiouras, I.; Skourtis, G.; Giannopoulos, A.; Buhalis, D.; Koniordos, M. Value co-creation and customer citizenship behavior. Ann. Tour. Res. 2019, 78, 102742. [Google Scholar] [CrossRef]
- Garrido-Moreno, A.; García-Morales, V.J.; Lockett, N.; King, S. The missing link: Creating value with Social Media use in hotels. Int. J. Hosp. Manag. 2018, 75, 94–104. [Google Scholar] [CrossRef] [Green Version]
- Dali, H. Study of Enterprise Competitive Strategy Based on Value Net Model. China Ind. Econ. 2006, 9, 87–93. [Google Scholar]
- Haiping, W.; Guoliang, X. The Nature of the Value Network and its Competitive Advantage. Bus. Manag. J. 2002, 24, 11–17. [Google Scholar]
- Yang, J.; Bao, Y.; Zhang, Y.; Li, X.; Ge, Q. Impact of accessibility on housing prices in Dalian city of China based on a geographically weighted regression model. Chin. Geogr. Sci. 2018, 28, 505–515. [Google Scholar] [CrossRef] [Green Version]
- Yang, J.; Guo, A.; Li, X.; Huang, T. Study of the impact of a high-speed railway opening on China’s accessibility pattern and spatial equality. Sustainability 2018, 10, 2943. [Google Scholar] [CrossRef] [Green Version]
- De Bok, M.; Tavasszy, L.; Thoen, S. Application of an empirical multi-agent model for urban goods transport to analyze impacts of zero emission zones in The Netherlands. Transp. Policy 2020, in press. [CrossRef]
- Gay, P.E.; Lecoq, M.; Piou, C. Improving preventive locust management: Insights from a multi-agent model. Pest Manag. Sci. 2018, 74, 46–58. [Google Scholar] [CrossRef] [PubMed]
- Schroeder, S.; Zilske, M.; Liedtke, G.; Nagel, K. Towards a multi-agent logistics and commercial transport model: The transport service provider’s view. Procedia-Soc. Behav. Sci. 2012, 39, 649–663. [Google Scholar] [CrossRef] [Green Version]
- Xiang, F.; Jinwen, Z. Behavior Modeling and its Application in Multi-agent System. Comput. Sci. 2015, 9, 214–219. [Google Scholar]
- Tan, M. Multi-Agent Reinforcement Learning: Independent vs. Cooperative Agents. In Proceedings of the Machine Learning Proceedings 1993; Elsevier BV: Amsterdam, The Netherlands, 1993; pp. 330–337. [Google Scholar]
- Kraus, S. Negotiation and cooperation in multi-agent environments. Artif. Intell. 1997, 94, 79–97. [Google Scholar] [CrossRef] [Green Version]
- Shang, Y. Consensus of Hybrid Multi-Agent Systems with Malicious Nodes. IEEE Trans. Circuits Syst. II Express Briefs 2019, 67, 685–689. [Google Scholar] [CrossRef]
- Huang, K.; Chen, X.; Yu, Z.; Yang, C.; Gui, W. Heterogeneous cooperative belief for social dilemma in multi-agent system. Appl. Math. Comput. 2018, 320, 572–579. [Google Scholar] [CrossRef]
- Sadigh, B.L.; Arikan, F.; Ozbayoglu, A.M.; Unver, H.O.; Kilic, S.E. A Multi-Agent System Model for Partner Selection Process in Virtual Enterprise. Procedia Comput. Sci. 2014, 36, 367–372. [Google Scholar] [CrossRef] [Green Version]
- Chun, J.; Qiu, D.; Miao, L. Agent-based simulation for Consumer behavior under website promotion. Syst. Eng.-Theory Pract. 2014, 34, 845–853. [Google Scholar]
- Chao, H.; Xuefeng, S.; Chunhua, F. Research on Double Contracts Selection with Recyclers’ Competition of Closed-Loop Supply Chain Based on Multi-Agent Model. Chin. J. Manag. Sci. 2015, 8, 75–83. [Google Scholar]
- Zhigang, Y.; Yanzhang, W.; Zijian, N. Study on Simulation Model of Cooperative Innovation. Manag. Rev. 2016, 28, 75–84. [Google Scholar]
- Ekman, P.; Raggio, R.D.; Thompson, S.M. Service network value co-creation: Defining the roles of the generic actor. Ind. Market. Manag. 2016, 56, 51–62. [Google Scholar] [CrossRef]
- Chou, H.H.; Zolkiewski, J. Coopetition and value creation and appropriation: The role of interdependencies, tensions and harmony. Ind. Market. Manag. 2017, 70, 25–33. [Google Scholar] [CrossRef]
- Hoffmann, W.; Lavie, D.; Reuer, J.J.; Shipilov, A. The interplay of competition and cooperation. Strat. Manag. J. 2018, 39, 3033–3052. [Google Scholar] [CrossRef]
- Santos, J.N. Linking joint value creation to the interplay of competition and cooperation: A fuzzy set approach. Ind. Market. Manag. 2021, 92, 45–54. [Google Scholar] [CrossRef]
- Pant, V.; Yu, E. Modeling Simultaneous Cooperation and Competition Among Enterprises. Bus. Inf. Syst. Eng. 2018, 60, 39–54. [Google Scholar] [CrossRef] [Green Version]
- Wei, L.; Hongzhi, T.; Kani, D. Analysis of Governmental Factors Influencing Agri-machinery Diffusion under the Background of BOP Strategy—Simulation Research Based on Multi-agent Modeling. Manag. Rev. 2017, 29, 200–212. [Google Scholar]
- Mahmoodi, K.; West, B.J.; Grigolini, P. Self-organizing Complex Networks: Individual versus global rules. Front. Physiol. 2017, 8, 478. [Google Scholar] [CrossRef] [Green Version]
- Nishino, N.; Okazaki, M.; Akai, K. Effects of ability difference and strategy imitation on cooperation network formation: A study with game theoretic modeling and multi-agent simulation. Technol. Forecast. Soc. Chang. 2018, 136, 145–156. [Google Scholar] [CrossRef]
- Nakano, T.; Suda, T. Self-Organizing Network Services with Evolutionary Adaptation. IEEE Trans. Neural Networks 2005, 16, 1269–1278. [Google Scholar] [CrossRef] [PubMed]
- Jin, S.; Yang, J.; Wang, E.; Liu, J. The influence of high-speed rail on ice–snow tourism in northeastern China. Tour. Manag. 2020, 78, 104070. [Google Scholar] [CrossRef]
- Klingert, F.M.A.; Meyer, M. Comparing Prediction Market Mechanisms: An Experiment-Based and Micro Validated Multi-Agent Simulation. J. Artif. Soc. Soc. Simul. 2018, 21, 7. [Google Scholar] [CrossRef] [Green Version]
- Lusch, R.F.; Vargo, S.L.; Tanniru, M. Service, value networks and learning. J. Acad. Market. Sci. 2010, 38, 19–31. [Google Scholar] [CrossRef]
- Meiqi, F.; Shuren, Z. Complex System Modeling and Simulation, 2nd ed.; China Renmin University Press: Beijing, China, 2011. [Google Scholar]
- Hammervoll, T.; Halse, L.L.; Engelseth, P. The role of clusters in global maritime value networks. Int. J. Phys. Distrib. Logist. Manag. 2014, 44, 98–112. [Google Scholar] [CrossRef]
- Lawrence, J.M.; Hossain, N.U.I.; Nagahi, M.; Jaradat, R. Impact of a cloud-based applied supply chain network simulation tool on developing systems thinking skills of undergraduate students. In Proceedings of the International Conference on Industrial Engineering and Operations Management, Toronto, ON, Canada, 23–25 October 2019. [Google Scholar]
- Zhou, Z.; De Schutter, B.; Lin, S.; Xi, Y. Multi-agent model-based predictive control for large-scale urban traffic networks using a serial scheme. IET Control Theory Appl. 2015, 9, 475–484. [Google Scholar] [CrossRef] [Green Version]
- Kovalenko, I.; Tilbury, D.; Barton, K. The model-based product agent: A control oriented architecture for intelligent products in multi-agent manufacturing systems. Control Eng. Pr. 2019, 86, 105–117. [Google Scholar] [CrossRef]
- Li, B. Research on Supply Chain Model Based on Multi-Agent; Journal of Anhui Institute of Architecture & Indutry (Natural Science): Anhui, China, 2008. [Google Scholar]
- Davydenko, I.Y.; Fransen, R.W. Conceptual Agent Based Model Simulation for the Port Nautical Services. IFAC-PapersOnLine 2019, 52, 19–24. [Google Scholar] [CrossRef]
- Talley, W.K. Note: Determinants of Cargo Port Choices by Cargo Port Service Providers. Transportation Research Part E: Logistics and Transportation Review 2019, 132, 48–50. [Google Scholar] [CrossRef]
- Pietrucha-Urbanik, K.; Rak, J.R. Consumers’ Perceptions of the Supply of Tap Water in Crisis Situations. Energies 2020, 13, 3617. [Google Scholar] [CrossRef]
Publisher’s Note: MDPI stays neutral with regard to jurisdictional claims in published maps and institutional affiliations. |
© 2022 by the authors. Licensee MDPI, Basel, Switzerland. This article is an open access article distributed under the terms and conditions of the Creative Commons Attribution (CC BY) license (https://creativecommons.org/licenses/by/4.0/).










