Research on the Supervision and Implementation System of Territorial Space Planning from the Perspective of Resilience
Abstract
:1. Introduction
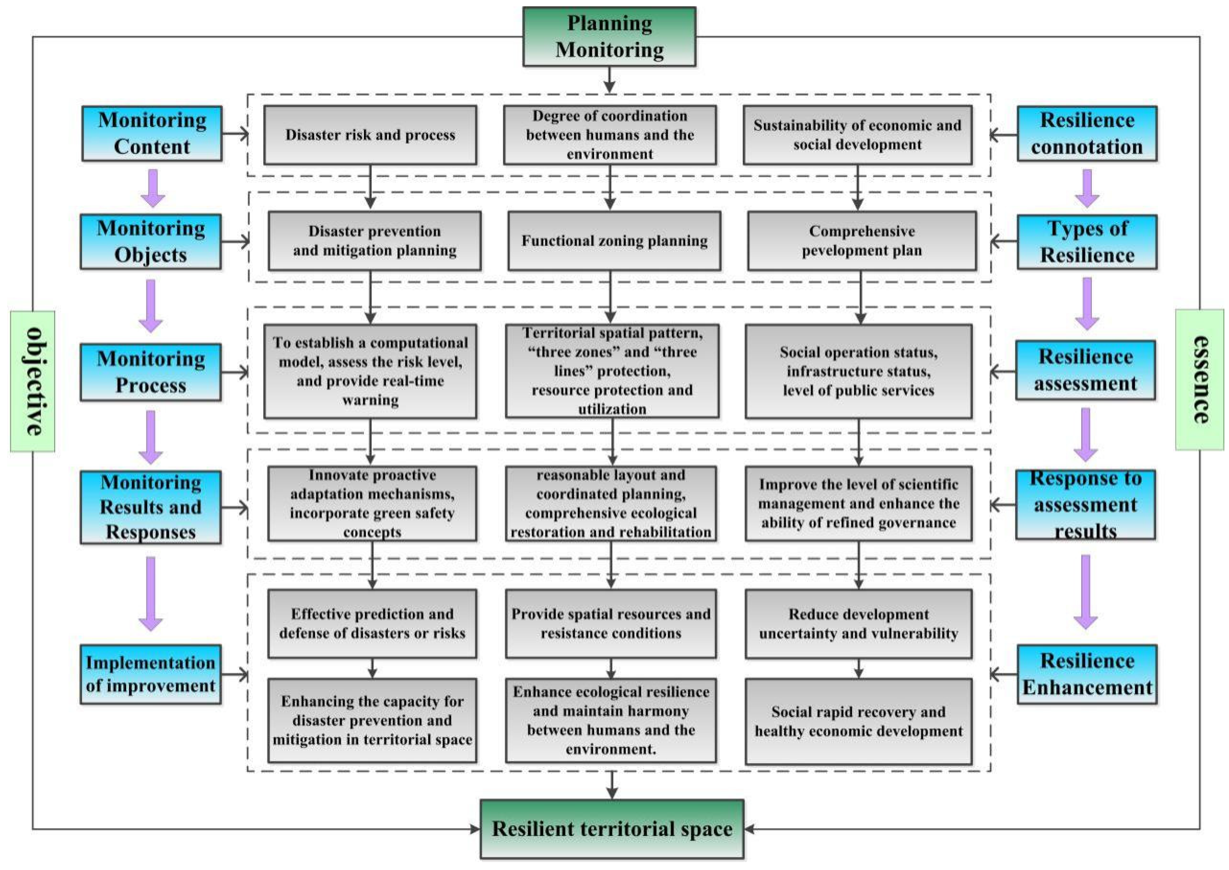
2. The Connotation of Supervision over Implementing Resilient Territorial Space
2.1. Resilience Is the Goal of Implementing Monitoring of Territorial Space Planning
2.2. The Connotation of Resilient Territorial Space Planning
3. The Expression and Effectiveness of Resilience Thinking in Domestic and International Planning Monitoring
3.1. The Expression of Resilience Thinking in Planning Monitoring
3.1.1. The Expression of Resilience Thinking in the Background of Planning Monitoring
3.1.2. The Manifestation of Resilience Thinking in the Goals of Planning Monitoring
3.2. The Effectiveness of Planning Monitoring in Enhancing Resilience
3.2.1. The Effectiveness of Planning Monitoring in Enhancing the Ecological Resilience of Spatial Space
3.2.2. The Effectiveness of Planning Monitoring in Enhancing the Social Resilience of Spatial Space
3.2.3. The Effectiveness of Planning Monitoring in Enhancing the Economic Resilience of Spatial Space
3.3. The Deficiencies in the Current Planning Monitoring
3.3.1. Institutional System Aspect
3.3.2. Methodology and Technical Aspects
3.3.3. Shortcomings in China’s Planning and Monitoring
4. Building a Monitoring System for Territorial Space Implementation under the Background of Resilience
4.1. The System of Ideological Theory
4.2. The System of Policies and Regulations
4.3. The System of Methodology and Technology
5. Conclusions and Discussion
5.1. Discussion
5.2. Conclusions
Author Contributions
Funding
Institutional Review Board Statement
Informed Consent Statement
Data Availability Statement
Conflicts of Interest
References
- Heiman, D.; Suzanne, W.; Peter, W.; Hamed, K. Planning the resilient city: Investigations into using “causal loop diagram” in combination with “UNISDR scorecard” for making cities more resilient. Int. J. Disaster Risk Reduct. 2021, 65, 102561. [Google Scholar]
- Caldarice, O.; Tollin, N.; Pizzorni, M. The relevance of science-policy-practice dialogue. Exploring the urban climate resilience governance in Italy. City Territ. Arch. 2021, 8, 9. [Google Scholar] [CrossRef]
- Holling, C.S.; Gunderson, L. Resilience and adaptive cycles. In Panarchy: Understanding Transformations in Human and Natural Systems; OIRED: Blacksburg, VA, USA, 2002. [Google Scholar]
- Jabareen, Y. Planning the resilient city: Concepts and strategies for coping with climate change and environmental risk. Cities 2013, 31, 220–229. [Google Scholar]
- Erickson, T.A.; Meerow, S.; Hobbins, R.; Cook, E.; Iwaniec, D.M.; Berbés-Blázquez, M.; Grimm, N.B.; Barnett, A.; Cordero, J.; Gim, C.; et al. Beyond bouncing back? comparing and contesting urban resilience frames in us and latin american contexts. Landsc. Urban Plan. 2021, 214, 104173. [Google Scholar]
- Wen, J.; Liu, Y. Facing uncertainty: The dilemmas of social governance in China in the new stage of development and its response. J. Sci. Geo.-Graph. Sin. 2022, 42, 390–400. [Google Scholar]
- Fang, Y. Land Spatial Resilience Planning from the Perspective of Modernization of Provincial Governance. J. Theor. Mon. 2021, 12, 56–66. [Google Scholar]
- Meerow, S.; Newell, J.P.; Stults, M. Defining urban resilience: A review. Landsc. Urban Plan. 2016, 147, 38–49. [Google Scholar]
- Woodruff, S.C.; Meerow, S.; Stults, M.; Wilkins, C. Adaptation to resilience planning: Alternative pathways to prepare for climate change. J. Plan. Educ. Res. 2022, 42, 64–75. [Google Scholar] [CrossRef]
- Bush, J.; Doyon, A. Building urban resilience with nature-based solutions: How can urban planning contribute? Cities 2019, 95, 102483. [Google Scholar]
- Lemoine-Rodriguez, R.; Inostroza, L.; Zepp, H. Does Urban Climate Follow Urban Form? Analysing Intraurban LST Trajectories Versus Urban Form Trends in 3 Cities with Different Background Climates. Sci. Total Environ. 2022, 830, 154570. [Google Scholar]
- Sharifi, E.; Larbi, M.; Omrany, H.; Boland, J. Climate Change Adaptation and Carbon Emissions in Green Urban Spaces: Case Study of Adelaide. J. Clean. Prod. 2020, 254, 120035. [Google Scholar] [CrossRef]
- Adams, V.; Álvarez-Romero, J.; Capon, S.; Crowley, G.; Dale, A.; Kennard, M.; Douglas, M.; Pressey, R. Making Time for Space: The Critical Role of Spatial Planning in Adapting Natural Resource Management to Climate Change. Environ. Sci. Policy 2017, 74, 57–67. [Google Scholar] [CrossRef]
- The Press Office of the State Council of China. “Several Opinions on Establishing a Land and Space Planning System and Supervising Its Implementation” Press Conference, Recorded in Pictures and Text. 2019. Available online: https://climatecooperation.cn/climate/several-opinions-on-establishing-a-national-land-spatial-planning-system-and-supervising-its-implementation-published/ (accessed on 29 July 2023).
- Yang, X. Territorial Space Resilience: A Conceptual Framework and Its Implementation Path. J. Urban Plan. Forum. 2021, 3, 112–118. [Google Scholar]
- Zhai, G.; Xia, C. Strategic Focus on the Construction of Resilient Land Space in China. J. Urban Plan. 2021, 45, 44–48. [Google Scholar]
- Chen, Z.; Hu, J.; Wang, H. Reflections on the integration of resilient urban planning concepts into the national spatial planning system. J. Planner. 2021, 37, 72–76+92. [Google Scholar]
- Yan, W.; Ren, J.; Zhang, S.; He, L. Resilient Urban Planning in Shanghai: Key Issues, General Framework, and Planning Strategies. J. Urban Plan. Forum. 2022, 3, 19–28. [Google Scholar]
- Fang, Y. Scale and Resilience: Territorial and Spatial Planning Responses to Urban Risk Governance. J. Adm. Trib. 2022, 29, 121–131. [Google Scholar]
- Li, L.; Zhang, J.; Yang, J. Study on the General Ideas and the Key Technologies of Spatial Planning Implementation Monitoring. J. Geomat. World 2022, 29, 49–53, 60. [Google Scholar]
- Shi, X.; Yang, M.; Jin, Z.; Huang, H.; Luo, J.; Luo, X.; Zhang, W.; Deng, H.; Yang, J.; Sun, A. More Effective City Examination Assessment. J. City Plan. Rev. 2020, 44, 65–73. [Google Scholar]
- Lyu, Y.; Xiang, M.; Wang, M.; Wu, C. From disaster prevention to resilience construction: Exploration and prospect of resilience planning under the background of territorial governance. J. Nat. Resour. 2021, 36, 2281–2293. [Google Scholar] [CrossRef]
- Zhan, M.; Wang, L.; Wang, J. Monitoring, Assessment, and Warning Mechanism of National Land-space Plan, Guangzhou. J. Plan. 2020, 36, 65–70. [Google Scholar]
- Zhu, Y.; Wang, Z.; Zhu, X. New reflections on food security and land use strategies based on the evolution of Chinese dietary patterns. J. Land Use Policy 2023, 126, 106520. [Google Scholar] [CrossRef]
- Chen, Y. On Promoting the Conversion from Legal System of Public Health into Law-Ruling of Public Health. J. Law Sci. 2021, 17–37. [Google Scholar]
- Yao, S. City Rejuvenation Oriented to the Continuance of Right—Based on the Changing Logic from Livelihood to Life. J. Gansu Soc. Sci. 2022, 37–44. [Google Scholar]
- Yao, C.; Yu, L. Analysis of First Urban Planning Act and lts Supporting Act in Japan. J. Urban Plan. Int. 2017, 32, 94–100. [Google Scholar] [CrossRef]
- Zhang, J.; Luo, G. Exploring the Ideas and Methods of Supervision on the Implementation of Shenzhen’s Land Spatia Planning. J. Urban Rural. Plan. 2019, 6, 47–54. [Google Scholar]
- Chen, B.; Shen, D. Review of the Legal System of Protected Areas in German and Its Enlightenment to China. J. Urban Plan. Int. 2022, 37, 85–92. [Google Scholar]
- Wang, W.; Yang, Y. International Comparison and Enlightenment of National Spatial Planning Systems. J. Beijing Plan. Rev. 2020, 66–70. [Google Scholar]
- Deng, L.; Nan, M.; Liu, Y. Characters and Enlightenment of Land-space Plan in Germany. J. Plan. 2020, 36, 117–122. [Google Scholar]
- Liu, Z.; Yang, Q.; Wang, X. The characteristics and inspiration of local planning review in the context of planning reform in the UK. J. Urban Reg. Plan. 2022, 14, 193–205. [Google Scholar]
- Zhou, S.; Zhai, G.; Shi, Y. Indicator-Based Monitoring Framework of Spatial Planning in England and its Inspirations. J. Urban Plan. Int. 2018, 33, 126–131. [Google Scholar]
- Ongkowijoyo, C.S.; Doloi, H. Risk-based resilience assessment model focusing on urban infrastructure system restoration. J. Procedia Eng. 2018, 212, 1115–1122. [Google Scholar] [CrossRef]
- Chen, Q.; Wang, Z. Spatio-temporal Coupling and Interactive Effects of Land Development Intensity and Economic Resilience in the Wuling Mountains Area. J. Econ. Geogr. 2023, 43, 41–50. [Google Scholar]
- Yu, L.; Chen, C. Dilemma, reform, and reflections on spatial planning. J. City Plan. Rev. 2020, 44, 15–21. [Google Scholar]
- Wu, L. Application of Remote Sensing Technology in Data Processing of Mine Geological Surveying and Mapping. World Nonferrous Met. 2004, 99, 83–103. [Google Scholar]
- Cao, C.; Lu, T.; Li, P.; Qian, Z.; Jin, X.; Leng, B.; Liu, Y.; Tan, L. Monitoring, Evaluation, and Early Warning of territorial space Planning: Concepts, Tasks, and the Technical Framework. J. Urban Plan. 2022, 88–94. [Google Scholar]
- Krugman, P.R. First nature, second nature, and metropolitan location. J. Reg. Sci. 1993, 33, 129–144. [Google Scholar] [CrossRef]
- Liu, Q.; Wang, Z. Research on geographical elements of economic difference in China. J. Geogr. Res. 2009, 28, 430–440. [Google Scholar]
- Li, H.; Liu, S. Research Progress of “Double Evaluation” under China’s Land Spatial Planning. J. Anhui Agric. Sci. 2022, 50, 13–17. [Google Scholar]
- Zhou, Y. The Management and Coordination of Spatial Elements of Super-local Spatial Planning, Urban Planning and Sectoral Planning in Germany. J. Urban Plan. Int. 2021, 36, 99–108. [Google Scholar]
- Zhou, S.; Lai, P. Urban Security Resilience and Smart Governance of Territorial Space in Society 5.0. J. Plan. 2023, 39, 5–12. [Google Scholar]
- Dong, Z. From Land-Use Planning to Territorial Space Planning: A Perspective of Scientific and Rational Planning. J. China Land Sci. 2020, 34, 1–7. [Google Scholar]
- Chen, L.; Jiang, H. Territorial spatial planning: Development history, governance status, and regulatory strategies. J. Chin. J. Agric. Resour. Reg. Plan. 2021, 42, 61–68. [Google Scholar]


Disclaimer/Publisher’s Note: The statements, opinions and data contained in all publications are solely those of the individual author(s) and contributor(s) and not of MDPI and/or the editor(s). MDPI and/or the editor(s) disclaim responsibility for any injury to people or property resulting from any ideas, methods, instructions or products referred to in the content. |
© 2023 by the authors. Licensee MDPI, Basel, Switzerland. This article is an open access article distributed under the terms and conditions of the Creative Commons Attribution (CC BY) license (https://creativecommons.org/licenses/by/4.0/).
Share and Cite
Chen, S.; Zhu, C.; Ouyang, X.; Han, Y. Research on the Supervision and Implementation System of Territorial Space Planning from the Perspective of Resilience. Sustainability 2023, 15, 14682. https://doi.org/10.3390/su152014682
Chen S, Zhu C, Ouyang X, Han Y. Research on the Supervision and Implementation System of Territorial Space Planning from the Perspective of Resilience. Sustainability. 2023; 15(20):14682. https://doi.org/10.3390/su152014682
Chicago/Turabian StyleChen, Siyun, Chuhai Zhu, Xiao Ouyang, and Yong Han. 2023. "Research on the Supervision and Implementation System of Territorial Space Planning from the Perspective of Resilience" Sustainability 15, no. 20: 14682. https://doi.org/10.3390/su152014682
APA StyleChen, S., Zhu, C., Ouyang, X., & Han, Y. (2023). Research on the Supervision and Implementation System of Territorial Space Planning from the Perspective of Resilience. Sustainability, 15(20), 14682. https://doi.org/10.3390/su152014682

