Abstract
Social networking influencers are those who use images, videos, and other updates on social media platforms to affect consumers’ impressions of a company or product. The purpose of this study is to assess the present status of social networking sites and the online purchase intentions of consumers. This research paper is an attempt to identify the effect of various attributes of social networking that influence credibility and brand image, eventually leading to the purchase intention of consumers in Delhi NCR (National Capital Region), India. The data were collected using Google Forms via an online questionnaire with a sample size of 262 respondents. A convenient sampling technique was used; structure equation modeling (SEM), convergent and discriminant validity, and model fitness were achieved through Smart PLS 3. This study’s findings reveal that expertise, information quality, and trustworthiness have significant positive effects on credibility and brand image, as well as a significant positive indirect effect on online purchase intention. Other factors, such as entertainment, attractiveness, and likability, have no significant effect on credibility and brand image. The credibility of social networking and brand image mediate the positive relationship between information quality, expertise, trustworthiness, and consumer online purchase intention. On the other hand, the credibility of social networking and brand image mediate the lack of a positive relationship between likability, attractiveness, entertainment, and consumer online purchase intention.
1. Introduction
Whether it is based on fact or fiction, a brand’s image is a crucial part of its overall marketing strategy. A brand image is an association formed in a consumer’s mind when they think of a specific brand. Overall, a brand’s image can be defined as a consumer’s impression or memory of a particular product or service [1]. Social media influencers often send out more product messages to consumers than companies do. By using social media influencers to promote a product, A. S. Arora found that consumers’ perceptions of it changed [2]. This was also in line with the findings of a study that found that the stronger the influencers’ brand images of a product, the stronger the perception. According to U. Chakraborty [3], social networking influencers can help brands build positive brand perceptions because they are more effective at influencing consumers’ behaviors and purchase intention [4].
However, as time passed, social networking sites evolved into a complex amalgamation of endless opportunities from the fields of artificial intelligence [5], cognitive science, machine learning [6], deep learning, image processing [7], and cryptography and network security [8]. Customers live in a digital world where almost everything is accessible via a single click or touch. From monstrously large desktop computers to small laptops, palmtops, and now smartphones, humans have advanced toward a century of endless opportunities [9]. One such example is social networking markets, also known as electronic stores or e-commerce, which have drastically changed the way consumers shop now. They have not only transformed the product sales process as a whole but have also changed consumer purchasing habits. Rather than just a name or an image, today’s brands are a reflection of a customer’s whole shopping experience [10]. Due to their hectic schedules, today’s citizens have little time to go out and do their own grocery shopping themselves (Gautam and Sharma, 2017) [9,11]. Additionally, online stores provide them with a wide range of options to choose from while sitting in the comfort of their own homes, along with discounts that a traditional store could never offer.
Since there are so many methods of publicizing a brand and encouraging customers to buy online, consumers are more aware of companies and their products than ever before. Among these tools, social networking sites are critical for connecting with the largest audience, but consumers now trust and believe what they see on these sites [12]. They accept when somebody demonstrates a product or brand to them. Interactions on social networking sites aid in the dissemination of novelties and brand-related evidence among receptive audiences [13]. Consumers with experience participate in social networking site trades to share their experiences and offer suggestions to novice consumers [14]. Numerous studies have been conducted to determine the online credibility of social networking sites; these studies examined the relationship between social networking site credibility and consumer online purchase intention [15]. Nevertheless, there is a dearth of research examining the role of specific aspects of social networking sites in establishing their credibility, particularly in an Indian context. Besides conducting these investigations, it is necessary to consider the relationship between the credibility of social networking sites and brand awareness, which results in consumer purchase intention [16]. Organizations such as “Dropbox” and “Coca-Cola” are also confirming the growing importance of social networking sites by increasing their expenditure on this type of marketing activity. As numerous studies have demonstrated, the extent to which organizations use online purchase intention in their marketing activities is constantly increasing [17]. Companies were forced to adapt their marketing strategy to include social networks during this time period due to the obvious impact of social media in digital communication. According to previous studies, the internet’s market transformation has left traditional marketing media such as television, magazines, and the radio in an unstable and ineffective state (L. Leung) [18]. Additionally, ref. [19] found that “Product recommendations from social networks influencers were viewed as more trustworthy than those from family or friends, with 40% of consumers purchasing the products used by social media influencers”.
The purpose of this study is to assess the present status of social networking sites and the online purchase intentions of consumers. This research paper is an attempt to identify the effect of various attributes of social networking that influence the credibility and brand image, eventually lead to purchase intention of consumers in Delhi NCR (National Capital Region), India. Customers’ online purchase intent in India was assessed in this study based on influencer attributes such as credibility and brand image. The findings reveal that expertise, information quality, and trustworthiness have significant positive effects on credibility and brand image, as well as a significant positive indirect effect on online purchase intention.
It is possible to gauge the effectiveness of influencers as endorsers by looking at the positive correlation between various influencer characteristics and consumers’ online purchase intentions [20]. Consumers’ intent to buy was affected by a few of the study’s variables but not all of them. There was a direct correlation between online purchase intention and the trustworthiness, expertise, and informativeness of influencers and social networking sites. While brand image trustworthiness, information quality, and expertise value were important factors in determining an influencer’s credibility, they came in second and third [21]. The relationship between trustworthiness, expertise, and informational and consumers’ intentions to buy online was mediated by the credibility and brand image of an influential influencer [22]. The structure of this paper is divided into eight sections: the introduction, literature review, hypotheses, research methodology, findings, discussion, theoretical and managerial implications, limitations of the study, and conclusion.
2. Literature Review
Source credibility and brand image models were used to develop the conceptual framework for this research. Expertise, information quality, entertainment, attractiveness, likability, and trustworthiness are the six key determinants of source credibility according to L. I. Centre [23], who went on to propose the source brand image model and another predictor of online purchase intention. For a better understanding of how endorsements influence consumer behavior, both models were considered essential. A L. Batrancea [24] noted that source credibility is a tri-component construct that includes expertise, trustworthiness, and information in the context of celebrity endorsement. Traditional media platforms have been shown to have a positive effect on consumers’ online purchase intentions if these models are applied to them. As a result, we believe that influencer social networking marketing can help boost brand credibility, brand image, and consumer purchase intentions. As a result, credibility and purchase intent are both influenced by information quality, expertise, and trustworthiness [25].
Consumers’ online purchase intentions have been found to be moderated by brand image and credibility, according to prior research by M. I. Khan [26]. This shows that consumers’ purchase intentions are not influenced directly by source attributes but rather through mediators. Conventional celebrity endorsement is the context for these studies, however. The “influencer’s attributes (such as expertise, trustworthiness, likability, information quality, attractiveness, and entertainment value) influence consumers’ purchase intentions” via the mediating effect of credibility and brand image in the context of influencer marketing. Source credibility is the measure by which the target audience relies on the provider to obtain an expert understanding of the product or service [27]. Source credibility is dependent on the communicator’s dependability, appeal, and competence. According to Tham [28], the trustworthiness of a source also depends on the quality of the explanation and the persuasion of the endorsement. Persuasive quality refers to the effectiveness of the arguments contained in an informative statement. As a result of this, Instagram users will have a favorable opinion of a brand’s products and services once they see positive evaluations or statements about them on Instagram, YouTube, and Facebook [29]. Consumers will have an unfavorable view of the brand and the celebrity endorser if the advertised products are deemed to be deceptive or invalid. A post’s quality is judged on the strength of the public’s view of the celebrity and other factors such as relevance and timing.
As a consequence, consumers will identify particular brands and associate them with their celebrity endorser, which adds the characteristics of appeal and legitimacy, contributing to brand credibility. Numerous academics claim that information provided by a product reviewer/blogger seems to be more reliable than that of a recognized celebrity [30]. Traditional celebrities no longer wield the influence they once had, according to Huang [31]; online bloggers’ product reviews are now far more influential since they are viewed as more honest and approachable. Simulation model agencies have also embraced the “Instagram” trend, claiming that Instafamous is the latest criterion for models and that their success depends only on influencer interest. The accessibility of influencers will become more important in the future, but the influencer needs to be consistent with the brand and how it is shown to the community [32].
The number of people a user’s social network follows determines how much social media can boost their self-esteem. Individuals can follow in the footsteps of their favorite celebrities on Instagram, YouTube, and Facebook and get the same kind of favorable response they do. Social influence has a greater impact on women than on men [33]. Female social media users are more likely to duplicate comparable social media posts and to purchase products that are known to them through, or are used personally by, their celebrity idols [34]. Social media can make people buy things on the spot or buy products that well-known people like and recommend.
Users can exchange ideas and information in a variety of ways thanks to modern technology and social networking. The far more prevalent mode of communication is via social networking. Social media is a powerful medium of communication that is altering people’s choices, behavior, and attitudes, as well as the way businesses operate [35]. Social networking sites make it simple for customers to invite and chat with one another. This form of contact has empowered millions of users by enabling them to communicate with one another and exchange their views and experiences with a huge audience at a low or no investment [36].
The notion of authenticity is one of the most crucial in marketing nowadays, and rising consumerism has transformed the way customers see authenticity in the modern era. Even though bloggers typically write about issues that attract them, they connect with their followers and are perceived as experts, making them appear more genuine and making it seem as though they possess greater competence than celebrities [37]. However, when people see a celebrity publicizing a brand, they think that the celebrity is only interested in the brand since they are getting paid to do so, unlike some of the bloggers. Influencers are unique even though they are authentic. People want to buy from brands and companies that are real. Authenticity is what consumers are seeking, not a polished version of an imagined experience such as celebrity endorsements. To be authentic, one must be able to be loyal to one’s own values and beliefs [38]. Marketers must be attentive of the aspects that influence a user’s purchase intention as a direct result of this social involvement by consumers [39]. Companies must employ internet marketing methods and use social media to attract consumer buying behavior.
This research on the topic of the “Importance of Social Networking Sites and Determining Its Impact on Brand Image and Online Shopping: An Empirical Study” focuses on the credibility of social networking sites and considers the impact of brand image on the shopping behavior of buyers. We consider nine variables for the study, which, in itself, is a unique consideration. In addition, this study has some important recommendations for influencers. It is important for influencers to post high-quality informational content, to be informative and trustworthy, and to possess expertise. Even if they become more popular in the long run, they will gain more if they keep these qualities. This means that influencers who want to maintain and grow their relationships with brands and their current popularity must have positive characteristics that they can hold onto.
3. Hypotheses of Study
3.1. Information Quality
Social media is now a vital aspect of people’s lives. People share their everyday activities, experiences, interests, and viewpoints on social networking websites, opening doors of information that may be examined by marketers as well as consumers. There are related dimensions of information quality to the technological solutions that can assist in addressing the difficulties of information quality. Users’ access to a wide range of information is made possible in large part by social networking sites such as Facebook and Twitter. People’s perceptions of the reliability of information are directly tied to its quality [40]. The educational value of an influencer’s sponsored post is what influences consumers’ awareness of a brand and their desire to purchase a particular product [41].
Hypothesis 1 (H1).
The information quality of an influencer positively affects the credibility of social networking.
Hypothesis 2 (H2).
The information quality of an influencer positively affects brand image.
3.2. Expertise
In [42], expertise was defined as a certain level of professionalism at which communicators recognized a source as credible information. This allows consumers to see how much knowledge a credible source has about the product they are endorsing [43]. The degree to which an athlete’s abilities have been refined over time is known as their expertise in sports [44]. In contrast, R. A. Raji [45] defines trustworthiness as the ability to provide customers with information that they can rely on in order to increase their trust in an influencer. According to S. Reysen [46], consumers are more likely to believe endorsers who can influence their shifting attitudes. A correlation between trustworthiness and source expertise was also found. Endorsers who possess both expertise and trustworthiness were found to be the most effective at influencing the degree of attitude change [47].
Hypothesis 3 (H3).
The expertise of an influencer positively affects the credibility of social networking.
Hypothesis 4 (H4).
The expertise of an influencer positively affects brand image.
3.3. Entertainment
This study aims to identify the effects of entertainment on purchase intention, interaction on purchase intention, social media marketing on purchase intention, trendiness on purchase intention, and word-of-mouth on the purchase intention of smartphones [48]. The findings of this study will help firms better understand the significance of building brand awareness through the use of increasingly influential methods, such as social media marketing and word-of-mouth promotion.
In addition to providing entertainment, social media platforms are used by many people [49]. Customers’ loyalty, awareness, and purchase intentions are all influenced by how valuable and entertaining a brand’s social media ad appears to them [50]. Thus, the “perceived entertainment value of content published by influencers may impact their followers’ credibility and purchase intentions”.
Hypothesis 5 (H5).
The entertainment value of an influencer positively affects the credibility of social networking.
Hypothesis 6 (H6).
The entertainment value of an influencer positively affects brand image.
3.4. Attractiveness
According to Saima and M. A. Khan [51], attractiveness is a secondary metric that has a significant impact on viewers’ perception and purchase intention. Attractiveness is defined as demonstrating the characteristics of social media influencers in order for them to be recognized and accepted by consumers. A subject’s physical characteristics or personality characteristics can detract from their attractiveness. Attractive endorsers are more acceptable in the eyes of viewers and are more likely to positively impact an endorsement and make people consider the endorsement a practical endorsement [52]. The attractiveness of a source can have a direct effect on an endorsement’s effectiveness, depending on how it is represented.
Hypothesis 7 (H7).
The attractiveness value of an influencer positively affects the credibility of social networking.
Hypothesis 8 (H8).
The attractiveness value of an influencer positively affects brand image.
3.5. Trustworthiness
Consumers’ attitudes regarding online retailers are strongly influenced by their level of trust in the merchant. Trust encourages both the desire to buy and the willingness to take a financial risk. Customers are more likely to buy from a site if they feel they can trust it. Customers who transact online must place their faith in the retailer’s assurances [53]. For instance, customers do not know in advance whether a purchased item will be exactly as desired. The act of purchasing requires consumers to accept the prospect of unfavorable outcomes, i.e., to take risks. Because the lack of physical touch reduces consumers’ ability to exert control, online transactions are viewed as carrying a greater degree of risk [54].
S. W. Wang [55] defined trustworthiness as “the receiver’s perception of the source as being truthful, honest, or sincere.” Numerous dimensions of credibility have been identified by researchers, but expertise and trustworthiness continue to be the primary dimensions of credibility [56], and the source credibility model found that these two aspects were the most important indicators of whether or not a message would be effective. Consumers’ perceptions of the credibility of information on YouTube are influenced by trustworthiness [57].
Credibility and reliability come from a trustworthy source. The credibility of influencers is also dependent on how customers interpret their intentions. Customers’ trust in a message source is measured by how confident they feel in the source’s ability to make claims that the buyer accepts at face value. When you put your faith in someone, you reveal aspects of their personality associated with social inclusion, feeling secure emotionally, and having positive interactions with others.
Hypothesis 9 (H9).
The trustworthiness of an influencer positively affects the credibility of social networking.
Hypothesis 10 (H10).
The trustworthiness of an influencer positively affects brand image.
3.6. Likability
In regard to online shopping, an influencer’s likability can determine the attractive factors that influence consumers to shop online, and those factors can help marketers formulate their strategies toward online buying behavior, respectively [58]. This likability can impact a consumer’s mental state when it comes to making purchases via the internet. The act of acquiring products online is referred to as the online buying behavior process. There are five steps to online shopping behavior, which is comparable to how people shop in the real world. Customers who realize they need to buy a certain product begin searching for information and looking at all of their options on the internet before making a purchase that best meets their needs [59]. Charm/personality (or friendliness/approachability) is known as “likability” when a person is enthralled by a communicator. Likability has a beneficial impact on trustworthiness, the attitudes of consumers, and purchase intentions when an endorsement is used [60].
Hypothesis 11 (H11).
The likability of an influencer positively affects the credibility of social networking.
Hypothesis 12 (H12).
The likability of an influencer positively affects brand image.
3.7. Credibility
The lack of competent gatekeepers to oversee information on social media sites is a major problem. Nowadays, consumers of information face a significant challenge: determining the trustworthiness of material they see on social media platforms [61]. In spite of this issue’s relevance, few empirical studies have been conducted to investigate what factors determine the credibility of information on social media platforms, which limits our understanding of the elements that influence online information assessment [62]. Research on source credibility, which began in 1960, measures and examines the credibility of endorsers in order to provide a reliable and valid measurement scale. It is widely used to evaluate the impact of a recommendation [63]. To put it another way, consumers are more likely to trust a credible, trustworthy, and reliable endorser or influencer. Credibility is a combination of trustworthiness and expertise, and influencers have a higher trustworthiness score. They also appear to have more knowledge and experience in explaining complex issues. Consumers’ attitudes, behaviors, and viewpoints have been influenced by information presented and used by a credible source [64]. In the context of traditional celebrity endorsement, it has been found that an endorser’s credibility acts as a mediator between the endorser’s attributes and the customer’s buying intention. Our hypothesis is that consumers’ purchase intentions will be influenced by an influencer’s credibility, as well as by the influencer’s product features.
3.8. Brand Image
Buying products from well-known brands with a positive brand image has the impact of lowering consumers’ perceived risks or boosting consumers’ perceived value [65]. Consumers’ purchasing decisions are heavily influenced by their perceptions of a company’s brand image. Beneficial brand information has a positive impact on consumers’ perceptions of quality, value, and readiness to purchase. The more positive a brand’s reputation, the more likely it is to be purchased by consumers [66].
A strong brand image can have a significant impact on online purchase intent for beauty and skincare products. The brand image of a business has an effect on consumer purchase intentions. According to research from S. Kavianpour [67], “brand image has a positive and significant impact on online purchase intention”. A strong correlation between positive brand image and purchase intent was found.
Hypothesis 13 (H13).
The credibility of social networking positively affects brand image.
Hypothesis 14 (H14).
Brand image positively affects consumers’ online purchase intention.
In 2010, Evans talked about how social networking is shifting how communication takes place with others from people across the world. Firms are adapting how they interact with customers’ needs and wants and how they respond to their competing brands with how quickly social media such as blogs, as well as other social networking sites, and mainstream press technology are being used. Through leveraging social media marketing technologies, companies now can engage in broader and more inventive types of online mass media interaction [68]. Social media platforms should be considered as promotional tools and resources (F. E. V. Setio) [60], as they provide marketers with availability and accessibility data that aids in connection development and sustaining the feedback mechanism with consumers. Social networking marketing is a reduced form of marketing that enables businesses to communicate directly with their customers [69]. Social media marketing is derived from a brand’s enthusiasm, passion, and authentic presentation so that the consumer–brand relationship can be built up and discourse can take place and eventually lead to respect for the brand. It had a significant impact on the acquisition of new customers, according to A. Hermanda [70]. In this way, customers have progressed from being typical purchasers to being opinion leaders who can attract other customers with their aspirations, thoughts, expertise, and relationships.
Hypothesis 15 (H15).
The role of the credibility of social networking and brand image serve as mediators between information quality and a consumer’s online purchase intention.
Hypothesis 16 (H16).
The role of social networking credibility and brand image serve as mediators between expertise value and a consumer’s online purchase intention.
Hypothesis 17 (H17).
The role of social networking credibility and brand image serve as mediators between entertainment value and a consumer’s online purchase intention.
Hypothesis 18 (H18).
The role of the credibility of social networking and brand image serve as mediators between attractiveness and a consumer’s online purchase intention.
Hypothesis 19 (H19).
The role of the credibility of social networking and brand image serve as mediators between trustworthiness and a consumer’s online purchase intention.
Hypothesis 20 (H20).
The role of the credibility of social networking and brand image serve as mediators between likability and a consumer’s online purchase intention.
4. Research Methodology
This research study is descriptive-cum-cross-sectional in nature. A descriptive cross-sectional study design is a type of observational study design. In a cross-sectional study, we measure the outcome and the exposures in the study participants at the same time. To produce consistent results, primary data were used. Google Forms is a web-based app used to create forms for data collection purposes. The Google Form used in this study was designed to collect responses from participants who resided in India. The questionnaire consisted of two parts: the first based on the participants’ experiences and the second based on particular observations regarding online purchasing behaviors. All statements were further categorized into nine groups, each of which developed a relationship with online banking (expertise, information quality, trustworthiness, entertainment, attractiveness, likability, credibility, brand image, and online purchase intention). We applied “5-point Likert scales” ranging from “strongly disagree” to “strongly agree” from previous research studies. The Likert scale is a rating scale that helps you gauge the attitudes or opinions of your customers. It is ideal to evaluate the results of a large sample of respondents. The data for the online survey were collected between September and December of 2021. Using a convenience sampling technique, a total of 272 responses were obtained, of which 262 were accepted and used for data analysis [71]. “Structure Equation Modelling (SEM), Convergent and Discriminant Validity and model fitness (The test allows us to determine whether the data values have a “good enough” fit to our hypothesis or whether our hypothesis is doubtful) are achieved through Smart PLS 3”.
5. Findings and Discussion
The survey consisted of 35 different questions separated into two segments. The first section addressed the respondents’ demographic information, while the second was divided into nine categories: expertise, information quality, trustworthiness, entertainment, attractiveness, likability, credibility, brand image, and online purchase intention. On the basis of the readily accessible data from participants, a summarized approach to the rating scale was used. The survey used a “five-point scale,” with “Strongly Disagree (1)” as the bottom and “Strongly Agree (5)” as the maximum. For the survey, we found a total of 272 responses, but only 262 were chosen for the study to facilitate data processing. Smart PLS 3 software and SPSS (Version 25) were used to conduct statistical analysis of the data. This section contains a summary of the research findings and conclusions.
5.1. Background Information of the Respondents
This section displays the sample participants from the individuals who completed the questionnaire. Table 1 summarizes the responses to the study’s demographic factors-related questions. The data presented here are derived from primary sources.
Table 1.
Baseline Data of the Participants (N = 262).
Table 1 denotes the participants’ demographic statistics based on their gender, age group, qualification, occupational status, income, and membership of any social networking site (SNS). It shows that 64.12% of sample respondents were male, whereas 35.87% were female. It also indicates that most of the respondents (42.74%) fit into the age group of 25–35 years old, 26.33% were between 18–25 years old, and 10.68% were over 45 years old, and lastly, 20.22% fell within the age group of 35–45 years old.
The educational qualification section indicates that 17.93% of respondents fell under the Below UG category, 40.83% fell under the Graduate category, 28.62% fell under the Postgraduate category, and the remaining 12.59% were PhD holders. The occupational status section shows that 45.41% of respondents fell under the Student category, and 54.58% fell under the Job/Service category.
The annual income section shows that 20.22% of respondents had an income of Rs ≤ 100,000, 29.38% of respondents had an income of Rs 100,000–250,000, 30.91% respondents belong had an of Rs 250,001–500,000 and the remaining 19.46% respondents had an income of Rs < 500,000. A total of 96.94% of respondents were consumer members of any social networking site (SNS), with 3.05% of respondents not using any social networking site (SNS).
5.2. Measurement Model Evaluation
The measuring model was tested using “internal consistency, convergent validity, and discriminant validity”.
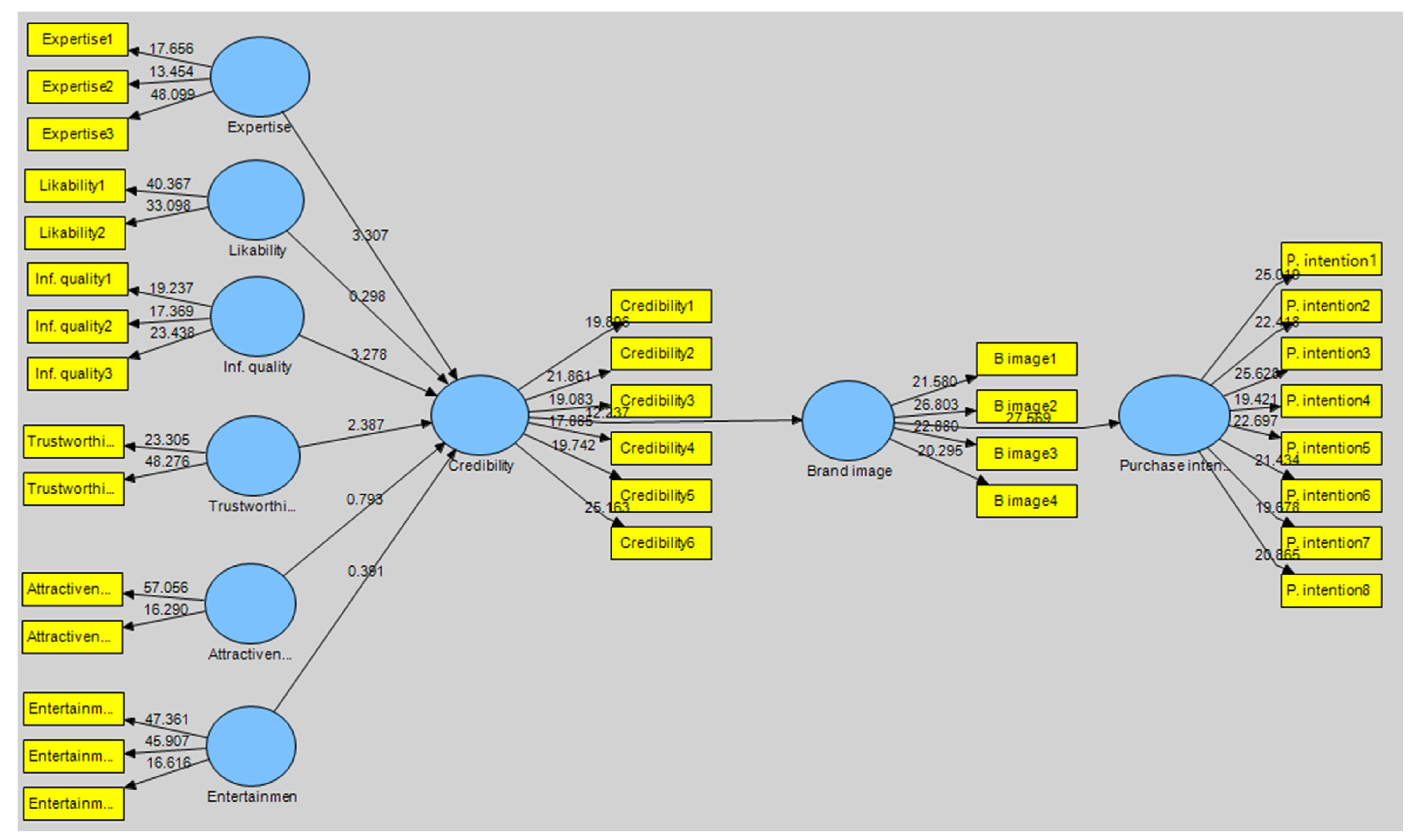
In Figure 1, factor loadings are part of the outcome from factor analysis, which acts as a data reduction method aiming to explain the relationships between observed variables using a lower number of components. Coefficients discovered in a factor pattern matrix or a factor structure matrix represent factor loadings. The first matrix contains regression coefficients that multiply common components to predict seen variables, also known as manifest variables, while the second matrix contains product-moment correlation coefficients between common factors and observed variables. Expertise, information quality, trustworthiness, entertainment, attractiveness, and likability are represented by circles since they are the independent variables used by the researcher in the study, whereas credibility and brand image are represented by circles, which indicate the mediating variables used by the researcher. However, online purchase intention is indicated as a dependent variable.
Figure 1.
Measurement Model from Smart PLS 3.
Table 2 shows that the mean values of all the items of each construct are more than 3; it indicates the positive response of expertise, information quality, trustworthiness, entertainment, attractiveness, likability, credibility, brand image, and online purchase intention. In this study, the researcher used the “five-point Likert scale” ranging from “Strongly Disagree (1) to Strongly Agree (5)”. The factor loadings of all the items of each construct are more than the prescribed limit of 0.70. This indicates that all the statements are clearly explaining their respective theoretical assumed constructs.
Table 2.
Mean, Standard Deviation, and Factor Loading.
5.3. Convergent Validity Result
The result of the “convergent validity” of the measurement model of present study is shown in Table 3.
Table 3.
Convergent Validity Result.
Convergent Validity: The concept of convergent validity is a subtype of construct validity. Construct validity indicates that a test designed to assess a specific construct (expertise, information quality, trustworthiness, entertainment, attractiveness, and likability) actually measures that construct. Convergent validity demonstrates the relationship between two measures that are intended to measure the same construct. Convergent validity indicates if a test meant to evaluate a specific concept corresponds with other tests that evaluate the same construct. Convergent validity can be proof with the help of Cronbach’s alpha, composite reliability, and average variance extracted.
Table 3 clearly shows that all four constructs met the required threshold limit, as the value of “Composite Reliability” (also referred to as construct dependability) measures the internal consistency of scale items. It is equal to the ratio of the overall amount of real score variance to the total amount of scale score volatility. Alternately, it is an “indicator of the shared variance among observed variables that serves as a sign of a latent construct.” The C.R. was above 0.7, and “Average Variance Extracted” (AVE) [72] is a measure of the amount of variance contained by a construct relative to the amount of measurement error variance. When a researcher calculates the average variance extracted for a construct, he wants to know, on average, how much variation in his items can be accounted for by the construct or latent variable that exceeded 0.5 [73]. Cronbach’s alpha is a statistic used to analyze the internal consistency or reliability of a set of scale or test items. Cronbach’s alpha is one method for assessing the quality of this consistency [74]. Cronbach’s alpha is determined by connecting the score for each scale item with the overall score for each observation (often individual survey respondents or test-takers) and afterwards comparing this correlation to the variance of all individual item scores. The value of “Cronbach’s Alpha” and the rho-a value establish that the “internal consistency” was also greater than 0.7. Therefore, the convergent validity of the constructs was proven [75].
5.4. Discriminant Validity Result
Discriminant validity indicates if a test meant to measure a specific construct correlates with tests that measure other constructs. This is predicated on the assumption that two tests designed to evaluate different things would not produce identical findings (e.g., expertise vs information quality).
The Fornell-Larcker and cross-loading criteria were examined to check the “discriminant validity”, which indicates “the extent to which the measure is adequately distinguishable from related constructs within the nomological net”. In order to avoid multicollinearity difficulties, any research including latent variables must include an evaluation of discriminant validity. The Fornell and Larcker criterion is the most popular method for achieving this goal. Table 4 represents the Fornell-Larcker criterion; in this criterion, you take the square roots of the “Average Variance Extracted” of the available constructs. The values were as follows: entertainment (0.892), attractiveness (0.891), likability (0.871), online purchase intention (0.866), credibility of social networking (0.855), trustworthiness (0.917), expertise (0.859), information quality (0.849), and brand image (0.865) compared to the correlation values between each construct and all other constructions. Thus, discriminant validity was established as per the “Fornell-Larcker criterion” [76].
Table 4.
Discriminant validity–Fornell-Larcker criterion.
Table 5 illustrates the cross-loading condition, in which the loadings of all constructs were higher than the cross-loadings with other constructs across the columns. As a result, discriminant validity was achieved in accordance with the cross-loading requirement [77]. In cross-loadings, the researcher evaluates the different items to determine which ones have high loadings on the same construct and which ones have high loadings on numerous constructs. To establish item-level discriminant validity, there must be a strong correlation between items of the same construct and a very weak correlation between items of a different construct.
Table 5.
Discriminant validity–loading and cross-loading criterion.
5.5. Structural Equation Model
Multicollinearity must always be evaluated while reviewing the structural model to verify that the conclusions are legitimate. Structural equation modeling (SEM) is a set of statistical techniques used to assess and analyze the correlations of observable and latent variables. Similar to but more powerful than regression analysis, it evaluates linear causal links across variables while concurrently accounting for measurement error. Model multicollinearity was demonstrated by the wide range of “Variance Inflation Factor” (VIF) values, which ranged from 1.319 to 2.248. When the structural model was validated with bootstrapping resampling (6000 samples), it was shown that these predictions were indeed valid.
The t-value is a statistic that expresses how much of a difference there is between your sample data and the mean. When expressed in terms of standard error, t is simply the calculated difference. There is more evidence against the null hypothesis as t increases in magnitude. Figure 2 shows that whenever the t-values are above the stipulated limit of 1.96 for the regression weights, each path is significant at the 5% significance level or greater (i.e., the estimated path parameter is significant). The independent variables represent the t-values of expertise, information quality, and trustworthiness. They fulfilled the threshold limit criteria except for entertainment, attractiveness, and likability. Then, they represented the t-values of credibility and brand image as mediator variables.
Figure 2.
Structural Equation Model (SEM).
Table 6 demonstrates that hypotheses H1 and H2 were supported and that information quality was directly and positively related to consumer credibility (β = 0.374, t-value = 3.193, and p < 0.001). However, the quality of information was directly and positively related to brand image (β = 0.295, t-value = 3.143, and p < 0.001).
Table 6.
Direct impact of information quality on credibility and brand image.
Table 7 demonstrates that hypotheses H3 and H4 were supported and that expertise was directly and positively related to consumer credibility (β = 0.316, t-value = 3.454, and p < 0.001). However, expertise was directly and positively related to brand image (β = 0.249, t-value = 3.205, and p < 0.001).
Table 7.
Direct impact of expertise on credibility and brand image.
Table 8 demonstrates that hypotheses H5 and H6 were not supported and that entertainment was not directly and positively related to consumer credibility (β = 0.032, t-value = 0.411, and p = N.S). However, entertainment was also not directly and positively related to brand image (β = 0.025, t-value = 0.405, and p = N.S).
Table 8.
Direct impact of entertainment on credibility and brand image.
Table 9 demonstrates that hypotheses H7 and H8 were not supported and that attractiveness was not directly and positively related to consumer credibility (β = 0.052, t-value = 0.802, and p = N.S). However, attractiveness was also not directly and positively related to brand image (β = 0.066, t-value = 0.819, and p = N.S).
Table 9.
Direct impact of attractiveness on credibility and brand image.
Table 10 demonstrates that hypotheses H9 and H10 were not supported, and that trustworthiness was directly and positively related to consumer credibility (β = 0.217, t-value = 2.232, and p < 0.001). However, the trustworthiness is directly and positively related to brand image (β = 0.170, t-value = 2.314, and p < 0.001).
Table 10.
Direct impact of trustworthiness on credibility and brand image.
Table 11 demonstrates that hypotheses H11 and H12 were not supported and that likability was not directly and positively related to consumer credibility (β = 0.029, t-value = 0.306, and p = N.S). However, likability was also not directly and positively related to brand image (β = 0.016, t-value = 0.312, and p = N.S).
Table 11.
Direct impact of likability on credibility and brand image.
Table 12 shows that hypotheses H13, H14, H15, H16, and H19 were supported, and H17, H18, and H20 were not supported. The credibility of social networking was found to be directly and positively related to brand image (β = 0.793, t-value = 11.976, p < 0.001). Similarly, brand image was also found to be directly and positively related to online purchase intention (β = 0.875, t-value = 25.35, and p < 0.001).
Table 12.
Mediating role of credibility and brand image on online purchase intention.
The credibility of social networking and brand image mediate the positive relationship between information quality and consumer online purchase intention (β = 0.258, t-value = 3.068, p< 0.001). Similarly, the credibility of social networking and brand image mediate the positive relationship between expertise and consumer online purchase intention (β = 0.2183, t-value = 3.101, p< 0.001). On the other hand, the credibility of social networking and brand image mediate the lack of a relationship between entertainment and consumer online purchase intention (β = 0.0252, t-value = 0.411, p = N.S). Similarly, the credibility of social networking and brand image mediate the lack of a relationship between attractiveness and consumer online purchase intention (β = 0.0218, t-value = 0.820, p = N.S). Concurrently, the credibility of social networking and brand image mediate the positive relationship between trustworthiness and a consumer’s online purchase intention (β = 0.148, t-value = 2.277, p< 0.001). Finally, the credibility of social networking and brand image mediation do not show a positive relationship between likability and the consumer’s online purchase intention (β = 0.014, t-value = 0.312, p = N.S).
R-squared (R2) is a quantitative measure that indicates the percentage of a dependent variable’s variation that is explained by independent variables in a regression model. R-squared describes the amount to which the variance of one variable represents the variation of another variable. If the R2 of a model is 0.50, then the model’s inputs can explain roughly half of the observed variation. R-squared (R2), or the coefficient of determination, was evaluated. Expertise contributes 0.259, likability contributes 0.023, information quality contributes 0.375, trustworthiness contributes 0.222, entertainment contributes −0.031, and attractiveness contributes 0.066 to credibility. Credibility contributes 0.630 to brand image. Brand image contributes 0.766 to purchase intention.
6. Discussion
Social media influencer marketing is one of the newest and most prominent digital marketing strategies. This study aimed to determine the effect of social media influencers’ traits on their credibility and whether their credibility acted as a mediator between these features and the purchase intentions of consumers. An influencer’s credibility and brand image were found to be directly affected by their trustworthiness, information quality, and expertise value. As a result, consumers are more likely to make online purchases. Consistent with the source credibility model [78], there were substantial effects of information quality on an influencer’s credibility, brand image, and consumers’ purchase intention (H1 and H2 supported). Similar to the findings of past research, an influencer’s expertise strongly affected the trust, brand image, and buy intent of customers (H3 and H4 supported [79]. To attract and retain followers on social media, influencers strive to frequently generate and post informative content; hence, the informative value of the information posted by influencers has a substantial impact on the purchase intentions of their followers [80]. Additionally, the trustworthiness of an influencer’s content had a significant impact on the influencer’s credibility, brand image, and customers’ purchase intent (H9 and H10 supported) [81]. Surprisingly, contrary to prior research, entertainment was found to have no effect on an influencer’s reputation, brand image, or customers’ purchase intent (H5 and H6 not supported). Moreover, the attractiveness of influencers had no effect on their credibility and customers’ purchase intent (H7 and H8 were not supported) [82], contrary to the findings of previous research, which suggests that consumers place more importance on the content of an influencer’s social media posts than on their looks and personality. Similarly, likability was found to have little bearing on an influencer’s reputation, brand image, or customers’ purchase intentions (H11 and H12 not supported) [83]. The findings of this study show that in the context of social networking marketing [84], credibility and brand image play a critical mediating role in influencing consumers’ online purchase intentions through the characteristics of trustworthiness, information quality, expertise value, and influencer credibility [85], which is critical for understanding the effectiveness of social networking sites. In addition [86], this study has some important recommendations for influencers. It is important for influencers to post high-quality informational content, as well as to be informative and trustworthy and possess expertise [87]. Even if they become more popular in the long run, they will gain more if they keep these qualities [88]. This means that influencers who want to maintain and grow their relationships with brands and their current popularity must have positive characteristics that they can hold onto [89].
7. Theoretical and Managerial Implications
Our findings have many management implications. Finding out which characteristics of a follower affect their online purchase intention can help companies ensure that their investment in an influencer will yield increased sales and brand awareness. In combination with other factors [90], these characteristics may influence customers’ online purchase intentions [91]. As a result, companies should look for and work with influencers with these characteristics in order to achieve their marketing objectives [92]. In order to influence online purchase intentions, marketers should take the time to carefully select a social networking media outlet that can enhance the credibility and brand image of their posts [93]. The content of an influencer’s followers should also be taken into consideration by marketers when selecting an influencer [94]. Finally, marketers should work with an influencer who can provide his or her audience with informative, knowledgeable, and dependable advertising content during their collaboration [95].
Our study results show that an influencer’s entertainment, attractiveness, and likability were not correlated with their credibility on social networking sites and brand image, so future research may examine an influencer’s specific field of attractiveness and the types of products they endorse to see if the findings are different. A long-term study of influencer marketing’s impact on consumer purchase intentions could be conducted in the future using longitudinal research designs, which could be affected by technological advancements and changes in social media platforms [96]. Social media influencer marketing’s impact on brand awareness, brand admiration, and consumer engagement can also be studied using a variety of qualitative approaches.
8. Limitations of the Study
There are some important caveats to this study that are discussed below. This study has a relatively small sample size, making it difficult to draw conclusions about the entire population of India. As the rural class makes up a larger percentage of the Indian population, if businesses are unable to reach them through influencer marketing due to technological barriers, the success of influencer marketing becomes highly questionable. Further research may expand the study to include the rural class of India. In addition, respondents were selected for this study based on convenience. Therefore, the generalizability of the findings could be increased if probability sampling techniques were used to collect data in future studies.
9. Conclusions
Businesses are increasingly relying on social networking sites as a relatively new marketing strategy for influencing online perceptions and intentions about their products or services. Customers’ online purchase intent in India was assessed in this study based on influencer attributes such as credibility and brand image. It is possible to gauge the effectiveness of influencers as endorsers by looking at the positive correlation between various influencer characteristics and consumers’ online purchase intentions. Consumers’ intent to buy was affected by a few of the study’s variables but not all of them. There was a direct correlation between online purchase intention and the trustworthiness, expertise, and informativeness of influencers and social networking sites. While brand image trustworthiness, information quality, and expertise value were important factors in determining an influencer’s credibility, they came in second and third. An influential influencer’s credibility and brand image mediated the relationship between trustworthiness, expertise, and informativeness toward consumers’ online purchase intentions. Information quality (t-value = 3.193), expertise (t-value = 3.454), and trustworthiness (t-value = 2.232) were directly and positively related to consumer credibility. Entertainment (t-value = 0.411), attractiveness (t-value = 0.802), and likability (t-value = 0.306) were not directly and positively related to consumer credibility. The credibility of social networking (t-value = 11.976) was found to be directly and positively related to brand image. The credibility of social networking and brand image mediate the positive relationship between information quality and consumer online purchase intention (t-value = 3.068). Similarly, the credibility of social networking and brand image mediate the positive relationship between expertise and consumer online purchase intention (t-value = 3.101). On the other hand, the credibility of social networking and brand image mediate the lack of a relationship between entertainment and consumer online purchase intention (t-value = 0.411). Similarly, the credibility of social networking and brand image mediate the lack of a relationship between attractiveness and consumer online purchase intention (t-value = 0.820). Concurrently, the credibility of social networking and brand image mediate the positive relationship between trustworthiness and a consumer’s online purchase intention (t-value = 2.277). Finally, the credibility of social networking and the image of the brand help to explain why there is not a relationship between likability and the consumer’s intention to buy something online (t-value = 0.312). In order to positively impact the credibility and image of a brand, it is essential for a brand to select an influencer who is trustworthy, knowledgeable, and able to produce high-quality content, as well as influence the consumer’s purchase intention. Consumers’ online purchase intent was found to be unaffected by an influencer’s physical attractiveness, entertainment value, or likability. These attributes were found to be insignificant. Finding out that the characteristics of a follower affects their online purchase intention can help companies ensure that their investment in an influencer will yield increased sales and brand awareness. In combination with other factors, these characteristics may influence customers’ online purchase intentions. As a result, companies should look for and work with influencers with these characteristics in order to achieve their marketing objectives. In order to influence online purchase intentions, marketers should take the time to carefully select a social networking media outlet that can enhance the credibility and brand image of their posts. The content of an influencer’s followers should also be taken into consideration by marketers when selecting an influencer. Finally, marketers should work with an influencer who can provide his or her audience with informative, knowledgeable, and dependable advertising content during their collaboration. Results show that an influencer’s entertainment, attractiveness, and likability were not correlated with the influencer’s credibility on social networking sites and brand image, so we recommend that researchers examine an influencer’s specific field of attractiveness and the types of products they endorse to see if the findings are different. A long-term study of influencer marketing’s impact on consumer purchase intentions could be conducted in the future using longitudinal research designs, which could be affected by technological advancements and changes in social media platforms.
Author Contributions
All of the authors (M.A.K., F.A., S.A. and S.M.M.) contributed to the conceptualization, formal analysis, investigation, methodology, and writing and editing of the original draft. All authors have read and agreed to the published version of the manuscript.
Funding
This research received no external funding.
Institutional Review Board Statement
Not applicable.
Informed Consent Statement
Informed consent was obtained from the respondents of the survey.
Data Availability Statement
The data used to support the findings of this study are available from the corresponding author upon request.
Conflicts of Interest
The authors declare no conflict of interest.
References
- Arli, D. Does Social Media Matter? Investigating the Effect of Social Media Features on Consumer Attitudes. J. Promot. Manag. 2017, 23, 521–539. [Google Scholar] [CrossRef]
- Arora, A.S.; Sanni, S.A. Ten Years of ‘Social Media Marketing’ Research in the Journal of Promotion Management: Research Synthesis, Emerging Themes, and New Directions. J. Promot. Manag. 2019, 25, 476–499. [Google Scholar] [CrossRef]
- Chakraborty, U.; Bhat, S. The Effects of Credible Online Reviews on Brand Equity Dimensions and Its Consequence on Consumer Behavior. J. Promot. Manag. 2018, 24, 57–82. [Google Scholar] [CrossRef]
- Chin, P.N.; Isa, S.M.; Alodin, Y. The impact of endorser and brand credibility on consumers’ purchase intention: The mediating effect of attitude towards brand and brand credibility. J. Mark. Commun. 2020, 26, 896–912. [Google Scholar] [CrossRef]
- Chin, W.W.; Marcelin, B.L.; Newsted, P.R. A partial least squares latent variable modeling approach for measuring interaction effects: Results from a Monte Carlo simulation study and an electronic-mail emotion/adoption study. Inf. Syst. Res. 2003, 14, 189–217. [Google Scholar] [CrossRef]
- Djafarova, E.; Rushworth, C. Exploring the credibility of online celebrities’ Instagram profiles in influencing the purchase decisions of young female users. Comput. Hum. Behav. 2017, 68, 1–7. [Google Scholar] [CrossRef]
- Dodoo, N.A. Why Consumers Like Facebook Brands: The Role of Aspirational Brand Personality in Consumer Behavior. J. Promot. Manag. 2018, 24, 103–127. [Google Scholar] [CrossRef]
- Freberg, K.; Graham, K.; McGaughey, K.; Freberg, L.A. Who are the social media influencers? A study of public perceptions of personality. Public Relat. Rev. 2011, 37, 90–92. [Google Scholar] [CrossRef]
- Gautam, V.; Sharma, V. The Mediating Role of Customer Relationship on the Social Media Marketing and Purchase Intention Relationship with Special Reference to Luxury Fashion Brands. J. Promot. Manag. 2017, 23, 872–888. [Google Scholar] [CrossRef]
- Giffin, K. The Contribution of Studies of Source Credibility to a Theory of Interpersonal Trust in the Communication Process. Psychol. Bull. 1967, 68, 104–120. [Google Scholar] [CrossRef]
- Godey, B.; Manthiou, A.; Pederzoli, D.; Rokka, J.; Aiello, G.; Donvito, R.; Singh, R. Social media marketing efforts of luxury brands: Influence on brand equity and consumer behavior. J. Bus. Res. 2016, 69, 5833–5841. [Google Scholar] [CrossRef]
- Hair, J.F.; Hult, G.T.M.; Ringle, C.M.; Sarstedt, M.; Thiele, K.O. Mirror, mirror on the wall: A comparative evaluation of composite-based structural equation modeling methods. J. Acad. Mark. Sci. 2017, 45, 616–632. [Google Scholar] [CrossRef]
- Hu, X.; Lin, Z.; Zhang, H. Trust Promoting Seals in Electronic Markets. J. Promot. Manag. 2003, 9, 163–180. [Google Scholar] [CrossRef]
- Ibrahim, B.; Aljarah, A.; Ababneh, B. Do Social Media Marketing Activities Enhance Consumer Perception of Brands? A Meta-Analytic Examination. J. Promot. Manag. 2020, 26, 544–568. [Google Scholar] [CrossRef]
- Kim, A.J.; Ko, E. Do social media marketing activities enhance customer equity? An empirical study of luxury fashion brand. J. Bus. Res. 2012, 65, 1480–1486. [Google Scholar] [CrossRef]
- Kumar, A. Celebrity Endorsements and Its Impact on Consumer Buying Behaviour. SSRN Electron. J. 2012. [Google Scholar] [CrossRef]
- La Ferle, C.; Choi, S.M. The importance of perceived endorser credibility in south korean advertising. J. Curr. Issues Res. Advert. 2005, 27, 67–81. [Google Scholar] [CrossRef]
- Leung, L. Generational differences in content generation in social media: The roles of the gratifications sought and of narcissism. Comput. Hum. Behav. 2013, 29, 997–1006. [Google Scholar] [CrossRef]
- Marjerison, R.K. The Impact of Social Media Influencers on Purchase Intention towards Cosmetic Products in China. J. Behav. Stud. Bus. 2020, 12, 1–18. [Google Scholar]
- Lou, C.; Yuan, S. Influencer Marketing: How Message Value and Credibility Affect Consumer Trust of Branded Content on Social Media. J. Interact. Advert. 2019, 19, 58–73. [Google Scholar] [CrossRef]
- Loureiro, S.M.C.; Sarmento, E.M. Exploring the Determinants of Instagram as a Social Network for Online Consumer-Brand Relationship. J. Promot. Manag. 2019, 25, 354–366. [Google Scholar] [CrossRef]
- Ohanian, R. Construction and validation of a scale to measure celebrity endorsers’ perceived expertise, trustworthiness, and attractiveness. J. Advert. 1990, 19, 39–52. [Google Scholar] [CrossRef]
- Centre, L.I. 2020, pp. 0–17. Available online: www.econstor.eu (accessed on 8 January 2023).
- Batrancea, L.; Rus, M.I.; Masca, E.S.; Morar, I.D. Fiscal pressure as a trigger of financial performance for the energy industry: An empirical investigation across a 16-year period. Energies 2021, 14, 3769. [Google Scholar] [CrossRef]
- Ullah, F.; Sepasgozar, S.M.E.; Shirowzhan, S.; Davis, S. Modelling users’ perception of the online real estate platforms in a digitally disruptive environment: An integrated KANO-SISQual approach. Telemat. Inform. 2021, 63, 101660. [Google Scholar] [CrossRef]
- Khan, M.I.; Saleh, M.A.; Quazi, A. Social media adoption by health professionals: A TAM-based study. Informatics 2021, 8, 6. [Google Scholar] [CrossRef]
- Florenthal, B. Young consumers’ motivational drivers of brand engagement behavior on social media sites: A synthesized U&G and TAM framework. J. Res. Interact. Mark. 2019, 13, 351–391. [Google Scholar] [CrossRef]
- Tham, A.; Croy, G.; Mair, J. Social Media in Destination Choice: Distinctive Electronic Word-of-Mouth Dimensions. J. Travel Tour. Mark. 2013, 30, 144–155. [Google Scholar] [CrossRef]
- Wirtz, J.; Chew, P. The effects of incentives, deal proneness, satisfaction and tie strength on word-of-mouth behaviour. Int. J. Serv. Ind. Manag. 2002, 13, 141–162. [Google Scholar] [CrossRef]
- Hutter, K.; Hautz, J.; Dennhardt, S.; Füller, J. The impact of user interactions in social media on brand awareness and purchase intention: The case of MINI on Facebook. J. Prod. Brand Manag. 2013, 22, 342–351. [Google Scholar] [CrossRef]
- Huang, J.H.; Hsiao, T.T.; Chen, Y.F. The Effects of Electronic Word of Mouth on Product Judgment and Choice: The Moderating Role of the Sense of Virtual Community. J. Appl. Soc. Psychol. 2012, 42, 2326–2347. [Google Scholar] [CrossRef]
- Park, D.H.; Lee, J.; Han, I. The Effect of On-Line Consumer Reviews on Consumer Purchasing Intention: The Moderating Role of Involvement. Int. J. Electron. Commer. 2014, 11, 125–148. [Google Scholar] [CrossRef]
- D’Rozario, D.; Choudhury, P.K. Effect of assimilation on consumer susceptibility to interpersonal influence. J. Consum. Mark. 2000, 17, 290–307. [Google Scholar] [CrossRef]
- Isyanto, P.; Sapitri, R.G.; Sinaga, O.; Buana, U.; Karawang, P. Micro Influencers Marketing and Brand Image to Purchase Intention of Cosmetic Products Focallure. Syst. Rev. Pharm. 2020, 11, 601–605. [Google Scholar] [CrossRef]
- Khodabandeh, A.; Lindh, C. The importance of brands, commitment, and influencers on purchase intent in the context of online relationships. Australas. Mark. J. 2020, 29, 177–186. [Google Scholar] [CrossRef]
- Bickart, B.; Schindler, R.M. Internet forums as influential sources of consumer information. J. Interact. Mark. 2001, 15, 31–40. [Google Scholar] [CrossRef]
- Gilbert, E.; Karahalios, K. Predicting tie strength with social media. In Proceedings of the Conference on Human Factors in Computing Systems, Boston, MA, USA, 4–9 April 2009; pp. 211–220. [Google Scholar] [CrossRef]
- Barger, V.; Peltier, J.W.; Schultz, D.E. Social media and consumer engagement: A review and research agenda. J. Res. Interact. Mark. 2016, 10, 268–287. [Google Scholar] [CrossRef]
- Jalilvand, M.R.; Samiei, N. The effect of electronic word of mouth on brand image and purchase intention: An empirical study in the automobile industry in Iran. Mark. Intell. Plan. 2012, 30, 460–476. [Google Scholar] [CrossRef]
- Ott, H.K.; Vafeiadis, M.; Kumble, S.; Waddell, T.F. Effect of Message Interactivity on Product Attitudes and Purchase Intentions. J. Promot. Manag. 2016, 22, 89–106. [Google Scholar] [CrossRef]
- Papasolomou, I.; Melanthiou, Y. Social Media: Marketing Public Relations’ New Best Friend. J. Promot. Manag. 2012, 18, 319–328. [Google Scholar] [CrossRef]
- Pina, L.S.; Loureiro, S.M.C.; Rita, P.; Sarmento, E.M.; Bilro, R.G.; Guerreiro, J. Analysing Consumer-Brand Engagement Through Appreciative Listening on Social Network Platforms. J. Promot. Manag. 2019, 25, 304–313. [Google Scholar] [CrossRef]
- Pinto, L.; Loureiro, S.M.C.; Rita, P.; Sarmento, E.M. Fostering Online Relationships with Brands Through Websites and Social Media Brand Pages. J. Promot. Manag. 2019, 25, 379–393. [Google Scholar] [CrossRef]
- Premeaux, S.R. The attitudes of middle class versus upper class male and female consumers regarding the effectiveness of celebrity endorsers. J. Promot. Manag. 2009, 15, 2–21. [Google Scholar] [CrossRef]
- Raji, R.A.; Rashid, S.M.; Ishak, S.M.; Mohamad, B. Do Firm-Created Contents on Social Media Enhance Brand Equity and Consumer Response Among Consumers of Automotive Brands? J. Promot. Manag. 2020, 26, 19–49. [Google Scholar] [CrossRef]
- Reysen, S. Construction of a new scale: The Reysen Likability Scale. Soc. Behav. Pers. 2005, 33, 201–208. [Google Scholar] [CrossRef]
- Shen, B.; Bissell, K. Social Media, Social Me: A Content Analysis of Beauty Companies’ Use of Facebook in Marketing and Branding. J. Promot. Manag. 2013, 19, 629–651. [Google Scholar] [CrossRef]
- Slater, M.D.; Rouner, D. How message evaluation and source attributes may influence credibility assessment and belief change. J. Mass Commun. Q. 1996, 73, 974–991. [Google Scholar] [CrossRef]
- Spears, N.; Royne, M.; van Steenburg, E. Are Celebrity-Heroes Effective Endorsers? Exploring the Link between Hero, Celebrity, and Advertising Response. J. Promot. Manag. 2013, 19, 17–37. [Google Scholar] [CrossRef]
- Spry, A.; Pappu, R.; Cornwell, T.B. Celebrity endorsement, brand credibility and brand equity. Eur. J. Mark. 2011, 45, 882–909. [Google Scholar] [CrossRef]
- Saima; Khan, M.A. Effect of Social Media Influencer Marketing on Consumers’ Purchase Intention and the Mediating Role of Credibility. J. Promot. Manag. 2020, 27, 503–523. [Google Scholar] [CrossRef]
- Taylor, D.G.; Lewin, J.E.; Strutton, D. Friends, fans, and followers: Do ads work on social networks? How gender and age shape receptivity. J. Advert. Res. 2011, 51, 258–275. [Google Scholar] [CrossRef]
- Trivedi, J.; Sama, R. The Effect of Influencer Marketing on Consumers’ Brand Admiration and Online Purchase Intentions: An Emerging Market Perspective. J. Internet Commer. 2020, 19, 103–124. [Google Scholar] [CrossRef]
- Voss, K.E.; Spangenberg, E.R.; Grohmann, B. Measuring the hedonic and utilitarian dimensions of consumer attitude. J. Mark. Res. 2003, 40, 310–320. [Google Scholar] [CrossRef]
- Wang, S.W.; Kao, G.H.Y.; Ngamsiriudom, W. Consumers’ attitude of endorser credibility, brand and intention with respect to celebrity endorsement of the airline sector. J. Air Transp. Manag. 2017, 60, 10–17. [Google Scholar] [CrossRef]
- Abdurrahaman, D.T.; Owusu, A.; Soladoye, B.A.; Kalimuthu, K.R. Celebrity-brand endorsement: A study on its impacts on Generation Y-ers in Nigeria. Asian J. Sci. Res. 2018, 11, 415–427. [Google Scholar] [CrossRef]
- Xiao, M.; Wang, R.; Chan-Olmsted, S. Factors affecting YouTube influencer marketing credibility: A heuristic-systematic model. J. Media Bus. Stud. 2018, 15, 188–213. [Google Scholar] [CrossRef]
- Zia, M.; Zahra, M.F.; Hayat, N. Instagram Beauty Influencers and Purchase Decisions: Exploring the Mediating Role of Source Credibility. VFAST Trans. Educ. Soc. Sci. 2021, 9, 1–10. [Google Scholar]
- Dalangin, J.J.G.; Arthur, J.M.B.M.; Salvador, J.B.M.; Bismonte, A.B. The impact of social media influencers purchase intention in the Philippines. J. Stud. Komun. Indones. J. Commun. Stud. 2021, 5, 551–568. [Google Scholar] [CrossRef]
- Putri, F.E.V.S.; Tiarawati, M. The Effect of Social Media Influencer and Brand Image on Online Purchase Intention during the COVID-19 Pandemic. Ilomata Int. J. Manag. 2021, 2, 163–171. [Google Scholar] [CrossRef]
- Majeed, M.; Owusu-Ansah, M.; Ashmond, A.A. The influence of social media on purchase intention: The mediating role of brand equity. Cogent Bus. Manag. 2021, 8, 1944008. [Google Scholar] [CrossRef]
- Weismueller, J.; Harrigan, P.; Wang, S.; Soutar, G.N. Influencer endorsements: How advertising disclosure and source credibility affect consumer purchase intention on social media. Australas. Mark. J. 2020, 28, 160–170. [Google Scholar] [CrossRef]
- Yao, J.; Cao, X. The balancing mechanism of social networking overuse and rational usage. Comput. Hum. Behav. 2017, 75, 415–422. [Google Scholar] [CrossRef]
- Ilakkuvan, V.; Johnson, A.; Villanti, A.C.; Evans, W.D.; Turner, M. Patterns of Social Media Use and Their Relationship to Health Risks Among Young Adults. J. Adolesc. Health 2019, 64, 158–164. [Google Scholar] [CrossRef] [PubMed]
- Hruska, J.; Maresova, P. Use of Social Media Platforms among Adults in the United States—Behavior on Social Media. Societies 2020, 10, 27. [Google Scholar] [CrossRef]
- Kaplan, A.M.; Haenlein, M. Users of the world, unite! The challenges and opportunities of Social Media. Bus. Horiz. 2010, 53, 59–68. [Google Scholar] [CrossRef]
- Kavianpour, S.; Tamimi, A.; Shanmugam, B. A privacy-preserving model to control social interaction behaviors in social network sites. J. Inf. Secur. Appl. 2019, 49, 102402. [Google Scholar] [CrossRef]
- Schlosser, A.E. Self-disclosure versus self-presentation on social media. Curr. Opin. Psychol. 2020, 31, 1–6. [Google Scholar] [CrossRef]
- Halim, E.; Karami, R.H. Information systems, social media influencers and subjective norms impact to purchase intentions in e-commerce. In Proceedings of the 2020 International Conference on Information Management and Technology (ICIMTech), Bandung, Indonesia, 13–14 August 2020; pp. 899–904. [Google Scholar] [CrossRef]
- Hermanda, A.; Sumarwan, U.; Tinaprillia, N. The Effect of Social Media Influencer on Brand Image, Self-Concept, and Purchase Intention. J. Consum. Sci. 2019, 4, 76–89. [Google Scholar] [CrossRef]
- Jackson, D.L. Adding Missing-Data-Relevant Variables to FIML-Based Structural Equation Models. Struct. Equ. Model. A 2003, 10, 128–141. [Google Scholar] [CrossRef]
- Ventre, I.; Kolbe, D. The Impact of Perceived Usefulness of Online Reviews, Trust and Perceived Risk on Online Purchase Intention in Emerging Markets: A Mexican Perspective. J. Int. Consum. Mark. 2020, 32, 287–299. [Google Scholar] [CrossRef]
- Adepoju, A.; Adeniji, A. Technology Acceptance of E-Banking Services in an Unnatural Environment. SEISENSE J. Manag. 2020, 3, 34–50. [Google Scholar] [CrossRef]
- Kožuh, I.; Čakš, P. Explaining news trust in social media news during the COVID-19 pandemic—The role of a need for cognition and news engagement. Int. J. Environ. Res. Public Health 2021, 18, 12986. [Google Scholar] [CrossRef]
- Khanifar, H.; Molavi, Z.; Jandaghi, G.R.; Niya, M.J.M. Factors influencing the intendancy of e-banking: An integration of TAM & TPB with eservice quality. J. Appl. Sci. Res. 2012, 8, 1842–1852. [Google Scholar]
- Hamid, A. Fornell and Lacker, Discriminant Validity Assessment: Use of Fornell & Larcker criterion versus HTMT Criterion Discriminant Validity Assessment: Use of Fornell & Larcker criterion versus HTMT Criterion. J. Phys. Conf. Ser. Pap. 1981, 890, 1–6. [Google Scholar]
- Henseler, J.; Ringle, C.M.; Sarstedt, M. A new criterion for assessing discriminant validity in variance-based structural equation modeling. J. Acad. Mark. Sci. 2015, 43, 115–135. [Google Scholar] [CrossRef]
- Dwivedi, A.; Johnson, L.W. Trust-commitment as a mediator of the celebrity endorser-brand equity relationship in a service context. Australas. Mark. J. 2013, 21, 36–42. [Google Scholar] [CrossRef]
- Fornell, C.; Larcker, D.F. Evaluating Structural Equation Models with Unobservable Variables and Measurement Error. J. Mark. Res. 2018, 18, 39–50. [Google Scholar] [CrossRef]
- Reichelt, J.; Sievert, J.; Jacob, F. How credibility affects eWOM reading: The influences of expertise, trustworthiness, and similarity on utilitarian and social functions. J. Mark. Commun. 2013, 20, 65–81. [Google Scholar] [CrossRef]
- Fang, Y.H. Beyond the Credibility of Electronic Word of Mouth: Exploring eWOM Adoption on Social Networking Sites from Affective and Curiosity Perspectives. Int. J. Electron. Commer. 2014, 18, 67–102. [Google Scholar] [CrossRef]
- Chatterjee, P. Drivers of new product recommending and referral behaviour on social network sites. Int. J. Advert. 2015, 30, 77–101. [Google Scholar] [CrossRef]
- Sharma, V.M.; Klein, A. Consumer perceived value, involvement, trust, susceptibility to interpersonal influence, and intention to participate in online group buying. J. Retail. Consum. Serv. 2020, 52, 101946. [Google Scholar] [CrossRef]
- Khan, M.A.; Haddad, H.; Odeh, M.; Haider, A.; Khan, M.A. Institutions, Culture, or Interaction: What Determines the Financial Market Development in Emerging Markets? Sustainability 2022, 14, 15883. [Google Scholar] [CrossRef]
- Liu, G.; Khan, M.A.; Haider, A.; Uddin, M. Financial Development and Environmental Degradation: Promoting Low-Carbon Competitiveness in E7 Economies’ Industries. Int. J. Environ. Res. Public Health 2022, 19, 16336. [Google Scholar] [CrossRef]
- Khan, M.A.; Alhumoudi, H.A. Performance of E-Banking and the Mediating Effect of Customer Satisfaction: A Structural Equation Model Approach. Sustainability 2022, 14, 7224. [Google Scholar] [CrossRef]
- Fu, Q.; Cherian, J.; Rehman, K.U.; Samad, S.; Khan, M.A.; Athar Ali, M. Enhancing Employee Creativity in the Banking Sector: A Transformational Leadership Framework. Sustainability 2022, 14, 4643. [Google Scholar] [CrossRef]
- Zhang, B.; Comite, U.; Yucel, A.G.; Liu, X.; Khan, M.A.; Husain, S. Unleashing the importance of tqm and knowledge management for organizational sustainability in the age of circular economy. Sustainability 2021, 13, 11514. [Google Scholar] [CrossRef]
- Hongxin, W.; Khan, M.A.; Zhenqiang, J.; Cismaș, L.M.; Ali, M.A.; Saleem, U.; Negruț, L. Unleashing the Role of CSR and Employees’ Pro-Environmental Behavior for Organizational Success: The Role of Connectedness to Nature. Sustainability 2022, 14, 3191. [Google Scholar] [CrossRef]
- Khan, M.A.; Khan, M.I.; Illiyan, A.; Khojah, M. The Economic and Psychological Impacts of COVID-19 Pandemic on Indian Migrant Workers in the Kingdom of Saudi Arabia. Healthcare 2021, 9, 1152. [Google Scholar] [CrossRef] [PubMed]
- Ali, M.A.; Pervez, A.; Bansal, R.; Khan, M.A. Analyzing Performance of Banks in India: A Robust Regression Analysis Approach. Discret. Dyn. Nat. Soc. 2022, 2022, 8103510. [Google Scholar] [CrossRef]
- Khan, M.A.; Hussain, M.M.; Pervez, A.; Atif, M.; Bansal, R.; Alhumoudi, H.A. Intraday Price Discovery between Spot and Futures Markets of NIFTY 50: An Empirical Study during the Times of COVID-19. J. Math. 2022, 2022, 1–9. [Google Scholar] [CrossRef]
- Khan, M.A.; Minhaj, S.M. Dimensions of E-Banking and the mediating role of customer satisfaction: A structural equation model approach. Int. J. Bus. Innov. Res. 2022, 1, 1. [Google Scholar] [CrossRef]
- Alakkas, A.A.; Vivek; Paul, M.; Nabi, M.K.; Khan, M.A. Corporate Social Responsibility and Firm-Based Brand Equity: The Moderating Effect of Marketing Communication and Brand Identity. Sustainability 2022, 14, 6033. [Google Scholar] [CrossRef]
- Khan, M.A.; Roy, P.; Siddiqui, S.; Alakkas, A.A. Systemic Risk Assessment: Aggregated and Disaggregated Analysis on Selected Indian Banks. Complexity 2021, 2021, 1–14. [Google Scholar] [CrossRef]
- Khan, M.A.; Vivek; Minhaj, S.M.; Saifi, M.A.; Alam, S.; Hasan, A. Impact of Store Design and Atmosphere on Shoppers’ Purchase Decisions: An Empirical Study with Special Reference to Delhi-NCR. Sustainability 2023, 15, 95. [Google Scholar] [CrossRef]
Disclaimer/Publisher’s Note: The statements, opinions and data contained in all publications are solely those of the individual author(s) and contributor(s) and not of MDPI and/or the editor(s). MDPI and/or the editor(s) disclaim responsibility for any injury to people or property resulting from any ideas, methods, instructions or products referred to in the content. |
© 2023 by the authors. Licensee MDPI, Basel, Switzerland. This article is an open access article distributed under the terms and conditions of the Creative Commons Attribution (CC BY) license (https://creativecommons.org/licenses/by/4.0/).

