Abstract
The modern information society is marked by the predominant role of the knowledge-based economy, which is based on the synergy of intellectual and creative assets, new ideas and concepts, knowledge, and innovative discoveries. Simultaneously, emerging trends in sustainable growth are primarily manifested in the creative economy. Concurrently, the development of the information society in the context of the digital revolution, being the driver of the growth of the modern economic system, creates specific risks of social inequality due to the presence of digital parity. This article fills the gap by highlighting the significance of the potential for participation of youth and older people in the creative sector in the context of overcoming the risks of social exclusion in the context of the development of the information society. The hypotheses posed in the study were confirmed based on the use of economic and mathematical modeling. The information transformation of society with the strengthening of factors for the development of the creative economy creates new opportunities and new solidarities for sustainable development, making it possible to mitigate the risks of social exclusion of young people and older people.
1. Introduction
The development of the information society in the context of the digital revolution radically transformed the architectonics of reproductive activity and the ecosystem of business models. At the same time, universal digitalization and the total introduction of information and communication technologies significantly change the social reality, creating specific economic and social risks associated with uneven access to digital resources and technologies.
M. Castells defined the dichotomy between the digital “flow space” for those who have access to them and the real space of life for others as the “global digital divide”, which poses threats to global sustainable and inclusive socio-economic development [1]. On the one hand, digital technologies provide ample opportunities for individual social groups to be included in socio-economic processes. On the other hand, other social groups that do not have access to digital technologies and do not have information competencies may be socially excluded.
To comparatively measure digital inequality, indices are calculated and a digital inequality rating is compiled. This rating measures the difference in access to and consumption of telecommunications services, as well as the degree of development of digital infrastructure and digital skills. Researchers (including those from Kazakhstan) have found that raw material specialization can lead to regional imbalances in terms of digital development [2,3,4].
The information economy as a modern stage of civilization development is characterized by the dominant role of creativity, creative labor, and intellectual and creative capital. In the digital age, the perception of public and private spaces, creative atmosphere, and creative and innovative spaces is changing [5].
The creative economy and creative industries are essential for sustainable development in an information society that focuses on people and their potential. As highlighted in United Nations General Assembly resolution 74/198, the creative economy makes a diverse contribution to achieving the Sustainable Development Goals (SDGs), especially Goals 1 (no poverty), 5 (gender equality), 8 (decent work and economic development), 9 (industry, innovation and infrastructure), 10 (reducing inequalities), 11 (urban sustainability), 12 (sustainable production and consumption patterns), 16 (peaceful and inclusive societies), and 17 (means of implementation and global partnerships) [6].
Nowadays, creative industries undoubtedly make a significant contribution to the global economy. Thus, the creative sector accounts for 3.1% of global gross domestic product (GDP), while exports of creative goods and services account for 3% and 21% of total exports of goods and services, respectively. In addition, creative industries provide 6.2% of all jobs worldwide (almost 50 million) and employ more young people (15–29 years old) than in other sectors [7]. It is the creative economy that promotes social inclusion and human development. The creative sector has always existed as a niche of non-dominant industries, where the original idea was put into practice in the environment of ethno-cultural crafts, art, design, etc. However, today, in the context of sustainable development of the information society, the creative sector is becoming a complementary element of the knowledge economy, combining both the industrial beginning and the post-industrial base in its structure. At the same time, the transformation of the post-industrial economy into a creative one urgently requires an increase in the level of its systemic inclusiveness, which becomes a key determinant in the mechanism of sustainable growth. Systemic inclusivity of economic development in a broad interpretation should be understood as universal support for the efforts of all members of society towards their own effective realization of personal potential and maximizing socio-economic well-being.
The creative economy is a segment of value formation based on the dichotomy of innovation, creative personification of production, and inclusivity, creating conditions for the development of unique competencies of individuals of all generations. Meanwhile, a stable direct pattern has emerged: The higher the degree of creativity of production, the more actively the trends of its inclusivity manifest themselves [8]. Thus, the creative economy is characterized not only by novelty and adaptability but also by creative value as an incentive and source of rational economic behavior, as well as inclusivity as an opportunity to realize the potential of all social groups, especially youth and the elderly, to maximize intergenerational well-being.
According to the researcher Ch. Beuckelaer, the creative economy has become global and for its development, it is not necessary that the country be economically highly developed [9]. In the global coverage, the countries of Central Asia and Africa stand out with a higher proportion of young people in the total population, in particular, Kazakhstan [10]. This is a generation born and raised in a market environment. A large proportion of young people, on the one hand, has many advantages in socio-economic terms, but there are also certain risks, since it is their representatives who experience problems with unemployment and income generation, which can lead to their social exclusion.
The youth business activity is more flexible and susceptible to changes in the external environment (due to the socio-psychological characteristics of youth as the most active, creative, reflective part of society), which contributes to the realization of the innovative potential of the economy, commercialization of innovations, and implementation of innovative technologies [11].
To develop creative industries, labor resources must have competencies in three different areas: professional competencies, creativity, and entrepreneurship; in other words, combine both hard skills and soft skills, which requires extreme individualization of creative work and a more complex skills development program [12].
The intellectual and innovative activity potential of young people includes not only the level of education, development, and skills but also high motivation for self-improvement, flexibility, and learning ability [13]. Young people act as the basis for replenishing the human resources for activities in creative industries and complex high-tech entrepreneurship.
Youth, due to their physiological, social, and mental flexibility, are prone to marginalization, creative freedom and risks, experimentation, imagination, and creativity.
These qualities of young people give impetus to the development of creative industries and, if they are successfully commercialized, create the opportunity to generate income and create a further multiplier effect [14].
The self-awareness of young people is quite labile and subject to the influence of reference groups, both real and virtual. In such a labile state, young people, like plasticine, flexibly build new models of consumer and production behavior.
The new generation perceives the physical and national characteristics of people more flexibly (rejection of gender stereotypes, body positivity, rejection of ableism), forming a new mix in culture [15]. It is worth developing all kinds of creative areas of additional education and their inclusiveness.
It is especially attractive for young people to work with digital technologies, which predetermines that young people give priority to IT specialties when entering universities. This trend is due to the widespread digital transformation of the economy, the transformation of all spheres of activity, and the creation of new purely digital spheres, the creation of a metaverse [16].
In this regard, the possibility of realizing young people’s innovative activity potential in the development of creative industries and their clustering requires further methodological and applied studies.
Digitalization involves two opposing processes. First, culture has become global and accessible to everyone regardless of space. Secondly, culture has become more personalized, involving the audience itself and almost all social age groups in creative processes [17].
The creative economy and older people are two areas that can interact and complement each other in this connection. Moreover, the dominant demographic trend is an increase in life expectancy due to an increase in the quality of life in developed countries and the development of medicine. Currently, the population growth over the age of 60 is 3.26% per year, and according to the UN forecast, the number of elderly people will reach 1.4 billion by 2030 and 2.1 billion by 2050 [18]. Due to the increase in total life expectancy and the increase in the number of people over 60, the issues of improving the quality of life of the elderly population (whose age limits, according to the classification of the World Health Organization, are in the range of 60–75 years) are among the most urgent.
Older people can be valuable participants in the creative economy by contributing their experience, knowledge, and skills to various projects and initiatives. In the creative economy, the significant potential of the socio-economic activity of the elderly population can be realized in several ways. Firstly, the accumulated human capital of older people (embodied in life experience, stock of knowledge, and cultural skills), as well as residual labor reserves, can be realized through their direct participation in creative production, in particular, in cultural and creative industries. Secondly, older people have economic potential as key consumers of creative industries, especially those related to leisure activities (leisure centers, clubs, clubs, coworking, etc.), cultural institutions (libraries, museums, cultural and educational centers, etc.), and recreational services (“grandfather gardens”, healthy lifestyle centers, etc.). The above-mentioned actualizes the need for further research in the field of the possibilities of realizing the socio-economic potential of older people in the creative economy, the formation of creative industries, and their clustering.
Thus, with the steady development of the information society and the transformation of the post-industrial economy into a creative one, the following become the dominant determinants of its growth: firstly, creative value—as a source of the emergence of atomized, individualized productions that take into account the personalized specifics of each actor; secondly, growing inclusivity—as an opportunity to realize the potential of all social groups and to maximize intergenerational well-being. The multi-vector increment of creative industries actualizes the issues of interdisciplinary research of the potential of youth and older people’s participation in the creative sector in the context of overcoming the risks of their social exclusion in the context of the development of the information society.
The objective of the authors’ research is to assess the importance of the inclusion of the potential of both youth and the elderly in fostering the growth of the creative sector. This evaluation is conducted through the utilization of a structural model grounded in public opinion analysis.
2. Literature Review
Young people are more digitally literate, which implies an intergenerational digital divide. In addition, there is a digital divide between countries and between regions within the country [19].
According to many modern researchers, it is digital inequality that is one of the most important determinants of social inequality in the information society, which contributes to progressive social disunity and segregation, limiting individual access to employment and the labor market [20,21].
Investigating the risks of social exclusion of certain categories of people (in particular, young people and the elderly) as a consequence of the digital disparity and the creative economy’s ability to overcome it, it is necessary to define the meaning of the term “exclusivity” itself. The study of the problems of social exclusion began in the 19th century, in particular, within the framework of the concept of social solidarity by E. Durkheim [22,23]. The practical interest of researchers in studying the risks of social exclusion increased after World War II due to a decrease in economic growth, increased social imbalances, and an increase in the number of marginalized groups.
The transition to an information society actualizes the need for a detailed study of the impact of the digital economy on the risks of social exclusion in various spheres of human life and society. Thus, D. Curran highlighted the risks of changing interpersonal relationships and loneliness, as well as the risks of increased unemployment and social inequality among the social risks of the digital economy [24]. R. McKinnon noted the socio-economic problems as risks of growing instability arising in the labor market in connection with the transition to the digital economy [25].
Říhová L., Písař P., and Havlíček K., based on a survey of representatives of small and medium-sized businesses of the European Union and a correlation analysis of its results, revealed the significance of the potential of intergenerational cooperation for the development of creative activities and identified the advantages of intergenerational creative teams in increasing the effectiveness of the use of human capital and the effectiveness of innovative potential [26].
Borseková K., Vaňová A., Šúrová J., Kráľ P., Turečková K., Nevima J., and Martinát S. have shown the relationship between the potential of creative people and the development of creative activities in the region, the emergence of small- and medium-sized enterprises [27]. These authors considered hypotheses about the unequal distribution of creative people by region, as well as the unequal impact of the presence of creative potential of people on the creative development of the region.
In the publication of Zhuparova A.S., Pukala R., and Doszhan R. based on a sociological study, factors that create advantages or difficulties for engaging in creative business were identified: financial factors, human resources, technology, networking, and barriers [28].
A. Budziewicz-Guźlecka presented the hypothesis of increasing the level of education of young people in the field of the application of cultural values through the possibilities of the Internet as the basis for the formation of a creative class in the future in his publication [29].
OECD experts conducted an international comparative analysis of financial support for the development of the creative economy. An OECD study found that financing the creative sector of the economy has a certain reverse economic impact, it is not just like state financing of the social sphere. Moreover, the creative sector attracts various forms of financing-philanthropy, as well as investments from private investors. In other words, the creative economy has turned into a relatively profitable payback area for capital investments [30].
E. Martinaitytė and R. Kregždaitė have proposed a methodology for integrated qualitative analysis of the influence of factors on the development of creative industries [31]. Depending on the calculated correlation coefficients, the influencing factors were divided into factors with a strong influence (private spending on culture and creativity index), medium influence (public spending on the cultural sector, number of patents, employment rate in the economy as a whole, tolerance index), weak influence (employment in creative industries, exports of products creative industries, government spending on R&D, proportion of the population with higher education), and lack of influence (participation in cultural events).
To measure the labor potential of older people, Gurieva, L. and Dzhioev, A. examined survey data, as well as data generated based on the “resume test” [32].
M. Hrysenko, O. Pryiatelchuk, and L. Shvorak, based on the use of correlation and regression analysis of European Union statistics, have determined that the global creativity index significantly depends on the share of the creative class in society and also that investments in the creative economy will lead to an increase in the quality and pace of sustainable economic development [33].
Rosyadi S., Haryanto A., Kusuma A.S., Fitrah E., and Yamin M. emphasized the importance of collaboration for the development of creative industries. They found that collaboration between participants in the creative economy sector increases joint synergy. They also determined that the effectiveness of collaboration in the creative sector is hampered by insufficient resources, instability, and frequent changes, as well as the use of power in the interests of certain groups [34].
Tukino’s publication shows the role of intergenerational collaboration in achieving the Sustainable Development Goals [35].
In this regard, in connection with the above information, the possibility of realizing the innovative activity potential of youth in the development of creative industries and their clustering requires further methodological and applied study.
3. Materials and Methods
For the development of the creative economy, it is not necessary to have access to natural resources or a large amount of accumulated industrial capital. Human capital is essential for the growth of creative industries, as is widely understood. However, research typically examines the potential of the working-age population to address employment issues. Considering a broader age range reveals the significance of the potential of young people and older adults for the creative economy. This highlights the challenges of including these groups in economically active activities and expanding businesses while limiting economic growth with scarce resources. Governments implement policies and programs to promote the creative industries, and these factors must be taken into account in any analysis. Any economic sector can achieve development in line with expectations, as long as there is sufficient financing. Therefore, the factor of financial resources must be included in the analysis. The development of the creative economy cannot be imagined without relying on social capital. Therefore, collaboration is a crucial factor that must be considered in the analysis. To assess the extent of influence of certain factors, statistical analysis techniques were employed to identify the existence of a calculated relationship within the context of the proposed hypotheses.
In the study, the authors put forward three key hypotheses:
- For the development of the creative economy of Kazakhstan, an important contribution is made by using the potential of youth and the elderly as social groups most at risk of social exclusion in an information society.
- The state policy implemented to support the development of the creative economy has a certain effectiveness, but its targeted nature makes a more important contribution, purposefully focused on the activation of the inclusion of the potential of youth and older people in the development of the creative sector.
- The effectiveness of the development of the creative economy is determined by institutional regulation aimed at removing limiting barriers, leveling limiting factors, and stimulating collaboration in creative industries.
The first hypothesis is to explore the possibilities of our country and help people in a creative economy. This hypothesis consists of two factors—an assessment of the ability for a creative economy (H1) and an assessment of the ability of people for a creative economy (H2).
The second hypothesis concerns measuring the degree of economic efficiency of government support for the development of the creative economy (H3) and comparing it with the determination of the creative economy in terms of development potential (H1) and support for people (H2).
The third hypothesis is based on the dependence of the determination of the creative economy on the part of limiting factors (H4) and collaboration (H5).
To determine the factors of the development of the creative economy of Kazakhstan and the significance of their weights, the authors provided articles, prepared a questionnaire, and identified focus groups that have different attitudes and roles in the development of creative industries.
Based on the conducted sociological research, its results were modeled using the method of structural equations and analysis of multidimensional data of the second-generation SEM using the Smart PLS 3 program [36].
The survey was conducted on the basis of a stratified random sample. The conducted sociological study involved 341 respondents, divided into four focus groups. The relatively large number of participants in the survey, both overall and within each focus group, ensures the representativeness of the sample and the validity of the data derived from the analysis of their responses.
The survey was conducted over the period from 1 June 2023 to 31 December 2023. Participants for the focus groups were randomly selected. The survey was administered in both paper and digital formats, using Google Forms and distributing links to respondents who met the criteria for inclusion in one of the focus groups.
A team of researchers from the research project conducted the survey in four major cities in Kazakhstan. They interviewed representatives from focus groups within workplaces (organizations, businesses, and institutions), educational institutions, public spaces, parks, and recreation areas, specialized facilities for seniors, additional education institutions, as well as at mass and festive events.
In preparation for the main survey, a pilot focus group was conducted to identify respondents’ reactions to questionnaire questions. The pilot group also revealed that participants from different age groups and activities did not fully understand terms related to the creative economy and the wording of questions, highlighting the need for further clarification and refinement of question wording and definition of creative industry categories.
To ensure representative responses, it was essential to ensure an understanding of the question’s intent among participants from all focus groups. To achieve this, a five-point Likert scale was used, with the following response options: 1 (no value), 2 (low value), 3 (moderate value), 4 (high value), and 5 (very high value). The survey was conducted anonymously; therefore, all respondents answered the questions honestly and openly. The questions were supplemented with explanatory notes in parentheses, which also contributed to the representativeness of the survey results.
The design of the questionnaire is consistent with the hypotheses formulated in the analysis. A preliminary survey of the experimental group was not conducted; so prior to the survey, there was no certainty as to whether the hypotheses would be confirmed. Nevertheless, during the modeling process, relationships between factors were identified, which did not necessitate additional data transformations, the input of additional variables, or bootstrapping.
Survey of the Experiment
The first focus group comprised young people aged between 14 and 35, consisting of 100 participants selected at random. The survey was attended by young people from several cities in Kazakhstan, including Astana, Almaty, Karaganda, and Shymkent.
Students of various creative educational programs from both higher and secondary specialized institutions, as well as those enrolled in additional education programs, actively participated in the survey. Additionally, the survey included young people without formal training in creative fields, but who engage in creative activities on a hobby basis. Ordinary young people with no particular interest in creative activities were also interviewed, ensuring that the sample was representative.
The second focus group comprised elderly individuals aged 60 years or older, selected through random sampling. These respondents, numbering 100, included both working and non-working retirees, as well as individuals approaching retirement age. Service recipients from Active Longevity Centers located in cities such as Astana, Almaty, Karaganda, and Shymkent in Kazakhstan actively participated in this sociological survey.
Many of the surveyed older adults had no prior involvement in creative activities in the past or present, but only approximately 40% lacked the creative skills and experience they may have acquired in the past. Most of the elderly respondents (89%) were retired individuals who were not economically active.
The third focus group consisted of 103 interviewees representing the creative industries in Astana, Almaty, Karaganda, and Shymkent. Of these, half (51%) were creative business owners, while the other half were representatives of various organizations and associations that promote the interests of the creative sector in Kazakhstan.
Among the respondents, 35% were artisans, 19% were artists, 18% were employed in the educational system related to creative industries, and 15% were engaged in research and development. Additionally, 11% were involved in fashion, software development, or performing arts, including musicians, video producers, media producers, and other creative professionals.
The remaining 11% included representatives from various associations, non-profit organizations, councils, and chambers of commerce that represent the interests of the Kazakh creative industries. The selection process was conducted through random sampling, regardless of specific industry type.
The fourth focus group consisted of 35 representatives of government agencies in the cities of Astana, Almaty, and Karaganda, whose departments cover specific areas and aspects of creative industries, as well as issues related to youth and the elderly. The respondents were employees of ministries and committees, akimats, and regional chambers of entrepreneurs.
The distribution of the respondents of the four focus groups by cities of Kazakhstan is shown in Table 1.
Table 1.
Distribution of respondents by cities in Kazakhstan.
The SmartPLS program conducted a correlation and regression analysis of data obtained from a sociological survey.
The survey consisted of two sections. The first section (25 questions) was identical for all respondents and aimed to assess the overall perception of factors contributing to the development of the creative economy in Kazakhstan. The second section consisted of 15 more specific questions about the city where the respondent lives and the conditions for the development of creative industries exist there, including information about the respondent’s age group, field of activity, sector of employment, experience, and skills relevant to creative industries, as well as preferences for certain types of creative activity.
The general part of the questionnaire consisted of six blocks of questions:
- -
- The first block consists of six questions on assessing the state of the creative economy in Kazakhstan.
- -
- The second block consists of three questions on assessing the potential of youth participation (14–35 years old) in the creative economy of Kazakhstan.
- -
- The third block includes three questions on assessing the potential of participation of older people (60 years and older) in the creative economy of Kazakhstan.
- -
- The fourth block consists of four questions on the assessment of limiting factors and barriers that delay the development of creative industries in Kazakhstan.
- -
- The fifth block consists of four questions on evaluating the effectiveness of government support measures for the creative economy in Kazakhstan.
- -
- The sixth block contains five questions on assessing the degree of development of cooperation and collaboration in the creative cluster of Kazakhstan.
4. Results
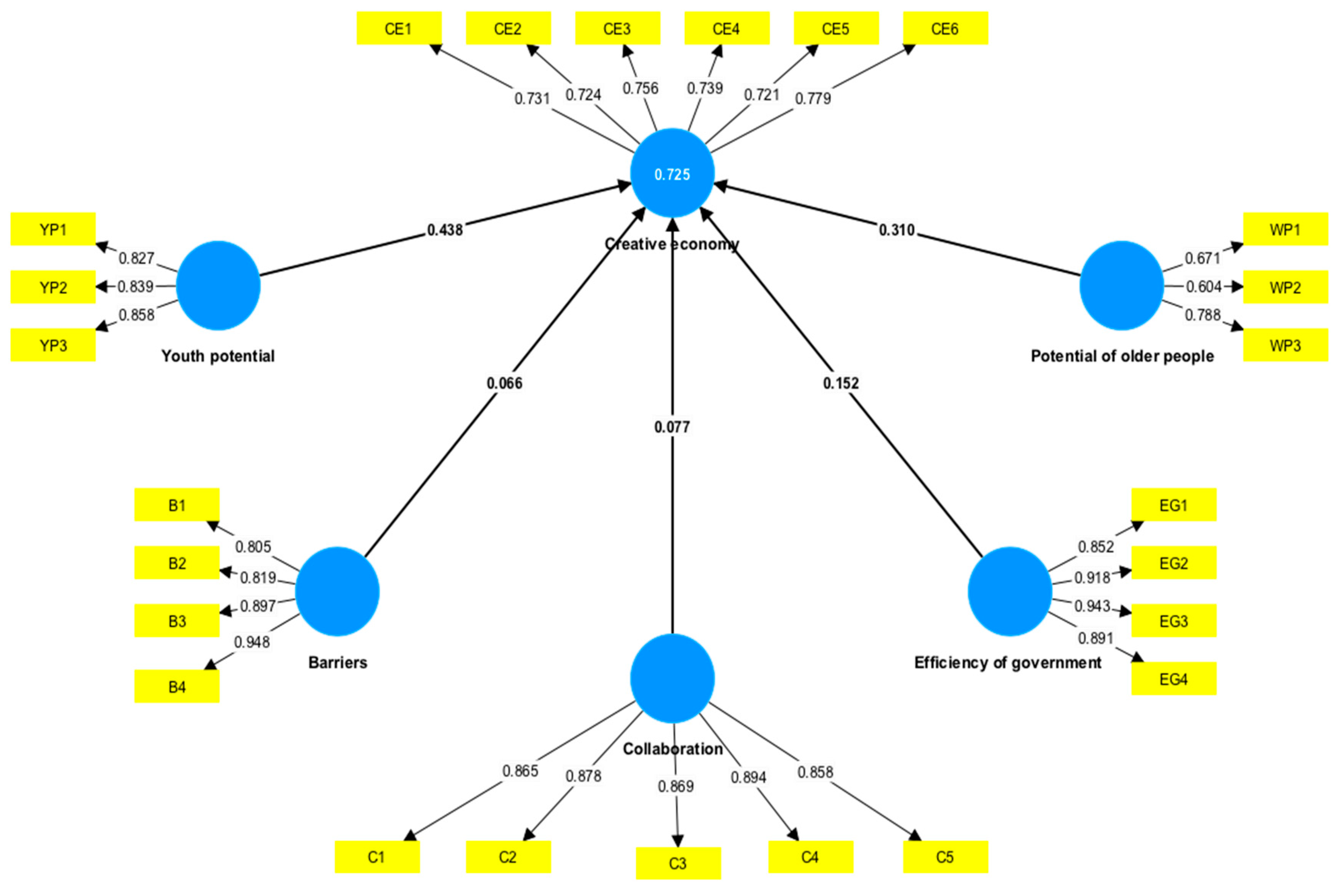
The application of the SmartPLS program enabled us to construct a structural model that clearly demonstrates the relationship between explanatory and explained variables (Figure 1).
Figure 1.
A structural model of the influence of factors on the creative economy of Kazakhstan. Source: Compiled based on the analysis of data from a sociological survey in the Smart PLS3 program.
The empirical model (Figure 1) defines the direction of the influence of youth potential, barriers, cooperation, the effectiveness of public administration, and the potential of older people focused on the creative economy.
The evaluation of the resulting model is performed using the following algorithm:
- External loads. The criteria are indicator values greater than or equal to 0.7.
- Convergent validity. The internal consistency of the questionnaire questions is checked. To perform this, the coefficients are calculated: Cronbach’s alpha, rho_A, cumulative reliability, and average variance obtained.
- The way of analysis. Hypothesis testing. The hypothesis is confirmed if the following conditions are met: t Statistics ≥ 1.96; p-values ≈ 0.05.
The assessment of the external loads of the model has values in accordance with the required standards, because almost all of them demonstrated values higher than 0.7. In particular, the parameters of youth potential showed fairly high coefficients of external loads: youth participation in the quality of consumers of creative products (YP1)—0.827, youth as a producer of creative products (YP2)—0.839, and the degree of use of youth potential in the creative sector (YP3)—0.858.
The parameters of the potential of older people in shaping the state of the creative economy of Kazakhstan have manifested themselves to the extent that their sufficient influence can be concluded (very close to the threshold value of the coefficient 0.7). Thus, the active consumption of creative industries by older people makes a significant contribution to the significance of the potential of older people; the external load factor (WP1) was 0.671. Older people as producers of creative products manifest themselves to a slightly lesser extent (WP 1); the assessment of the external load was 0.604. However, there is no absolute detachment of older people from creative industries; moreover, the degree of use of the potential of older people for the development of the creative economy (WP3) is significant, and the assessment of the external load is quite sufficient here—0.788.
A group of indicators that combine the limiting factors for the development of creative industries have shown rather high values. Specifically, among the limiting factors, issues related to the accessibility of financial resources (B1), the existence of a regulatory framework (B2), organizational and infrastructure constraints (B3), and information and educational barriers (B4) have been identified as important for the operations of the creative economy.
The set of indicators for measuring the effectiveness of government support (efficiency of government) has revealed very significant weights for the provision of financial assistance by the state (EG1), government efforts to develop a regulatory framework (EG2), the effectiveness of information and education support provided by government agencies (EG3), as well as the effectiveness of organizational and infrastructure assistance provided by state entities (EG4). The collaboration module also includes indicators that have received a high level of external relevance: collaboration between participants in the creative industries, within clusters (C1); collaboration between the creative industries and educational institutions (C2); collaboration with government agencies (C3); collaboration with associations of the creative industries and public organizations (C4); and intergenerational collaboration within the creative industries (C5).
The module for assessing the state of the creative economy, as explained in the study, includes the following indicators: assessment of the overall state and level of development of creative economic sectors in Kazakhstan (CE1); assessment of the significance of the contribution of the creative sector to the country’s national economy (CE2); assessment of efforts to address challenges in the creative economy (CE3); assessment of prospects for the future development of the creative industry in Kazakhstan (CE4); assessment of the role of the creative sector in addressing employment and unemployment issues in the country (CE5); assessment of the importance of the creative sector’s contribution to the country’s export potential (CE6).
High weights of external loadings of indicators in each of the five factors (modules) have been obtained. The correlation between indicators of latent variables has been confirmed. Reaching the threshold value has not necessitated the removal of indicators with low loadings and the reconstruction of a new model with truncated input indicators. Therefore, all indicators originally included in the structural model have been used (see Table 2). The external loadings WP1 and WP2 have values less than 0.7. However, the lag from the required threshold is not significant, and therefore, the authors have decided not to exclude these indicators. There is obviously some acceptable variation in estimates of the importance of the elderly population as consumers and creators in creative industries.
Table 2.
The outer loadings matrix.
At the stage of testing for convergent validity, it is essential to evaluate all test items and determine the relevance of the content of the tests. We will verify the internal consistency of the questions in each section and measure the impact of each question on the underlying construct. These calculations will be performed using the Cronbach’s alpha coefficient (see Table 3).
Table 3.
Construct reliability and validity.
Cronbach’s alpha is a measure of the consistency of a set of indicators. It is interpreted on a scale of 0–1, with 0 indicating no consistency and 1 indicating perfect consistency. A value of 0.6 is considered low and acceptable only for laboratory studies, while values above 0.7 are considered satisfactory, 0.8 good, and 0.9 high.
The data in Table 3 indicate a relatively high level of internal consistency among the test items (indicators) and their impact on the factors. The Cronbach’s alpha coefficient for the factors “Efficiency of Government”, “Collaboration”, and “Barriers” is considered to be high; for the factors “Youth Potential” and “Creative Economy”, it is considered good; and for the factor “Older People Potential”, it is satisfactory. Based on the values of Cronbach’s alpha statistic, all factors have a consistent and uniform response pattern, indicating acceptable statistical reliability.
The responses from the various focus groups surveyed on these indicators were not significantly different. This suggests that the subjective responses reflect some general objective reality regarding the current state of affairs with respect to the identified factors contributing to the development of the creative economy in Kazakhstan. To demonstrate the reliability of the tools, Table 3 also presents the calculated indicators—rho_A, composite reliability, and average variance extracted. The minimum threshold values for these three metrics are 0.5.
The rho_A metric is one of the criteria for assessing the reliability of a model. Its value should lie between that of Cronbach’s alpha and composite reliability. In our study, all rho_A values meet this requirement.
The composite reliability coefficient is calculated as the square of the sum of the standardized factor loads and the sum of the error variance. The value of this coefficient is in the range of 0 to 1. The closer the composite reliability coefficient is to one, the higher the reliability. Composite reliability equal to one would mean absolute reliability. The composite reliability coefficient should be higher than the AVE coefficient.
Alan Tang’s composite reliability (also known as the omega coefficient) represents the reliability of a composite scale used to evaluate a basic design consisting of multiple indicators. The data generated for determining the reliability and validity of a concept in the SmartPLS program include two composite indicators of reliability: omega-a (ρa) and omega-c (ρc). When all components are considered as a unified scale, omega-a (ρa) is a measure of the composite reliability. It is calculated as the sum of the average extracted variance (AVE) and the squared correlations of the components with each other [37].
As can be seen from the coefficients presented in Table 2, composite reliability (ρ_a) and composite reliability (ρc) are both very high and significantly surpass the required threshold of 0.5. This indicates that the components used in our model for calculating the significance of factors are highly reliable.
The coefficient of variation (average variance extracted, AVE) for all factors is sufficient. The “potential of older people” factor has an AVE of 0.478, which rounds to 0.5, allowing us to conclude that the acceptable limits for variance have been met. Therefore, in this case, the AVE is not lower than 0.5 or higher than the composite reliability. Thus, the test items for the model under construction are reliable and valid.
Path analysis. Since all the necessary criteria have been met, we can proceed with hypothesis testing. For this purpose, we will conduct a bootstrapping test, which will enable us to determine the statistical significance of our analysis results (Table 4).
Table 4.
The results of path analysis.
The level of statistical significance is expressed as a p-value in the range from 0 to 1. The lower the value of the p-value, the less likely it is that the results were obtained randomly, and the more reliable the evidence that the hypothesis is accepted.
As Table 3 shows, hypotheses of the impact on improving the state of the creative economy of attracting youth potential (H1), the potential of residential people (H2), and the effectiveness of state support (H3) have been accepted. At the same time, in hypotheses (H1) and (H2), p-values are close to zero, which indicates a complete confirmation of the hypotheses.
The p-value in hypothesis (H3) is acceptable, and the hypothesis is accepted; however, this p-value is greater than in hypotheses (H1) and (H2), where a cleaner result with zero p-value was obtained.
Let us pay attention to the original sample (O) indicator. In hypothesis (H3), the influence of the efficiency factor of state support for creative sectors of the economy is lower in comparison with the potential of youth (H1) and older people (H2), respectively; the original sample (O) shows a weaker influence in hypothesis (H3), losing hypotheses (H1) and (H2); 0.152 versus 0.438 and 0.310.
The rejected hypotheses of the original sample (H4) and (H5) prove the existence of problems related to limiting factors and collaboration.
The findings of the survey indicate that representatives from the creative industries in Kazakhstan are facing challenges due to unresolved barriers and insufficient collaboration in their work. The respondents recognized financial, regulatory, informational, educational, organizational, and infrastructural difficulties as key obstacles. These barriers need to be addressed in order to promote the growth of the creative economy in the country. Until these challenges are overcome, they will continue to impede the development of this sector.
The results of the bootstrapping testing of hypothesis (H4) demonstrate the existence of an issue with the collaborative aspect of participants in the creative industries. Specifically, insufficient collaboration within these industries, as well as between them and educational institutions, governmental agencies, public organizations, and associations, across generations, is delaying the development of Kazakhstan’s creative economy. These issues represent a manifestation of underdeveloped creative clusters. Cluster development is a widely recognized tool for enhancing collaboration among participants in creative fields, and it must be strengthened if we are to improve the condition of the creative economy. The development of the creative economy has been hindered by limiting factors, which must be addressed through increased collaboration.
5. Discussion
Let us examine the graphs of the regression coefficients for each hypothesis.
Figure 2 illustrates the regression coefficients, also known as path coefficients, between the factors and the state of the creative economy. The histograms indicate a high degree of variation in the values of the collected data, grouped according to their frequency of occurrence within the depicted range. The distribution appears to be normal, as the histogram is shifted to the right, indicating that the original sample (O) has the strongest influence on the creative economy, with a coefficient of 0.438 in the case of youth potential. In Figure 2a, we can see that this influence continues up to a value of 0.651.
Figure 2.
Path coefficients of variables of “Youth potential” and “Creative economy”, “Potential of the elderly” and “Creative economy”, “Efficiency of public administration” and “Creative economy”. Source: Compiled by the authors based on the analysis in the Smart PLS 3 program.
A slightly less significant effect is observed in the case of the potential of older people. In this case, the original sample (O) has a value of 0.310. The influence extends up to a maximum value of 0.538, as illustrated in Figure 2b.
A relatively minor and less significant, but still significant, effect is seen in the case of government efficiency. The highest frequency in this case occurs at a path coefficient of 0.152, as demonstrated in Figure 2c.
The R-squared coefficient of determination for the dependent variable, “Creative Economy”, has a high value of 0.725 (see Table 5). This indicates that the factors included in the model effectively describe this variable and have a significant impact on it.
Table 5.
Quality criteria.
Policy Recommendations
The predominance of hedonistic tendencies, as well as the prevalence of demonstrative consumption among young people, increases their demand for creative products and services. In order to strengthen the contribution of young people to the creative sector of the economy, it is essential for the state to activate this sector, promote creative thinking, support youth entrepreneurship, and facilitate startup competitions for young people. Throughout history, young people have been at the forefront of societal change, shaping the values that society holds. Today’s younger generation, born and raised amidst environmental challenges and the threat of resource scarcity, has additional motivations beyond profit. These motivations encourage them to seek solutions such as responsible consumption, sustainable development, a healthy lifestyle, and social responsibility.
The creative sector is not merely a commercial arena but a social space where values are expressed, explored, and shared. Creative industries not only reflect societal values through their products and services but also contribute to their formation. As such, these industries represent the culture and trends of various segments of society, including young people, and guide them. The state, in collaboration with young people, should implement positive measures to foster initiatives related to sustainable development, a healthy lifestyle, and responsible production and consumption.
Due to their inherent properties, young people are also the main consumers of creative industries’ products. The creative industries themselves are unique in that both the production and consumption of creative products take place within their framework. Thus, young people perform both productive and consumer functions in creative industries, which should be taken into account in the management of the development of these industries [38].
Is necessary to make changes in the system of career guidance for young people and to include art-related subjects in the school curriculum [39].
Young people, in contrast to older generations, tend to be more mobile and willing to relocate, so they are more likely to choose large cities with established creative industries. In order to support this trend of mobile talent, the government should implement housing initiatives and allocate creative grants.
The directions of state support for the development of entrepreneurship in creative industries and purely specific regulatory tools: protection of intellectual property rights, additional education, and media policy [40].
To modernize the learning experience, it is essential to create innovative spaces within educational institutions that will allow students to diversify their activities and foster a new mode of interaction. To prevent the transfer of student creativity development initiatives outside the university, coworking spaces have proven to be effective, providing convenient environments for work and study. The establishment of business incubators and coworking facilities within educational institutions contributes to the promotion of youth entrepreneurship in creative fields [41].
Competition in the labor market necessitates the efficient utilization of the innovative and active potential of young individuals. It is not sufficient to simply obtain a university degree; rather, it is also necessary to enhance one’s skills and pursue additional training opportunities.
Creative activity in the IT field may require expensive software (for example, Linux), to which young people do not have access. Therefore, supporting young representatives of the creative industries requires special forms of financing, such as co-financing mechanisms such as crowdfunding, financing incubators and accelerators, and other joint investments, as well as digital fundraising technologies that promote new ways of asset financing and tokenized financing [42].
Close attention to youth policy and increasing their participation in economic activities are particularly important for countries experiencing a decreasing “demographic dividend”. Increased investments in education in these countries will enhance the quality of human capital and, consequently, create opportunities for the development of creative industries among young people.
For developing countries facing a “youth bulge” (e.g., countries in Africa, the Middle East, and India), where young people form a significant portion of the population, there exists a significant potential for economic growth and development. Neglecting this issue could lead to a decline in labor markets and a rise in the number of low-skilled young people [43].
Investors’ investments in young entrepreneurs are similar to those made in innovative companies at an early stage of development. Trends that may harm young people are likely to become widespread realities in the future. Given that more than 40% of the global population is comprised of young people under the age of 25, their consumer and business behaviors will predominate in the coming years and shape the sectoral composition of the economy. The development and effective management of networked forms of collaboration in creative communities will allow for maximizing the benefits and opportunities for all participants: enhancing professionalism, fostering innovation, effectively distributing roles and responsibilities, coordinating efforts, providing expert support, solving problems collaboratively, and engaging with management structures.
Building a network of collaboration will enable the combination of the relative autonomy of formally independent members of the creative industry and unity in response to a constantly changing environment.
Financially, managing the growth of the creative sector involves the infusion of adequate funds. In developed nations, this is typically achieved through private investment and direct business involvement, as well as the implementation of socially oriented initiatives. In countries where the involvement of business representatives in the creative industries is not as widespread, public–private partnerships and grant funding are also utilized. The involvement of businesses in the transformation of the local socio-cultural environment is an integral part of their social responsibility.
Creative industries, which are primarily represented by small businesses, face significant risks, including limited financial resources, start-up costs, and tax imbalances. To address these challenges, it is essential to develop supportive tax mechanisms for the creation of high-value products that rely heavily on creative work.
Non-profit organizations play a crucial role in the development of the creative sector by accumulating funds through donations from a supportive local community. For creative industry actors, it makes sense to seek partnerships and sponsorships with organizations in other sectors to secure funding. In this context, non-profit foundations can serve as essential infrastructure for providing funding. The success stories of many prominent creative individuals and projects are founded on philanthropy. The lack of financial institutions in Kazakhstan that provide financing at the early stages of startup projects, such as angel investors and venture capitalists, makes it difficult to implement innovative ideas and solutions.
Actors in the creative industries establish collaborative ties and unite in associations on a narrow sectoral basis and, thus, solve problems together.
The presence of cultural institutions contributes to an increase in the degree and range of trust between and within all public institutions, the comprehensive development of personality, and the emergence of collective forms of organization of various groups of the population. In the context of the digitalization of the economy, these processes are accelerating, switching to interactive and virtual platforms [44]. Thus, the socio-cultural policy of the state with the support of cultural institutions contributes to the growth of trust in society and the strengthening of the potential of collaboration.
Successful collaboration between creative institutions is impossible without an advanced communication environment and sufficient information provision. Researchers stress the need to establish a multidisciplinary network model of interaction among participants in the creative industries, linking diverse stakeholders: intellectual capital, social capital, cultural capital, as well as for-profit and non-profit organizations [45].
6. Conclusions
Based on the above, the structural model developed in the Smart PLS 3 software, based on the findings of a sociological investigation, has a reasonably well-structured framework for analyzing and assessing the creative economy. The variables included in the constructs have acceptable characteristics, and the outcomes obtained can be utilized for subsequent research and the formulation of recommendations for establishing a mechanism to enhance the development of the creative sector through the clustering of creative enterprises and the integration of the innovative potential of youth and older individuals.
Three hypotheses were proposed in the study. The first hypothesis acknowledges the significance of utilizing the potential of young and older individuals in fostering the development of Kazakhstan’s creative economy. The second hypothesis emphasizes the efficacy of governmental support for the creative industry, particularly measures to enhance the involvement of young people and older persons in the creative field. The third hypothesis underscores the importance of institutional regulations aimed at eliminating barriers, addressing limiting factors, and promoting collaboration in the creative industries.
The key hypotheses proposed have been confirmed. The utilization of the potential of younger and older individuals makes a significant contribution to the growth of the creative industry in Kazakhstan. The government’s policy implemented to promote the development of this sector has some level of effectiveness, but an even more significant contribution is made through harnessing the potential of young and older individuals. The advancement of the creative sector is determined by a study of limiting factors and cooperation.
Therefore, modern society is experiencing significant changes brought about by the widespread adoption of digital technologies. These technologies are already transforming everyday practices, including communication, institutional interactions, and leisure activities. At the same time, there are increasing concerns about public order due to the digital divide, which leads to the development of new forms of social inequality and the exclusion of certain social groups.
However, the information revolution in society, coupled with the growth of the creative sector, creates new opportunities for social inclusion and solidarity. This can help offset the risks associated with social exclusion, particularly for young people and older individuals. The findings of the study may be beneficial in research on issues related to the development of the creative industries, and the formulation of mechanisms and policies to support them. They may also be relevant to research on the inclusion of young people and older adults in economically active pursuits, the formulation of youth policies, the development of programs to promote active longevity, and the creation of roadmaps for the growth of creative clusters.
Limitations and Future Directions of Research
This study has several potential limitations. Firstly, it focuses on the inclusion of young people and elderly individuals in the creative industries. Other researchers may address the inclusion of adults with disabilities and specific needs. This could become a focus for future research on inclusive development in the creative economy.
Secondly, the study emphasizes the interplay of various factors affecting the growth of the creative industry without an in-depth examination of barriers stemming from issues of workforce inclusion. Further research into institutional mechanisms to mitigate barriers for young people and seniors entering the workforce would allow us to advance this area of study. The identified interdependencies have been derived from the analysis of a survey conducted in Kazakhstan. Given the institutional, cultural, and economic differences between Kazakhstan and other developing countries, an analysis of surveys conducted in these countries may produce different results. Nevertheless, we believe that the findings of this study can serve as a basis for further research and may be confirmed in similar studies conducted in other countries.
Author Contributions
Conceptualization, Z.K.; methodology, Z.K., M.K. and M.A.; software, Z.K. and M.P.; validation, M.K., M.A., M.P., Z.Z., A.A. and D.B.; formal analysis, M.K., M.A., M.P., Z.Z., A.A. and D.B.; investigation, Z.K., M.K., M.A., M.P., Z.Z., A.A. and D.B.; resources, M.K., M.A., M.P., Z.Z., A.A. and D.B.; data curation, Z.K.; writing—original draft preparation, M.K. and M.A.; writing—review and editing, Z.K.; visualization, M.A.; supervision, Z.K. and M.P.; project administration, Z.K.; funding acquisition, Z.K. All authors have read and agreed to the published version of the manuscript.
Funding
This research was funded by the Committee of Science of the Ministry of Science and Higher Education of the Republic of Kazakhstan (Grant No. AP14871023).
Data Availability Statement
All data used in the present study are publicly available.
Conflicts of Interest
The authors declare no conflicts of interest.
References
- Castells, M. The Rise of the Network Society: The Information Age: Economy, Society and Culture; Blackwell: Malden, MA, USA; Oxford, UK, 2014; Volume I, Available online: https://urb.bme.hu/wp-content/uploads/2014/05/manuel_castells_the_rise_of_the_network_societybookfi-org.compressed.pdf (accessed on 1 March 2024).
- Andarova, R.; Khussainova, Z.; Bektleyeva, D.; Zhanybayeva, Z.; Zhartay, Z. Eurasian Economic Union: Potential, Limiting Factors, Perspectives. Int. J. Econ. Perspect. 2016, 10, 13–23. [Google Scholar]
- Yessengeldin, B.; Khussainova, Z.; Kurmanova, A.; Syzdykova, D.; Zhanseitov, A. Exploitation of natural resources in Kazakhstan: Judicial practice for foreign investment. J. East Asia Int. Law 2019, 12, 169–179. [Google Scholar] [CrossRef]
- Mottaeva, A.; Khussainova, Z.; Gordeyeva, Y. Impact of the digital economy on the development of economic systems. E3S Web Conf. 2023, 381, 02011. [Google Scholar] [CrossRef]
- Canclini García, N. Cities and networks: How young creatives are changing the conversation. Problèmes D’amérique Lat. 2017, 105, 29–42. [Google Scholar] [CrossRef]
- United Nations General Assembly. Resolution Adopted by the General Assembly A/RES/74/198 on 19 December 2019, 2020.
- UNESCO. Re-Shaping Policies for Creativity: Addressing Culture as a Global Public Good. 2022. Available online: https://unesdoc.unesco.org/ark:/48223/pf0000380474 (accessed on 23 February 2024).
- Mamedov, O.Y. Economics of inclusive civilization. Tegga Econ. 2017, 15, 6–18. (In Russian) [Google Scholar]
- Beukelaer, C. Creative industries in “developing” countries: Questioning country classifications in the UNCTAD creative economy reports. Cult. Trends 2014, 23, 232–251. [Google Scholar] [CrossRef]
- Masquelier, B.; Hug, L.; Sharrow, D.; You, D.; Mathers, C.; Gerland, P.; Alkema, L. Global, regional, and national mortality trends in youth aged 15–24 years between 1990 and 2019: A systematic analysis. Lancet Glob. Health 2021, 9, 409–417. [Google Scholar] [CrossRef] [PubMed]
- Zhartay, Z.; Khussainova, Z.; Yessengeldin, B. Development of the youth entrepreneurship: Example of Kazakhstan. Entrep. Sustain. Issues 2020, 8, 1190–1208. [Google Scholar] [CrossRef]
- Munro, E. Building soft skills in the creative economy: Creative intermediaries, business support and the ‘soft skills gap. Poetics 2017, 64, 14–25. [Google Scholar] [CrossRef]
- Slobodchikova, I.V.; Bodzhaeva, V.V. Intellectual potential of youth as factor of development of economy of region. Fundam. Res. 2015, 11, 199–202. [Google Scholar]
- Gutierrez-Posada, D.; Kitsos, T.; Nathan, M.; Nuccio, M. Do Creative Industries Generate Multiplier Effects? Evidence from UK Cities, 1997–2018; Discussion Paper; City-REDI, the University of Birmingham: Birmingham, UK; University College London: London, UK, 2021; 67p, ISBN 978-1-913095-42-0. Available online: https://pec.ac.uk/wp-content/uploads/2023/09/Do-Creative-Industries-Generate-Multiplier-Effects-Evidence-from-UK-cities-1997-2018-PEC-Discussion-Paper-July-2021-1.pdf (accessed on 13 March 2024).
- Bourn, D. Young people, identity and living in a global society. Policy Pract. Dev. Educ. Rev. 2008, 7, 48–61. [Google Scholar]
- Rafsanjani, W.; Yuana, S.; Navalina, V. Culture as national identity in preparing young generation for the industrial revolution 4.0. J. Pertahanan Media Inf. Ttg Kaji. Strateg. Pertahanan Yang Mengedepankan Identity Nasionalism Integr. 2021, 7, 277–286. [Google Scholar] [CrossRef]
- KEA European Affairs. The Impact of Culture on Creativity; A Study prepared for the European Commission (Directorate-General for Education and Culture); KEA European Affairs: Brussels, Belgium, 2009; 240p, Available online: https://keanet.eu/wp-content/uploads/2019/09/impactculturecreativityfull.pdf (accessed on 13 March 2024).
- United Nations. World Population Prospects The 2015 Revision: Key Findings and Advance Tables; United Nations: New York, NY, USA, 2015; Available online: https://population.un.org/wpp/publications/files/key_findings_wpp_2015.pdf (accessed on 13 November 2023).
- Ragnedda, M.; Muschert, G.W. The Digital Divide: The Internet and Social Inequality in International Perspective; Routledge Advances in Sociology; Routledge: London, UK, 2013; 345p, Available online: https://www.diva-portal.org/smash/get/diva2:693036/FULLTEXT01.pdf (accessed on 9 June 2023).
- Van Dijk, J.A.G.M. Closing the digital divide: The role of digital technologies on social development, well-being of all and the approach of the COVID-19 pandemic. In Virtual Expert Group UN Meeting on “Socially just Transition towards Sustainable Development: The Role of Digital Technologies on Social Development and Well-Being of All”; Polity Press: New York, NY, USA, 2020; Available online: https://www.un.org/development/desa/dspd/wp-content/uploads/sites/22/2020/07/Closing-the-Digital-Divide-by-Jan-A.G.M-van-Dijk-.pdf (accessed on 19 December 2023).
- Tertyshnikova, A.G.; Pavlova, U.O. Social exclusion as a negative consequence of digitalization. Theory Pract. Soc. Developmen. 2022, 12, 106–110. (In Russian) [Google Scholar] [CrossRef]
- Jones, R.A. The Division of Labour in Society. 1893. In Emile Durkheim: An Introduction to Four Major Works; Sage Publications, Inc.: Beverly Hills, CA, USA, 1986; Available online: https://durkheim.uchicago.edu/Summaries/dl.html (accessed on 11 February 2024).
- Gofman, A. Chapter 3. Durkheim’s Theory of Social Solidarity and Social Rules. In The Palgrave Handbook of Altruism, Morality, and Social Solidarity: Formulating a Field of Study; Jeffries, V., Ed.; Palgrave MacMillan: New York, NY, USA; Basingstoke, UK, 2014; pp. 45–70. [Google Scholar]
- Curran, D. Risk, innovation, and democracy in the digital economy. Eur. J. Soc. Theory 2017, 21, 207–226. [Google Scholar] [CrossRef]
- McKinnon, R. Introduction: Social security and thedigital economy. Manag. Transform. Int. Soc. Secur. Rev. 2019, 72, 5–16. [Google Scholar] [CrossRef]
- Říhová, L.; Písař, P.; Havlíček, K. Innovation potential of cross-generational creative teams in the EU. Probl. Perspect. Manag. 2019, 17, 38–51. [Google Scholar] [CrossRef]
- Borseková, K.; Vaňová, A.; Šúrová, J.; Kráľ, P.; Turečková, K.; Nevima, J.; Martinát, S. The Nexus between Creative Actors and Regional Development. Land 2021, 10, 276. [Google Scholar] [CrossRef]
- Zhuparova, A.S.; Pukala, R.; Doszhan, R. Analysis of the Development of Creative Industries in Kazakhstan: The Qualitative Analysis. Eurasian J. Econ. Bus. Stud. 2022, 66, 145–159. [Google Scholar] [CrossRef]
- Budziewicz-Guzlecka, A. The role of youth in the development of the creative industry. Management 2018, 22, 226–237. [Google Scholar] [CrossRef]
- OECDilibrary. Public and private funding for cultural and creative sectors. In The Culture Fix: Creative People, Places and Industries; OECD Publishing: Paris, France, 2022. [Google Scholar] [CrossRef]
- Martinaitytė, E.; Kregždaitė, R. The factors of creative industries development in nowadays stage. Econ. Sociol. 2015, 8, 56–71. [Google Scholar] [CrossRef]
- Gurieva, L.; Dzhioev, A. Increasing employment of the elderly population for sustainable demographic development of the region. E3S Web Conf. 2024, 474, 03016. [Google Scholar] [CrossRef]
- Hrysenko, M.; Pryiatelchuk, O.; Shvorak, L. Correlation and interaction of economic creativity factors as a determinant of sustainable development (On the example of the EU countries). Balt. J. Econ. Stud. 2022, 8, 59–67. [Google Scholar] [CrossRef]
- Rosyadi, S.; Haryanto, A.; Kusuma, A.S.; Fitrah, E.; Yamin, M. Collaborative Governance for the Development of Creative Economy at the Local Level. Int. J. Innov. Creat. Chang. 2020, 13, 1255–1268. [Google Scholar]
- Tukino. Social Workers and The Elderly in The Era of Big Data: Innovative Strategies for Achieving Sustainable Development Goals. J. Law Sustain. Dev. 2023, 11, e2197. [Google Scholar] [CrossRef]
- Joseph, F.; Thomas, M.; Christian, M. A Primer on Partial Least Squares Structural Equation Modeling PLS-SEM; SAGE: Los Angeles, CA, USA, 2016; 363p. [Google Scholar]
- Steven, C. Re: What Is the Difference between Composite Reliability (rho_a) and Composite Reliability (rho_c)? 2023. Available online: https://www.researchgate.net/post/What_is_the_difference_between_Composite_reliability_rho_a_and_Composite_reliability_rho_c/65165328ad90ccc1be0411b8/citation/download (accessed on 23 March 2023).
- Napoli, P. The Audience as Product, Consumer, and Producer in the Contemporary Media Marketplace. In Managing Media Firms and Industries; Springer: Cham, Switzerland, 2015; pp. 261–275. Available online: https://www.researchgate.net/publication/292354270_The_Audience_as_Product_Consumer_and_Producer_in_the_Contemporary_Media_Marketplace (accessed on 2 February 2024).
- Mann, A.; Denis, V.; Schleicher, A.; Ekhtiari, H.; Forsyth, T.; Liu, E.; Chambers, N. Dream Jobs?: Teenagers’ Career Aspirations and the Future of Work; OECD: Paris, France, 2021; 56p, Available online: https://www.oecd.org/berlin/publikationen/Dream-Jobs.pdf (accessed on 9 June 2023).
- Ye, Z.; Nurse, K. Creative Industries for Youth: Unleashing Potential and Growth; United Nations Industrial Development Organization Publication (UNIDO): Vienna, Austria, 2013; 24p, Available online: https://www.unido.org/sites/default/files/2013-05/13-81037_Ebook_0.pdf (accessed on 1 February 2024).
- European Union. Unleashing Young People’s Creativity and Innovation—European Good Practice Projects; Publications Office of the European Union: Luxembourg, 2015; 88p, Available online: https://ec.europa.eu/assets/eac/youth/library/publications/creativity-innovation_en.pdf (accessed on 13 November 2023). [CrossRef]
- Loots, E.; Betzler, D.; Bille, T.; Borowiecki, K.J.; Lee, B. New forms of finance and funding in the cultural and creative industries. Introduction to the special issue. J. Cult. Econ. 2022, 46, 205–230. [Google Scholar] [CrossRef] [PubMed]
- Ssewamala, F.M. Optimizing the ‘demographic dividend’ in young developing countries: The role of contractual savings and insurance for financing education. Int. J. Soc. Welf. 2015, 24, 248–262. [Google Scholar] [CrossRef] [PubMed]
- Roberts, E.; Townsend, L. The Contribution of the Creative Economy to the Resilience of Rural Communities: Exploring Cultural and Digital Capital. Sociol. Ruralis. 2016, 56, 197–219. [Google Scholar] [CrossRef]
- Townley, B.; Beech, N.; McKinlay, A. Managing in the creative industries: Managing the motley crew Barbara Townley, Nic Beech and Alan McKinlay. Hum. Relat. 2009, 62, 939–962. [Google Scholar] [CrossRef]
Disclaimer/Publisher’s Note: The statements, opinions and data contained in all publications are solely those of the individual author(s) and contributor(s) and not of MDPI and/or the editor(s). MDPI and/or the editor(s) disclaim responsibility for any injury to people or property resulting from any ideas, methods, instructions or products referred to in the content. |
© 2024 by the authors. Licensee MDPI, Basel, Switzerland. This article is an open access article distributed under the terms and conditions of the Creative Commons Attribution (CC BY) license (https://creativecommons.org/licenses/by/4.0/).

