Abstract
Coupon marketing is an important promotion model for the O2O catering supply chain. As a well-known catering O2O platform in China, Meituan provides its members with the opportunity to buy unconditional coupons at low prices, and it is very popular with consumers. It is worth studying how catering merchants develop pricing and promotion strategies considering consumers’ reference price effects in two scenarios: participating and not participating in coupon stacking (S-PICS/S-NPICS). In order to explore the pricing mechanism of meals, two models using Stackelberg games are established considering some exogenous variables, such as commission rate, reference price, and sensitivity of consumers to coupon prices. The results show that (1) the reference price has a great influence on the maximum profits of catering merchants, varying in different scenarios; (2) in S-NPICS, the merchants’ maximum profit increases with an increase in the reference price, while, in S-PICS, an increase in the reference price leads to a decrease in merchants’ maximum profit; (3) the profit of merchants in S-PICS is higher than that in S-NPICS, indicating that merchants can benefit from coupon stacking; (4) when the commission rate of the coupons increases, the merchants in both S-PICS and S-NPICS should raise their online meal prices to obtain higher profits. This study provides a balanced reference for pricing strategies and coupon promotion strategies in different scenarios through the use of deduction and simulation methods, which is conducive to the sustainable development of the O2O catering supply chain. As consumers enjoy using these coupons, including unconditional ones, it is suggested that merchants and Meituan should focus on coupon promotion and develop better dining pricing strategies.
1. Introduction
O2O catering is significantly enhancing the convenience of daily life and is gaining increasing popularity. The rapid development of e-commerce and mobile payments allows people to conveniently browse nearby dining options on their mobile phones and place orders through third-party online platforms such as Meituan and Ele.me. People have the option to dine in-store or choose delivery services (Waiwai in Chinese). Such convenient and fast services have led to consumers being increasingly reliant on this ordering method. According to the 52nd Statistical Report on Internet Development in China, released by the China Internet Information Center, as of June 2023, the number of online takeout consumers in China had reached CNY 535 million, marking an increase of CNY 13.72 million since December 2022, accounting for 49.6% of the total Internet users. Meituan, Ele.me, Uber Eats, and other catering platforms are the main participants in the O2O catering supply chain, supporting consumers’ online consumption and offline use [1].
In order to stimulate consumers’ purchasing desire, increase the loyalty of existing customers, and attract new consumers, many e-commerce platforms and brands [2] have launched a series of marketing activities, and membership is one of them. Examples are Taobao’s money saving card, JD (Dingdong) plus membership, Didi’s special car plus membership, Meituan external sales god membership, and the Ele.me super foodie card. Consumers can purchase membership cards to enjoy exclusive membership benefits, as, with the differences in product sales and operational methods, the membership benefits vary greatly among different platforms. For example, JD Plus membership’s benefits cover a wide range, from price discounts and exclusive after-sales services to coupons and gift packages, providing members with comprehensive and high-quality services.
Discount coupons are a common promotional method that can boost sales, attract new users, and increase consumer loyalty [3]. Among the benefits provided to members on various platforms, discount coupons also account for a significant proportion. The Meituan takeaway platform also offers various types of discount coupons, which are summarized in Table 1 [4].
Table 1.
Some coupon types used by Meituan.
According to the “Meituan Shen Member” regulations released by Meituan, consumers will receive six unconditional coupons with face value of CNY 5 after purchasing a monthly membership, which can be used when ordering food. Consumers can choose to use this directly or inflate its value in order to obtain larger discount coupons. In other words, consumers can purchase high-value coupons at lower prices in order to save money. The emergence of membership systems also bring a variety of choices for catering merchants. The platform encourages catering merchants to participate in the marketing activities of the platform and engage in joint promotion with the platform. In this scenario, in joint promotion between merchants and the platform, merchants participate in the membership activities of the platform. By participating, businesses need to bear part of the cost of the coupons but simultaneously receive promotion from the platform, thereby increasing their exposure and gaining more potential customers. Merchants who do not participate in membership activities do not need to bear the cost of the coupons and will not be promoted. A coupon is a three-level means of price discrimination, and consumers who use coupons are highly sensitive towards prices [5]. Although they can have more choices when using the original coupons, this also means giving up larger discounts. Therefore, most consumers will choose inflation. This article discusses the pricing strategies of merchants that support inflation.
The so-called merchant coupon stacking refers to additional subsidies provided by merchants participating in the member activities of the Meituan platform on the basis of the unconditional coupons provided by the platform for member consumers. For example, the basic denomination of an unconditional coupon received by a member consumer is CNY 5; assuming that the denomination after free inflation is CNY 7, and the merchant provides an additional subsidy of CNY 3, the usable denomination of this coupon in this restaurant is CNY 10. The value of the coupons stacked by the merchant is CNY 3. Unconditional coupons are relative to conditional ones with specific usage conditions which generally means that the consumption amount must reach a minimum value. For example, a coupon labeled “spend CNY 25 and get CNY 4 off” can only be used when the consumption amount reaches CNY 25, and the consumption of CNY 25 is the use condition. Unconditional coupons are coupons that can be used regardless of the amount of consumption.
As a medium for transactions between consumers and merchants, Meituan offers an excellent platform for businesses to display their meals. Its service quality has also been widely discussed, especially in terms of convenience, safety, economy, accuracy, and speed [6]. For merchants, the reasonable operation of online stores is also an important part in the operation of restaurants. Given that consumers are sensitive to prices, the pricing strategies of catering businesses will greatly affect customers’ purchasing decisions, and then affect the sales of meals and the profits of such restaurants. It is very important for catering businesses to formulate a scientific and reasonable pricing strategy. Many scholars use the Stackelberg game model to study the pricing problem, which provides us with a theoretical basis. Zhang et al. [7] studied the optimal pricing strategies and commission rates of catering merchants under three modes: not providing takeaway services, joining third-party online platforms to provide takeaway services, and providing online takeaway services on their own. Xing et al. [8] studied a food delivery service supply chain consisting of a food delivery platform, a catering merchant, and a delivery rider and determined the optimal pricing strategy and service strategy for each party under three modes: third-party delivery, self-delivery, and a self-built platform with self-delivery. They paid attention to the ways in which the catering supply chain provides takeaway services and delivery services.
However, the decision regarding whether the merchant participates in Meituan’s activities also affects the profits of the merchant in many ways, and this decision needs to be taken into account when formulating a price strategy. On the one hand, coupon stacking requires merchants to bear a certain proportion of the costs, which will affect the basic incomes of merchants for each order. On the other hand, merchants can obtain Meituan promotion by participating in membership activities, thus reaching a wider consumer base. Merchants who adopt different promotion decisions need to devise price strategies that meet their own requirements [9].
When consumers make online purchases, they will assess whether the price is reasonable by comparing it with the offline price or the prices of similar meals. If the price difference between two meals is too large, consumers will question whether there are quality problems or its value proposition, thus affecting their perceived value and purchase intention. Consequently, both merchants and Meituan need to consider the reference price effect of consumers when making decisions. The offline price of meals is taken as the reference price of consumers in O2O scenarios in this article [10].
Both merchants and Meituan should formulate scientific and reasonable pricing strategies so as to obtain greater profits and promote better cooperation between them. This study discusses the following questions:
- (1)
- Considering the effect of consumers’ reference prices, how can we formulate price strategies for two types of merchants in S-NPICS and S-PICS?
- (2)
- What impact does the magnitude of the consumer reference price effect have on the pricing strategies and maximum profits of merchants and Meituan?
- (3)
- For catering merchants, which strategy can obtain more profits—participating in coupon stacking or not participating in coupon stacking?
In response to the above issues, this study analyzes the cooperation mode between merchants and Meituan, establishes a game model for both parties, and solves the game equilibrium, so as to study the types of price strategies that catering merchants should formulate in the two scenarios of participating and not participating in the joint promotion of Meituan. Additionally, it explores the denomination of coupons stacked by merchants when participating in joint promotion with Meituan and how Meituan should formulate the price strategy for its coupons. The main contributions of this work are as follows.
- (1)
- Considering the promotion activities of Meituan when studying the price strategies of catering businesses, this study investigates a scientific pricing strategy for catering businesses that adopt different promotion strategies.
- (2)
- It is found that the unconditional coupon has an influence on the pricing strategies of merchants. The unconditional coupon is a unique paid membership system used by Meituan. The optimal additional coupon value for restaurants participating in such promotional activities is also explored.
- (3)
- In the process of studying the pricing of catering businesses, considering the consumer reference price effect, the expansion coefficient of coupons, and other factors, this study analyzes how this effect impacts the pricing strategies and maximum profits of businesses and provides them with decision support from a practical point of view.
The innovations of this work are as follows.
- (1)
- The promotion activities of Meituan are considered when studying the price strategies of catering businesses, and scientific pricing strategies for catering merchants adopting different promotion strategies are studied.
- (2)
- It is discussed that how unconditional coupons impact the pricing strategies of merchants. The unconditional coupon, which is a unique paid membership system in the O2O catering platform, is the focus of this study, considering the best superimposed denomination when merchants participate in this type of promotion.
- (3)
- This work introduces the reference price effect of consumers into the decision-making process of catering and coupon pricing strategies, discusses the influence of the reference price effect on the pricing of Meituan’s unconditional coupons, and further explores the influence of the reference price on the profits of merchants and Meituan.
2. Literature Review
Today, O2O catering is an important branch of the catering industry that has developed rapidly in the past few years. There are three types of research related to this area, namely pricing strategies in the O2O supply chain, the reference price effect, and promotion strategies. Relevant research will be reviewed from these three perspectives.
2.1. Pricing Strategies of O2O Supply Chain
Currently, game theory is widely employed by scholars to study the pricing strategies of merchants or enterprises [11,12,13]. Zhang et al. [14] utilized dynamic cooperative game theory to study the optimal pricing strategies of manufacturers and retailers of new energy products in both cooperative and non-cooperative games. Yuan and Xiao [15] established a game theory model for a two-level supply chain to study how retailers formulate bundled sales strategies when considering the consumer reference price effect. O2O platforms have penetrated into every aspect of people’s lives, from taxi hailing [16] and accommodation [17] to catering [18] and retail [19]. Third-party online platforms have always served as intermediaries between merchants and consumers.
In the above-mentioned research on platform pricing, scholars mostly focus on the perspective of platforms. Few scholars consider joint activities between the platform and merchants, such as joint promotion, which can increase sales in this way and bring more profits to merchants and platforms.
Research on O2O supply chain pricing mainly focuses on two aspects: merchant pricing and platform pricing. Scholars mostly focus on the network externalities of platforms when studying platform pricing. O2O platforms operate as a two-sided market with typical network externalities [20]. Some studies have developed charging strategies for platforms with regard to consumers, merchants, or delivery drivers from the perspective of the platform. Tong et al. [21] analyzed and evaluated the pricing strategies of three major food delivery platforms—Meituan, Ele.me, and Baidu Waiwai—and established a dynamic pricing strategy based on binary two-sided market theory, proving that dynamic pricing is superior to static pricing. Li and Liang [22] used a supply–demand interaction model to study the pricing strategies of food delivery platforms, including service fees and restaurant commissions charged to users. They discovered that the platform can maximize the revenue by increasing the service fees and courier salaries. Yao et al. [23] introduced cross-network externality parameters, reconstructed the Lotka–Volterra model, and used this model to analyze the dynamic competition of platform companies. They analyzed the dynamic evolution of the market structure, including its possible evolution when introducing a third platform, and selected the Ele.me and Meituan food delivery platforms for empirical analysis. Considering the internal and cross-external network effects before consumers and delivery drivers, Zhou et al. [24] formulated an optimal bilateral pricing strategy for platforms towards consumers and delivery drivers and analyzed the impact of the total demand rate and service capacity on platform decision-making.
The study of merchant pricing involves game behavior between merchants and platforms, considering the perspective of merchants who cooperate with the platform in order to determine the pricing strategies of merchants. Some scholars have discussed the scenarios of catering supply chains where merchants use different platforms, pricing strategies, and delivery strategies. Du et al. [25] considered the advertising effectiveness of third-party online platforms and platform delivery and explored the optimal pricing strategy and advertising strategy for merchants when combining two operational models (self-built platform and third-party platform) and two delivery models (self-delivery and third-party platform delivery) in the O2O food delivery mode. In the same year [26], they also discussed four scenarios involving two pricing strategies for restaurants (uniform pricing and differential pricing) and two delivery strategies (platform delivery and self-delivery), in O2O dual-channel sales. By comparing the four scenarios, they proposed the optimal decision. Although there are abundant studies on pricing strategies in the O2O catering supply chain, these studies mostly focus on the cooperation and delivery models between merchants and platforms, without discussing the promotional and discount strategies provided by merchants.
In the discussion of merchant pricing, the above research focuses on the cooperation mode and distribution mode between merchants and platforms and does not discuss the promotion strategies and preferential strategies provided by merchants.
2.2. Reference Price Effect
The reference price effect is a characteristic that exists in consumers. Most consumers tend to consider the prices of similar products or the same products from different channels when purchasing goods, which has a significant impact on consumer utility. The reference price effect of consumers has been widely studied by scholars.
In the green supply chain, consumers often compare the prices of green products with those of goods in the regular supply chain, resulting in a reference price effect. Huang et al. [27] explored the effects of reference price effects on optimal wholesale prices, government subsidies for research and development (R&D), and consumption subsidies in supply chains led by retailers and manufacturers. They found that different subsidy policies implemented by the government under different reference price effects on consumers could benefit the environment and social welfare. Chen et al. [28] studied the green supply chain of manufacturers considering reference price effects and risk avoidance and investigated the game equilibrium between manufacturers and retailers in decentralized, centralized, and cost-sharing scenarios. Zhang et al. [29] studied the pricing strategies adopted for green products by green manufacturers and discussed the impact of market power outcomes and consumer reference price effects on the decision variables. They found that, considering the consumer reference effect, cost-sharing contracts are more effective in promoting product greenization and expanding the sales volume than wholesale price contracts.
Scholars also consider the reference price effect as a typical characteristic of strategic consumers when studying consumer behavior patterns. Chen et al. [30] and Martín-Herrán [31] established a two-stage dynamic pricing model to analyze the impact of the consumer strategy behavior intensity on merchant profits, taking into account consumers’ purchasing strategies based on the reference price from the first period when buying goods in the second period. Den Boer and Keskin [32] designed a model to represent the reference prices of consumers over time, using dynamic pricing to study the optimal decisions of retailers. At the same time, they also studied how the pricing strategies evolve when the reference price becomes a fixed value. Wang et al. [33] used a logit polynomial model to represent the changing demands of consumers, considering their loss aversion and reference price effects, and established a generalized model to study the optimal pricing and inventory strategies of retailers. Zhao et al. [34] considered consumers’ risk preferences and reference price effects and categorized consumers into three groups based on their attitudes towards the difference between the reference price and sale price. They established game models to resolve the seller’s pricing strategy and analyzed the impact of the reference price effect coefficient and risk preference coefficient on the seller’s decision-making.
When studying consumer behavior patterns, scholars pay more attention to consumers’ purchasing strategies and merchants’ own pricing strategies and do not pay attention to the game relationship with the platform.
The application of the reference price effect in the dynamic pricing field of supply chain research is also extensive. Famil Alamdar and Seifi [35] established an income-based neural network model to calculate dynamic prices and found that pricing strategies considering consumer reference prices under duopoly conditions had a significant impact on retailers’ incomes. Chaab and Zaccour [36] considered the impact of consumer reference price behavior and social influences on the dynamic pricing strategies of new products, and they developed two pricing methods: a pre-pricing strategy and a responsive pricing strategy. They discovered that the choice of pricing strategy largely depends on the consumers’ emphasis on reference prices. Anton et al. [37] analyzed the behavior of consumers in using the previous sales price of a product as a reference price and studied the company’s dynamic adjustment strategies regarding pricing and investment during the sales period. The consumer’s reference price effect is an important factor affecting retailers’ discount intensities. Nouri-Harzvili and Hosseini-Motlagh [38] established a dynamic model to study the reference price effect and the influence of retailers on the optimal discount rate and discount price, and they also studied the optimal time to stop the discount. Prakash and Spann [39] designed online and on-site experiments to study the impact of dynamic pricing on internal reference effects, which are the reference effects on historical prices. Some scholars have also studied the application of the reference price effect in dual-channel supply chains [40]. Qin and Liu [41] used text mining and econometric methods to construct a research framework to analyze the reference price effects of similar products, while Zhang et al. [42] discussed the pricing strategies formulated by retailers considering the reference price effects of consumers in the pre-sale process.
Although extensive research has been conducted on the reference price effect, few scholars have considered the reference price effects of consumers when studying unconditional coupons and meal pricing in the catering supply chain. This study introduces the reference price effects of consumers on the online and offline prices of meals into the catering supply chain and studies the pricing and promotion strategies of merchants.
2.3. Promotion Strategies
Promotion is a marketing strategy adopted by merchants and platforms to increase their sales volumes. Price promotions, mainly through price reductions and coupon distribution, can enhance the loyalty of some consumers [3]. In the fiercely competitive O2O catering industry, today, both merchants and platforms adopt a series of promotional measures to attract customers to make purchases [43]. Membership activities on platforms include merchants’ use of red envelopes, allowances, discounts, and cashback promotions, as well as limited-time flash sale events. E-commerce platforms often launch price promotions to stimulate consumption, and merchants can choose whether to participate in platform activities and promote them together.
Many scholars have studied the joint promotion between merchants and platforms or merchants. Zhao et al. [44] proposed the promotion model of no promotion, promotion only on e-commerce platforms, and joint promotion between platforms and e-commerce retailers based on the allocation of promotion costs, and they explored the optimal joint promotion strategy between platforms and retailers. Li et al. [45] studied the centralized, unilateral, and bilateral advertising strategies of retailers and e-commerce platforms, revealing that manufacturers tend to prefer bilateral advertising, while platforms lean towards unilateral advertising. Yan et al. [46] considered a coupon’s usage in both the home-building materials industry and cross-market retail industry and constructed a game model between two retailers and consumers to explore the optimal strategy for retailers to implement horizontal joint promotion. Duan et al. [47] used a three-stage least squares method to explore the impact of online reviews and coupons on the sales and prices of products through online channels. They found that coupons can promote product sales while reducing the negative effects of unfavorable reviews.
In the process of studying joint promotion, these scholars focus on discussing which form of joint promotion can enable merchants and platforms to obtain the maximum profit, ignoring the impact of joint promotion on the pricing decisions of platforms and merchants.
Platform membership serves as one of the common means by which platforms attract new consumers and foster consumer loyalty. Sun et al. [48] discussed free delivery based on membership for retailers; analyzed the benefits of consumers, society, and retailers in both agency and wholesale models; and studied the roles of the two free delivery models. Xu and Meng [49] focused on two different groups, high-value and low value, and analyzed the launch strategy of a paid membership system in different scenarios. They discovered that the factors that affect consumers’ purchase intentions include the membership card price, estimated breach of contract losses, and service level. Furthermore, they [10] also explored the implementation strategy of paid membership on e-commerce platforms based on the heterogeneity hypothesis of search costs for consumers when shopping, and they explained the conditions and significance of membership fees for online retailers.
Fang et al. [50] considered consumer heterogeneity from two aspects: purchasing additional products for free delivery and shopping frequencies. They studied the impact of introducing membership-based free delivery on product pricing and found that this can lead to market segmentation and higher product prices. Hu et al. [51] found that e-commerce platforms set distinct membership prices for consumers based on user profiling, and they discussed the impact of reference price effects and car purchase effects on this two-tier pricing. Later, in 2024, they [52] studied strategic advertising decisions in two scenarios: targeted marketing for members versus ordinary consumers on e-commerce platforms and unified marketing.
As for research on membership, scholars focus on how to implement membership and which types of membership can better benefit merchants and platforms. However, due to the large differences in the strength of merchants and platforms, the membership system is generally released by the platform, and merchants can only choose whether to cooperate with it; they cannot choose the specific implementation process of the membership system.
Zhang et al. [53] investigated the impact of the coupon face value and expiration date on consumer redemption behavior and proposed different redemption strategies for long-term and short-term coupons based on face value decisions. Zhang and Hu [54] established newsboy models in two scenarios, the homogeneity and heterogeneity of consumers’ online and offline purchase costs, to optimize the coupon distribution strategy for omnichannel retailers wishing to distribute coupons. Subsequently, Zhang et al. [55] studied the promotion and inventory strategies of a supplier operating online, offline, and through BOPS channels, as well as the promotion strategies of two companies’ cooperation, based on the high sensitivity of consumers to prices in the post-pandemic era.
In the study of coupons, scholars have studied various types, as well as the face value of coupons. However, they have not noted that Meituan’s member-only coupons can be stacked, neglecting this area of study.
In summary, extensive research has been conducted on promotion strategies in O2O supply chains. These include joint promotions between merchants and platforms, paid membership mechanisms on platforms, and coupons distributed by merchants through various channels, all of which have proven to be effective promotion methods. However, there is still limited research on unconditional coupons among platform members. This form of coupon is commonly used in food delivery apps such as Meituan.
Based on the above review of relevant research, it can be found that the unconditional coupons provided by platforms’ paying members are a prevalent promotion method in the O2O catering supply chain. When studying the pricing strategies of catering merchants, it is necessary to consider whether merchants choose to cooperate with a platform to sell unconditional coupons, as well as whether consumers purchase such coupons. On the basis of studying the cooperation between catering merchants and the Meituan online platform, this work considers whether merchants choose to cooperate with platforms for promotion, as well as the reference price effect of consumers. A game model is established to study the pricing strategies of catering merchants.
3. Methods and Assumptions
In order to study the pricing issues between merchants and Meituan in the O2O catering supply chain, it is necessary to analyze the two scenarios of merchants not participating in coupon stacking and merchants participating in coupon stacking, establish a mathematical model, and study the game relationship between merchants and Meituan. In this process, some assumptions are necessary for the smooth construction of the model and the solution of the game equilibrium. The methodology used in this work includes 4Ps marketing theory and a Stackelberg model.
3.1. Methodology
3.1.1. The Marketing Theory of 4Ps
The 4Ps theory is commonly used by enterprises to formulate marketing strategies. McCarthy put forward four core elements of marketing: product, price, location, and promotion [56].
Product: A commodity or service provided by an enterprise, which has attributes such as quality, function, style, and after-sales. The design of products needs to meet the needs of consumers.
Price: The amount that consumers need to pay for products or services. In a broad sense, the price strategy covers pricing, discounts, payment methods, etc. The price directly affects the profits of enterprises.
Place: The way in which products reach consumers, including sales channels and materials, inventory strategies, etc. Convenient purchase channels can stimulate consumers’ enthusiasm for buying.
Promotion: Activities used by enterprises to promote and sell products or services, including advertisements and discounts, can attract more consumers and expand brand awareness through promotion.
In this study, the food provided by catering businesses is considered as a product. With the goal of maximizing the profits of merchants and Meituan, this work studies their pricing strategies. Online and offline purchase channels are preset, and consumers can choose the appropriate channel at will. The unconditional coupon is studied in this work as a promotion method.
3.1.2. Stackelberg Game
The Stackelberg game model is a common non-cooperative game model used to calculate price strategies [57]. In the Stackelberg model, there is a leader and a follower. In the game process, the leader understands the market situation and takes the lead in formulating price strategies. Then, after the leader makes a decision, the follower makes his own decision according to the decision information of the leader, usually determining the price and service. In the process of solving, the reverse solution method is used to find the game equilibrium. Firstly, the equilibrium state of the game is determined, starting from the last decision point, and then the game decisions are determined in turn. According to the decisions of the previous stage, the optimal decision with known results is considered until the game’s starting point. According to the Stackelberg model, the game models in two scenarios are established.
3.2. Problem Description
In the O2O catering supply chain consisting of a catering merchant and a third-party online platform such as Meituan, the merchant and the platform engage in cooperation, and the merchant facilitates online sales through the platform and pays commission based on the revenue generated. In order to expand the transaction volume and attract more users, Meituan has launched paid membership activities. Consumers can buy unconditional coupons with higher face value at a lower price and use them in their subsequent consumption [58]. Meituan’s VIP membership provides catering merchants with two choices. They can choose to participate in joint promotion, which can increase their exposure and attract potential consumers; however, merchants need to bear part of the cost of the coupons. Alternatively, merchants can also choose not to participate. In this case, the coupon costs are covered by Meituan, but the sales volumes of restaurants cannot be increased through this channel. The purchase process of consumers is divided into two stages. Firstly, consumers consider whether to buy a Meituan membership and obtain unconditional coupons. Secondly, consumers consider whether to buy a meal from the merchant.
3.3. Model Assumptions
Hypothesis 1.
Coupon face value and price: Meituan launches a membership promotion where consumers can purchase unconditional consumption coupons with face value of at a unit price of CNY , where , and they can use these coupons when making purchases on Meituan. Consumers can choose to inflate the coupon to obtain a coupon with face value of , where . However, after inflation, it can only be used within the merchants in the inflation zone, while, without inflation, it can be used with any merchant on Meituan. This work primarily focuses on the pricing problem of merchants within the expansion zone.
Hypothesis 2.
Number of potential consumers: Assume that the number of potential offline consumers for the catering business is and the number of potential online consumers is . If merchants choose to participate in the stacking of unconditional coupons, they will attract additional potential consumers . Assume that the number of potential consumers attracted by coupon stacking is fixed. Among the potential online consumers, a proportion of consumers purchases coupons, while the remaining consumers do not purchase coupons. Consumers who purchase a membership will use coupons when making online purchases. The proportion of members among the online consumers is related to the price of coupons. The sensitivity coefficient of consumers to meal prices is , and the lower the price, the larger the proportion of members.
Hypothesis 3.
Consumer utility: Assume that both online and offline consumers have the same valuation of meals, denoted as . Considering consumer consistency, the distribution function of follows a uniform distribution in the interval . The utility of consumers is , and they will only make purchases when .
Hypothesis 4.
Online and offline prices, cost, sales volume, and profit: Assuming that the offline price of the food is and the online price is , the sensitivity coefficient of the consumers to the price of the food can be represented by . The unit cost of the meal is . The unit cost not only includes the raw material and labor costs to produce each meal, but also the unit operating costs of the catering merchant, including rent, utilities, and equipment expenditures. The offline and online sales of the meals are and , respectively. The number of members in is , and the number of ordinary online users of is . The profit of the catering merchant is , and the profit of Meituan is .
Hypothesis 5.
Commission and delivery fees for online sales: When catering merchants cooperate with Meituan, they need to pay a certain percentage of commission to Meituan for each completed online order. Consumers who purchase online also need delivery services, and the delivery fee is related to the order amount, delivery distance, and delivery time period, which are jointly borne by consumers and merchants. Assuming that consumers need to pay a delivery fee of r and merchants need to pay a delivery fee of , merchants and consumers will pay the delivery fee to Meituan, and the Meituan delivery cost is .
Hypothesis 6.
Reference price effect: When consumers purchase through online or offline channels, they take into account the prices offered in the alternative channel. Assume that consumers refer to offline prices when purchasing food online and purchase online prices when purchasing food offline. If there is a significant difference between the online and offline prices, it will influence consumers’ purchasing intentions. Assume that consumers have a reference price coefficient of for different channels.
Hypothesis 7.
Coupon stacked face value and cost allocation: When catering merchants participate in coupon stacking, they need to decide on the face value to be stacked. At this point, the cost of the coupons is shared by both the merchant and Meituan. In general, merchants bear the basic face value and the additional face value , while Meituan bears the remaining . When consumers use coupons from merchants who do not participate in the activity, Meituan is responsible for . Assuming that all coupons purchased by consumers will be used, Meituan will bear the cost of the coupons as , where is the proportion of merchants participating in coupon stacking on Meituan.
Hypothesis 8.
Assumption of no subsidy: For convenience of calculation, it is assumed that no additional allowances or merchant coupons are provided by the merchants. The price calculated in this work is the discount and therefore represents discounted prices, and there is no other way for consumers to reduce their expenses besides using unconditional coupons.
Hypothesis 9.
Perfect competition hypothesis: Assume that the catering market is a completely competitive market, and there is no situation of monopoly or oligopoly.
Hypothesis 10.
Promotion hypothesis: It is assumed that coupons are the only promotion means of the platform, regardless of the influence of other promotion factors, such as advertisements. Assume that the unconditional coupon is the only promotion method for merchants, regardless of the influence of other coupons, such as store vouchers.
All symbols and descriptions are summarized in Table 2.
Table 2.
Symbols and descriptions.
4. Model Construction and Results
4.1. Catering Merchants Do Not Participate in Coupon Stacking (S-NPICS)
When merchants do not participate in coupon stacking, they will not receive sales bonuses from participation in activities and do not need to bear the cost of coupons.
There are three types of consumers: online VIPs, online ordinary consumers, and offline consumers. The total number of online consumers is , among which those a ratio are VIPs and the rest are ordinary consumers. Related to the sales volume and the number of potential consumers in each channel, the meal price after using the coupon, the coupon price, the delivery fee, and the reference price, the demands of the three types of consumers are , , and , respectively.
In S-NPICS, the profit of Meituan consists of two parts: commission and coupon profits. The commission for each order is the online price plus the distribution fee and packaging fee borne by the merchant M minus the delivery cost , and then the result is multiplied by the commission rate . The coupon profit is coupon revenue minus average cost , and the result is multiplied by the number of coupons sold. The profit of the catering business is the sum of the profit of online sales and the profit of offline sales. The pricing diagram of merchants and Meituan in S-NPICS is showed in Figure 1.
Figure 1.
Pricing diagram of merchants and Meituan in S-NPICS.
In this case, the sales volumes of merchants both online and offline, as well as the profits of merchants and Meituan, are as follows. Let , , . To ensure that the function is logical, assume and .
The offline sales volume of meals is
The proportion of online consumers who purchase membership is
The number of purchases made by members in online sales channels is
The number of purchases made by ordinary consumers in online sales channels is
Profit of catering merchants:
Profit of Meituan:
According to the reverse solving method, the equilibrium solution in this scenario and the maximum profit of the catering merchants and Meituan can be obtained. Regarding question 1, the results can be found in Theorems 1 and 2.
Theorem 1.
The equilibrium result of S-NPICS is as follows.
The optimal online selling price for unconditional coupons is
The optimal online selling price for meals is
The maximum profit of catering merchants is
The maximum profit of Meituan is
Proof of Theorem 1.
The proof process is shown in Appendix A.1. □
4.2. Catering Merchants Participate in Coupon Stacking (S-PICS)
When merchants participate in joint promotional activities on the platform, they need to bear most of the coupon costs. Accordingly, they can also increase their sales volume.
In S-PICS, the profit of Meituan is the sum of the commission and coupon profit. The profits of merchants are the offline sales profits and the profits brought by online VIPs and online ordinary consumers. Among the profits obtained from online VIPs, the profit of each order is the income after excluding the commission minus the average cost and delivery fee of each order. All of the costs incurred by coupons are borne by the catering business. Among the profits related to ordinary consumers, the profit of a single order for the catering merchant is still the price after the commission is paid minus the cost of meals and delivery fees . The pricing diagram of merchants and Meituan in S-PICS is showed in Figure 2.
Figure 2.
Pricing diagram of merchants and Meituan in S-PICS.
The offline sales volume of meals is
The proportion of online consumers who purchase membership is
The number of purchases made by members in online sales channels is
The number of purchases made by ordinary consumers in online sales channels is
Profit of catering merchants:
Profit of Meituan:
Similarly, the equilibrium solution for merchants participating in coupon stacking and the maximum profit for merchants and the Meituan online platform can be obtained using the reverse solving method.
Theorem 2.
The equilibrium result of S-PICS is as follows.
The optimal selling price for coupons is
The optimal face value of coupons stacked by merchants is
The optimal online selling price for meals is
The maximum profit of catering merchants is
The maximum profit of Meituan is
Proof of Theorem 2.
The proof process is shown in Appendix A.2. □
Proposition 1.
The higher the reference price coefficient between online and offline, the more important the difference between the online and offline prices. In S-NPICS, the optimal pricing of coupons is positively correlated with the reference price coefficient and negatively correlated with the online prices. The larger the reference price coefficient, the greater the impact of the price difference between online and offline on consumers’ purchase intentions. Therefore, when consumers increase the reference price coefficient between online and offline, the optimal online price will decrease and the optimal coupon price should increase. The profits of catering merchants will increase, while the profits of Meituan will decrease. In S-PICS, consumers have a positive correlation with the reference price coefficient for both the online and offline channels, the optimal price for coupons, the optimal price for meals, the optimal amount that merchants need to stack, and the maximum profits of merchants and Meituan. Due to the fact that the merchants and Meituan share the cost of the coupons in this scenario, the impact of the price differences between online and offline on consumers’ purchasing intentions is reduced. When the reference price coefficient increases, the optimal price of coupons, the optimal online price of meals, the optimal amount that merchants need to stack, and the maximum profit of the merchants and Meituan will also increase.
Proof of Proposition 1.
The proof process is shown in Appendix A.3. □
Proposition 2.
The price of coupons will once again affect consumers’ willingness to purchase when deciding whether to buy food. In the two scenarios, the sensitivity coefficient of consumers to coupons at the time of purchase is inversely proportional to the coupon price, the online retail price, the profit of merchants, and the profit of Meituan. An increase in this sensitivity coefficient directly impacts consumers’ buying choices in both scenarios. Therefore, as this sensitivity coefficient increases, the optimal price and online price of coupons in both scenarios should decrease, and the maximum profit of catering merchants and Meituan will decrease. In S-PICS, there will be a reduction in the optimal amount of coupons that merchants need to stack.
Proof of Proposition 2.
The proof process is shown in Appendix A.4. □
5. Numerical Analysis
In this section, a numerical analysis is conducted to provide a more intuitive demonstration of the influence of variables such as the offline prices, Meituan’s commission rates, and the coupon inflation coefficients on the decision variables in the model.
Assume that [59]. We use two-dimensional and three-dimensional graphs to illustrate the impact of the explanatory variables on the decision variables in various scenarios.
5.1. Impact of Reference Prices of Meals on Decision Variables in Two Scenarios
As shown in Figure 3a, there is a negative correlation between the online and offline prices of meals in the two scenarios. When the offline price of a meal increases, the optimal online price decreases accordingly. The offline price serves as a crucial reference for consumers, influencing their utility and subsequently impacting their purchasing decisions. Consequently, when the reference price changes, the pricing strategies of merchants and Meituan also need to be adjusted accordingly. When the offline prices of meals increase, consumers need to pay higher costs when choosing offline dining. This increased cost may prompt some consumers to switch to online purchases instead. The decrease in online prices will attract a large number of consumers to online channels, ultimately leading to an increase in profits.
Figure 3.
(a) The impact of the offline prices () of meals on the optimal online prices () of meals; (b) the impact of the offline prices () of meals on the optimal coupon prices ().
It can be seen in Figure 3b that, in S-NPICS, there is a positive correlation between the optimal coupon price and the offline price of meals. However, the impact of the offline price on the optimal coupon price is not statistically significant. Conversely, in S-PICS, a negative correlation is observed between the optimal coupon price and the offline sale price of meals. As the offline price of food increases, the optimal price of coupons will decrease, and the price of the coupon in S-PICS is higher than that in S-NPICS. In S-NPICS, the amounts of coupons that consumers are able to use is the inflated coupon’s face value, which is lower than the amounts of coupons that merchants can enjoy in S-PICS. Therefore, the price of coupons will also be lower than that available in S-PICS. From the two curves in the figure, it becomes evident that offline prices have a greater impact on the optimal coupon price for merchants in S-PICS, while having a smaller impact on the optimal coupon price for merchants in S-NPICS.
Observing Figure 4, it can be seen that there is a negative correlation between the optimal amount of coupons stacked by merchants and the offline price of the food. When the offline price of food increases, consumers’ willingness to purchase offline decreases, while their preference for online purchases grows. With regard to online purchases, the price of coupons decreases, leading to an increase in consumers purchasing coupons. Consequently, the cost of the coupons borne by merchants will also increase. The merchant’s reduction in the stacking amount of coupons is consistent with the price reduction of the coupons, which is within the acceptable range of consumers. In addition, as the sales volume of coupons increases, the cost of the coupons that merchants need to bear will also increase. Reducing the amount of coupons stacked can, to some extent, mitigate the costs.
Figure 4.
The impact of the offline prices () of meals on the optimal amount of coupons () stacked by merchants.
As depicted in Figure 5a, in S-NPICS, a positive correlation exists between the maximum profits of catering merchants and the offline prices of their meals. As the offline prices of meals increase, the online prices decrease, leading to an increase in the online sales volume and a decline in the amount of coupons stacked by merchants. Consequently, there is an overall increase in the total profit for catering merchants. In S-PICS, there is a negative correlation between the maximum profits of catering merchants and the offline prices of meals. With increasing offline prices, there is a reduction in the offline sales volume and an increase in the online sales volume. However, both the total online and offline profits of catering merchants decrease as a result. Therefore, it is recommended that merchants in S-NPICS slightly increase the offline prices of their meals and merchants in S-PICS lower the offline prices of their meals.
Figure 5.
(a) The impact of the offline prices () of meals on the maximum profits () of catering merchants; (b) the impact of the offline prices () of meals on the maximum profits () of Meituan.
As shown in Figure 5b, in both S-NPICS and S-PICS, the maximum profits of Meituan decrease as the offline prices increase. The primary revenue sources for Meituan are the commissions obtained through catering and sales proceeds from coupons. The decline in Meituan’s profits can be attributed to these two factors as well. On the one hand, when the offline prices of food decrease, the selling price of coupons will also decrease, thereby resulting in a loss in income derived from coupon sales for Meituan. On the other hand, as shown in Figure 3a, the optimal online price of meals decreases with an increase in the offline prices, and there is a corresponding decrease in the optimal online food price, which contributes to a decline in the maximum profit of Meituan.
5.2. Impact of Sensitivity Coefficient of Consumer Purchasing Coupons to Coupon Prices on Decision Variables in Two Scenarios
Observing Figure 6a, it can be seen that there is a negative correlation between the optimal price of coupons and the sensitivity coefficient of consumers to coupon prices when purchasing coupons () in both S-NPICS and S-PICS. Coupons represent one of the most commonly used methods in the catering industry to implement price discrimination. The use of coupons can reduce consumers’ perceptions of unfairness when facing price discrimination. Consumers are highly sensitive to coupon prices when purchasing coupons, and the optimal price of coupons directly affects consumers’ purchasing decisions. The impact of on the optimal coupon price is also evident. When increases, slightly lowering the coupon price can attract more consumers to purchase, so the price of the coupon should decrease with the increase in . When consumers become more sensitive to the price of coupons, reducing the price of the coupons can further increase the sales profits.
Figure 6.
(a)The sensitivity coefficient () of consumers to coupon prices when purchasing coupons and its impact on the optimal coupon prices (); (b) the sensitivity coefficient () of consumers to coupon prices when purchasing coupons and its impact on the optimal amount () of coupons stacked by merchants.
It can be seen from Figure 6b that there is a positive correlation between the optimal stacked amount of coupons and the sensitivity coefficient of consumers to coupon prices when purchasing coupons . As increases, there is a corresponding decrease in the coupon prices, leading to an increased consumer demand for coupons. Furthermore, increasing the stacking amount of coupons is equivalent to further reducing the coupon’s price. Through this method, merchants can expand their sales volumes continuously, thereby achieving the goal of increasing profits.
As shown in Figure 7, in S-NPICS and S-PICS, the optimal online price of meals increases with the increase in . However, the impact of on the optimal online price of meals is not statistically significant. In S-PICS, an increase in leads to a decrease in coupon prices and an increase in the amount of stacked coupons. Consequently, this will result in an increase in consumer demand. The online price will also increase to ensure the profit of the merchant. In this case, the amount of coupons is large and the price is low. The selling price of the meal will also increase. In real life, many merchants also adopt this marketing approach.
Figure 7.
The impact of the sensitivity coefficient () of consumers to coupon prices when purchasing coupons on the optimal online prices () of meals.
It can be seen from Figure 8a that, in S-NPICS, the impact of on the maximum profits of catering merchants is also not significant. This is primarily because the use of coupons does not affect the costs of catering merchants, nor does it bring significant sales growth to merchants. Therefore, in this scenario, consumers’ sensitivity to coupon prices has little impact on the profits of catering merchants. In S-PICS, the maximum profit of merchants is positively correlated with . As consumers become more sensitive to coupon prices, the benefits of reducing the coupon prices will increase. When the consumer’s sensitivity coefficient to the coupon price () increases, the selling price of coupons decreases, the amount of coupons stacked by merchants increases, and the online selling price of meals increases. Ultimately, this leads to an overall boost in profits for catering merchants.
Figure 8.
(a) The impact of the sensitivity coefficient () of consumers to coupon prices when purchasing coupons on the maximum profits () of catering merchants; (b) the sensitivity coefficient () of consumers to coupon prices when purchasing coupons and its impact on the maximum profits () of catering merchants.
As shown in Figure 8b, in S-NPICS, the maximum profit of Meituan decreases with the increase in . In this scenario, the merchant does not bear the cost of the coupon, and it is fully borne by Meituan. Therefore, as increases, the merchant’s cost decreases due to bearing more costs. In S-PICS, the profit of Meituan increases with the increase in . The cost of coupons is jointly borne by the merchant and Meituan, and both Meituan’s profit and the merchant’s profit will increase as the sensitivity of consumers to the coupon price increases.
5.3. Impact of Coupon Inflation Coefficient and Meituan’s Commission Rate on Decision Variables in Two Scenarios
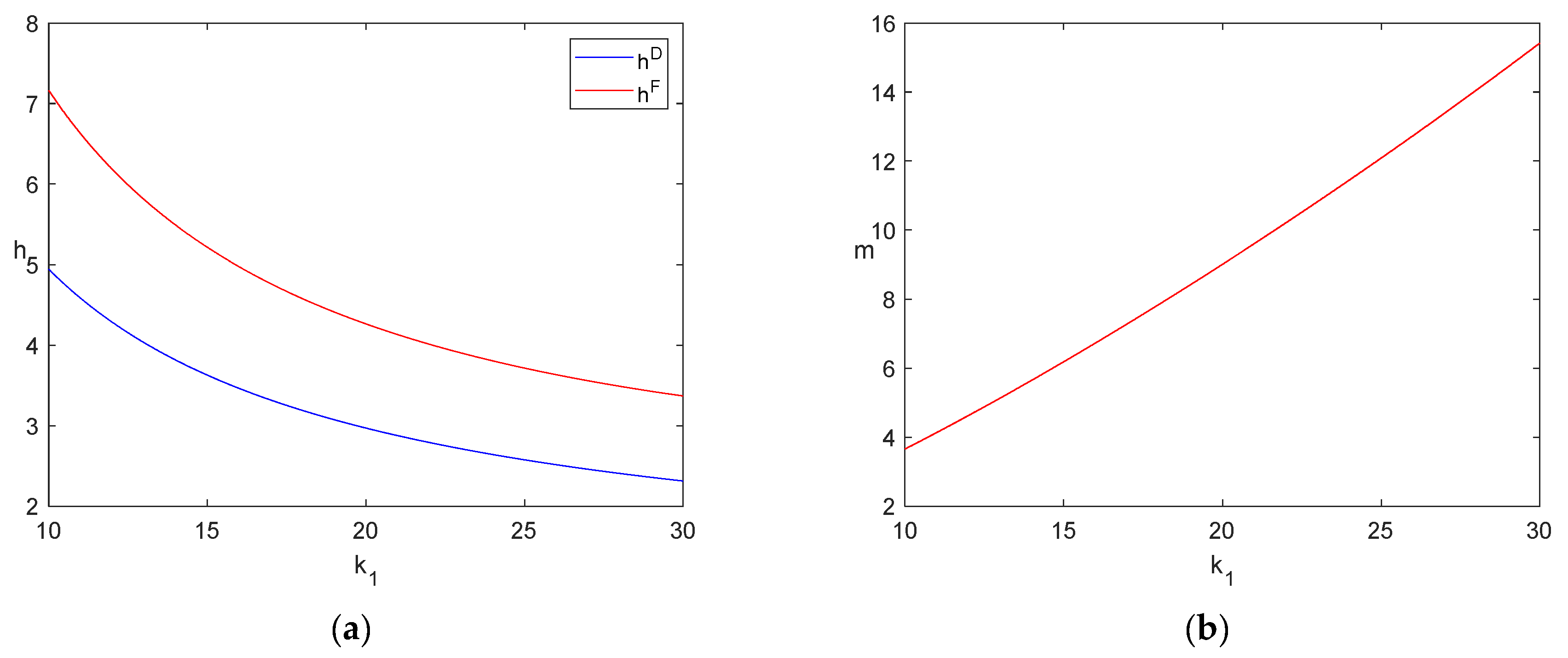
As shown in Figure 9a, in S-NPICS, when the expansion coefficient of coupons increases, the optimal price of coupons increases. However, the commission rate does not exert a significant impact on the optimal coupon price. In S-PICS, when the expansion coefficient of the coupon increases and the commission rate increases, the optimal coupon price increases. In this scenario, the commission rate has a significant impact on the coupon prices. In S-PICS, when the commission rate increases, the best online price will also increase and online sales will decrease. In order to further attract consumers, merchants need to increase the amounts of coupons stacked. As a result, the face value of coupons is increased. At this time, Meituan can increase the price of coupons and obtain greater profits. In S-NPICS, merchants do not participate in coupon stacking, and an increase in the price of coupons by Meituan will reduce the sales volume of coupons. Therefore, the change in the commission rate in this scenario has little effect on the coupon price. When the inflation coefficient of coupons increases, the value of coupons that consumers can use increases and they can enjoy greater discounts. Therefore, Meituan implements a higher price for coupons. Comparing the results in the two scenarios, it can be seen that, in general, the price of coupons in S-PICS is higher than that in S-NPICS. Nevertheless, when Meituan’s commission rate is small and the expansion coefficient of coupons is large, the price in S-NPICS is higher. When the commission rate is low, Meituan’s profits mainly come from the sale of coupons. When the expansion coefficient of the coupon is higher, the cost of S-NPICS is higher than that of S-PICS, so the best price of the coupon is also higher.
Figure 9.
(a) The influence of the commission rate () and coupon inflation coefficient (λ) on the optimal coupon prices (); (b) the influence of the commission rate () and coupon inflation coefficient (λ) on the optimal online prices of meals ().
Observing Figure 9b, it is evident that, in both S-NPICS and S-PICS, the optimal online price of meals increases with the increase in the commission rate and the inflation coefficient. Comparing with the two scenarios, the optimal online price in S-NPICS is less affected by the commission rate and the inflation coefficient of coupons, while the online price of food in S-PICS is more affected by the commission rate. Therefore, for catering businesses participating in coupon stacking, closely monitoring the changes in Meituan’s commission rate becomes crucial. When Meituan’s commission rate increases, merchants are supposed to increase the online prices of their meals. Overall, the online prices of food in S-PICS are higher than those in S-NPICS. This is because coupon stacking increases the value of coupons, and, if merchants wish to ensure their profits, they should increase the selling price of their coupons.
Figure 10 illustrates a positive correlation between the optimal amount of coupons stacked by merchants and both Meituan’s commission rate and the inflation coefficient of coupons. When the commission rate increases, merchants need to pay more commission to Meituan, prompting them to raise their prices in order to achieve higher profits. Based on the consumer demand function, it can be seen that there is a negative correlation between the sales volume and the price of meals. An increase in meal prices leads to a decrease in sales volumes. Catering merchants can retain some consumers by increasing the face value of the coupons stacked. Therefore, as the commission rate of Meituan increases, they need to augment the quantity of coupons stacked. When the inflation coefficient of coupons increases, consumers receive coupons with larger value due to inflation. Consequently, a slight increase in the face value of the combined coupons can greatly increase the utility of consumers and subsequently boost the sales volume.
Figure 10.
The impact of the commission rate () and coupon inflation coefficient (λ) on the optimal amount of coupons stacked by merchants ().
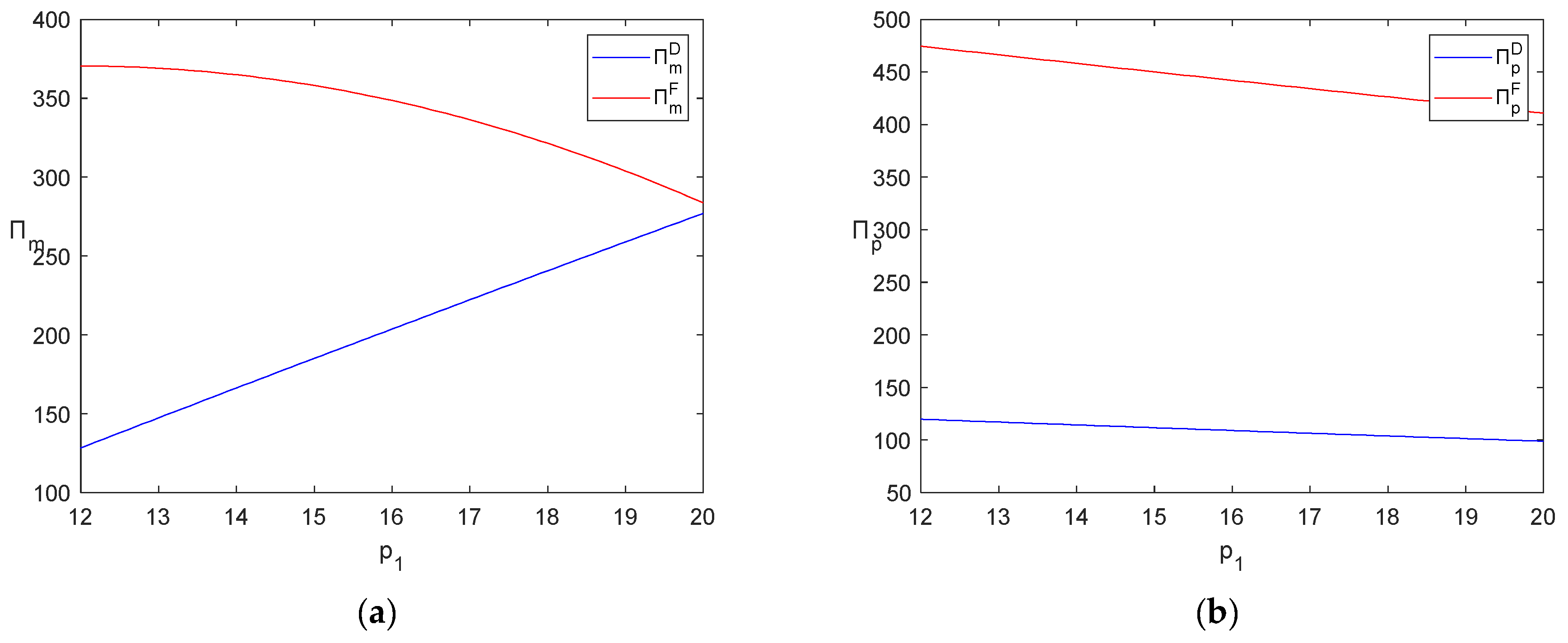
Observing Figure 11a, it can be seen that, in S-NPICS and S-PICS, when the inflation coefficient of coupons increases, the maximum profits of catering merchants will also increase. In S-PICS, when the commission rate increases, the maximum profit of catering merchants first decreases and then increases. At relatively low commission rates, an increase in the commission rate can promote an increase in the income of catering merchants. However, at relatively high commission rates, an increase in the commission rate leads to a decrease in the profits of catering merchants. Conversely, in S-NPICS, there is a decrease in the maximum profits of catering merchants as the commission rate increases. Comparing the profit values of merchants in the two scenarios, it is found that the maximum profit of catering merchants in S-PICS is greater than that in S-NPICS. Hence, it can be concluded that engaging in coupon stacking results in superior profitability compared to non-participation for catering merchants.
Figure 11.
(a) The impact of the commission rate () and coupon inflation coefficient on (λ) the maximum profits of catering merchants (); (b) the impact of the commission rate () and coupon inflation coefficient (λ) on the maximum profit of Meituan ().
As shown in Figure 11b, in both S- NPICS and S-PICS, the maximum profits of Meituan increase with the increase in the commission rate. The commission rate has an obvious influence on the profits of Meituan in S-PICS, while its influence on the maximum profits of Meituan in S-NPICS is less apparent. The reason is that, in S-NPICS, the main factor affecting the profits of Meituan is the coupon cost borne by Meituan. In S-PICS, the sharing of the coupon costs with merchants alleviates the burden on Meituan, thereby highlighting the effect of the commission rate on Meituan’s profits. In both scenarios, the increase in the inflation coefficient of coupons means that Meituan bears more coupon costs. When the commission rate is small, the inflation coefficient of coupons has an obvious impact on Meituan’s profits; however, when the commission rates are high and account for a larger proportion of the overall profits, the expansion in inflation has no obvious influence on Meituan’s profits.
6. Discussion and Conclusions
An unconditional coupon issued in the form of paid membership benefits is currently a commonly employed promotion method by Meituan. Catering merchants need to take into account this type of coupon when formulating pricing strategies. This work studied two scenarios: S-NPICS and S-PICS. Based on the cooperation mode between merchants and Meituan, game models were established to investigate the optimal pricing strategies and maximum profits of merchants and Meituan in the O2O catering supply chain. According to the obtained results, we analyzed how the control variables, such as the reference price, consumers’ sensitivity to coupon prices, coupon inflation coefficient, and commission rate, impacted the decision variables.
This study extends the research of Zhang et al. [7] and Xing et al. [8]. In contrast to their studies, this work focuses on the catering delivery supply chain in collaboration between merchants and Meituan, while considering the discount coupons offered by Meituan and analyzing the pricing strategies of merchants. Guo et al. [60] discussed the promotion strategies of the first and third retailers while considering consumer loyalty and external reference price effects. Their findings revealed that only when consumers’ loyalty to both retailers is balanced and the reference effect is significant will both retailers promote simultaneously. They studied the scenario of horizontal joint promotion. The uniqueness of this situation is that participating restaurants collaborate with Meituan through a vertical joint promotion strategy by offering unconditional coupons. Consumers were divided into members and ordinary consumers when studying the paid membership system. Their demand functions and the utility of purchasing meals were analyzed separately. Some scholars also consider the differences between these two groups. Xu and Meng [61] investigated the impact of paid membership on retailers’ ordering decisions and profits and studied the effects of the price, residual income, and shortage losses on the optimal order quantity for both members and ordinary consumers. Hu et al. [62] considered information discrimination between members and ordinary consumers among e-commerce platform users, as well as the bilateral reference price effects of users, to explore the conditions for the implementation of information-hiding strategies on the platform. In contrast to previous studies, the paid membership studied in this research was in the form of unconditional coupons, which directly affected the final price of the product, with the minimal presence of information asymmetry or ordering decisions.
According to the analysis of the two scenarios, this work explored the optimal decisions for merchants and Meituan in both scenarios. Based on this analysis, the following conclusions are drawn.
- (1)
- The reference price of consumers will have a great impact on the decision-making of catering businesses. Therefore, when merchants adjust the offline price, the decision variables, such as the online price of the meal and the amount of coupons stacked, should also be changed. In different scenarios, the reference price has various effects on the profit of the merchant. In S-NPICS, the greater the consumer’s reference price, the greater the merchant’s profit. However, in S-PICS, the larger the reference price of consumers, the smaller the profit of merchants.
- (2)
- When formulating pricing strategies, catering merchants and Meituan are supposed to focus on the sensitivity of consumers to coupons when purchasing them. As the sensitivity coefficient increases, it is advisable to lower the price of coupons, increase the amount of coupons stacked, and raise the online price of the meal. In S-PICS, when the inflation coefficient of coupons increases, merchants are expected to raise the coupon price and online price in order to maximize their profits. Merchants should pay close attention to the inflation coefficients of coupons to develop their pricing strategies.
- (3)
- Comparing the S-NPICS and S-PICS scenarios, for catering merchants, participation in coupon stacking allows them to achieve higher profits. Consumers who purchase coupons are often highly sensitive to prices and are particularly concerned about the price of their meals. In this scenario, high-value coupons can offer consumers greater utility, further stimulate consumption, and bring greater profits to merchants.
Some management insights can also be obtained to guide specific practices.
- (1)
- Merchants should adjust the offline price according to the promotion strategy that they choose. Merchants in the S-NPICS scenario should appropriately increase the offline sales prices of their meals, while merchants in the S-PICS scenario should try to reduce the offline prices of their meals.
- (2)
- Catering businesses should not only carefully formulate their price strategies and promotion strategies, but also explore the use mechanism of Meituan. In addition to some clearly marked data, such as the commission rate, there are some hidden values that can also help businesses to make decisions—for example, the expansion of unconditional coupons. Merchants can dynamically adjust the online prices of meals according to the expansion coefficients of coupons.
- (3)
- For catering businesses whose online channel is the main sales channel, the take-out platform headed by Meituan is their main partner. It is found that the promotion activities launched by Meituan can help businesses to obtain higher profits. Therefore, it is suggested that catering merchants try to participate in the joint promotion activities of Meituan and stack appropriate coupons.
This work also has theoretical and practical implications. The theoretical contribution is as follows. First of all, consumer utility is used to represent the consumer demand, and the offline price is the reference price when consumers buy online. On this basis, the logical chain between the consumer demand and price, the reference price effect, and the merchant profit is constructed, and the consumer utility theory and reference price effect theory are verified. Secondly, from the perspective of O2O catering merchants, this study considers the different choices of merchants regarding joint promotion activities and integrates their effects on merchants’ incomes and costs into the model, which enriches the research on the catering supply chain and lays a theoretical foundation for further research on other specific service strategies and pricing strategies. Finally, this work studies the membership mechanism of Meituan and the specific promotion methods, such as non-threshold coupons, and studies the pricing strategies of merchants by constructing a mathematical model, which fills the research gap in catering promotion strategies.
Regarding the practical implications, this work can guide practices from the following aspects. First of all, the optimal pricing strategies and promotion strategies of catering businesses and platforms in the two scenarios of S-NPICS and S-PICS are helpful for catering businesses and Meituan to improve their decision-making and obtain greater profits. Secondly, this study analyzes the optimal decisions of catering businesses and Meituan when they obtain the maximum profits, which is helpful to promote long-term and stable cooperation between O2O catering businesses and Meituan and realize a win–win situation for both parties. Finally, the catering industry is an important part of people’s livelihoods. Studying the pricing strategies of O2O catering businesses and putting forward reasonable suggestions according to the results will contribute to the long-term development of the catering industry and be of great significance to the sustainable development of society.
There are some limitations in this work. Firstly, for the sake of convenience, this study did not consider the coupons sold by catering merchants themselves. Some merchants often set up store discounts to further attract consumers. These coupons do not conflict with Meituan’s unconditional coupons and can be used simultaneously. However, most of them have small amounts or high thresholds. Second, without considering the competitive relationship between merchants, a merchant’s decision on whether to participate in coupon stacking has an impact on competing merchants. Thirdly, the influence of the number of stacked coupons on the number of potential consumers is not considered. In the future, these aspects can be considered in the model.
Author Contributions
Conceptualization, H.M.; methodology, H.M. and D.D.; writing—original draft preparation, H.M. and J.X. (Jiqing Xie); validation, J.X. (Jiaping Xie); visualization, J.X. (Jiaping Xie); guidance and supervision, D.D. All authors have read and agreed to the published version of the manuscript.
Funding
This work was funded by the Key Program of the National Social Science Foundation of China, grant number 20AJY008, and the Major Project of the National Social Science Foundation of China, grant number 20&ZD060.
Institutional Review Board Statement
Not applicable.
Informed Consent Statement
Not applicable.
Data Availability Statement
The data are contained within the article.
Conflicts of Interest
The authors declare no conflicts of interest.
Appendix A
Appendix A.1. The Proof of Theorem 1
Proof of Theorem 1.
In S-NPICS, Meituan is the leader and the catering merchant is the follower. According to the reverse solution method, the process of solving the game equilibrium is as follows.
Step 1: find the first and second derivatives of (. The first derivative is (A1), and the second derivative is (A2). The second derivative is less than 0, the function image is convex, and the function obtains the maximum value at the extreme point. Let the first derivative be equal to 0, and the expression (A3) of is obtained. In other words, when the game reaches equilibrium, the relationship between the price of food and other variables is as expressed in Formula (A3).
Step 2: substitute (A3) into . Similarly, the first derivative and the second derivative of about d are solved. The first derivative is (A4) and the second derivative is (A5). According to the hypothesis , when the first derivative is equal to 0, the maximum value can be obtained at the extreme point. Let the first derivative be equal to 0, and the optimal value (A6) of can be obtained.
Step 3: insert the expression of into and calculate the optimal price of the merchant , which is (A7). Finally, bringing and into the expressions for and yields the maximum profits for the merchant and platform, which are (A8) and (A9). □
Appendix A.2. The Proof of Theorem 2
Proof of Theorem 2.
In S-PICS, the reverse solution method is still used to solve the game equilibrium, and the process is as follows.
Step 1: both the first and second partial derivatives of need to be computed. The first derivative is expressed as in Formulas (A10) and (A11). The Hessian matrix of the function can be written according to the second-order partial derivatives.
Since and , the matrix is negative definite. Therefore, has a maximum value. Let , and expressions (A13) and (A14) for and can be obtained.
Steps 2 and 3 are the same as in Appendix A.1. □
Appendix A.3. The Proof of Proposition 1
Proof of Proposition 1.
Formula (A15) can be obtained by solving the partial derivative of about . Formula (A16) can be obtained by sorting (A15). Since and , it can be inferred that . Owing to and , it can be found that . Therefore, . According to , it can be obtained that . Consequently, .
Similarly, other inequalities of Proposition 1 can be proven. □
Appendix A.4. The Proof of Proposition 2
Proof of Proposition 2.
Formula (A17) can be obtained by solving the partial derivative of about . Formula (A18) can be obtained by sorting (A17). Since , it can be inferred that . Owing to , it can be found that . Therefore, . According to , it can be obtained that . Consequently, .
Similarly, other inequalities of Proposition 2 can be proven. □
References
- Ma, S.; He, Y.; Gu, R.; Yeh, C.-H. How to Cooperate in a Three-Tier Food Delivery Service Supply Chain. J. Retail. Consum. Serv. 2024, 79, 103828. [Google Scholar] [CrossRef]
- Wang, S.; Wang, J. The Value of Membership Service Sharing in the E-Commerce Marketplace. Electron. Commer. Res. Appl. 2024, 65, 101391. [Google Scholar] [CrossRef]
- Tong, T.; Xu, X.; Yan, N.; Xu, J. Impact of Different Platform Promotions on Online Sales and Conversion Rate: The Role of Business Model and Product Line Length. Decis. Support Syst. 2022, 156, 113746. [Google Scholar] [CrossRef]
- Marketing Rules of Meituan Takeaway Platform. Available online: https://rules-center.meituan.com/rules-detail/788?commonType=7 (accessed on 20 September 2024).
- Narasimhan, C. A Price Discrimination Theory of Coupons. Mark. Sci. 1984, 3, 128–147. [Google Scholar] [CrossRef]
- Choi, Y.; Zhang, L.; Debbarma, J.; Lee, H. Sustainable Management of Online to Offline Delivery Apps for Consumers’ Reuse Intention: Focused on the Meituan Apps. Sustainability 2021, 13, 3593. [Google Scholar] [CrossRef]
- Zhang, P.; Ju, S.; Huang, H. Can a Restaurant Benefit from Joining an Online Take-Out Platform? Mathematics 2022, 10, 1392. [Google Scholar] [CrossRef]
- Xing, P.; Yao, J.; Wang, M. Quality Effort Strategy of O2O Takeout Service Supply Chain under Three Operation Modes. Complexity 2022, 2022, e8177186. [Google Scholar] [CrossRef]
- Description of Takeaway Membership Rules. Available online: https://i.waimai.meituan.com/node/campaign/rules (accessed on 20 September 2024).
- Xu, L.; Meng, Z. The Role of Membership Fees in Online Retail Market Competition. Res. Int. Bus. Financ. 2024, 67, 102089. [Google Scholar] [CrossRef]
- Tong, T.; Xu, X.; Yan, N.; Chen, Z. Examining the Impact of Information Provision on E-Tailers’ Pricing Strategies. Int. J. Prod. Econ. 2023, 265, 108990. [Google Scholar] [CrossRef]
- Chen, P.; Han, L.; Xin, G.; Zhang, A.; Ren, H.; Wang, F. Game Theory Based Optimal Pricing Strategy for V2G Participating in Demand Response. IEEE Trans. Ind. Appl. 2023, 59, 4673–4683. [Google Scholar] [CrossRef]
- Cheng, X.; Deng, S.; Jiang, X.; Li, Y. Optimal Promotion Strategies of Online Marketplaces. Eur. J. Oper. Res. 2023, 306, 1264–1278. [Google Scholar] [CrossRef]
- Zhang, T.; Qu, Y.; He, G. Pricing Strategy for Green Products Based on Disparities in Energy Consumption. IEEE Trans. Eng. Manag. 2022, 69, 616–627. [Google Scholar] [CrossRef]
- Yuan, Y.; Xiao, T. Retailer’s Decoy Strategy versus Consumers’ Reference Price Effect in a Retailer-Stackelberg Supply Chain. J. Retail. Consum. Serv. 2022, 68, 103081. [Google Scholar] [CrossRef]
- Wei, W.; Liu, W.; Tang, O.; Dong, C.; Liang, Y. CSR Investment for a Two-Sided Platform: Network Externality and Risk Aversion. Eur. J. Oper. Res. 2023, 307, 694–712. [Google Scholar] [CrossRef]
- Chen, Y.-F.; Pang, T.-T.; Kuslina, B.H. The Effect of Price Discrimination on Fairness Perception and Online Hotel Reservation Intention. J. Theor. Appl. Electron. Commer. Res. 2023, 18, 1320–1337. [Google Scholar] [CrossRef]
- Xu, J.; Hu, L.; Guo, X.; Yan, X. Online Cooperation Mechanism: Game Analysis between a Restaurant and a Third-Party Website. J. Revenue Pricing Manag. 2020, 19, 61–73. [Google Scholar] [CrossRef]
- Mu, L.; Tang, X.; Sugumaran, V.; Xu, W.; Sun, X. Optimal Rebate Strategy for an Online Retailer with a Cashback Platform: Commission-Driven or Marketing-Based? Electron. Commer. Res. 2023, 23, 475–510. [Google Scholar] [CrossRef]
- Wang, N.; Liu, W.; Shi, J. Research on Price Influencing Factors of Third-Party Payment Platforms: An Empirical Study From China. Front. Psychol. 2022, 13, 829568. [Google Scholar] [CrossRef]
- Tong, T.; Dai, H.; Xiao, Q.; Yan, N. Will Dynamic Pricing Outperform? Theoretical Analysis and Empirical Evidence from O2O on-Demand Food Service Market. Int. J. Prod. Econ. 2020, 219, 375–385. [Google Scholar] [CrossRef]
- Li, H.-C.; Liang, J.-K. Service Pricing Strategy of Food Delivery Platform Operators: A Demand-Supply Interaction Model. Res. Transp. Bus. Manag. 2022, 45, 100904. [Google Scholar] [CrossRef]
- Yao, C.-Z.; Mo, Y.-N.; Zhang, Z.-K. A Study on Interplatform Competition Based on a Lotka–Volterra Competition Model Focusing on Network Externality. Electron. Commer. Res. Appl. 2022, 56, 101201. [Google Scholar] [CrossRef]
- Zhou, W.; Zhu, S.; Cao, P.; Wu, J. Analysis of an On-Demand Food Delivery Platform: Participatory Equilibrium and Two-Sided Pricing Strategy. J. Oper. Res. Soc. 2024, 75, 1193–1204. [Google Scholar] [CrossRef]
- Du, Z.; Fan, Z.-P.; Gao, G.-X. Choice of O2O Food Delivery Mode: Self-Built Platform or Third-Party Platform? Self-Delivery or Third-Party Delivery? IEEE Trans. Eng. Manag. 2023, 70, 2206–2219. [Google Scholar] [CrossRef]
- Du, Z.; Fan, Z.-P.; Sun, F. O2O Dual-Channel Sales: Choices of Pricing Policy and Delivery Mode for a Restaurant. Int. J. Prod. Econ. 2023, 257, 108766. [Google Scholar] [CrossRef]
- Huang, S.; Du, B.; Chen, Z.; Cheng, J. The Government Subsidy Design Considering the Reference Price Effect in a Green Supply Chain. Environ. Sci. Pollut. Res. 2024, 31, 22645–22662. [Google Scholar] [CrossRef]
- Chen, Z.; Shao, L.; Wang, Y. Pricing and Coordination in a Green Supply Chain with a Risk-Averse Manufacturer under the Reference Price Effect. Front. Environ. Sci. 2023, 10, 1093697. [Google Scholar] [CrossRef]
- Zhang, R.; Liu, J.; Qian, Y. Wholesale-Price vs Cost-Sharing Contracts in a Green Supply Chain with Reference Price Effect under Different Power Structures. Kybernetes 2022, 52, 1879–1902. [Google Scholar] [CrossRef]
- Chen, K.; Zha, Y.; Alwan, L.C.; Zhang, L. Dynamic Pricing in the Presence of Reference Price Effect and Consumer Strategic Behaviour. Int. J. Prod. Res. 2020, 58, 546–561. [Google Scholar] [CrossRef]
- Martín-Herrán, G.; Sigué, S.P. An Integrative Framework of Cooperative Advertising with Reference Price Effects. J. Retail. Consum. Serv. 2023, 70, 103166. [Google Scholar] [CrossRef]
- den Boer, A.V.; Keskin, N.B. Dynamic Pricing with Demand Learning and Reference Effects. Manag. Sci. 2022, 68, 7112–7130. [Google Scholar] [CrossRef]
- Wang, Q.; Zhao, N.; Wu, J.; Zhu, Q. Optimal Pricing and Inventory Policies with Reference Price Effect and Loss-Averse Customers. Omega 2021, 99, 102174. [Google Scholar] [CrossRef]
- Zhao, N.; Wang, Q.; Cao, P.; Wu, J. Pricing Decisions with Reference Price Effect and Risk Preference Customers. Int. Trans. Oper. Res. 2021, 28, 2081–2109. [Google Scholar] [CrossRef]
- Famil Alamdar, P.; Seifi, A. Dynamic Pricing of Differentiated Products under Competition with Reference Price Effects Using a Neural Network-Based Approach. J. Revenue Pricing Manag. 2023. [Google Scholar] [CrossRef]
- Chaab, J.; Zaccour, G. Dynamic Pricing in the Presence of Social Externalities and Reference-Price Effect. Omega 2024, 122, 102963. [Google Scholar] [CrossRef]
- Anton, R.; Chenavaz, R.Y.; Paraschiv, C. Dynamic Pricing, Reference Price, and Price-Quality Relationship. J. Econ. Dyn. Control 2023, 146, 104586. [Google Scholar] [CrossRef]
- Nouri-Harzvili, M.; Hosseini-Motlagh, S.-M. Dynamic Discount Pricing in Online Retail Systems: Effects of Post-Discount Dynamic Forces. Expert Syst. Appl. 2023, 232, 120864. [Google Scholar] [CrossRef]
- Prakash, D.; Spann, M. Dynamic Pricing and Reference Price Effects. J. Bus. Res. 2022, 152, 300–314. [Google Scholar] [CrossRef]
- Wang, C.; Liu, Y.; Pan, Z. The Impact of Reference Price Effect on Pricing Decisions. Asia Pac. J. Mark. Logist. 2023, 36, 1150–1170. [Google Scholar] [CrossRef]
- Qin, C.-X.; Liu, Z. Reference Price Effect of Partially Similar Online Products in the Consideration Stage. J. Bus. Res. 2022, 152, 70–81. [Google Scholar] [CrossRef]
- Zhang, W.; Zhang, Y.; Pu, X.; Wang, Z. Optimal Pricing Strategy for New Products Considering Reference Price Effect in Advance Selling. RAIRO-Oper. Res. 2023, 57, 2045–2066. [Google Scholar] [CrossRef]
- Kim, Y.; Krishnan, R. The Dynamics of Online Consumers’ Response to Price Promotion. Inf. Syst. Res. 2019, 30, 175–190. [Google Scholar] [CrossRef]
- Zhao, J.; Zhang, W.; Feng, J.; Zhang, Y.; Ma, S. Joint Promotion of Online Retail Based on Promotional Effort under the Shopping Festival Background. Comput. Intell. Neurosci. 2022, 2022, e6744565. [Google Scholar] [CrossRef] [PubMed]
- Li, J.; Ou, J.; Cao, B. The Roles of Cooperative Advertising and Endogenous Online Price Discount in a Dual-Channel Supply Chain. Comput. Ind. Eng. 2023, 176, 108980. [Google Scholar] [CrossRef]
- Yan, K.; Hua, G.; Cheng, T.C.E.; Wang, S.; Dong, J.-X. Joint Promotion of Cross-Market Retailers: Models and Analysis. Int. J. Prod. Res. 2022, 60, 3397–3418. [Google Scholar] [CrossRef]
- Duan, Y.; Liu, T.; Mao, Z. How Online Reviews and Coupons Affect Sales and Pricing: An Empirical Study Based on e-Commerce Platform. J. Retail. Consum. Serv. 2022, 65, 102846. [Google Scholar] [CrossRef]
- Sun, G.; Cavusoglu, H.; Raghunathan, S. Value of Membership-based Free Shipping in Online Retailing: Impact of Upstream Pricing Model. Prod. Oper. Manag. 2022, 31, 4131–4153. [Google Scholar] [CrossRef]
- Xu, L.; Meng, Z. Dynamic Analysis of Retailers’ Paid Membership Strategy. Discrete Dyn. Nat. Soc. 2021, 2021, e6412614. [Google Scholar] [CrossRef]
- Fang, Z.; Ho, Y.-C.; Tan, X.; Tan, Y. Show Me the Money: The Economic Impact of Membership-Based Free Shipping Programs on E-Tailers. Inf. Syst. Res. 2021, 32, 1115–1127. [Google Scholar] [CrossRef]
- Hu, L.; Zhang, Y.; Chung, S.-H.; Wang, L. Two-Tier Price Membership Mechanism Design Based on User Profiles. Electron. Commer. Res. Appl. 2022, 52, 101130. [Google Scholar] [CrossRef]
- Hu, L.; Sun, X.; Yu, H.; Chung, S.H. Seize the Opportunity of Targeted Marketing Under the Platform Membership Mechanism. IEEE Trans. Eng. Manag. 2024, 71, 1969–1983. [Google Scholar] [CrossRef]
- Zhang, Z.; Ma, M.; Popkowski Leszczyc, P.T.L.; Zhuang, H. The Influence of Coupon Duration on Consumers’ Redemption Behavior and Brand Profitability. Eur. J. Oper. Res. 2020, 281, 114–128. [Google Scholar] [CrossRef]
- Zhang, Y.; Hu, X. Digital Coupon Promotion and Inventory Strategies of Omnichannel Brands. Axioms 2023, 12, 29. [Google Scholar] [CrossRef]
- Zhang, Y.; Hu, X.; Yao, G.; Xu, L. Coupon Promotion and Inventory Strategies of a Supplier Considering an E-Commerce Platform’s Omnichannel Coupons. J. Retail. Consum. Serv. 2024, 77, 103625. [Google Scholar] [CrossRef]
- Mccarthy, E.J. Basic Marketing: A Managerial Approach; McCarthy, E.J., Ed.; Mcgraw Hill Publishing Company: Chicago, IL, USA, 1960. [Google Scholar]
- von Stackelberg, H. The Theory of Market Economy. Translated from the German and with an Introduction by A.T. Peacock. London, Edinburgh, Glasgow, W. Hodge & Co, Ltd., 1952, Xxiii p. 328 p., 25/-. In Recherches Économiques de Louvain/Louvain Economic Review; Cambridge University Press: Cambridge, UK, 1952; Volume 18, p. 543. [Google Scholar] [CrossRef]
- Niu, B.; Chen, L.; Li, Q.; Zeng, F. Restaurants’ Platform Partnership for Social Promotion and Resilient Revenue: Is Reward-Based Traffic Really Rewardful? Prod. Oper. Manag. 2024. [Google Scholar] [CrossRef]
- Dai, L.; Shu, T.; Zheng, Y.; Chen, S.; Wang, S. Impacts of Reference Price Effect and Corporate Social Responsibility on the Pricing Strategy of a Remanufacturing Supply Chain. J. Ind. Manag. Optim. 2023, 19, 7350–7379. [Google Scholar] [CrossRef]
- Guo, T.; Zhong, S.; Wang, X.; Ma, S. Price Promotion Considering the Reference Price Effect and Consumer Loyalty: Competition between First-Party and Third-Party Retailers. Comput. Ind. Eng. 2023, 175, 108841. [Google Scholar] [CrossRef]
- Xu, L.; Meng, Z. Optimizing Retailer Ordering Strategies: A Comparative Analysis of Membership and Non-Membership Systems. J. Knowl. Econ. 2023. [Google Scholar] [CrossRef]
- Hu, L.; Ma, H.-L.; Wang, L.; Liu, Y. Hiding or Disclosing? Information Discrimination in Member-Only Discounts. Transp. Res. Part E Logist. Transp. Rev. 2023, 171, 103026. [Google Scholar] [CrossRef]
Disclaimer/Publisher’s Note: The statements, opinions and data contained in all publications are solely those of the individual author(s) and contributor(s) and not of MDPI and/or the editor(s). MDPI and/or the editor(s) disclaim responsibility for any injury to people or property resulting from any ideas, methods, instructions or products referred to in the content. |
© 2024 by the authors. Licensee MDPI, Basel, Switzerland. This article is an open access article distributed under the terms and conditions of the Creative Commons Attribution (CC BY) license (https://creativecommons.org/licenses/by/4.0/).










