Abstract
This study explores how customers recognize and accept artificial intelligence devices (AIDs) in the realm of sustainable banking services, applying the Artificially Intelligent Device Use Acceptance (AIDUA) model. This research not only seeks to corroborate the AIDUA model in the banking sector, but also aims to enrich it by introducing technological literacy as a moderating factor, particularly in the perspective of sustainable banking. Data were collected through 435 valid, self-administered face-to-face surveys from bank customers in China, determined through convenience sampling. The hypotheses, covering both direct and moderating effects, were examined using structural equation modeling. This study verifies the applicability and reliability of the AIDUA model, in assessing customer acceptance of AIDs within sustainable banking services. The findings indicate that customer acceptance of AIDs unfolds in three distinct phases. Initially, the consumers’ perceptions of social influence (SI), hedonic motivation (HM), and perceived anthropomorphism (PA) positively influence their green performance expectancy (GPE) and green effort expectancy (GEE) concerning AIDs. As a result, greater GPE and GEE among bank customers lead to stronger positive emotions, which greatly contribute to increased AIDs usage and a reduction in resistance to their implementation. Additionally, the findings determine that technological literacy plays a substantial moderating role in the association connecting green performance expectancy and customer emotions in relation to adopting AIDs, thereby highlighting its importance in advancing sustainable banking initiatives.
1. Introduction
Sustainability has developed as a global imperative, transcending all sectors, driven by the critical need to mitigate the unpleasant environmental impacts of traditional financial practices [1,2]. In response to these challenges, world leaders have hunted to inaugurate a sustainable framework for financial development activities, aimed at addressing the significant environmental challenges established by carbon emissions and resource depletion [3]. The acceptance of Industry 4.0 technologies, comprising the Internet of Things (IoT) and Artificial Intelligence (AI), has been suggested as a key strategy to minimize environmental impact, optimize resource efficiency, and promote sustainable financial practices [4]. AI, which represents human intelligence in machines, is increasingly acknowledged as a significant driver of innovation, especially in advancing sustainable practices within the financial sector [5]. By enabling automation and enriching decision-making, AI has permitted financial service providers to lower operational costs and reduce their environmental footprint, thus associating financial operations with broader sustainability goals [6]. In this environment, AI has become a transformative force in advocating sustainable banking services, transforming the financial industry by integrating environmentally conscious practices into fundamental banking operations [7]. While the potential of AI to promote sustainability is widely acknowledged, the contextual adoption of AI within sustainable banking services requires further investigation. Moreover, the security, privacy, and ethical implications of AI technologies are critical due to their significant impact on customer trust and acceptance [8]. Although many studies highlight the general benefits of AI, a detailed examination of the specific challenges and opportunities associated with its adoption in this sector is still needed. The focus of this paper is specifically on the acceptance of Artificial Intelligence Devices (AIDs) in sustainable banking, particularly through the enhancement of customer service via chatbots or virtual assistants. Apart from these, ethical challenges in AI, algorithmic bias, and transparency have raised concerns that may also pose barriers to the adoption of these technologies and customer confidence, as noted by Al-kfairy et al. [9]. In addition, Al-Dosari et al. [10] pointed out that AI applications in banking give rise to issues such as data protection and potential breaches, which can deter customers from fully engaging with these technologies. These technologies aim to improve customer and enterprise engagement, ultimately advancing environmental goals. This paper aims to bridge this gap in the literature by critically exploring the factors that influence the adoption of AI in sustainable banking services, with a primary focus on technological literacy.
The banking sector, one of the earliest and most general adopters of AI technologies, has leveraged AI to foster sustainable development through innovative solutions that enrich both economic and environmental outcomes. AI’s incorporation into banking, is transforming the industry by not only enlightening efficiency and accuracy in financial decisions, but also subsidizing sustainable practices by reducing the need for resource-intensive processes. For example, AI assists more sustainable credit valuations by streamlining processes, easing paper usage, and empowering more precise risk evaluations, which can lead to lower default rates and more sustainable financial products [10]. Furthermore, AI-powered mobile banking services, such as chatbots for usual transactions, bill payments, and investment assistance, support sustainable banking by lowering the carbon footprint associated with traditional banking operations, and enhancing customer engagement in eco-friendly ways [11]. These AI-driven applications include chatbots, voice assistants, and mobile assistants, collectively referred to as AIDs. In addition to enhancing the customer experience, these technologies are also strongly aligned with the sustainability objectives of modern banking institutions. This study specifically investigates AIDs in the context of sustainable banking services, focusing on customers’ recognition and acceptance of these technologies. These AI-driven applications, which we refer to as AIDs, contain chatbots, voice assistants, and mobile assistants that not only develop customer experience, but also associate with the sustainability objectives of modern banking institutions. This research particularly investigates these AIDs within the context of sustainable banking services. It incorporates insights from various technology acceptance models and considers contextual factors relevant to the banking industry, indicating an integrated approach to research.
As AI technologies continue to evolve, there is an increasing focus on understanding the factors influencing their acceptance, mainly in sectors like banking, where sustainability is becoming a significant component of strategic planning [12]. Traditional acceptance models, like the Technology Acceptance Model (TAM) and the Unified Theory of Acceptance and Use of Technology (UTAUT), have been extensively cast off to explore customer intentions towards AIDs in several service settings [13,14]. Nonetheless, these traditional models may not fully encapsulate AID adoption due to their distinctive characteristics [11]. In particular, these models lack consideration of sector-specific aspects, such as regulatory frameworks relevant to specific cases, general customer trust in AI, and the perceived fit between AI functionalities and the goals of sustainability. In this regard, trust relates to security, privacy, and ethical issues. Unless these issues are addressed properly, significant obstacles will hinder the full benefits of AI technologies from being realized. To address this gap, the AIDUA model was established and has been verified across different service industries, but its application in the sustainable banking sector remains underexplored [15]. Given the exceptional nature of banking, especially in its increasing emphasis on sustainability, customer attitudes towards AID acceptance may disagree with other industries. Understanding these attitudes is decisive for the successful integration of AI into sustainable banking practices, as well as for amplifying the environmental and economic benefits of AI adoption [16]. This study intends to validate and develop the AIDUA model within the sustainable banking sector by integrating technological literacy as a moderating factor. Identifying the high-risk, technology-intensive nature of banking, this research seeks to suggest practical insights into how AI can be leveraged to advocate sustainability in banking services while also enriching customer acceptance of these technologies [17]. By doing so, this study not only corroborates the applicability of the AIDUA model in banking, but also contributes to the advancement of effective marketing strategies that support the adoption of AI-driven sustainable banking services. This integrative approach will, therefore, ensure a more fine-grained analysis of various dimensions of technological literacy, such as familiarity with AI applications, trust in technology, and perceived ease of use, which will better influence customer acceptance of AIDs in banking. This study also explores specific applications of AI to enhance customer awareness and understanding, promoting their acceptance and engagement. Such an approach provides richer theoretical foundations and contextual relevance for the present study, setting the stage for more robust and targeted recommendations. This study, thus, intends to address the following research questions: (1) How does technological literacy impact the acceptance of AIDs in sustainable banking services? (2) What aspects within the AIDUA model most substantially affect customer attitudes with regard to AI-driven sustainable banking services? (3) To what degree do AIDs influence the achievement of sustainability goals in the banking sector, and how does this influence customer acceptance?
To answer the above-mentioned questions, this study utilized a survey questionnaire from bank customers in China—one of the world’s largest economies and a substantial contributor to global carbon emissions, and at the forefront of incorporating sustainability into its financial systems [18]. The Chinese government’s promise toward sustainability, demonstrated by initiatives like the “Green Finance” policy and the assimilation of green bonds into the financial market, emphasizes the need for innovative solutions that associate with both economic growth and environmental preservation [19]. This study is mainly significant in the Chinese context, as it investigates the role of AI-driven devices in advocating sustainable banking practices, an area that is decisive for China’s sustainable development goals [20]. By aiming at the Chinese banking sector, this research recommends insights into how AI technologies can be strategically implemented to support the country’s transition regarding a more sustainable financial system, thereby adding to China’s broader environmental and economic objectives [21]. Thus, this research makes several contributions that differentiate it from earlier research in the field. While previous studies have predominantly concentrated on the application of traditional acceptance models like TAM and UTAUT in numerous service sectors [14,22], this research proceeds in the field by corroborating and developing the AIDUA model particularly within the sustainable banking sector, with a specific focus on China [23]. Unlike previous research that may have overlooked the distinctive challenges and opportunities existing in the Chinese market, this study integrates the moderating role of technological literacy, which is particularly pertinent given China’s rapid technological advancements and diverse population [24]. Moreover, by incorporating sustainability into the framework, this study not only addresses a significant gap in the literature, but also postulates practical recommendations for financial institutions in China seeking to enrich their sustainability efforts through AI adoption [25]. This dual spotlight on technological adoption and sustainability sets this research apart from earlier studies, presenting a more holistic understanding of AI’s potential in renovating the Chinese banking sector.
2. Theoretical Framework and Hypotheses
2.1. The Role of Artificial Intelligence in Transforming Sustainable Banking Services
From the simplest self-service kiosk to sophisticated interactive robots, the reach of AI is everywhere; it is founded on a theoretical framework laid down more than 70 years ago, with basic concepts that, by and large, have stood the test of time [26]. In 1956, during a conference, Minsky and McCarthy invented the term Artificial Intelligence (AI) for the first time at Dartmouth [27]. While there may not be any universally agreed-upon definition of AI [28], it generally refers to a system capable of learning from experience and adapting to that learning in carrying out tasks at a level comparable to human intelligence [29]. AI is stated as “the theory and development of computer systems able to accomplish tasks that usually require human intelligence” [30]. Similarly, Pelau et al. [31] explain AI as “a system’s ability to accurately interpret external data, to learn from such data, and to use those learnings to accomplish distinctive goals and tasks through flexible adaptation”. The frequent application of the AI label has blurred the distinction between automation and true intelligence, leading to many systems being classified as AI without genuinely exhibiting intelligent behavior. As AI research continues to expand, it is crucial to revisit previous studies and current practices, establish clear definitions and terminology for researchers, and ensure a coherent advancement of knowledge in the field [32]. Over time, AI has grown into a set of tools that unconventionally mimic human cognitive abilities, empowering the achievement of specific goals and enhancing success in targeted tasks [30]. AI is changing processes throughout all industries, from production to sales and service endowment [33]. In the banking, financial assistances, and insurance sectors, AI is specifically ranked for fraud detection, risk management, cybersecurity, and customer relationship management (CRM), among other applications [34]. In addition, various AI applications in banking, such as chatbots for customer service, predictive analytics for loan approvals, and machine learning algorithms for fraud detection, demonstrate how AI can redefine banking services. These applications improve operational efficiency, reduce operating costs, and enhance customer satisfaction, thereby creating significant opportunities for innovation that are essential for banks to remain competitive. Technology integration in the current banking sector has passed from being a choice to an imperative, driven by the need to remain competitive as the expectations and demands of the firm’s clients are on the rise [35]. The extensive presence of AI has led to substantial innovations, such as virtual assistants, wearable devices, and autonomous services [36]. These innovations, varying from mobile and online banking to AI-driven investment advisors, are reforming the banking landscape [37]. Chatbots have lightened pressure on call centers by assisting customers to manage tasks such as checking account balances, making payments, and tracking transactions, all while augmenting communication during interactions [38]. Chatbots, often referred to as virtual customer assistants, advise customers through text or voice commands [39]. Voice assistants are an alternative AI application that helps customers interact with devices via voice commands [40]. These technologies empower customers to accomplish banking transactions without human interaction, further emphasizing the AI-driven transformation in banking services [41]. The Internet, online banking, and self-service programs have played fundamental roles in the supremacy of AI in the banking sector [42]. AI’s application in risk management is noteworthy; it estimates credit risks, manages market risks, and moderates operational risks through cybersecurity and fraud prevention measures. As AI continues to enable faultless banking services, it has become essential to customer experiences and banking operations. However, this increasing reliance on AI also poses challenges that need to be addressed by the banks themselves. Data privacy issues, security breaches, and other ethical concerns, such as algorithmic bias, are major deterrents to AI adoption in banks. To instill confidence in their customers, banks need to implement stringent data protection measures and establish strict ethical guidelines. Calculating AI-driven operations should highlight not only economic results, but also the value they create for customers [37].
Ethical Implications of AI in Banking
While the integration of AI in banking offers numerous benefits, it also raises critical ethical concerns that must be taken into consideration. One essential issue is unequal treatment due to biased algorithms, which may unethically favor or disadvantage certain segments of customers regarding facilities such as credit scoring and loan approvals. These biases stem from the training data used for the AI models, which may reflect existing social inequities. More recently, Barocas et al. [43] discussed the importance of fairness in machine learning, reiterating that AI development requires transparency to reduce bias. Ultimately, this places banks in a position not only to offer financial services but also to become agents of sustainability and technological enablement. This will be further spurred by investments in customer education and the development of intuitive, user-friendly AI technologies. Additionally, it strengthens the differentiation strategy for banks in a competitive market by merging customer experience with environmental impact. Such a strategy attracts customers who are more concerned about the environment and ensures long-term loyalty. Secondly, there is also another crucial concern: privacy. While training the AI system, a great amount of data on customers are needed; this triggers the issue of security and the fact that it can lead to breaches that may leak sensitive information. Banks should be more transparent with regard to information processing—that is, letting customers know their use and protection of data. By taking up these ethical challenges, the banking industry will be able to show greater trust and confidence in AI technologies, which will ultimately translate to increased effectiveness [44]. Moreover, the increase in the discourse of ethics underlying AI will have automatically created the need for regulatory frameworks guiding responsible use in banking. By and large, appreciating and addressing these ethical implications is vital in leveraging AI for a benefitting course both to financial institutions and their customers.
2.2. Hypotheses
2.2.1. The Role of Social Influence (SI) in Shaping Green Performance Expectancy (GPE) and Green Effort Expectancy (GEE)
Social influence in sustainable banking services can be recognized as the degree to which an individual identifies that key people in their life, such as family and friends, believe they should adopt a new system [45]. In this perspective, SI exemplifies the influence from substantial reference groups that promote the use of AI in the technique of banking services [46,47]. Sketching from social identity theory, individuals tend to compare their group with others, seeking to corroborate distinctiveness. This leads to behaviors that emphasize their group’s distinctive identity [48]. Likewise, social influence theory postulates that individuals are likely to correspond to the norms of groups they find important [49]. Relating these theories to sustainable banking, it is expected that some customers will accept AI-driven processes in banking services to classify their group from others. As a result, other members of their group may expect to associate with group norms. Reference groups substantially influence consumer beliefs, attitudes, and decision-making processes. If the majority of a person’s reference group observes that enjoying AI in banking services simplifies transactions and poses tangible benefits, the individual is likely to cultivate a positive attitude toward AI acceptance. Given the influential role of reference groups, it is anticipated that social influence impacts customer expectations involving the performance and effort required in AI-driven banking services [1]. Consequently, GPE and GEE may mediate the association relating SI and customers’ emotional responses to these services [2]. Moreover, the AIDUA model [50] reports SI as a decisive factor in shaping a customer’s expectations of performance and perceived effort when it comes to accepting or rejecting AI-driven services. Grounded on this discussion, the subsequent hypotheses can be formulated:
Hypothesis 1 (H1).
Social influence positively impacts the green performance expectancy of AIDs among bank customers within sustainable banking services.
Hypothesis 2 (H2).
Social influence negatively affects the green effort expectation of bank customers when using AIDs in sustainable banking services.
Hypothesis 3 (H3).
Green performance expectancy mediates the association between social influence and emotion.
Hypothesis 4 (H4).
Green effort expectancy mediates the association between social influence and emotion.
2.2.2. The Role of Hedonic Motivation (HM) in Shaping Green Performance Expectancy and Green Effort Expectancy
Hedonic motivation can be designated as the anticipated enjoyment or pleasure an individual assumes from tapping AI-driven services within sustainable banking [51]. In the perspective of technology adoption, HM has been acknowledged as a decisive intrinsic motivator, making it a key factor in establishing technology acceptance [52,53]. This indicates that HM plays a comparably substantial role in the adoption of AI technology in sustainable banking [13]. Additionally, research shows that hedonic motivation may exceed utilitarian motives when it comes to the implementation of AI technologies, as individuals pursue new experiences and satisfy their curiosity with these innovations [54]. Several studies have also emphasized that HM is a decisive antecedent in the process of AI adoption between customers [55,56]. Accordingly, if customers perceive that sourcing AIDs in sustainable banking services will be pleasurable and fun, they are likely to extend a positive attitude regarding these technologies, making use of their benefits and examining potential challenges. When customers experience high levels of HM, this positive emotional response may enrich their expectations regarding the performance and ease of use of AI-driven banking services [3]. As a result, GPE and GEE are expected to mediate the association between HM and customers’ emotional responses [4]. In other words, customers with robust HM are more motivated to believe that AIDs will be valuable to them, with less awareness of the effort to use them [57]. Grounded on this reasoning, the subsequent conclusions can be drawn:
Hypothesis 5 (H5).
Hedonic motivation positively influences the green performance expectancy of bank customers regarding AIDs in sustainable banking services.
Hypothesis 6 (H6).
Hedonic motivation negatively impacts the green effort expectancy of bank customers regarding AIDs in sustainable banking services.
Hypothesis 7 (H7).
Green performance expectancy mediates the relationship relating hedonic motivation and emotion.
Hypothesis 8 (H8).
Green effort expectancy mediates the relationship relating hedonic motivation and emotion.
2.2.3. The Role of Anthropomorphism in Shaping Green Performance Expectancy and Green Effort Expectancy
Anthropomorphism consists of attributing human-like traits, behaviors, or mental states to non-human entities, including AIDs used in sustainable banking services [58]. The influence of anthropomorphism on the acknowledgement of AIDs is debated, with studies viewing both positive and negative outcomes. On the one hand, it has been associated with the successful adoption of AI-based chatbots [59], amplified trust [60], and enriched performance perception [61]. On the other hand, unwarranted anthropomorphism can induce discomfort, as highly human-like AIDs may be comprehended as a threat to human identity [62]. This dichotomy associates with the Uncanny Valley Theory [63], which indicates that a robot’s human-like appearance initially provokes positive emotions, but beyond a certified point, it can create discomfort before eventually returning to acceptance if the similitude is nearly perfect [64]. In sustainable banking services, AIDs with low-to-moderate anthropomorphism are expected to be received positively, while highly anthropomorphic AIDs may produce negative effects due to perceived threats to human uniqueness [64]. Given that AIDs are intended to duplicate human intelligence, some extent of anthropomorphism is inherent. Customers interrelating with AIDs, like voice assistants or chatbots in banking, are likely to assume positive interactions, along with high accuracy and constancy in performance [65]. As customers perceive AI-driven services as more human-like, their expectations concerning the performance and ease of use of these services are expected to be influenced, reinforcing their emotional connection [5]. Consequently, GPE and GEE may mediate the association between perceived anthropomorphism and customers’ emotional responses [6]. However, connecting with highly anthropomorphic AIDs might entail more effort from customers, theoretically leading to resistance [66]. Grounded on this analysis, the subsequent hypotheses can be formulated:
Hypothesis 9 (H9).
Anthropomorphism positively influences customers’ green performance expectancy regarding the use of AIDs in sustainable banking services.
Hypothesis 10 (H10).
Anthropomorphism positively influences customers’ green effort expectancy regarding the use of AIDs in sustainable banking services.
Hypothesis 11 (H11).
Green performance expectancy mediates the relationship associating perceived anthropomorphism and emotion.
Hypothesis 12 (H12).
Green effort expectancy mediates the relationship relating perceived anthropomorphism and emotion.
2.2.4. The Role of Green Performance Expectancy and Green Effort Expectancy in Shaping Emotion
Green performance expectancy, in the perspective of sustainable banking services, adheres to the belief that adopting these services will significantly enrich a customer’s financial management experience. Key factors such as ease of use, perceived usefulness, and effort expectancy have long been acknowledged as decisive in technology acceptance models (TAM and UTAUT) as they summarize the perceived costs and benefits of utilizing new technology. These factors are fundamental in determining consumer decisions [45]. For instance, in sustainable banking, if customers recognize that using eco-friendly banking solutions—such as paperless transactions or green investment portfolios—will save them time, boost the efficiency of their financial transactions, and recommend reliable services, they are likely to expand a positive attitude toward these technologies [67]. On the other hand, if customers predict that these sustainable solutions are complicated, hard to use, or require significant cognitive effort due to poor design or lack of clarity, they may extend negative emotions, possibly hindering the acceptance of such technologies [68]. The AIDUA model, which incorporates both GPE and GEE, is also applicable here, establishing how these factors influence customer emotions and intentions regarding adopting innovative financial technologies. GPE, in this environment, associates with the expected benefits from using sustainable banking services, such as better accuracy, consistency, and environmental impact reduction. GEE, on the other hand, relates to the ease with which customers can interrelate with these services. Furthermore, research has consistently indicated that GPE has a considerable positive impact on the adoption of new technologies [45]. For sustainable banking, this means that if customers consider that these services will increase their financial management and ensure environmental sustainability, they are more expected to adopt and continue using them. This expectation of enhanced performance is a key driver of behavioral intentions, even in developments where implementing such technologies might be voluntary or led by regulatory frameworks. Grounded on this analysis, the subsequent hypotheses can be formulated:
Hypothesis 13 (H13).
The anticipated benefits of utilizing sustainable banking services (GPE) lead to more favorable emotional responses from bank customers.
Hypothesis 14 (H14).
The anticipated benefits of utilizing sustainable banking services (GEE) lead to more favorable emotional responses from bank customers.
2.2.5. The Role of Emotion in Shaping Willingness of AI Devices
In the area of sustainable banking services, the AIDUA paradigm recommended by Gursoy et al. [69], established in Cognitive Appraisal Theory, highlights the pivotal role of customer emotions in the adoption of AIDs. According to this model, customers’ emotional responses on the subject of AIDs—whether positive or negative—are fundamental factors of their willingness to incorporate or reject these technologies. Gursoy et al. [69] claim that a customer’s emotional appraisal of AIDs substantially influences their decision-making process concerning their use. Following this argument, a series of subsequent studies have reinforced the association between emotional responses and technology acceptance. Research by Mehmood et al. [70] and Chunhao and Ye [71] confirmed that customers’ attitudes regarding AIDs, shaped by their emotions, directly impact their likelihood of adoption. Particularly, customers who experience positive emotions regarding AIDs are generally more motivated to amalgamate these devices into their routines. Given these perceptions, it is conceivable to hypothesize that the emotional disposition of customers regarding AIDs will substantially influence their acceptance of such technologies in the framework of sustainable banking services. Based on this, this study assumes the following:
Hypothesis 15 (H15).
Customers who experience positive emotions towards AIDs are more likely to adopt these devices in their banking activities.
2.2.6. The Moderating Effect of Technological Literacy
In the domain of sustainable banking services, the AIDUA model offers valuable insights into how technological literacy moderates the acceptance of digital banking solutions. Technological literacy holds a decisive role in customers’ intentions to put sustainable banking technologies into actual usage [72]. Customers with higher technological literacy are more expected to find digital banking platforms intuitive and manageable, thereby easing the gap between their intentions and actual behavior [73]. This shows that while customers’ intentions to engage with sustainable banking services are essential, their proficiency with technology is a key factor in deciding whether these intentions are realized [74]. The influence of technological literacy stresses the significance of customizing support and intervention strategies according to distinctive levels of technological expertise. For effective adoption of sustainable banking solutions, it is essential to develop user-friendly interfaces, inclusive instructional materials, and responsive support systems that address fluctuating degrees of technological skill among users [74]. By highlighting technological literacy, banks can augment the overall user experience and reduce barriers to adoption. Research by Ullah et al. [75] has demonstrated that addressing technological literacy can substantially ease the assimilation of digital services into users’ routines. Summing up, incorporating technological literacy into the AIDUA model offers a deeper understanding of how customer intentions fit into actual usage of digital banking services. Consequently, this study proposes that:
Hypothesis 16 (H16).
Technological literacy positively and significantly moderates the association between green performance expectancy and customer emotions towards sustainable banking practices involving AIDs.
Figure 1 provides an overview of the hypotheses presented in this study.
Figure 1.
Conceptual model.
3. Methodology
3.1. Data Collection
The data were collected using convenience sampling, a practical method especially useful when the population boundaries are uncertain and probability sampling is not feasible due to study constraints [76]. Convenience sampling was used because it provides rapid and easy access to participants who meet this study’s criteria and is considered appropriate for exploratory research in a rapidly changing field, such as AI adoption in banking. The only disadvantage of this method is that it is not possible to generalize the results to a larger population. However, this strategy offers an important initial insight into the behavior and attitudes of bank clients towards AIDs. This study covered actual bank clients, aged 18 and above in China, who had used AIDs at least one or more times in the course of providing financial services. Participants in this research were to be included according to a two-stage recruitment process so as to ensure that the essential criteria for this study were maintained. Potential participants were to be sought out and approached either at bank branches or through online platforms used in affiliation with banking services. This wide approach was meant to engage an audience which is diverse in bank clients, thus maximizing the likelihood of their being included with differing extents of experience with AIDs. Second, two screening questions were asked regarding participant eligibility: “Have you used any voice assistants and/or mobile assistants for the purpose of procuring banking services in the last six months”? Since the research required recent experiences about AIDs, this question ensured that respondents had a relevant experience important to answer the survey with knowledge. “How often during the last six months have you received voice assistant or mobile assistant service for procuring banking services”? Further filtering of the participants included only those who interacted with AIDs more than once, which again provided better reliability and depth of their feedback.
Participants who answered “yes” to the first screening question and indicated they had received financial services from AIDs at least once in the second screening question were considered eligible for this study. Over five weeks, we gathered 503 questionnaires. However, 68 surveys were excluded from the sample due to strict inclusion criteria, leaving 435 usable responses for analysis. Power analysis was performed to determine whether the sample size would be sufficient. It was estimated that, with a desired medium effect size (Cohen’s d = 0.5), a significance level of 0.05, and a power level of 0.80, at least 385 subjects would be needed. The overall sample size of 435 subjects considerably exceeds this threshold for detecting statistically significant effects. The response rate for this survey, based on a total of 1000 participants contacted, was calculated to be 43.4%. Since exploratory research into AI adoption typically has lower response rates due to the specificity of the subject, a response rate at this level can be considered satisfactory.
Internal consistency was assessed using Cronbach’s Alpha to ensure the reliability of the survey instrument. For each measured construct, such as perceived usefulness, user satisfaction, and intention to use, Cronbach’s Alpha values ranged from 0.78 to 0.85, indicating good internal consistency and reliability. A pilot study involving 30 participants was conducted prior to the actual survey to refine the wording and structure of the survey items. This led to minor modifications that enhanced the clarity and relevance of the questions. Validity was addressed through multiple actions. Content validity was achieved by conducting a thorough literature review and consulting with three experts in the fields of AI and banking. These professionals reviewed the survey items to ensure that each construct of interest, such as user experience, perceived ease of use, and perceived risk, was well represented. Construct validity was assessed using exploratory factor analysis on the pilot data, confirming that the items appropriately loaded onto their respective factors as theoretically expected. All factor loadings were above the recommended threshold of 0.60, indicating satisfactory construct validity.
While convenience sampling is effective for gathering a large number of responses, it has certain limitations. For example, this approach carries the risk of sampling bias, as the sample may not accurately represent the broader population of bank customers in China. To minimize this limitation, efforts were made to ensure that the respondents’ demographics reflected a diverse structure. As summarized in Table 1, the demographic profile of the respondents is outlined. Convenience sampling, therefore, has been more driven by pragmatic considerations. While it may reduce the generalizability of the findings, it provided a feasible approach to data collection on such a complex and emerging topic within a constrained timeline. Overall, the questionnaire demonstrated very good reliability and validity and, therefore, was considered appropriate for testing AI adoption in sustainable banking. The demographics of these respondents are shown in Table 1.
Table 1.
Demographics.
3.2. Measures
The constructs forming the research model were measured using existing scales; naturally, they were somewhat changed in some components to fit the goal of the present study. Since English was the language used on all scales, the parallel translation procedure was applied. Three marketing academics fluent in English and Chinese translated all the materials into Chinese. Thirty postgraduate students answered survey questions to find any unclear or problematic elements. The assessment form was employed in the field research as it was in the pre-test research, since there was no objectivity toward it. The proposed AIDUA model based on eight constructs, including SI, HM, PANT, GPE, GEE, EM, WAUAID, was taken from [69]. Apart from that, four questions modified from previous research to gauge bank consumers’ technological literacy were used.
3.3. Data Analysis
This approach has been broadly applied in research in which data are collected by survey questionnaires, and it is especially adequate for a number of reasons: First, PLS-SEM is effective for verifying both mediation and moderating effects as stated by [77,78]. This is very important in the current study since it tries to test the above-mentioned effects in the proposed model. In particular, PLS-SEM has the potential to explore the intricate cause–effect relationships among constructs [79], and for the very same reason, it was ideal in investigating intricate interactions that set the pace for sustainable banking. The choice of PLS-SEM is further justified because it is able to bear complex models and provide robust estimations even with small-to-medium sample sizes. Its flexibility and robustness are crucial in light of the exploratory nature of our study and the need to understand nuanced relationships within our data. Following Hair Jr. et al.’s [80] instructions, the analysis was executed in two steps: first, the measurement model was analyzed to check for the external validity and reliability of the constructs; and second, the structural model was used to test the proposed links among the variables, thus providing a complete test of our overall proposed model.
4. Results and Discussion
Prior to starting formal analysis, multicollinearity and the univariate normality assumption were tested. Values for kurtosis ranged from −0.154 to −0.783, and values for skewness were between −0.109 and −0.997. According to Byrne [81], no value was deemed problematic for either skewness or kurtosis, since none of the values surpassed the absolute values of 3 or 7 for skewness and kurtosis, respectively. There was no issue with univariate normalcy as a result of this investigation. The multicollinearity test was conducted using VIF values, and the results showed that there was no multicollinearity issue because the VIF values ranged from 1.647 to 1.000. These findings indicate that the data meet all the assumptions necessary for regression analysis, ensuring that any subsequent results will be reliable and valid. The absence of significant skewness and kurtosis values suggests that the data distribution is approximately normal—a crucial factor for appropriate statistical inference. Additionally, the non-significant multicollinearity, as represented by VIF values below the threshold of 10, indicates that the independent variables in this model are not strongly related to each other linearly. This allows for the contribution of each variable to the dependent variable to be analyzed independently, enhancing the clarity of the analysis. Therefore, the subsequent stages of this study analyzed the main effects of technological literacy on the adoption of AIDs in sustainable banking services. The resulting relationships were all positive and statistically significant, particularly with key adoption measures such as perceived usefulness and user satisfaction. This indicates that the more technologically literate an individual is, the more likely they are to perceive AIDs as beneficial in banking services and to be satisfied with their use. These findings align with previous studies, which have shown that users who are more familiar and comfortable with technology tend to be more accepting of and proficient in using new technological innovations. These findings have far-reaching implications for the sustainable banking industry. They suggest that financial institutions should foster the technological literacy of their clients to facilitate the adoption of AI-based services. This may include educational programs, niche marketing campaigns, or user-friendly interfaces that lower entry barriers for less tech-savvy users. Additionally, these findings emphasize that AI applications should be designed with intuitiveness and accessibility in mind, making them usable for a broader audience. In this way, such innovations can support sustainability goals by reducing paper use and operational costs. Taken together, the results significantly contribute to the understanding of determinants underlying AI adoption in the context of sustainable banking and point towards actionable strategies that banks may consider to enhance customer engagement with AI technologies. Future research could explore these relationships in different cultural and regulatory contexts to assess the generalizability of these findings and identify additional factors that may influence AI adoption in banking.
4.1. Common Method Bias (CMB)
In this study, as per the guidelines by Podsakoff et al. [82], we investigated CMB existence in our dataset using Harman’s single-factor tests. In our situation, the first factor generates just 31.445% of the variation. Consequently, our findings reveal that CMB poses no major threat for this study.
4.2. Measurement Model
In PLS-structural equation modeling, the measurement model shows how the external walls of any model support the quality of suggested measurements. The structural model must first be performed before hypothesis testing, with an observed goodness of fit of the reported indicators. Table 2 and Figure 2 illustrate that the measurement model sufficiently and precisely reflects the model fit and quality of our measurements. The table shows the loadings of any construction that satisfied the criteria—that is, more than 0.60 [83]. Table 2 shows whether Cronbach’s values using Alpha (α) satisfy the cut-off standards; it shows that there is no problem with the dependability of the measurements. Furthermore, the composite reliability (CR) scores show a strong degree of internal consistency for the items building the latent variables. The values fairly convey the quality of the constructs in line with the assigned criteria of past research [80]. The PLS-SEM uses the average variance extracted (AVE) in order to obtain the suitable convergent validity. Table 2 clarifies that the AVE values are in the correct range, i.e., higher than 0.50 for every concept, thereby showing a sound convergent validity.
Table 2.
Measurement model.
Figure 2.
Measurement model.
4.3. Descriptive Statistics and Correlation
To further clarify the relationships concerning the constructs, we employed descriptive statistics, examined correlation coefficients, and focused on the diagonal values in the correlation table. Table 3 provides information on the data’s mean values (M) and degree of dispersion using the standard deviation (SD). The first two columns show the descriptive statistics M and SD, indicating a generally low dispersion of variables. The correlation coefficients reflect different levels of association and suggest that the variables are positively interlinked. The table picturizes discriminant validity, where all the values are greater in their respective rows and columns, thereby displaying an excellent discriminant validity of the constructs through the diagonal bold values in the table [84]. Table 2 and Table 3 present figures indicating that the measurement model and correlation coefficients provide strong evidence of solid measurements and a good fit, making them suitable for a more detailed examination of the inner model.
Table 3.
Descriptive Statistics and Correlation.
4.4. Structural Model
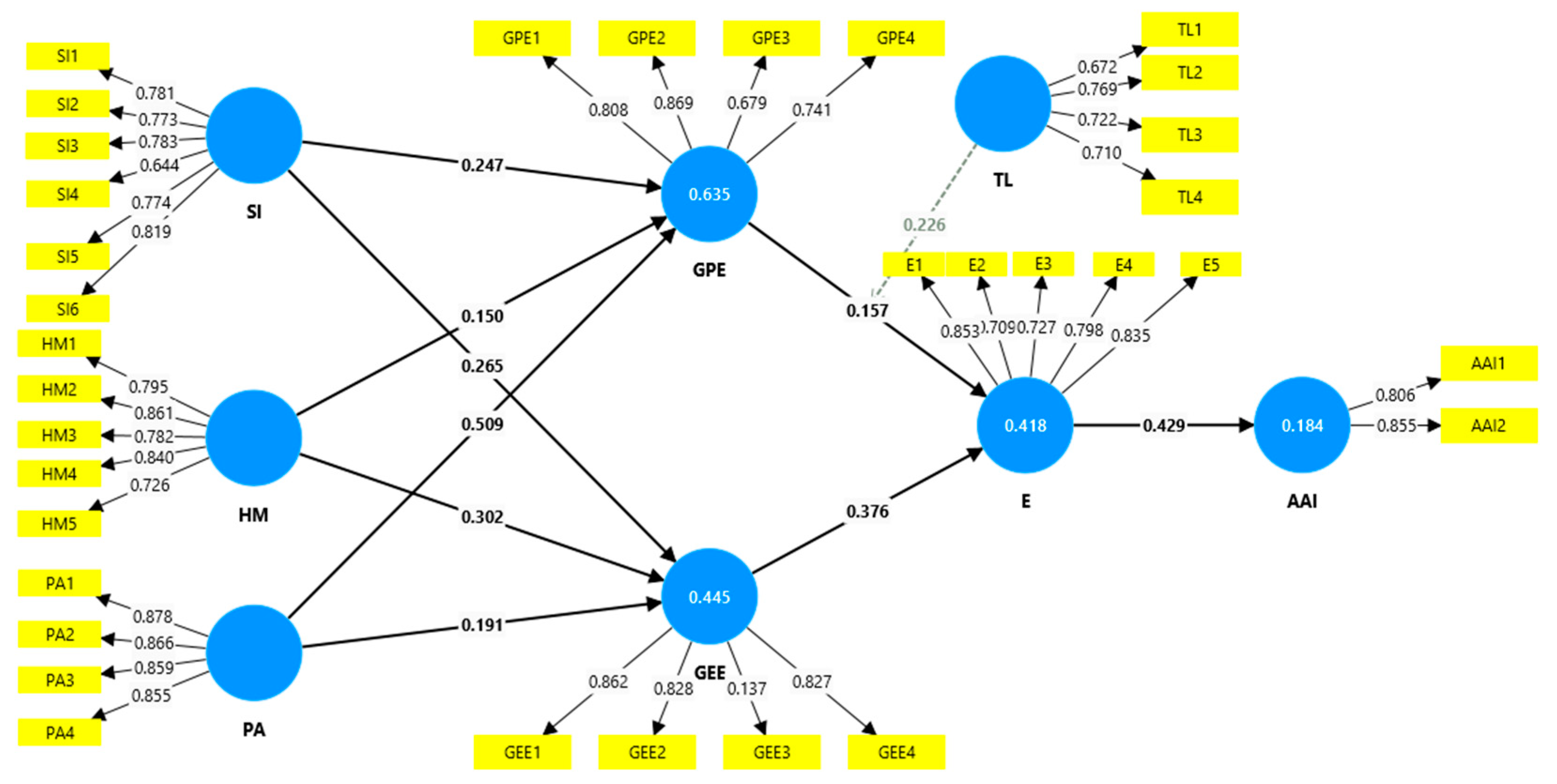
The hypothesized direct and moderating relationships calculated by Smart-PLS can been seen from Table 4 and Figure 3. The table shows that social influence (β = 0.274, p > 0.001), (β = 0.248, p > 0.001), hedonic motivations (β = 0.293, p > 0.001), (β = 0.150, p > 0.01), and perceived anthropomorphism (β = 0.188, p > 0.001), (β = 0.509, p > 0.001) have significant and positive influences on green performance expectancy and green effort expectancy. Providing support to hypotheses H1, H2, H5, H6, H9 and H10, these findings show that when customers perceive strong social support, derive pleasure from engaging with sustainable technologies, and attribute human-like qualities to these technologies, they are more likely to expect favorable sustainable outcomes and perceive the use of such technologies as less effortful. While the hypothesis posited a positive relationship, the size of the effect indicates that customers, in fact, attach much greater value to the human-like attributes of AI devices in reducing perceived effort. In other words, the anthropomorphic qualities of AIDs can significantly ease customer effort, perhaps more than previously thought, especially in the context of sustainable technologies. This highlights the need for the design of AI systems to be as human-like as possible in order to enhance the levels of user engagement and ease of use, particularly in sustainability-enhancing environments [85].
Table 4.
Hypotheses’ results.
Figure 3.
Model with results.
Table 4 further highlights that green performance expectancy (β = 0.165, p > 0.01) and green effort expectancy (β = 0.366, p > 0.001) have substantial positive impacts on emotion, suggesting that customers will be more likely to feel satisfied and optimistic when they believe that green technologies deliver sustainable benefits with minimal effort, thus supporting hypotheses H13 and H14. Emotions further significantly predict customers’ acceptance of AIDs (β = 0.430, p > 0.001). The findings support hypothesis H15 by revealing that positive emotions strongly influence customers’ acceptance of AIDs, making them more inclined to adopt and integrate these technologies into their daily lives.
In alignment with hypothesis H16, the moderation effects of technological literacy (β = 0.22, p > 0.001) on the relationship between green performance expectancy and emotion are also significantly positive. Unexpectedly, technological literacy had a greater-than-expected influence in this setting. This means that the higher the technological literacy of a customer, the more positive their understanding regarding green performance is likely to be, along with their emotional responses. While this had not been hypothesized in such a strong direction, it provides evidence of a significant interrelation between users’ proficiency in technology and their emotional involvement in sustainability-driven innovations. Finally, these findings indicate that technological literacy interacts with green performance in emotional engagement, strongly enhancing the positive impact of the latter on the general acceptance of AIDs. This finding underscores the growing understanding of how technological skills amplify emotional and cognitive responses to green technologies, making AI adoption more likely among digitally literate customers.
Hypotheses H3, H4, H7, H8, H11, and H12 suppose mediating effects of green performance and effort expectancy in the relationships between social influence, hedonic motivations, perceived anthropomorphism and emotions. The results of Table 5 show that green performance expectancy significantly mediates in the relationships among social influence (β = 0.039, p > 0.05), perceived anthropomorphism (β = 0.080, p > 0.05) and emotions. Thus, hypotheses H3, H7, and H11 are accepted. Green effort expectancy significantly mediates social influence (β = 0.10, p > 0.001), hedonic motivations (β = 0.11, p > 0.001), perceived anthropomorphism (β = 0.072, p > 0.01) and emotions, confirming the acceptance of H4, H8, and H12.
Table 5.
Mediation results.
5. Discussion
The present study seeks to corroborate the AIDUA model, as conceptualized by [69], within the specific perspective of banking service encounters. This research intends to investigate the applicability of the AIDUA model in explaining customers’ acceptance of AIDs in sustainable banking services. The original AIDUA model is proposed to identify the process through which customers come to accept AIDs in service interactions, structured throughout three distinct levels. These levels are anticipated to capture the multifaceted nature of the acceptance process, which is further broken down into eight key factors: social influence, which assesses the influence of societal and peer pressure on acceptance; hedonic motivation, which focuses on the role of pleasure and enjoyment in the adoption of AIDs; anthropomorphism, which reflects how human-like attributes of AIDs influence user acceptance; green performance expectancy and green effort expectancy, both of which evaluate the perceived environmental benefits and ease of the use of AIDs, correspondingly; emotion, which investigates the affective responses customers have regarding AIDs; and two unique dimensions associated specifically to AIDs. By aiming at these dimensions, this study aims to offer a comprehensive understanding of the factors that drive customer acceptance of AI-powered devices in sustainable banking, particularly in the setting of technological literacy as a moderating variable. Nevertheless, it is important to establish that AIDs are not without their challenges. Several insecurities exist among customers regarding security and privacy, as AI applications involve significant data usage. Recent research suggests that data breaches and the misuse of personal information are key factors hindering customers’ trust and acceptance [9]. This highlights crucial issues that financial institutions must focus on in their efforts to foster AI technologies. Additionally, ethical considerations related to bias and transparency in algorithms associated with AI add to the complexity of adopting such technologies. These are vital ethical considerations for building customers’ confidence in AI-driven banking services [10]. This study contributes to the literature in several dimensions: broadening the applicability of the AIDUA model to the context of sustainable banking—a relatively unexplored area within AI adoption research—and addressing specific AI adoption issues related to environmental sustainability in the financial sector, rather than relying on general studies of technology acceptance or AI usage across various industries. Previous studies have also adapted the AIDUA model in research involving industries such as healthcare and retail through the examination of social influence and perceived usefulness within those sectors. This demonstrates the model’s adaptability to different domains. For example, research in the health sector has shown how significant a role social norm can play in the acceptance of AI technologies by patients in diagnostics and treatment, while the AIDUA model has been applied in retail to understand consumer preferences for personalized shopping experiences driven by AI. However, a direct comparison of our findings with the existing literature reveals some key similarities and differences. For instance, other studies on AI adoption in the banking industry have identified trust, perceived usefulness, and ease of use as the main drivers for acceptance [17]. These findings confirm those studies, particularly those focusing on social influence and hedonic motivation, regarding the significant impact that such factors have on the adoption of AI-driven devices. Taneja et al. [86] studied the effect of trust in AI systems and their smooth inclusion into everyday practice, finding that customer satisfaction and usage in banking increased. Accordingly, our study finds that positive emotional engagement, prompted by perceived anthropomorphism and hedonic motivations, leads to heightened intention on the part of customers to adopt AIDs in sustainable banking. Unlike most research, which often focuses on operational efficiency and customer convenience, our study proposes the concepts of green performance expectancy and green effort expectancy. Thus, the environmental benefits and ease of use of AI devices take precedence only in the context of sustainable banking. The emphasis on sustainability-related factors is relatively new and adds an ecological dimension to the discussion of AI adoption. This extended AIDUA model provides a novel basis for considering customer acceptance of AI technologies in contexts where sustainability is a key part of the value proposition. By addressing ecological concerns as drivers of AI adoption, our study makes a unique theoretical contribution relative to the existing literature [87].
However, there are some limitations of the AIDUA model to consider when designing future research. While the model was useful in capturing the most important factors affecting AI adoption, it may not be all-inclusive with regard to the relevant constructs. Factors such as privacy concerns and ethical implications also become highly relevant in the modern digital age. First, its applicability might vary across different cultural contexts; so, the model should be assessed for its effectiveness in varied banking environments. Additionally, the basic model can be further extended by incorporating elements from other complementary frameworks, such as TAM or UTAUT, to gain further insights into the technology acceptance process.
Therefore, this research has extended the AIDUA model into a comprehensive theory by including constructs such as green performance expectancy and green effort expectancy, which explain the influence of ecological concerns on customers’ adoption of AI-driven banking services. The extension of the model provides a new framework for analyzing customer acceptance of AI technologies in contexts where sustainability is at the core of the value proposition, thereby addressing a significant gap in the current knowledge. These findings confirm that social influence is positively and directly related to green performance expectancy and green effort expectancy, thus supporting Hypothesis 1. This is significant because it highlights the role of social norms and peer pressure in shaping environmentally responsible behaviors within the banking sector—an area that has not been extensively explored in AI adoption research. This contribution extends beyond the traditional understanding of social influence by demonstrating its impact on customers’ intentions to use sustainable banking technologies. These insights are valuable for financial institutions seeking to leverage social influence mechanisms to promote environmentally friendly services and contribute to the ongoing discourse on the social drivers of technology adoption in sustainability-oriented contexts. This study also emphasizes the role that hedonic motivation and perceived anthropomorphism play in triggering green performance expectancy and green effort expectancy. While previous research has predominantly focused on the functional aspects of AI acceptance, few studies have recognized the significance of enjoyment and human-like features as catalysts for user engagement. The significant impact of hedonic motivation and perceived anthropomorphism on green performance expectancy and green effort expectancy can be explained by the idea that when users find pleasure in using green technologies (hedonic motivation), they tend to perceive them as more effective and easier to use. Users develop a stronger emotional connection and trust when these technologies are perceived as having human-like qualities (perceived anthropomorphism), resulting in higher expectations and less effort for their performance. These factors combine to enhance both the appeal and usability of green solutions.
This research addresses this gap in the literature by demonstrating how non-intrusive and relatable interactions with AIDs can influence customers’ perceptions of environmental performance and effort. These findings contribute to the existing body of knowledge by highlighting the importance of designing AI interfaces that are not only efficient but also enjoyable and emotionally resonant, thereby promoting a holistic approach to technology design for sustainable banking services. Our findings further demonstrate that GPE and GEE have a significant positive effect on the emotional responses of bank customers toward AIDs. The significant effects of green performance expectancy (GPE) and green effort expectancy (GEE) on emotions can be explained by the idea that users experience positive emotions such as satisfaction, trust, and enthusiasm when they believe green technologies will perform well (GPE) and be easy to use (GEE). High performance expectations create confidence in the effectiveness of the green technology, while low effort expectancy reduces concerns about usability, both of which enhance emotional engagement. When users feel connected to and satisfied with green solutions, they are more likely to express more robust emotional responses. This extends the current understanding of the emotional aspects of technology adoption by illustrating how perceptions of environmental performance, along with perceptions of ease of use, generate positive emotional responses. Although most prior research has focused on cognitive appraisals, this study provides empirical evidence for the critical role of emotional reactions in customers’ acceptance of sustainable banking technologies. By linking emotional well-being to green performance and effort expectancies, this study offers a broader perspective on the psychological mechanisms underlying AI adoption in contexts where sustainability is a primary concern. These findings add a further layer of complexity to the AIDUA model by incorporating the moderating effect of technological literacy. The results suggest that customers’ technological literacy significantly amplifies the positive influence of perceived performance on their emotional reactions toward AI-powered devices. The significant moderation effects of technology literacy on the relationship between green performance expectancy and emotions can be explained by the idea that individuals with higher technology literacy are better able to understand and evaluate the benefits of green technologies. The more knowledgeable users are about technology, the more likely they are to understand the positive impacts and efficiency of green technologies. A low level of technology literacy may require a more thorough understanding of technology benefits, resulting in a weaker emotional response. Therefore, technology literacy enhances the emotional impact of green performance expectations. While technological literacy has been explored in the general context of technology acceptance, there is a lack of specific evidence regarding its moderating role in sustainable banking environments. Thus, this research provides a novel contribution by demonstrating how technological literacy can enhance the benefits of AI adoption, particularly in terms of emotional engagement. This highlights the need for strategic initiatives aimed at increasing technological literacy among customers.
Consequently, financial institutions should, at a minimum, consider implementing customized educational programs or support services for end-users who are in the best position to optimize the customer experience and overall acceptance of AI technologies. Moreover, the insights developed in this study regarding the interaction between technological literacy and green performance expectations have practical implications for banks aiming to expand their sustainable offerings. By demonstrating that customers with high technological literacy are more emotionally satisfied and committed to using AIDs, this study provides a compelling rationale for banks to invest in enhancing the technological skills of their clientele. Such initiatives help close the digital gap, ensuring that no customer—regardless of their initial proficiency level—will be left behind in benefiting from sustainable banking technologies. This, in turn, contributes to the broader literature on digital inclusion and sustainable innovation, suggesting that efforts to enhance technological literacy can have far-reaching impacts on both technology adoption and environmental sustainability. Overall, the findings of this study confirm the appropriateness of the AIDUA model within the context of sustainable banking and provide new insights into how technological literacy may influence consumer acceptance of AIDs. This study identifies and explains the unique motivations driving customer behavior, which provide significant guidelines for banks in encouraging the adoption of AIDs. It highlights the need to consider both the technological and emotional dimensions of AI adoption strategies, suggesting that equal emphasis on usability, enjoyment, and customer education will significantly enhance business efficiency and sustainability outcomes. Future research could explore testing these dynamics across different cultures or regulatory environments, which is crucial for generalizing the model and may also identify additional variables impacting AI acceptance in banking. Furthermore, long-term sustainable banking behavior shaped by continuous customer interaction with AIDs may offer further insights into the evolving nature of customer behavior in this sector. Another promising avenue for exploration is to research these aspects individually to better understand how technological literacy differentially affects the adoption of AI and sustainability-oriented behavior.
6. Implications
6.1. Theoretical Implications
The findings of the present study support the UTAUT framework, offering critical perceptions into how key determinants, for instance, social influence, hedonic motivation, and perceived anthropomorphism, drive green performance expectancy and green effort expectancy. UTAUT shows that performance expectancy, effort expectancy, social influence, and facilitating conditions are primary factors persuading technology adoption [88]. The present study confirms traditional determinants and takes a step further by adding an environmental dimension that links them with green performance expectancy and green effort expectancy, which are contextual variables of paramount relevance for interpreting technology adoption in sustainability-focused sectors. In such a perspective, the significant positive impacts of social influence, hedonic motivations, and perceived anthropomorphism on green performance and effort expectancy underline the importance of social and psychological drivers in determining users’ expectations of technology’s environmental benefits and ease of use. These results are supported by previous research regarding the facilitative roles played by social norms and user experience within the context of the AIDUA model’s application in various industries, including healthcare and retail. For example, in the healthcare industry, social influence has been found to play a significant role in the adoption of AI technologies for diagnostics. In the retail sector, perceived enjoyment and ease of use have been associated with consumer acceptance of AI-powered shopping assistants. These findings indicate that the UTAUT model can be adapted to capture not only the functional aspects but also the environmental and experiential dimensions of technology adoption, thereby providing a more comprehensive understanding of user expectations and behaviors in the context of sustainable practices. Furthermore, the positive relationship between GPE and emotions highlights a psychological dimension of UTAUT that has been relatively underexplored. This suggests that users who believe in the efficiency of greening technologies will feel satisfied and proud—emotions that, according to UTAUT, drive behavioral intention. The extension of the UTAUT framework to include emotional responses is highly consistent with studies from other sectors that indicate that satisfaction and emotional engagement are important factors in technology acceptance. For example, studies in retail have shown that positive emotional responses from personalized shopping experiences lead to customer loyalty and repeated use. The extended UTAUT framework incorporates emotional responses into the performance expectancy component, particularly when the impact of technology on environmental sustainability is a primary concern. This perspective is especially relevant for industries like banking, where customers’ perceptions of social and environmental impact can significantly influence their acceptance of new technologies. This study also extends the UTAUT framework by examining the moderating effect of technological literacy on the relationship between GPE and emotions. The findings, unsurprisingly, reveal that customers with higher technological literacy exhibit even stronger positive emotions when they perceive high green performance, thus emphasizing the role of individual capabilities in technology adoption. This suggests that technological literacy enhances positive affective responses associated with perceived performance, which, in turn, may lead to stronger behavioral intentions to adopt AIDs. These insights enrich the UTAUT framework by suggesting that individual differences in digital literacy might amplify the performance expectancy effect on emotional and behavioral outcomes—a nuance that was not captured by the traditional UTAUT model. Other findings documented across several industry contexts, including this study, indicate that enhancing the level of digital literacy greatly improves user acceptance of new technologies. These insights enrich the UTAUT framework by demonstrating that individual differences in digital literacy can amplify the impact of performance expectancy on emotional and behavioral outcomes—a nuance not fully captured in the traditional UTAUT model. These insights suggest that strategies aimed at increasing awareness of the technology or highlighting the emotional and social benefits of sustainable AIDs could be effective in promoting customer adoption within a banking context [89]. This approach essentially presents the UTAUT model, which identifies performance expectancy, effort expectancy, social influence, and facilitating conditions as the main drivers of technology acceptance. The discussion also highlights the need for an expanded version of the UTAUT model that includes the moderating role of technological literacy and the emotional dimensions of using technology. This theoretical extension thus provides a potentially useful framework for further research into the adoption of technologies where sustainability and emotional engagement are key components of user acceptance.
6.2. Practical Implications
Based on these findings, practical implications for the banking sector emphasize the importance of fostering social influence, hedonic motivation, and perceived anthropomorphism in promoting the adoption of green technologies and AIDs. The efficient utilization of such factors necessitates that banks design integrated strategies for marketing and communication, emphasizing that AI-enabled green technologies offer more than just environmental benefits. They provide an enjoyable and engaging user experience [90]. For instance, appealing campaigns and interactive platforms should enhance the positive ecological impact of AI-enabled services in digital banking and AI-driven investment advice. In this way, green banking technologies can be positioned not only as functional tools but also as a key component of a sustainable, eco-conscious lifestyle [91]. In spite of this, there are several potential security- and privacy-related issues that AI applications must overcome; without addressing these issues, people will not accept technologies perceived as insecure. Sensitizing customers about data protection and compliance with existing privacy regulations would help dispel any hidden distrust among them and increase the chances of acceptance. Finally, to effectively promote such technologies, it is important for banks to clearly state which particular applications of AI are used; the lack of customer awareness of these tools directly undermines the possibility of acceptance. In addition, social influence can be made more explicit in banks by incorporating testimonials from influential figures, community leaders, or satisfied customers who are known for their commitment to environmental causes. Building a community around sustainable banking reinforces the perceived social support for adopting these technologies, making customers feel that they are part of a larger movement toward environmental sustainability. This can be further encouraged through social media campaigns, webinars, and community events that emphasize the shared value proposition created by sustainable banking. A second point is that banks should clearly outline in their marketing materials how specific AI applications, such as chatbots or virtual assistants, contribute to sustainability efforts. They should focus on social aspects, for instance, by including testimonials from influential figures or communities to enhance perceived social support for the technologies in question.
Additionally, banks should give greater consideration to the human-like attributes of their AI devices by developing easy-to-use interfaces and ensuring personal contact. For example, AI chatbots and virtual assistants can leverage natural language processing to provide empathetic responses in their interactions, making them more relatable and engaging. Such anthropomorphic attributes can reduce the perceived effort associated with using these technologies and increase customer expectations regarding their performance. For instance, the application of personalized financial advice or tailored product recommendations can enhance usefulness and relevance, thereby improving both acceptance and integration of AI in current banking activities.
The findings also indicate that investment in the technological literacy development of clients is crucial for banks. Since digital literacy significantly enhances positive emotional reactions associated with green performance expectancy, banks should design and promote various educational programs that help customers feel more comfortable and familiar with AI and other sustainable technologies [92]. They should provide regular workshops, tutorials, and active learning modules that educate clients on better ways to understand and use AI-controlled banking gadgets, which will help reduce anxiety and related resistance. Webinars could cover topics such as “Using AI for Sustainable Financial Planning” and “Understanding the Benefits of Green Banking Technologies”. Success in this area will also involve hands-on opportunities, such as in-branch demonstrations and interactive online simulators that help build customer confidence in using these tools. Indeed, if banks could provide their customers with elaborate, user-friendly guidance and mentorship in navigating AI-driven sustainable technologies, they would become more emotionally connected to their customers. This collaborative approach would also raise awareness of the efficacy of AIDs in banking, helping to develop a better-informed customer base that understands how such innovations support sustainability. Indeed, if banks could elaborate on how to navigate AI-driven sustainable technologies in a user-friendly manner for their customers and mentor them effectively, they would be better positioned to foster a stronger emotional connection with their customers. On the other hand, such collaboration in the workplace would raise awareness of AIDs’ efficacy in banking and help develop a more informed customer base that truly understands how these innovations support sustainability. Furthermore, addressing ethical issues related to bias and transparency in algorithms would further instill trust and confidence in customers, thereby creating more favorable conditions for AI adoption.
Ultimately, these strategies position banks not just as providers of financial services but also as advocates for sustainability and technological empowerment. This will further spur the mainstream adoption of AI-driven sustainable practices for business objectives and broader environmental goals through investments in customer education and the development of more intuitive, user-friendly AI technologies. A focus on customer experience, combined with environmental impact, serves as a strong differentiator for banks in the competitive market, helping to attract environmentally conscious customers and ensuring long-term customer loyalty.
7. Conclusions and Limitations
The current study corroborates the AIDUA framework within the context of green banking services. The findings reveal that the acceptance process of AI-driven technologies among bank customers follows three distinct phases. Initially, customers’ valuations of social influence, hedonic motivations, and perceived anthropomorphism positively influence their green performance expectancy and green effort expectancy related to AIDs. As a result, the heightened GPE and GEE among bank customers lead to stronger positive emotions, which significantly contribute to increased usage of AIDs and a reduction in objections to their adoption. Positive emotions serve as an important factor, increasing the likelihood of customers adopting AI technologies, while also reducing objections to their use. Notably, this study also shows that technological literacy plays a vital moderating role in this relationship. Customers with higher levels of technological literacy experience stronger positive emotions when they perceive green technologies as effective and easy to use, thereby further enhancing their overall acceptance and willingness to adopt AI devices. Therefore, promoting technological literacy among customers can serve as a strategic tool for banks to increase the uptake of green AI technologies and drive sustainability in the banking sector.
This study makes distinct contributions by extending the AIDUA model within the context of sustainable banking. Unlike prior research that has largely focused on traditional models, this study uniquely explores the intersection of AI adoption and sustainability. By addressing the specific challenges and opportunities in the Chinese market, this research explores the moderating role of technological literacy, a critical factor in China’s rapidly advancing technological landscape. This study also provides practical insights for financial institutions looking to enhance sustainability through AI, offering a comprehensive understanding of AI’s impact on transforming the banking sector in China. These contributions set this research apart by presenting a more integrated approach to AI and sustainability in a key emerging market.
While the current study makes significant theoretical contributions to the literature and provides valuable applications for practitioners in the banking industry, it does have certain limitations. Acknowledging these limitations and offering suggestions for future research is crucial. For example, this study primarily focuses on AI-driven tools such as chatbots, voice assistants, and mobile assistants within the financial sector. As a result, the findings are specifically limited to the acceptance of these AI tools in banking services. AI assistance in banking services, however, covers a wide range of tasks, from estimating financing risks to offering investment advice, through software and applications. Due to this, AIDUA may be tested in future research to include all or some of the AIDs listed above, as well as unidentified AIDs. In addition, by including technology literacy as a moderating variable, the current study has expanded the AIDUA model. Subsequent research endeavors may expand the model by incorporating and examining additional potential moderating variables, which are particular to sustainable banking services. Moreover, by including other relevant antecedent variables, such as trust or ethical motives, which may be significant in adopting AIDs in sustainable banking services, future research could expand and evaluate the model. Finally, using a one-time cross-sectional sample, the current study evaluated the AIDUA framework. In this regard, panel data or behavioral experimental frameworks could be used in future research to test the banking-industry-specific AIDUA paradigm. By doing so, the results of this investigation will benefit further research.
Author Contributions
Conceptualization, H.M., S.-A.B. and D.B.; formal analysis, H.M.; methodology, H.M., S.-A.B. and D.B.; writing—original draft, H.M.; writing—review and editing, H.M., S.-A.B. and D.B. All authors have read and agreed to the published version of the manuscript.
Funding
This research was partially supported by the University of Oradea, through the internal grant INO Transfer no. 233/2022. The authors received no external funding for the APC.
Institutional Review Board Statement
Not applicable.
Informed Consent Statement
Not applicable.
Data Availability Statement
Data will be available upon reasonable request.
Conflicts of Interest
The authors declare no conflicts of interest.
References
- Bouteraa, M.; Raja Hisham, R.R.I.; Zainol, Z. Challenges affecting bank consumers’ intention to adopt green banking technology in the UAE: A UTAUT-based mixed-methods approach. J. Islam. Mark. 2023, 14, 2466–2501. [Google Scholar] [CrossRef]
- Rakshitha, J.; Chaya, R. Driving Sustainability: Exploring Global Green Banking Initiatives for a Greener Future. J. Dev. Res. 2023, 16, 89–105. [Google Scholar]
- Amini, A.; Abedi, M.; Nesari, E.; Daryadel, E.; Kolahi, M.; Mianabadi, H.; Fisher, J. The Paris Agreement’s approach toward climate change loss and damage. World Aff. 2023, 186, 46–80. [Google Scholar] [CrossRef]
- Kumar, J.; Rani, G.; Rani, M.; Rani, V. Do green banking practices improve the sustainability performance of banking institutions? The mediating role of green finance. Soc. Responsib. J. 2024. [Google Scholar] [CrossRef]
- Borges, A.F.; Laurindo, F.J.; Spínola, M.M.; Gonçalves, R.F.; Mattos, C.A. The strategic use of artificial intelligence in the digital era: Systematic literature review and future research directions. Int. J. Inf. Manag. 2021, 57, 102225. [Google Scholar] [CrossRef]
- Kim, M. Connecting artificial intelligence to value creation in services: Mechanism and implications. Serv. Bus. 2023, 17, 851–878. [Google Scholar] [CrossRef]
- Mogaji, E.; Nguyen, N.P. Managers’ understanding of artificial intelligence in relation to marketing financial services: Insights from a cross-country study. Int. J. Bank Mark. 2022, 40, 1272–1298. [Google Scholar] [CrossRef]
- Kalyani, S.; Gupta, N. Is artificial intelligence and machine learning changing the ways of banking: A systematic literature review and meta analysis. Discov. Artif. Intell. 2023, 3, 41. [Google Scholar] [CrossRef]
- Al-kfairy, M.; Mustafa, D.; Kshetri, N.; Insiew, M.; Alfandi, O. Ethical Challenges and Solutions of Generative AI: An Interdisciplinary Perspective. Informatics 2024, 11, 58. [Google Scholar] [CrossRef]
- AL-Dosari, K.; Fetais, N.; Kucukvar, M. Artificial intelligence and cyber defense system for banking industry: A qualitative study of AI applications and challenges. Cybern. Syst. 2024, 55, 302–330. [Google Scholar] [CrossRef]
- Lee, J.-C.; Chen, X. Exploring users’ adoption intentions in the evolution of artificial intelligence mobile banking applications: The intelligent and anthropomorphic perspectives. Int. J. Bank Mark. 2022, 40, 631–658. [Google Scholar] [CrossRef]
- Bergdahl, J.; Latikka, R.; Celuch, M.; Savolainen, I.; Mantere, E.S.; Savela, N.; Oksanen, A. Self-determination and attitudes toward artificial intelligence: Cross-national and longitudinal perspectives. Telemat. Inform. 2023, 82, 102013. [Google Scholar] [CrossRef]
- Ma, X.; Huo, Y. Are users willing to embrace ChatGPT? Exploring the factors on the acceptance of chatbots from the perspective of AIDUA framework. Technol. Soc. 2023, 75, 102362. [Google Scholar] [CrossRef]
- Cao, G.; Duan, Y.; Edwards, J.S.; Dwivedi, Y.K. Understanding managers’ attitudes and behavioral intentions towards using artificial intelligence for organizational decision-making. Technovation 2021, 106, 102312. [Google Scholar] [CrossRef]
- Hu, Q.; Lu, Y.; Pan, Z.; Gong, Y.; Yang, Z. Can AI artifacts influence human cognition? The effects of artificial autonomy in intelligent personal assistants. Int. J. Inf. Manag. 2021, 56, 102250. [Google Scholar] [CrossRef]
- Fatima, J.K.; Ghandforoush, P.; Khan, M.; Masico, R.D. Role of innovativeness and self-efficacy in tourism m-learning. Tour. Rev. 2017, 72, 344–355. [Google Scholar] [CrossRef]
- Ezeudoka, B.C.; Fan, M. Determinants of behavioral intentions to use an E-Pharmacy service: Insights from TAM theory and the moderating influence of technological literacy. Res. Soc. Adm. Pharm. 2024, 20, 605–617. [Google Scholar] [CrossRef]
- Zhu, Y.; Yan, X.; Kong, X.; Tong, Q.; Li, Y.; Huang, G.; Li, Y. Industry-environment system management based on an uncertain Gaussian diffusion optimization model for coal-dependent cities in ecologically fragile areas. J. Clean. Prod. 2019, 234, 832–857. [Google Scholar] [CrossRef]
- Ananda, J.; Karunasena, G.G.; Mitsis, A.; Kansal, M.; Pearson, D. Analysing behavioural and socio-demographic factors and practices influencing Australian household food waste. J. Clean. Prod. 2021, 306, 127280. [Google Scholar] [CrossRef]
- Li, C.; Umair, M. Does green finance development goals affects renewable energy in China. Renew. Energy 2023, 203, 898–905. [Google Scholar] [CrossRef]
- Shaw, M.; Majumdar, A.; Govindan, K. Barriers of social sustainability: An improved interpretive structural model of Indian textile and clothing supply chain. Sustain. Dev. 2022, 30, 1616–1633. [Google Scholar] [CrossRef]
- Chen, H.; Li, L.; Chen, Y. Explore success factors that impact artificial intelligence adoption on telecom industry in China. J. Manag. Anal. 2021, 8, 36–68. [Google Scholar] [CrossRef]
- Rahman, M.; Ming, T.H.; Baigh, T.A.; Sarker, M. Adoption of artificial intelligence in banking services: An empirical analysis. Int. J. Emerg. Mark. 2023, 18, 4270–4300. [Google Scholar] [CrossRef]
- Alkhwaldi, A.F. Digital transformation in financial industry: Antecedents of fintech adoption, financial literacy and quality of life. Int. J. Law Manag. 2024. [Google Scholar] [CrossRef]
- Ruan, S.; Wan, G.; Le, X.; Zhang, S.; Yu, C. Combining the role of the banking sector and natural resource utilization on green economic development: Evidence from China. Resour. Policy 2023, 83, 103671. [Google Scholar] [CrossRef]
- Chi, O.H.; Chi, C.G.; Gursoy, D.; Nunkoo, R. Customers’ acceptance of artificially intelligent service robots: The influence of trust and culture. Int. J. Inf. Manag. 2023, 70, 102623. [Google Scholar] [CrossRef]
- Musleh Al-Sartawi, A.M.; Hussainey, K.; Razzaque, A. The role of artificial intelligence in sustainable finance. J. Sustain. Financ. Investig. 2022, 1–6. [Google Scholar] [CrossRef]
- Maican, C.I.; Sumedrea, S.; Tecau, A.; Nichifor, E.; Chitu, I.B.; Lixandroiu, R.; Bratucu, G. Factors influencing the behavioural intention to use AI-Generated images in business: A UTAUT2 perspective with moderators. J. Organ. End User Comput. (JOEUC) 2023, 35, 1–32. [Google Scholar] [CrossRef]
- Dwivedi, Y.K.; Kshetri, N.; Hughes, L.; Slade, E.L.; Jeyaraj, A.; Kar, A.K.; Baabdullah, A.M.; Koohang, A.; Raghavan, V.; Ahuja, M. Opinion Paper:“So what if ChatGPT wrote it?” Multidisciplinary perspectives on opportunities, challenges and implications of generative conversational AI for research, practice and policy. Int. J. Inf. Manag. 2023, 71, 102642. [Google Scholar] [CrossRef]
- Sheth, J.N.; Jain, V.; Roy, G.; Chakraborty, A. AI-driven banking services: The next frontier for a personalised experience in the emerging market. Int. J. Bank Mark. 2022, 40, 1248–1271. [Google Scholar] [CrossRef]
- Pelau, C.; Dabija, D.-C.; Ene, I. What makes an AI device human-like? The role of interaction quality, empathy and perceived psychological anthropomorphic characteristics in the acceptance of artificial intelligence in the service industry. Comput. Hum. Behav. 2021, 122, 106855. [Google Scholar] [CrossRef]
- Al Wael, H.; Abdallah, W.; Ghura, H.; Buallay, A. Factors influencing artificial intelligence adoption in the accounting profession: The case of public sector in Kuwait. Compet. Rev. Int. Bus. J. 2023, 34, 3–27. [Google Scholar] [CrossRef]
- Bhatia, A.; Chandani, A.; Atiq, R.; Mehta, M.; Divekar, R. Artificial intelligence in financial services: A qualitative research to discover robo-advisory services. Qual. Res. Financ. Mark. 2021, 13, 632–654. [Google Scholar] [CrossRef]
- Priya, B.; Sharma, V. Exploring users’ adoption intentions of intelligent virtual assistants in financial services: An anthropomorphic perspectives and socio-psychological perspectives. Comput. Hum. Behav. 2023, 148, 107912. [Google Scholar] [CrossRef]
- Jónsson, Á.E.; Árnason, D.G. Artificial Intelligence in the Icelandic Financial Sector: Current Use, Impact and Potential Future Trajectory. Bachelor’s Thesis, Reykjavik University, Reykjavik, Iceland, May 2024. [Google Scholar]
- Mogaji, E.; Soetan, T.O.; Kieu, T.A. The implications of artificial intelligence on the digital marketing of financial services to vulnerable customers. Australas. Mark. J. 2020, 29, 235–242. [Google Scholar] [CrossRef]
- Oke, O.A.; Cavus, N. The Role of AI in Financial Services: A Bibliometric Analysis. J. Comput. Inf. Syst. 2024, 1–13. [Google Scholar] [CrossRef]
- Peng, Y.; Ahmad, S.F.; Ahmad, A.Y.B.; Al Shaikh, M.S.; Daoud, M.K.; Alhamdi, F.M.H. Riding the waves of artificial intelligence in advancing accounting and its implications for sustainable development goals. Sustainability 2023, 15, 14165. [Google Scholar] [CrossRef]
- Nicoletti, B. Proposition of value and Fintech organizations. In Banking 5.0: How Fintech will Change Traditional Banks in the ‘New Normal’ Post Pandemic; Palgrave Macmillan: London, UK, 2021; pp. 91–152. [Google Scholar]
- Acikgoz, F.; Perez-Vega, R.; Okumus, F.; Stylos, N. Consumer engagement with AI-powered voice assistants: A behavioral reasoning perspective. Psychol. Mark. 2023, 40, 2226–2243. [Google Scholar] [CrossRef]
- Oyeniyi, L.D.; Ugochukwu, C.E.; Mhlongo, N.Z. Implementing AI in banking customer service: A review of current trends and future applications. Int. J. Sci. Res. Arch. 2024, 11, 1492–1509. [Google Scholar] [CrossRef]
- Lazo, M.; Ebardo, R. Artificial intelligence adoption in the banking industry: Current state and future prospect. J. Innov. Manag. 2023, 11, 54–74. [Google Scholar] [CrossRef]
- Barocas, S.; Hardt, M.; Narayanan, A. Fairness and Machine Learning: Limitations and Opportunities; MIT Press: Cambridge, MA, USA, 2023. [Google Scholar]
- Wang, S.; Asif, M.; Shahzad, M.F.; Ashfaq, M. Data privacy and cybersecurity challenges in the digital transformation of the banking sector. Comput. Secur. 2024, 147, 104051. [Google Scholar] [CrossRef]
- Venkatesh, V.; Morris, M.G.; Davis, G.B.; Davis, F.D. User acceptance of information technology: Toward a unified view. MIS Q. 2003, 27, 425–478. [Google Scholar] [CrossRef]
- Kong, H.; Yin, Z.; Baruch, Y.; Yuan, Y. The impact of trust in AI on career sustainability: The role of employee–AI collaboration and protean career orientation. J. Vocat. Behav. 2023, 146, 103928. [Google Scholar] [CrossRef]
- Ho, S.P.S.; Chow, M.Y.C. The role of artificial intelligence in consumers’ brand preference for retail banks in Hong Kong. J. Financ. Serv. Mark. 2024, 29, 292–305. [Google Scholar] [CrossRef]
- Cikara, M.; Van Bavel, J.J. The neuroscience of intergroup relations: An integrative review. Perspect. Psychol. Sci. 2014, 9, 245–274. [Google Scholar] [CrossRef]
- Moussaïd, M.; Kämmer, J.E.; Analytis, P.P.; Neth, H. Social influence and the collective dynamics of opinion formation. PLoS ONE 2013, 8, e78433. [Google Scholar] [CrossRef]
- Sharma, S.; Islam, N.; Singh, G.; Dhir, A. Why do retail customers adopt artificial intelligence (AI) based autonomous decision-making systems? IEEE Trans. Eng. Manag. 2022, 71, 1846–1861. [Google Scholar] [CrossRef]
- Borgohain, D.J.; Bhardwaj, R.K.; Verma, M.K. Mapping the literature on the application of artificial intelligence in libraries (AAIL): A scientometric analysis. Libr. Hi Tech 2024, 42, 149–179. [Google Scholar] [CrossRef]
- Brown, S.A.; Venkatesh, V.; Bala, H. Household technology use: Integrating household life cycle and the model of adoption of technology in households. Inf. Soc. 2006, 22, 205–218. [Google Scholar] [CrossRef]
- Venkatesh, V.; Thong, J.Y.; Xu, X. Consumer acceptance and use of information technology: Extending the unified theory of acceptance and use of technology. MIS Q. 2012, 36, 157–178. [Google Scholar] [CrossRef]
- Habbal, A.; Ali, M.K.; Abuzaraida, M.A. Artificial Intelligence Trust, risk and security management (AI trism): Frameworks, applications, challenges and future research directions. Expert Syst. Appl. 2024, 240, 122442. [Google Scholar] [CrossRef]
- Rasheed, H.M.W.; He, Y.; Khizar, H.M.U.; Abbas, H.S.M. Exploring Consumer-Robot interaction in the hospitality sector: Unpacking the reasons for adoption (or resistance) to artificial intelligence. Technol. Forecast. Soc. Chang. 2023, 192, 122555. [Google Scholar] [CrossRef]
- Wang, X.; Liu, Y.; He, W.; WUJI, S.; Luo, R. The impact of artificial intelligence voice assistants on consumer experience based on the cognitive-affective-conative model. SSRN 2022. [Google Scholar] [CrossRef]
- Yun, J.H.; Lee, E.J.; Kim, D.H. Behavioral and neural evidence on consumer responses to human doctors and medical artificial intelligence. Psychol. Mark. 2021, 38, 610–625. [Google Scholar] [CrossRef]
- Wan, E.W.; Chen, R.P. Anthropomorphism and object attachment. Curr. Opin. Psychol. 2021, 39, 88–93. [Google Scholar] [CrossRef]
- Ali, F.; Yasar, B.; Ali, L.; Dogan, S. Antecedents and consequences of travelers’ trust towards personalized travel recommendations offered by ChatGPT. Int. J. Hosp. Manag. 2023, 114, 103588. [Google Scholar] [CrossRef]
- Song, C.S.; Kim, Y.-K. The role of the human-robot interaction in consumers’ acceptance of humanoid retail service robots. J. Bus. Res. 2022, 146, 489–503. [Google Scholar] [CrossRef]
- Yılmaz, G. Service Robots in the Gastronomy Industry. In Future Tourism Trends Volume 2; Emerald Publishing Limited: Leeds, UK, 2024; pp. 175–192. [Google Scholar] [CrossRef]
- Blaurock, M.; Čaić, M.; Okan, M.; Henkel, A.P. Robotic role theory: An integrative review of human–robot service interaction to advance role theory in the age of social robots. J. Serv. Manag. 2022, 33, 27–49. [Google Scholar] [CrossRef]
- Mori, M. Bukimi no tani [The uncanny valley]. Energy 1970, 7, 33. [Google Scholar]
- Blut, M.; Wang, C.; Wünderlich, N.V.; Brock, C. Understanding anthropomorphism in service provision: A meta-analysis of physical robots, chatbots, and other AI. J. Acad. Mark. Sci. 2021, 49, 632–658. [Google Scholar] [CrossRef]
- Dandotiya, G.; Gahlot Sarkar, J.; Sarkar, A. Comprehending roles of virtual service assistant’s warmth and competence for service co-creation versus service recovery. J. Serv. Mark. 2024. [Google Scholar] [CrossRef]
- Shi, S.; Gong, Y.; Gursoy, D. Antecedents of trust and adoption intention toward artificially intelligent recommendation systems in travel planning: A heuristic–systematic model. J. Travel Res. 2021, 60, 1714–1734. [Google Scholar] [CrossRef]
- Asim, M.; Arif, M.; Rafiq, M.; Ahmad, R. Investigating applications of Artificial Intelligence in university libraries of Pakistan: An empirical study. J. Acad. Librariansh. 2023, 49, 102803. [Google Scholar] [CrossRef]
- Frank, D.-A.; Jacobsen, L.F.; Søndergaard, H.A.; Otterbring, T. In companies we trust: Consumer adoption of artificial intelligence services and the role of trust in companies and AI autonomy. Inf. Technol. People 2023, 36, 155–173. [Google Scholar] [CrossRef]
- Gursoy, D.; Chi, O.H.; Lu, L.; Nunkoo, R. Consumers acceptance of artificially intelligent (AI) device use in service delivery. Int. J. Inf. Manag. 2019, 49, 157–169. [Google Scholar] [CrossRef]
- Mehmood, K.; Kautish, P.; Shah, T.R. Embracing digital companions: Unveiling customer engagement with anthropomorphic AI service robots in cross-cultural context. J. Retail. Consum. Serv. 2024, 79, 103825. [Google Scholar] [CrossRef]
- Chunhao, M.; Ye, J. Linking artificial intelligence to service sabotage. Serv. Ind. J. 2022, 42, 1054–1074. [Google Scholar]
- Affandi, Y.; Ridhwan, M.M.; Trinugroho, I.; Adiwibowo, D.H. Digital adoption, business performance, and financial literacy in ultra-micro, micro, and small enterprises in Indonesia. Res. Int. Bus. Financ. 2024, 70, 102376. [Google Scholar] [CrossRef]
- Amnas, M.B.; Selvam, M.; Parayitam, S. FinTech and Financial Inclusion: Exploring the Mediating Role of Digital Financial Literacy and the Moderating Influence of Perceived Regulatory Support. J. Risk Financ. Manag. 2024, 17, 108. [Google Scholar] [CrossRef]
- Al-Shami, S.A.; Damayanti, R.; Adil, H.; Farhi, F. Financial and digital financial literacy through social media use towards financial inclusion among batik small enterprises in Indonesia. Heliyon 2024, 10, e34902. [Google Scholar] [CrossRef]
- Ullah, S.; Kiani, U.S.; Raza, B.; Mustafa, A. Consumers’ intention to adopt m-payment/m-banking: The role of their financial skills and digital literacy. Front. Psychol. 2022, 13, 873708. [Google Scholar] [CrossRef] [PubMed]
- Malhotra, N.K. Marketing Research: An Applied Orientation; Pearson Education: Harlow, UK, 2020. [Google Scholar]
- Beh, P.K.; Ganesan, Y.; Iranmanesh, M.; Foroughi, B. Using smartwatches for fitness and health monitoring: The UTAUT2 combined with threat appraisal as moderators. Behav. Inf. Technol. 2021, 40, 282–299. [Google Scholar] [CrossRef]
- Liu, H.; Chu, H.; Huang, Q.; Chen, X. Enhancing the flow experience of consumers in China through interpersonal interaction in social commerce. Comput. Hum. Behav. 2016, 58, 306–314. [Google Scholar] [CrossRef]
- Reinartz, W.; Haenlein, M.; Henseler, J. An empirical comparison of the efficacy of covariance-based and variance-based SEM. Int. J. Res. Mark. 2009, 26, 332–344. [Google Scholar] [CrossRef]
- Hair, J.F., Jr.; Hult, G.T.M.; Ringle, C.M.; Sarstedt, M.; Danks, N.P.; Ray, S. Partial Least Squares Structural Equation Modeling (PLS-SEM) Using R: A Workbook; Springer Nature: Cham, Switzerland, 2021. [Google Scholar]
- Byrne, B.M. Structural Equation Modeling with Mplus: Basic Concepts, Applications, and Programming; Routledge: London, UK, 2013. [Google Scholar]
- Podsakoff, P.M.; MacKenzie, S.B.; Lee, J.-Y.; Podsakoff, N.P. Common method biases in behavioral research: A critical review of the literature and recommended remedies. J. Appl. Psychol. 2003, 88, 879. [Google Scholar] [CrossRef]
- Khan, I.U.; Hameed, Z.; Yu, Y.; Islam, T.; Sheikh, Z.; Khan, S.U. Predicting the acceptance of MOOCs in a developing country: Application of task-technology fit model, social motivation, and self-determination theory. Telemat. Inform. 2018, 35, 964–978. [Google Scholar] [CrossRef]
- Fornell, C.; Larcker, D.F. Structural equation models with unobservable variables and measurement error: Algebra and statistics. J. Mark. Res. 1981, 18, 382–388. [Google Scholar] [CrossRef]
- Kim, J.; Forsythe, S. Adoption of sensory enabling technology for online apparel shopping. Eur. J. Mark. 2009, 43, 1101–1120. [Google Scholar] [CrossRef]
- Taneja, A.; Goyal, V.; Malik, K. Sustainability-oriented innovations–Enhancing factors and consequences. Corp. Soc. Responsib. Environ. Manag. 2023, 30, 2747–2765. [Google Scholar] [CrossRef]
- Caron, M.S. The transformative effect of AI on the banking industry. Bank. Financ. Law Rev. 2019, 34, 169–214. [Google Scholar]
- Dwivedi, Y.K.; Rana, N.P.; Jeyaraj, A.; Clement, M.; Williams, M.D. Re-examining the unified theory of acceptance and use of technology (UTAUT): Towards a revised theoretical model. Inf. Syst. Front. 2019, 21, 719–734. [Google Scholar] [CrossRef]
- Thamik, H.; Wu, J. The impact of artificial intelligence on sustainable development in electronic markets. Sustainability 2022, 14, 3568. [Google Scholar] [CrossRef]
- Sharma, M.; Choubey, A. Green banking initiatives: A qualitative study on Indian banking sector. Environ. Dev. Sustain. 2022, 24, 293–319. [Google Scholar] [CrossRef] [PubMed]
- Cavus, N.; Mohammed, Y.B.; Yakubu, M.N. An artificial intelligence-based model for prediction of parameters affecting sustainable growth of mobile banking apps. Sustainability 2021, 13, 6206. [Google Scholar] [CrossRef]
- Hentzen, J.K.; Hoffmann, A.; Dolan, R.; Pala, E. Artificial intelligence in customer-facing financial services: A systematic literature review and agenda for future research. Int. J. Bank Mark. 2022, 40, 1299–1336. [Google Scholar] [CrossRef]
Disclaimer/Publisher’s Note: The statements, opinions and data contained in all publications are solely those of the individual author(s) and contributor(s) and not of MDPI and/or the editor(s). MDPI and/or the editor(s) disclaim responsibility for any injury to people or property resulting from any ideas, methods, instructions or products referred to in the content. |
© 2024 by the authors. Licensee MDPI, Basel, Switzerland. This article is an open access article distributed under the terms and conditions of the Creative Commons Attribution (CC BY) license (https://creativecommons.org/licenses/by/4.0/).


