Abstract
This study analyzed the influence of attitude toward innovation and creativity, entrepreneurial self-efficacy, and institutional support in the consolidation of an entrepreneurial culture among Peruvian university students, using the Theory of Planned Behavior (TPB) as the theoretical framework. Data were collected from 948 students through a validated 29-item questionnaire, and the data analysis was conducted using the PLS-SEM method. The results showed that both attitude toward innovation and entrepreneurial self-efficacy have a significant positive impact on entrepreneurial culture, and entrepreneurial self-efficacy acted as a partial mediator in this relationship. However, external resources and institutional support were not significant mediators between entrepreneurial intention and entrepreneurial culture. This study expands the understanding of TPB in the Peruvian context, highlighting the importance of fostering self-efficacy and an innovative attitude in students to strengthen entrepreneurial culture in universities. Educational institutions should consider these key factors when designing programs that promote entrepreneurship.
1. Introduction
Entrepreneurship has emerged as a key driver for sustainable economic development, continuous innovation, and the creation of high-quality employment opportunities [1,2]. In the university environment, fostering an entrepreneurial spirit among students not only promotes the establishment of new businesses but also strengthens essential competencies such as complex problem-solving, effective leadership, and strategic decision-making in dynamic settings [3,4].
Entrepreneurship not only drives economic growth, but it also has a significant social impact on communities [5,6]. In Peru, where poverty and unemployment rates remain high, promoting an entrepreneurial culture among young people can improve their quality of life and create jobs, both for entrepreneurs and their communities [7,8].
In countries such as Chile and Colombia, a strong entrepreneurial culture within universities has been shown to not only stimulate the creation of new businesses, but also play a crucial role in reducing socioeconomic inequalities [9,10]. By promoting entrepreneurship, universities equip students with the tools needed to develop innovative solutions that generate employment and improve the living conditions of vulnerable communities [1,11]. Moreover, these entrepreneurial ecosystems contribute to social mobility by providing opportunities for young people from diverse socioeconomic backgrounds.
The impact goes beyond economic growth, promoting structural changes that benefit social development. Entrepreneurship not only drives economic growth but also has a significant social impact on communities [5,6]. In Peru, where poverty and unemployment rates are high, fostering an entrepreneurial culture among young people can enhance their quality of life and create jobs, both for the entrepreneurs themselves and for their communities [7,8].
Entrepreneurial ventures, regardless of their nature, have become a key driver in addressing various social and economic challenges, including those related to education, health, and sustainability [2,12]. In this regard, the integration of entrepreneurial education within universities is essential not only to prepare students for their professional futures but also to empower them as agents of change who can positively contribute to economic and social development [13,14].
Growing evidence highlights the significant social impact of entrepreneurship [15,16]. Cultivating an entrepreneurial mindset in students enables them to become agents of change within their communities, which is particularly crucial in a country like Peru, marked by social and economic inequalities [7]. Promoting an entrepreneurial culture in universities not only helps students develop practical skills but also inspires them to address social issues, create innovative solutions, and contribute to the general well-being of society [13,17]. It is essential for universities to implement programs that not only teach business skills but also foster a sense of social and community responsibility among future entrepreneurs [12,18].
Universities, therefore, are no longer merely academic institutions; they have evolved into genuine incubators of innovative ideas and entrepreneurial projects capable of transforming entire sectors of the economy [19,20]. The development and strengthening of an entrepreneurial culture within higher education institutions is recognized as a crucial factor for ensuring the long-term success and sustainability of future professionals and entrepreneurs [21,22]. This culture does not emerge by chance; it is the result of an intentional academic environment that fosters creativity, stimulates innovation, and provides the necessary tools, knowledge, and support for students to transform their ideas into viable and impactful business ventures [23,24].
In the Peruvian context, university-based entrepreneurship has emerged as a strategic response to the economic and social challenges facing the country [25,26]. Despite its undeniable potential, the rate of formal entrepreneurship among young Peruvians remains low compared to other countries in the region, underscoring the urgent need to strengthen the entrepreneurial culture within higher education institutions [27,28].
In this regard, universities in Peru, as fundamental catalysts for development, face the challenge of creating an ecosystem that not only motivates students to pursue entrepreneurship but also equips them with the tools and competencies necessary to overcome the challenges inherent in the local business environment, such as limited access to financial resources, excessive bureaucracy, and the lack of robust institutional support [29,30]. Fostering entrepreneurship among Peruvian university students is essential not only for the creation of new businesses but also to catalyze a profound transformation in the economy and society, driving a new generation of leaders capable of innovating and generating sustainable, long-lasting change [13,31].
Despite the growing importance of entrepreneurship in Peruvian universities, there is a significant gap in the academic literature regarding the factors that determine the entrepreneurial culture within these institutions [32,33]. While some studies have explored youth entrepreneurship in general, few have deeply investigated how specific variables, such as attitudes toward innovation and creativity, entrepreneurial self-efficacy, and institutional support, influence the creation and consolidation of an entrepreneurial culture in the university context [12,34]. This gap is particularly significant in Peru, where strengthening the entrepreneurial culture among university students is crucial to addressing the country’s economic and social challenges.
In response to this need, the present study aims to fill this gap in the literature by providing a comprehensive analysis of the key factors that foster the creation of an entrepreneurial culture in Peruvian universities. Previous studies have applied the Theory of Planned Behavior (TPB) to analyze entrepreneurship in educational contexts, demonstrating its usefulness in understanding how attitudes, social norms, and self-efficacy influence entrepreneurial culture [35,36]. This study builds on these foundations to offer empirically based recommendations that higher education institutions can adopt to strengthen their role in the national entrepreneurial ecosystem.
To understand the factors that influence the formation and consolidation of an entrepreneurial culture within the university environment, it is essential to rely on robust theoretical frameworks that allow for a precise and systematic analysis of the interactions between key variables. In this context, Ajzen’s TPB stands as a powerful conceptual framework for unraveling the dynamics underlying the entrepreneurial process [37,38]. The TPB posits that the intention to perform a behavior, such as entrepreneurship, is determined by three central components: attitudes toward the behavior, subjective norms, and perceived behavioral control [15,37,39].
In the Peruvian context, these components of the TPB are significantly influenced by the country’s specific socioeconomic conditions and cultural factors. Attitudes toward entrepreneurship are shaped by the perception of economic risk and financial uncertainty, which can lead to a lower willingness to engage in entrepreneurial activities [40,41]. Subjective norms, on the other hand, are influenced by social and familial expectations, where job stability is often prioritized over entrepreneurial endeavors, especially in contexts of high economic precarity [38,42]. Finally, perceived behavioral control is affected by structural barriers, such as bureaucracy and limited access to capital and financial resources, which reduce students’ confidence in their ability to start and sustain a business [40].
In the realm of university-based entrepreneurship, students’ attitudes toward innovation and creativity, their perception of social and institutional support, and their self-efficacy (confidence in their ability to engage in entrepreneurial activities) are key factors that determine their entrepreneurial intention [39,43].
A positive attitude toward innovation and creativity can strengthen entrepreneurial intention, while a strong sense of self-efficacy can enhance the perception of control over entrepreneurial behavior. This intention not only drives entrepreneurial action but also contributes to the creation and reinforcement of an entrepreneurial culture within higher education institutions [20,44]. Furthermore, the TPB allows for the exploration of how the perception of barriers and institutional support can mediate or moderate these relationships, providing a detailed framework for understanding the complexity of the entrepreneurial phenomenon in the university context [8,40].
The present study aims to examine how key variables identified by the TPB, such as attitudes toward innovation and creativity, entrepreneurial self-efficacy, and institutional support, influence the entrepreneurial culture within the Peruvian university context. It is proposed that these variables not only directly impact entrepreneurial intention but also interact with one another to shape an ecosystem that can either strengthen or weaken the entrepreneurial culture [45,46].
In this regard, it is anticipated that high entrepreneurial self-efficacy will foster a positive attitude toward innovation, which in turn increases the intention to engage in entrepreneurship and, consequently, reinforces the entrepreneurial culture [23,47]. Similarly, institutional support is considered a fundamental element that can moderate the relationship between entrepreneurial intention and the consolidation of a strong entrepreneurial culture [48,49]. This approach allows for a thorough analysis of the internal dynamics shaping the entrepreneurial climate in Peruvian universities, providing a deeper understanding of the mechanisms that can be implemented to foster an environment conducive to entrepreneurship [28,29].
This study aims to make a significant contribution to the existing knowledge on university-based entrepreneurship in the Peruvian context. Through the application of the TPB, the study seeks to analyze how attitudes toward innovation and creativity, entrepreneurial self-efficacy, and institutional support influence entrepreneurial culture. In this context, the following research questions are addressed:
- RQ1. How do attitudes toward innovation and creativity, entrepreneurial self-efficacy, and institutional support influence the formation of an entrepreneurial culture among university students?
- RQ2. What role do entrepreneurial intention, external resources, and institutional support play as mediators in the relationship between attitudes toward innovation and creativity, entrepreneurial self-efficacy, and entrepreneurial culture? This approach is expected to provide a deeper understanding of the factors that determine entrepreneurial intention and its impact on entrepreneurial culture within the university environment.
The results of this study will not only enrich the academic literature but also offer valuable practical implications for higher education institutions, helping them design more effective strategies to foster a dynamic and sustainable entrepreneurial environment [1,22]. Additionally, the findings are expected to serve as a foundation for future research and for the development of policies that promote entrepreneurship as an essential driver of economic and social development in Peru.
The article is organized as follows: Section 1 presents the literature review, the proposed hypotheses, and the conceptual model of the study. Section 2 details the sample, the methods used, and the data collection process. The results are presented in Section 3. Section 4 discusses the findings, and finally, Section 5 addresses the study’s limitations, potential directions for future research, and the theoretical and practical implications for the management of university entrepreneurship.
2. Literature Review, Hypothesis Development, and Conceptual Framework
2.1. Theoretical Foundations of Entrepreneurial Culture in the University Context: Application of the TPB
Entrepreneurial culture within the university context has garnered increasing interest in the academic literature due to its essential role in promoting entrepreneurial spirit among students [50,51]. This culture encompasses a set of values, attitudes, and behaviors that drive the creation and development of new businesses within higher education institutions [52,53]. Understanding the factors that contribute to the formation of an entrepreneurial culture is crucial for designing effective strategies that promote innovation and entrepreneurship among university students [16,54].
To build a solid theoretical framework that supports the analysis of entrepreneurial culture in university students, it is essential to review and analyze Ajzen’s Theory of Planned Behavior (TPB) (1991). This theory has established itself as one of the most robust and widely used frameworks for explaining the relationship between individual attitudes and intentional behaviors [39,40]. According to the TPB, human behavior is guided by three key components: attitude toward the behavior, subjective norms, and perceived behavioral control [37]. These elements directly influence a person’s intention to engage in a specific behavior, which in turn determines the likelihood of the behavior being executed [39,42].
In the context of university-based entrepreneurship, the TPB has been fundamental in understanding how students’ attitudes toward innovation and entrepreneurship, perceived social pressures, and perception of control over the entrepreneurial process affect their entrepreneurial intention [39,55]. Previous studies have demonstrated that the TPB is an effective framework for studying entrepreneurial culture, an essential precursor to the formation of entrepreneurship within universities [35,36].
Within this framework, attitude toward innovation and creativity represents the extent to which students perceive entrepreneurship as positive and desirable [20,44]. Subjective norms reflect the influence of expectations from significant people in the student’s life, such as family members, friends, and academic mentors, on their decision to pursue entrepreneurship [39,42]. Lastly, perceived behavioral control refers to students’ perception of their ability to overcome challenges and barriers on the path to creating their own business [15].
The application of the TPB in the university setting not only helps to understand entrepreneurial intention but also how it translates into concrete actions that foster an entrepreneurial culture [40,56]. This is especially relevant in the Peruvian context, where promoting entrepreneurship among young people is crucial for economic and social development [27,28]. Therefore, this study draws on the TPB to explore and model the relationships between the key variables that influence entrepreneurial culture in university students.
Additionally, factors such as entrepreneurial self-efficacy, institutional support, and the perception of entrepreneurial barriers have been identified in the literature as key determinants [12,34]. This study aims to explore how these elements interact to shape a strong entrepreneurial culture in the Peruvian university context, and from this analysis, formulate the hypotheses that will guide the empirical research.
In the following sections, we will delve deeper into how the existing literature has addressed these factors, providing the theoretical foundation necessary for the development of the hypotheses and the conceptual model of the research.
2.2. The Impact of Attitudes Toward Innovation and Creativity on Entrepreneurial Culture, Entrepreneurial Intention, Resources, and the Perception of Barriers
Attitudes toward innovation and creativity are essential components in the analysis of entrepreneurial behavior, particularly in the university context [39,43]. This attitude refers to students’ predisposition to adopt new ideas, experiment with original approaches, and seek innovative solutions [57,58]. The relevance of this attitude lies in its ability to influence a variety of interrelated factors that are fundamental to entrepreneurial success, including entrepreneurial culture, entrepreneurial intention, access to resources and external support, and the perception of entrepreneurial barriers [49,59]. The following sections will outline how this attitude impacts each of these aspects.
Entrepreneurial culture within universities is defined as an environment that fosters the creation and development of new businesses, based on a shared set of values, attitudes, and behaviors that support entrepreneurship [52,60]. Attitudes toward innovation and creativity play a crucial role in shaping this culture [13,17]. Students who value and promote innovation tend to actively contribute to creating an environment where new ideas are welcomed, and experimentation is encouraged [8,43]. In turn, this strengthens the entrepreneurial culture by facilitating an ecosystem where entrepreneurial spirit is continuously nurtured and promoted [4,19].
The literature has shown that an environment that values innovation and creativity tends to develop a stronger and more dynamic entrepreneurial culture [61,62]. Studies have found that institutions that integrate innovation into their academic and extracurricular programs are more effective in building a strong entrepreneurial culture [25,28]. Therefore, the following hypothesis is proposed:
H1:
A Positive Attitude Toward Innovation and Creativity has a positive effect on Entrepreneurial Culture.
Entrepreneurial intention refers to an individual’s conscious and planned commitment to start a new venture [43]. This intention is a crucial precursor of entrepreneurial behavior and is significantly influenced by attitudes toward innovation and creativity [39,63]. Students who perceive entrepreneurship as an opportunity to apply innovative ideas are more likely to develop a strong entrepreneurial intention [64,65]. This is because innovation and creativity not only make entrepreneurship more appealing but also present it as a viable path for personal and professional fulfillment [49,54].
Ajzen’s (1991) Theory of Planned Behavior (TPB) suggests that attitude toward a specific behavior, such as entrepreneurship, is a key predictor of the intention to perform that behavior. In the context of university-based entrepreneurship, this theory has been validated in multiple studies showing how a positive attitude toward innovation and creativity can significantly boost entrepreneurial intention [15,40]. Therefore, the following hypothesis is proposed:
H2:
A Positive Attitude Toward Innovation and Creativity has a Positive Effect on Entrepreneurial Intention.
Access to external resources and institutional support are key determinants of the success of any entrepreneurial initiative [29,66]. Attitudes toward innovation and creativity directly influence students’ ability to access these resources [50,58]. Students with a strong orientation toward innovation are generally more proactive in seeking opportunities that allow them to access funding, mentorship, and essential networks for entrepreneurship [67,68]. This attitude not only helps them better identify opportunities but also facilitates the creation of strategic alliances that can provide the necessary support to turn ideas into successful businesses [41,69].
The literature has shown that entrepreneurs with an innovative mindset tend to establish more effective relationships with external entities, including investors, financial institutions, and other key players in the entrepreneurial ecosystem [13,44]. This ability to access external resources and support is crucial for overcoming initial barriers and sustaining business growth [67,69]. Based on this, the following hypothesis is proposed:
H3:
A Positive Attitude Toward Innovation and Creativity has a Positive Effect on External Resources and Support.
The perception of entrepreneurial barriers refers to how students identify and assess potential obstacles on their path to entrepreneurship [70,71]. These can include financial, legal, market, or even personal challenges [31,72]. Attitudes toward innovation and creativity can significantly modify this perception [73,74]. Students with a positive disposition toward innovation often view barriers not as insurmountable obstacles, but as opportunities to apply creative solutions [61,75]. This mindset allows them to face challenges with greater resilience and adaptability, reducing the perception of risk and increasing their confidence in their ability to overcome obstacles [51,76].
Studies have shown that a positive attitude toward innovation is associated with a lower perception of barriers, as innovative individuals tend to be more optimistic and view problems as challenges that can be overcome through creativity and innovation [15,20]. This reduction in the perception of barriers is key to fostering persistence in entrepreneurship [27,77]. Based on this, the following hypothesis is proposed:
H4:
A Positive Attitude Toward Innovation and Creativity has a Positive Effect on the Perception of Entrepreneurial Barriers.
2.3. The Impact of Entrepreneurial Intention on Culture, Resources, and Institutional Support
Entrepreneurial intention is a key driver that motivates students to turn their innovative ideas into real projects, playing a crucial role in the university entrepreneurial ecosystem [73,78]. This concept not only reflects the desire to engage in entrepreneurship but also the willingness to take concrete actions to materialize those aspirations [79,80]. In this context, entrepreneurial intention influences fundamental aspects of the entrepreneurial environment, such as entrepreneurial culture, access to external resources, and institutional support [53,81].
The willingness or intention to engage in entrepreneurship directly impacts the formation and strengthening of entrepreneurial intention in universities [82,83]. Students with a strong inclination toward entrepreneurship often become active promoters of entrepreneurial practices and values within their academic environment [53,81]. This commitment not only inspires other students and faculty members to adopt an entrepreneurial mindset but also fosters an environment that values innovation, risk-taking, and creativity [84,85]. Moreover, strong entrepreneurial intention can catalyze the creation of programs and activities that reinforce entrepreneurial culture, such as hackathons, incubators, and entrepreneurship networks [1,73]. Therefore, the following hypothesis is proposed:
H5:
Entrepreneurial Intention has a Positive Effect on Entrepreneurial Culture.
Students’ ability to access external resources and support is closely related to their entrepreneurial intention [50,86]. Students with a strong intention to engage in entrepreneurship tend to be more proactive in seeking opportunities to obtain funding, mentorship, and networks, all of which are critical elements for the success of their projects [80,87]. This proactivity not only improves their chances of accessing the necessary resources but also facilitates the building of strategic alliances with key players in the entrepreneurial ecosystem, which can be crucial for overcoming initial barriers and ensuring sustained business growth [68,88]. Therefore, the following hypothesis is proposed:
H6:
Entrepreneurial Intention has a Positive Effect on External Resources and Support.
Institutional support is another key factor influenced by students’ entrepreneurial intention [89,90]. Educational institutions that recognize this entrepreneurial inclination tend to offer greater support through specific programs, infrastructure, and resources that facilitate entrepreneurship [84,91]. This support may include access to incubators, legal and financial counseling, and training programs in entrepreneurial skills [72,79]. The relationship between entrepreneurial intention and institutional support is bidirectional: while students with a strong intention to engage in entrepreneurship seek out and take advantage of available support, this same support reinforces their intention by providing the necessary tools for success [92,93]. Therefore, the following hypothesis is proposed:
H7:
Entrepreneurial Intention has a Positive Effect on Institutional Support.
2.4. The Influence of Entrepreneurial Self-Efficacy on Innovation, Entrepreneurial Culture, and Entrepreneurial Intention
Entrepreneurial self-efficacy refers to an individual’s confidence in their ability to successfully carry out entrepreneurial activities [47,94]. This concept is crucial in the development of entrepreneurship, as it directly influences motivation, persistence, and the willingness to face the challenges associated with creating and managing new businesses [95,96]. Entrepreneurial self-efficacy not only affects students’ attitudes toward innovation and creativity but also significantly impacts entrepreneurial culture in universities and students’ entrepreneurial intention [93,97].
Entrepreneurial self-efficacy directly influences how students perceive and engage with innovation and creativity [47,98]. Those who are confident in their entrepreneurial abilities are more likely to explore new ideas and seek creative solutions to problems [99,100]. This self-confidence fosters a positive attitude toward innovation, encouraging students to take calculated risks and adopt novel approaches in their entrepreneurial projects [91,101]. The relationship between entrepreneurial self-efficacy and attitudes toward innovation is essential for developing a dynamic and adaptable entrepreneurial environment [83,98]. Therefore, the following hypothesis is proposed:
H8:
Entrepreneurial Self-Efficacy has a Positive Effect on Attitudes Toward Innovation and Creativity.
Confidence in one’s own entrepreneurial abilities also impacts the formation and strengthening of entrepreneurial intention within universities. Students with high entrepreneurial self-efficacy tend to be leaders in promoting entrepreneurial values and practices in their academic environment [47,102]. This confidence not only drives their active participation in entrepreneurship-related activities but also inspires others to follow their example, contributing to a culture that values innovation and risk-taking [98,103]. In this way, entrepreneurial self-efficacy acts as a key driver in the development and consolidation of a robust entrepreneurial culture [77,104]. Based on this, the following hypothesis is proposed:
H9:
Entrepreneurial Self-Efficacy has a Positive Effect on Entrepreneurial Culture.
Entrepreneurial self-efficacy is closely linked to entrepreneurial intention, as confidence in one’s own entrepreneurial abilities is a crucial determinant in the decision to start a business [105,106]. Students with high entrepreneurial self-efficacy are more likely to develop a strong entrepreneurial intention, as they believe in their ability to overcome obstacles and succeed in the business world [107,108]. This relationship is fundamental to understanding how entrepreneurial intention is formed and what factors can enhance or limit this process [77,100]. Therefore, the following hypothesis is proposed:
H10:
Entrepreneurial Self-Efficacy has a Positive Effect on Entrepreneurial Intention.
2.5. Mediation and Moderation Hypotheses in the Relationships Between Self-Efficacy, Innovation, Intention, Resources, and Entrepreneurial Culture
Mediation and moderation hypotheses are fundamental for understanding how different variables interact in the development of entrepreneurial culture [109]. These hypotheses help identify the mechanisms through which one variable affects another and the conditions that may modify these relationships [110]. In the context of university entrepreneurship, mediation and moderation reveal how factors such as self-efficacy, attitudes toward innovation, entrepreneurial intention, and external and institutional resources contribute to the creation of a favorable environment for entrepreneurship [12,34]. Understanding these complex interactions is essential for designing effective interventions that strengthen the entrepreneurial culture within educational institutions [60,97].
Attitudes toward innovation and creativity can act as a mediator in the relationship between entrepreneurial self-efficacy and entrepreneurial intention [61,76]. This suggests that the confidence students have in their entrepreneurial abilities can influence their disposition toward innovation, which, in turn, impacts the entrepreneurial culture within the university [50,51]. Students with high self-efficacy are more likely to adopt a positive attitude toward innovation, which drives them to promote and strengthen entrepreneurial culture in their academic environment [83,84]. Therefore, the following hypothesis is proposed:
H11:
A Positive Attitude Toward Innovation and Creativity will Mediate the Relationship Between Entrepreneurial Self-Efficacy and Entrepreneurial Culture.
Entrepreneurial intention can act as a mediator in the relationship between attitudes toward innovation and creativity and entrepreneurial intention [59,111]. In this case, a positive attitude toward innovation could lead students to develop a strong entrepreneurial intention, which subsequently contributes to building an entrepreneurial culture within the university [25,87]. This mediation suggests that entrepreneurial intention is a key factor that connects innovative attitudes with the promotion of a robust entrepreneurial culture [79,82]. Based on this, the following hypothesis is proposed:
H12:
Entrepreneurial Intention will Mediate the Relationship Between a Positive Attitude Toward Innovation and Creativity and Entrepreneurial Culture.
External resources and support can mediate the relationship between entrepreneurial intention and entrepreneurial intention [66,88]. This implies that students’ entrepreneurial intention drives their search for and use of external resources and support, which in turn strengthens the entrepreneurial culture within the university [28,29]. Students with a strong entrepreneurial vocation are more likely to identify and take advantage of available resources, significantly contributing to the development of an environment that fosters and supports entrepreneurship [72,76]. Based on this, the following hypothesis is proposed:
H13:
External Resources and Support will Mediate the Positive Relationship Between Entrepreneurial Intention and Entrepreneurial Culture.
Institutional support can act as a mediator in the relationship between entrepreneurial intention and entrepreneurial intention [29,104]. In this case, the intention to engage in entrepreneurship motivates students to seek out and take advantage of institutional support, which ultimately reinforces the entrepreneurial culture within the academic environment [30,95]. Institutional support, including incubation programs, mentoring, and other resources, is essential for transforming entrepreneurial intention into a solid and sustainable entrepreneurial culture throughout the university [29,30]. Therefore, the following hypothesis is proposed:
H14:
Institutional Support will Mediate the Positive Relationship Between Entrepreneurial Intention and Entrepreneurial Culture.
2.6. The Impact of Resources, Institutional Support, and Perception of Barriers on Entrepreneurial Culture
Entrepreneurial culture within a university depends not only on students’ attitudes and competencies but also on external factors such as available resources, institutional support, and the perception of entrepreneurial barriers [46,102]. These elements can either facilitate or hinder the development of an environment conducive to entrepreneurship. The availability of resources and institutional support is essential for students to implement their ideas and projects [29,30]. At the same time, the perception of entrepreneurial barriers can represent a significant obstacle, limiting students’ active participation in entrepreneurship [80,81]. Understanding how these factors interact and affect entrepreneurial culture is key to designing strategies that promote a more favorable environment for entrepreneurship within educational institutions [29,46].
External resources and support play a fundamental role in creating and strengthening entrepreneurial intention within universities [22,52]. When students have access to funding, mentorship, and networks, they can more easily overcome the initial challenges of entrepreneurship, fostering an environment where entrepreneurial initiatives are valued and promoted [26,100]. The availability of these resources not only facilitates the growth of individual projects but also contributes to the formation of a collective culture that supports and values entrepreneurship [26,52]. Therefore, the following hypothesis is proposed:
H15:
External Resources and Support have a Positive Effect on Entrepreneurial Culture.
Institutional support is crucial for the development of a strong entrepreneurial culture within the academic environment [30,112]. Universities that offer incubation programs, mentorship, and specific resources for entrepreneurship make it easier for students to turn their ideas into viable businesses [27,28]. This support not only enhances students’ ability to engage in entrepreneurship but also consolidates an entrepreneurial culture throughout the institution, creating an environment where entrepreneurship is an essential component of the educational experience [27,29]. Based on this, the following hypothesis is proposed:
H16:
Institutional Support has a Positive Impact on Entrepreneurial Culture.
The perception of entrepreneurial barriers can have a significant impact on entrepreneurial intention within a university [8,108]. When students perceive numerous barriers to entrepreneurship, such as difficulties in accessing funding, lack of mentorship, or an unfavorable regulatory environment, these factors are likely to discourage their participation in entrepreneurial activities [15,106]. This can restrict the development of an entrepreneurial culture, as the perception of barriers acts as a brake on innovation and risk-taking [67,69]. Therefore, the following hypothesis is proposed:
H17:
The Perception of Entrepreneurial Barriers has a Negative Influence on Entrepreneurial Culture.
2.7. Theoretical Research Model
The research model developed in SmartPLS (Hair & Alamer, 2022) examines the main variables that influence the formation of entrepreneurial culture (EC) among university students. Key variables include entrepreneurial self-efficacy (ESE), attitudes toward innovation and creativity (AIC), perception of entrepreneurial barriers (PEB), external resources and support (ERS), institutional support (IS), and entrepreneurial intention (EI), which acts as a mediating variable in several relationships. This model provides a comprehensive understanding of the dynamics that drive entrepreneurial culture within the academic environment (Figure 1).
Figure 1.
The research model developed in SmartPLS. Note: entrepreneurial self-efficacy (ESE), attitudes toward innovation and creativity (AIC), perception of entrepreneurial barriers (PEB), external resources and support (ERS), institutional support (IS), entrepreneurial intention (EI), and entrepreneurial culture (EC).
The novelty of this approach lies in the exploration of the interaction between factors such as the perception of barriers (PEB) and external resources (ERS), in addition to highlighting the central role of entrepreneurial intention (EI) as a mediator between several key variables. The model provides a solid foundation for designing educational strategies that foster entrepreneurial spirit, emphasizing the importance of institutional support (IS) and available resources (ERS) in strengthening a robust entrepreneurial culture (EC) within universities.
3. Method
This study adopted a quantitative approach with a cross-sectional design, aimed at investigating the factors that influence entrepreneurial culture among university students [113,114]. The proposed model integrates seven key variables: the independent variables include attitudes toward innovation and creativity (AIC), entrepreneurial self-efficacy (ESE), external resources and support (ERS), institutional support (IS), and the perception of entrepreneurial barriers (PEB). Entrepreneurial culture (EC) is considered the dependent variable, while entrepreneurial intention (EI) acts as a mediating variable, establishing relationships among the other variables.
3.1. Population and Sample
The target population of this study consisted of university students from a university in Lima, selecting those who participated in entrepreneurship-related activities or showed interest in the entrepreneurial field. No restrictions were placed on gender, age, or academic level, ensuring the relevance of the collected data [113,114].
A purposive sampling method was used to select the participants. Initially, the sample included 1112 students, but after the data cleaning and refining process, the final sample comprised 948 participants. This sampling approach was appropriate to ensure that the included students met the specific criteria of the study, which focused on analyzing the factors influencing entrepreneurial culture [113]. Purposive sampling is particularly suitable when the objective is to test specific theories rather than generalize the results to a broader population, which is common in field research in social sciences [113,114].
3.2. Data Collection Instrument
The data collection instrument was a questionnaire initially composed of 35 items. After a rigorous process of validation and refinement, it was reduced to 29 items, retaining only those that demonstrated greater clarity and relevance to the study’s objectives. Each item was measured on a 7-point Likert scale, where 1 corresponded to “strongly disagree” and 7 to “strongly agree”, allowing for precise capture of participants’ perceptions.
The validation process included several key stages. First, content validation was carried out through the judgment of five experts in entrepreneurship and university education, who evaluated each item to ensure its relevance and consistency with the study variables [113,115]. Content validity indices (CVI) were used to ensure that the items were appropriately rated in terms of clarity, relevance, and representativeness.
Subsequently, a pilot validation was conducted with a preliminary sample of 155 students, which allowed for the identification of ambiguous items or those that did not significantly contribute to measuring the main constructs. Based on the results of the pilot test, items with factor loadings below 0.50 were either eliminated or modified, thereby ensuring the instrument’s convergent validity. Additionally, internal consistency was calculated using Cronbach’s alpha coefficient, with values exceeding 0.70 for all scales, indicating high reliability of the instrument.
3.3. Ethical Considerations
The study was conducted in accordance with the guidelines of the Code of Ethics for Research of the Universidad San Ignacio de Loyola (USIL). The rights of the participants were respected, data confidentiality was ensured, and the responsible use of the collected information was guaranteed, complying with the ethical standards in force at the institution.
3.4. Data Analysis
To assess the potential common method variance (CMV) bias, Harman’s single-factor test (1976) was applied. According to this test, a single factor should not explain more than 50% of the total variance of the data [116,117]. The results indicated that the first factor explained 36.60% of the variance, meaning that there was no significant CMV problem in this study.
Additionally, the correlation between constructs was analyzed. Correlations higher than 0.9 may indicate common method bias [116]. In this case, the highest observed correlation was 0.801 between attitudes toward innovation and creativity (AIC) and entrepreneurial self-efficacy (ESE), which is below the 0.9 threshold, suggesting that no significant CMV issues were identified.
3.5. Data Normality
Although PLS-SEM does not require multivariate normality, data normality was verified using Mardia’s multivariate coefficient test, with p-values below 0.05, confirming the non-normality of the data [118,119]. However, since PLS-SEM is a non-parametric analysis, the lack of normality did not affect the validity of the model.
3.6. Structural Equation Modeling
For data analysis, partial least squares structural equation modeling (PLS-SEM) was used, employing SmartPLS version 3.1 software [120,121]. This approach is particularly useful for modeling paths between latent constructs and is appropriate for small samples and non-normal data [109,110].
The analysis was conducted in two stages: First stage: The reliability and validity of the constructs were evaluated to ensure the robustness of the model. Second stage: The structural model was estimated, and the study hypotheses were analyzed with their respective significance levels [122,123]. For model evaluation, R2, Q2, and effect size (f2) indicators were used to interpret the influence of exogenous constructs on endogenous ones [120,121].
4. Results
4.1. Sociodemographic Characteristics of the Sample
Table 1 presents the characteristics of the sample of respondents, which consists mainly of women (54.20%) and men (45.80%). Regarding the age distribution, the largest group is between 18 and 30 years old (45.54%), followed by those under 18 (30.27%) and those over 30 (24.19%). Most respondents are in their 4th to 6th academic semester (42.04%), while 30.27% are in the 7th to 10th semester, and 27.68% are in the earlier semesters. Regarding their involvement in entrepreneurial ventures, 17.72% work full-time, 56.14% part-time, and 26.13% are not involved in entrepreneurship. Additionally, 75.38% have received entrepreneurial education, while 24.62% have not had access to such education.
Table 1.
Sample characteristics.
4.2. Measurement Model Evaluation
In the evaluation of the measurement model, the reliability, validity, and collinearity scores of the latent constructs were analyzed, with the results presented in Table 2. Reliability was determined through Cronbach’s Alpha, rho_A, and composite reliability, all with values above 0.70, ensuring adequate internal consistency of the items [115,119]. Convergent validity was assessed through the average variance extracted (AVE), which exceeded the 0.50 threshold for all constructs, indicating that the items well captured the variance of each construct [121,123]. Additionally, multicollinearity was evaluated using variance inflation factors (VIF), and all values were below 3.3, suggesting the absence of significant collinearity issues [121,124]. These results confirm that the measurement model is reliable and valid for the data analyzed.
Table 2.
Measurement model evaluation (reliability, validity, and VIF).
In the evaluation of the model’s discriminant validity, the Fornell-Larcker criteria and the Heterotrait–Monotrait ratio (HTMT) were used. As shown in Table 3, the Fornell-Larcker criterion was assessed by verifying that the square root of the average variance extracted (AVE) of each construct exceeded the correlations of that construct with the others, ensuring that the constructs measure different concepts and do not overlap [125].
Table 3.
Discriminant validity (Fornell–Larcker and HTMT criterion).
Additionally, the HTMT criterion was used, which compares the relationships between constructs to identify if they are sufficiently distinct [126]. The results showed that all HTMT ratios remained below the 0.900 threshold, ensuring discriminant validity in the model.
4.3. Common Method Bias
Common method bias occurs when the same individual responds to both the independent and dependent variables in a study, using similar items in a common context. To identify this bias, two methods were employed: Harman’s single-factor test and the total collinearity test (VIF).
Harman’s single-factor test suggests that if common method bias is present, a single factor would explain more than 50% of the covariance among the constructs. In this study, the value was 32.020%, below the threshold, indicating the absence of this bias [127]. Additionally, the total collinearity test (VIF) was conducted by introducing a random dummy variable to evaluate collinearity among the constructs. A VIF greater than 3.3 would indicate the potential presence of common method bias [117]. As shown in Table 4, all VIF values are below 3.3, confirming the absence of collinearity problems and common method bias in the model.
Table 4.
Full collinearity test (VIF) to examine common method bias.
4.4. Structural Path Model Analysis to Examine the Hypothesized Relationships
After evaluating the measurement model, the researchers proceeded to assess the structural model using the bootstrapping technique. The model was evaluated based on the coefficient of determination (R2) and Q2 statistics, which indicate the predictive accuracy and relevance of the model (121).
Table 5 presents the R2, adjusted R2, and Q2 values for different constructs. The coefficient of determination (R2) ranges from 0 to 1, where values closer to 1 indicate a higher predictive capacity of the model. In this study, the constructs “attitude toward innovation and creativity” (0.608) and “entrepreneurial intention” (0.618) show a high predictive capacity, while “entrepreneurial intention” presents a very high value of 0.909, indicating that the model is highly predictive for this variable. The constructs “external resources and support” (0.115) and “perception of entrepreneurial barriers” (0.542) show moderate predictive capacity.
Table 5.
Coefficient of determination R2.
The adjusted R² values, which correct for potential biases due to the number of variables in the model, also reflect consistency in the model’s predictive capacity. Additionally, Q2 values greater than 0 for all constructs indicate that the model has predictive relevance [109,121]. “Entrepreneurial intention” (Q2 = 0.875) and “institutional support” (Q2 = 0.796) stand out for their high predictive relevance, further reinforcing the robustness of the structural model in these dimensions.
4.5. Hypothesis Testing Results via Bootstrapping
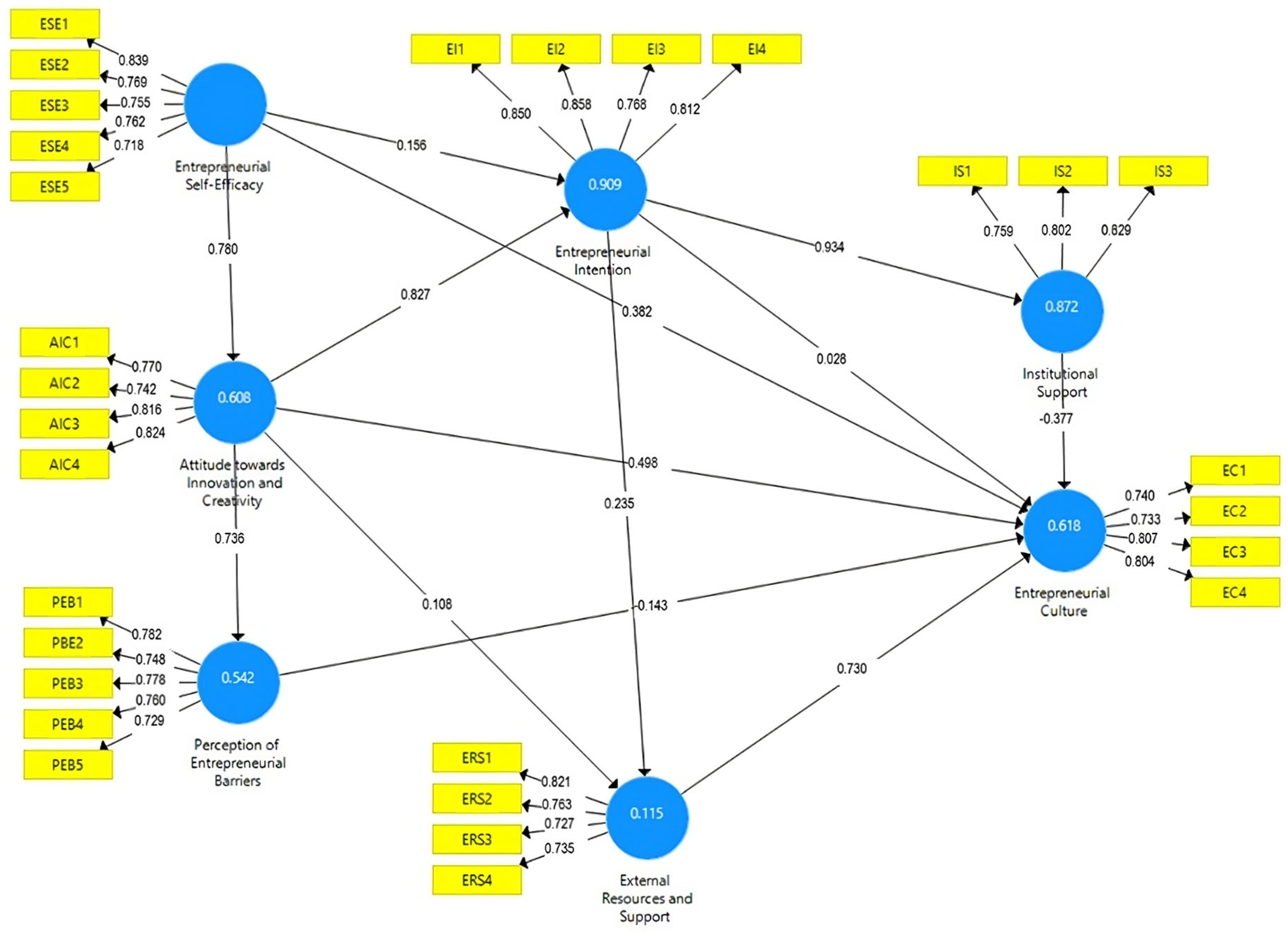
The hypothesis testing analysis using the bootstrapping method is shown in Table 6 and Figure 2, revealing that most of the proposed relationships in the model are significantly supported [109,121]. Attitude toward innovation and creativity (AIC) showed a positive impact on both entrepreneurial culture (EC) and entrepreneurial intention (EI), with β coefficients of 0.498 and 0.827, respectively, and p-values less than 0.001, indicating a high level of confidence in these relationships. Additionally, AIC also positively influenced external resources and support (ERS) and the perception of entrepreneurial barriers (PEB), with significant coefficients of 0.108 and 0.736.
Table 6.
Results of hypothesis testing via bootstrapping.
Figure 2.
Structural model results after bootstrapping analysis. Note: entrepreneurial self-efficacy (ESE), attitude toward innovation and creativity (AIC), perception of entrepreneurial barriers (PEB), external resources and support (ERS), institutional support (IS), entrepreneurial intention (EI), and entrepreneurial intention (EC).
Entrepreneurial intention (EI) also stood out for its positive effect on entrepreneurial intention (EC) and external resources and support (ERS), with coefficients of 0.728 and 0.235, respectively. However, the relationship between entrepreneurial intention and institutional support (IS) was particularly robust, with a β coefficient of 0.934. As for entrepreneurial self-efficacy (ESE), it demonstrated a positive impact on AIC, EC, and EI, further supporting its relevance in the model.
On the other hand, two relationships were found to lack support: institutional support (IS) did not show a significant effect on entrepreneurial intention (β = −0.077, p = 0.274), and the same occurred with the perception of entrepreneurial barriers (PEB) on EC (β = −0.043, p = 0.432), suggesting that these factors do not play a crucial role in this context.
4.6. Mediation Analysis Results
The mediation analysis, presented in Table 7, reveals that some of the relationships proposed in the model are partially mediated by intermediate variables, suggesting the presence of indirect mechanisms that reinforce certain connections between the constructs [121]. Specifically, it is observed that entrepreneurial self-efficacy (ESE) exerts an indirect effect on entrepreneurial intention (EC) through attitude toward innovation and creativity (AIC), with a mediation coefficient of 0.052 and a significant p-value of 0.012. This partial mediation indicates that while ESE has a direct impact on EC, an important part of its effect is channeled through the strengthening of AIC. This suggests that individuals with higher entrepreneurial self-efficacy tend to develop more favorable attitudes toward innovation, which in turn drives the development of an entrepreneurial culture.
Table 7.
Result of mediation analysis.
The coefficients of the significant relationships are shown next to the respective arrows. Likewise, it was found that AIC influences EC indirectly through entrepreneurial intention (EI), with a mediation coefficient of 0.087 (p < 0.001). This finding reinforces the importance of EI as a key mediator, showing that innovative attitudes not only contribute directly to entrepreneurial culture but also do so significantly through entrepreneurial intention. This highlights that individuals with a high disposition toward innovation and creativity are more likely to develop a strong entrepreneurial intention, which ultimately leads to greater consolidation of entrepreneurial culture in their environments.
However, not all proposed relationships showed significant mediation. In particular, the indirect effects of entrepreneurial intention (EI) through external resources and support (ERS) and institutional support (IS) were not significant, with coefficients failing to reach the threshold of significance. This suggests that while EI may have a direct effect on EC, ERS and IS do not act as effective mediators in this case. These results may indicate that, although access to resources and institutional support are relevant, their influence does not appear to be channeled indirectly through EI, at least within the proposed theoretical framework.
5. Discussion
The central objective of this study was to examine how attitude toward innovation and creativity, entrepreneurial self-efficacy, and institutional support influence the consolidation of an entrepreneurial culture among university students in Peru. These factors have been widely studied in various educational contexts, but there is a significant gap in the literature regarding their specific impact on the Peruvian university environment [25,26,32].
To address this issue, the Theory of Planned Behavior [37] was employed, which has proven to be a robust framework for understanding how attitudes, subjective norms, and perceived behavioral control influence the intention to engage in entrepreneurship and, consequently, the creation of an entrepreneurial culture [36,39,55].
This theoretical approach allowed for the unraveling of the complex interactions between key variables that, according to previous research, are fundamental to fostering a strong entrepreneurial ecosystem in higher education institutions [13,34,35]. In the Peruvian context, where entrepreneurship plays a crucial role in job creation and reducing inequalities, strengthening the entrepreneurial culture in universities is vital to promoting sustainable economic development [1,28,29].
The study revealed that attitude toward innovation has a positive effect on the entrepreneurial culture in Peruvian universities. Students who promote innovation strengthen an environment conducive to the creation of new ideas and ventures [20,44]. This finding is consistent with studies that highlight the importance of an innovative attitude for the development of an entrepreneurial culture [4,61]. Entrepreneurial self-efficacy also has a significant impact, as students with high confidence in their entrepreneurial skills are more likely to adopt innovative attitudes and foster entrepreneurial culture [23,47]. This finding aligns with studies that emphasize self-efficacy as a key factor in entrepreneurship [99].
Both external resources and institutional support are essential for strengthening the entrepreneurial culture by facilitating access to funding and mentorship for students [67,68]. Institutional support, through programs and resources, is also crucial for consolidating this entrepreneurial environment [27,30].
The results also showed that entrepreneurial self-efficacy acts as a partial mediator in the relationship between attitude toward innovation and entrepreneurial culture. This means that students who are confident in their entrepreneurial abilities develop a greater disposition toward innovation, which strengthens their contribution to the entrepreneurial culture [99,101]. This finding is consistent with previous studies that emphasize how entrepreneurial self-efficacy not only drives creativity but also reinforces leadership and persistence in the university context [47,91].
Moreover, it was found that attitude toward innovation and creativity indirectly influences entrepreneurial culture through entrepreneurial intention [107]. This reinforces the idea that students with a strong innovative inclination not only develop clear entrepreneurial intentions but also drive the consolidation of an entrepreneurial culture [25,87]. Entrepreneurial intention, therefore, emerges as a key factor connecting innovative attitudes with the creation of a robust entrepreneurial culture in the university setting [79,82].
However, some results suggest that neither external resources nor institutional support acted as significant mediators in the relationship between entrepreneurial intention and entrepreneurial culture. This indicates that while access to resources and institutional support is important for entrepreneurship, their influence is not channeled indirectly through entrepreneurial intention [29,88]. This finding differs from previous studies, suggesting the need for further investigation into how these factors may influence specific contexts.
The findings of this study provide important theoretical implications for the field of university entrepreneurship, particularly in the Peruvian context. First, the results reinforce the usefulness of the Theory of Planned Behavior [37] as a suitable framework for understanding how attitudes toward innovation, entrepreneurial self-efficacy, and institutional support influence entrepreneurial culture [36,39]. These findings are consistent with previous research demonstrating that a positive attitude toward innovation and confidence in one’s abilities are key factors in the development of an entrepreneurial culture [23,44].
This study also highlights the importance of self-efficacy as a partial mediator, providing new insights into how confidence in entrepreneurial abilities can strengthen attitudes toward innovation and, in turn, entrepreneurial culture [97,103]. This aligns with studies suggesting that entrepreneurial self-efficacy not only directly influences the intention to engage in entrepreneurship but also mediates its relationship with entrepreneurial culture, fostering an environment more conducive to the creation of new ventures [47,99].
Additionally, the results reveal that institutional support and external resources, while important, do not act as significant mediators between entrepreneurial intention and entrepreneurial culture in this context. This presents a theoretical challenge that suggests the need to re-examine the role of these factors in specific cultural and educational contexts such as Peru [29,88]. This theoretical contribution is particularly valuable for the design of future theoretical models exploring the interactions between these constructs in university settings.
The study’s findings have significant practical implications for universities and educational policies in Peru. First, fostering a positive attitude toward innovation and creativity should be a priority in educational programs, as these factors have been shown to be critical in consolidating a strong entrepreneurial culture [13,61]. Universities should implement programs that not only teach technical skills but also cultivate an innovative mindset among students, providing spaces for experimentation and the development of new ideas [4,35].
Secondly, special attention should be paid to strengthening entrepreneurial self-efficacy, as it has a direct impact on both attitudes toward innovation and entrepreneurial culture. Institutions can achieve this by creating mentorship networks, incubation programs, and opportunities for students to face real entrepreneurial challenges, which will increase their confidence in their entrepreneurial abilities [23,47]. Investing in the development of this confidence will not only enhance students’ ability to engage in entrepreneurship but also positively influence their peers and the university environment.
Lastly, although external resources and institutional support did not act as significant mediators, they remain crucial elements for facilitating entrepreneurship. Universities should continue providing structural support, such as access to funding, business incubators, and legal advice, to help students turn their ideas into viable ventures [29,88]. These measures will not only foster an entrepreneurial culture but also contribute to long-term economic and social development in Peru.
This study presents several limitations that should be considered when interpreting its results. First, the cross-sectional nature of the research prevents the observation of how variables evolve over time. A longitudinal approach would allow for a deeper analysis of the dynamics between attitudes toward innovation, entrepreneurial self-efficacy, and entrepreneurial culture [39,40]. Additionally, the sample was limited to students from a single Peruvian university, which restricts the generalizability of the findings to other institutions and international contexts [25]. Expanding the sample to a national or international level would yield more generalizable results.
Moreover, although variables such as institutional support and external resources were included, other important factors that may influence entrepreneurial culture, such as the economic environment and government policies, were not considered in this study. These factors could enrich future analyses. Finally, although the Theory of Planned Behavior was used as the theoretical framework, it is recommended to consider other theoretical models that include factors such as intrinsic motivation or entrepreneurial resilience, which would provide a more holistic approach to the phenomenon.
Based on the findings and limitations mentioned, several opportunities for future research are identified. First, it is recommended to conduct longitudinal studies to analyze how attitudes toward innovation, entrepreneurial self-efficacy, and entrepreneurial culture evolve over time. This would provide a more dynamic and comprehensive perspective on the interactions between these variables. Additionally, expanding the study to different universities in Peru and other countries would facilitate the comparison of results and strengthen the external validity of the findings.
Another interesting area for future research would be the inclusion of contextual factors such as the economic environment, government policies, and access to funding, which could significantly influence the development of entrepreneurial culture among university students. Analyzing these variables would allow for a better understanding of the barriers and opportunities faced by entrepreneurs in different contexts.
Finally, it is suggested to explore other theoretical models that include variables such as intrinsic motivation, entrepreneurial resilience, or achievement orientation, which would enrich the analysis of the factors influencing entrepreneurial intention. These future studies would contribute to a deeper understanding of university entrepreneurship and provide a stronger foundation for the design of educational programs and public policies.
6. Conclusions
The results of this study confirmed the positive influence of attitudes toward innovation and creativity, entrepreneurial self-efficacy, and institutional support on the consolidation of an entrepreneurial culture among university students in Peru.
It was observed that a positive attitude toward innovation and creativity fosters the creation of a university environment that values the generation of new ideas and entrepreneurial solutions, significantly contributing to strengthening the entrepreneurial culture.
Moreover, entrepreneurial self-efficacy played a crucial role, as students who trust in their entrepreneurial abilities are more inclined to actively participate in the creation of an entrepreneurial culture. However, institutional support and external resources did not show a strong mediating role, highlighting the need for further examination of these elements in specific contexts.
This study has expanded the application of the Theory of Planned Behavior (TPB) by analyzing how factors such as attitudes toward innovation and creativity, entrepreneurial self-efficacy, and institutional support influence the formation of an entrepreneurial culture in a university setting. While TPB has been widely used in research on entrepreneurial intention, this work provides empirical evidence from a developing country, such as Peru, which has been underexplored in the international academic literature.
One of the most important contributions is the confirmation of the key role of entrepreneurial self-efficacy as a partial mediator between attitudes toward innovation and the consolidation of an entrepreneurial culture. This reinforces the relevance of self-efficacy not only as a factor that directly influences entrepreneurial intention but also as a facilitating element that enhances other variables, such as creativity and innovation, within the university ecosystem.
Furthermore, this study highlights that, although institutional support and external resources are essential elements for entrepreneurship, their influence does not act as a significant mediator in the process of forming an entrepreneurial culture, which challenges previous research that has highlighted their mediating role. This finding suggests the need to rethink how these factors interact in different educational and cultural contexts, particularly in developing countries.
Finally, this research offers a new approach to the analysis of contextual factors in university entrepreneurship, emphasizing the need for further investigation into the role of government policies and the economic environment as possible influences on entrepreneurial culture, which could enrich future theoretical models.
Based on the findings of the study, several actions are proposed to strengthen the entrepreneurial culture in Peruvian universities. First, it is crucial for universities to develop specific programs that enhance entrepreneurial self-efficacy through mentorships, business simulation workshops, and innovation spaces. Additionally, a greater integration between institutional policies and external resources is recommended, tailoring these supports to the realities of the local entrepreneurial environment. Lastly, it would be pertinent for universities to collaborate with the public and private sectors to foster more inclusive policies that encourage students to pursue entrepreneurship, overcoming the structural barriers that currently limit entrepreneurship in the Peruvian context.
Author Contributions
Conceptualization, K.J.C.V., J.J.A.V. and T.A.M.; methodology, K.J.C.V., J.J.A.V. and T.A.M.; software, K.J.C.V. and J.J.A.V.; formal analysis, K.J.C.V., J.J.A.V. and T.A.M.; investigation, K.J.C.V., J.J.A.V., T.A.M. and R.M.F.; writing—original draft preparation, K.J.C.V., J.J.A.V. and T.A.M.; writing—review and editing, K.J.C.V., J.J.A.V., T.A.M., R.M.F. All authors have read and agreed to the published version of the manuscript.
Funding
The Article Processing Charge was funded by Universidad San Ignacio de Loyola.
Institutional Review Board Statement
The study was conducted in accordance with the Code of Research Ethics of the Universidad San Ignacio de Loyola, which was approved by Rector’s Resolution No. 034-2016/G, dated 5 October 2016.
Informed Consent Statement
Informed consent was obtained from all subjects involved in the study.
Data Availability Statement
Data related to the study can be requested from the corresponding author at the email kerwin.chavez@usil.pe.
Conflicts of Interest
The authors declare no conflict of interest.
References
- Agu, A.G.; Kalu, O.O.; Esi-Ubani, C.O.; Agu, P.C. Drivers of sustainable entrepreneurial intentions among university students: An integrated model from a developing world context. Int. J. Sustain. High. Educ. 2021, 22, 659–680. [Google Scholar] [CrossRef]
- Méndez-Picazo, M.T.; Galindo-Martín, M.A.; Castaño-Martínez, M.S. Effects of sociocultural and economic factors on social entrepreneurship and sustainable development. J. Innov. Knowl. 2021, 6, 69–77. [Google Scholar] [CrossRef]
- Davey, T.; Hannon, P.; Penaluna, A. Entrepreneurship education and the role of universities in entrepreneurship: Introduction to the special issue. Ind. High. Educ. 2016, 30, 171–182. [Google Scholar] [CrossRef]
- Lyu, X.; Al Mamun, A.; Yang, Q.; Aziz, N.A. Social entrepreneurial intention among university students in China. Sci. Rep. 2024, 14, 7362. [Google Scholar] [CrossRef]
- Backes, D.S.; Müller, L.D.B.; Mello, G.B.D.; Marchiori, M.R.T.C.; Büscher, A.; Erdmann, A.L. Entrepreneurial Nursing interventions for the social emancipation of women in recycling. Rev. Esc. Enferm. USP. 2022, 56, e20210466. [Google Scholar] [CrossRef]
- Ciruela-Lorenzo, A.M.; González-Sánchez, A.; Plaza-Angulo, J.J. An Exploratory Study on Social Entrepreneurship, Empowerment and Peace Process. The Case of Colombian Women Victims of the Armed Conflict. Sustainability 2020, 12, 10425. [Google Scholar] [CrossRef]
- Alva, E. Disappearance of Micro Enterprises in Peru. Factors in Their Death Rate. The Lima District Case. Econ. Desarro. 2017, 158, 76–90. [Google Scholar]
- David, D.; Lina, F.; Arboleda, C. Social Innovation Through Social Entrepreneurship: Overview of Global and Colombian Literature. Rev. Cienc. Soc. 2023, XXIX, 277–296. [Google Scholar] [CrossRef]
- Towards Entrepreneurship: The Case of Chilean and Spanish University Students. CIRIEC-España Rev. De Econ. Pública Soc. Y Coop. 2018, 11.
- Torres-Marín, A.; Amorós, J.E.; Leporati, M.; Roses, S. Senior Entrepreneurship in Latin America: Evaluation and Support from Entrepreneurship Ecosystems Approach. Manag. Res. J. Iberoam. Acad. Manag. 2024. [Google Scholar] [CrossRef]
- Lopez, T.; Alvarez, C. Entrepreneurship research in Latin America: A literature review. Acad. Latinoam. Adm. 2018, 31, 736–756. [Google Scholar] [CrossRef]
- Aboobaker, N.; Renjini, D. Human capital and entrepreneurial intentions: Do entrepreneurship education and training provided by universities add value? Horizon 2020, 28, 73–83. [Google Scholar] [CrossRef]
- Calanchez Urribarri, A.; Chavez Vera, K.; Reyes Reyes, C.; Ríos Cubas, M. Innovative performance to strengthen the culture of entrepreneurship in Peru. Rev. Venez. Gerenc. 2022, 27, 1837–1858. [Google Scholar] [CrossRef]
- Fariña Sánchez, M.I.; Suárez Ortega, M. Competencias emprendedoras e implicaciones educativas en contextos europeos: Estudio comparado desde la perspectiva de profesionales. Rev. Espanola Educ. Comp. 2023, 43, 315–337. [Google Scholar] [CrossRef]
- Acheampong, G.; Tweneboah-Koduah, E.Y. Does past failure inhibit future entrepreneurial intent? Evidence from Ghana. J. Small Bus. Enterp. Dev. 2018, 25, 849–863. [Google Scholar] [CrossRef]
- Kaur, M.; Chawla, S. Understanding the relationship between entrepreneurship education, entrepreneurial attitudes, and entrepreneurial intentions among engineering graduates: The moderating role of gender. J. Work. Appl. Manag. 2023, 15, 200–215. [Google Scholar] [CrossRef]
- Talukder, S.C.; Lakner, Z.; Temesi, Á. Development and State of the Art of Entrepreneurship Education: A Bibliometric Review. Educ. Sci. 2024, 14, 295. [Google Scholar] [CrossRef]
- Gofman, M.; Jin, Z. Artificial Intelligence, Education, and Entrepreneurship. J. Financ. 2024, 79, 631–667. [Google Scholar] [CrossRef]
- Uddin, M.; Chowdhury, R.A.; Hoque, N.; Ahmad, A.; Mamun, A.; Uddin, M.N. Developing entrepreneurial intentions among business graduates of higher educational institutions through entrepreneurship education and entrepreneurial passion: A moderated mediation model. Int. J. Manag. Educ. 2022, 20, 100647. [Google Scholar] [CrossRef]
- Yung, C.K.; Al Mamun, A.; Salamah, A.A. Entrepreneurship Education on Entrepreneurial Intention Among University Students in Malaysia. In Innovation of Businesses, and Digitalization During COVID-19 Pandemic; Alareeni, B., Hamdan, A., Eds.; Lecture Notes in Networks and Systems; Springer International Publishing: Cham, Switzerland, 2023; Volume 488, pp. 1035–1046. Available online: https://link.springer.com/10.1007/978-3-031-08090-6_70 (accessed on 2 September 2024).
- Isensee, C.; Teuteberg, F.; Griese, K.M.; Topi, C. The relationship between organizational culture, sustainability, and digitalization in SMEs: A systematic review. J. Clean. Prod. 2020, 275, 122944. [Google Scholar] [CrossRef]
- Martínez-Martínez, S.L. Entrepreneurship as a multidisciplinary phenomenon: Culture and individual perceptions in business creation. Acad. Latinoam. Adm. 2022, 35, 537–565. [Google Scholar] [CrossRef]
- Shi, L.; Yao, X.; Wu, W. Perceived university support, entrepreneurial self-efficacy, heterogeneous entrepreneurial intentions in entrepreneurship education: The moderating role of the Chinese sense of face. J. Entrep. Emerg. Econ. 2019, 12, 205–230. [Google Scholar] [CrossRef]
- Wu, J.; Cai, W.; Song, Y. Determinants of social enterprise performance: The role of passion, competence, and organizational legitimacy. Nonprofit Manag. Leadersh. 2023, 33, 807–834. [Google Scholar] [CrossRef]
- Bullón-Solís, O.; Carhuancho-Mendoza, I.; Valero-Palomino, F.R.; Moreno-Rodríguez, R.Y. University youth entrepreneurship: Approach from attitude, education and behavioral control. Rev. Venez. Gerenc. 2023, 28 (Suppl. S9), 377–389. [Google Scholar] [CrossRef]
- Cenzano, C.H.; González, D. Study of the Start-Up Ecosystem in Lima, Peru: Challenges on the Way to 2030. In Proceedings of the 30th Annual Conference of the International Association for Management of Technology (IAMOT 2021), Cairo, Egypt, 9–23 September 2021; Curran Associates, Inc.: Nice, France, 2021; pp. 938–952. Available online: http://www.proceedings.com/060557-0072.html (accessed on 19 August 2024).
- Aceituno-Aceituno, P.; Casero-Ripollés, A.; Escudero-Garzás, J.J.; Bousoño-Calzón, C. University training on entrepreneurship in communication and journalism business projects. Comunicar 2018, 26, 91–100. [Google Scholar] [CrossRef]
- Chávez Vera, K.J.; Velita, J.; Rosas, C. Peruvian Entrepreneurship: Factors and Interventions That Facilitate Its Development. Rev. Cienc. Soc. 2023, 29, 483–495. [Google Scholar]
- Vásquez-Pauca, M.A.; Zuñiga Vasquez, M.E.; Castillo-Acobo, R.Y.; Arias Gonzáles, J.L. Factors that influence the decision of Peruvian women to become entrepreneurs. Rev. Venez. Gerenc. 2022, 27 (Suppl. S8), 1036–1047. [Google Scholar] [CrossRef]
- Zapata, L.I.V.; Rodriguez, O.A.C.E.; Rabanal-León, H.C.; Morales, J.A.; Angelaths, M.A.S.; Enriquez, B.G.A. Digital Entrepreneurship Profiles and Quality of Life in University Students from Northern Peru. J. Educ. Soc. Res. 2024, 14, 103. [Google Scholar] [CrossRef]
- Davila-Moran, R.C. Entrepreneurship and Management in Times of Pandemic: A Systematic Review. AiBi Rev. Investig. Adm. E Ing. 2022, 10, 98–108. [Google Scholar] [CrossRef]
- Al-Jubari, I. College Students’ Entrepreneurial Intention: Testing an Integrated Model of SDT and TPB. SAGE Open 2019, 9, 215824401985346. [Google Scholar] [CrossRef]
- Boscán Carroz, M.C.; Meleán Romero, R.A.; Chávez Vera, K.J.; Calanchez Urribarri, Á. Emprendimiento peruano en el marco del desarrollo sostenible. Retos 2023, 13, 223–236. [Google Scholar] [CrossRef]
- Tessema Gerba, D. Impact of entrepreneurship education on entrepreneurial intentions of business and engineering students in Ethiopia. Afr. J. Econ. Manag. Stud. 2012, 3, 258–277. [Google Scholar] [CrossRef]
- Aliedan, M.M.; Elshaer, I.A.; Alyahya, M.A.; Sobaih, A.E.E. Influences of University Education Support on Entrepreneurship Orientation and Entrepreneurship Intention: Application of Theory of Planned Behavior. Sustainability 2022, 14, 13097. [Google Scholar] [CrossRef]
- Sampene, A.K.; Li, C.; Khan, A.; Agyeman, F.O.; Opoku, R.K. Yes! I want to be an entrepreneur: A study on university students’ entrepreneurship intentions through the theory of planned behavior. Curr. Psychol. 2023, 42, 21578–21596. [Google Scholar] [CrossRef]
- Ajzen, I. The theory of planned behavior. Organ. Behav. Hum. Decis. Process. 1991, 50, 179–211. [Google Scholar] [CrossRef]
- Wijayati, D.T.; Fazlurrahman, H.; Hadi, H.K.; Arifah, I.D.C. The effect of entrepreneurship education on entrepreneurial intention through planned behavioural control, subjective norm, and entrepreneurial attitude. J. Glob. Entrep. Res. 2021, 11, 505–518. [Google Scholar] [CrossRef]
- Henley, A.; Contreras, F.; Espinosa, J.C.; Barbosa, D. Entrepreneurial intentions of Colombian business students: Planned behaviour, leadership skills and social capital. Int. J. Entrep. Behav. Res. 2017, 23, 1017–1032. [Google Scholar] [CrossRef]
- Ajzen, I. The theory of planned behavior: Frequently asked questions. Hum. Behav. Emerg. Technol. 2020, 2, 314–324. [Google Scholar] [CrossRef]
- Bu, Y.; Li, S.; Huang, Y. Research on the influencing factors of Chinese college students’ entrepreneurial intention from the perspective of resource endowment. Int. J. Manag. Educ. 2023, 21, 100832. [Google Scholar] [CrossRef]
- Ajzen, I. Perceived Behavioral Control, Self-Efficacy, Locus of Control, and the Theory of Planned Behavior. J. Appl. Soc. Psychol. 2002, 32, 665–683. [Google Scholar] [CrossRef]
- Al-Jayyousi, O.; Al-Alawi, A.; Al-Mahamid, S.; Bugawa, A. Entrepreneurial University and Organizational Innovation: The Case of Arabian Gulf University, Bahrain. In Management and Administration of Higher Education Institutions at Times of Change; Visvizi, A., Lytras, M.D., Sarirete, A., Eds.; Emerald Publishing Limited: Bingley, UK, 2019; pp. 117–136. Available online: https://www.emerald.com/insight/content/doi/10.1108/978-1-78973-627-420191008/full/html (accessed on 1 August 2024).
- Ceresia, F.; Mendola, C. Am I an Entrepreneur? Entrepreneurial Self-Identity as an Antecedent of Entrepreneurial Intention. Adm. Sci. 2020, 10, 46. [Google Scholar] [CrossRef]
- Barrales Martínez, A.; Rodríguez Gutiérrez, P.I. Mujeres emprendedoras y actividades informales de comercio en organizaciones virtuales: Discusión teórico-metodológica. Int. Vis. Cult. Rev./Rev. Int. Cult. Vis. 2023, 15, 1–16. [Google Scholar] [CrossRef]
- Gimenez-Jimenez, D.; Edelman, L.F.; Dawson, A.; Calabrò, A. Women entrepreneurs’ progress in the venturing process: The impact of risk aversion and culture. Small Bus. Econ. 2022, 58, 1091–1111. [Google Scholar] [CrossRef]
- Eniola, A.A. Entrepreneurial self-efficacy and orientation for SME development. Small Enterp. Res. 2020, 27, 125–145. [Google Scholar] [CrossRef]
- Alwakid, W.; Aparicio, S.; Urbano, D. The Influence of Green Entrepreneurship on Sustainable Development in Saudi Arabia: The Role of Formal Institutions. Int. J. Environ. Res. Public Health 2021, 18, 5433. [Google Scholar] [CrossRef]
- Prada-Villamizar, S.; Sánchez-Peinado, E. Entrepreneurship, innovation, and internationalization: The moderating role of the institutions. Estud. Gerenciales 2021, 37, 506–517. [Google Scholar] [CrossRef]
- Beugelsdijk, S. Entrepreneurial culture, regional innovativeness and economic growth. J. Evol. Econ. 2007, 17, 187–210. [Google Scholar] [CrossRef]
- Vicentin, D.C.; Moraes, G.H.S.M.D.; Fischer, B.B.; Campello, B.S.C.; Prado, N.B.D.; Anholon, R. The interdependence between the Entrepreneurial Ecosystem and Entrepreneurial Culture—An analysis with sustainable and traditional entrepreneurs. J. Clean. Prod. 2024, 466, 142821. [Google Scholar] [CrossRef]
- Donaldson, C. Culture in the entrepreneurial ecosystem: A conceptual framing. Int. Entrep. Manag. J. 2021, 17, 289–319. [Google Scholar] [CrossRef]
- Krueger, N.; Liñán, F.; Nabi, G. Cultural values and entrepreneurship. Entrep. Reg. Dev. 2013, 25, 703–707. [Google Scholar] [CrossRef]
- Alawamleh, M.; Francis, Y.H.; Alawamleh, K.J. Entrepreneurship challenges: The case of Jordanian start-ups. J. Innov. Entrep. 2023, 12, 21. [Google Scholar] [CrossRef] [PubMed]
- Armitage, C.J.; Conner, M. Efficacy of the Theory of Planned Behaviour: A meta-analytic review. Br. J. Soc. Psychol. 2001, 40, 471–499. [Google Scholar] [CrossRef]
- Cahigas, M.M.; Prasetyo, Y.T.; Persada, S.F.; Ong, A.K.S.; Nadlifatin, R. Understanding the perceived behavior of public utility bus passengers during the era of COVID-19 pandemic in the Philippines: Application of social exchange theory and theory of planned behavior. Res. Transp. Bus. Manag. 2022, 45, 100840. [Google Scholar] [CrossRef]
- Abdu, M.; Jibir, A. Determinants of firms innovation in Nigeria. Kasetsart J. Soc. Sci. 2018, 39, 448–456. [Google Scholar] [CrossRef]
- Kreiterling, C. Digital innovation and entrepreneurship: A review of challenges in competitive markets. J. Innov. Entrep. 2023, 12, 49. [Google Scholar] [CrossRef]
- Vamvaka, V.; Stoforos, C.; Palaskas, T.; Botsaris, C. Attitude toward entrepreneurship, perceived behavioral control, and entrepreneurial intention: Dimensionality, structural relationships, and gender differences. J. Innov. Entrep. 2020, 9, 5. [Google Scholar] [CrossRef]
- Mukhtar, S.; Wardana, L.W.; Wibowo, A.; Narmaditya, B.S. Does entrepreneurship education and culture promote students’ entrepreneurial intention? The mediating role of entrepreneurial mindset. Cheng M, editor. Cogent Educ. 2021, 8, 1918849. [Google Scholar] [CrossRef]
- Audretsch, D.; Belitski, M. Towards an entrepreneurial ecosystem typology for regional economic development: The role of creative class and entrepreneurship. Reg. Stud. 2021, 55, 735–756. [Google Scholar] [CrossRef]
- Cai, W.; Lysova, E.I.; Khapova, S.N.; Bossink, B.A.G. Does Entrepreneurial Leadership Foster Creativity Among Employees and Teams? The Mediating Role of Creative Efficacy Beliefs. J. Bus. Psychol. 2019, 34, 203–217. [Google Scholar] [CrossRef]
- Coduras, A.; Urbano, D.; Rojas, Á.; Martínez, S. The Relationship Between University Support to Entrepreneurship with Entrepreneurial Activity in Spain: A Gem Data Based Analysis. Int. Adv. Econ. Res. 2008, 14, 395–406. [Google Scholar] [CrossRef]
- Collins, L.; Hannon, P.D.; Smith, A. Enacting entrepreneurial intent: The gaps between student needs and higher education capability. Educ. Train. 2004, 46, 454–463. [Google Scholar] [CrossRef]
- Kallas, E. Environment-Readiness Entrepreneurship Intention Model: The Case of Estonians and the Russian-Speaking Minority in Estonia. SAGE Open 2019, 9, 215824401882175. [Google Scholar] [CrossRef]
- Solano Acosta, A.; Herrero Crespo, Á.; Collado Agudo, J. Effect of market orientation, network capability and entrepreneurial orientation on international performance of small and medium enterprises (SMEs). Int. Bus. Rev. 2018, 27, 1128–1140. [Google Scholar] [CrossRef]
- Bernal Suárez, A.L.; Pinzón Carreño, K.D.; Gutiérrez Mejía, D.P.; Colmenares Botía, L.L. Local Economic Development Opportunities that could be potentialized through International Cooperation, in the Agricultural Sector of the Municipality of Socha—Boyacá. Rev. Econ. Caribe 2021, 26, 66–94. Available online: http://rcientificas.uninorte.edu.co/index.php/economia/article/view/13563/pdf_694 (accessed on 3 September 2024). [CrossRef]
- Wang, C.; Fu, B. A study on the efficiency of allocation and its influencing factors on innovation and entrepreneurship education resources in Chinese universities under the five-in-one model. Int. J. Manag. Educ. 2023, 21, 100755. [Google Scholar] [CrossRef]
- Suryono, J.; Wijaya, M.; Irianto, H.; Harisudin, M.; Tri Rahayu, N.; Darsini, D.; Astuti, P.I.; Kusumawati, H.S. Model of Community Empowerment through Education Non-Formal Entrepreneurship to Improve Independence of Micro, Small and Medium Enterprises. Int. J. Learn. Teach. Educ. Res. 2023, 22, 413–429. [Google Scholar] [CrossRef]
- Borsi, B.; Dőry, T. Perception of multilevel factors for entrepreneurial innovation success: A survey of university students. Acta Oeconomica. 2020, 70, 615–632. [Google Scholar] [CrossRef]
- Ferreras-Méndez, J.L.; Olmos-Peñuela, J.; Salas-Vallina, A.; Alegre, J. Entrepreneurial orientation and new product development performance in SMEs: The mediating role of business model innovation. Technovation 2021, 108, 102325. [Google Scholar] [CrossRef]
- Berman, A.; Cano-Kollmann, M.; Mudambi, R. Innovation and entrepreneurial ecosystems: Fintech in the financial services industry. Rev. Manag. Sci. 2022, 16, 45–64. [Google Scholar] [CrossRef]
- Buli, B.M.; Yesuf, W.M. Determinants of entrepreneurial intentions: Technical-vocational education and training students in Ethiopia. Educ. Train. 2015, 57, 891–907. [Google Scholar] [CrossRef]
- Lago, N.C.; Marcon, A.; Ribeiro, J.L.D.; Olteanu, Y.; Fichter, K. The role of cooperation and technological orientation on startups’ innovativeness: An analysis based on the microfoundations of innovation. Technol. Forecast. Soc. Chang. 2023, 192, 122604. [Google Scholar] [CrossRef]
- Liu, J.; Zhu, B.; Wu, J.; Mao, Y. Job satisfaction, work stress, and turnover intentions among rural health workers: A cross-sectional study in 11 western provinces of China. BMC Fam. Pract. 2019, 20, 9. [Google Scholar] [CrossRef]
- Wilde, K.; Hermans, F. Innovation in the bioeconomy: Perspectives of entrepreneurs on relevant framework conditions. J. Clean. Prod. 2021, 314, 127979. [Google Scholar] [CrossRef]
- Yeh, C.H.; Lin, H.H.; Wang, Y.M.; Wang, Y.S.; Lo, C.W. Investigating the relationships between entrepreneurial education and self-efficacy and performance in the context of internet entrepreneurship. Int. J. Manag. Educ. 2021, 19, 100565. [Google Scholar] [CrossRef]
- Dheer, R.J.S.; Castrogiovanni, G.J. Cognitive adaptability’s impact on entrepreneurial intent: The mediating roles of entrepreneurial passion and efficacy. J. Bus. Res. 2023, 160, 113798. [Google Scholar] [CrossRef]
- Hassan, A.; Saleem, I.; Anwar, I.; Hussain, S.A. Entrepreneurial intention of Indian university students: The role of opportunity recognition and entrepreneurship education. Educ. Train. 2020, 62, 843–861. [Google Scholar] [CrossRef]
- Van Auken, H.; Stephens, P.; Fry, F.L.; Silva, J. Role model influences on entrepreneurial intentions: A comparison between USA and Mexico. Int. Entrep. Manag. J. 2006, 2, 325–336. [Google Scholar] [CrossRef]
- Alferaih, A. Starting a New Business? Assessing University Students’ Intentions towards Digital Entrepreneurship in Saudi Arabia. Int. J. Inf. Manag. Data Insights. 2022, 2, 100087. [Google Scholar] [CrossRef]
- Anjum, T.; Farrukh, M.; Heidler, P.; Díaz Tautiva, J.A. Entrepreneurial Intention: Creativity, Entrepreneurship, and University Support. J. Open Innov. Technol. Mark. Complex. 2021, 7, 11. [Google Scholar] [CrossRef]
- Gallegos, A.; Valencia-Arias, A.; Aliaga Bravo, V.D.C.; Teodori De La Puente, R.; Valencia, J.; Uribe-Bedoya, H. Factors that determine the entrepreneurial intention of university students: A gender perspective in the context of an emerging economy. Cogent Soc. Sci. 2024, 10, 2301812. [Google Scholar] [CrossRef]
- Bataineh, M.J.; Marcuello, C.; Sánchez-Sellero, P. Toward sustainability: The role of social entrepreneurship in creating social-economic value in renewable energy social enterprises. Revesco Rev. Estud. Coop. 2023, 143, e85561. [Google Scholar] [CrossRef]
- Sarooghi, H.; Libaers, D.; Burkemper, A. Examining the relationship between creativity and innovation: A meta-analysis of organizational, cultural, and environmental factors. J. Bus. Ventur. 2015, 30, 714–731. [Google Scholar] [CrossRef]
- Ebabu Engidaw, A. Exploring entrepreneurial culture and its socio-cultural determinants: In case of Woldia University graduating students. J. Innov. Entrep. 2021, 10, 12. [Google Scholar] [CrossRef]
- Jena, R.K. Measuring the impact of business management Student’s attitude towards entrepreneurship education on entrepreneurial intention: A case study. Comput. Hum. Behav. 2020, 107, 106275. [Google Scholar] [CrossRef]
- Nguyen, A.T.; Do, T.H.H.; Vu, T.B.T.; Dang, K.A.; Nguyen, H.L. Factors affecting entrepreneurial intentions among youths in Vietnam. Child. Youth Serv. Rev. 2019, 99, 186–193. [Google Scholar] [CrossRef]
- Bradley, S.W.; Kim, P.H.; Klein, P.G.; McMullen, J.S.; Wennberg, K. Policy for innovative entrepreneurship: Institutions, interventions, and societal challenges. Strateg. Entrep. J. 2021, 15, 167–184. [Google Scholar] [CrossRef]
- Yin, L.; Wu, Y.J. Opportunities or Threats? The Role of Entrepreneurial Risk Perception in Shaping the Entrepreneurial Motivation. J. Risk Financ. Manag. 2023, 16, 48. [Google Scholar] [CrossRef]
- Zaleskiewicz, T.; Bernady, A.; Traczyk, J. Entrepreneurial Risk Taking Is Related to Mental Imagery: A Fresh Look at the Old Issue of Entrepreneurship and Risk. Appl. Psychol. 2020, 69, 1438–1469. [Google Scholar] [CrossRef]
- Brigas, J.; Gonçalves, F.; Marques, H.; Gonçalves, J. Role of a media arts gallery in a polytechnic university to enhance entrepreneurship. Hum. Rev. Int. Humanit. Rev. Rev. Int. Humanidades 2023, 18, 1–5. [Google Scholar] [CrossRef]
- Yi, M.; Chen, M.; Yang, J. Understanding the self-perceived customer experience and repurchase intention in live streaming shopping: Evidence from China. Humanit. Soc. Sci. Commun. 2024, 11, 202. [Google Scholar] [CrossRef]
- Dullas, A.R. The Development of Academic Self-Efficacy Scale for Filipino Junior High School Students. Front. Educ. 2018, 3, 19. [Google Scholar] [CrossRef]
- Carsrud, A.; Brännback, M. Entrepreneurial Motivations: What Do We Still Need to Know? J. Small Bus. Manag. 2011, 49, 9–26. [Google Scholar] [CrossRef]
- Fauziah, F.; Nurfadillah, M.; Yamin, B. Social Motivation of Dayak Women’s Entrepreneurship: Explore the Home Industry in East Kalimantan. Int. J. Prof. Bus. Rev. 2023, 8, e0818. [Google Scholar] [CrossRef]
- Danish, R.Q.; Asghar, J.; Ahmad, Z.; Ali, H.F. Factors affecting “entrepreneurial culture”: The mediating role of creativity. J. Innov. Entrep. 2019, 8, 14. [Google Scholar] [CrossRef]
- Andrews, M.E.; Borrego, M.; Boklage, A. Self-efficacy and belonging: The impact of a university makerspace. Int. J. STEM Educ. 2021, 8, 24. [Google Scholar] [CrossRef]
- Jiménez, A.; Palmero-Cámara, C.; González-Santos, M.J.; González-Bernal, J.; Jiménez-Eguizábal, J.A. The impact of educational levels on formal and informal entrepreneurship. BRQ Bus. Res. Q. 2015, 18, 204–212. [Google Scholar] [CrossRef]
- Wathanakom, N.; Khlaisang, J.; Songkram, N. The study of the causal relationship between innovativeness and entrepreneurial intention among undergraduate students. J. Innov. Entrep. 2020, 9, 15. [Google Scholar] [CrossRef]
- Maziriri, E.T.; Tafadzwa, C.M.; Nzewi, O.I. Determinants of Entrepreneurial Intention among Generation Y Students within the Johannesburg Metropolitan Area of South Africa. Afr. J. Bus. Econ. Res. 2019, 14, 111–134. [Google Scholar] [CrossRef]
- Bardales-Cárdenas, M.; Cervantes-Ramón, E.F.; Gonzales-Figueroa, I.K.; Farro-Ruiz, L.M. Entrepreneurship skills in university students to improve local economic development. J. Innov. Entrep. 2024, 13, 55. [Google Scholar] [CrossRef]
- António Porfírio, J.; Augusto Felício, J.; Carrilho, T.; Jardim, J. Promoting entrepreneurial intentions from adolescence: The influence of entrepreneurial culture and education. J. Bus. Res. 2023, 156, 113521. [Google Scholar] [CrossRef]
- Atmono, D.; Rahmattullah, M.; Setiawan, A.; Mustofa, R.H.; Pramudita, D.A.; Ulfatun, T. The effect of entrepreneurial education on university student’s entrepreneurial self-efficacy and entrepreneurial intention. Int. J. Eval. Res. Educ. IJERE 2023, 12, 495. [Google Scholar] [CrossRef]
- Barrientos-Báez, A.; Martínez-González, J.A.; García-Rodríguez, F.J.; Gómez Galán, J. Entrepreneurial competence perceived by university students: Quantitative and descriptive analysis. J. Int. Stud. 2022, 15, 40–49. [Google Scholar] [CrossRef]
- Ghouse, S.M.; Barber Iii, D.; Alipour, K. Shaping the future Entrepreneurs: Influence of human capital and self-efficacy on entrepreneurial intentions of rural students. Int. J. Manag. Educ. 2024, 22, 101035. [Google Scholar] [CrossRef]
- Neneh, B.N. Entrepreneurial passion and entrepreneurial intention: The role of social support and entrepreneurial self-efficacy. Stud. High Educ. 2022, 47, 587–603. [Google Scholar] [CrossRef]
- Zaidan, E.; Momani, R.; Al-Saidi, M. Entrepreneurial universities and integrated sustainability for the knowledge-based economy: Self-perception and some structural challenges in the Gulf region. Humanit. Soc. Sci. Commun. 2024, 11, 585. [Google Scholar] [CrossRef]
- Sarstedt, M.; Hair, J.F.; Cheah, J.H.; Becker, J.M.; Ringle, C.M. How to Specify, Estimate, and Validate Higher-Order Constructs in PLS-SEM. Australas. Mark. J. 2019, 27, 197–211. [Google Scholar] [CrossRef]
- Hair, J.; Alamer, A. Partial Least Squares Structural Equation Modeling (PLS-SEM) in second language and education research: Guidelines using an applied example. Res. Methods Appl. Linguist. 2022, 1, 100027. [Google Scholar] [CrossRef]
- Deza-Loyaga, W.F.; Aparicio-Ballena, J.A.; Pérez-Arboleda, P.A.; Hidalgo-Lama, J.A. Entrepreneurial competencies in university students in Peru: Methodology for their development. Rev. Venez. Gerenc. 2021, 26, 1172–1188. [Google Scholar] [CrossRef]
- Pedroza-Zapata, Á.R.; Silva-Flores, M.L. University Ecosystem of Science, Technology, Innovation, and Entrepreneurship. Magis Rev. Int. Investig. En. Educ. 2020, 12, 93–110. [Google Scholar]
- Hernández, R.; Fernández, C.; Baptista, P. Research Methodology; McGraw-Hill: New York, NY, USA, 2018. [Google Scholar]
- Niño, V. Research Methodology: Design, Execution, and Reporting, 2nd ed.; Editions of the U: Mexico City, Mexico, 2019. [Google Scholar]
- Arias, F. El Proyecto de Investigación, Introducción a la Metodología Científica, 8th ed.; Episteme: Caracas, Venezuela, 2019. [Google Scholar]
- Kock, N. Common Method Bias in PLS-SEM: A Full Collinearity Assessment Approach. Int. J. E-Collab. 2015, 11, 1–10. [Google Scholar] [CrossRef]
- Podsakoff, P.M.; MacKenzie, S.B.; Lee, J.Y.; Podsakoff, N.P. Common method biases in behavioral research: A critical review of the literature and recommended remedies. J. Appl. Psychol. 2003, 88, 879–903. [Google Scholar] [CrossRef] [PubMed]
- Cain, M.K.; Zhang, Z.; Yuan, K.H. Univariate and multivariate skewness and kurtosis for measuring nonnormality: Prevalence, influence and estimation. Behav. Res. Methods 2017, 49, 1716–1735. [Google Scholar] [CrossRef] [PubMed]
- Hair, J.F.; Risher, J.J.; Sarstedt, M.; Ringle, C.M. When to use and how to report the results of PLS-SEM. Eur. Bus. Rev. 2019, 31, 2–24. [Google Scholar] [CrossRef]
- Chin, W.W. Commentary: Issues and opinion on structural equation modeling. MIS Q. 1998, 22, vii–xvi. [Google Scholar]
- Hair, J.F.; Hult, G.T.M.; Ringle, C.M.; Sarstedt, M.; Danks, N.P.; Ray, S. Partial Least Squares Structural Equation Modeling (PLS-SEM). In Using R: A Workbook; Springer International Publishing, 2021; Classroom Companion: Business; Available online: https://link.springer.com/10.1007/978-3-030-80519-7 (accessed on 17 August 2024).
- Becker, J.M.; Wende, S.; Becker, R. SmartPLS 3.3. SmartPLS GmbH, Boenningstedt. 2015. Available online: http://www.smartpls.com (accessed on 5 April 2024).
- Cepeda Carrión, G.; Henseler, J.; Ringle, C.M.; Roldán, J.L. Prediction-oriented modeling in business research by means of PLS path modeling: Introduction to a JBR special section. J. Bus. Res. 2016, 69, 4545–4551. [Google Scholar] [CrossRef]
- Chin, W.W. Bootstrap Cross-Validation Indices for PLS Path Model Assessment. In Handbook of Partial Least Squares; Esposito Vinzi, V., Chin, W.W., Henseler, J., Wang, H., Eds.; Springer: Berlin/Heidelberg, Germany, 2010; pp. 83–97. Available online: https://link.springer.com/10.1007/978-3-540-32827-8_4 (accessed on 6 September 2024).
- Fornell, C.; Larcker, D.F. Evaluating Structural Equation Models with Unobservable Variables and Measurement Error. J. Mark. Res. 1981, 18, 39. [Google Scholar] [CrossRef]
- Henseler, J.; Ringle, C.M.; Sarstedt, M. A new criterion for assessing discriminant validity in variance-based structural equation modeling. J. Acad. Mark. Sci. 2015, 43, 115–135. [Google Scholar] [CrossRef]
- Fuller, C.M.; Simmering, M.J.; Atinc, G.; Atinc, Y.; Babin, B.J. Common methods variance detection in business research. J. Bus. Res. 2016, 69, 3192–3198. [Google Scholar] [CrossRef]
Disclaimer/Publisher’s Note: The statements, opinions and data contained in all publications are solely those of the individual author(s) and contributor(s) and not of MDPI and/or the editor(s). MDPI and/or the editor(s) disclaim responsibility for any injury to people or property resulting from any ideas, methods, instructions or products referred to in the content. |
© 2024 by the authors. Licensee MDPI, Basel, Switzerland. This article is an open access article distributed under the terms and conditions of the Creative Commons Attribution (CC BY) license (https://creativecommons.org/licenses/by/4.0/).

