Abstract
The sustainable management of agricultural systems is crucial for ensuring food security and environmental stewardship. This paper advances development in the field of sustainable agriculture by focusing on the application of plant protection drone technology in efficiently controlling crop diseases and pests. This paper investigates multi-flight path planning for a single agricultural drone in regular farmland, establishing a path planning model that takes into account environmental factors and the movement characteristics of the drone. By conducting a quantitative analysis of farmland information, this paper optimizes the traversal path of drones in two dimensions: pesticide consumption and energy consumption. The paper introduces a novel optimization algorithm that optimizes the grid activity values by adjusting the energy consumption function, and based on the comprehensive coverage path planning, dynamically adjusts the cost function of the A* algorithm with varying weights. The experimental results indicate that the improved A* algorithm has achieved significant enhancements in terms of return path length and optimization efficiency compared to the traditional methods. This study proposes an efficient path planning method for agricultural drones, which aids in reducing energy consumption and enhancing agricultural production efficiency, thereby promoting the sustainable development of agricultural production.
1. Introduction
Agriculture is of vital importance to the well-being of numerous countries and regions around the world. For a long time, the prevention and control of crop diseases and pests have remained a pivotal and challenging aspect in agricultural production [1]. These plant diseases and pests directly affect crop yields and the economic benefits of agriculture. Addressing this issue can be achieved by employing advanced agricultural equipment and innovative pest and disease control techniques [2]. Among them, plant protection drones, as an advanced modern plant protection tool, are increasingly prominent in agricultural production due to their advantages, such as their simple operation, portability, and high spraying efficiency [3]. Compared to traditional manual labor, the application of agricultural drones has significantly reduced labor intensity and crop damage [4,5], making it an effective method for addressing crop diseases and pest issues.
In the operation of agricultural drones, trajectory path planning is a fundamental task. Appropriate route planning is of great significance for reducing work time, energy consumption, and costs. In the field of trajectory path planning, researchers have put forward a variety of solutions tailored to different problems and scenarios. Liu et al. [6] and Ma et al. [7], as well as Ma and Xiong [8], have enhanced the operational capabilities of agricultural drones in complex environments by refining the conventional cattle plowing method. This advancement is particularly notable in applications with multiple obstacles and irregular working areas. Sun et al. [9] addressed the multi-objective task problem by employing the dragonfly algorithm to devise the optimal strategy for pesticide spraying, flight, and the charging of agricultural drones. Tian et al. [10] optimized the planning of the most efficient route by enhancing the gravitational search algorithm, thereby ensuring the accuracy and efficiency of drone operations in irregular terrains. Zhang et al. [11] investigated the issue of cooperative task allocation for multiple plant protection drones and provided a detailed analysis of the constraints involved in cooperative task allocation. Sun et al. [12] and Huang et al. [13], respectively, proposed solutions based on an improved A* algorithm, starting from the perspectives of complex terrain and obstacle avoidance. Their work demonstrated the flexibility and potential of the A* algorithm in the path planning of agricultural drones for pest control. Hu et al. [14] introduced a novel path planning algorithm from the perspective of reducing drone energy consumption, further enriching the methodology of path planning. Li et al. [15] proposed an enhanced A* algorithm for the obstacle avoidance path planning of quadcopter drones in forested environments. Li et al. [16] proposed an RJA* algorithm for drone path planning, which is based on an enhanced R5DOS model. Hu et al. [17] combined the enhanced A* algorithm with the dynamic window approach for the path planning of unmanned surface vehicles. Kot et al. [18] have developed an enhanced A* algorithm, incorporating map processing techniques, which is designed for the large-scale global path planning of autonomous underwater and surface vehicles. Liu et al. [19] developed a path planning algorithm based on the A* algorithm to optimize the transmission time and cost for cross-domain paths.
The study of drone trajectory planning typically involves two main types: point-to-point optimization and comprehensive coverage path optimization. The goal of point-to-point path optimization is to plan the most optimal route from a specified starting point to a designated endpoint. Some scholars have summarized and analyzed the commonly used algorithms for path planning between two points. Zhang et al. [20] reviewed the modeling criteria and solution algorithms for mobile robot path planning. Among these, genetic algorithms, particle swarm optimization, ant colony algorithms, and the A* algorithm are commonly used methods for addressing robot path planning issues. Cai et al. [21] provided an overview of robotic path planning methods, covering both global and local path planning aspects. Sean et al. [22] provided an overview of classic and heuristic pathfinding methods for mobile robots in both static and dynamic environments, discussing the strengths and weaknesses of each approach. In terms of global path planning, intelligent bionic algorithms such as the ant colony algorithm and genetic algorithm demonstrate their unique advantages. Studies by Chen et al. [23], Li et al. [24], Akka and Khaber [25], Lamini et al. [26], Luo et al. [27], Tao et al. [28], and Chen et al. [29] have enhanced the global optimization capabilities and the efficiency of these algorithms by refining them, addressing challenges such as obstacle avoidance, deadlocks, and local optima solutions. Graph search algorithms, such as the A* algorithm, excel in finding the optimal path within a map of the environment. The studies by Singh et al. [30], Chen et al. [31], Yuan et al. [32], Long et al. [33], and Niu et al. [34] have further refined the accuracy and efficiency of path planning by integrating methods such as the dynamic window approach and the rapidly exploring random tree algorithm. Furthermore, the studies by Dai et al. [35], Szczepanski and Tarczewski [36], and Lan et al. [37] have integrated intelligent bionic algorithms with graph search algorithms, demonstrating the potential of algorithm fusion in enhancing solution efficiency and adapting to complex environments.
Most existing research on path planning for agricultural drones focuses on point-to-point route optimization, with relatively little research on comprehensive multi-pass coverage path planning. Comprehensive coverage path optimization requires not only traversing the required points, but also encompassing the surrounding areas of each given point, ultimately achieving complete coverage of the entire region [38]. In related studies, scholars have conducted in-depth research on and summarization of comprehensive coverage path planning algorithms. Approaching from different perspectives, they have proposed a variety of solutions. Aggarwal and Kumar [39] focused on energy efficiency and examined the feasibility of drone routing algorithms. Tan et al. [40] summarized the classical and heuristic algorithms, highlighting the issues present in the current research. Xie et al. [41] regard the coverage of multiple areas by drones as a combination of the Traveling Salesman Problem and the coverage path planning issue, and they employ dynamic programming techniques to solve for the optimal route. Mansouri et al. [42] established a comprehensive mathematical framework for solving coverage problems by introducing the concepts of branching and safety distances, which is applied to the path planning of multiple drones in complex structures. Khan et al. [43], Dogru and Marques [44], Le et al. [45], and Debnath et al. [46] have investigated the search methods for optimal paths, starting from the perspective of coverage patterns. Zhu et al. [47] as well as Huang et al. [48] have enhanced the flexibility and efficiency of path planning by employing innovative methods such as geometric folding operations and Voronoi diagrams. The studies by Coombes et al. [49], Song et al. [50], Akshya and Priyadarsini [51], Jeon et al. [52], Tang et al. [53], Heydari et al. [54], and Fei and Liu [55] have demonstrated the impact of environmental characteristics and task objectives on the design of path planning algorithms. They approached the topic from various perspectives, including wind influence, cellular automation, minimum spanning trees, ant colony algorithms, and reinforcement learning, proposing coverage algorithms suitable for different scenarios.
In practical applications, agricultural drones typically need to perform multiple operations over extensive farmland areas to ensure comprehensive spray coverage across the entire region. Therefore, planning an efficient, energy-saving, and safe comprehensive coverage route for multiple flights is a key issue in research on path planning for agricultural drones. Currently, in the field of large-scale farmland plant protection drone path planning, especially with regard to decision-making for return positions and path optimization for multi-flight operation drones, further research is needed to delve deeper into these issues. The application and development of plant protection drones are doubly constrained by battery life and the capacity to carry liquid pesticides, which to some extent impairs their potential for long-term continuous operation. The lack of proper route planning can lead to a significant waste of resources. Therefore, studying the path planning of agricultural drones for pest control in large-scale farming areas is an important and practical task. This paper primarily focuses on multi-flight path planning for a single drone in large-scale farmland operation areas with a known environment, regular shapes, and no obstacles.
This paper addresses the multi-flight path planning problem for a single drone in regular farmland areas and proposes an improved A* algorithm based on the comprehensive coverage path planning method. In this study, we utilized the conventional full-coverage path planning method to determine the coordinates of the intermediate return points under the reciprocating motion pattern. Furthermore, we employed an improved A* algorithm to solve for the optimal return node coordinates. Firstly, the study took into account multiple indicators that affect the return-to-home positioning of agricultural drones. In addition to the conventional medication consumption indicators, this paper also incorporates electricity consumption indicators into the model, using drone flight time as a metric for evaluation. The flight time threshold has been set to make the research more aligned with actual operational conditions. Secondly, this paper dynamically adjusts the weights of the cost function through a comprehensive coverage path planning method, based on the optimization characteristics of the A* algorithm and the composition of its cost function. Thus, the A* algorithm has been optimized, enhancing its efficiency in finding the optimal solution. Numerical experiments and case studies have validated the effectiveness of the proposed algorithm.
The structure of this paper is as follows: Section 2 elaborates on the research questions of this paper and constructs a multi-voyage route planning model with the objective of minimizing the number of return trips. Section 3 provides a detailed introduction to the full-coverage path planning algorithm based on the improved grid with active values, as well as the enhanced A* algorithm. Section 4 and Section 5 validate the effectiveness of the proposed model and solution approach through case studies and numerical experiments. Finally, Section 6 summarizes the research conclusions and offers recommendations for future research directions.
2. Problem Statement and Mathematical Model Construction
This chapter describes the problem of multi-flight path planning for a single drone based on the characteristics of the environmental area. To address the issue of return path planning for agricultural drones, a mathematical model for multiple mission route planning of a single drone has been developed.
2.1. Problem Statement
This study focuses on the agricultural field operation areas that are static (known environments with regular shapes and no obstacles) exploring the multi-flight path planning issue for a single agricultural drone used for plant protection. The research aims to complete plant protection operations in large-scale agricultural fields by utilizing drones to make multiple round trips to supply points for refilling pesticide solutions and replacing batteries. The key is to determine the positions of multiple intermediate return points for the drone during the execution of plant protection operations. This will directly impact the trajectory path length and flight energy consumption of the drone.
This paper will analyze the return flight distance of agricultural drones under two scenarios: fixed supply points and dynamic movements. By comparing the return path lengths under these two scenarios, we aim to seek a route planning solution that results in a shorter overall flight distance and time.
2.2. Grid Map Construction
Before embarking on path planning, it is necessary to construct a map of the environmental area, which includes details such as the operational zone, starting point, destination, and intermediate waypoints for return navigation. This study simplifies the three-dimensional environment into a two-dimensional map to achieve comprehensive coverage of the entire area. The research on environmental mapping and path planning is conducted using the grid method, employing two grid map representation techniques: the serial number method and the coordinate method. Figure 1a and Figure 1b, respectively, illustrate the schematic diagrams of grid maps marked with the serial number method and the coordinate method.
Figure 1.
(a) Grid map marked with the serial number method; (b) grid map marked with the coordinate method.
The data storage format for the sequence number method is , whereas the coordinate method’s data storage format is . In this context, represents the serial number of the grid, while and correspond to the horizontal and vertical coordinates of the grid map, respectively. denotes the status value of the grid.
Each grid corresponds to a specific geographical coordinate, with its coverage representing a particular area [56]. Therefore, in the grid map, the serial number method and the coordinate method of identification can correspond to each other. Let us assume that the scale of the grid map is . The corresponding relationship between the two is as follows:
Or:
In Equation (2), denotes taking the remainder of divided by , and in Equation (3), signifies taking the integer part of divided by .
This paper will employ a combination of the serial number method and the coordinate method to depict grid maps. When calculating the distance from a grid to the starting or ending grid, obtain the corresponding coordinates based on the mapping relationship and then compute the distance.
This study utilized half of the spray width of the plant protection drone as the unit grid size and carried out gridding processing on the operational area. The constructed environmental map takes into account the ridges on both sides of the farmland area. To simplify the modeling and computation, the width of the field ridge is set to the size of a single grid unit. The field ridge is neither an obstacle nor within the scope of the free grid. Therefore, there is no need for drone coverage, and rasterization processing is not performed. Assuming that the total number of grids in the entire grid map is , with each grid having a size of , and the ridge width also being , the coordinate origin is at , and represents the lower left boundary of the agricultural field area for plant protection operations. The constructed grid map is shown in Figure 2. The current study investigates the default supply point for drones, which is set as the takeoff point, namely the origin of the coordinate system for the agricultural field area (including the ridges), with the coordinates being .
Figure 2.
Raster map of the rectangular farmland area.
2.3. Unmanned Aerial Vehicle Movement Tactics
Targeted full coverage path planning for known environmental information commonly involves two main coverage methods: spiral coverage and oscillating coverage. Usually, drones only perform pesticide spraying during straight-line flight and do not operate during turns. The decomposition diagram of the spiral and reciprocating coverage spraying operations is shown in Figure 3.
Figure 3.
Decomposition diagram of spiral and reciprocating coverage spraying operations.
During the process of a drone making a turn, there is an issue with the spiral coverage method, which results in both overlapping and missed spray applications. The reciprocating covering method allows for normal spraying without issues of overlapping or missing applications, as it is based on an appropriate spray width. The overall spraying patterns of the two coverage methods on an 8 × 8 grid map are depicted in Figure 4.
Figure 4.
(a) Spiral application method for pesticide; (b) reciprocating coverage method for pesticide application.
Therefore, this study employs a reciprocating coverage strategy as the path coverage method for agricultural drones, aiming to reduce both the miss coverage rate and the overlap coverage rate.
The energy consumption of drones during cornering cannot be overlooked in flight planning [57]. Therefore, it is necessary to reduce the number of turns made by drones in plant protection operations to decrease the length of the operational path and energy consumption. To this end, this study proposes a comprehensive coverage path planning method for drones that involves a reciprocating motion parallel to the long side of the rectangular area, as illustrated in Figure 5.
Figure 5.
The reciprocating motion is performed in a direction parallel to the long side of the rectangular area.
The environmental map of the farmland area constructed using the grid method features drone movement trajectories that are primarily composed of right-angle turns, which correspond to the translational movement turning pattern. Therefore, this study selects the translation motion turn as the turning mode for plant protection drones, as illustrated in Figure 6.
Figure 6.
Schematic diagram of a drone’s translational turn.
2.4. Model Construction
2.4.1. Assumptions
Before constructing a single agricultural drone multi-flight path planning model, this study is based on the following assumptions:
- This study is confined to multi-rotor drones, which possess the capability of various operational modes. Throughout the entire plant protection operation, only a single drone was involved in carrying out the plant protection task;
- This study assumes that the nose and tail sections of the drone’s main body can be treated as point masses, disregarding their volume. The movement trajectory of the drone represents the dividing lines between each cell in the grid map;
- Drones perform liquid pesticide spraying operations only when flying in a straight line within the agricultural field work area (excluding the ridges between fields). During operations such as turning, returning to base, and refueling, no spraying activities are carried out, and no pesticide solution is consumed;
- Throughout the entire plant protection operation, the drone operates at the maximum spray rate. During the application of pesticide sprays, it is important to be aware that changes in temperature and humidity may affect the evaporation rate of the pesticide. Additionally, varying wind directions could lead to the uneven distribution of the sprayed liquid. Therefore, this paper is set under the ideal conditions, where environmental factors such as temperature, humidity, and wind direction are all within the suitable ranges, to ensure the stability and uniformity of the drone spraying operation;
- While the drone is returning to the supply point for a liquid medicine refueling, it also undergoes battery replacement. To ensure battery performance and flight safety, the remaining battery level threshold is set at of the battery’s full capacity. In this process, the flight duration of the drone is used as an approximation to substitute for the battery consumption status.
2.4.2. Symbol Definitions
- Set definitions
: The collection of traversal points for the spraying operation, .
: Assembly at the mid-course return point, .
: The collection of drone flight missions, .
- 2.
- Parameter definition
: The number of return nodes, with a value range of positive integers greater than or equal to .
: The maximum spraying operation distance for a single drone flight mission.
: The total path length of the drone spraying operation segment, including only the straight flight phases.
: The maximum flight duration of a drone when it is fully charged.
: The maximum duration of each drone flight when fully loaded with liquid medicine for spraying operations.
: The flight speed of a drone when performing agricultural protection operations.
: The flight speed of a drone during a translation movement turn.
: The flight speed of the drone as it travels back and forth between the return point and the supply point.
- 3.
- Decision variable definition
: Binary variable. If the drone returns to the supply point from the current point , it is assigned a value of , otherwise, it is .
: The -th intermediate return point existing during the drone’s execution of plant protection operations.
: The length of the operational path formed by the drone from the starting point of the plant protection operation to the -th return point.
: The length of the turning path formed by the drone from the origin/supply point to the current point on its -th departure.
: The distance of the planting protection operation path completed by the drone from the origin/supply point to the current point on its -th departure.
: The current coordinates of point are as follows: if the supply point moves dynamically with the current coordinates, then its coordinates would be .
2.4.3. Mathematical Model
To ensure complete coverage of the entire farmland area, this study has developed a mathematical model for multi-flight path planning aimed at minimizing the round-trip route length between the return node and the supply node for agricultural drones used in plant protection. The constraints of the model mainly include the distance constraint for pesticide application supported by the drone’s payload and the time constraint for flight supported by the battery’s remaining charge.
The objective function is to minimize the total distance of the intermediate return points for the agricultural drone during operation, with the assumption that the supply point is located at the origin.
Equation (5) determines the minimum number of return points required during the plant protection operation based on the maximum spraying distance of the drone.
Equation (6) establishes the correlation between decision variables and imposes a constraint on the minimum number of return points.
Equation (7) ensures that the operational path length from the starting node to the return point does not exceed the overall spraying path length of the drone.
Equation (8) specifies the difference in the length of the operational flight path between two adjacent intermediate return points, ensuring that it does not exceed the maximum spraying operation distance for a single flight. It also allows for the completion of all plant protection tasks without the need to add additional return points.
Equation (9) sets the range for the coordinates of the last intermediate return point to ensure that the path length to the target node does not exceed the maximum spraying operation distance for a single mission.
Equation (10) indicates the length of the operational flight path formed between two adjacent intermediate return points. Under the given operational speed, the time spent on the task should not exceed the maximum spraying duration per flight when the drone is fully loaded with liquid pesticide.
Equation (11) specifies the operational route length from the last intermediate return point to the target point. Under the given operating speed, the time spent on the task should not exceed the maximum spraying duration per flight when the drone is fully loaded with liquid pesticide.
Equation (12) takes into account the safety of drone flights. The spraying operation time from the origin/supply point to the current point , along with the turning time, are restricted so that their total does not exceed of the drone’s maximum single-flight endurance time.
Equation (13) ensures that the flight time for the drone to return from the current return point to the supply point, with the supply point as the origin, does not exceed of the drone’s maximum single-flight endurance.
Finally, Equations (14)–(16) specify the range of values for decision variables and coordinates within the model.
For the objective function of Equation (4), if the location of the supply point varies dynamically with the position of the intermediate return point, the objective function can be expressed as follows:
If the position of the supply point is dynamically changing, then Equation (13) can be expressed as follows:
3. Path Planning Methods and Solution Algorithms
This paper builds upon the comprehensive coverage path planning algorithm and enhances the traditional A* algorithm by adjusting the dynamic weights in the cost function. The aim is to identify the optimal return node that minimizes the return distance while adhering to the model’s constraints.
3.1. Comprehensive Coverage Path Planning Method
3.1.1. Grid-Based Movement Approach
In actual agricultural field settings, crops are typically arranged in an orderly fashion, either by rows or columns. Therefore, the operational trajectory of plant protection drones tends to be standardized in a reciprocating motion, with the primary work segment being the straight flight phase. This study employs a “four-directional” grid-based movement approach, meaning that the drone only considers moving in the four cardinal directions—east, west, south, and north—relative to the current grid cell.
3.1.2. Grid Merging
Due to the fact that the spray range of the drone can cover the unit grid on both sides of the body simultaneously, this study has undertaken a consolidation process on the grid map. Define the bottom row of grid cells in the grid map as the odd row, with the row above it being the even row, and so on, with odd and even rows alternating. Starting from the bottom row of the grid, merge the adjacent two rows of the grid. The merged grid coordinates are represented by the center coordinate of the left side of the rectangular grid, which also serves as the trajectory coordinates for the drone.
Let represent the current row where the drone is located. When the drone reaches a point , determine the row to which this node belongs as follows:
In Equation (20), denotes taking the remainder when dividing by . If equals zero, it indicates that the point is located in an even-numbered row, and that the drone needs to move from right to left. Conversely, if is not equal to zero, it signifies that the point is in an odd-numbered row, and that the drone should move from left to right.
3.1.3. Refine Grid Active Values
For the non-boundary grid currently being traversed by the drone, it is combined with the other eight adjacent unit grids in all directions to form a “3 × 3 grid” cell. The merged rectangular grid has a length of unit and a width of units. The calculation method for the traditional grid activity value is based on the reciprocal of the straight-line distance between the current grid and its neighboring grids, which represents the magnitude of the grid activity value . In other words,
The larger the grid activity value in Equation (21), the higher the probability that the drone will move towards that grid. Considering that turning consumes a significant amount of energy, this study has augmented the traditional grid-based activity value calculation method by incorporating an energy consumption function to adjust the grid activity values, thereby reducing the number of turns. The expression for the revised grid activity value is as follows:
In Equation (23), represents the grid activity value for the drone’s turning maneuver. Since the turning angle of a drone has a significant impact on energy consumption, this paper uses the turning angle to represent the degree of energy consumption [57]. The variable represents the angle that the drone needs to rotate to move from the current grid to the next grid, with a range of values from to . And it is set that if a grid has been traversed once, its grid activity value will decrease by . This is performed to reduce the rate of overlapping coverage and to enhance the efficiency of traversal.
3.2. Improved A* Algorithm
3.2.1. Overview of Traditional A* Algorithms
The A* algorithm is a classic heuristic search algorithm that blends the benefits of both breadth-first search and depth-first search. By utilizing a heuristic evaluation function, we conduct a search on nodes within the region to identify the optimal path from the starting point to the destination. The core of the A* algorithm lies in its cost function, which is defined as follows:
In Equation (24), represents the actual cost from the current node to the starting node, which is referred to as the backtracking cost. And, represents the estimated cost from the current node to the target node, which is the cost of moving forward.
In the iteration process of the A* algorithm, the significance of a node is determined by the output value of the cost function. The smaller the value, the more important the node is, and the higher the priority it should be given as a candidate for the next search step. Therefore, the A* algorithm selects the node with the smallest value during each iteration. The key lies in selecting an appropriate heuristic function to balance the proportion of and in the cost function. Thus, it achieves rapid and efficient identification of the global optimal solution while simultaneously enhancing the search efficiency as the optimal path is identified.
3.2.2. Refine the Cost Function
This paper, based on the complete coverage of the farmland area, sets the goal of the path planning task to finding suitable intermediate return points in order to minimize the flight trajectory length of the agricultural drone during its return journey. That is, on the one hand, the midpoint for the return journey should be located close to the supply point to minimize the distance of the intermediate return trip, reduce the energy consumption of drones, and decrease the time spent on plant protection operations. On the other hand, it is necessary to maximize the number of spray operations performed by the drone while adhering to constraints such as the maximum spray range of the drone and the battery life required to support flight duration. Adjust the mid-course return point to be closer to the target point in order to meet the requirement of not increasing the number of return points.
During operation of the plant protection drone, upon reaching the mid-mission return point, the drone will cease its task and head back to the supply station for a refill of the pesticide solution, and to swap out or recharge the battery. Let us assume that represents the coordinates of the current node, that denotes the starting node coordinates for the -th iteration of the loop, and that are the coordinates of the end node. The actual cost function is given as follows:
Under the premise of satisfying the admissibility of the heuristic function, and in conjunction with the “four-directional” grid neighborhood movement method, this paper employs the Manhattan distance as the estimated cost function from the current node to the goal node, as illustrated below:
Synthesizing the above analysis, the total cost function proposed in this paper for finding the optimal intermediate return point is as follows:
Based on the characteristics of the research question, combined with the optimization principle of the traditional A* algorithm, this paper defines the actual cost function and the estimated cost function . Since represents the heuristic function of the algorithm, the magnitude of the value determines the direction of the algorithm’s search. The closer the current node is to the destination, the smaller the value of the estimated cost for that node will be. The smaller the proportion of the estimated cost in the total cost , the less conducive it is to determining the search direction, which reduces the efficiency of the search. Therefore, increasing the proportion of the estimated cost in the total cost can significantly enhance the search efficiency of the algorithm when the unmanned aerial vehicle approaches the termination point in the later stages of path planning. However, if is too large, it may result in the search range being too narrow near the starting point during the early stages of path planning, leading to the inability to find the globally optimal path.
In summary, to balance the search efficiency and precision of the algorithm, in the early stages of path planning, it is crucial to focus on expanding the search scope and enhancing the breadth of the search to ensure the acquisition of the globally optimal path. In the later stages of path planning, the focus should be on enhancing the search accuracy and minimizing the traversal of unnecessary nodes, thereby improving the efficiency of the search.
The paper extracts a fundamental loop framework from the comprehensive coverage path planning method, which is applied to the operation of agricultural drones for plant protection. Within this framework, all the points traversed by the drone form a set of points , as illustrated in Figure 7.
Figure 7.
A schematic diagram of a drone traversing a set of nodes during the plant protection process.
Based on the movement direction of the drone and the pattern of coordinate changes in its trajectory, the point set is divided into four subsets, which are denoted as , , , and , respectively. The mathematical relationship is as follows:
Equation (28) represents the ceiling value of the number of loop bodies. Here, represents the total path length for the drone’s spraying operation, while is the maximum spraying distance the drone can cover in a single flight.
The mathematical expressions for each subset are as follows:
By determining the current subset phase that the agricultural drone is in, and based on the coordinates of the corresponding nodes, we can obtain the traversed voyage, denoted as , of the drone within the crop protection area that exclusively contains crops.
In order to enhance the search efficiency while maintaining the precision of the A* algorithm, this paper employs a method of dynamically adjusting the weight of the cost function to improve the optimization performance of the algorithm. Therefore, the weights of the actual cost function, , and the estimated cost function, , are set as follows:
The term in Equation (37) refers to the total trajectory length of the drone as it travels back and forth to cover the entire agricultural treatment area. In the early stages of the search, due to the relatively low actual cost, the modified actual cost function is assigned a higher weight, which helps to search for more nodes, ensuring the breadth of the search. As the range of drones increases in the later stages of the search, the improved cost estimation function is given a greater weight due to its lower estimated cost, which helps to enhance the efficiency of the search process. In summary, the expression for the improved cost function with dynamic weights assigned is as follows:
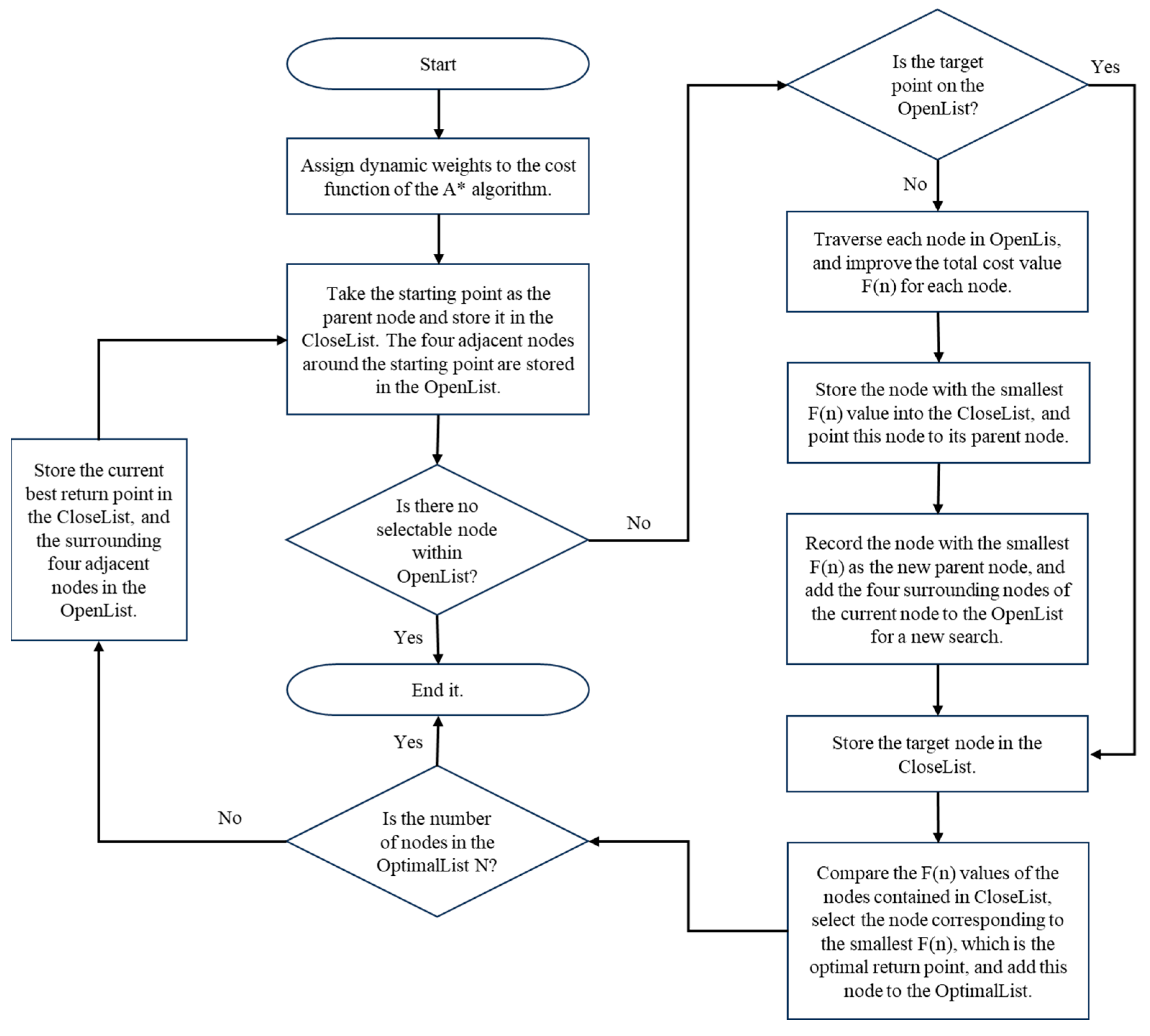
3.2.3. Refined A* Algorithm Procedure
Before proceeding with the enhanced A* algorithm search, it is necessary to initialize two lists. The first list is used to store nodes with pending expansion, and it is referred to as the OpenList. The second list is used to store the expanded nodes, and is referred to as the CloseList. Here are the specific steps of the improved A* algorithm based on the “four-directional” grid neighborhood movement method, which is suitable for situations where a drone can complete all agricultural protection tasks in just one return trip:
Step 1: Calculate the total flight distance () based on the specifications of the plant protection drone, the dimensions of the crop area, and the size of each grid unit;
Step 2: Take the grid in the lower left corner of the crop area as the starting node for the improved A* algorithm and add it to the OpenList. Calculate the weights and for the computational node , and record its total cost value after being assigned dynamic weights. Initially, the CloseList is empty;
Step 3: Following the “four-directional” path node expansion pattern, add the four neighboring nodes of node to the OpenList, and remove node from the OpenList, subsequently adding it to the CloseList;
Step 4: Traverse all the nodes in the OpenList, calculating the weight and for each node, as well as the total cost value after being assigned the dynamic weights. Select the node with the smallest value of , remove it from the OpenList, add it to the CloseList, and mark as the parent node of ;
Step 5: Search for the four neighboring nodes of the node . If the node is already in the CloseList, it will not be traversed further. Otherwise, add it to the OpenList, and calculate the corresponding weights and , then sequentially compute the values of and . If node is already in the OpenList, then compare the old and new values, and update ’s value. Select the node with the smallest value of , perform the same operation, and mark node as the parent node of ;
Step 6: Repeat Step 4 until a termination point is reached. Compare the total cost values of the nodes in the CloseList, denoted as . Select the node corresponding to the smallest as the optimal return point.
The improved A* algorithm framework for solving is depicted in Figure 8.
Figure 8.
Enhanced A* algorithm framework for problem solving.
If there are multiple intermediate return points in the plant protection area, it is necessary to add a list called OptimalList to store the optimal nodes. Initially, the OptimalList is empty. After each search using the improved A* algorithm, select the node with the smallest value from the CloseList, and store this point in the OptimalList. The starting point for subsequent searches is the last identified best return point, ultimately resulting in an OptimalList that includes all the best return nodes.
3.3. Path Planning Solution
In response to the mathematical model for the multiple mission route planning of a single drone, this paper proposes a method for calculating grid activity values based on an energy consumption function, which achieves comprehensive coverage path planning for agricultural protection areas. Here is the implementation process for improving the A* algorithm to find the optimal return point:
Step 1: Rasterize the environmental area, setting the origin of the coordinate system at the bottom left corner of the region, and calculate the length and width of the crop area excluding the ridges;
Step 2: Set the initial position of the drone to , with the initial direction of movement parallel to the -axis, moving from left to right;
Step 3: Determine if there is a free grid within the current coverage grid’s neighborhood. If a free grid exists, proceed to Step 4, otherwise, move on to Step 6;
Step 4: Calculating the adjusted grid activity value based on the energy consumption function. Move towards the free grid with the highest activity value, updating the coordinates of the covered grid position;
Step 5: Determine whether the current grid is an edge grid, and adjust the direction of movement accordingly, then return to Step 3;
Step 6: When all the free grids have been traversed, the path planning algorithm concludes, generating an initial set of solutions for the intermediate return coordinates;
Step 7: Utilize the enhanced A* algorithm to identify the return point with the minimum total cost, acquire the optimal set of return points, and accomplish multi-flight route planning for a single drone.
The solution framework for the global path planning model algorithm of a single drone with multiple missions is depicted in Figure 9.
Figure 9.
Framework for solving multi-mission route planning for a single drone.
4. Numerical Experiment
In this chapter, we conduct specific numerical experiments based on the mathematical model and solution algorithm for the multi-flight path planning of a single drone.
4.1. Introduction to Numerical Experimentation
The experiment primarily consists of two types of comparisons: one that contrasts different environmental area sizes, and another that examines the placement of various supply node locations. Let us assume that the optimal intermediate return point coordinates obtained through the improvement of the A* algorithm are (), and that the corresponding adjusted supply point coordinates are (). The coordinates of the intermediate return point in the reciprocating motion pattern, obtained through the comprehensive coverage path planning method, are denoted as (). Consequently, the corresponding variable supply point coordinates are ().
During the plant protection operation, the drone directly returns to the supply point for refueling at the intermediate return point. By utilizing the Euclidean distance equation, one can calculate the sum of the shortest return path lengths between each intermediate return point and the supply point. Taking into account that the length of the return trajectory is twice the straight-line distance between two nodes, the difference in the planned return path length between the two methods, with the supply point as the starting point and its position being fixed, can be expressed as :
If the supply point is dynamically changing, then the difference in the length of the mid-return route is represented by , as follows:
The optimization rates and for the return path length are as follows:
The values of and , as well as and , serve as crucial indicators for evaluating the effectiveness of return path planning for agricultural drones. The larger the values of these indicators, the more significant the difference in the length of the intermediate return paths planned by the two methods. Thus, this demonstrates that the advantages of the improved A* algorithm in UAV return path planning become more pronounced. Furthermore, by comparing the difference between and , as well as the difference between and , we can further analyze the impact of supply point location changes on the optimization of the route. This will help us to identify a more superior route planning strategy.
4.2. Experiment Parameter Configuration
To assess the broad applicability of the model and algorithm, this study has devised five sets of experiments. In each set of experiments, the single-flight spraying distance of the drone varies. By adjusting the volume of pesticides within the medicine box, the maximum spraying range per flight for the drone can be altered. The maximum spraying flow rate, the operational speed of the drone, and the battery discharge rate are kept constant.
The following information is the setup for numerical experiments on the selection of midcourse return points and the optimization rate of the return path length. The experimental setup, in terms of software and hardware, is as follows: The processor is an AMD R7-4700U CPU, the memory is 16 GB, the operating system is Windows 10, and the programming software used is MATLAB R2014b. The specific experimental parameters are listed in Table 1.
Table 1.
Numerical experiment parameter settings.
Based on the parameters in Table 1, the discharge rate of the battery represents the speed of discharge. Consequently, a discharge rate of corresponds to a theoretical battery usage duration of s, which equals s. Under the maximum spray flow rate, the longest single-pass spray distances corresponding to the five sets of parameters are , , , , and m, respectively. Based on these parameters, the length and width of the farmland area are set to obtain different numbers of intermediate return points. Each set of parameters includes scenarios with three different numbers of mid-return points.
4.3. Algorithmic Solution Results
This study employs a conventional full-coverage path planning approach to determine the coordinates of intermediate return points under a reciprocating motion pattern and utilizes an improved A* algorithm to solve for the optimal return node coordinates. A comparative analysis was conducted on the intermediate return flight path lengths of drones under two scenarios: with fixed supply points and with dynamically changing supply points. The detailed solutions for the coordinates of the return nodes and the corresponding supply nodes can be found in Appendix A. The results of the numerical experiments are presented in Table 2.
Table 2.
Numerical experiment results.
The table below provides an explanation of the symbols used: represents the maximum spraying distance for a single flight of the drone under the maximum application flow rate. and represent the length and width of the regular farmland area, respectively. represents the number of mid-course return points. represents the return distance under the traditional full-coverage path planning method. The represents the optimal return distance obtained by improving the A* algorithm. The represents the difference in distance between the two methods, which means equals minus . The variable represents the optimization rate of the optimal return path length obtained by the improved A* algorithm, which is calculated as .
The results of the numerical experiments indicate that, under both fixed and dynamically changing resupply points, the optimal return distances obtained using the improved A* algorithm are significantly shorter than those achieved by the traditional comprehensive coverage path planning method. The average optimization rates reached and respectively. Especially in situations where the supply points are dynamically moving, the improved A* algorithm demonstrates superior optimization results. These results validate the feasibility of the improved A* algorithm based on the full-coverage path planning algorithm proposed in this chapter, within the context of path planning solutions. Furthermore, they offer theoretical support for the study of multi-mission route planning for individual drones.
5. Case Study
This study takes the T30 agricultural drone by the Chinese brand DJI (Shenzhen, China) as a case study, and conducts a numerical investigation based on real-world scenarios, tailored to the specific conditions of the corn planting area in Heilongjiang Province.
5.1. Case Study Explanation
The specific research subject of this paper’s case analysis is the DJI T30 agricultural drone for crop protection. The T30 agricultural drone is equipped with a 30 L operation tank and features a total of 16 spray nozzles, capable of achieving a maximum spray width of 9 m. The physical appearance of the T30 is depicted in Figure 10. The DJI T30 drone employs a lateral translation maneuver for turning during actual crop protection operations, which is consistent with the drone turning method selected prior to constructing the mathematical model in this paper.
Figure 10.
DJI T30 agricultural drone for plant protection.
The specifications and parameters of the T30 agricultural drone are all based on the data released by the DJI official website. The data were all derived from the actual field operation test results of T30 conducting plant protection tasks under specific environmental parameters. The specific specifications and parameters of the DJI T30 agricultural drone are presented in Table 3.
Table 3.
Specifications of the DJI T30 agricultural drone.
Each June, when the corn seedlings reach a height of about cm, is a crucial time for pesticide spraying. Based on the actual application data of the DJI T30 agricultural drone provided on the DJI official website, in conjunction with the morphological characteristics of corn seedlings, this study established the following operational parameters. The T30 drone has a spray width of m in the corn planting area. The flow rate for the spraying operation is L per minute. The volume of the medicine box is L. The operational flight speed is 6 m per second. The cruising speed in the non-operational mode is 9 m per second. This paper aims to investigate the impact of various experimental parameters, such as the shape of plant protection areas, aspect ratios, number of return points, and the location of supply points, on the length of the drone’s return path and the optimization rate. To this end, two case studies were designed for the experiment.
5.2. Optimization of the Single Flight Path for the T30 Drone
This study conducted an experiment on single-return flight path planning for the T30 drone over a cornfield measuring m on each side. In the area, nine groups of regularly shaped sub-regions with varying lengths and widths were selected to comprehensively analyze the optimization effect of individual return flight paths.
The selected plant protection area for a single-return flight experiment is a square with a side length of m. The left and lower boundaries of the farmland area include a m-wide ridge. The takeoff point and the default supply point for the T30 drone are both located at the coordinate origin . The starting position for the plant protection operation is set at , and the ending position is at . By employing the conventional full-coverage path planning approach, the return coordinates for the T30 drone are determined to be . The optimal return point coordinates obtained through the improved A* algorithm are . Figure 11 illustrates the operational trajectories of the T30 drone under two different methods, as well as the representation of dynamically changing supply point coordinates in the environmental coordinate system.
Figure 11.
Comparative analysis of the full-coverage path planning method and the enhanced A* algorithm.
As illustrated in Figure 11, with the supply point fixed, the return path length obtained by the traditional full-coverage path planning method is m. In contrast, the return path length achieved using the improved A* algorithm is only m. The savings amounted to m, achieving an optimization rate of . When the supply point dynamically shifts, the coordinates are and , respectively. In this scenario, the return paths calculated via the two methods are m and m, respectively, resulting in a path length saving of m, with an optimization rate as high as .
The detailed solution results of the single-return flight path planning case experiment for the T30 drone in regular farmland are provided in Appendix B. Table 4 presents the optimization results of the return flight path.
Table 4.
Optimization results of the single-return flight path for the T30 unmanned aerial vehicle.
As shown in Table 4, on average, the return path lengths were reduced by m and m, respectively. Among all the experimental groups, the eighth group exhibited the most significant reduction in return path length. The operational length of the plant protection drone is m. The saved return path lengths are m and m, respectively, accounting for and of the total operational length. Furthermore, in scenarios where the supply points are fixed and dynamically changing, the average optimization rates of the return paths reach and , respectively. The optimization rate under dynamic changes is generally higher than that under static conditions.
5.3. Optimization of Multi-Flight Path for the T30 Unmanned Aerial Vehicle
The experimental farmland selected for the case study on T30 multiple-voyage path planning is a rectangular area measuring m in length and m in width. The left and lower boundaries of the farmland area are lined with a m-wide ridge. The takeoff point and default supply point coordinates for the drone are both set at . The starting point coordinates for the agricultural spraying operation are , and the endpoint coordinates are . In the corn planting area, this study selected nine groups of rectangular sub-areas with different length-to-width ratios (each with a length of m) to comprehensively analyze the path planning effectiveness under multiple retraction scenarios. The detailed T30 multiple-voyage path planning case study results are presented in Appendix C. The optimized return voyage path results can be found in Table 5.
Table 5.
Optimization results of multiple-voyage paths for T30.
The results in Table 5 indicate that under both fixed and dynamically changing supply point scenarios, the nine experimental groups, by employing the improved A* algorithm to select the optimal return point, achieved average reductions in the return path lengths of m and m, respectively. The average optimization rates for the return flight paths under the two scenarios reached and , respectively. In situations with dynamic changes, the optimization rate is generally higher than in cases where conditions remain static. Furthermore, the optimization rate of paths under the conditions of fixed supply points aligns with the same growth trend as the aspect ratio of the rectangular area. However, in the case of dynamic changes, there is no significant correlation between the optimization rate and the trend in aspect ratio changes.
6. Conclusions
This study delves into multi-flight path planning for a single agricultural drone in regular farmland. Firstly, this study developed a multi-flight drone routing planning model that takes into account both pesticide consumption and electricity consumption. By quantifying environmental information through the grid method, the optimal movement pattern for the drone was determined, and a recursive inequality for the dosage amount and a flight time constraint have been established. A mathematical model for minimizing the return flight count of a single drone has been established, with the objective of reducing the length of the return flight path. Secondly, this study designed an algorithm suitable for the model that optimizes the calculation method of grid activity values, thereby improving the coverage pattern of drone operations. Based on comprehensive coverage path planning, the A* algorithm has been applied and refined. By employing dynamic weight adjustment, the optimization issue of the intermediate return point location has been addressed.
Through numerical experiments, the effectiveness of the improved A* algorithm was validated, confirming the theoretical feasibility of the flight path planning scheme proposed in this study. An experiment on path planning was conducted with the DJI T30 agricultural drone in the corn seedling planting area of Heilongjiang Province. The results indicate that the proposed model and algorithm can effectively reduce the return distance, demonstrating the value of the route planning scheme in practical applications.
This study addresses the full coverage issue and the return point selection challenge in multi-trip route planning for a single drone. Future research efforts can focus on the following three directions: Firstly, investigating the impact of various terrains and field shapes on path planning. This study is based on the assumption of regularly shaped farmland, whereas actual farmland may have irregular shapes and varying terrain. Therefore, conducting research on three-dimensional spatial route planning is essential. Secondly, considering the impact of wind speed on the drone’s velocity and route planning. This study did not take into account wind disturbances; however, in windy environments, the impact of wind speed cannot be overlooked. Future research should delve into the impact of wind speed on drone route planning. Thirdly, investigating the path planning issue for multiple agricultural drones collaborating on pest control operations. This study focuses on a single drone, but in practical applications, it may be necessary for multiple drones to operate in a coordinated manner. Therefore, exploring how to demarcate work zones, assign tasks, and coordinate operations between different areas will be important research directions.
Author Contributions
Writing—original draft, H.D. and X.M.; validation, H.D. and X.M.; writing—review and editing, S.Z.; supervision, S.Z. All authors have read and agreed to the published version of the manuscript.
Funding
This research received no external funding.
Institutional Review Board Statement
Not applicable.
Informed Consent Statement
Not applicable.
Data Availability Statement
Data are contained within the article.
Conflicts of Interest
The authors declare no conflicts of interest.
Appendix A
Table A1.
Detailed results of numerical experiment solutions.
Table A1.
Detailed results of numerical experiment solutions.
| 1260 | 70 | 40 | 1 | (71, 36) | (1, 4) | (0, 36) | (0, 4) |
| 110 | 80 | 3 | (61, 24) | (1, 20) | (0, 24) | (0, 20) | |
| (101, 46) | (1, 40) | (0, 46) | (0, 40) | ||||
| (41, 70) | (1, 60) | (0, 70) | (0, 60) | ||||
| 120 | 120 | 5 | (61, 22) | (1, 20) | (0, 22) | (0, 20) | |
| (1, 42) | (1, 40) | (0, 42) | (0, 40) | ||||
| (61, 64) | (1, 60) | (0, 64) | (0, 60) | ||||
| (121, 84) | (1, 80) | (0, 84) | (0, 80) | ||||
| −61, 106 | −1, 100 | (0, 106) | (0, 100) | ||||
| 1290 | 70 | 40 | 1 | (31, 38) | (1, 4) | (0, 38) | (0, 4) |
| 110 | 80 | 3 | (31, 24) | (1, 20) | (0, 24) | (0, 20) | |
| (61, 48) | (1, 40) | (0, 48) | (0, 40) | ||||
| (91, 72) | (1, 60) | (0, 72) | (0, 60) | ||||
| 120 | 120 | 5 | (91, 22) | (1, 20) | (0, 22) | (0, 20) | |
| (61, 44) | (1, 40) | (0, 44) | (0, 40) | ||||
| (31, 66) | (1, 60) | (0, 66) | (0, 60) | ||||
| (1, 86) | (1, 80) | (0, 86) | (0, 80) | ||||
| −31, 108 | −1, 100 | (0, 108) | (0, 100) | ||||
| 1320 | 70 | 40 | 1 | (61, 38) | (1, 4) | (0, 38) | (0, 4) |
| 110 | 80 | 3 | (111, 24) | (1, 20) | (0, 24) | (0, 20) | |
| (111, 48) | (1, 40) | (0, 48) | (0, 40) | ||||
| (111, 72) | (1, 60) | (0, 72) | (0, 60) | ||||
| 120 | 120 | 5 | (1, 22) | (1, 20) | (0, 22) | (0, 20) | |
| (121, 44) | (1, 40) | (0, 44) | (0, 40) | ||||
| (1, 66) | (1, 60) | (0, 66) | (0, 60) | ||||
| (121, 88) | (1, 80) | (0, 88) | (0, 80) | ||||
| −1, 110 | −1, 100 | (0, 110) | (0, 100) | ||||
| 1350 | 70 | 40 | 1 | (51, 40) | (1, 4) | (0, 40) | (0, 4) |
| 110 | 80 | 3 | (31, 26) | (1, 20) | (0, 26) | (0, 20) | |
| (61, 50) | (1, 40) | (0, 50) | (0, 40) | ||||
| (91, 74) | (1, 60) | (0, 74) | (0, 60) | ||||
| 120 | 120 | 5 | (91, 24) | (1, 20) | (0, 24) | (0, 20) | |
| (61, 46) | (1, 40) | (0, 46) | (0, 40) | ||||
| (31, 68) | (1, 60) | (0, 68) | (0, 60) | ||||
| (1, 90) | (1, 80) | (0, 90) | (0, 80) | ||||
| −31, 114 | −1, 100 | (0, 114) | (0, 100) | ||||
| 1380 | 70 | 40 | 1 | (21, 40) | (1, 4) | (0, 40) | (0, 4) |
| 110 | 80 | 3 | (61, 26) | (1, 20) | (0, 26) | (0, 20) | |
| (101, 52) | (1, 40) | (0, 52) | (0, 40) | ||||
| (41, 76) | (1, 60) | (0, 76) | (0, 60) | ||||
| 120 | 120 | 5 | (61, 24) | (1, 20) | (0, 24) | (0, 20) | |
| (1, 46) | (1, 40) | (0, 46) | (0, 40) | ||||
| (61, 70) | (1, 60) | (0, 70) | (0, 60) | ||||
| (121, 92) | (1, 80) | (0, 92) | (0, 80) | ||||
| −61, 116 | −1, 100 | (0, 116) | (0, 100) |
Note: represents the longest distance that a drone can apply chemicals for in a single flight under the maximum spraying flow rate. represents the length of the regular farmland area. represents the width of the regular farmland area. represents the number of mid-course return points. represents obtaining the coordinates of the return point in the reciprocating motion pattern by using the traditional full-coverage path planning method. represents the coordinates of the optimal return point solved based on the improved A* algorithm. represents the coordinates of the supply point that dynamically changes with . The coordinates of the supply point that dynamically adjust with are represented by .
Appendix B
Table A2.
Detailed solution results for the single-return flight path planning of T30.
Table A2.
Detailed solution results for the single-return flight path planning of T30.
| ID | |||||||
|---|---|---|---|---|---|---|---|
| 1 | 65 | 65 | 1 | (37, 48) | (1, 20) | (0, 48) | (0, 20) |
| 2 | 81 | 41 | 1 | (61, 38) | (1, 4) | (0, 38) | (0, 4) |
| 3 | 97 | 33 | 1 | (37, 32) | (1, 4) | (0, 32) | (0, 4) |
| 4 | 129 | 32 | 1 | (37, 24) | (1, 12) | (0, 24) | (0, 12) |
| 5 | 145 | 25 | 1 | (101, 20) | (1, 16) | (0, 20) | (0, 16) |
| 6 | 169 | 24 | 1 | (61, 22) | (1, 4) | (0, 22) | (0, 4) |
| 7 | 193 | 18 | 1 | (157, 18) | (1, 8) | (0, 18) | (0, 8) |
| 8 | 217 | 17 | 1 | (37, 16) | (1, 4) | (0, 16) | (0, 4) |
| 9 | 241 | 16 | 1 | (205, 14) | (1, 4) | (0, 14) | (0, 4) |
Appendix C
Table A3.
Detailed solution results for the multi-voyage path planning of T30.
Table A3.
Detailed solution results for the multi-voyage path planning of T30.
| ID | |||||||
|---|---|---|---|---|---|---|---|
| 1 | 721 | 81 | 19 | (61, 6) | (1, 4) | (0, 6) | (0, 4) |
| (121, 10) | (1, 8) | (0, 10) | (0, 8) | ||||
| (181, 14) | (1, 12) | (0, 14) | (0, 12) | ||||
| (241, 18) | (1, 16) | (0, 18) | (0, 16) | ||||
| (301, 22) | (1, 20) | (0, 22) | (0, 20) | ||||
| (361, 26) | (1, 24) | (0, 26) | (0, 24) | ||||
| (421, 30) | (1, 28) | (0, 30) | (0, 28) | ||||
| (481, 34) | (1, 32) | (0, 34) | (0, 32) | ||||
| (541, 38) | (1, 36) | (0, 38) | (0, 36) | ||||
| (601, 42) | (1, 40) | (0, 42) | (0, 40) | ||||
| (661, 46) | (1, 44) | (0, 46) | (0, 44) | ||||
| (1, 50) | (1, 48) | (0, 50) | (0, 48) | ||||
| (661, 56) | (1, 52) | (0, 56) | (0, 52) | ||||
| (601, 60) | (1, 56) | (0, 60) | (0, 56) | ||||
| (541, 64) | (1, 60) | (0, 64) | (0, 60) | ||||
| (481, 68) | (1, 64) | (0, 68) | (0, 64) | ||||
| (421, 72) | (1, 68) | (0, 72) | (0, 68) | ||||
| (361, 76) | (1, 72) | (0, 76) | (0, 72) | ||||
| (301, 80) | (1, 76) | (0, 80) | (0, 76) | ||||
| 2 | 721 | 73 | 17 | (61, 6) | (1, 4) | (0, 6) | (0, 4) |
| (121, 10) | (1, 8) | (0, 10) | (0, 8) | ||||
| (181, 14) | (1, 12) | (0, 14) | (0, 12) | ||||
| (241, 18) | (1, 16) | (0, 18) | (0, 16) | ||||
| (301, 22) | (1, 20) | (0, 22) | (0, 20) | ||||
| (361, 26) | (1, 24) | (0, 26) | (0, 24) | ||||
| (421, 30) | (1, 28) | (0, 30) | (0, 28) | ||||
| (481, 34) | (1, 32) | (0, 34) | (0, 32) | ||||
| (541, 38) | (1, 36) | (0, 38) | (0, 36) | ||||
| (601, 42) | (1, 40) | (0, 42) | (0, 40) | ||||
| (661, 46) | (1, 44) | (0, 46) | (0, 44) | ||||
| (1, 50) | (1, 48) | (0, 50) | (0, 48) | ||||
| (661, 56) | (1, 52) | (0, 56) | (0, 52) | ||||
| (601, 60) | (1, 56) | (0, 60) | (0, 56) | ||||
| (541, 64) | (1, 60) | (0, 64) | (0, 60) | ||||
| (481, 68) | (1, 64) | (0, 68) | (0, 64) | ||||
| (421, 72) | (1, 68) | (0, 72) | (0, 68) | ||||
| 3 | 721 | 65 | 15 | (61, 6) | (1, 4) | (0, 6) | (0, 4) |
| (121, 10) | (1, 8) | (0, 10) | (0, 8) | ||||
| (181, 14) | (1, 12) | (0, 14) | (0, 12) | ||||
| (241, 18) | (1, 16) | (0, 18) | (0, 16) | ||||
| (301, 22) | (1, 20) | (0, 22) | (0, 20) | ||||
| (361, 26) | (1, 24) | (0, 26) | (0, 24) | ||||
| (421, 30) | (1, 28) | (0, 30) | (0, 28) | ||||
| (481, 34) | (1, 32) | (0, 34) | (0, 32) | ||||
| (541, 38) | (1, 36) | (0, 38) | (0, 36) | ||||
| (601, 42) | (1, 40) | (0, 42) | (0, 40) | ||||
| (661, 46) | (1, 44) | (0, 46) | (0, 44) | ||||
| (1, 50) | (1, 48) | (0, 50) | (0, 48) | ||||
| (661, 56) | (1, 52) | (0, 56) | (0, 52) | ||||
| (601, 60) | (1, 56) | (0, 60) | (0, 56) | ||||
| (541, 64) | (1, 60) | (0, 64) | (0, 60) | ||||
| 4 | 721 | 49 | 11 | (61, 6) | (1, 4) | (0, 6) | (0, 4) |
| (121, 10) | (1, 8) | (0, 10) | (0, 8) | ||||
| (181, 14) | (1, 12) | (0, 14) | (0, 12) | ||||
| (241, 18) | (1, 16) | (0, 18) | (0, 16) | ||||
| (301, 22) | (1, 20) | (0, 22) | (0, 20) | ||||
| (361, 26) | (1, 24) | (0, 26) | (0, 24) | ||||
| (421, 30) | (1, 28) | (0, 30) | (0, 28) | ||||
| (481, 34) | (1, 32) | (0, 34) | (0, 32) | ||||
| (541, 38) | (1, 36) | (0, 38) | (0, 36) | ||||
| (601, 42) | (1, 40) | (0, 42) | (0, 40) | ||||
| (661, 46) | (1, 44) | (0, 46) | (0, 44) | ||||
| 5 | 721 | 41 | 9 | (61, 6) | (1, 4) | (0, 6) | (0, 4) |
| (121, 10) | (1, 8) | (0, 10) | (0, 8) | ||||
| (181, 14) | (1, 12) | (0, 14) | (0, 12) | ||||
| (241, 18) | (1, 16) | (0, 18) | (0, 16) | ||||
| (301, 22) | (1, 20) | (0, 22) | (0, 20) | ||||
| (361, 26) | (1, 24) | (0, 26) | (0, 24) | ||||
| (421, 30) | (1, 28) | (0, 30) | (0, 28) | ||||
| (481, 34) | (1, 32) | (0, 34) | (0, 32) | ||||
| (541, 38) | (1, 36) | (0, 38) | (0, 36) | ||||
| 6 | 721 | 33 | 7 | (61, 6) | (1, 4) | (0, 6) | (0, 4) |
| (121, 10) | (1, 8) | (0, 10) | (0, 8) | ||||
| (181, 14) | (1, 12) | (0, 14) | (0, 12) | ||||
| (241, 18) | (1, 16) | (0, 18) | (0, 16) | ||||
| (301, 22) | (1, 20) | (0, 22) | (0, 20) | ||||
| (361, 26) | (1, 24) | (0, 26) | (0, 24) | ||||
| (421, 30) | (1, 28) | (0, 30) | (0, 28) | ||||
| 7 | 721 | 25 | 5 | (61, 6) | (1, 4) | (0, 6) | (0, 4) |
| (121, 10) | (1, 8) | (0, 10) | (0, 8) | ||||
| (181, 14) | (1, 12) | (0, 14) | (0, 12) | ||||
| (241, 18) | (1, 16) | (0, 18) | (0, 16) | ||||
| (301, 22) | (1, 20) | (0, 22) | (0, 20) | ||||
| 8 | 721 | 27 | 3 | (61, 6) | (1, 4) | (0, 6) | (0, 4) |
| (121, 10) | (1, 8) | (0, 10) | (0, 8) | ||||
| (181, 14) | (1, 12) | (0, 14) | (0, 12) | ||||
| 9 | 721 | 9 | 1 | (61, 6) | (1, 4) | (0, 6) | (0, 4) |
References
- Chukwuma, U.; Gebremedhin, K.G.; Uyeh, D.D. Imagining AI-driven decision making for managing farming in developing and emerging economies. Comput. Electron. Agric. 2024, 221, 108946. [Google Scholar] [CrossRef]
- Chandra, S.S.V.; Hareendran, S.A.; Albaaji, G.F. Precision farming for sustainability: An agricultural intelligence model. Comput. Electron. Agric. 2024, 226, 109386. [Google Scholar]
- Rejeb, A.; Abdollahi, A.; Rejeb, K.; Treiblmaier, H. Drones in agriculture: A review and bibliometric analysis. Comput. Electron. Agric. 2022, 198, 107017. [Google Scholar] [CrossRef]
- Wang, S.; Han, Y.; Chen, J.; Du, N.; Pan, Y.; Wang, G.; Zhang, Z.; Zheng, Y. Flight Safety Strategy Analysis of the Plant Protection, UAV. In Proceedings of the 6th International Federation of Automatic Control (IFAC) Conference on Bio-Robotics (BIOROBOTICS), Beijing, China, 13–15 July 2018; International Federation of Automatic Control: Beijing, China, 2018; pp. 262–267. [Google Scholar]
- Dash, J.P.; Watt, M.S.; Paul, T.S.H.; Morgenroth, J.; Hartley, R. Taking a closer look at invasive alien plant research: A review of the current state, opportunities, and future directions for UAVs. Methods Ecol. Evol. 2019, 10, 2020–2033. [Google Scholar] [CrossRef]
- Liu, Y.L.; Xu, Z.L.; Li, N.; Xu, S.X.; Yuan, G. A path planning algorithm for plant protection UAV for avoiding multiple obstruction areas. IFAC-PapersOnLine 2018, 51, 483–488. [Google Scholar]
- Ma, F.; Xu, Z.; Xiong, F. Research on route planning of plant protection UAV based on area modular division. In Proceedings of the 2019 11th International Conference on Intelligent Human Machine Systems and Cybernetics, Hangzhou, China, 24–25 August 2019; pp. 101–104. [Google Scholar]
- Ma, F.; Xiong, F. Research on path planning of plant protection UAV based on grid method and improved ant colony algorithm. IOP Conf. Ser. Mater. Sci. Eng. 2019, 612, 052053. [Google Scholar] [CrossRef]
- Sun, F.; Wang, X.; Zhang, R. Task scheduling system for UAV operations in agricultural plant protection environment. J. Ambient Intell. Humaniz. Comput. 2020, 6, 1–15. [Google Scholar] [CrossRef]
- Tian, R.; Cao, M.Y.; Ma, F.Y.; Ji, P. Agricultural UAV path planning based on improved A* and gravity search mixed algorithm. J. Phys. Conf. Ser. 2020, 1631, 012082. [Google Scholar] [CrossRef]
- Zhang, M.Y.; Liu, J.; Wang, Y.F.; Wang, C.Y.; An, X.F.; Song, S.Z. Discussion on multiple UAVs cooperative mission planning in precision agriculture. IOP Conf. Ser. Earth Environ. Sci. 2020, 512, 012102. [Google Scholar] [CrossRef]
- Sun, G.; Fang, X.; Zhu, L.; Yuan, Y.; Zhao, B.; Han, Z. Path planning of plant protection UAV based on improved A* algorithm under wind conditions. Int. J. Precis. Agric. Aviat. 2018, 1, 31–38. [Google Scholar] [CrossRef]
- Huang, X.; Dong, X.Y.; Ma, J.; Liu, K.; Shibbir, A.; Lin, J.L.; Qiu, B.J. The improved A* obstacle avoidance algorithm for the plant protection UAV with millimeter wave radar and monocular camera data fusion. Remote Sens. 2021, 13, 3364. [Google Scholar] [CrossRef]
- Hu, S.; Xu, T.; Wang, B. Route-planning method for plant protection rotor drones in convex polygon regions. Sensors 2021, 21, 2221. [Google Scholar] [CrossRef] [PubMed]
- Li, J.L.; Kang, F.; Chen, C.C.; Tong, S.Y.; Jia, Y.L.; Zhang, C.X.; Wang, Y.X. The Improved A Algorithm for Quadrotor UAVs under Forest Obstacle Avoidance Path Planning. Appl. Sci. 2023, 13, 4290. [Google Scholar] [CrossRef]
- Li, J.; Zhang, W.J.; Hu, Y.T.; Fu, S.L.; Liao, C.Y.; Yu, W.L. RJA-Star Algorithm for UAV Path Planning Based on Improved R5DOS Model. Appl. Sci. 2023, 13, 1105. [Google Scholar] [CrossRef]
- Hu, S.N.; Tian, S.P.; Zhao, J.S.; Shen, R.Q. Path Planning of an Unmanned Surface Vessel Based on the Improved A-Star and Dynamic Window Method. J. Mar. Sci. Eng. 2023, 11, 1060. [Google Scholar] [CrossRef]
- Kot, R.; Szymak, P.; Piskur, P.; Naus, K. A-Star (A) with Map Processing for the Global Path Planning of Autonomous Underwater and Surface Vehicles Operating in Large Areas. Appl. Sci. 2024, 14, 8015. [Google Scholar] [CrossRef]
- Liu, Y.M.; Gao, X.Y.; Wang, B.; Fan, J.X.; Li, Q.R.; Dai, W. A passage time-cost optimal A algorithm for cross-country path planning. Int. J. Appl. Earth Obs. Geoinf. 2024, 130, 103907. [Google Scholar] [CrossRef]
- Zhang, H.Y.; Lin, W.M.; Chen, A.X. Path planning for the mobile robot: A review. Symmetry 2018, 10, 450. [Google Scholar] [CrossRef]
- Cai, K.Q.; Wang, C.Q.; Cheng, J.Y.; Cheng, J.Y.; Song, S.; Clarence, W.; Silva, D. Mobile robot path planning in dynamic environments: A survey. arXiv 2020, arXiv:2006.14195. [Google Scholar]
- Sean, C.; Niall, M.; Anderson, C.; Lenka, K.; Daniel, R.; Joseph, W. Path planning techniques for mobile robots a review. In Proceedings of the 2020 6th International Conference on Mechatronics and Robotics Engineering, Barcelona, Spain, 12–15 February 2020; pp. 12–16. [Google Scholar]
- Chen, J.; Ye, F.; Jiang, T. Path planning under obstacle-avoidance constraints based on ant colony optimization algorithm. In Proceedings of the 2017 IEEE 17th International Conference on Communication Technology, Chengdu, China, 27–30 October 2017; pp. 1434–1438. [Google Scholar]
- Li, P.; Wang, H.; Li, X. Improved ant colony algorithm for global path planning. AIP Conf. Proc. 2017, 1820, 080013. [Google Scholar]
- Akka, K.; Khaber, F. Mobile robot path planning using an improved ant colony optimization. Int. J. Adv. Robot. Syst. 2018, 15, 1729881418774673. [Google Scholar] [CrossRef]
- Lamini, C.; Benhlima, S.; Elbekri, A. Genetic algorithm based approach for autonomous mobile robot path planning. Procedia Comput. Sci. 2018, 127, 180–189. [Google Scholar] [CrossRef]
- Luo, Q.; Wang, H.; Zheng, Y.; He, J. Research on path planning of mobile robot based on improved ant colony algorithm. Neural Comput. Appl. 2019, 32, 1555–1566. [Google Scholar] [CrossRef]
- Tao, Y.; Gao, H.; Ren, F.; Chen, C.Y.; Wang, T.M.; Xiong, H.G.; Jiang, S. A mobile service robot global path planning method based on ant colony optimization and fuzzy control. Appl. Sci. 2021, 11, 3605. [Google Scholar] [CrossRef]
- Chen, X.; Luo, Q.; Wang, C.H.; Zheng, Y.; Wang, H.B. Research on route planning based on improved ant colony algorithm. J. Phys. Conf. Ser. 2021, 1820, 012180. [Google Scholar] [CrossRef]
- Singh, Y.; Sharma, S.; Sutton, R.; Hatton, D.; Khan, A. A constrained A* approach towards optimal path planning for an unmanned surface vehicle in a maritime environment containing dynamic obstacles and ocean currents. Ocean Eng. 2018, 169, 187–201. [Google Scholar] [CrossRef]
- Chen, Z.; Zhang, Y.; Zhang, Y.; Nie, Y.; Tang, J.; Zhu, S. A hybrid path planning algorithm for unmanned surface vehicles in complex environment with dynamic obstacles. IEEE Access 2019, 7, 126439–126449. [Google Scholar] [CrossRef]
- Yuan, Z.; Yang, Z.; Lv, L.; Shi, Y. A bi-level path planning algorithm for multi-AGV routing problem. Electronics 2020, 9, 1351. [Google Scholar] [CrossRef]
- Long, Y.; Zuo, Z.; Su, Y.; Li, J.; Zhang, H. An A* based bacterial foraging optimisation algorithm for global path planning of unmanned surface vehicles. J. Navig. 2020, 73, 1247–1262. [Google Scholar] [CrossRef]
- Niu, C.; Li, A.; Huang, X.; Li, W.; Xu, C.; Jin, X. Research on global dynamic path planning method based on improved A* algorithm. Math. Probl. Eng. 2021, 2021, 4977041. [Google Scholar] [CrossRef]
- Dai, X.L.; Long, S.; Zhang, Z.W.; Gong, D.W. Mobile robot path planning based on ant colony algorithm with A* heuristic method. Front. Neurorobotics 2019, 13, 15. [Google Scholar] [CrossRef] [PubMed]
- Szczepanski, R.; Tarczewski, T. Global path planning for mobile robot based on artificial bee colony and Dijkstra’s algorithms. In Proceedings of the 2021 IEEE 19th International Power Electronics and Motion Control Conference, Gliwice, Poland, 25–29 April 2021; pp. 724–730. [Google Scholar]
- Lan, X.; Lv, X.F.; Liu, W.; He, Y.; Zhang, X.X. Research on robot global path planning based on improved A-star ant colony algorithm. In Proceedings of the 2021 IEEE 5th Advanced Information Technology, Electronic and Automation Control Conference, Chongqing, China, 12–14 March 2021; pp. 613–617. [Google Scholar]
- Esther, A.; Refael, H. Approximation algorithms for the geometric covering salesman problem. Discret. Appl. Math. 1994, 55, 197–218. [Google Scholar]
- Aggarwal, S.; Kumar, N. Path planning techniques for unmanned aerial vehicles: A review, solutions, and challenges. Comput. Commun. 2020, 149, 270–299. [Google Scholar] [CrossRef]
- Tan, C.S.; Mohd, M.R.; Arshad, M.R. A comprehensive review of coverage path planning in robotics using classical and heuristic algorithms. IEEE Access 2021, 9, 119310–119342. [Google Scholar] [CrossRef]
- Xie, J.; Carrillo, L.G.; Jin, L. An integrated traveling salesman and coverage path planning problem for unmanned aircraft systems. IEEE Control Syst. Lett. 2018, 3, 67–72. [Google Scholar] [CrossRef]
- Mansouri, S.S.; Kanellakis, C.; Fresk, E.; Kominiak, D.; George, N. Cooperative coverage path planning for visual inspection. Control Eng. Pract. 2018, 74, 118–131. [Google Scholar] [CrossRef]
- Khan, A.; Noreen, I.; Ryu, H.; Doh, N.L.; Habib, Z. Online complete coverage path planning using two-way proximity search. Intell. Serv. Robot. 2017, 10, 229–240. [Google Scholar] [CrossRef]
- Dogru, S.; Marques, L. A* based solution to the coverage path planning problem. In Proceedings of the Iberian Robotics Conference, Sevilla, Spain, 22–24 November 2017; pp. 240–248. [Google Scholar]
- Le, A.V.; Prabakaran, V.; Sivanantham, V.; Mohan, R.E. Modified A* algorithm for efficient coverage path planning in Tetris inspired self-reconfigurable robot with integrated laser sensor. Sensors 2018, 18, 2585. [Google Scholar] [CrossRef]
- Debnath, S.K.; Omar, R.; Latip, N.A. A review on energy efficient path planning algorithms for unmanned air vehicles. In Computational Science and Technology; Springer: Singapore, 2019. [Google Scholar]
- Zhu, L.F.; Yao, S.; Li, B.Y.; Song, A.G.; Jia, Y.Y.; Jun, M. A geometric folding pattern for robot coverage path planning. In Proceedings of the 2021 IEEE International Conference on Robotics and Automation, Xi’an, China, 30 May–5 June 2021; pp. 8509–8515. [Google Scholar]
- Huang, K.C.; Lian, F.L.; Chen, C.T.; Wu, C.H.; Chen, C.C. A novel solution with rapid Voronoi based coverage path planning in irregular environment for robotic mowing systems. Int. J. Intell. Robot. Appl. 2021, 5, 558–575. [Google Scholar] [CrossRef]
- Coombes, M.; Fletcher, T.; Chen, W.H.; Liu, C. Optimal polygon decomposition for UAV survey coverage path planning in wind. Sensors 2018, 18, 2132. [Google Scholar] [CrossRef]
- Song, Z.H.; Zhang, H.; Zhang, X.J. Unmanned aerial vehicle coverage path planning algorithm based on cellular automata. In Proceedings of the 2019 15th International Conference on Computational Intelligence and Security, Macao, China, 13–16 December 2019; pp. 123–126. [Google Scholar]
- Akshya, J.; Priyadarsini, P.L.K. Graph-based path planning for intelligent UAVs in area coverage applications. J. Intell. Fuzzy Syst. 2020, 39, 8191–8203. [Google Scholar] [CrossRef]
- Jeon, C.W.; Kim, H.J.; Yun, C.; Han, X.; Kim, J.H. Design and validation testing of a complete paddy field-coverage path planner for a fully autonomous tillage tractor. Biosyst. Eng. 2021, 208, 79–97. [Google Scholar] [CrossRef]
- Tang, G.; Tang, C.; Zhou, H.; Claramunt, C.; Men, S. A coverage path planning approach based on region optimal decomposition. Remote Sens. 2021, 13, 1525. [Google Scholar] [CrossRef]
- Heydari, J.; Saha, O.; Ganapathy, V. Reinforcement learning-based coverage path planning with implicit cellular decomposition. arXiv 2021, arXiv:2110.09018. [Google Scholar]
- Fei, G.; Liu, F. Research on intelligent mobile robot full coverage path planning. J. Phys. Conf. Ser. 2021, 2033, 012013. [Google Scholar] [CrossRef]
- Goodrich, P.; Betancourt, O.; Arias, A.C.; Zohdi, T. Placement and drone flight path mapping of agricultural soil sensors using machine learning. Comput. Electron. Agric. 2023, 205, 107591. [Google Scholar] [CrossRef]
- Dong, F.; Wu, M.; Zhu, W.; Li, X. Energy-efficient flight planning for UAV in IoT environment. J. Southeast Univ. Nat. Sci. Ed. 2020, 50, 150–157. [Google Scholar]
Disclaimer/Publisher’s Note: The statements, opinions and data contained in all publications are solely those of the individual author(s) and contributor(s) and not of MDPI and/or the editor(s). MDPI and/or the editor(s) disclaim responsibility for any injury to people or property resulting from any ideas, methods, instructions or products referred to in the content. |
© 2025 by the authors. Licensee MDPI, Basel, Switzerland. This article is an open access article distributed under the terms and conditions of the Creative Commons Attribution (CC BY) license (https://creativecommons.org/licenses/by/4.0/).










