Abstract
To control gene expression, plants use the post-transcriptional/translational regulation system, which plays important roles in development and biotic and abiotic responses. Some RNA-binding proteins (RBPs) are known to regulate target genes via direct binding of specific RNA motifs. Pumilio and fem-3 binding factor (Puf) proteins exhibit a specific capacity for binding of the 3’ untranslational region (3’ UTR) of target mRNA and work as a post-transcriptional regulator in the mammalian system. Recently, it was reported that Arabidopsis Pumilio RNA-binding protein (APUM), a plant Puf homologue, is involved in biotic and abiotic stress and development. However, the function of plant Puf proteins has not yet been fully recovered. In the current study, APUM6 gene expression was reduced by salt stress. APUM6 localized in the cytoplasmic foci of the mRNA decay sites and ER membrane. Purified APUM6-pumilio homologue domain (HD) protein showed ‘UGUANAUA’ binding activity in vitro. APUM6-RNAi transgenic plants displayed reduced tolerance to salt stress during the germination and mature plant stages. In APUM6-RNAi transgenic plants under salt stress, abiotic stress-responsive gene expression levels showed no significant difference compared with Col-0. Collectively, these results indicate that APUM6 might play important roles in responses to salt stress via translational modification.
1. Introduction
Most eukaryotic organisms have a translational regulation system. Some specific RNA-binding proteins (RBPs) are known as translational regulators, which bind to target-specific elements and affect the mRNA stability, localization, and translation of target genes [1,2,3]. The RNA-binding domains carried by eukaryotes are known as the RNA recognition motif (RRM), K homology (KH), Pumilio-homology domain (PUM-HD), and double-stranded RNA-binding motif (dsRBM) [4,5,6]. One of them, Pumilio and fem-3 binding factor (Puf), also has the capacity to target specific RNA-binding and systemically identified some RNA targets in mammalians [7,8,9,10]. Recently, major cytoplasmic exonuclease CCR4-NOT complex was found to interact with Arabidopsis Pumilio RNA-binding protein APUM2 and APUM5 in the cytoplasm with a foci structure [11]. Thus, Puf might not work alone in repressing the target mRNA because Puf needs some regulatory protein complexes via protein–protein interaction.
Phytohormone abscisic acid (ABA) signaling has very important consequences for the manipulation of abiotic stress responses [12,13]. Some Arabidopsis Puf gene expression was changed by environmental stresses via bio-array analysis [9]. These plant Puf gene expression patterns in the environment and phytohormones imply that plant Puf genes could be involved in abiotic stress and might function to regulate target RNAs. APUM6 and APUM18 are highly expressed in the stomata in APUM6pro::GUS and APUM18pro::GUS transgenic plants [14]. The stomata have important roles in the abiotic stress response and the function of these Pufs might be involved in abiotic stress [15,16]. APUM5 functions as a negative regulator in the abiotic stress response [17].
This study discovered the unknown function of the post-translational regulator in salt tolerance in plants and expanded our knowledge on the molecular complexity of plant responses to abiotic stress. The transcripts of APUM6 are downregulated by salt stress and ABA treatment. The APUM6-RNAi transgenic seed germination rate is highly reduced after salt treatment. APUM6-HD protein has RNA-binding activity for the pumilio RNA-binding motif in vitro. APUM6 might have a critical role in target mRNA recognition as a post-translational regulator.
2. Results
2.1. APUM6 Tissue-Specific Expression Pattern
In Genevestigator (http://www.genevestigator.com: 1 September 2022), the APUM6 gene was abundantly expressed in various Arabidopsis tissues [18]. APUM6 was strongly expressed in rosette leaves but less expressed in flowers (Figure 1A, B).
Figure 1.
Tissue-specific expression and APUM6-RNAi transgenic plant analysis. (A,B) The expression of APUM6 in the flower, rosette leaf, stem, root, seedling, and cauline leaf determined by semi-quantitative RT-PCR and qRT-PCR with APUM6-specific primers. Actin was used as an internal control gene. Error bars indicate SD (n = 3). (C,D) Schematic representation of the RNAi target site. A 307 bp partial cDNA fragment of APUM6 was chosen as the target for RNA interference. Two independent T3 RNAi-APUM6-RNAi transgenic plants were analyzed via qRT-PCR. Bars indicate the standard errors of the mean data (n = 3), and different letters indicate significant differences (** p < 0.01, *** p < 0.001).
The APUM6 function is still largely unknown. To identify APUM6 functions, APUM6-RNAi transgenic plants were generated with APUM6-specific regions (Figure 1C). The transcripts of APUM6 in the T3-generation transgenic plants were verified by qRT-PCR. The APUM6 expression levels in APUM6-RNAi were significantly reduced compared with Col-0 (Figure 1D).
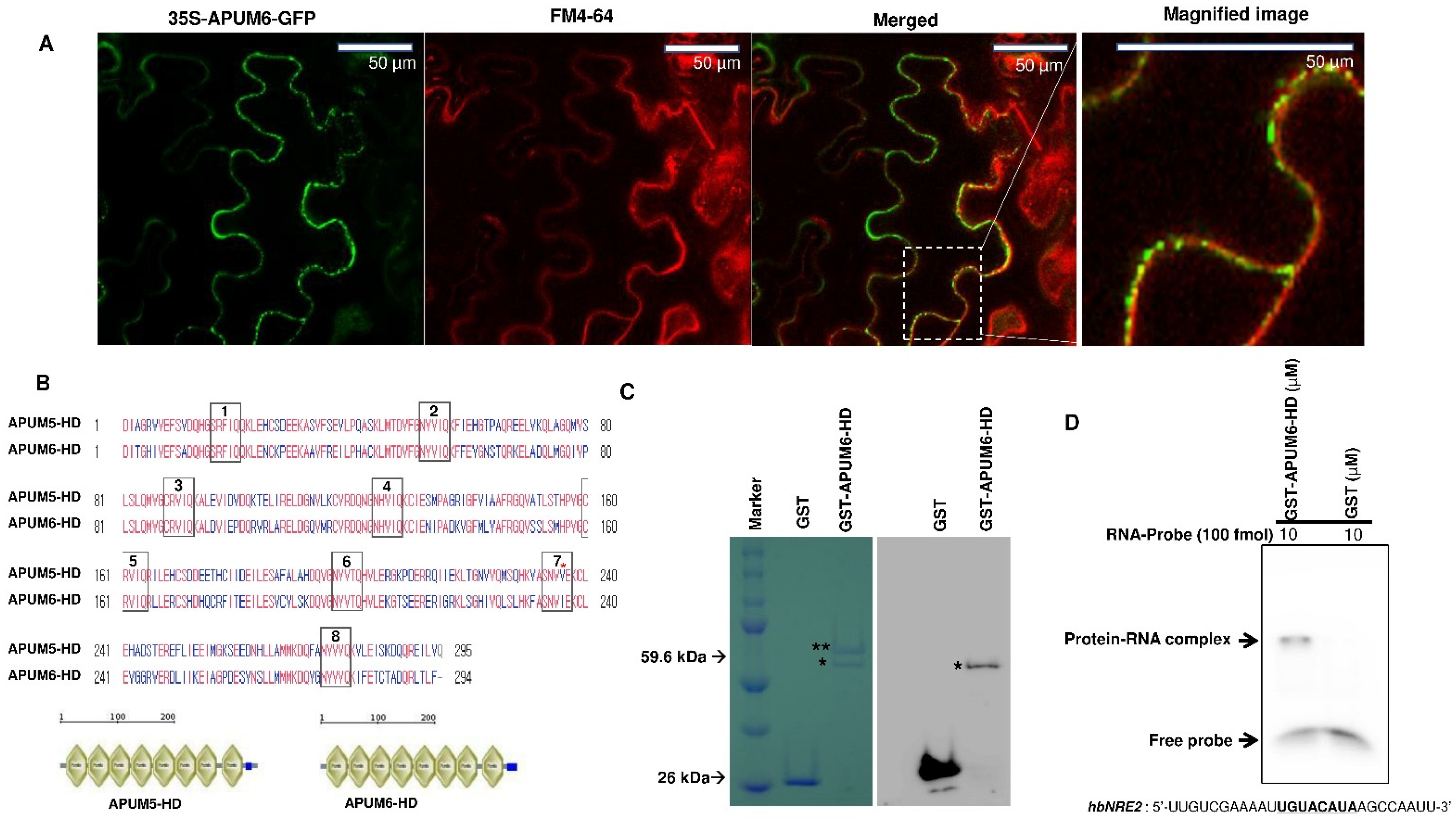
2.2. APUM6 Localization in Planta and In Vitro RNA-Binding Activity Analysis
In total, 25 APUMs members were identified in Arabidopsis [19]. Subcellular localization of APUM proteins showed diverse compartments [14]. To determine whether APUM6 is located in a distinct structure, 35S::APUM6-GFP was transiently expressed in Nicotiana benthamiana leaves and infiltrated leaves were stained with FM4-64, which is a marker of the vesicle and membrane structure, at 2 dpi [20]. APUM6-GFP was observed in the cytosolic foci and partially merged with the FM4-64-stained membrane structures (Figure 2A). When APUM6-GFP was expressed alone, APUM6 was located in the putative stress granule structure (Figure S1) [21]. Recently, it was observed that APUM6 is located on the surface of the endoplasmic reticulum (ER), suggesting that APUM6 functions in post-transcriptional regulation and has diverse functions in different organelles [9].
Figure 2.
APUM6 localization of in planta and in vitro RNA-binding activity. (A) Cytosol, plasma membrane, and foci localization of APUM6-GFP. 35S::APUM6-GFP was transiently expressed in N. benthamiana leaf cells. After 3 days, the leaf was stained with FM4-64. GFP and FM4-64 signals were detected by LSM 700 confocal microscopy. Membranes were stained with FM4-64 (red signal). The resulting fluorescence images were merged (right). Scale bar = 50 µm. (B) Schematic representation of the APUM5 and APUM6 pumilio RNA-binding homolog domain for GST fusion. RNA-binding amino acid regions are conserved compared with APUM5. (C) Purified GST and GST-APUM6-HD proteins were tested using Western blot with GST antibody. Non-specific band is indicated by two asterisks, and specific band is indicated by one asterisk. (D) Purified GST-APUM6-HD protein has hbNRE2 RNA-binding activity. GST is used as a negative control of hbNRE2 RNA.
To verify whether APUM6 has an RNA-binding activity in the usual RNA-binding motif, PUM-HD was identified in APUM6 (Figure 2B) and purified GST-fused APUM6-HD. APUM6-HD protein formed sequence-specific RNA interactions in each repeat and exhibited complete conservation but not in repeat 7 (Figure 2B). Purified GST-APUM6-HD protein was confirmed by Western blot assay with GST-specific antibody (Figure 2C). As expected, APUM6-HD protein showed RNA-binding activity for Drosophila maternal hunchback (hb) NRE2, which contains the pumilio RNA-binding motif ‘UGUA’ (Figure 2D). However, APUM6-HD protein showed no RNA-binding activity for CMV 3′ UTR (Figure S3). These results imply that APUM6 might function as a post-translation regulator and have a specific target.
2.3. Expression Patterns of APUM6 upon Salt and ABA Treatment
To explore the potential APUM6 functions, the APUM6 promoter was analyzed via PlantCARE (http://bioinformatics.psb.ugent.be/webtools/plantcare/html/: 1 September 2022). The APUM6 promoter contained at least four MYB-related cis-elements, which were involved in abiotic stress responses (Figure 3A) [22]. To investigate the APUM6 functions in the abiotic stress response, its expression profile following salt stress was assessed using qRT-PCR. The results showed that the transcription levels of APUM6 were significantly reduced after the 200 mM NaCl treatment (Figure 3B). Moreover, the transcripts of APUM6 in aba2-1 mutant exhibited no changed transcription levels at 0 h and were similarly downregulated after exposure to salt stress in the 1 h treatment (Figure 3C), suggesting that APUM6 might be regulated in an ABA-independent manner and involved in the salt stress response.
Figure 3.
Expression patterns of APUM6 upon salt and ABA treatments. (A) Promoter of APUM6 analysis via PlantCARE. APUM6 promoter contained the MYB-related binding motif, WRKY-binding motif, and T-box motif. (B) Expression of APUM6 in response to salt stress. The expression patterns of APUM6 after the 200 mM NaCl treatment in the leaves by qRT-PCR with specific primers as shown in Supplementary Table S1. Transcript levels were normalized to Actin. RD29A was used as a positive control. Error bars indicate SD (n = 6). Asterisks indicate significant differences from the control using the unpaired Student’s t-test (* p < 0.05). (C) Expression of APUM6 in response to ABA. The expression patterns of APUM6 after 100 µM ABA treatment in the 4-week-old Col-0 and ABA-deficient aba2-1 mutant background leaves by qRT-PCR. Transcript levels were normalized to Actin. RD29A was used as a positive control. Error bars indicate SD (n = 6).
2.4. Effect of Salt Stress on Seed Germination in APUM6-RNAi Transgenic Plants
Salt stress severely affects plant growth and crop yields. NaCl treatment results in a considerable inhibition of the seed germination rate [23]. To test the increased salt tolerance of APUM6-RNAi transgenic plants, the effect of salinity stress on seed germination was investigated. When seeds were grown in 1/2MS media plates, there were no significant differences between the Col-0 and APUM6-RNAi transgenic plants (Figure 4A). The seed germination rate of APUM6-RNAi decreased by 95% while the rate of WT Col-0 decreased only by 76% after 7 days of 150 mM NaCl (Figure 4B), suggesting that APUM6 might affect the salinity tolerance. However, the seed germination rate in 400 mM mannitol did not differ between the Col-0 and APUM6-RNAi transgenic plants (Figure 4C). ABA plays an important role in the response to salt stress, and APUM6 gene expression levels were decreased after ABA treatment (Figure 3C). To determine whether APUM6 function is involved in ABA signaling, the ABA sensitivity was tested during the germination stages. APUM6-RNAi transgenic seeds germinated at a similar rate to the wild-type seeds (Figure S3). To test the tolerance of salt stress, 4-week-old APUM6-RNAi transgenic lines and WT plants were subjected to abiotic stress for 10 days. The APUM6-RNAi transgenic lines under the 150 mM salt condition exhibited a lesser chlorophyll content than the WT plant by about 25% (Figure 4D, E). The relative electrolyte leakage of APUM6-RNAi transgenic plants was 22% higher than WT (Figure 4F). These results suggest that APUM6-RNAi transgenic plants have suppressed physiological traits associated with salinity stress tolerance.
Figure 4.
Effect of salt stress on seed germination in APUM6-RNAi transgenic plants. (A) WT and APUM6-RNAi transgenic seedlings 12 days after seeds were sown on 1/2 MS medium. Each data point is the mean of 3 replicates of 100 seeds. (B,C) WT and transgenic seedlings 10 days after seeds were sown on 1/2 MS or 1/2 MS supplemented with 150 mM NaCl and 400 mM mannitol. Bars indicate the standard errors of the mean data (n = 3), and different letters indicate significant differences (* p < 0.05, *** p < 0.001). (D) Performance of the Col-0 and APUM6-RNAi#1 transgenic line after salt treatment for 10 days. Pictures were taken 0, 3, and 10 days after salt treatment. (E) Physiological changes associated with the salt stress response in WT and APUM6-RNAi transgenic plants. Chlorophyll content was determined Data values represent the means ± SD from three independent experiments. Asterisks indicate statistical significance of the differences between transgenic lines and WT plants (* p < 0.05). (F) Relative electrolyte leakage in Col-0 and APUM6-RNAi#1 transgenic plants after 150 mM salt treatments for 6 h. Data values represent the means ± SD from three independent experiments. Asterisks indicate statistical significance of the differences between transgenic lines and control plants (* p < 0.05).
To investigate the possible molecular mechanisms of the involvement of APUM6 as a transcriptional/translational regulator in salt stress responses, qRT-PCR was performed to detect the mRNA expression levels of drought- and salt-responsive marker genes, including DREB2A, RD29A, RAB18, and CBF3, under the 150 mM NaCl treatment condition. These genes contained a putative pumilio RNA-binding domain in the 3′ UTR (Figure S4). The qRT-PCR analysis showed no significant differences at the levels of expression of these genes between APUM6-RNAi and WT (Figure S4). There were no significant differences in gene expression, although these genes contained the ‘UGUA’ pumilio RNA-binding motif (Figure S4), suggesting that APUM6 might have another target for the regulation of salinity stress.
3. Discussion
Pufs are known as translational repressors by binding sequences in the 3’ UTR of the target, which is NRE in hunchback mRNA in early embryonic development [24,25]. Similar to the mammalian system, putative target RNAs were identified by computational analysis with pumilio RNA-binding motifs in Arabidopsis. Interestingly, APUM1 to APUM6 specifically bind to the 3’ UTR that contains pumilio RNA-binding motifs and these genes are associated with shoot stem cell maintenance such as WUSCHEL (WUS) and CLAVATA1 (CLV1) [26,27,28]. The expression patterns of Arabidopsis and rice Puf family genes in development were analyzed via Genevestigator. The At1g72320 (APUM23) and At3g16810 (APUM24) genes were abundantly expressed at all developmental stages but strongly at the seed stage (Figure 3). The function of APUM23 is associated with pre-ribosomal RNA processing in the nucleolus and apum23 mutants exhibit a developmental defeat phenotype [29]. APUM24 function might be involved in ribosomal RNA processing because it is also localized similarly to APUM23. Interestingly, 30S ribosomal protein (At5g24490) was identified by yeast three-hybrid screening and plant Pufs mainly regulate ribosomal proteins [26]. At3g20250 (APUM5) and At4g25880 (APUM6) were also constitutively expressed at all stages (Figure 1A, B).
Plant Pufs have a diversity of subcellular localization patterns such as the nucleus, nucleolus, cytoplasm, vacuole, and plasma membrane [29,30,31]. This localization is important to the function of Pufs because Pufs need to meet their target RNAs. For instance, APUM9 contains a putative transmembrane and exhibits cytoplasmic punctuated structures in subcellular localization in onion cells [31]. APUM9 showed some dynamic subcellular localizations and was affected by these localizations after exposure to the actin destabilizing agent [31]. However, some APUM family proteins that did not contain TM domains exhibited similar localization such as APUM9 [31]. This localization of APUM family proteins might be regulated by putative leucine-rich nuclear export signal (NES). Dynamic localization of APUM proteins shows the possibility that plant Pufs could shuttle between the cytoplasm and the nucleus. This was further analyzed to understand the NES function in localization. APUM5 also has a putative transmembrane domain and localizes to the membrane structure, vacuolar structure, and cytosolic foci structure, and exhibits a cytoplasmic punctuated structure in tobacco epidermal cells [11,30]. Additionally, APUM23 localizes to nucleolar-like structures in Arabidopsis and onion cells [29,31]. In this study, APUM6 was found in cytoplasmic foci such as a stress granule-like structure (Figure 2A and Figure S1). However, the identified localization of APUM6 might be the ER membrane [9]. These dynamic localization data imply that most of the plant Pufs might be associated with the ER membrane or nuclear shuttling. This could be involved in translational control of target mRNA, mRNA localization, and mRNA decay.
PUM-HD contains 8 alpha-helical repeats of about 36 amino acids, but some Pufs have fewer Puf repeats in their PUM-HD, containing about 4 to 7 repeats. PUM-HD could confer the recognition and binding affinity of target RNA [32]. In Arabidopsis Pufs, these class I Pufs were analyzed by electrophoretic mobility shift assays (EMSAs) and yeast three hybrid using Nanos Response Element (NRE) [26,31]. However, other Pufs containing fewer alpha-helical repeats of PUM-HD were not confirmed to have RNA-binding activity. Also, there have been several attempts to make PUM-HD with binding specificity for novel target RNAs [33,34,35,36,37]. Yeast Puf3, 4, and 5 have over 200 putative targets via whole transcriptome analysis and binding activity to the conserved ‘UGUX3-5UA’ motif [38,39]. GST-APUM6-HD protein showed NRE binding activity but no binding activity for CMV 3’ UTR (Figure 2D and Figure S2). These observations imply that the APUM6 targets might be different from APUM5 in abiotic stress responses.
Recently, the salt hypersensitive mutant 9 (sahy9) was identified as the apum23 mutant that is essential for salt sensitivity in response to salt stress [40]. Mutation of APUM23 altered salt-stress-responsive and ABA-reconceive genes such as RD26, PP2CA, RD29A, RD29B, RD20, COR15A, and NCED3 via regulation of ribosome biogenesis-related gene expression [40]. Knockdown of APUM6 transgenic plants also showed reduced salinity tolerance and seed germination rates (Figure 4). However, APUM6 target genes were not found in this study (Figure S4), although RAB18, DREB2A, and RD29A contained the putative pumilio RNA-binding motif in 3’ UTR. Furthermore, APUM6-overexpressed transgenic plants were not obtained because of its lethality (data not shown). Overexpression of APUM6 might play a negative role in the development stages. This suggests that inducible APUM6-transgenic plants are useful for the identification of APUM6 target genes in the ER membrane.
4. Material and Methods
4.1. Plant Materials, Growth Conditions, and Transgenic Plants
Arabidopsis thaliana (Col-0) was used as a wild-type background and was grown in soil under a 16-h-light/8-h-dark photoperiod at 23 °C. For knock-down of APUM6 expression in Arabidopsis, the RNAi vector pHANNIBAL system was used for the vector construct [41]. The specific fragment of the 307 bp target region was amplified and then the pHANNIBAL cassette containing the APUM6-RNAi construct was cloned into the pART27 binary vector. To prepare the 35S::APUM6-GFP construct, the APUM6 ORF region was used and then cloned into a pGWB5 GATEWAY binary vector [42].
4.2. RT-PCR and qRT-PCR Analysis
The Arabidopsis total RNA was isolated using a phenol extraction protocol [43]. For tissue-specific analysis, total RNA was extracted from the flower, rosette leaf, stem, root, and seedling tissues to perform reverse transcription (RT)-PCR and observe the transcription levels of APUM6. For the salt stress response experiments, the total RNA extracted from 4-week-old Arabidopsis plants was used for qRT-PCR analysis under the 100 mM NaCl treatment. All qRT-PCRs were performed with SYBR Green (KAPABIOSYSTEMS). The primers are provided in Supplementary Table S1.
4.3. Subcellular Localization Analysis
For infiltration of the N. benthamiana leaves, Agrobacterium tumefaciens GV3101 was infiltrated into the leaves of 4-week-old plants. Agro-cells were cultivated overnight at 28 °C. The agro-cells were harvested by centrifugation, and the cells were resuspended in infiltration buffer to a final optical density at OD600 = 1.0. After 2 days of agro-infiltration, infiltrated leaves were stained with FM4-64 and detected by LSM 700 confocal microscopy (Zeiss).
4.4. Determination of Electrolyte Leakage and Chlorophyll Content
The electrolyte leakage assay was performed with Col-0 and APUM6-RNAi plant leaves after 150 mM NaCl treatment for 6 h. Five leaf disks were taken from each plant and washed with 5 mL of ddH2O. The leaf disks were transferred to the new tubes with 5 mL of ddH2O. The ion leakage was measured using a portable conductivity meter.
For chlorophyll content analysis, about 0.02 g of fresh leaf samples was placed in 2 mL of 100% ethanol and incubated at 4 °C. At 665 and 649 nm, the absorbance was measured using a spectrophotometer.
4.5. Western Blotting
GST and GST-APUM6-HD protein were added to sodium-dodecyl sulfate-polyacrylamide gel electrophoresis (SDS-PAGE) loading buffer (100 mM Tris-HCl, pH 6.8; 9% β-mercaptoethanol, 40% glycerol, 0.2% bromophenol blue, 4% SDS) and subjected to protein gel electrophoresis. GST-fused proteins were detected by an anti-GST-peroxidase high-affinity antibody.
4.6. Germination Rate and Root Growth Assays
Surface-sterilized Arabidopsis seeds were grown on plates containing 1/2 Murashige and Skoog Medium Basal Salt Mixture (Duchefa), 1.5% sucrose, and 0.8% phytoagar with or without 150 mM NaCl and 0.7 µM ABA. The germination rate of the seeds was scored in three independent experiments (100 seeds per experiment).
4.7. Salinity Stress Treatment in Soil
For the high-salinity treatment, 4-week-old Col-0 and APUM6-RNAi plants were irrigated with 150 mM NaCl every 3 days and allowed to grow for 10 days. The electrical conductivity (EC) in 150 mM salt solution was about 12 dSm−1. Almost 100 mL of salt solution was added to each pot to provide similar salt stress. Three independent measurements of about 30 to 40 plants were averaged.
4.8. Gel Mobility Shift Assay
Synthetic RNA oligonucleotides were ordered from Bio Basic Inc. (Markham). An RNA probe was radiolabeled with 32P using T4 polynucleotide kinase (NEB). Purified proteins were incubated with the RNA probe for 30 min in a binding solution (20 mM Tris at pH 7.4, 50 mM KCl, 3 mM MgCl2, 2 mM dithiothreitol, 5% glycerol) at room temperature. Electrophoresis was performed with 4% native gel containing 5% glycerol in 0.5 X TBE buffer.
5. Conclusions
These findings suggest that APUM6 may be important in the salt stress defense response by targeting mRNA as a post-translational regulator. Analysis of the gene expression of APUM6 was performed in the present study to characterize the possible function of the ER membrane protein APUM6 in response to salt stress. Among these phenotypes, the salt hypersensitivity of APUM6-RNAi might be associated with the ABA-independent manner but is involved in salt stress-responsive genes. However, it has not yet been determined whether APUM6 functions in the ER membrane and targets.
Supplementary Materials
The following supporting information can be downloaded at: https://www.mdpi.com/article/10.3390/agronomy12102410/s1, Figure S1. Putative stress granules localization of APUM6-GFP. Stress granules localization of GFP fused to APUM6. Green fluorescence from GFP was simultaneously monitored by transient expression of APUM6-GFP proteins in N. benthamiana leaves. GFP signals were detected by LSM 700 confocal microscopy. Figure S2. No RNA-binding activity of APUM6-HD protein for the CMV 3′UTR motif. Indicated 32P-labeled hbNRE2 RNA probes were incubated with recombinant GST, GST-APUM5-HD, and GST-APUM6-HD for 30 min in 20 μL of RNA-binding buffer at room temperature. RNA-protein complexes were separated in 5% native gel and analyzed by autoradiography. GST protein was used as a negative control. Recombinant GST-APUM5-HD was used as a positive control of binding. Figure S3. ABA sensitive assay in Col-0 and APUM6-RNAi. Seed germination rate in the presence of 0.7 µM ABA. Approximately 100 seeds of each genotype were sown on each plate and scored for germination. Values are the averages ± SD for three independent experiments. Figure S4. Abiotic stress response gene expression in Col-0 and APUM6-RNAi under the salt stress condition. Expression levels of RAB18, RD29A, DREB2A, and CBF3 in the wild-type and APUM6-RNAi transgenic lines in response to salt stress. Four-week-old plants were treated with 100 mM NaCl for 3 h. Total RNA was isolated from various samples and subjected to qRT-PCR analysis. Actin gene was used as the reference gene. Error bars indicate SD (n = 3). Table S1. RT-PCR and qRT-PCR primers.
Funding
This research received no external funding.
Institutional Review Board Statement
Not applicable.
Informed Consent Statement
Not applicable.
Data Availability Statement
The data presented in this study are available on request from the authors. Informed consent was obtained from all subjects involved in the study.
Acknowledgments
The author would like to thank Kyung-Hee Paek (Korea University, Seoul, Republic of Korea) for critical comments and materials.
Conflicts of Interest
The author declares no conflict of interest.
References
- Hentze, M.; Castello, A.; Schwarzl, T.; Preiss, T. A brave new world of RNA-binding proteins. Nat. Rev. Mol. Cell Biol. 2018, 19, 327–341. [Google Scholar] [CrossRef]
- Marondedze, C. The increasing diversity and complexity of the RNA-binding protein repertoire in plants. Proc. Biol. Sci. 2020, 287, 20201397. [Google Scholar] [CrossRef]
- Köster, T.; Marondedze, C.; Meyer, K.; Staiger, D. RNA-Binding Proteins Revisited—The Emerging Arabidopsis mRNA Interactome. Trends Plant Sci. 2017, 22, 512–526. [Google Scholar] [CrossRef]
- Gleghorn, M.L.; Gong, C.; Kielkopf, C.L.; Maquat, L.E. Staufen1 dimerizes through a conserved motif and a degenerate dsRNA-binding domain to promote mRNA decay. Nat. Struct. Mol. Biol. 2013, 20, 515–524. [Google Scholar] [CrossRef]
- Gu, W.; Deng, Y.; Zenklusen, D.; Singer, R.H. A new yeast PUF family protein, Puf6p, represses ASH1 mRNA translation and is required for its localization. Genes Dev. 2004, 18, 1452–1465. [Google Scholar] [CrossRef]
- A Schweers, B.; Walters, K.J.; Stern, M. The Drosophila melanogaster Translational Repressor Pumilio Regulates Neuronal Excitability. Genetics 2002, 161, 1177–1185. [Google Scholar] [CrossRef]
- Gerber, A.P.; Luschnig, S.; Krasnow, M.A.; Brown, P.O.; Herschlag, D. Genome-wide identification of mRNAs associated with the translational regulator PUMILIO in Drosophila melanogaster. Proc. Natl. Acad. Sci. USA 2006, 103, 4487–4492. [Google Scholar] [CrossRef]
- Wang, X.; Voronina, E. Diverse Roles of PUF Proteins in Germline Stem and Progenitor Cell Development in C. elegans. Front. Cell Dev. Biol. 2020, 8, 29. [Google Scholar] [CrossRef]
- Joshna, C.R.; Saha, P.; Atugala, D.; Chua, G.; Muench, D.G. Plant PUF RNA-binding proteins: A wealth of diversity for post-transcriptional gene regulation. Plant Sci. 2020, 297, 110505. [Google Scholar] [CrossRef]
- Wilinski, D.; Qiu, C.; Lapointe, C.P.; Nevil, M.; Campbell, Z.T.; Hall, T.M.T.; Wickens, M. RNA regulatory networks diversified through curvature of the PUF protein scaffold. Nat. Commun. 2015, 6, 8213. [Google Scholar] [CrossRef]
- Arae, T.; Morita, K.; Imahori, R.; Suzuki, Y.; Yasuda, S.; Sato, T.; Yamaguchi, J.; Chiba, Y. Identification of Arabidopsis CCR4-NOT Complexes with Pumilio RNA-Binding Proteins, APUM5 and APUM2. Plant Cell Physiol. 2019, 60, 2015–2025. [Google Scholar] [CrossRef]
- Vishwakarma, K.; Upadhyay, N.; Kumar, N.; Yadav, G.; Singh, J.; Mishra, R.K.; Kumar, V.; Verma, R.; Upadhyay, R.G.; Pandey, M.; et al. Abscisic Acid Signaling and Abiotic Stress Tolerance in Plants: A Review on Current Knowledge and Future Prospects. Front. Plant Sci. 2017, 8, 161. [Google Scholar] [CrossRef]
- Hewage, K.A.H.; Yang, J.; Wang, D.; Hao, G.; Yang, G.; Zhu, J. Chemical Manipulation of Abscisic Acid Signaling: A New Approach to Abiotic and Biotic Stress Management in Agriculture. Adv. Sci. 2020, 7, 2001265. [Google Scholar] [CrossRef]
- Abbasi, N.; Park, Y.-I.; Choi, S.-B. Pumilio Puf domain RNA-binding proteins in Arabidopsis. Plant Signal. Behav. 2011, 6, 364–368. [Google Scholar] [CrossRef]
- Jung, C.; Seo, J.S.; Han, S.W.; Koo, Y.J.; Kim, C.H.; Song, S.I.; Nahm, B.H.; Choi, Y.D.; Cheong, J.-J. Overexpression of AtMYB44 Enhances Stomatal Closure to Confer Abiotic Stress Tolerance in Transgenic Arabidopsis. Plant Physiol. 2007, 146, 323–324. [Google Scholar] [CrossRef]
- Kim, J.S.; Jung, H.J.; Lee, H.J.; Kim, K.A.; Goh, C.-H.; Woo, Y.; Oh, S.H.; Han, Y.S.; Kang, H. Glycine-rich RNA-binding protein7 affects abiotic stress responses by regulating stomata opening and closing in Arabidopsis thaliana. Plant J. 2008, 55, 455–466. [Google Scholar] [CrossRef]
- Huh, S.U.; Paek, K.-H. APUM5, encoding a Pumilio RNA binding protein, negatively regulates abiotic stress responsive gene expression. BMC Plant Biol. 2014, 14, 75. [Google Scholar] [CrossRef]
- Zimmermann, P.; Hirsch-Hoffmann, M.; Hennig, L.; Gruissem, W. GENEVESTIGATOR. Arabidopsis Microarray Database and Analysis Toolbox. Plant Physiol. 2004, 136, 2621–2632. [Google Scholar] [CrossRef]
- Huh, S.U. The Role of Pumilio RNA Binding Protein in Plants. Biomolecules 2021, 11, 1851. [Google Scholar] [CrossRef]
- Goto-Yamada, S.; Oikawa, K.; Bizan, J.; Shigenobu, S.; Yamaguchi, K.; Mano, S.; Hayashi, M.; Ueda, H.; Hara-Nishimura, I.; Nishimura, M.; et al. Sucrose Starvation Induces Microautophagy in Plant Root Cells. Front. Plant Sci. 2019, 10, 1604. [Google Scholar] [CrossRef]
- Dubiel, M.; De De Coninck, T.; Osterne, V.J.S.; Verbeke, I.; Van Van Damme, D.; Smagghe, G.; Van Van Damme, E.J.M. The ArathEULS3 Lectin Ends up in Stress Granules and Can Follow an Unconventional Route for Secretion. Int. J. Mol. Sci. 2020, 21, 1659. [Google Scholar] [CrossRef]
- Sheshadri, S.A.; Nishanth, M.J.; Simon, B. Stress-Mediated cis-Element Transcription Factor Interactions Interconnecting Primary and Specialized Metabolism in planta. Front. Plant Sci. 2016, 7, 1725. [Google Scholar] [CrossRef]
- Fahad, S.; Bajwa, A.A.; Nazir, U.; Anjum, S.A.; Farooq, A.; Zohaib, A.; Sadia, S.; Nasim, W.; Adkins, S.; Saud, S.; et al. Crop Production under Drought and Heat Stress: Plant Responses and Management Options. Front. Plant Sci. 2017, 8, 1147. [Google Scholar] [CrossRef]
- Wreden, C.; Verrotti, A.; Schisa, J.; Lieberfarb, M.; Strickland, S. Nanos and pumilio establish embryonic polarity in Drosophila by promoting posterior deadenylation of hunchback mRNA. Development 1997, 124, 3015–3023. [Google Scholar] [CrossRef]
- Sonoda, J.; Wharton, R.P. Recruitment of Nanos to hunchback mRNA by Pumilio. Genes Dev. 1999, 13, 2704–2712. [Google Scholar] [CrossRef]
- Francischini, C.W.; Quaggio, R.B. Molecular characterization of Arabidopsis thaliana PUF proteins—Binding specificity and target candidates. FEBS J. 2009, 276, 5456–5470. [Google Scholar] [CrossRef]
- Bouchabké-Coussa, O.; Obellianne, M.; Linderme, D.; Montes, E.; Maia-Grondard, A.; Vilaine, F.; Pannetier, C. Wuschel overexpression promotes somatic embryogenesis and induces organogenesis in cotton (Gossypium hirsutum L.) tissues cultured in vitro. Plant Cell Rep. 2013, 32, 675–686. [Google Scholar] [CrossRef]
- Williams, E.L.; De Smet, I. Development: CLAVATA1 Joins the Club of Root Stem Cell Regulators. Curr. Biol. 2013, 23, R245–R247. [Google Scholar] [CrossRef]
- Abbasi, N.; Kim, H.B.; Park, N.-I.; Kim, H.-S.; Kim, Y.-K.; Park, Y.-I.; Choi, S.-B. APUM23, a nucleolar Puf domain protein, is involved in pre-ribosomal RNA processing and normal growth patterning in Arabidopsis. Plant J. 2010, 64, 960–976. [Google Scholar] [CrossRef]
- Huh, S.U.; Paek, K.-H. Role ofArabidopsisPumilio RNA binding protein 5 in virus infection. Plant Signal. Behav. 2013, 8, e23975. [Google Scholar] [CrossRef]
- Tam, P.P.; Barrette-Ng, I.H.; Simon, D.M.; Tam, M.W.; Ang, A.L.; Muench, D.G. The Puf family of RNA-binding proteins in plants: Phylogeny, structural modeling, activity and subcellular localization. BMC Plant Biol. 2010, 10, 44. [Google Scholar] [CrossRef]
- Miller, M.T.; Higgin, J.J.; Hall, T.M.T. Basis of altered RNA-binding specificity by PUF proteins revealed by crystal structures of yeast Puf4p. Nat. Struct. Mol. Biol. 2008, 15, 397–402. [Google Scholar] [CrossRef]
- Ryder, S.P. Pumilio RNA Recognition: The Consequence of Promiscuity. Structure 2011, 19, 277–279. [Google Scholar] [CrossRef]
- Cooke, A.; Prigge, A.; Opperman, L.; Wickens, M. Targeted translational regulation using the PUF protein family scaffold. Proc. Natl. Acad. Sci. USA 2011, 108, 15870–15875. [Google Scholar] [CrossRef]
- Cheong, C.-G.; Hall, T.M.T. Engineering RNA sequence specificity of Pumilio repeats. Proc. Natl. Acad. Sci. USA 2006, 103, 13635–13639. [Google Scholar] [CrossRef]
- Choudhury, R.; Tsai, Y.S.; Domínguez, D.; Wang, Y.; Wang, Z. Engineering RNA endonucleases with customized sequence specificities. Nat. Commun. 2012, 3, 1147. [Google Scholar] [CrossRef]
- Wang, Y.; Wang, Z.; Hall, T.M.T. Engineered proteins with PUF scaffold to manipulate RNA metabolism. FEBS J. 2013, 280, 3755–3767. [Google Scholar] [CrossRef]
- Saint-Georges, Y.; Garcia, M.; Delaveau, T.; Jourdren, L.; Le Crom, S.; Lemoine, S.; Tanty, V.; Devaux, F.; Jacq, C. Yeast Mitochondrial Biogenesis: A Role for the PUF RNA-Binding Protein Puf3p in mRNA Localization. PLoS ONE 2008, 3, e2293. [Google Scholar] [CrossRef]
- Gerber, A.P.; Herschlag, D.; O Brown, P. Extensive Association of Functionally and Cytotopically Related mRNAs with Puf Family RNA-Binding Proteins in Yeast. PLoS Biol. 2004, 2, e79. [Google Scholar] [CrossRef]
- Huang, K.-C.; Lin, W.-C.; Cheng, W.-H. Salt hypersensitive mutant 9, a nucleolar APUM23 protein, is essential for salt sensitivity in association with the ABA signaling pathway in Arabidopsis. BMC Plant Biol. 2018, 18, 40. [Google Scholar] [CrossRef]
- Wesley, S.V.; Helliwell, C.; Smith, N.A.; Wang, M.-B.; Rouse, D.T.; Liu, Q.; Gooding, P.S.; Singh, S.; Abbott, D.; Stoutjesdijk, P.A.; et al. Construct design for efficient, effective and high-throughput gene silencing in plants. Plant J. 2001, 27, 581–590. [Google Scholar] [CrossRef] [PubMed]
- Nakagawa, T.; Kurose, T.; Hino, T.; Tanaka, K.; Kawamukai, M.; Niwa, Y.; Toyooka, K.; Matsuoka, K.; Jinbo, T.; Kimura, T. Development of series of Gateway binary vectors, pGWBs, for realizing efficient construction of fusion genes for plant transformation. J. Biosci. Bioeng. 2007, 104, 34–41. [Google Scholar] [CrossRef] [PubMed]
- Rio, D.C.; Ares, M.; Hannon, G.J.; Nilsen, T.W. Purification of RNA by SDS Solubilization and Phenol Extraction. Cold Spring Harb. Protoc. 2010, 2010, pdb.prot5438. [Google Scholar] [CrossRef] [PubMed]
Publisher’s Note: MDPI stays neutral with regard to jurisdictional claims in published maps and institutional affiliations. |
© 2022 by the author. Licensee MDPI, Basel, Switzerland. This article is an open access article distributed under the terms and conditions of the Creative Commons Attribution (CC BY) license (https://creativecommons.org/licenses/by/4.0/).



