Integrated Analysis of Transcriptome and Metabolome Reveals New Insights into the Molecular Mechanism Underlying the Color Differences in Wolfberry (Lycium barbarum)
Abstract
1. Introduction
2. Materials and Methods
2.1. Plant Materials
2.2. Metabolites Extraction
2.3. LC-ESI-MS/MS Analysis
2.4. Metabolite Data Analysis
2.5. Transcriptome Sequencing and Data Analysis
3. Results
3.1. Transcriptome and Metabolome Characteristics of L. barbarum Fruits Colors
3.2. Differentially Expressed Genes among Yellow, Red, and Purple Lycium barbarum Fruits
3.3. Functional Enrichment Analysis of the DEGs among Yellow, Red, and Purple Wolfberry Fruits
3.4. Differentially Accumulated Metabolites among Yellow, Red, and Purple Wolfberry Fruits
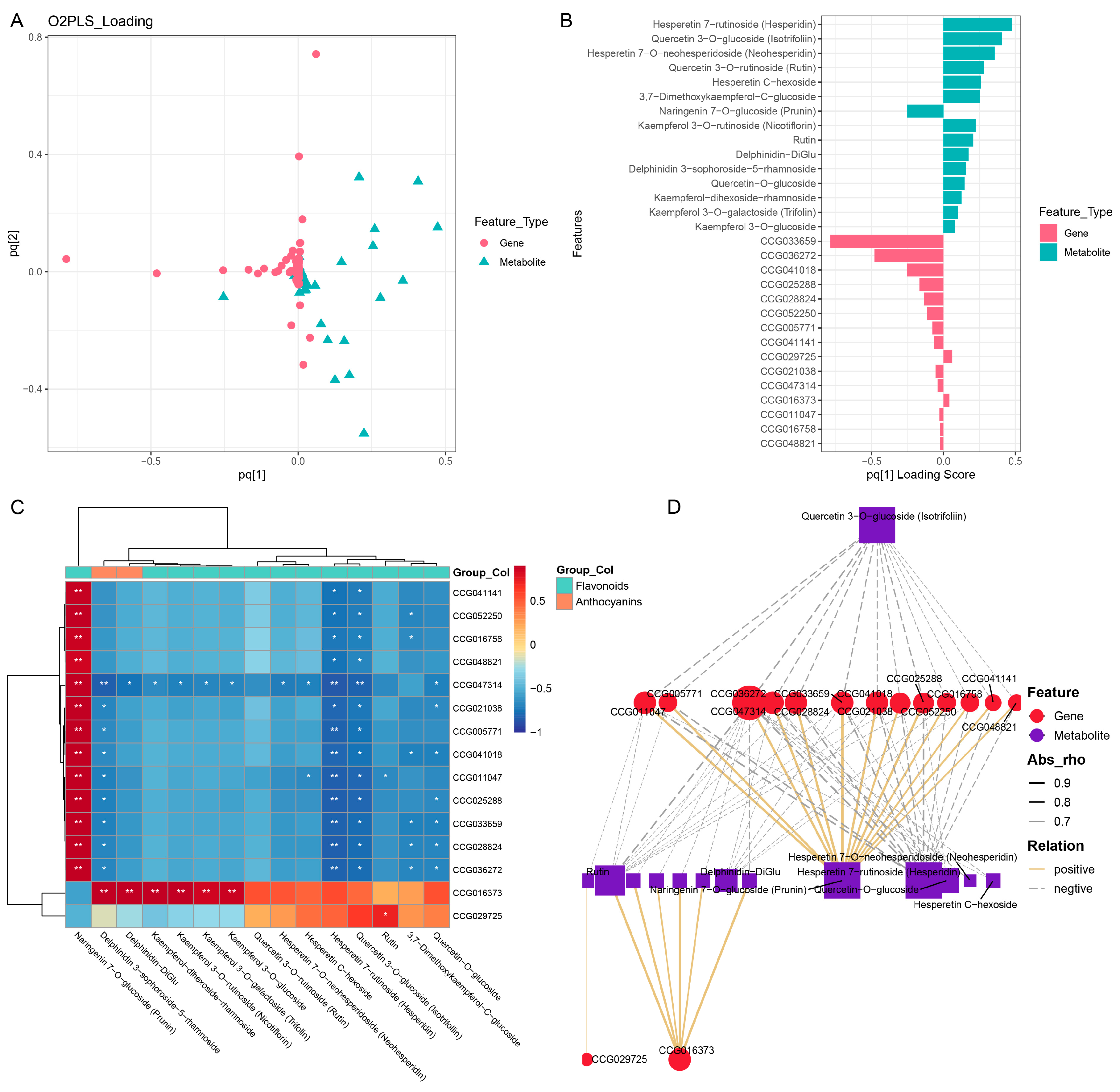
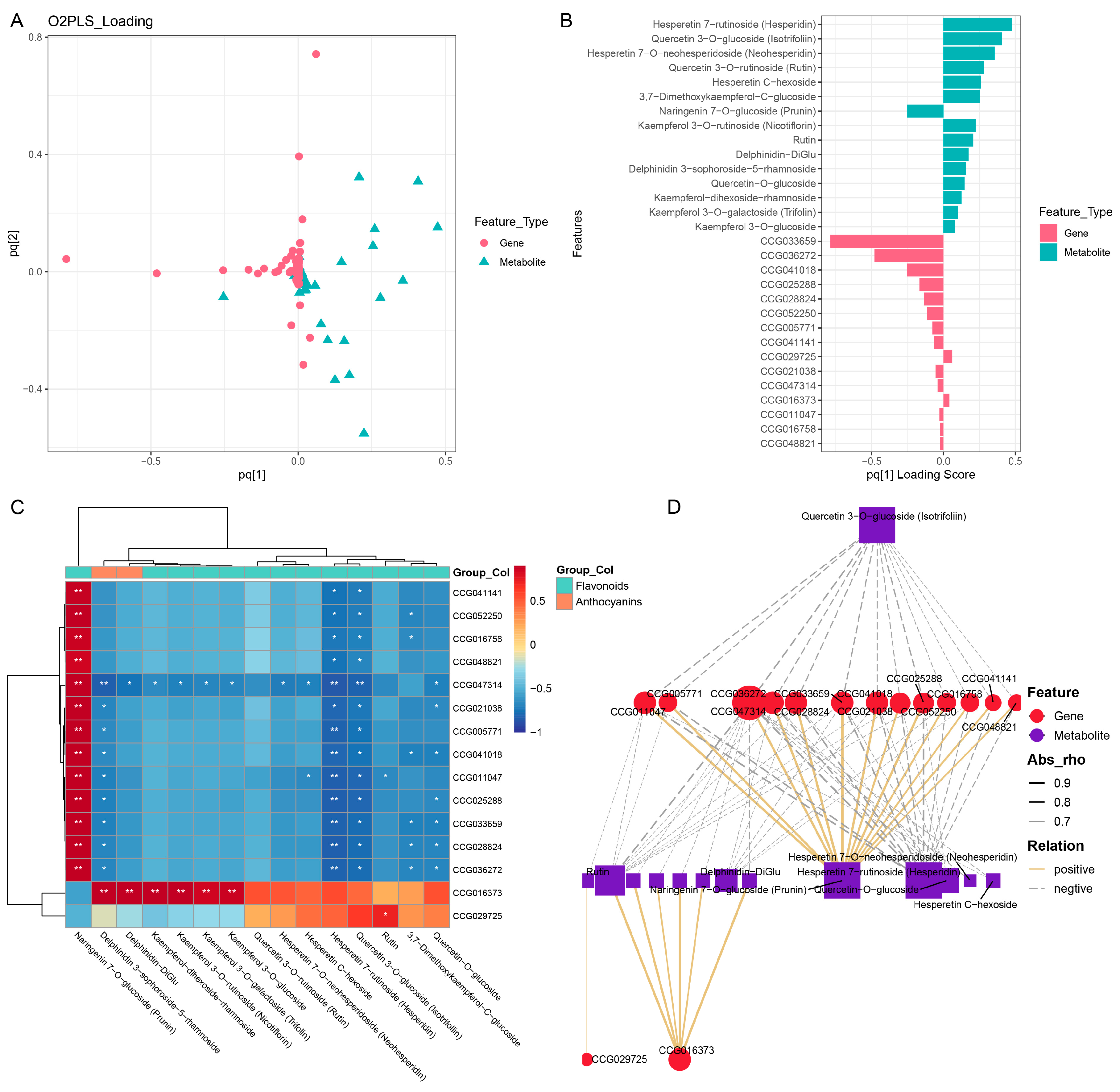
3.5. Integrative Analysis of Transcriptome and Metabolome
4. Discussion
4.1. The Composition and Content Difference of Flavonoids Result in the Fruit Color Difference of Wolfberry
4.2. The Expression Differences of Flavonoid Biosynthesis Genes Reshape the Carbon Flow in Flavonoid Metabolic Pathways
5. Conclusions
Supplementary Materials
Author Contributions
Funding
Data Availability Statement
Conflicts of Interest
References
- Wang, H.; Li, J.; Tao, W.; Zhang, X.; Gao, X.; Yong, J.; Zhao, J.; Zhang, L.; Li, Y.; Duan, J.A. Lycium ruthenicum studies: Molecular biology, Phytochemistry and pharmacology. Food Chem. 2018, 240, 759–766. [Google Scholar] [CrossRef] [PubMed]
- Yao, R.; Heinrich, M.; Zou, Y.; Reich, E.; Zhang, X.; Chen, Y.; Weckerle, C.S. Quality Variation of Goji (Fruits of Lycium spp.) in China: A Comparative Morphological and Metabolomic Analysis. Front. Pharmacol. 2018, 9, 151. [Google Scholar] [CrossRef] [PubMed]
- Xiao, Z.; Deng, Q.; Zhou, W.; Zhang, Y. Immune activities of polysaccharides isolated from Lycium barbarum L. What do we know so far? Pharmacol. Ther. 2022, 229, 107921. [Google Scholar] [CrossRef]
- Liu, Y.; Tikunov, Y.; Schouten, R.E.; Marcelis, L.F.M.; Visser, R.G.F.; Bovy, A. Anthocyanin Biosynthesis and Degradation Mechanisms in Solanaceous Vegetables: A Review. Front. Chem. 2018, 6, 52. [Google Scholar] [CrossRef]
- Meng, Y.; Zhang, H.; Fan, Y.; Yan, L. Anthocyanins accumulation analysis of correlated genes by metabolome and transcriptome in green and purple peppers (Capsicum annuum). BMC Plant Biol. 2022, 22, 358. [Google Scholar] [CrossRef] [PubMed]
- Jiang, T.; Zhang, M.; Wen, C.; Xie, X.; Tian, W.; Wen, S.; Lu, R.; Liu, L. Integrated metabolomic and transcriptomic analysis of the anthocyanin regulatory networks in Salvia miltiorrhiza Bge. flowers. BMC Plant Biol. 2020, 20, 349. [Google Scholar] [CrossRef]
- Tanaka, Y.; Brugliera, F.; Chandler, S. Recent progress of flower colour modification by biotechnology. Int. J. Mol. Sci. 2009, 10, 5350–5369. [Google Scholar] [CrossRef]
- Peng, J.; Dong, X.; Xue, C.; Liu, Z.; Cao, F. Exploring the Molecular Mechanism of Blue Flower Color Formation in Hydrangea macrophylla cv. “Forever Summer”. Front. Plant Sci. 2021, 12, 585665. [Google Scholar] [CrossRef] [PubMed]
- Tanaka, Y.; Sasaki, N.; Ohmiya, A. Biosynthesis of plant pigments: Anthocyanins, betalains and carotenoids. Plant J. 2008, 54, 733–749. [Google Scholar] [CrossRef]
- Liu, W.; Feng, Y.; Yu, S.; Fan, Z.; Li, X.; Li, J.; Yin, H. The Flavonoid Biosynthesis Network in Plants. Int. J. Mol. Sci. 2021, 22, 12824. [Google Scholar] [CrossRef]
- Shen, N.; Wang, T.; Gan, Q.; Liu, S.; Wang, L.; Jin, B. Plant flavonoids: Classification, distribution, biosynthesis, and antioxidant activity. Food Chem. 2022, 383, 132531. [Google Scholar] [CrossRef]
- Hirasawa, T.; Saito, M.; Yoshikawa, K.; Furusawa, C.; Shmizu, H. Integrated Analysis of the Transcriptome and Metabolome of Corynebacterium glutamicum during Penicillin-Induced Glutamic Acid Production. Biotechnol. J. 2018, 13, e1700612. [Google Scholar] [CrossRef]
- Mesnage, R.; Biserni, M.; Balu, S.; Frainay, C.; Poupin, N.; Jourdan, F.; Wozniak, E.; Xenakis, T.; Mein, C.A.; Antoniou, M.N. Integrated transcriptomics and metabolomics reveal signatures of lipid metabolism dysregulation in HepaRG liver cells exposed to PCB 126. Arch. Toxicol. 2018, 92, 2533–2547. [Google Scholar] [CrossRef] [PubMed]
- Li, N.; Wang, J.; Wang, B.; Huang, S.; Hu, J.; Yang, T.; Asmutola, P.; Lan, H.; Qinghui, Y. Identification of the Carbohydrate and Organic Acid Metabolism Genes Responsible for Brix in Tomato Fruit by Transcriptome and Metabolome Analysis. Front. Genet. 2021, 12, 714942. [Google Scholar] [CrossRef] [PubMed]
- Gong, C.; Zhu, H.; Lu, X.; Yang, D.; Zhao, S.; Umer, M.J.; He, N.; Yuan, P.; Anees, M.; Diao, W.; et al. An integrated transcriptome and metabolome approach reveals the accumulation of taste-related metabolites and gene regulatory networks during watermelon fruit development. Planta 2021, 254, 35. [Google Scholar] [CrossRef] [PubMed]
- Wang, Y.; Zhang, X.; Yang, S.; Yuan, Y. Lignin Involvement in Programmed Changes in Peach-Fruit Texture Indicated by Metabolite and Transcriptome Analyses. J. Agric. Food Chem. 2018, 66, 12627–12640. [Google Scholar] [CrossRef]
- Wang, Z.; Song, Q.; Shuai, L.; Htun, R.; Malviya, M.K.; Li, Y.; Liang, Q.; Zhang, G.; Zhang, M.; Zhou, F. Metabolic and proteomic analysis of nitrogen metabolism mechanisms involved in the sugarcane-Fusarium verticillioides interaction. J. Plant Physiol. 2020, 251, 153207. [Google Scholar] [CrossRef]
- Li, T.; Fan, Y.; Qin, H.; Dai, G.; Li, G.; Li, Y.; Wang, J.; Yin, Y.; Chen, F.; Qin, X.; et al. Transcriptome and Flavonoids Metabolomic Analysis Identifies Regulatory Networks and Hub Genes in Black and White Fruits of Lycium ruthenicum Murray. Front. Plant Sci. 2020, 11, 1256. [Google Scholar] [CrossRef]
- Sun, X.; Zheng, Y.; Tian, L.; Miao, Y.; Zeng, T.; Jiang, Y.; Pei, J.; Ahmad, B.; Huang, L. Metabolome profiling and molecular docking analysis revealed the metabolic differences and potential pharmacological mechanisms of the inflorescence and succulent stem of Cistanche deserticola. RSC Adv. 2021, 11, 27226–27245. [Google Scholar] [CrossRef] [PubMed]
- Zhou, J.; Hou, D.; Zou, W.; Wang, J.; Luo, R.; Wang, M.; Yu, H. Comparison of Widely Targeted Metabolomics and Untargeted Metabolomics of Wild Ophiocordyceps sinensis. Molecules 2022, 27, 3645. [Google Scholar] [CrossRef]
- Cao, Y.L.; Li, Y.L.; Fan, Y.F.; Li, Z.; Yoshida, K.; Wang, J.Y.; Ma, X.K.; Wang, N.; Mitsuda, N.; Kotake, T.; et al. Wolfberry genomes and the evolution of Lycium (Solanaceae). Commun. Biol. 2021, 4, 671. [Google Scholar] [CrossRef]
- Love, M.I.; Huber, W.; Anders, S. Moderated estimation of fold change and dispersion for RNA-seq data with DESeq2. Genome Biol. 2014, 15, 550. [Google Scholar] [CrossRef]
- Xiao, L.; Cao, S.; Shang, X.; Xie, X.; Zeng, W.; Lu, L.; Kong, Q.; Yan, H. Metabolomic and transcriptomic profiling reveals distinct nutritional properties of cassavas with different flesh colors. Food Chem. 2021, 2, 100016. [Google Scholar] [CrossRef] [PubMed]
- Xu, W.; Dubos, C.; Lepiniec, L. Transcriptional control of flavonoid biosynthesis by MYB-bHLH-WDR complexes. Trends Plant Sci. 2015, 20, 176–185. [Google Scholar] [CrossRef] [PubMed]
- Gawande; Vidya, V.; Kalikar, S.V. Flavonoids: An Overview. J. Pharm. Res. 2012, 5, 5099–5101. [Google Scholar] [CrossRef]
- Alappat, B.; Alappat, J. Anthocyanin Pigments: Beyond Aesthetics. Molecules 2020, 25, 5500. [Google Scholar] [CrossRef]
- Ferreira, V.; Pinto-Carnide, O.; Arroyo-García, R.; Castro, I. Berry color variation in grapevine as a source of diversity. Plant Physiol. Biochem. 2018, 132, 696–707. [Google Scholar] [CrossRef]
- Ilahy, R.; Tlili, I.; Siddiqui, M.W.; Hdider, C.; Lenucci, M.S. Inside and Beyond Color: Comparative Overview of Functional Quality of Tomato and Watermelon Fruits. Front. Plant Sci. 2019, 10, 769. [Google Scholar] [CrossRef]
- Cui, B.; Hu, Z.; Zhang, Y.; Hu, J.; Yin, W.; Feng, Y.; Xie, Q.; Chen, G. Anthocyanins and flavonols are responsible for purple color of Lablab purpureus (L.) sweet pods. Plant Physiol. Biochem. 2016, 103, 183–190. [Google Scholar] [CrossRef]
- Chamizo-González, F.; Estévez, I.G.; Gordillo, B.; Manjón, E.; Escribano-Bailón, M.T.; Heredia, F.J.; González-Miret, M.L. First insights into the binding mechanism and colour effect of the interaction of grape seed 11S globulin with malvidin 3-O-glucoside by fluorescence spectroscopy, differential colorimetry and molecular modelling. Food Chem. 2023, 413, 135591. [Google Scholar] [CrossRef]
- Taniguchi, M.; LaRocca, C.A.; Bernat, J.D.; Lindsey, J.S. Digital Database of Absorption Spectra of Diverse Flavonoids Enables Structural Comparisons and Quantitative Evaluations. J. Nat. Prod. 2023, 86, 1087–1119. [Google Scholar] [CrossRef] [PubMed]
- Han, A.R.; Nam, B.; Kim, B.R.; Lee, K.C.; Song, B.S.; Kim, S.H.; Kim, J.B.; Jin, C.H. Phytochemical Composition and Antioxidant Activities of Two Different Color Chrysanthemum Flower Teas. Molecules 2019, 24, 329. [Google Scholar] [CrossRef] [PubMed]
- Zhang, Y.; Zhao, G.; Li, Y.; Zhang, J.; Shi, M.; Muhammad, T.; Liang, Y. Transcriptome Profiling of Tomato Uncovers an Involvement of Cytochrome P450s and Peroxidases in Stigma Color Formation. Front. Plant Sci. 2017, 8, 897. [Google Scholar] [CrossRef]
- Zhang, Q.; Su, L.J.; Chen, J.W.; Zeng, X.Q.; Peng, S.L. The antioxidative role of anthocyanins in Arabidopsis under high-irradiance. Biol. Plant. 2012, 56, 97–104. [Google Scholar] [CrossRef]
- Pandith, S.A.; Ramazan, S.; Khan, M.I.; Reshi, Z.A.; Shah, M.A. Chalcone synthases (CHSs): The symbolic type III polyketide synthases. Planta 2019, 251, 15. [Google Scholar] [CrossRef] [PubMed]
- Ferrer, J.L.; Austin, M.B.; Stewart, C., Jr.; Noel, J.P. Structure and function of enzymes involved in the biosynthesis of phenylpropanoids. Plant Physiol. Biochem. 2008, 46, 356–370. [Google Scholar] [CrossRef]
- Rahim, M.A.; Busatto, N.; Trainotti, L. Regulation of anthocyanin biosynthesis in peach fruits. Planta 2014, 240, 913–929. [Google Scholar] [CrossRef]
- Chen, Z.; Yu, L.; Liu, W.; Zhang, J.; Wang, N.; Chen, X. Research progress of fruit color development in apple (Malus domestica Borkh.). Plant Physiol. Biochem. 2021, 162, 267–279. [Google Scholar] [CrossRef]
- Zhao, M.; Li, J.; Zhu, L.; Chang, P.; Li, L.; Zhang, L. Identification and Characterization of MYB-bHLH-WD40 Regulatory Complex Members Controlling Anthocyanidin Biosynthesis in Blueberry Fruits Development. Genes 2019, 10, 496. [Google Scholar] [CrossRef]
- Cui, D.; Zhao, S.; Xu, H.; Allan, A.C.; Zhang, X.; Fan, L.; Chen, L.; Su, J.; Shu, Q.; Li, K. The interaction of MYB, bHLH and WD40 transcription factors in red pear (Pyrus pyrifolia) peel. Plant Mol. Biol. 2021, 106, 407–417. [Google Scholar] [CrossRef]
- Tingrui, M.A.; Zhang, J.; Liang, H. Plant Anthocyanin Synthesis and Gene Regulation. Agric. Sci. Technol. 2012, 9, 454–458. [Google Scholar]
- Wang, C.; Dong, Y.; Zhu, L.; Wang, L.; Yan, L.; Wang, M.; Zhu, Q.; Nan, X.; Li, Y.; Li, J. Comparative transcriptome analysis of two contrasting wolfberry genotypes during fruit development and ripening and characterization of the LrMYB1 transcription factor that regulates flavonoid biosynthesis. BMC Genom. 2020, 21, 295. [Google Scholar] [CrossRef] [PubMed]





| Sample | Raw Read | Clean Read | Q20% | Q30% | GC% |
|---|---|---|---|---|---|
| Red_1 | 63,079,672 | 49,752,022 | 99.98 | 97.23 | 42.50 |
| Red_2 | 56,297,936 | 42,361,522 | 99.98 | 97.13 | 42.50 |
| Red_3 | 63,970,362 | 44,320,914 | 99.98 | 97.70 | 42.50 |
| Purple_1 | 53,299,500 | 51,616,046 | 99.97 | 97.47 | 42.50 |
| Purple_2 | 60,853,292 | 59,079,736 | 99.97 | 97.78 | 42.50 |
| Purple_3 | 68,764,014 | 50,181,666 | 99.97 | 97.47 | 42.50 |
| Yellow_1 | 53,716,626 | 41,536,442 | 99.95 | 97.29 | 42.50 |
| Yellow_2 | 56,895,446 | 38,520,522 | 99.95 | 97.40 | 42.50 |
| Yellow_3 | 67,313,950 | 53,530,618 | 99.96 | 97.60 | 42.50 |
| Gene ID | Gene Name | Description | FPKM Expression Mean | |||
|---|---|---|---|---|---|---|
| Red | Purple | Yellow | ||||
| Enzymes | CCG041018 | ANS | anthocyanidin synthase | 2.22 | 995.04 | 4.40 |
| CCG036272 | AOMT | anthocyanin O-methyltransferase | 0.13 | 1863.70 | 6.25 | |
| CCG005771 | CHI | chalcone isomerase | 5.41 | 310.74 | 7.38 | |
| CCG033659 | F3H | flavanone 3-hydroxylase | 72.23 | 3110.26 | 129.96 | |
| CCG048821 | CHI | chalcone isomerase | 2.51 | 100.35 | 4.05 | |
| CCG011047 | CHS | chalcone synthase, partial | 0.10 | 109.61 | 2.18 | |
| CCG025288 | CHS | chalcone synthase, partial | 7.20 | 657.56 | 27.33 | |
| CCG040770 | 4CL | 4-coumarate-CoA ligase 2 | 4.69 | 27.16 | 3.91 | |
| CCG014669 | PAL | phenylalanine ammonia-lyase | 2.37 | 46.59 | 6.15 | |
| CCG027374 | 4CL | 4-coumarate-CoA ligase 1 | 0.06 | 1.13 | 0.15 | |
| CCG021038 | UFGT | flavonoid 3-glucosyl transferase precursor | 8.34 | 235.24 | 23.76 | |
| CCG032840 | 4CL | 4-coumarate-CoA ligase 1 | 10.37 | 21.27 | 38.65 | |
| CCG021591 | 4CL | 4-coumarate-CoA ligase-like 6 isoform X2 | 2.24 | 4.49 | 4.79 | |
| CCG042047 | 4CL | 4-coumarate-CoA ligase 2 | 1.31 | 1.42 | 3.34 | |
| CCG019697 | F3H | flavonol synthase/flavanone 3-hydroxylase-like | 6.88 | 16.41 | 31.92 | |
| CCG014668 | PAL | phenylalanine ammonia-lyase | 2.33 | 5.94 | 3.13 | |
| CCG019697 | FLS | flavonol synthase/flavanone 3-hydroxylase-like | 6.88 | 16.41 | 31.92 | |
| CCG028824 | DFR | dihydvroflavonol-4-reductase | 0.42 | 528.47 | 2.07 | |
| CCG031097 | ANR | anthocyanidin reductase-like | 4.06 | 9.64 | 7.16 | |
| Transcription factors | CCG024292 | MYB | MYB1 | 0.37 | 139.59 | 1.16 |
| CCG005510 | MYB | MYBST1 protein | 59.06 | 264.58 | 161.73 | |
| CCG031911 | MYB | transcription factor MYB1R1 | 33.73 | 122.07 | 79.18 | |
| CCG044025 | MYB | transcription factor MYB78-like | 4.99 | 1.37 | 6.19 | |
| CCG047101 | MYB | transcription factor MYB48-like | 2.89 | 9.27 | 6.70 | |
| CCG015627 | MYB | transcription factor MYB48-like | 0.97 | 3.61 | 6.02 | |
| CCG037979 | MYB | Transcription factor MYB39 | 0.07 | 0.82 | 0.62 | |
| CCG043970 | MYB | transcription factor MYB108-like | 1.91 | 0.76 | 3.70 | |
| CCG028531 | MYB | transcription factor MYB41-like | 0.78 | 1.80 | 0.36 | |
| CCG030977 | MYB | transcription factor MYB101-like | 0.36 | 0.95 | 0.98 | |
| CCG028535 | MYB | transcription factor MYB41-like | 0.52 | 1.22 | 0.37 | |
| CCG036054 | bHLH | transcription factor bHLH66 | 1.56 | 28.54 | 18.99 | |
| CCG028743 | bHLH | transcription factor bHLH13-like | 1.15 | 9.39 | 2.30 | |
| CCG033626 | bHLH | transcription factor bHLH36-like | 0.00 | 1.04 | 0.05 | |
| CCG014150 | bHLH | transcription factor bHLH94-like | 0.48 | 4.94 | 1.51 | |
| CCG011083 | bHLH | transcription factor bHLH148-like | 61.29 | 168.73 | 50.65 | |
| CCG042659 | bHLH | transcription factor bHLH137-like | 4.25 | 14.98 | 7.53 | |
| CCG050226 | bHLH | transcription factor bHLH153-like | 28.62 | 60.52 | 70.14 | |
| CCG041157 | bHLH | transcription factor bHLH62-like | 4.69 | 9.49 | 1.93 | |
| CCG033109 | bHLH | transcription factor bHLH30-like | 0.32 | 1.90 | 5.21 | |
| CCG047551 | bHLH | transcription factor bHLH117 | 0.99 | 3.37 | 6.48 | |
| Compounds | Class | Relative Content | VIP | p Value | ||
|---|---|---|---|---|---|---|
| Red | Purple | Yellow | ||||
| Malvidin-Rut | Anthocyanins | 1.54 × 104 | 3.48 × 105 | 1.18 × 104 | 1.68 | 7.17 × 10−6 |
| Leucodelphinidin-Hex | Anthocyanins | 4.54 × 106 | 4.33 × 106 | 6.14 × 106 | 1.55 | 1.72 × 10−2 |
| Cyanidin-3-galactoside chloride | Anthocyanins | 1.75 × 106 | 3.76 × 106 | 6.57 × 105 | 1.85 | 9.11 × 10−5 |
| petunidin 3,5-diglucoside | Anthocyanins | 1.34 × 105 | 8.32 × 105 | 7.83 × 104 | 1.77 | 7.82 × 10−4 |
| Narirutin | Flavanone | 2.22 × 104 | 1.21 × 105 | 3.30 × 104 | 1.34 | 1.91 × 10−4 |
| Naringin | Flavanone | 1.18 × 104 | 7.95 × 105 | 2.17 × 104 | 1.50 | 5.86 × 10−5 |
| Naringenin 7-O-glucoside (Prunin) | Flavanone | 3.71 × 105 | 5.51 × 107 | 4.13 × 105 | 1.63 | 3.41 × 10−6 |
| Naringenin | Flavanone | 1.82 × 106 | 5.92 × 105 | 1.54 × 106 | 1.47 | 3.78 × 10−4 |
| Eriodictyol | Flavanone | 3.32 × 103 | 1.96 × 104 | 1.16 × 105 | 1.11 | 1.48 × 10−3 |
| Hesperetin 7-rutinoside (Hesperidin) | Flavanone | 4.03 × 108 | 2.93 × 108 | 3.85 × 108 | 1.26 | 3.06 × 10−2 |
| Naringenin-7-O-glucoside | Flavanone | 6.32 × 105 | 2.16 × 105 | 4.78 × 104 | 1.08 | 4.99 × 10−4 |
| 6,8-di-C-glucoside Apigenine | Flavone | 6.77 × 103 | 7.26 × 103 | 2.26 × 104 | 1.38 | 4.03 × 10−3 |
| Chrysoeriol 7-O-hexoside | Flavone | 6.88 × 105 | 4.23 × 105 | 7.12 × 105 | 1.38 | 4.60 × 10−2 |
| Apigenin 7-O-glucoside (Cosmosiin) | Flavone | 7.61 × 105 | 1.68 × 105 | 7.43 × 105 | 1.60 | 5.63 × 10−4 |
| Tricin O-saccharic acid | Flavone | 4.90 × 105 | 2.77 × 105 | 1.01 × 106 | 1.67 | 2.43 × 10−2 |
| sakuranetin | Flavone | 1.17 × 103 | 1.13 × 103 | 3.49 × 103 | 1.34 | 2.87 × 10−2 |
| Apigenin 7-O-glucoside | Flavone | 1.33 × 106 | 3.54 × 105 | 1.60 × 106 | 1.66 | 1.39 × 10−2 |
| C-hexosyl-tricetin O-pentoside | Flavonoid | 6.19 × 104 | 6.49 × 104 | 2.31 × 105 | 1.47 | 9.02 × 10−3 |
| Phloridzin | Flavonoid | 1.56 × 105 | 3.35 × 105 | 1.32 × 105 | 1.67 | 3.35 × 10−4 |
| Pinobanksin | Flavonol | 2.81 × 106 | 1.02 × 106 | 2.44 × 106 | 1.48 | 6.13 × 10−4 |
Disclaimer/Publisher’s Note: The statements, opinions and data contained in all publications are solely those of the individual author(s) and contributor(s) and not of MDPI and/or the editor(s). MDPI and/or the editor(s) disclaim responsibility for any injury to people or property resulting from any ideas, methods, instructions or products referred to in the content. |
© 2023 by the authors. Licensee MDPI, Basel, Switzerland. This article is an open access article distributed under the terms and conditions of the Creative Commons Attribution (CC BY) license (https://creativecommons.org/licenses/by/4.0/).
Share and Cite
Duan, L.; Zhang, B.; Dai, G.; He, X.; Zhou, X.; Huang, T.; Liang, X.; Zhao, J.; Qin, K. Integrated Analysis of Transcriptome and Metabolome Reveals New Insights into the Molecular Mechanism Underlying the Color Differences in Wolfberry (Lycium barbarum). Agronomy 2023, 13, 1926. https://doi.org/10.3390/agronomy13071926
Duan L, Zhang B, Dai G, He X, Zhou X, Huang T, Liang X, Zhao J, Qin K. Integrated Analysis of Transcriptome and Metabolome Reveals New Insights into the Molecular Mechanism Underlying the Color Differences in Wolfberry (Lycium barbarum). Agronomy. 2023; 13(7):1926. https://doi.org/10.3390/agronomy13071926
Chicago/Turabian StyleDuan, Linyuan, Bo Zhang, Guoli Dai, Xinru He, Xuan Zhou, Ting Huang, Xiaojie Liang, Jianhua Zhao, and Ken Qin. 2023. "Integrated Analysis of Transcriptome and Metabolome Reveals New Insights into the Molecular Mechanism Underlying the Color Differences in Wolfberry (Lycium barbarum)" Agronomy 13, no. 7: 1926. https://doi.org/10.3390/agronomy13071926
APA StyleDuan, L., Zhang, B., Dai, G., He, X., Zhou, X., Huang, T., Liang, X., Zhao, J., & Qin, K. (2023). Integrated Analysis of Transcriptome and Metabolome Reveals New Insights into the Molecular Mechanism Underlying the Color Differences in Wolfberry (Lycium barbarum). Agronomy, 13(7), 1926. https://doi.org/10.3390/agronomy13071926

