Abstract
In agricultural production, it is crucial to increase the availability of phosphorus (P) in cultivated soil to solve the P limitation. Arbuscular mycorrhizal fungi (AMF) have been proven to promote crop nutrient absorption effectively, while biochar can lead to improvements in soil properties. However, the possible synergistic effect of AMF and biochar on P uptake by crops as well as its underlying mechanisms are unclear. In this study, we conducted a pot experiment to explore the effects of biochar and AMF (Glomus etunicatum) on the community of rhizospheric phosphate-solubilizing microorganisms (PSMs) of maize (Zea mays L. Xianyu-335) using metagenomic methods. The experiment used 0 mg P2O5 g·kg−1 soil (P0) and 30 mg P2O5 g·kg−1 soil (P30) application rates. Each P application rate included 0 (NC), 20 g·kg−1 biochar (BC) addition, inoculation AMF, and without AMF treatments (NM) for a total of eight treatments. During the experiment, both the P uptake and the biomass of maize were measured. The study found that the combination of AMF and biochar significantly increased the mycorrhizal colonization rate of maize roots, regardless of P application level. It was observed that the P uptake by maize was significantly increased when exposed to a combination of AMF and biochar. The increase in P uptake in P0 treatments was 67% higher than the sum of the effects of biochar and AMF inoculation alone. The increase was only 35% higher in P30 treatments, demonstrating a substantially higher interactive effect under P0 than under P30 conditions. The AM-BC treatments significantly increased the abundance of Streptomyces, Bacillus, and Pseudomonas, genera that are known to contain PSMs. In addition, the abundance of genes related to P-cycling (gcd, phoD, and ugpQ) in PSMs increased significantly by 1.5–1.8 times in AM-BC treatments compared with NM-BC and AM-NC treatments under P0 conditions. This increase was significantly and positively correlated with the P uptake. Overall, the results suggest that biochar can help AMF colonize the roots, increasing the functional roles of PSMs in the rhizosphere, which in turn promotes P uptake and biomass in maize. This study provides a new way to improve P-use efficiency and reduce the need for P-fertilizer application in agricultural production.
1. Introduction
Phosphorus (P) is a crucial element for plant growth and development, playing key roles in energy transfer via ATP, photosynthesis, sugar and starch transformation, nutrient movement, and genetic transfer through DNA and RNA in plant nutrition. However, the available P for plant absorption can be as low as 1% of the total P content in the soil [1,2,3]. In some soils, although the total P content is relatively high, the available P (AP) is limited due to P fixation in the soil. This is a common phenomenon in agricultural production that can limit plant growth and development due to P deficiency. P fixation in soil can occur due to various factors, such as soil pH. For instance, in acidic soils, phosphorus can react with iron and aluminum to form insoluble compounds, whereas in alkaline soils, it can react with calcium to form calcium phosphates, making it unavailable for plant uptake [1,2]. To solve this problem, farmers usually apply a high amount of P fertilizer to meet the needs of crop growth, which causes environmental pollution [3]. The excessive use of P fertilizers can lead to runoff into water bodies, causing eutrophication. Eutrophication leads to the overgrowth of algae, which depletes oxygen in the water and harms aquatic life. It is estimated that plants can absorb as little as 10–25% of the applied P fertilizer [4], and the remaining P is fixed in the soil as bound and insoluble P [5,6]. Excessive application of P fertilizer can lead to both environmental pollution and the waste of nonrenewable resources [7,8,9,10]. Therefore, it is of great importance to employ scientific approaches to increase P mobilization in soil and enhance the P use efficiency of crops [11].
Arbuscular mycorrhizal fungi (AMF) are a crucial component of the soil microbial population and play a vital role in improving plant growth and the absorption of nutrients, particularly P, from the soil [12,13]. AMF enhances P availability in the soil through various mechanisms, including the secretion of phosphatases, which hydrolyze organic phosphorus compounds into inorganic forms that plants can absorb [14]. Additionally, AMF releases organic acids that solubilize bound phosphorus, making it more available for plant uptake [15]. AMF hyphae can extend into soil that plant roots cannot reach, which enables plants to acquire nutrients through the mycorrhizal pathway, and the hyphae of AMF also provide a suitable habitat for various microorganisms [16,17,18]. These hyphae can also release exudates that provide abundant organic carbon compounds for soil microbes, which stimulate microbial growth and metabolism in the hyphosphere [19], thereby influencing soil microbial community diversity and structure [20]. The plant-AMF-microorganism model has been proposed to emphasize the interdependent relationship among plants, AMF, and microorganisms [21]. Some studies have shown that Pseudomonas and Bacillus bacteria with the capacity to solubilize P (phosphate-solubilizing microorganisms, or PSMs) are prevalent in the hyphosphere microbiome, and these are known to be able to mobilize insoluble P in soil [20,22]. PSMs can also improve organic P decomposition and increase the AP content of soil [11,23]. PSMs provide inorganic phosphate to AMF, which is then passed to plants to meet their nutrient requirements for growth and development [24]. The exchange of C and P between AMFs and PSMs strengthens their cooperation [24].
Biochar is a highly porous material with a high C content that is created through the thermal decomposition of organic material at high temperatures, a process called pyrolysis. It has a high specific surface area and pore volume, effective adsorption capacity, and high stability. Many studies have shown that using biochar in farmland can significantly improve soil texture and nutrient availability [25,26]. Its porous structure enhances nutrient availability to plants and provides habitats for microorganisms [27], which can change both physical and chemical soil characteristics and alter soil microbial community structure [28]. Tian et al. [29] showed that the use of straw biochar could enhance soil health in various ways, such as directly increasing the content of AP, adjusting soil pH, and altering phosphatase activities to mitigate soil P fixation. Biochar can directly supply C to soil microorganisms. A fraction of the organic carbon within biochar can serve as an energy source for microorganisms, enhancing their growth and activity [30,31]. Therefore, biochar could be used as a soil conditioner to modify soil physical and chemical properties and influence soil microbial community structure, thereby improving AP content and enhancing P uptake by plants. However, it is unclear whether the effects of biochar application on soil properties can regulate root colonization by AMF and their structure in soil, which could ultimately affect P uptake by crops. Previous studies have focused on the effects of biochar and AMF individually, but comprehensive research on their combined effects and underlying mechanisms is lacking. The combined effects of biochar and AMF have rarely been studied, particularly the mechanisms underlying their effects on PSMs and P-cycling-related genes in soil. To address these gaps, we conducted a study to investigate the combined effects of AMF and biochar on soil microbial diversity, abundance of PSMs, functional genes related to P mobilization, and P uptake and biomass of maize, which provide new insights into mitigating plant nutrient needs via a strategy that includes an AMF-helper bacteria. We designed a pot experiment, and a metagenomic method was used to examine these effects under two levels of P application rates.
2. Materials and Methods
2.1. Soil Characteristics
The soil used in the pot experiment was a Mollisol as classified in the USDA taxonomic system [32] and was sourced from the tillage surface layer (0–20 cm) of the field at the Northeast Agricultural University Acheng experimental site, Heilongjiang Province, P.R. China. Before use, the soil was air-dried; any surface impurities (e.g., stones, plant roots, and straw) were removed, and it was sieved through a 2-mm sieve. The chemical characteristics of the soil were as follows: total nitrogen (TN) 1.23 g/kg, available N (AN) 108.5 mg·kg−1, organic matter 33.4 mg·kg−1, available P (AP, Olsen) 25.6 mg·kg−1, available K (AK) 149.2 mg·kg−1, and pH 6.4 (1:2.5 w/v water). The soil texture was 26.7% sand, 61.5% silt, and 11.8% clay.
2.2. Host Plants, AM Fungus, and Biochar
Maize (Zea mays L. Xianyu 335) was used in our study. The AM fungus used in this experiment was Glomus etunicatum [BGC NM03F], purchased from the Institute of Plant Nutrition and Resources at the Beijing Academy of Agriculture and Forestry Sciences, China. It comprised a combination of infected maize root segments, arbuscular mycorrhizal fungal spores (≥70 g−1 soil), and extraradical mycelium. The inoculum was grown through pot cultivation using a sand substrate in a controlled indoor environment. Rice straw biochar was selected as the soil conditioner in this experiment and was purchased from Nanjing Sanju BioMaterials Co., Ltd., Nanjing, Jiangsu Province., China. The pyrolysis temperature of biochar was between 500 and 600 °C. Its basic characteristics were as follows: total C content was 636.7 g·kg−1, total N content was 4.21 g·kg−1, total P content was 0.55 g·kg−1, pH was 7.38 (1:1 H2O), CEC was 34.21 cmol·kg−1, ash content was 11.70 g·kg−1, specific surface area was 224.24 m2·g−1, average pore volume was 0.11 cm3·g−1, and average pore diameter was 2.66 nm.
2.3. Experimental Design
A pot experiment was designed to study the impact of the combination of biochar and AMF on maize growth and P uptake. The experiment involved two levels of P (P2O5) application: 0 mg P2O5·kg−1 soil (P0) or 30 mg P2O5·kg−1 soil (P30). There were a total of eight treatments, as follows: Control: no P fertilizer, AMF, or biochar application (P0-NM-NC); AMF alone without P fertilizer or biochar (P0-AM-NC); biochar alone without P fertilizer or AMF (P0-NM-BC); AMF and biochar without P fertilizer (P0-AM-BC); P fertilizer alone without AMF and biochar (P30-NM-NC); P fertilizer and AMF without biochar (P30-AM-NC); P fertilizer and biochar without AMF (P30-NM-BC); and P fertilizer with the combination of AMF and biochar (P30-AM-BC). P was used to represent the level of phosphorus application rates. BC was used to represent the level of biochar application rates. A was used to represent the inoculation of AMF. N meant no addition of biochar or without inoculation of AMF.
All treatments had four replicates; therefore, 32 pots were used in total. The pot had a height of 25 cm and a diameter of 26 cm. To each pot, 10 kg of soil was added, containing 100 mg·kg−1 N and 100 mg·kg−1 potassium (K2O). The amount of biochar used was 20 g·kg−1. AMF was introduced using a mixed inoculation method, with AMF inoculum treatment at 20 g·kg−1. Then the AMF inoculum was sterilized at 120 °C for 30 min in an autoclave. A corresponding 20 g·kg−1 of sterilized AMF inoculum was applied for the no-AMF treatments. The AMF inoculants were thoroughly mixed into the substrate to ensure uniform distribution. NH4NO3 was used as N fertilizer; Ca(H2PO4)2 was used as P fertilizer; and K2SO4 was used as K fertilizer. These fertilizers were applied to the soil as basal fertilizer before sowing maize. In each pot, three maize seeds were sown, and only one plant was kept per pot after reaching the third leaf stage. The pot experiment was carried out from 11 June to 19 August 2021 in a greenhouse. The average daily temperature was about 26 °C, and the relative humidity was about 60–70%. During the experiment, the soil water capacity in each pot was maintained at 60% of the maximum field water-holding capacity.
2.4. Plant Harvest and Analysis
The biomass of maize (tasseling stage) was measured. The roots were meticulously cleaned to eliminate any soil debris and subsequently washed extensively with deionized water for the measurement of the root colonization rate. To determine the dry weight, the aboveground part of the plant samples was heated at 105 °C for 30 min, followed by drying at 80℃ until a constant weight was obtained. After cooling, the dry weights were measured. Further, the samples were ground and stored in a desiccator at room temperature for subsequent determination of plant P concentration. P concentrations in plants were measured after digestion using a mixture of H2SO4 and H2O2. The method of measuring P concentration in plants was the vanadomolybdate method [33]. To determine the amount of P taken up by the plants, the P concentration in the plant tissue was multiplied by the dry biomass of the aboveground part [34]. At harvest, the whole roots of maize per pot were collected, and about 2 g of fresh, thin root segments were selected randomly from different parts of the root and washed thoroughly with deionized water. Afterwards, they were preserved in 75% ethanol for measuring AMF colonization of roots. Roots were cut into 1 cm segments, rinsed with deionized water, cleared in 10% KOH (w/v) at 90 °C for 1 h, acidified with 1% HCl, and stained with 0.05% w/v trypan blue in lacto-glycerol (1:1:1 lactic acid: glycerol:water) at 90 °C for 10 min, followed by microscopic examination of the plant root to quantify the extent of AMF colonization [35]. In the samples containing mycorrhiza, the colonization rate was calculated according to the following formula:
Root colonization (%) = (number of mycorrhizal root segments observed)/(total number of root segments observed) × 100.
In each treatment, when maize plants were harvested, rhizosphere soil was collected to measure chemical characteristics. Rhizosphere soil was collected by initially gently shaking the roots to remove adhering soil particles. The soil that was still attached to the roots was carefully removed. A part of the soil samples was placed in centrifuge tubes (10 mL) and immediately stored at −80 °C for subsequent molecular biological analysis. The unused soil samples were air-dried, milled, sieved with a 2 mm mesh, and stored at room temperature for further analysis of their physicochemical characteristics. Several parameters were measured, including pH, TN, AP, and AK. Soil pH was determined by measuring the acidity of the water-soil mixture (2.5:1) using a pH meter. TN was determined using the Kjeldahl distillation method as per the protocol described by Hou et al. (2006). For the determination of AP, the soil sample was extracted using the method described by Bray and Kurtz (1945). The diffusion adsorption method was used to measure AN [36], and flame photometry was used to measure AK after extraction with ammonium acetate.
2.5. Soil Metagenomic Analysis
Genomic DNA was extracted from soil samples using the E.Z.N.A.® Soil DNA Kit (Omega Bio-tek, Norcross, GA, USA) as per the manufacturer’s protocol. The concentration and purity of the extracted DNA were assessed using a TBS-380 spectrophotometer and a NanoDrop2000 spectrophotometer, respectively. To confirm the quality of the extracted DNA, agarose gel electrophoresis was performed. Further, the extracted DNA was randomly fragmented to an average size of approximately 400 bp using Covaris M220 (Gene Company Limited, Woburn, MA, USA) for paired-end library construction. The NEXTFLEX Rapid DNA-Seq kit (Bioo Scientific, Austin, TX, USA) was used to construct the paired-end library, which involved ligating adapters containing sequencing primer hybridization sites to the blunt end of the DNA fragments. The paired-end library was sequenced using an Illumina Novaseq 6000 sequencer (Illumina Inc., San Diego, CA, USA) at Majorbio Bio-Pharm Technology Co., Ltd, Shanghai, China. using NovaSeq Reagent Kits as per the manufacturer’s instructions. The NCBI short-read archive database has been updated with the sequence data from 24 rhizosphere soil samples of the pot experiment in this study, which can be found using the accession number PRJNA804252.
2.6. Data Processing and Statistical Analysis
The R language was used to conduct the statistical analysis. Differences among the treatment groups were evaluated using one-way analysis of variance (ANOVA), and the significance of differences was determined using Duncan’s multiple range test (p < 0.05). A three-factor ANOVA was used to assess the differences among treatments; the “ggplot2 package” in R was used for visual analysis. Nonmetric multidimensional scaling (NMDS) analysis was used to determine the microbiome assembly. Mantel test analysis was used to determine the microbiome and gene correlation coefficient (R, v4.2.1, vegan package). The original shotgun sequencing data, including soil microbiota, underwent quality-control processing upon upload to the MG-RAST platform [37]. Subsequently, the analysis of soil microbiota abundance and diversity, specifically focusing on KEGG genes within the metagenomic data, was conducted using MG-RAST. Upon uploading the raw sequence data to MG-RAST, the platform performed functional annotation and KEGG pathway enrichment analyses utilizing KEGG IDs. These analyses aimed at identifying functional potentials and conducting comparative assessments of KEGG pathways across different soil samples. To enhance data interpretation, normalization, and standardization of KEGG genomic data for each sample were executed, facilitating subsequent statistical analyses and graphical representations.
3. Results
3.1. Biomass, P Uptake, and Mycorrhizal Colonization Rates of Maize
Inoculating AMF and applying biochar significantly promoted maize growth, both individually and in combination (Figure 1a). The increase in biomass in combination with biochar and AMF inoculation was higher than the effects of biochar and AM inoculation alone. In the P0 level, the biomass of maize in the P0-AM-NC, P0-NM-BC, and P0-AM-BC treatments increased by 5.1%, 12.0%, and 31.3% (p < 0.001), respectively, compared to P0-NM-NC. Similarly, at the P30 level, the biomass of maize in the P30-AM-NC, P30-NM-BC, and P30-AM-BC treatments increased by 12.5%, 11.3%, and 29.6% (p < 0.001), respectively, compared with P30-NM-NC. Under P0 conditions, the interactive effect was remarkably high, whereas under P30 conditions, the positive interaction was less. The three-factor ANOVA (Figure 1a) showed that all pairwise interactions, including P level and AMF inoculation, biochar and P levels, and AMF inoculation and biochar, were all extremely significant on maize biomass. Furthermore, the data indicated a significant interaction effect among the three treatments (p < 0.001). The significant interaction effects included all pairwise interactions as well as the triple interaction, showing that the synergistic effects of AMF and biochar application depend on the level of nutrients supplied. This synergistic interaction effect results in an overall greater impact on maize biomass than the sum of individual effects.
Figure 1.
Effects of AMF inoculation and biochar interaction on biomass (a), P uptake (b), and root colonization rate (c) of maize. Different lower-case letters in the same column indicate significant differences in different treatments (p ≤ 0.05). The significance levels for the main and interactive effects for each response variable are given above the bars in each panel of the graph. NS means no significant difference, ** means significant difference at 0.01, and *** means significant difference at 0.001. P: P application level; AM: AM fungi; BC: biochar; P × AM: interaction between the P application level and AM fungi; P × BC: interaction between the P application level and biochar; AM × BC: interaction between AM fungi and biochar; P × AM × BC: interaction among the above three factors. P0 means 0 mg·kg−1 P2O5 application. P30 means 30 mg·kg−1 P2O5 application. NM-NC means no AMF and no biochar application. AM-NC means AMF inoculation alone, without biochar. NM-BC means biochar alone without AMF inoculation. AM-BC means the combination of AMF and biochar.
For the P uptake of maize, a similar pattern of increase as that of P uptake was seen. Compared with the AM-BC treatments, the P uptake under the effects of biochar and AMF inoculation alone was significantly lower (Figure 1b). The P uptake under the P0-AM-BC and P30-AM-BC treatments was almost two times higher, respectively, than that of the P0-NM-NC treatment. Based on the three-factor ANOVA (Figure 1b), the P application, AMF inoculation, and biochar application all significantly enhanced the P uptake by maize. However, the interaction between the P application and biochar application was not significant for P uptake, all other interactions, including the synergistic effects, significantly enhanced P uptake (p < 0.01).
The mycorrhizal colonization rate was also highest under P0-AM-BC (58.3%) (Figure 1c). Mycorrhizal colonization rates were increased by 15.5% and 11.6%, respectively, under the P0-AM-BC and P30-AM-BC treatments compared with the P0-AM-NC and P30-pAM-NC treatments. Their interaction effects were also higher than that of the sum of their individual effects. The results of the three-factor ANOVA (Figure 1c) indicated that the interaction between the AMF inoculation and biochar application significantly promoted mycorrhizal colonization rates, regardless of the application rates of P fertilizer (p < 0.01). However, no significant interaction was observed in the P application plus biochar application, as well as the triple interaction. These interaction effects also indicated that the combined application of AMF and biochar not only enhanced colonization but also increased it to a degree greater than the sum of their individual effects.
3.2. Soil Microbial Diversity
Metagenomic analysis yielded 5,059,094 sequences with an average of 210,796 reads per sample. No significant difference was observed for the Shannon index across all treatments. However, the results for the Chao index indicated that the combination of AMF and biochar treatments significantly increased soil microbial richness at the P0 level (p < 0.05), while no significant difference was observed among different treatments at the P30 level (Figure 2a). The application of AMF was found to significantly increase soil microbial richness (p < 0.05) according to the three-factor ANOVA (Figure 2a).
Figure 2.
Shannon and Chao indices (a), non-metric multidimensional scaling (NMDS) (b) of soil microorganisms affected by the interaction of AM fungi inoculation and biochar at two P levels. Different lower-case letters in the same column indicate significant differences in different treatments (p ≤ 0.05). NS means not significant, * means significant difference at 0.05. P: P application level; AM: AM fungi; BC: biochar; P × AM: interaction between the P application level and AM fungi; P × BC: interaction between the P application level and biochar; AM × BC: interaction between AM fungi and biochar; P × AM × BC: interaction among the above three factors. Treatment abbreviations: P0: 0 mg·kg−1 P2O5 application. P30: 30 mg·kg−1 P2O5 application. NM-NC: no AMF and no biochar application. AM-NC: AMF inoculation alone without biochar. NM-BC: biochar alone without AMF inoculation. AM-BC: the combination of AMF and biochar.
To compare the beta-diversity patterns among various treatments, NMDS was performed based on the Bray-Curtis distance to investigate the similarities in microbial communities (Figure 2b). The dissimilarities in species distribution across various treatments were significant at both P0 and P30 levels. The NMDS plot had stress values of 0.061 at the P0 level (ANOSIM R = 0.660, p = 0.003) and 0.046 at the P30 level (ANOSIM R = 0.638, p = 0.002), indicating that the ordination effectively summarized the observed distances among the microbial communities of the samples. This suggested that the top and low-ranked species were evenly distributed within and among the communities of each treatment.
3.3. Soil Microbial Community Structure
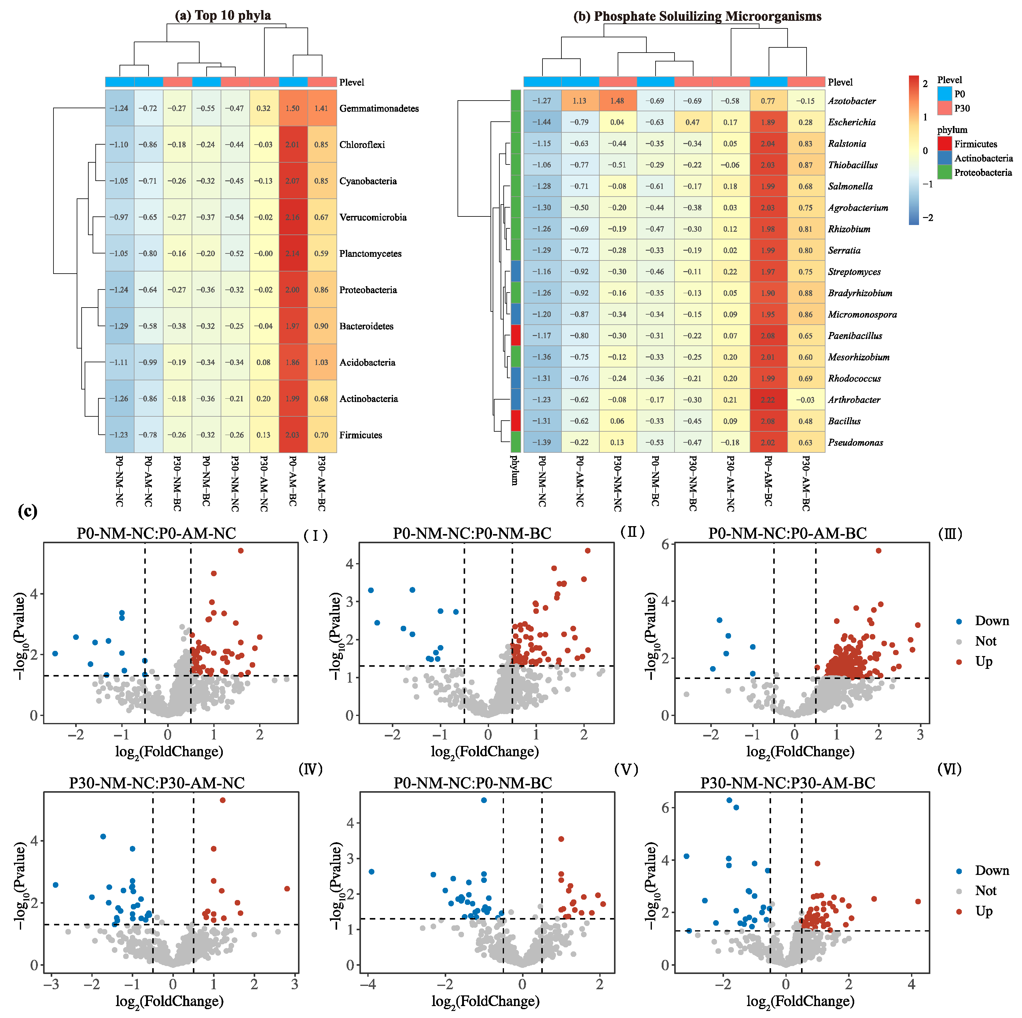
The present results showed that six microbial phyla were dominant, namely Proteobacteria, Actinobacteria, Firmicutes, Acidobacteria, Chloroflexi, and Bacteroidetes, which accounted for over 85% of the total microbial abundance (Figure 3a). Among these, Proteobacteria were the most abundant. Hierarchical clustering heat map analysis showed that the P0-AM-BC and P30-AM-BC treatments had higher promotional effects on microbial abundance at both P-application levels. However, the P0-AM-BC treatment had a better promotional effect on microbial abundance than the P30-AM-BC treatment. Cluster analysis revealed a high similarity between the P30-AM-BC and P0-AM-BC treatments and between the P0-NM-NC and P0-AM-NC treatments. A three-factor ANOVA indicated that the biochar application significantly affected the abundance of most phyla, while the abundance of only some phyla was affected by the AMF application (Figure 3a).
Figure 3.
Microbial community heatmap analysis of the top 10 phyla (a) and phosphate solubilizing microorganisms (PSMs) (b) in soil samples from AM fungi inoculation and biochar at two P levels and volcano plots ((c(I–VI)) Comparison between pairwise processing) of species abundance comparison at the species level. P0 means 0 mg·kg−1 P2O5 application. P30 means 30 mg·kg−1 P2O5 application. The data in this heatmap is normalized microbial abundance, which is the proportion of microbial abundance of the same phylum or genus in different treatments to the microbial abundance of the same genus or phylum in all treatments. Treatment abbreviations: NM-NC: no AMF and no biochar application; AM-NC: AMF inoculation alone without biochar; NM-BC: biochar alone without AMF inoculation; AM-BC: the combination of AMF and biochar.
Further analysis at the genus level revealed that the P-solubilizing microorganisms were mainly Proteobacteria, Actinobacteria, and Firmicutes (Figure 3b). The results of heat map analysis at the genus level were similar to those at the phylum level, i.e., that both P0-AM-BC and P30-AM-BC exhibited a higher promotional effect on the abundance of PSMs. Moreover, cluster analysis of the two treatments exhibited high similarity. However, the relative abundance of Azotobacter was higher in the P30-NM-NC and P0-AM-NC treatments. The abundance of PSMs in the P30-AM-BC and P0-AM-BC treatments was 1.59 and 2.01 times that in the P0-NM-NC treatment, respectively.
The Limma package and volcano maps were used to assess the variations in microbial abundance at the species level among treatments (p < 0.05) (Figure 3c). A total of 3115 species were identified across all samples. Significant differences were observed when no P fertilizer was applied. Compared with the P0-NM-NC treatment, 99 species exhibited significant differences in the P0-AM-NC treatment, among which the abundance of 81 species was increased and that of 18 species was decreased (Figure 3c(I)). In the P0-NM-BC treatment, 115 species exhibited significant differences, among which the abundance of 93 species increased and that of 22 species decreased (Figure 3c(II)). Notably, a total of 1022 differences in abundance of microbial species were identified in P0-AM-BC compared with the P30-NM-NC treatment, including 1011 species with increased abundance and 11 species with decreased abundance (Figure 3c(III)). When P fertilizer was applied, the difference between treatments was reduced. Compared with the P30-NM-NC treatment, 55 distinct species were identified in the P30-AM-NC treatment, among which the abundance of 17 species increased and that of 38 species decreased (Figure 3c(IV)). In P30-NM-BC, 62 different species were identified, including 36 species with decreased abundance and 26 species with increased abundance (Figure 3c(V)). In P30-AM-BC, 120 species exhibited significant differences, including 89 species with increased abundance and 31 species with decreased abundance (Figure 3c(VI)). According to the volcano plots, the combination of AMF and biochar promoted the abundance of Streptomyces, Bradyrhizobium, and Arthrobacter compared with the treatments of AMF inoculation or biochar application alone (Figure 3c).
3.4. Abundance Elevation of Functional Genes Related to P Cycling under the Combination of Biochar and AMF
Through metagenomic analysis, 25 genes related to soil P cycling were detected (Figure 4a). These genes could be roughly categorized into four subclasses: inorganic P solubilization, organic P mineralization, regulatory, and transporter genes. The majority of the genes were related to inorganic P solubilization, including the genes encoding pyrophosphatase (ppa), epipolyphosphatase (ppx), polyphosphokinase (ppk), and quinonprotein glucose dehydrogenase (gcd). For the inorganic P solubilization genes (ppa, ppx, ppk, and gcd), significant differences were found between NM-NC, AM-NC, NM-BC, and AM-BC treatments at both P levels. Similar trends were found for transporter genes. The transporter genes included those encoding the phosphate-specific transport system (pstSCAB) and the glycerol-3-phosphate transporter system (ugpBAEC). In all samples, P-cycling-related genes were mainly composed of inorganic P dissolving and transport genes, accounting for more than 80% of the total. The subclass with the fewest genes found was the regulatory subclass (e.g., phoB). The main genes related to organic P mineralization included those encoding alkaline phosphatase (phoA and phoD) and glycerin phosphodiester phosphodiesterase (ugpQ), which were also higher in the NM-BC treatment than the other treatments at both P levels.
Figure 4.
Abundance of functional genes in response to AM fungi inoculation and biochar addition at two levels of P (a) and localization of abundance ratios of P cycling genes in phosphate solubilizing microorganisms (b). Different lower-case letters in the same column indicate significant differences in different treatments (p ≤ 0.05). Abundance is shown by bubble size; ratio is shown by color. OP, organic P mineralization genes; TP, transporter genes; IP, inorganic P solubilization genes; RP, egulatory genes. P0 means 0 mg·kg−1 P2O5 application. P30 means 30 mg·kg−1 P2O5 application. Treatment abbreviations: NM-NC: no AMF and no biochar application; AM-NC: AMF inoculation alone without biochar; NM-BC: biochar alone without AMF inoculation; AM-BC: the combination of AMF and biochar.
In summary, the relative abundance of these genes was all highest in the combined AMF inoculation and biochar application treatments compared with the other treatments at both P application levels. Under the P0 level, the total number of P-cycling genes increased by 2.01 times in the P0-AM-BC treatment compared with the P0-NM-NC treatment. Under the P30 level, the total number of P-cycling genes in the P30-AM-BC treatment was increased by 1.21 times compared with the P30-NM-NC treatment (Figure 4a).
A total of 23 genes were identified through taxonomic assignment in PSMs (Figure 4b). All P-cycling-related genes were observed in PSMs except phnw (plate_number_1 aminotransferase, also named ORF3). Proteobacteria and Actinobacteria possessed the majority of P-cycling-related genes, with almost all of them being present in Bradyrhizobium from Proteobacteria, followed by Arthrobacter and Streptomyces from Actinobacteria. Bradyrhizobium, Arthrobacter, and Streptomyces accounted for more than 75% of the total P-cycling-related genes. Transporter genes accounted for more than 50% of the P-cycling-related genes in PSMs, with genes encoding the phosphate-specific transport system (pstSCAB) being the most common.
3.5. Correlations between Functional P-Cycling-Related Genes or the Soil Environment and the P Uptake
The Mantel test was used to analyze the correlations between various genes related to P-cycling and different factors such as PSMs, P uptake, mycorrhizal colonization rate, biomass, TN, AN, AP, AK, or pH (Figure 5). The color gradient and size represent the Pearson correlation coefficients of physicochemical factors. The edge width represents the Mantel R statistic of the corresponding correlation coefficient, and the color indicates the Mantel P statistic. All the P-cycling-related genes were strongly and positively correlated with PSMs (r > 0.8 and p < 0.01), followed by P uptake and biomass (0.2 < r < 0.8 and p < 0.01). Except for transporter genes, all the other P-cycling-related genes were significantly positively correlated with soil AP (0.2 < r < 0.8 and p < 0.05). These findings indicated that P-cycling-genes are closely linked with PSM activity and play a significant role in P uptake and biomass production. The strong correlations with AP suggest these genes are crucial for enhancing soil phosphorus availability. Overall, the Mantel test provided a comprehensive analysis of the relationships between P-cycling genes and environmental factors, highlighting their importance in soil phosphorus dynamics.
Figure 5.
Correlations between environmental factors and the abundance of P cycling genes with different functions. The color gradient and size represent the Pearson correlation coefficients of physicochemical factors. TN: soil total nitrogen content; AN: soil available nitrogen; AP: soil available P content; AK: soil available potassium content; PSM: PSM total abundance; OP: organic P mineralization genes; TP: transporter genes; IP: inorganic P solubilization genes; RP: regulatory genes. * means significant difference at 0.05, ** means significant difference at 0.01, and *** means significant difference at 0.001.
4. Discussion
4.1. The Interaction between AMF and Biochar Affects the Biomass and P Uptake of Maize
Phosphorus is an important element for plant growth and development. Our results showed that the combination of biochar and AMF positively impacts maize biomass and P uptake. The observed increase in P uptake with both AMF and biochar treatments suggested a synergistic effect, enhancing nutrient uptake and plant growth (Figure 1a). The increase in biomass was much higher than the sum of the effects of biochar and AMF inoculation alone, indicating a stronger effect on plant growth than individual treatments. This synergistic effect is likely due to the combined influence of soil nutrient content and microbial activity. Some research results showed that biochar application can enhance soil nutrient contents, particularly available phosphorus (AP), through altering soil pH, which leads to an increase in the dissolution of insoluble P [38,39]. Also, biochar creates a certain amount of soluble phosphate and may have increased soil P availability for maize [40]. Our results showed that application of biochar to soil increased soil nutrient contents (Table S1), which may facilitate AMF to absorb nutrients. AMF extends mycelial networks beyond the root zone, accessing more nutrients and secreting protons to dissolve inorganic P in acidified soils [41].
The combination of biochar and AMF significantly increased P availability in soil, thereby enhancing P uptake by maize (Figure 1b). Biochar also improved the mycorrhizal colonization rates, co-enhancing P uptake (Figure 1c). This synergistic effect may result from AMF penetrating biochar pores, aiding nutrient acquisition [42,43]. In summary, the combined application of biochar and AMF more effectively facilitated maize growth than individual treatments.
4.2. The Interaction of AMF and Biochar Affects the Soil Microbial Community and Changes its Abundance under Two P Application Levels
Most studies have shown that the application of AMF or biochar can significantly impact the composition and structure of soil microbial communities [30,31,44]. However, the role of their interaction in regulating PSMs and improving soil properties has not been studied extensively. In this study, we conducted metagenomic and NMDS analyses to explore the impact of different factors on soil microorganisms and PSMs. The results showed that AMF, biochar, and their combination could all significantly influence soil microbial community structure, with the combined treatment being the most effective (Figure 2b).
Our findings showed that this interaction assisted PSMs in acquiring a dominant position in the soil at low P concentrations and even strengthened the correlation between the abundance of PSMs and the P application level. Due to lower levels of available P, AMF can receive more photosynthetic carbon from plants, promoting the growth of AMF mycelia [30,31,44]. Then, AMF can enhance the growth and activities of PSMs by releasing a large amount of carbon into the environment. The mycelia of AMF can recruit different microorganisms via their secretions, promote the growth and activities of these microorganisms by producing carbon-rich compounds, and affect the composition of the soil microbial community [20]. Therefore, when the soil P content is low, the mycelia of AMF can recruit more PSMs, and PSMs in turn also stimulate the mycelial growth of AMF [24]. Additionally, the porous structure of biochar created a favorable habitat for microorganisms, including AMF, providing them with available nitrogen and carbon sources to promote their growth [45].
This is the reason that the interaction between biochar and AMF particularly enriches PSM in low P soil. PSMs were crucial for aiding maize growth by mobilizing dissolved soil phosphorus, fertilizing the soil, and increasing P uptake [11]. Heat map analysis of PSMs at the genus level revealed that most PSMs had higher abundance under the AM-BC treatment, which was similar to the results at the phylum level. Through species-level volcano plots, the top three increased genera of PSMs under the AM-BC treatment were identified as Streptomyces, Bradyrhizobium, and Arthrobacter. These genera potentially contribute to P solubilization, as reported in previous studies [11,22]. Usually, the abundance and function of these PSMs are regulated by soil AP concentration [46,47]. According to our research, the abundance of PSMs was significantly enhanced by the interaction of AMF and biochar under two P application levels. While the abundance of PSMs was dramatically increased at the P0 level compared with the P30 level. This suggests that the genera Streptomyces and Micromonospora in the phylum Actinobacteria thrived in P-poor habitats, which would play a crucial role in the hydrolysis of organic P under P-starved conditions [48,49]. AMF likely recruited a greater abundance of Streptomyces and Micromonospora in the maize rhizosphere at the P0 level (Figure 3b), promoting phosphorus activation. This notable difference in the abundance of PSMs between the P0-AM-BC and P30-AM-BC treatments revealed the outstanding effect of the interaction between biochar and AMF, which not only increased the biomass of maize but also assisted PSMs in adapting to low-P content and benefiting crop growth in low P soil.
4.3. The Interaction of AMF and Biochar Increases the Abundance of the P-Cycling-Related Genes
Our present study showed that the combination of biochar and AMF significantly increased the abundance of genes related to increasing P availability in soil (Figure 4a). This study highlights the importance of both organic and inorganic P mobilization by the combination of AMF and biochar, as indicated by the analysis of related genes. The combined AMF and biochar treatment at the P0 level resulted in a considerable increase in the abundance of P-cycling-related genes compared to other treatments. The genes responsible for the mineralization of organic P were mainly phoD, phoA, and ugpQ, with phoD being the most abundant gene among these. Enzymes encoded by these genes have a higher ability to mineralize organic phosphate compared with 3-phytase [50,51]. UgpQ hydrolyzes phospholipids to form glycerol-3-phosphate (G3P), and a large number of readings in transporter genes were assigned to the G3P transporter system (ugpBAEC), suggesting that glycerophospholipid hydrolysis might be one of the main mineralization sources of organic P [52]. Our results showed that the relative abundance of UgpQ was higher in the combined biochar and AMF treatment than the other treatments, which suggests that this treatment had a higher ability to mobilize soil organic P and lead to increased P uptake by maize. The abundance of the inorganic P solubilization genes, including ppa, ppk, gcd, and ppx, was generally higher than that of the organic P mineralization genes, regulatory genes, and transporter genes, and had a significant positive correlation with soil AP content. The abundance of ppa, which encodes inorganic pyrophosphatases, was the highest among P-cycling-related genes. Our results showed that it was more sharply increased at the P0 level compared to P30 (Figure 4a). The ppk genes, encoding polyphosphate kinases that catalyze the formation of poly-P under P deficiency [53], exhibited the second-highest abundance. With ppk, microorganisms can accumulate polyphosphate as a phosphate reservoir and reuse it when required [54]. The ppx genes encode exopolyphosphatases, which release inorganic P from poly-P chains in prokaryotes under P starvation [55]. Moreover, gcd genes encoding peripheral glucose dehydrogenases are suggested to be involved in the solubilization of inorganic P [56]. Therefore, the interaction between AMF and biochar significantly contributes to inorganic P solubilization, and these more detailed results on functional gene abundance help to elucidate the way that AMF and biochar together contribute to PSB bacterial roles in increasing P availability.
In addition, we found that the interaction between AMF and biochar increased the abundance of P-cycling-related genes in soil microorganisms (Figure 4b). This enhancement greatly improves their ability to respond to inadequate levels of P. The abundance of the PHN operon, which is composed of phnC, phnD, and phnE, was found to be elevated in the AM-BC treatment at the P0 level. This operon promotes the activity of C-P lyase, which catalyzes phosphates containing chemically inert and hydrolytically stable C-P bonds [57]. This can potentially assist in obtaining AP from recalcitrant substrates such as phosphonates, which are common organic P compounds in soil [58,59]. PhoB is involved in the regulation of several genes, including those involved in the uptake and degradation of phosphonates (phn), specific transportation of high-affinity phosphate uptake (pstSCAB), and glycerol-3-phosphate uptake (ugpBAECQ) [60,61]. In this study, pstSCAB was particularly abundant among transporter genes in PSMs, besides ugpBAEC. These genes respond to exogenous P concentrations, indicating that they play a crucial role in the efficient uptake and utilization of phosphate under varying P conditions. These genes respond to exogenous P concentrations [60,61]. These results indicate that the interaction of AMF and biochar could strongly enhance the growth of PSMs under P starvation, which will improve soil AP content so that AMF can take up more P and benefit their plant hosts.
5. Conclusions
The increase in P uptake and biomass was higher than the sum of the effects of biochar and AMF inoculation alone, which meant that the combination of AMF and biochar has been found to have a synergistic effect on the uptake of P and the growth of maize, especially in low P conditions. This was caused by increasing the relative abundance of PSMs and P-cycling-related genes in the rhizosphere of maize. The abundance of genes associated with inorganic-P dissolution, such as ppa, ppk, ppx, and gcd, significantly increased in PSMs when AMF and biochar were combined at two levels of P application. This enhancement resulted in an improvement in the P uptake of maize, consequently stimulating its growth. These findings suggest a novel approach to reducing P fertilizer application via an AMF helper bacteria strategy. Future research should focus on long-term studies across a broader range of P fertilization levels and environmental conditions to confirm these preliminary results and apply them to agricultural practices.
Supplementary Materials
The following supporting information can be downloaded at: https://www.mdpi.com/article/10.3390/agronomy14081678/s1, Table S1: Soil nutrient concentrations and pH affected by AM fungi inoculation, biochar and their interaction at two P levels.
Author Contributions
L.M.: Conceptualization, Funding acquisition, Supervision. Z.C.: Writing—original draft, Investigation: performing the experiments. Y.W.: Writing—review and editing. S.L.: Supervision, Investigation. N.C.: Conceptualization, Writing—review revision of the paper. All authors have read and agreed to the published version of the manuscript.
Funding
The study was supported by the National Natural Science Foundation of China (grant number 32271657: Study on mechanisms of carbon and nitrogen distribution between host and hypha mediated by arbuscular mycorrhizal fungi and their regulation of soil organic carbon in maize/soybean intercropping) and the project CHN-17/0019 Sinograin II: Technological innovation to support environmentally-friendly food production and food safety under a changing climate-opportunities and challenges for Norway-China cooperation (funded by the Norwegian Ministry of Foreign Affairs).
Data Availability Statement
The datasets used or analyzed during the current study are available from the corresponding author on reasonable request.
Conflicts of Interest
The authors declare that the research was conducted in the absence of any commercial or financial relationships that could be construed as a potential conflict of interest.
Abbreviations
| AMF | Arbuscular mycorrhizal fungi |
| PSM | Phosphate-solubilizing microorganism |
| TN | Total nitrogen |
| AN | Available nitrogen |
| AP | Available phosphorus |
| AK | Available potassium |
| TOC | Total organic carbon |
| CEC | Cation exchange capacity |
| OP | Organic P mineralization genes |
| IP | Inorganic P solubilization genes |
| TP | Transporter genes |
| RP | Regulatory genes |
References
- Elser, J.J. Phosphorus: A limiting nutrient for humanity? Curr. Opin. Biotechnol. 2012, 23, 833–838. [Google Scholar] [CrossRef]
- Gyaneshwar, P.; Naresh Kumar, G.; Parekh, L.J.; Poole, P.S. Role of soil microorganisms in improving P nutrition of plants. Plant Soil 2002, 245, 83–93. [Google Scholar] [CrossRef]
- Gul, S.; Whalen, J.K. Biochemical cycling of nitrogen and phosphorus in biochar-amended soils. Soil Biol. Biochem. 2016, 103, 1–15. [Google Scholar] [CrossRef]
- Roberts, T.L.; Johnston, A.E. Phosphorus use efficiency and management in agriculture. Resour. Conserv. Recycl. 2015, 105, 275–281. [Google Scholar] [CrossRef]
- Richardson, A.E.; Simpson, R.J. Soil microorganisms mediating phosphorus availability update on microbial phosphorus. Plant Physiol. 2011, 156, 989–996. [Google Scholar] [CrossRef] [PubMed]
- Martinengo, S.; Schiavon, M.; Santoro, V.; Said-Pullicino, D.; Romani, M.; Miniotti, E.F.; Celi, L.; Martin, M. Assessing phosphorus availability in paddy soils: The importance of integrating soil tests and plant responses. Biol. Fert. Soils 2023, 59, 391–405. [Google Scholar] [CrossRef]
- Withers, P.J.A.; Haygarth, P.M. Agriculture, phosphorus and eutrophication: A European perspective. Soil. Use Manag. 2007, 23, 1–4. [Google Scholar] [CrossRef]
- Yamazaki, I.M.; Geraldo, L.P. Uranium content in phosphate fertilizers commercially produced in Brazil. Appl. Radiat. Isot. 2003, 59, 133–136. [Google Scholar] [CrossRef] [PubMed]
- Fixen, P.E.; Johnston, A.M. World fertilizer nutrient reserves: A view to the future. J. Sci. Food Agric. 2012, 92, 1001–1005. [Google Scholar] [CrossRef]
- Guillaume, T.; Ge, T.; Kurganova, I.; Ovsepyan, L.; Alharbi, H.; Aponte, H.; Yudina, A.; Xu, X.; Luo, Y.; Tian, J.; et al. New approaches for evaluation of soil health, sensitivity and resistance to degradation. Front. Agric. Sci. Eng. 2020, 7, 282–288. [Google Scholar] [CrossRef]
- Alori, E.T.; Glick, B.R.; Babalola, O.O. Microbial Phosphorus Solubilization and Its Potential for Use in Sustainable Agriculture. Front. Microbiol. 2017, 8, 971. [Google Scholar] [CrossRef] [PubMed]
- Schüβler, A.; Schwarzott, D.; Walker, C. A new fungal phylum, the Glomeromycota: Phylogeny and evolution. Mycol. Res. 2001, 105, 1413–1421. [Google Scholar] [CrossRef]
- Brundrett, M.C.; Tedersoo, L. Evolutionary history of mycorrhizal symbioses and global host plant diversity. New Phytol. 2018, 220, 1108–1115. [Google Scholar] [CrossRef] [PubMed]
- Sato, T.; Hachiya, S.; Inamura, N.; Ezawa, T.; Cheng, W.; Tawaraya, K. Secretion of acid phosphatase from extraradical hyphae of the arbuscular mycorrhizal fungus Rhizophagus clarus is regulated in response to phosphate availability. Mycorrhiza 2019, 29, 599–605. [Google Scholar] [CrossRef]
- Andrino, A.; Guggenberger, G.; Kernchen, S.; Mikutta, R.; Sauheitl, L.; Boy, J. Production of Organic Acids by Arbuscular Mycorrhizal Fungi and Their Contribution in the Mobilization of Phosphorus Bound to Iron Oxides. Front. Plant Sci. 2021, 12, 661842. [Google Scholar] [CrossRef]
- Gahan, J.; Schmalenberger, A. Arbuscular mycorrhizal hyphae in grassland select for a diverse and abundant hyphospheric bacterial community involved in sulfonate desulfurization. Appl. Soil Ecol. 2015, 89, 113–121. [Google Scholar] [CrossRef]
- Zhang, R.; Mu, Y.; Li, X.; Li, S.; Sang, P.; Wang, X.; Wu, H.; Xu, N. Response of the arbuscular mycorrhizal fungi diversity and community in maize and soybean rhizosphere soil and roots to intercropping systems with different nitrogen application rates. Sci. Total Environ. 2020, 740, 139810. [Google Scholar] [CrossRef] [PubMed]
- Meng, L.; Zhang, A.; Wang, F.; Han, X.; Wang, D.; Li, S. Arbuscular mycorrhizal fungi and rhizobium facilitate nitrogen uptake and transfer in soybean/maize intercropping system. Front. Plant Sci. 2015, 6, 339. [Google Scholar] [CrossRef] [PubMed]
- Gutjahr, C.; Parniske, M. Cell and developmental biology of arbuscular mycorrhiza symbiosis. Annu. Rev. Cell Dev. Biol. 2013, 29, 593–617. [Google Scholar] [CrossRef]
- Zhang, L.; Zhou, J.; George, T.S.; Limpens, E.; Feng, G. Arbuscular mycorrhizal fungi conducting the hyphosphere bacterial orchestra. Trends Plant Sci. 2022, 27, 402–411. [Google Scholar] [CrossRef]
- Bonfante, P.; Anca, I.A. Plants, mycorrhizal fungi, and bacteria: A network of interactions. Annu. Rev. Microbiol. 2009, 63, 363–383. [Google Scholar] [CrossRef] [PubMed]
- Kalayu, G. Phosphate Solubilizing Microorganisms: Promising Approach as Biofertilizers. Int. J. Agron. 2019, 2019, 4917256. [Google Scholar] [CrossRef]
- He, D.; Wan, W. Distribution of Culturable Phosphate-Solubilizing Bacteria in Soil Aggregates and Their Potential for Phosphorus Acquisition. Microbiol. Spectr. 2022, 10, e0029022. [Google Scholar] [CrossRef] [PubMed]
- Zhang, L.; Xu, M.; Liu, Y.; Zhang, F.; Hodge, A.; Feng, G. Carbon and phosphorus exchange may enable cooperation between an arbuscular mycorrhizal fungus and a phosphate-solubilizing bacterium. New Phytol. 2016, 210, 1022–1032. [Google Scholar] [CrossRef] [PubMed]
- Gaskin, J.W.; Speir, R.A.; Harris, K.; Das, K.C.; Lee, R.D.; Morris, L.A.; Fisher, D.S. Effect of Peanut Hull and Pine Chip Biochar on Soil Nutrients, Corn Nutrient Status, and Yield. Agron. J. 2010, 102, 623–633. [Google Scholar] [CrossRef]
- Hansen, V.; Muller-Stover, D.; Munkholm, L.J.; Peltre, C.; Hauggaard-Nielsen, H.; Jensen, L.S. The effect of straw and wood gasification biochar on carbon sequestration, selected soil fertility indicators and functional groups in soil: An incubation study. Geoderma 2016, 269, 99–107. [Google Scholar] [CrossRef]
- Ni, N.; Shi, R.; Gao, Q.; Li, X.; Guo, X.; Zhang, X.; Shi, M.; Song, Y.; Li, Y.; Wang, N.; et al. Biochar application reduces residual napropamide in the rhizosphere and improves soil microbial diversity. Biol. Fert. Soils 2022, 59, 167–177. [Google Scholar] [CrossRef]
- Bao, Z.; Shi, C.; Tu, W.; Li, L.; Li, Q. Recent developments in modification of biochar and its application in soil pollution control and ecoregulation. Environ. Pollut. 2022, 313, 120184. [Google Scholar] [CrossRef]
- Tian, J.; Kuang, X.; Tang, M.; Chen, X.; Huang, F.; Cai, Y.; Cai, K. Biochar application under low phosphorus input promotes soil organic phosphorus mineralization by shifting bacterial phoD gene community composition. Sci. Total Environ. 2021, 779, 146556. [Google Scholar] [CrossRef]
- Gao, S.; DeLuca, T.H. Wood biochar impacts soil phosphorus dynamics and microbial communities in organically-managed croplands. Soil. Biol. Biochem. 2018, 126, 144–150. [Google Scholar] [CrossRef]
- Lehmann, J.; Rillig, M.C.; Thies, J.; Masiello, C.A.; Hockaday, W.C.; Crowley, D. Biochar effects on soil biota—A review. Soil Biol. Biochem. 2011, 43, 1812–1836. [Google Scholar] [CrossRef]
- Hughes, P.; McBratney, A.B.; Minasny, B.; Huang, J.; Micheli, E.; Hempel, J.; Jones, E. Comparisons between USDA soil taxonomy and the Australian Soil Classification system II: Comparison of order, suborder and great group taxa. Geoderma 2018, 322, 48–55. [Google Scholar] [CrossRef]
- Otani, T.; Ae, N. Phosphorus (P) uptake mechanisms of crops grown in soils with low P status. Soil Sci. Plant Nutr. 1996, 42, 155–163. [Google Scholar] [CrossRef]
- Nell, M.; Votsch, M.; Vierheilig, H.; Steinkellner, S.; Zitterl-Eglseer, K.; Franz, C.; Novak, J. Effect of phosphorus uptake on growth and secondary metabolites of garden sage (Salvia officinalis L.). J. Sci. Food Agric. 2009, 89, 1090–1096. [Google Scholar] [CrossRef]
- Kumar, T.; Majumdar, A.; Das, P.; Sarafis, V.; Ghose, M. Trypan blue as a fluorochrome for confocal laser scanning microscopy of arbuscular mycorrhizae in three mangroves. Biotech. Histochem. 2008, 83, 153–159. [Google Scholar] [CrossRef] [PubMed]
- Page, A.L. Methods of Soil Analysis. Part. 2. Chemical and Microbiological Properties; John Wiley & Sons, Inc.: Hoboken, NJ, USA, 1982. [Google Scholar]
- Dudhagara, P.; Bhavsar, S.; Bhagat, C.; Ghelani, A.; Bhatt, S.; Patel, R. Web Resources for Metagenomics Studies. Genom. Proteom. Bioinform. 2015, 13, 296–303. [Google Scholar] [CrossRef]
- Do Amaral Leite, A.; de Souza Cardoso, A.A.; de Almeida Leite, R.; Barrera, A.M.V.; Queiroz, D.D.L.; Viana, T.C.; de Oliveira-Longatti, S.M.; Silva, C.A.; de Souza Moreira, F.M.; Lehmann, J.; et al. Phosphate-solubilizing bacteria increase maize phosphorus uptake from magnesium-enriched poultry manure biochar. Biol. Fertil. Soils 2024, 60, 421–436. [Google Scholar] [CrossRef]
- Luo, X.; Chen, W.; Liu, Q.; Wang, X.; Miao, J.; Liu, L.; Zheng, H.; Liu, R.; Li, F. Corn straw biochar addition elevated phosphorus availability in a coastal salt-affected soil under the conditions of different halophyte litter input and moisture contents. Sci. Total Environ. 2024, 908, 168355. [Google Scholar] [CrossRef]
- Harun, N.S.N.; Jaafar, N.M.; Sakimin, S.Z. The Effects of Rice Husk Biochar Rate on Arbuscular Mycorrhizal Fungi and Growth of Soursop (Annona muricata L.) Seedlings. Sustainability 2021, 13, 1817. [Google Scholar] [CrossRef]
- Wang, F.; Zhang, L.; Zhou, J.C.; Rengel, Z.; George, T.S.; Feng, G. Exploring the secrets of hyphosphere of arbuscular mycorrhizal fungi: Processes and ecological functions. Plant Soil. 2022, 481, 1–22. [Google Scholar] [CrossRef]
- Parihar, M. Arbuscular Mycorrhizal Fungi in Sustainable Agriculture: Nutrient and Crop Management; Springer Nature: Berlin/Heidelberg, Germany, 2024. [Google Scholar]
- Jatuwong, K.; Aiduang, W.; Kiatsiriroat, T.; Kamopas, W.; Lumyong, S. Effects of Biochar and Arbuscular Mycorrhizal Fungi on Soil Health in Chinese Kale (Brassica oleracea var. alboglabra L.) Cultivation. Microbiol. Res. 2024, 15, 404–421. [Google Scholar] [CrossRef]
- Hao, L.; Zhang, Z.; Hao, B.; Diao, F.; Zhang, J.; Bao, Z.; Guo, W. Arbuscular mycorrhizal fungi alter microbiome structure of rhizosphere soil to enhance maize tolerance to La. Ecotoxicol. Environ. Saf. 2021, 212, 111996. [Google Scholar] [CrossRef] [PubMed]
- Hammer, E.C.; Balogh-Brunstad, Z.; Jakobsen, I.; Olsson, P.A.; Stipp, S.L.S.; Rillig, M.C. A mycorrhizal fungus grows on biochar and captures phosphorus from its surfaces. Soil Biol. Biochem. 2014, 77, 252–260. [Google Scholar] [CrossRef]
- Zhang, M.; Pan, L.; Liu, L.; Su, C.; Dou, L.; Su, Z.; He, Z. Phosphorus and nitrogen removal by a novel phosphate-accumulating organism, Arthrobacter sp. HHEP5 capable of heterotrophic nitrification-aerobic denitrification: Safety assessment, removal characterization, mechanism exploration and wastewater treatment. Bioresour. Technol. 2020, 312, 123633. [Google Scholar] [CrossRef] [PubMed]
- Zheng, B.X.; Ding, K.; Yang, X.R.; Wadaan, M.A.M.; Hozzein, W.N.; Penuelas, J.; Zhu, Y.G. Straw biochar increases the abundance of inorganic phosphate solubilizing bacterial community for better rape (Brassica napus) growth and phosphate uptake. Sci. Total Environ. 2019, 647, 1113–1120. [Google Scholar] [CrossRef] [PubMed]
- Liu, L.; Gao, Z.; Yang, Y.; Gao, Y.; Mahmood, M.; Jiao, H.; Wang, Z.; Liu, J. Long-term high-P fertilizer input shifts soil P cycle genes and microorganism communities in dryland wheat production systems. Agric. Ecosyst. Environ. 2023, 342, 108226. [Google Scholar] [CrossRef]
- Hamdali, H.; Bouizgarne, B.; Hafidi, M.; Lebrihi, A.; Virolle, M.J.; Ouhdouch, Y. Screening for rock phosphate solubilizing Actinomycetes from Moroccan phosphate mines. Appl. Soil Ecol. 2008, 38, 12–19. [Google Scholar] [CrossRef]
- Liu, J.; Cade-Menun, B.J.; Yang, J.; Hu, Y.; Liu, C.W.; Tremblay, J.; LaForge, K.; Schellenberg, M.; Hamel, C.; Bainard, L.D. Long-Term Land Use Affects Phosphorus Speciation and the Composition of Phosphorus Cycling Genes in Agricultural Soils. Front. Microbiol. 2018, 9, 1643. [Google Scholar] [CrossRef] [PubMed]
- Ragot, S.A.; Kertesz, M.A.; Bunemann, E.K. phoD Alkaline Phosphatase Gene Diversity in Soil. Appl. Environ. Microbiol. 2015, 81, 7281–7289. [Google Scholar] [CrossRef]
- Tanuwidjaja, I.; Vogel, C.; Pronk, G.J.; Scholer, A.; Kublik, S.; Vestergaard, G.; Kogel-Knabner, I.; Mrkonjic Fuka, M.; Schloter, M.; Schulz, S. Microbial Key Players Involved in P Turnover Differ in Artificial Soil Mixtures Depending on Clay Mineral Composition. Microb. Ecol. 2021, 81, 897–907. [Google Scholar] [CrossRef]
- Ishige, K.; Noguchi, T. Inorganic polyphosphate kinase and adenylate kinase participate in the polyphosphate:AMP phosphotransferase activity of Escherichia coli. Proc. Natl. Acad. Sci. USA 2000, 97, 14168–14171. [Google Scholar] [CrossRef] [PubMed]
- Ghorbel, S.; Smirnov, A.; Chouayekh, H.; Sperandio, B.; Esnault, C.; Kormanec, J.; Virolle, M.J. Regulation of ppk expression and in vivo function of Ppk in Streptomyces lividans TK24. J. Bacteriol. 2006, 188, 6269–6276. [Google Scholar] [CrossRef]
- Keasling, J.D.; Bertsch, L.; Kornberg, A. Guanosine pentaphosphate phosphohydrolase of Escherichia coli is a long-chain exopolyphosphatase. Proc. Natl. Acad. Sci. USA 1993, 90, 7029–7033. [Google Scholar] [CrossRef]
- An, R.; Moe, L.A. Regulation of Pyrroloquinoline Quinone-Dependent Glucose Dehydrogenase Activity in the Model Rhizosphere-Dwelling Bacterium Pseudomonas putida KT2440. Appl. Environ. Microbiol. 2016, 82, 4955–4964. [Google Scholar] [CrossRef] [PubMed]
- Hove-Jensen, B.; Zechel, D.L.; Jochimsen, B. Utilization of glyphosate as phosphate source: Biochemistry and genetics of bacterial carbon-phosphorus lyase. Microbiol. Mol. Biol. Rev. 2014, 78, 176–197. [Google Scholar] [CrossRef] [PubMed]
- Kamat, S.S.; Raushel, F.M. The enzymatic conversion of phosphonates to phosphate by bacteria. Curr. Opin. Chem. Biol. 2013, 17, 589–596. [Google Scholar] [CrossRef]
- Kamat, S.S.; Williams, H.J.; Raushel, F.M. Intermediates in the transformation of phosphonates to phosphate by bacteria. Nature 2011, 480, 570–573. [Google Scholar] [CrossRef]
- Sorger-Herrmann, U.; Taniguchi, H.; Wendisch, V.F. Regulation of the pstSCAB operon in Corynebacterium glutamicum by the regulator of acetate metabolism RamB. BMC Microbiol. 2015, 15, 113. [Google Scholar] [CrossRef]
- Yuan, Z.C.; Zaheer, R.; Finan, T.M. Regulation and properties of PstSCAB, a high-affinity, high-velocity phosphate transport system of Sinorhizobium meliloti. J. Bacteriol. 2006, 188, 1089–1102. [Google Scholar] [CrossRef]
Disclaimer/Publisher’s Note: The statements, opinions and data contained in all publications are solely those of the individual author(s) and contributor(s) and not of MDPI and/or the editor(s). MDPI and/or the editor(s) disclaim responsibility for any injury to people or property resulting from any ideas, methods, instructions or products referred to in the content. |
© 2024 by the authors. Licensee MDPI, Basel, Switzerland. This article is an open access article distributed under the terms and conditions of the Creative Commons Attribution (CC BY) license (https://creativecommons.org/licenses/by/4.0/).




