Abstract
Biochar, an eco-friendly soil amendment, holds promise for remediating contaminated soils, yet its impacts on coastal wetland soils under combined microplastic (MP) and heavy metal (HM) pollution remain underexplored. This study examined the efficacy of 2% Spartina alterniflora-derived biochar (BC) in rehabilitating soils co-contaminated with cadmium (Cd) and two MPs—polyethylene (PE) and polylactic acid (PLA)—at 0.2% and 2% (w/w). The results indicated that biochar significantly elevated soil pH (8.35–8.43) and restored electrical conductivity (EC) to near-control levels, while enhancing organic matter content (up to 130% in PLA-contaminated soils), nutrient availability (e.g., phosphorus, potassium), and enzyme activity. Biochar reduced bioavailable Cd by 14–15% through adsorption and ion exchange. Although bacterial richness and diversity slightly declined, biochar reshaped microbial communities, enriching taxa linked to pollutant degradation (e.g., Proteobacteria, Bacteroidota) and upregulated functional genes associated with carbon, nitrogen, and sulfur cycling. Additionally, biochar boosted Suaeda salsa (S. salsa) biomass (e.g., 0.72 g/plant in A1B) and height (e.g., 14.07 cm in E1B) while reducing Cd accumulation (29.45% in shoots) and translocation. Remediation efficiency was most pronounced in soils with 0.2% PLA. These findings bridge critical knowledge gaps in biochar’s role in complexly polluted coastal wetlands and validate its potential for sustainable soil restoration.
1. Introduction
Plastics have become one of the most widely used materials in the world, owing to their versatility, durability, and relatively low cost [1]. Since 1950, global plastic production has skyrocketed from 1.5 million tons to 359 million tons by 2018, with estimates suggesting that up to 12 billion tons of plastic could accumulate in the natural environment by 2050 [2,3]. Over time, plastics inevitably degrade through mechanical wear and chemical processes, forming tiny plastic fragments classified as microplastics (MPs) when their size is less than 5 mm [4]. These MPs have now become pervasive across soil, air, and water ecosystems. Alarmingly, research shows that plastic accumulation in soil is 4 to 23 times higher than in oceans [5], making soil a major reservoir for MPs. More concerningly, MPs not only pose direct risks to soil ecosystems but also interact with other pollutants, further intensifying environmental contamination. The co-occurrence of MPs and heavy metals (HMs) in soil has thus emerged as a critical area of scientific investigation, given its far-reaching ecological implications.
MP pollution often coexists with HM contamination on a global scale, creating a significant environmental change [6]. The interaction between MPs and HMs introduces more intricate and multifaceted risks to soil ecosystems compared to either pollutant alone [7]. The unique physical properties of MPs can impair the soil’s capacity to retain HMs while simultaneously increasing their mobility, facilitating their transport and distribution across the environment [8,9]. Additionally, MPs can directly or indirectly alter HM concentrations by changing soil properties such as pH, cation exchange capacity (CEC), and dissolved organic carbon (DOC), as well as microbial characteristics like microbial abundance and the expression of HM resistance genes. These changes can increase the bioavailability of HMs, making them more accessible for uptake by plants and organisms, thereby amplifying their ecological and toxicological impacts [10].
The impact of MPs on HM pollution is strongly influenced by the type of plastic, as different MPs exhibit distinct surface structures and chemical properties that govern their interactions with HMs. For example, polylactic acid (PLA), a biodegradable plastic, contains oxygen-rich functional groups (OFGs) that make it more polar and prone to bind with HMs than traditional plastics like polyethylene (PE). A study by Shang et al. [11] found that cadmium (Cd) adsorbed onto PLA posed a significantly higher toxic threat to earthworms than Cd adsorbed onto PE. Additionally, the influence of soil type plays a crucial role in determining the toxicity of MPs and HMs; limited studies have addressed saline–alkali soils in coastal wetlands, which remain understudied environments, particularly in the context of complex pollution.
Coastal wetlands are among the most biodiverse, productive, and ecologically valuable ecosystems, functioning as critical transition zones between land and sea [12]. However, the combined impacts of terrestrial pollution, marine dynamics, and human activities have made nearshore waters some of the most contaminated areas in the ocean. Consequently, coastal wetlands now play a dural role as both sources and sinks for pollutants, including MPs and HMs. These pollutants have contributed to significant environmental challenges, such as soil degradation and declining ecosystem productivity. Addressing these challenges requires the urgent development of eco-friendly, cost-effective strategies for soil remediation and habitat restoration.
Biochar is a porous, carbon-rich material produced through the slow pyrolysis of biomass under oxygen-limited conditions [13,14]. Characterized by a large surface area, well-developed pore structure, and diverse functional groups, biochar is widely recognized for its ability to enhance soil fertility and immobilize contaminants [15,16]. Research has shown that biochar can effectively adsorb and stabilize HMs, reducing their mobility and bioavailability. Additionally, it can help counteract the harmful effects of MPs by enhancing soil properties and altering microbial community structures. This study utilizes Spartina alterniflora (S. alterniflora) as the feedstock for biochar production. S. alterniflora is an invasive saltmarsh plant that has spread extensively in coastal wetlands due to its high adaptability and environmental resilience [17]. Converting this plant into biochar offers a dual benefit: controlling its invasion while repurposing it into a valuable resource. Previous studies have demonstrated that biochar derived from S. alterniflora can be used to remediate HM-contaminated soils [18,19,20]. However, its potential application in addressing the combined pollution of MPs and HMs in coastal wetland soils remains largely unexplored.
Given the widespread co-contamination of MPs and HMs in soil, along with the potential variations in how MPs of different polarities affect soil properties, we conducted an incubation experiment using simulated Cd-contaminated coastal wetland soil. Two types of MPs, PE and PLA, were added at concentrations of 0.2% and 2%, respectively, along with 2% S. alterniflora-derived biochar (BC). This study aimed to assess the effectiveness and underlying mechanisms of BC in mitigating complex pollution scenarios. By providing a scientific basis and practical insights, the findings contribute to the development of eco-friendly strategies for the remediation of coastal wetland soils.
2. Materials and Methods
2.1. Biochar Preparation
S. alterniflora was collected from the Tiaozini Wetland, a UNESCO World Natural Heritage site in Dongtai, Jiangsu Province, China (32°44′30″ N, 120°56′57″ E). The harvested plant material was immediately transported to the laboratory for processing. To remove impurities, the material was thoroughly cleaned, cut into 2–3 cm segments, and rinsed with deionized water. The segments were then soaked in distilled water for 5 h to ensure effective desalination. After desalination, the material was dried in an oven at 80 °C for 48 h until fully dehydrated. The dried material was subsequently ground into a fine powder using a high-speed grinder. The resulting powder was stored in airtight containers under dry conditions for later use.
BC was prepared by pyrolyzing the powdered S. alterniflora in a combustion boat at 500° for 2 h under a nitrogen atmosphere in a tube furnace. To assess its structural and morphological characteristics, scanning electron microscopy (Sigma 300, ZEISS, Oberkochen, Germany) was employed. The elemental composition of the BC was determined with an elemental analyzer (Scientific Flash 2000, Thermo Fisher, Waltham, MA, USA), while Fourier transform infrared (FTIR) spectroscopy (Scientific Nicolet iS20, Thermo Fisher, Waltham, MA, USA) was used to identify functional groups on its surface. The surface area of the BC was measured using the Brunauer–Emmett–Teller (BET) method with a ASAP 2020 analyzer (Micromeritics, Norcross, GA, USA). A summary of the physicochemical properties of BC is provided in Table S1, while its SEM images and FTIR spectra are shown in Figure S1.
2.2. Selection and Preparation of MPs
The MPs used in this study included PE, a conventional plastic, and PLA, a biodegradable alternative. These materials were selected due to their widespread use in everyday products and their frequent occurrence in soil environments [21]. The MPs had an average particle size of approximately 80 μm. Their morphological and structural characteristics are presented in Figure S2.
2.3. Soil Collection and Incubation Experiment
The test soil (0–20 cm) was collected from the same site as S. alterniflora. After collection, the soil was air-dried indoors, ground, and sieved through a 2 mm mesh to remove stones and organic debris, ensuring uniformity. According to China’s marine sediment quality standards (GB 18668-2002 [22]), the maximum permissible Cd concentration in marine sediments is 5 mg/kg. To simulate realistic contamination scenarios, a CdCl2·2.5H2O reagent was dissolved in deionized water and uniformly applied to the experimental soil, achieving a Cd concentration exceeding 5 mg/kg. The treated soil was then left to stabilize in the dark for one week. The physicochemical properties of the soil are detailed in Table S2.
Given the prevalence of MP pollution in soil ecosystems and insights from previous studies, MPs were introduced at two concentrations: 0.2% and 2% (w/w) [21]. The experiment was conducted in a dark incubator at a constant temperature of 25 ± 0.5 °C, with ten treatment groups: low-dose PE (0.2%, E1), low-dose PE with BC (0.2% PE + 2% BC, E1B), low-dose PLA (0.2%, A1), low-dose PLA with BC (0.2% PLA + 2% BC, A1B), high-dose PE (2%, E2), high-dose PE with BC (2% PE + 2% BC, E2B), high-dose PLA (2%, A2), high-dose PLA with BC (2% PLA + 2% BC, A2B), and a control group without BC or MPs (CK). Each treatment was performed in triplicate.
For each replicate, 500 g of the prepared soil mixture was placed in a 650 mL glass beaker. Throughout the incubation period, soil moisture was maintained at 30% of its maximum water-holding capacity. The beakers were covered with perforated aluminum foil to facilitate gas exchange. After 60 days of incubation, the soil samples were collected and divided into two portions: one was stored at −20 °C for physicochemical analysis, while the other was flash-frozen in liquid nitrogen (−196 °C) and stored at −80 °C for DNA extraction and microbial analysis.
2.4. Soil Properties Analyses
Soil properties, including pH, electrical conductivity (EC), and the levels of available nitrogen (AN), phosphorus (AP), and potassium (AK), were analyzed following the methods outlined by Yuan et al. [23]. Soil organic matter (SOM) content was measured using the potassium dichromate–sulfuric acid oxidation method with external heating. Enzyme activities for urease (S-UE), alkaline phosphatase (S-AKP), and sucrase (S-SC) were determined according to the instructions provided in their respective assay kits (Komin, Suzhou, China). The bioavailability of Cd was evaluated using the diethylenetriaminepentaacetic acid (DTPA) extraction method [24]. The Cd concentrations in the digests were quantified using flame/graphite furnace atomic absorption spectrometry (contrAA® 300, Analytik Jena, Jena, Germany).
2.5. Pot Experiment of Suaeda salsa (S. salsa)
The selected S. salsa seeds were surface-sterilized by soaking in a 3% H2O2 solution for 15 min, then thoroughly rinsed with distilled water before sowing in the remediated soil at 20 seeds per pot. After germination, the seedlings were thinned to a uniform density of 8 plants per pot within seven days. During cultivation, soil moisture was supplemented with distilled water to maintain 60–70% water content. Shoot height of S. salsa was measured one day before harvest. On day 60, the plants were harvested, rinsed, and divided into shoots and roots for dry weight determination. Cd concentrations in the shoots and roots were measured using the method described by Chen et al. [25]. To evaluate the effect of BC remediation on HM uptake by plants, the HM translocation factor (TF) was quantified using the following formula:
where Cshoot and Croot represent the metal concentration (mg/kg) in the shoots and roots, respectively.
TF = Cshoot/Croot
2.6. Analysis of Microbial Communities
Soil DNA was extracted from 0.5 g of homogenized soil using the PowerSoil® DNA Isolation Kit (MoBio Laboratories, Carlsbad, CA, USA) following the manufacturer’s protocol. DNA quality and concentration were verified by a NanoDrop 2000 spectrophotometer (Thermo Fisher Scientific, Wilmington, NC, USA), with A260/A280 ratios between 1.8 and 2.0. The V3–V4 region of the bacterial 16S rRNA gene was amplified via PCR with primers 338F/806R, followed by paired-end sequencing (2 × 250 bp) on the Illumina MiSeq platform (Illumina, San Diego, CA, USA). Raw sequencing reads were demultiplexed and quality-filtered in QIIME 2 (v2021.8) with the following criteria: truncating reads at a Phred score < 20, removing reads with ambiguous bases or homopolymers > 6 bp. Denoising and chimera removal were performed with DADA2. OTUs were clustered at 97% similarity using the VSEARCH algorithm and taxonomically annotated against the SILVA 138 reference database.
2.7. Statistical Analysis
Data analysis was conducted using Microsoft Excel 2019. One-way ANOVA in SPSS 27.0 was employed to assess significant differences among different treatment groups (p < 0.05). Alpha diversity indices were calculated and visualized using R (v4.1.2). Beta diversity (PCoA), community composition (phyla/genus levels), Mantel tests, and functional prediction were analyzed through the Personal Gene Cloud analysis platform (https://www.majorbio.com). All other graphs were generated in Origin 2022.
3. Results Analysis and Discussion
3.1. Soil Properties
3.1.1. Soil pH and EC
Figure 1a shows the effects of different treatment groups on soil pH. Soil pH is one of the fundamental physicochemical properties of soil, closely related to plant growth and soil fertility status. After 60 days of incubation, the pH of the control group (CK) was 8.37, indicating alkalinity. Compared to the control, the addition of PE and PLA significantly reduced soil pH in Cd-contaminated soil environments (p < 0.05). This may be due to the fact that biodegradable MPs (PLA, PHBV, etc.) produce organic acids during soil mineralization, thereby altering soil pH [26]. Additionally, MPs can affect soil microbial activity, such as increasing the abundance of ammonia-oxidizing bacteria, which release more H+ ions, resulting in a decrease in soil pH [27,28]. After the application of biochar, the soil pH of each treatment group increased. This may be caused by the alkalinity of BC (pH = 9.78). Some alkaline minerals (e.g., carbonates, phosphates, and silicates) may be released from the BC, consuming H+ ions in the soil solution and thereby increasing soil pH [29]. The pH values of the E1B (8.36) and E2B (8.35) groups did not reach significant levels compared to CK (p > 0.05), while the pH values of the A1B and A2B groups were 8.4 and 8.43, respectively, showing a significant increase compared to CK (p < 0.05), albeit with a small magnitude. This is consistent with previous research findings, indicating that the application of BC in alkaline soils has little effect on pH, and the remediated soil environment will be conducive to the growth of coastal plants [30].
Figure 1.
Effect of BC on soil pH (a) and EC (b). Significant differences among treatment groups are indicated by different lowercase letters (p < 0.05).
Soil EC is a key parameter characterizing the changes in soluble salts in soil, as well as an important indicator for assessing soil ionic strength and fertility levels. The changes in EC are shown in Figure 1b. After MP treatment, the EC of all treatment groups decreased to varying degrees compared to CK, with significant reductions observed in A1, E2, and A2 groups (p < 0.05). The A2 group showed a greater reduction (14%) than A1, indicating that the extent of EC reduction was proportional to the amount of MPs added. This is because MPs adsorb salt ions in the soil, disrupting the ionic balance, which may have unpredictable effects on the soil ecosystem [31]. The addition of BC increased the EC value of the co-contaminated soil, with the EC values of all treatment groups being similar and showing no significant difference compared to CK (p > 0.05). Studies have shown that BC can provide minerals such as Ca2+ and Mg2+, which replace exchangeable Na+ in saline–alkali soils or adsorb it onto the surface through electrostatic interactions, thereby improving the quality of saline–alkali soils [32].
3.1.2. Soil Basic Nutrients
The impact of each treatment group on SOM is shown in Figure 2a. In this study, MP treatment significantly increased the SOM content in the soil (p < 0.05), with the E2 and A2 groups showing greater increases of 16.98 g·kg−1 and 17.05 g·kg−1, respectively. The addition of MPs increases the SOM content in soil, but this enhancement primarily stems from the derived carbon contained in the MPs themselves. This derivative carbon decomposes extremely slowly and functions differently from natural organic matter, consequently making it difficult to effectively participate in soil nutrient cycling processes [33]. The addition of BC significantly increased the SOM content, which was more pronounced in the remediation of PLA co-contaminated soil. Compared to their respective control groups, the A1B and A2B treatments increased organic matter by 130% and 80%, respectively. This is attributed to the high carbon content of BC, which inherently contains abundant organic matter. Additionally, BC possesses a rich pore structure and a large specific surface area, enabling it to adsorb and retain SOM [34]. More importantly, BC can suppress soil respiration and reduce the mineralization rate of SOM.
Figure 2.
Effect of BC on soil SOM (a), AN (b), AP (c) and AK (d). Significant differences among treatment groups are indicated by different lowercase letters (p < 0.05).
AN, AP, and AK are essential nutrients that can be effectively absorbed by plants, and thus these three elements were selected for measurement. The changes in soil AN content are shown in Figure 2b. The co-contamination of MPs and Cd significantly increased the AN content (p < 0.05), with the AN content of the E1, E2, A1, and A2 groups being 10.64 mg·kg−1, 8.82 mg·kg−1, 8.40 mg·kg−1, and 8.92 mg·kg−1, respectively. This may be attributed to the increased soil aeration caused by MPs. In contrast, the addition of BC significantly reduced the AN content in the E1B, E2B, and A2B groups (p < 0.05), with a more pronounced decrease observed in the PE group compared to the PLA group. The E1B and E2B groups showed reductions of 39% and 26%, respectively, compared to their corresponding treatment groups. This aligns with previous research indicating that the addition of BC to soil can lead to a decline in NO3−-N and NH4+-N levels [35]. In fact, BC has been widely demonstrated to reduce plant AN in soil, thereby stimulating microbial nitrogen fixation [36]. However, in terms of nitrogen adsorption, BC’s ability to adsorb and slowly release nitrogen can effectively retain NH4+-N in the soil, thereby improving nitrogen utilization efficiency by plants.
Figure 2c illustrates the effects of different treatment groups on soil AP. Under MP treatment, the changes in soil AP content followed the order: E1 > A1 > A2 > E2. Overall, the addition of MPs increased AP content, with a significant improvement compared to CK (p < 0.05), with the E1 group reaching the highest value of 16.63 mg·kg−1. This is because MPs can induce increased microbial activity, promoting the mineralization of phosphorus in the soil and thereby enhancing AP content. After the addition of BC, the AP content in the MP-HM co-contaminated soil further increased significantly (p < 0.05), with the increases in the following order: A2B (20%) > A1B (19.33%) > E2B (18.02%) > E1B (4.57%).
The effects of different treatment groups on AK content are shown in Figure 2d. Except for the E1 group, the co-contamination of MPs and Cd significantly reduced soil AK content, with the changes in AK content following the order E2 > A2 > A1 > E1. After BC remediation, the soil AK content was significantly increased (p < 0.05), with the E2B group showing the largest increase, rising by 41% compared to E2. The results in Figure 2 indicate that BC can, to some extent, enhance soil nutrient content. This is not only due to its inherent content of nutrients such as phosphorus (P) and potassium (K) but may also be related to its adsorption capacity, which helps retain soil nutrients and reduce their loss [37,38].
3.1.3. Enzyme Activities
It is well-known that MP and HM contamination can significantly affect soil enzyme activity [39,40]. Therefore, to assess soil quality and functionality, this experiment selected S-UE, S-AKP, and S-SC for measurement.
As seen in Figure 3a, low-concentration PLA had the greatest impact on S-UE activity, reducing it by 59.36% compared to the CK group. The E1 and E2 groups also showed a decreasing trend, while the A2 group exhibited an increase, though it was not significant compared to the CK group (p > 0.05). After BC remediation, soil S-UE activity was enhanced. Compared to the PLA group, BC showed better remediation effects on the PE group, with the E1B and E2B groups increasing by 95.87% and 183%, respectively, compared to their corresponding control groups. This indicates that BC can significantly alleviate the stress of PE on soil S-UE. The A1B and A2B groups also significantly increased S-UE activity (p < 0.05), with values of 20.16 µg−1·g−1 and 41.59 µg−1·g−1, respectively.
Figure 3.
Effect of BC on soil S-UE (a), S-AKP (b), and S-SC (c). Significant differences among treatment groups are indicated by different lowercase letters (p < 0.05).
The S-AKP activity among different treatments is shown in Figure 3b. The S-AKP activity of the CK group was 0.36 µmol−1·d−1·g−1. The PE co-contaminated soil significantly increased S-AKP activity compared to CK (p < 0.05), while the PLA treatment group showed no significant difference from CK (p > 0.05). After BC treatment, the S-AKP activity of all groups showed an upward trend, with the activity changes in the order E2B > A2B > A1B > E1B.
As shown in Figure 3c, compared to the CK group, the changes in the A1 and E2 groups were not significant (p > 0.05), while the E1 and E2 groups significantly reduced S-SC activity (p < 0.05), with decreases ranging from 15.28% to 36.24%. After BC application, the E1B and A2B groups significantly increased S-SC activity (p < 0.05), with the E1B group showing the largest increase of 77.32%.
3.2. Soil Available Cd
The bioavailable fraction of HMs is a key indicator of their physiological toxicity and bioavailability in soil. In this study, we used DTPA-extractable Cd to assess the bioavailable Cd content in soil (Figure 4).
Figure 4.
DTPA-Cd contents in soil with different treatments. Significant differences among treatment groups are indicated by different lowercase letters (p < 0.05).
After 60 days of cultivation, the average DTPA-Cd concentration in the CK group decreased from 3.57 mg·kg−1 to 1.76 mg·kg−1. Compared to the CK group, the co-contaminated soil containing MPs showed a reduction in DTPA-Cd content, with the PLA group exhibiting a greater decrease than the PE group, and the extent of reduction being positively correlated with the amount of MPs added. This may be attributed to PLA, as a biodegradable plastic, having a larger BET surface area, richer oxygen-containing functional groups, and smaller crystallinity [41]. Additionally, MPs can alter the transformation of HM bioavailability through direct adsorption and indirect effects on the soil microenvironment [42]. After BC remediation, the DTPA-Cd content was further significantly reduced (p < 0.05). Among the groups, the A1B and A2B groups showed the largest decreases in DTPA-Cd content, with reductions of 14% and 15%, respectively. In contrast, the application of BC to the PE co-contaminated soil resulted in a limited reduction in DTPA-Cd content, with decreases of only 2% to 7%.
The ability of BC to reduce soil DTPA-Cd content is due to its porous structure, high specific surface area, and alkaline surface, which enable the direct adsorption of HMs [43]. Furthermore, FTIR revealed that the BC surface is loaded with abundant oxygen-containing functional groups (e.g., -OH, C=O) (Figure S1b). These active sites enable synergistic passivation of HMs through multiple interfacial reactions [41]. Additionally, BC contains abundant cations (such as K+, Mg2+, and Ca2+), which can trigger cation exchange with Cd2+, playing a key role in Cd immobilization [44].
3.3. Bacterial Community Diversity and Structure
3.3.1. Microbial Diversity
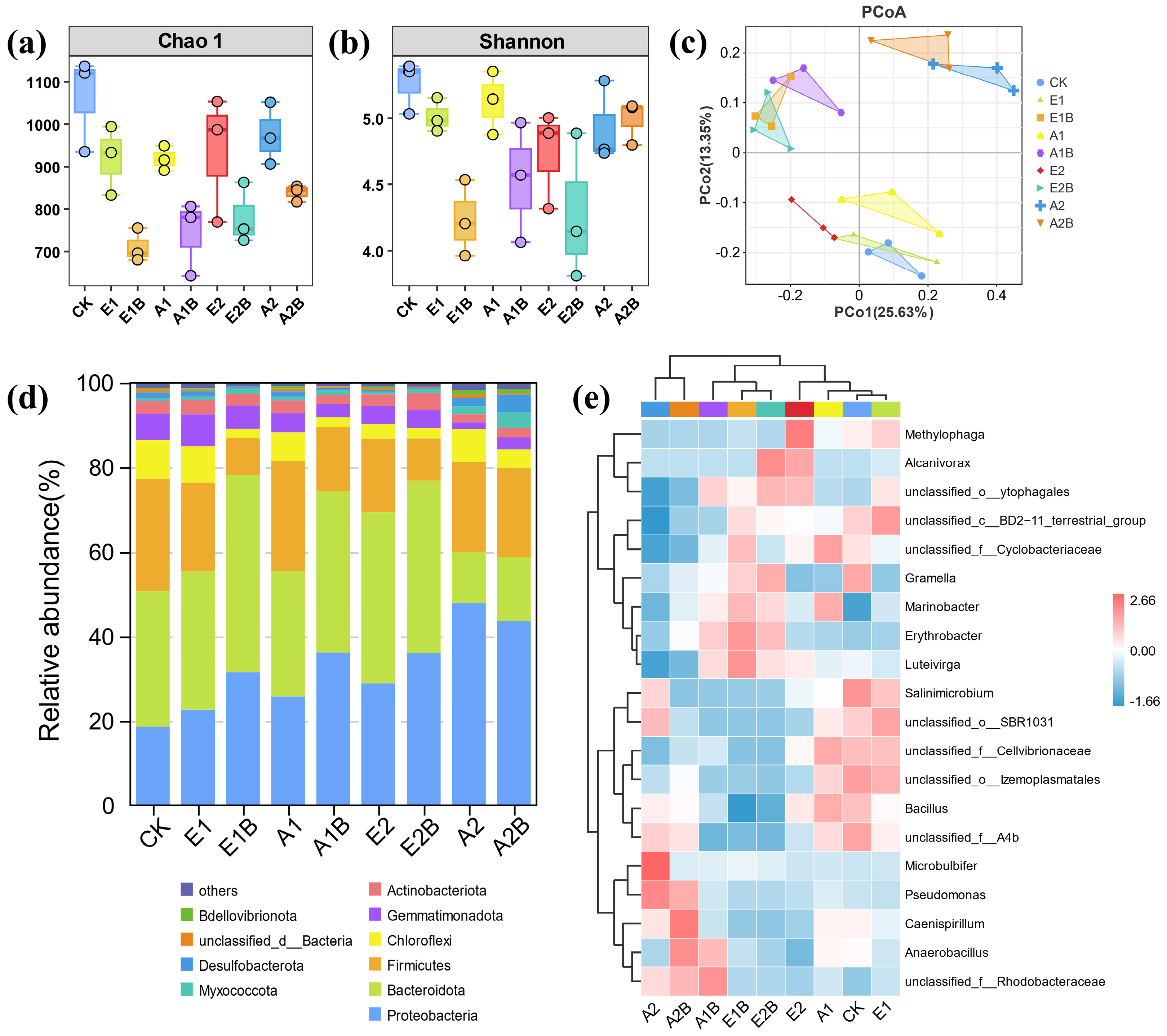
After 60 days of incubation, the richness index (Chao1) and diversity index (Shannon) of the soil bacterial community are presented in Figure 5a,b. In most cases, the addition of BC to co-contaminated soil resulted in a decrease in both microbial richness and diversity indices. These findings align with the meta-analysis by Li et al. [45]. The reduction in microbial richness may be due to the chemically stable and recalcitrant nature of BC, which resists decomposition and limits the short-term availability of carbon, nitrogen, and other essential nutrients for microbial growth [12]. The decline in microbial diversity could be explained by the high proportion of micropores (<2 nm in diameter) in BC produced at high pyrolysis temperatures, which can only be colonized by a limited number of microorganisms, thereby reducing overall microbial diversity [46]. Moreover, BC may exhibit selective affinity for certain microbial species [47]. BC is rich in nutrients, which may promote the colonization of microorganisms that thrive in nutrient-rich environments. Additionally, functional groups on the BC surface may contribute to microbial selectivity. For example, phosphate functional groups on biochar can attract phosphate-solubilizing bacteria, facilitating their colonization [48].
Figure 5.
Alpha diversity of bacterial community in soils (a,b). PCoA plots of bacterial communities (c). Dominant bacterial phyla (top 10 phyla) in soils (d). Heatmap of bacterial community compositions (top 20 genus) (e). Data points and error bars represent mean ± S.D. (n = 3). Symbols of PCoA plot indicate the Bray–Curtis distances of microorganisms in different treatments.
The PCoA results revealed significant differences in bacterial community composition between the BC-treated groups and their corresponding untreated groups (Figure 5c). The results indicate that the species composition of the microbial communities in the BC-added groups significantly differed from their corresponding treatment groups. The projection points of the control groups CK, E1, E2, and A1 were located in the third and fourth quadrants, while their BC-treated groups were situated in the second quadrant, suggesting substantial changes in bacterial community composition after BC application. Notably, the A2 and A2B groups were both located in the first quadrant, with a small overlap, indicating similar community composition but a distinct community structure compared to the other three groups.
3.3.2. Characteristics of Bacterial Community Structure
Figure 5d displays the taxonomic composition of the top 10 phyla. Among them, Proteobacteria and Bacteroidota were the dominant phyla, showing high relative abundances in multiple samples, accounting for 18.63~47.85% and 12.18~46.69%, respectively, collectively representing approximately 64.31% of all bacterial communities. The subdominant groups included Firmicutes, Chloroflexi, Gemmatimonadetes, and Actinobacteria, collectively accounting for about 31.12% of the bacterial communities. Except for the A2B group, the addition of BC increased the relative abundance of Proteobacteria, with values of 31.46%, 36.17%, and 36.11% in the E1B, A1B, and E2B groups, respectively. Proteobacteria is considered a group of highly metal-tolerant bacteria that thrive in nutrient-rich soil environments [49]. On one hand, the porous structure and abundant surface functional groups (e.g., -OH) of BC can directly immobilize HMs through adsorption and complexation, thereby promoting the proliferation of metal-tolerant Proteobacteria. On the other hand, BC introduces soluble carbon and fertilizers into the soil, which in turn increases the abundance of copiotrophic (Proteobacteria) by enhancing nutrient availability [50,51,52]. Additionally, the addition of BC increased the relative abundance of Bacteroidota in the soil, with relative abundances of 46.69%, 38.16%, 40.72%, and 15.03% in the E1B, A1B, E2B, and A2B samples, respectively. Previous studies have shown that Bacteroidota plays a significant role in organic matter decomposition and carbon cycling [53].
To further investigate the composition of bacterial communities, we conducted a hierarchical clustering analysis at the genus level, illustrating the differences among the top 20 bacterial genera (Figure 5e). The results indicate that the bacterial communities in PE- and PLA-contaminated soils were largely similar to those in the control (CK), except for the A2 group. However, after BC application, significant shifts in bacterial composition were observed at the genus level. Notably, E1B treatment led to a substantial increase in the relative abundance of Erythrobacter and Marinobacter, while E2B selectively promoted the growth of Alcanivorax. Previous studies have shown that these three genera possess strong hydrocarbon degradation capabilities and can break down different types of plastics [54,55]. Furthermore, Alcanivorax was identified as a Cd-resistant bacterium with potential applications in Cd bioremediation, while Erythrobacter is known for its iron metabolism, as it secretes siderophores that enhance plant growth [56]. Interestingly, the bacterial genera enriched in PLA-contaminated soils treated with BC differed from those in PE-contaminated soils. Specifically, A1B and A2B exhibited a notable enrichment of Anaerobacillus and unclassified_f_Rhodobacteraceae. Research has suggested that the Rhodobacteraceae family plays an important role in the soil nitrogen cycle [57]. Overall, BC application plays a vital role in remediating MP- and HM-contaminated soils. It not only significantly enhances the abundance of microorganisms capable of degrading MPs and HMs but also fosters the enrichment and colonization of beneficial microbial communities that promote plant growth. These findings highlight the potential of BC to support soil ecosystem restoration and plant health improvement.
3.3.3. Environmental Factor Analysis of Microorganisms
The composition and diversity of bacterial communities are closely related to soil physicochemical properties. To further investigate the correlation among microbial communities, diversity, and soil properties, a Mantel test analysis was conducted.
As shown in Figure 6, SOM, AK, and DTPA-Cd had the greatest influence on bacterial community composition. Among these, DTPA-Cd showed a highly significant positive correlation with bacterial community structure (p < 0.01), while SOM and AK exhibited significant positive correlations (p < 0.05). Research by Luo et al. [58] demonstrated that Cd contamination reduces the number of metal-sensitive organisms in the soil while increasing the number of resistant organisms, leading to changes in community composition. Simultaneously, bacterial diversity decreases as many sensitive species die off, a conclusion consistent with the soil diversity findings mentioned earlier. High organic matter content provides abundant energy and nutrient sources for microorganisms, particularly promoting the proliferation of specific microbial groups (such as fast-growing bacteria), which dominate in organic-rich soils. Additionally, soil potassium content has been well documented as a significant factor influencing bacterial community composition in HM-contaminated soils [59]. S-AKP showed the strongest correlation with the Shannon index (p < 0.05). This is because S-AKP enhances phosphorus cycling, increasing the availability of phosphorus and thereby improving soil microbial diversity [60].
Figure 6.
Correlation analysis of soil properties and Mantel test analysis of 16 S OTU and Shannon index with soil properties. Asterisks indicate statistically significant differences between treatments (* p < 0.05, ** p < 0.01, *** p < 0.001, **** p < 0.0001).
Notably, in our dataset, AN and S-UE were negatively correlated with both community composition and diversity. Therefore, for soils co-contaminated with MPs and HMs, the focus of soil function restoration should likely be on reducing the bioavailability of HMs while increasing SOM content and enhancing key nutrients such as AK and S-AKP activity.
3.4. Response of Microbial Community Functions to Restoration
Understanding the functional roles of microbial communities is crucial for the successful remediation of pollutants and the restoration of soil ecosystem services. As shown in Figure 7, bacterial functions, including carbon cycling, nitrogen cycling, and sulfur cycling, were predicted using FAPROTAX. Overall, BC remediation enhanced the relative abundance of chemoheterotrophic metabolic bacteria in the soil, such as Aerobic Chemoheterotrophy and Chemoheterotrophy. This indicates an increase in the activity of microbial communities that rely on organic carbon as an energy and carbon source, which can accelerate the decomposition of SOM and carbon cycling, promoting nutrient release. BC treatment also increased the abundance of nitrogen cycling microbial communities, such as Nitrate Respiration, Nitrate Reduction, and Nitrogen Respiration. The enhancement of these functions suggests that BC can create a more suitable microenvironment for nitrogen cycling microbial activity by improving soil aeration and water retention, thereby reducing nitrate accumulation in the soil and lowering the risk of nitrate leaching. Additionally, BC treatment increased the relative abundance of bacteria involved in the dark oxidation of sulfur compounds. The enhancement of sulfur oxidation may promote the formation of sulfate (SO42−), improving sulfur availability in the soil and benefiting plant sulfur uptake [61]. These functional changes demonstrate that BC treatment favors the promotion of metabolic activity in soil microbial communities, accelerating the biogeochemical cycling of key elements such as carbon, nitrogen, and sulfur.
Figure 7.
Potential functions of soil bacterial communities predicted by FAPROTAX.
3.5. Enhancement of BC on S. salsa Growth
S. salsa, a native plant in China’s coastal wetlands, has become an ideal subject for research on responses to pollution stress due to its exceptional salt–alkali tolerance and HM accumulation capabilities [12]. To assess the effectiveness of BC remediation, we cultivated S. salsa in the treated soil. Significant differences in plant biomass and height were observed across treatments (p < 0.05) (Figure 8a). The combined pollution of MPs and HMs led to a significant reduction in plant biomass (except in the E1 group), with the impact becoming more pronounced as MP concentrations increased. This effect was particularly evident in PLA-contaminated soil, where the A2 group exhibited the largest biomass reduction (65.1%). Although existing studies present different viewpoints on how MPs and HMs affect plant growth, oxidative stress-induced damage is widely recognized as a key mechanism through which these pollutants impair plant health [62]. Moreover, Li et al. [63] found that biodegradable MPs exert a greater negative impact on plant performance than non-biodegradable MPs. Specifically, PLA, a biodegradable plastic, exhibits stronger phytotoxic effects at higher concentrations than at lower ones [64]. The application of BC significantly improved plant growth, increasing total biomass by 4.6% to 126.6% compared to the control. The A1B group showed the greatest biomass enhancement, reaching 0.72 g/plant. Changes in plant height followed a similar pattern, with plants in BC-treated soil growing taller than those in untreated soil. The tallest plants were observed in the E1B group (14.07 cm), followed by the A1B group. Notably, the A2B group exhibited the highest percentage increase in height (60.15%). These improvements are likely due to BC’s ability to enhance nutrient availability and uptake, thereby promoting plant growth.
Figure 8.
Effects of BC on the biomass of S. salsa and plant height (a). Cd accumulation in roots and shoots of S. salsa (b). Significant differences among treatment groups are indicated by different lowercase letters (p < 0.05).
The Cd concentrations in the aboveground and underground parts of S. salsa under different treatments are shown in Figure 8b. The Cd content in the underground portion was approximately ten times higher than that in the aboveground portion. Compared to the control, BC application effectively reduced Cd concentrations in various plant tissues, with a significant reduction in the aboveground Cd content by 3.3%, 29.45%, 25.3%, and 10.33%, respectively. Among all treatments, the E2B group exhibited the lowest Cd accumulation in both the aboveground and underground parts, with Cd concentrations decreasing to 0.039 mg/g and 0.21 mg/g, respectively. These findings indicate that BC plays a crucial role in immobilizing Cd in the soil, thereby limiting its uptake and accumulation in plant shoots and roots.
The translocation factor (TF) of HMs reflects the ability of S. salsa to transport Cd within its tissues. As shown in Figure 8b, BC application effectively reduced the Cd TF in S. salsa. The four treatment groups lowered the TF values to 0.12, 0.11, 0.18, and 0.16, respectively, with the A1B group showing the most substantial reduction of 27.42%. This suggests that BC significantly inhibits the vertical movement of Cd within the plant. Overall, the application of BC not only significantly increased the biomass and height of S. salsa but also reduced Cd accumulation and translocation within the plant. These findings highlight the potential of BC as an effective amendment for remediating soils co-contaminated with MPs and HMs.
4. Conclusions
This study systematically investigates the impacts of BC on coastal saline–alkali wetland soil under co-contamination of MPs and HM, specifically focusing on soil physicochemical properties, HM immobilization, microbial community succession, and plant physiological responses. The results demonstrated that BC significantly improved soil physicochemical properties by increasing SOM, balanced EC, and improving the availability of AP and AK. While AN content decreased after BC application, its nitrogen adsorption and slow-release properties contributed to improved plant nitrogen uptake. BC also significantly enhanced soil enzyme activity, particularly that of S-SC, S-UE, and S-AKP, likely due to the nutrients and habitat provided by BC. In terms of HM immobilization, BC effectively reduced the concentration of DTPA-extractable Cd, with the most substantial reduction observed in PLA-contaminated soils. The porous structure and surface functional groups of BC facilitated Cd immobilization through adsorption and ion exchange mechanisms, reducing its bioavailability. Microbial community analysis revealed that BC significantly altered bacterial richness and diversity. Although overall richness and diversity indices slightly declined, the relative abundance of specific genera, such as Erythrobacter and Marinobacter, increased notably. These bacteria are associated with hydrocarbon degradation and Cd resistance. Additionally, BC treatment promoted the abundance of functional genes related to carbon, nitrogen, and sulfur cycling, suggesting its role in enhancing soil ecosystem functions. Plant remediation experiments further confirmed the benefits of BC application. BC significantly increased the biomass and height of S. salsa while reducing Cd accumulation and translocation within the plant. Among all treatments, the A1B group exhibited the highest biomass increase (0.72 g/plant) and a significant reduction in shoot Cd content. Overall, BC demonstrated remarkable potential for remediating saline–alkali soils co-contaminated with MPs and HM. It improved soil physicochemical properties and enzyme activity, promoted the proliferation of beneficial microorganisms, and enhanced plant growth. These findings suggest that BC is a promising strategy for restoring saline–alkali soils affected by multiple contaminants.
Supplementary Materials
The following supporting information can be downloaded at: https://www.mdpi.com/article/10.3390/agronomy15040877/s1. Figure S1: Scanning electron microscopy (SEM) images and Fourier transform infrared spectroscopy (FTIR) spectra of BC. Figure S2: Scanning electron microscopy (SEM) images and Fourier transform infrared spectroscopy (FTIR) spectra of MPs. Table S1: Yield, pH, SBET, and composition of BC. Table S2: Basic physicochemical properties of soil.
Author Contributions
Conceptualization, J.S. and X.P.; methodology, J.S. and X.P.; formal analysis, W.Z. and J.D.; investigation, J.S., X.P., J.R. and Y.Z.; resources, Z.Z.; data curation, J.S.; writing—original draft preparation, J.S.; writing—review and editing, G.L.; supervision, G.L. and Z.Z.; project administration, D.Z.; funding acquisition, Z.Z. All authors have read and agreed to the published version of the manuscript.
Funding
This work was funded by the Young Elite Scientists Sponsorship Program by the China Association for Science and Technology (CAST) under Grant No. 2023QNRC001, the Tianfu Emei Talent Program (No. 1943), and the Dongtai-Fudan Joint Innovation Center for Wetland Protection.
Data Availability Statement
The raw data supporting the conclusions of this article will be made available by the authors on request.
Conflicts of Interest
Author Dan Zhou was employed by the company Yancheng Tiaozini Wetland Research Institute Co., Ltd. The remaining authors declare that the research was conducted in the absence of any commercial or financial relationships that could be construed as a potential conflict of interest.
References
- Drewniok, M.P.; Gao, Y.; Cullen, J.M.; Cabrera Serrenho, A. What to Do about Plastics? Lessons from a Study of United Kingdom Plastics Flows. Environ. Sci. Technol. 2023, 57, 4513–4521. [Google Scholar] [CrossRef]
- Li, J.; Liu, H.; Paul Chen, J. Microplastics in freshwater systems: A review on occurrence, environmental effects, and methods for microplastics detection. Water Res. 2018, 137, 362–374. [Google Scholar] [CrossRef] [PubMed]
- Geyer, R.; Jambeck, J.R.; Law, K.L. Production, use, and fate of all plastics ever made. Sci. Adv. 2017, 3, e1700782. [Google Scholar] [CrossRef]
- Zhang, K.; Hamidian, A.H.; Tubic, A.; Zhang, Y.; Fang, J.K.H.; Wu, C.; Lam, P.K.S. Understanding plastic degradation and microplastic formation in the environment: A review. Environ. Pollut. 2021, 274, 116554. [Google Scholar] [CrossRef]
- Li, L.; Luo, Y.; Li, R.; Zhou, Q.; Peijnenburg, W.J.G.M.; Yin, N.; Yang, J.; Tu, C.; Zhang, Y. Effective uptake of submicrometre plastics by crop plants via a crack-entry mode. Nat. Sustain. 2020, 3, 929–937. [Google Scholar] [CrossRef]
- Duan, Q.; Lee, J.; Liu, Y.; Chen, H.; Hu, H. Distribution of Heavy Metal Pollution in Surface Soil Samples in China: A Graphical Review. Bull. Environ. Contam. Toxicol. 2016, 97, 303–309. [Google Scholar] [CrossRef] [PubMed]
- Wang, F.; Wang, X.; Song, N. Polyethylene microplastics increase cadmium uptake in lettuce (Lactuca sativa L.) by altering the soil microenvironment. Sci. Total Environ. 2021, 784, 147133. [Google Scholar] [CrossRef]
- Li, M.; Wu, D.; Wu, D.; Guo, H.; Han, S. Influence of polyethylene-microplastic on environmental behaviors of metals in soil. Environ. Sci. Pollut. Res. 2021, 28, 28329–28336. [Google Scholar] [CrossRef]
- Medyńska-Juraszek, A.; Jadhav, B. Influence of Different Microplastic Forms on pH and Mobility of Cu2+ and Pb2+ in Soil. Molecules 2022, 27, 1744. [Google Scholar] [CrossRef]
- Iqbal, S.; Xu, J.; Allen, S.D.; Khan, S.; Nadir, S.; Arif, M.S.; Yasmeen, T. Unraveling consequences of soil micro- and nano-plastic pollution on soil-plant system: Implications for nitrogen (N) cycling and soil microbial activity. Chemosphere 2020, 260, 127578. [Google Scholar] [CrossRef]
- Shang, G.; Zhai, J.; Xu, G.; Wang, L.; Wang, X. Ecotoxicological effects of co-exposure biodegradable microplastics polylactic acid with cadmium are higher than conventional microplastics polystyrene with cadmium on the earthworm. Sci. Total Environ. 2023, 903, 166953. [Google Scholar] [CrossRef] [PubMed]
- Wang, K.; Wang, S.; Zhang, X.; Wang, W.; Wang, X.; Kong, F.; Xi, M. The amelioration and improvement effects of modified biochar derived from Spartina alterniflora on coastal wetland soil and Suaeda salsa growth. Environ. Res. 2024, 240, 117426. [Google Scholar] [CrossRef]
- Cai, J.-F.; Zhang, L.; Zhang, Y.; Zhang, M.-X.; Li, H.-L.; Xia, H.-J.; Kong, W.-J.; Yu, F.-H. Remediation of cadmium-contaminated coastal saline-alkaline soil by Spartina alterniflora derived biochar. Ecotoxicol. Environ. Saf. 2020, 205, 111172. [Google Scholar] [CrossRef]
- Zhang, P.; Bing, X.; Jiao, L.; Xiao, H.; Li, B.; Sun, H. Amelioration effects of coastal saline-alkali soil by ball-milled red phosphorus-loaded biochar. Chem. Eng. J. 2022, 431, 133904. [Google Scholar] [CrossRef]
- He, M.; Xu, Z.; Hou, D.; Gao, B.; Cao, X.; Ok, Y.S.; Rinklebe, J.; Bolan, N.S.; Tsang, D.C.W. Waste-derived biochar for water pollution control and sustainable development. Nat. Rev. Earth Environ. 2022, 3, 444–460. [Google Scholar] [CrossRef]
- Shaheen, S.M.; Mosa, A.; Natasha; Arockiam Jeyasundar, P.G.S.; Hassan, N.E.E.; Yang, X.; Antoniadis, V.; Li, R.; Wang, J.; Zhang, T.; et al. Pros and Cons of Biochar to Soil Potentially Toxic Element Mobilization and Phytoavailability: Environmental Implications. Earth Syst. Environ. 2023, 7, 321–345. [Google Scholar] [CrossRef]
- Cheng, H.; Tang, Z.; Luo, X.; Zheng, Z. Spartina alterniflora-derived porous carbon using as anode material for sodium-ion battery. Sci. Total Environ. 2021, 777, 146120. [Google Scholar] [CrossRef]
- Qiu, Z.; Tang, J.; Chen, J.; Zhang, Q. Remediation of cadmium-contaminated soil with biochar simultaneously improves biochar’s recalcitrance. Environ. Pollut. 2020, 256, 113436. [Google Scholar] [CrossRef] [PubMed]
- Meng, Z.; Mo, X.; Meng, W.; Hu, B.; Li, H.; Liu, J.; Lu, X.; Sparks, J.P.; Wang, Y.; Wang, Z.; et al. Biochar may alter plant communities when remediating the cadmium-contaminated soil in the saline-alkaline wetland. Sci. Total Environ. 2023, 899, 165677. [Google Scholar] [CrossRef]
- Li, M.; Liu, Q.; Guo, L.; Zhang, Y.; Lou, Z.; Wang, Y.; Qian, G. Cu(II) removal from aqueous solution by Spartina alterniflora derived biochar. Bioresour. Technol. 2013, 141, 83–88. [Google Scholar] [CrossRef]
- Feng, X.; Wang, Q.; Sun, Y.; Zhang, S.; Wang, F. Microplastics change soil properties, heavy metal availability and bacterial community in a Pb-Zn-contaminated soil. J. Hazard. Mater. 2022, 424, 127364. [Google Scholar] [CrossRef] [PubMed]
- GB 18668-2002; Marine Sediment Quality. Ministry of Natural Resources of the People’s Republic of China: Beijing, China, 2002.
- Yuan, Y.; Tang, X.; Jia, Z.; Li, C.; Ma, J.; Zhang, J. The Effects of Ecological Factors on the Main Medicinal Components of Dendrobium officinale Under Different Cultivation Modes. Forests 2020, 11, 94. [Google Scholar] [CrossRef]
- Chen, H.; Gao, Y.; Dong, H.; Sarkar, B.; Song, H.; Li, J.; Bolan, N.; Quin, B.F.; Yang, X.; Li, F.; et al. Chitin and crawfish shell biochar composite decreased heavy metal bioavailability and shifted rhizosphere bacterial community in an arsenic/lead co-contaminated soil. Environ. Int. 2023, 176, 107989. [Google Scholar] [CrossRef] [PubMed]
- Chen, L.; Long, C.; Wang, D.; Yang, J. Phytoremediation of cadmium (Cd) and uranium (U) contaminated soils by Brassica juncea L. enhanced with exogenous application of plant growth regulators. Chemosphere 2020, 242, 125112. [Google Scholar] [CrossRef]
- Liu, X.; Zhang, S.; Zhang, X.; Guo, H.; Lou, Z.; Zhang, W.; Chen, Z. Cr(VI) immobilization in soil using lignin hydrogel supported nZVI: Immobilization mechanisms and long-term simulation. Chemosphere 2022, 305, 135393. [Google Scholar] [CrossRef]
- Li, Q.; Yan, J.; Li, Y.; Liu, Y.; Andom, O.; Li, Z. Microplastics alter cadmium accumulation in different soil-plant systems: Revealing the crucial roles of soil bacteria and metabolism. J. Hazard. Mater. 2024, 474, 134768. [Google Scholar] [CrossRef]
- Rong, L.; Zhao, L.; Zhao, L.; Cheng, Z.; Yao, Y.; Yuan, C.; Wang, L.; Sun, H. LDPE microplastics affect soil microbial communities and nitrogen cycling. Sci. Total Environ. 2021, 773, 145640. [Google Scholar] [CrossRef]
- Cui, L.; Ippolito, J.A.; Noerpel, M.; Scheckel, K.G.; Yan, J. Nutrient alterations following biochar application to a Cd-contaminated solution and soil. Biochar 2021, 3, 457–468. [Google Scholar] [CrossRef]
- Wang, Z.; He, M.; Lu, X.; Meng, Z.; Liu, J.; Mo, X. Biochar addition can negatively affect plant community performance when altering soil properties in saline-alkali wetlands. Front. Plant Sci. 2024, 15, 1347658. [Google Scholar] [CrossRef]
- Yuan, Y.; Zu, M.; Li, R.; Zuo, J.; Tao, J. Soil properties, microbial diversity, and changes in the functionality of saline-alkali soil are driven by microplastics. J. Hazard. Mater. 2023, 446, 130712. [Google Scholar] [CrossRef]
- Wu, L.; Zheng, H.; Wang, X. Effects of soil amendments on fractions and stability of soil organic matter in saline-alkaline paddy. J. Environ. Manag. 2021, 294, 112993. [Google Scholar] [CrossRef]
- Rillig, M.C.; Leifheit, E.; Lehmann, J. Microplastic effects on carbon cycling processes in soils. PLoS Biol. 2021, 19, e3001130. [Google Scholar] [CrossRef]
- Jin, F.; Piao, J.; Miao, S.; Che, W.; Li, X.; Li, X.; Shiraiwa, T.; Tanaka, T.; Taniyoshi, K.; Hua, S.; et al. Long-term effects of biochar one-off application on soil physicochemical properties, salt concentration, nutrient availability, enzyme activity, and rice yield of highly saline-alkali paddy soils: Based on a 6-year field experiment. Biochar 2024, 6, 40. [Google Scholar] [CrossRef]
- Nguyen, T.T.N.; Xu, C.-Y.; Tahmasbian, I.; Che, R.; Xu, Z.; Zhou, X.; Wallace, H.M.; Bai, S.H. Effects of biochar on soil available inorganic nitrogen: A review and meta-analysis. Geoderma 2017, 288, 79–96. [Google Scholar] [CrossRef]
- Phillips, C.L.; Meyer, K.M.; Garcia-Jaramillo, M.; Weidman, C.S.; Stewart, C.E.; Wanzek, T.; Grusak, M.A.; Watts, D.W.; Novak, J.; Trippe, K.M. Towards predicting biochar impacts on plant-available soil nitrogen content. Biochar 2022, 4, 9. [Google Scholar] [CrossRef]
- Xu, X.; Zhao, Y.; Sima, J.; Zhao, L.; Mašek, O.; Cao, X. Indispensable role of biochar-inherent mineral constituents in its environmental applications: A review. Bioresour. Technol. 2017, 241, 887–899. [Google Scholar] [CrossRef]
- Manasa, M.R.K.; Katukuri, N.R.; Darveekaran Nair, S.S.; Haojie, Y.; Yang, Z.; Guo, R.b. Role of biochar and organic substrates in enhancing the functional characteristics and microbial community in a saline soil. J. Environ. Manag. 2020, 269, 110737. [Google Scholar] [CrossRef]
- de Souza Machado, A.A.; Lau, C.W.; Kloas, W.; Bergmann, J.; Bachelier, J.B.; Faltin, E.; Becker, R.; Görlich, A.S.; Rillig, M.C. Microplastics Can Change Soil Properties and Affect Plant Performance. Environ. Sci. Technol. 2019, 53, 6044–6052. [Google Scholar] [CrossRef]
- Duan, Y.; Yang, J.; Guo, Y.; Wu, X.; Tian, Y.; Li, H.; Awasthi, M.K. Pollution control in biochar-driven clean composting: Emphasize on heavy metal passivation and gaseous emissions mitigation. J. Hazard. Mater. 2021, 420, 126635. [Google Scholar] [CrossRef]
- Lin, W.-H.; Wang, H.-Y.; Kuo, J.; Lo, S.-L. Adsorption and desorption characteristics of heavy metals onto conventional and biodegradable plastics. Chemosphere 2023, 333, 138920. [Google Scholar] [CrossRef]
- Yu, H.; Hou, J.; Dang, Q.; Cui, D.; Xi, B.; Tan, W. Decrease in bioavailability of soil heavy metals caused by the presence of microplastics varies across aggregate levels. J. Hazard. Mater. 2020, 395, 122690. [Google Scholar] [CrossRef] [PubMed]
- Nie, C.; Yang, X.; Niazi, N.K.; Xu, X.; Wen, Y.; Rinklebe, J.; Ok, Y.S.; Xu, S.; Wang, H. Impact of sugarcane bagasse-derived biochar on heavy metal availability and microbial activity: A field study. Chemosphere 2018, 200, 274–282. [Google Scholar] [CrossRef]
- Ren, X.; He, J.; Chen, Q.; He, F.; Wei, T.; Jia, H.; Guo, J. Marked changes in biochar’s ability to directly immobilize Cd in soil with aging: Implication for biochar remediation of Cd-contaminated soil. Environ. Sci. Pollut. Res. 2022, 29, 73856–73864. [Google Scholar] [CrossRef]
- Li, X.; Wang, T.; Chang, S.X.; Jiang, X.; Song, Y. Biochar increases soil microbial biomass but has variable effects on microbial diversity: A meta-analysis. Sci. Total. Environ. 2020, 749, 141593. [Google Scholar] [CrossRef]
- Quilliam, R.S.; Glanville, H.C.; Wade, S.C.; Jones, D.L. Life in the ‘charosphere’—Does biochar in agricultural soil provide a significant habitat for microorganisms? Soil Biol. Biochem. 2013, 65, 287–293. [Google Scholar] [CrossRef]
- Zhang, Y.; Liu, S.; Niu, L.; Su, A.; Li, M.; Wang, Y.; Xu, Y. Sustained and efficient remediation of biochar immobilized with Sphingobium abikonense on phenanthrene-copper co-contaminated soil and microbial preferences of the bacteria colonized in biochar. Biochar 2023, 5, 43. [Google Scholar] [CrossRef]
- Peng, L.Y.; Yi, T.; Song, X.P.; Liu, H.; Yang, H.J.; Huang, J.G. Mobilization of recalcitrant phosphorous and enhancement of pepper P uptake and yield by a new biocontrol and bioremediation bacterium Burkholderia cepacia CQ18. J. Appl. Microbiol. 2021, 130, 1935–1948. [Google Scholar] [CrossRef] [PubMed]
- Song, P.; Liu, J.; Ma, W.; Gao, X. Remediation of cadmium-contaminated soil by biochar-loaded nano-zero-valent iron and its microbial community responses. J. Environ. Chem. Eng. 2024, 12, 112311. [Google Scholar] [CrossRef]
- Yao, Q.; Liu, J.; Yu, Z.; Li, Y.; Jin, J.; Liu, X.; Wang, G. Changes of bacterial community compositions after three years of biochar application in a black soil of northeast China. Appl. Soil Ecol. 2017, 113, 11–21. [Google Scholar] [CrossRef]
- Dong, X.; Singh, B.P.; Li, G.; Lin, Q.; Zhao, X. Biochar application constrained native soil organic carbon accumulation from wheat residue inputs in a long-term wheat-maize cropping system. Agric. Ecosyst. Environ. 2018, 252, 200–207. [Google Scholar] [CrossRef]
- He, P.; Yu, Q.; Zhang, H.; Shao, L.; Lü, F. Removal of Copper (II) by Biochar Mediated by Dissolved Organic Matter. Sci. Rep. 2017, 7, 7091. [Google Scholar] [CrossRef]
- Cheng, J.; Lee, X.; Tang, Y.; Zhang, Q. Long-term effects of biochar amendment on rhizosphere and bulk soil microbial communities in a karst region, southwest China. Appl. Soil Ecol. 2019, 140, 126–134. [Google Scholar] [CrossRef]
- Dussud, C.; Hudec, C.; George, M.; Fabre, P.; Higgs, P.; Bruzaud, S.; Delort, A.-M.; Eyheraguibel, B.; Meistertzheim, A.-L.; Jacquin, J.; et al. Colonization of Non-biodegradable and Biodegradable Plastics by Marine Microorganisms. Front. Microbiol. 2018, 9, 1571. [Google Scholar] [CrossRef]
- Jacquin, J.; Cheng, J.; Odobel, C.; Pandin, C.; Conan, P.; Pujo-Pay, M.; Barbe, V.; Meistertzheim, A.-L.; Ghiglione, J.-F. Microbial Ecotoxicology of Marine Plastic Debris: A Review on Colonization and Biodegradation by the “Plastisphere”. Front. Microbiol. 2019, 10, 865. [Google Scholar] [CrossRef]
- Li, L.; Bai, S.; Li, J.; Wang, S.; Tang, L.; Dasgupta, S.; Tang, Y.; Peng, X. Volcanic ash inputs enhance the deep-sea seabed metal-biogeochemical cycle: A case study in the Yap Trench, western Pacific Ocean. Mar. Geol. 2020, 430, 106340. [Google Scholar] [CrossRef]
- Wang, M.; Mu, C.; Lin, X.; Ma, W.; Wu, H.; Si, D.; Ge, C.; Cheng, C.; Zhao, L.; Li, H.; et al. Foliar Application of Nanoparticles Reduced Cadmium Content in Wheat (Triticum aestivum L.) Grains via Long-Distance “Leaf–Root–Microorganism” Regulation. Environ. Sci. Technol. 2024, 58, 6900–6912. [Google Scholar] [CrossRef] [PubMed]
- Luo, L.Y.; Xie, L.L.; Jin, D.C.; Mi, B.B.; Wang, D.H.; Li, X.F.; Dai, X.Z.; Zou, X.X.; Zhang, Z.; Ma, Y.Q.; et al. Bacterial community response to cadmium contamination of agricultural paddy soil. Appl. Soil Ecol. 2019, 139, 100–106. [Google Scholar] [CrossRef]
- Pan, X.; Zhang, S.; Zhong, Q.; Gong, G.; Wang, G.; Guo, X.; Xu, X. Effects of soil chemical properties and fractions of Pb, Cd, and Zn on bacterial and fungal communities. Sci. Total Environ. 2020, 715, 136904. [Google Scholar] [CrossRef]
- Li, N.; Shao, T.; Zhou, Y.; Cao, Y.; Hu, H.; Sun, Q.; Long, X.; Yue, Y.; Gao, X.; Rengel, Z. Effects of planting L. on soil properties and microbial community in saline-alkali soil. Land Degrad. Dev. 2021, 32, 2951–2961. [Google Scholar] [CrossRef]
- Zhao, C.; Gupta, V.V.S.R.; Degryse, F.; McLaughlin, M.J. Abundance and diversity of sulphur-oxidising bacteria and their role in oxidising elemental sulphur in cropping soils. Biol. Fertil. Soils 2017, 53, 159–169. [Google Scholar] [CrossRef]
- An, Q.; Wen, C.; Yan, C. Meta-analysis reveals the combined effects of microplastics and heavy metal on plants. J. Hazard. Mater. 2024, 476, 135028. [Google Scholar] [CrossRef] [PubMed]
- Li, G.; Tang, Y.; Khan, K.Y.; Son, Y.; Jung, J.; Qiu, X.; Zhao, X.; Iqbal, B.; Stoffella, P.J.; Kim, G.-J.; et al. The toxicological effect on pak choi of co-exposure to degradable and non-degradable microplastics with oxytetracycline in the soil. Ecotoxicol. Environ. Saf. 2023, 268, 115707. [Google Scholar] [CrossRef] [PubMed]
- Wang, B.; Wang, P.; Zhao, S.; Shi, H.; Zhu, Y.; Teng, Y.; Jiang, G.; Liu, S. Combined effects of microplastics and cadmium on the soil-plant system: Phytotoxicity, Cd accumulation and microbial activity. Environ. Pollut. 2023, 333, 121960. [Google Scholar] [CrossRef] [PubMed]
Disclaimer/Publisher’s Note: The statements, opinions and data contained in all publications are solely those of the individual author(s) and contributor(s) and not of MDPI and/or the editor(s). MDPI and/or the editor(s) disclaim responsibility for any injury to people or property resulting from any ideas, methods, instructions or products referred to in the content. |
© 2025 by the authors. Licensee MDPI, Basel, Switzerland. This article is an open access article distributed under the terms and conditions of the Creative Commons Attribution (CC BY) license (https://creativecommons.org/licenses/by/4.0/).







